Патент на изобретение №2382067

Published by on




РОССИЙСКАЯ ФЕДЕРАЦИЯ



ФЕДЕРАЛЬНАЯ СЛУЖБА
ПО ИНТЕЛЛЕКТУАЛЬНОЙ СОБСТВЕННОСТИ,
ПАТЕНТАМ И ТОВАРНЫМ ЗНАКАМ
(19) RU (11) 2382067 (13) C1
(51) МПК

C10G35/16 (2006.01)
C10G63/00 (2006.01)

(12) ОПИСАНИЕ ИЗОБРЕТЕНИЯ К ПАТЕНТУ

Статус: по данным на 27.10.2010 – действует

(21), (22) Заявка: 2008120842/04, 27.05.2008

(24) Дата начала отсчета срока действия патента:

27.05.2008

(46) Опубликовано: 20.02.2010

(56) Список документов, цитированных в отчете о
поиске:
RU 2232182 C1, 10.07.2004. RU 2078116 C1, 27.04.1997. RU 2151165 C1, 20.06.2000. RU 2124550 C1, 10.01.1999. WO 2006067636 А2, 29.06.2006. DE 3413318 А1, 31.10.1985.

Адрес для переписки:

107076, Москва, ул.Богородский вал, 6, корп. 1, кв.138, Д.В.Лебедевой

(72) Автор(ы):

Гогичашвили Марям Гиглаевна (RU),
Лебедев Вячеслав Борисович (RU)

(73) Патентообладатель(и):

Гогичашвили Марям Гиглаевна (RU),
Лебедев Вячеслав Борисович (RU)

(54) СПОСОБ ПЕРЕРАБОТКИ УГЛЕВОДОРОДНОГО СЫРЬЯ В МНОГОСТАДИЙНОМ ДВУХФАЗНОМ ПОТОКЕ ДЛЯ ПОЛУЧЕНИЯ МОТОРНЫХ ТОПЛИВ

(57) Реферат:

Изобретение относится к области химии, а именно к способам переработки нефти и нефтепродуктов, газового конденсата, некондиционных нефте – и маслоотходов. Изобретение касается способа переработки углеводородного сырья в многостадийном двухфазном потоке для получения моторных топлив, включающего подготовку сырья, ультразвуковую обработку, реакционную обработку, выделение целевых продуктов. В поток подготовленного сырья вводят компримированный углеводородный газ, производят гидравлическую трансзвуковую кавитационную обработку смеси с образованием двухфазной смеси (ДФС), причем ДФС циркулирует через гидравлическое трансзвуковое кавитационное устройство путем ввода ее в поток подготовленного сырья при соотношении сырье:ДФС 1:(3-8), а перед ультразвуковой обработкой дополнительно нагревают ДФС; реакционную обработку осуществляют в реакторе гидрокрекингового риформинга, куда одновременно с ДФС вводят парогазовую смесь при температуре 300-320°С. Технический результат – повышение эффективности переработки углеводородного сырья, повышение ее глубины и увеличение выхода конечного продукта – моторных топлив. 5 з.п. ф-лы, 1 табл., 1 ил.

Изобретение относится к области химии, а именно к способам переработки нефти и нефтепродуктов, газового конденсата, некондиционных нефте- и маслоотходов.

Известен способ крекинга нефти и нефтепродуктов, включающий ультразвуковую обработку жидкого сырья в замкнутом циркуляционном контуре с интенсивностью излучения 1-10 МВт/м2, с последующим разделением обработанного сырья на жидкую и парообразную фазы, получение из парообразной фазы конечного продукта При этом одновременно с сырьем в зону обработки подают вещество, обеспечивающее его диспергирование, в частности воду, в количестве 0,1-80 об.%, статическое давление поддерживают в диапазоне от 0,2 до 5 МПа (RU 2078116, С10G 15/00). В результате такой обработки становится возможным увеличить выход светлых нефтепродуктов до 90% и более.

Недостатком известного способа является сложность аппаратурного обеспечения процесса, предусматривающего наличие вращающихся элементов в реакционной зоне в условиях высоких температур. Кроме того, способ предусматривает получение в основном бензиновой фракции.

Известен способ переработки тяжелого углеводородного сырья (RU 2124550, С10G 15/08, В01F 11/02), заключающийся в том, что исходное сырье вместе с водородсодержащей добавкой сначала турбулизируют, а затем обрабатывают в несколько стадий акустическим излучением кавитационного происхождения, генерируемым за счет ускорения потока смеси сырья с добавкой в соплах до 330-350 м/с и последующего расширения потока в диффузорах. Изобретение позволяет повысить эффективность переработки тяжелого углеводородного сырья и выход целевого продукта из единицы объема рабочей камеры.

Недостатком способа является сложность проведения процесса, так как давление смеси исходного сырья и добавки, поступающей на переработку, должно составлять 18,0-20,0 МПа.

Наиболее близким по технической сущности и достигаемому результату к настоящему изобретению является способ крекинга нефти и нефтепродуктов (RU 2232182, С10G 15/00), включающий предварительную подготовку сырья, ультразвуковую обработку, реакционную обработку с введением в реакционную зону активирующего газа и выделение целевых продуктов. Предварительная подготовка сырья включает нагрев сырья и введение в него диспергирующего вещества (вода) и поверхностно-активного вещества (солей сульфокислот) с получением эмульсии. Стадия предварительной подготовки позволяет изменять физико-химические свойства сырья. Протекающие при этом физико-химические процессы изменяют характер межмолекулярного взаимодействия углеводородных образовавшихся мицелл, находящихся в подготовленном сырье. При этом изменяется их ближнее и дальнее лигандное окружение, что влияет на процессы взаимодействия сырья с активирующими газами при ультразвуковом излучении. Полученную эмульсию направляют в реакционную зону с объемной скоростью 10-40 ч-1, причем одновременно в реакционную зону подают активирующий газ с объемной скоростью 5-10 ч-1. Техническим результатом является получение, помимо бензиновой фракции, дизельной фракции, а также снижение термических напряжений на этапе подготовки сырьевой смеси.

Недостатком известного способа является то, что предлагаемая предварительная подготовка сырья не позволяет в полной мере интенсифицировать химико-технологические процессы, необходимые для наиболее полной переработки углеводородного сырья.

Задачей настоящего изобретения является повышение эффективности переработки углеводородного сырья, повышение ее глубины и увеличение выхода конечного продукта – моторных топлив.

Это достигается тем, что способ переработки углеводородного сырья, включающий подготовку сырья, ультразвуковую и реакционную обработку смеси, выделение целевых продуктов, усовершенствован тем, что в поток сырья вводят компримированный углеводородный газ в объемном соотношении жидкость:газ 1:1, осуществляют гидравлическую трансзвуковую кавитационную обработку смеси с образованием двухфазной смеси (ДФС), причем ДФС циркулирует через гидравлическое трансзвуковое кавитационное устройство путем ввода ее в поток подготовленного сырья при соотношении сырье:ДФС 1:(3÷8), дополнительно нагревают ДФС, а реакционную обработку производят в реакторе гидрокрекингового риформинга парогазовой смесью. Подготовку сырья осуществляют путем смешивания, в случае необходимости, с тяжелыми остатками, полученными при выделении целевых продуктов, и нагрева сырья до температуры 140-160°С. Перед ультразвуковой обработкой ДФС нагревают до температуры 350-370°С, после ультразвуковой обработки ДФС вводят в нижнюю часть реактора гидрокрекингового риформинга, куда также подают парогазовую смесь при температуре 300-320С.

В результате комплексного многофакторного и многократного кавитационно-акустического воздействия в двухфазной системе на перерабатываемое сырье происходит преобразование молекулярного состава тяжелых углеводородов, приводящее к уменьшению молекулярной массы, риформингу, изомеризации углеводородов, разложению органических соединений серы и полному переводу тяжелых углеводородов в светлые дистиллятные фракции (моторные топлива).

Гидроволновой кавитационный эффект основан на использовании внутренней энергии материи, выделяющейся при схлопывании в микрообъеме кавитационного пузырька. Температуры достигают 10000°С, давление 300 МПа. Столь высокие температуры, развивающиеся в маленькой газонаполненной полости, создают условия для образования в ней электрических разрядов, люминесценции, богатых энергией диссоциированных и ионизированных молекул, атомов и свободных радикалов.

Под воздействием высоких энергий, высвобождающихся в кавитационных полостях в реакциях, инициированных свободными радикалами, протекают все известные превращения углеводородов, составляющих основу нефтепродуктов, доведение глубины их гидрокрекингового риформинга до заданных продуктов.

Введение комбинированного углеводородного газа в соотношении жидкость:газ 1:1 необходимо для образования двухфазной смеси с требуемой скоростью прохождения звука в этой смеси. Введение газа и циркуляция образовавшейся ДФС при соотношении сырье:ДФС 1:(3÷8) создают условия, не требующие повышенного давления для проведения гидравлической трансзвуковой кавитационной обработки. Кроме того, молекулы газа уже на этой стадии вступают в реакцию со свободными радикалами, образующимися под воздействием кавитационного поля.

Нижний предел циркулирующей ДФС обусловлен конструктивными особенностями гидравлического трансзвукового кавитационного устройства, а верхний – экономической целесообразностью.

При температуре обрабатываемой смеси менее 140°С вязкость углеводородного сырья не обеспечивает необходимой активности образовавшихся свободных радикалов, при температуре более 160°С упругость паров в смеси будет повышенной и снизит эффективность процессов, протекающих в кавитационнном поле.

Ультразвуковую кавитационную обработку ДФС осуществляют при температуре 350-370°С. При этой температуре скорость протекания обратных реакций, происходящих в кавитационном поле на стадии кавитационно-акустического воздействия, минимальная, что влияет на выход целевых продуктов и возможность управления их соотношением.

Температура ДФС является мерой количества тепла для осуществления процессов в реакторе гидрокрекингового риформинга.

Необходимую для реакционной обработки парогазовую смесь получают путем обработки смеси воды и природного газа в электролизере и каталитическом конвертере охлаждения полученной смеси до температуры примерно 380°С. Углеводороды сложного состава, полученные после ультразвукового воздействия, в смеси с кислородными соединениями интенсифицируют процессы крекинга, риформинга в том числе сернистых соединений. Температура смеси 320-350°С – мера количества тепла, необходимого для осуществления процессов в реакторе гидрокрекингового риформинга.

Парогазовая смесь и ДФС вводятся в нижнюю часть реактора гидрокрекингового риформинга – вертикальный прямоточный аппарат идеального вытеснения. Реактор гидрокрекингового риформинга – барботажный аппарат, в котором сырье подвергается стабилизирующей обработке. Парогазовая смесь проходит через всю загрузку аппарата, выводя из верхней части, в виде паров, образовавшиеся продукты процесса, которые направляются в ректификационную колонну для разделения на целевые продукты – моторные топлива. Непрореагировавшая часть сырья из нижней части реактора выводится на повторную обработку в смеситель.

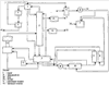
Способ переработки углеводородного сырья осуществляют на установке, принципиальная схема которой, представлена на чертеже.

Сырье поступает в дефлегматор 1, где подогревается за счет тепла конденсации высококипящей части паров бензиновой фракции, выходящей из верхней части ректификационной колонны 3. Нагретое в дефлегматоре сырье поступает в смеситель 2, куда, кроме потока сырья, поступают тяжелые остатки из нижних частей реактора гидрокрекингового риформинга 12 и ректификационной колонны 3. В смесителе осуществляется подогрев сырья за счет смешения с тяжелыми остатками и тепла, передающегося от парогазовой смеси, образующегося из смеси природного газа и воды в электролитическом конвертере 7 и затем в каталитическом реакторе 8. Парогазовая смесь в смесителе 2 охлаждается с 700°С до 380°С и поступает в реактор гидрокрекингового риформинга 12.

Нагретое сырье поступает в гидравлическое трансзвуковое кавитационное устройство 10, в зону пониженного давления которого подают компримированный углеводородный газ, часть образовавшейся в гидравлическом трансзвуковом кавитационном устройстве двухфазной смеси (ДФС) направляется в нагреватель 9, а часть возвращается в сырьевой поток (перед насосом 16). В нагревателе 9 ДФС нагревается до температуры 350-370°С и подается на обработку в ультразвуковое кавитационное устройство, откуда ДФС через специальный насадок вводится в нижнюю часть реактора гидрокрекингового риформинга 12. В нижнюю же часть реактора 12 вводится парогазовая смесь. Образующаяся в реакторе гидрокрекингового риформинга 12 смесь углеводородных паров совместно с циркулирующим газом направляется в ректификационную колонну 3 для выделения целевых продуктов: дизельного топлива, керосина, бензина.

Установки по переработке углеводородного сырья по предлагаемому способу могут создаваться непосредственно у крупных потребителей моторных топлив. Установки обеспечиваются сырьем от производителей нефти, газового конденсата и потребителей нефтепродуктов:

– не соответствующей по показателям качества для традиционной переработки нефтью;

– газовым конденсатом;

– маслоотходами, не используемыми для регенерации и вторичного использования.

Выход светлых моторных топлив, % от сырья, в том числе:

– карбюраторное топливо (бензин) – 45-70%,

– реактивное топливо (керосин) – 3-15%,

– дизельное топливо – 30-46%.

За счет вовлечения в процесс природного газа и воды выход светлых топливных фракций достигает 115% от перерабатываемого сырья.

Результаты проведения процесса при различных параметрах приведены в таблице.

таблица
сырье соотношение сырье:углеводородный газ температуpa сырья, °C кратность сырье:ДФС температура ДФС, °С выход фракций, % от сырья
бензин реактивное топливо дизельное топливо
нефть, природный газ 1:1 140 1:3 350 45 15 35
нефть, природный газ 1:1 160 1:8 340 70 10 30
нефть, природный газ 1:1 150 1:5 360 66 3 46
нефть, природный газ 1:0,5 150 1:5 360 40 10 30
нефть, природный газ 1:0,5 150 1:5 360 46 15 37

Формула изобретения

1. Способ переработки углеводородного сырья в многостадийном двухфазном потоке для получения моторных топлив, включающий подготовку сырья, ультразвуковую обработку, реакционную обработку, выделение целевых продуктов, отличающийся тем, что в поток подготовленного сырья вводят компримированный углеводородный газ, производят гидравлическую трансзвуковую кавитационную обработку смеси с образованием двухфазной смеси (ДФС), причем ДФС циркулирует через гидравлическое трансзвуковое кавитационное устройство путем ввода ее в поток подготовленного сырья при соотношении сырье:ДФС 1:(3-8), а перед ультразвуковой обработкой дополнительно нагревают ДФС;
реакционную обработку осуществляют в реакторе гидрокрекингового реформинга парогазовой смесью.

2. Способ по п.1, отличающийся тем, что компримированный углеводородный газ вводят в подготовленное сырье в объемном соотношении жидкость:газ, равном 1:1.

3. Способ по любому из пп.1-2, отличающийся тем, что гидравлическую трансзвуковую обработку осуществляют при температуре 140-160°С.

4. Способ по п.1, отличающийся тем, что ультразвуковую обработку ДФС производят при температуре 350-370°С.

5. Способ по п.1, отличающийся тем, что парогазовую смесь при температуре 300-320°С и ДФС вводят в нижнюю часть реактора гидрокрекингового реформинга.

6. Способ по п.1, отличающийся тем, что в поток углеводородного сырья вводят тяжелые остатки, полученные при выделении целевых продуктов.

РИСУНКИ

Categories: BD_2382000-2382999