Патент на изобретение №2381567

Published by on




РОССИЙСКАЯ ФЕДЕРАЦИЯ



ФЕДЕРАЛЬНАЯ СЛУЖБА
ПО ИНТЕЛЛЕКТУАЛЬНОЙ СОБСТВЕННОСТИ,
ПАТЕНТАМ И ТОВАРНЫМ ЗНАКАМ
(19) RU (11) 2381567 (13) C1
(51) МПК

G09F13/30 (2006.01)

(12) ОПИСАНИЕ ИЗОБРЕТЕНИЯ К ПАТЕНТУ

Статус: по данным на 17.09.2010 – действует

(21), (22) Заявка: 2008151238/12, 23.12.2008

(24) Дата начала отсчета срока действия патента:

23.12.2008

(46) Опубликовано: 10.02.2010

(56) Список документов, цитированных в отчете о
поиске:
RU 2329546 С2, 20.07.2008. RU 2292087 C1, 20.01.2007. RU 2124277 C1, 27.12.1998. US 2008055401 A1, 06.03.2008. CN 101208960 A, 25.06.2008.

Адрес для переписки:

394006, г.Воронеж, Университетская пл., 1, ГОУ ВПО “Воронежский государственный университет”, Центр коммерциализации технологий

(72) Автор(ы):

Бобрешов Анатолий Михайлович (RU),
Кошелев Александр Георгиевич (RU),
Нестеренко Юрий Николаевич (RU)

(73) Патентообладатель(и):

Государственное образовательное учреждение высшего профессионального образования “Воронежский государственный университет” (RU)

(54) УСТРОЙСТВО ФОРМИРОВАНИЯ ИЗОБРАЖЕНИЯ

(57) Реферат:

Изобретение относится к устройствам формирования изображения, основанным на принципе пространственной механической развертки, и может быть использовано, например, в рекламных и других информационных устройствах для отображения с помощью светоизлучающих элементов видеоинформации. Новым является то, что в устройство формирования изображения введены видеокодер, устройство регулируемой временной задержки синхроимпульсов видеосигнала относительно импульсов датчика оборотов, коммутатор поочередного переключения светоизлучателей, поляризационные очки и источник видеосигнала стереоскопического изображения, первый и второй кронштейны светоизлучателей, установленные диаметрально противоположно между собой, система автоматического регулирования скорости вращения вала, фазовый и частотный каналы, датчик оборотов электродвигателя и частотный датчик. Технический результат состоит в расширении информационных возможностей устройства, в повышении эффективности зрительного восприятия наблюдаемых объектов. 7 ил.

Изобретение относится к устройствам формирования изображения, основанным на принципе пространственной механической развертки, и может быть использовано, например, в рекламных и других информационных устройствах для отображения с помощью светоизлучающих элементов видеоинформации.

Известно вращающееся устройство, включающее корпус, вращающийся двигатель с валом, вращающийся блок индикации, включающий светоизлучатели, по меньшей мере, один кронштейн крепления светоизлучателей и блок управления излучения светоизлучателей, имеющий раздельные схемы управления для каждого светоизлучателя, неподвижно соединенные со входами соответствующих излучателей, и блок электропитания, укрепленный неподвижно в корпусе и соединенный с блоком управления излучения светоизлучателей через подвижные электроконтакты (Патент RU 2159962, МПК 7 G09F 9/33, опубл. 27.11.2000, бюлл. 33).

Недостатком известного устройства является отсутствие механизма управления светоизлучателями извне, что ограничивает его функциональные возможности, так как не позволяет в процессе вращения электродвигателя корректировать или вносить новую видеоинформацию в реальном времени. Другим недостатком известного устройства является низкая надежность работы, обусловленная возможностью появления электромагнитных помех (искрений) в широком спектре диапазона частот, из-за загрязнения и износа поверхности подвижных электроконтактов при передаче напряжения постоянного тока от блока электропитания.

Наиболее близким к предлагаемому устройству является устройство формирования изображения (Патент RU 2329546, МПК 7 G09F 13/30, опубл. 20.07.2008, бюлл. 20) от внешнего видеосигнала, содержащее (согласно пп.3, 5, 6 формулы изобретения) корпус, прозрачный кожух, вращающий двигатель с валом, на котором установлено сбалансированное основание, содержащее печатную плату, на которой размещены вращающий блок индикации, включающий светоизлучатели, по меньшей мере, один кронштейн крепления светоизлучателей, блок управления излучением светоизлучателей, имеющий раздельные схемы управления для каждого светоизлучателя, электронный блок питания электронных вращающихся устройств, формирователи сигнала изображения от внешнего аналогового и цифрового видеосигнала, соответственно, выход формирователя сигнала изображения от внешнего аналогового видеосигнала подключен к блоку управления излучением, двухканальный вращающийся трансформатор, содержащий соосно установленные роторный и статорный магнитные сердечники броневого типа с осевыми отверстиями, полостями и радиальными пазами, расположенными по окружности и обращенными друг к другу с малым воздушным зазором, при этом в пазах и полости каждого из них установлены, соответственно, тороидальная и коаксиальная обмотки, роторный сердечник расположен на нижнем конце вала электродвигателя, выполненного полым, статорный – на токопроводящем стаканообразном кожухе нижнего токопроводящего основания электродвигателя, тороидальная обмотка роторного сердечника подключена ко входу формирователя сигнала изображения от внешнего аналогового видеосигнала, коаксиальная – ко входу блока электропитания, тороидальная обмотка статорного сердечника – к источнику видеосигнала, а коаксиальная – к источнику питания переменного тока, при этом в полом валу электродвигателя и в осевых отверстиях сердечников установлена токопроводящая стойка, нижний конец которой соединен с дном токопроводящего кожуха нижней части основания электродвигателя, а верхний укреплен в центре дна перевернутого стаканообразного прозрачного кожуха, установленного на верхней части основания двигателя, на прозрачной поверхности кожуха расположен, по меньшей мере, один проводник, верхний конец которого соединен с верхним концом стойки, а нижний соединен с токопроводящей верхней частью основания двигателя, при этом токопроводящие стойка, кожух, основание двигателя, проводник прозрачного кожуха образуют короткозамкнутый виток связи между тороидальными роторной и статорной обмотками, а верхний конец, по меньшей мере, одного кронштейна со светоизлучающими элементами закреплен на прозрачном фланце с подшипником, установленным на осевой втулке прозрачного кожуха, причем формирователь сигнала изображения от внешнего цифрового видеосигнала содержит оптическую пару, блок управления излучением и блок индикации со светоизлучающими элементами, размещенными, по меньшей мере, на одном кронштейне. При этом оптическая пара представляет собой блок оптических пар, состоящий из внутренней и внешней соосно вставленных друг в друга втулок, внутренняя втулка установлена в разрыв токопроводящей стойки и состоит из прозрачных цилиндрически полых секций, содержащих светоизлучающие элементы с круговой диаграммой излучения и экраном от излучения, внешняя втулка содержит пазы с фотоприемниками, расположенными напротив соответствующих прозрачных секций со светоизлучающими элементами для образования оптических пар, выход каждого фотоприемника подключен к соответствующему входу формирователя изображений, а светоизлучающие элементы – к внешнему источнику видеосигналов, при этом верхняя и нижняя части разрыва стойки соединены, по меньшей мере, одним проводником. Кроме того, электродвигатель вращения вала выполнен бесконтактным и содержащим систему автоматического регулирования по частоте и фазе, аналогичную той, что приведена в литературном источнике (Афанасьев А.П., Самохин В.П. Бытовые видеомагнитофоны. – М.: Радио и связь, 1989, с.78-85).

Недостатком известного устройства следует считать отсутствие возможности воспроизводить стереоскопическое изображение.

Задачей изобретения является создание устройства с использованием светоизлучателей, позволяющего формировать стереоскопическое изображение от внешнего стереоскопического видеосигнала.

Технический результат состоит в расширении информационных возможностей устройства, а также повышении эффективности зрительного восприятия наблюдаемых объектов.

Технический результат решается тем, что в устройство формирования изображения, включающее корпус, прозрачный кожух, бесконтактный электродвигатель с системой автоматического регулирования скорости вращения вала по частоте и фазе, коммутатор, источник цифрового видеосигнала, селектор синхроимпульсов видеосигнала, на валу электродвигателя, выполненного полым, установлено сбалансированное основание, содержащее печатную плату, на которой размещены вращающий блок индикации, включающий светоизлучатели, первый и второй кронштейны крепления светоизлучателей, блок управления излучением светоизлучателей, имеющий раздельные схемы управления для каждого светоизлучателя, блок питания электронных вращающихся устройств, вращающийся трансформатор, содержащий соосно установленные роторный и статорный магнитные сердечники броневого типа с осевыми отверстиями, кольцеобразными полостями, обращенными друг к другу с малым воздушным зазором, в первом из которых установлена роторная обмотка, а во втором – статорная, роторный сердечник расположен на нижнем конце вала электродвигателя, а статорный – на стаканообразном кожухе нижнего основания электродвигателя, обмотка роторного сердечника подключена ко входу блока питания электронных вращающихся устройств, а обмотка статорного сердечника – к внешнему источнику электропитания переменного тока, в полости вала электродвигателя и в осевых отверстиях сердечников установлена стойка, нижний конец которой соединен с дном кожуха нижней части основания электродвигателя, а верхний укреплен в центре дна перевернутого стаканообразного прозрачного кожуха, установленного на верхней части основания электродвигателя, верхние концы первого и второго кронштейнов со светоизлучателями закреплены на прозрачном фланце с подшипником, установленным на осевой втулке прозрачного кожуха, блок оптических пар, состоящий из внутренней и внешней втулок, соосно вставленных друг в друга, внутренняя втулка установлена в разрыв стойки и состоит из прозрачных цилиндрически полых секций, содержащих светоизлучатели с круговой диаграммой излучения и экраны от излучения, внешняя втулка содержит пазы с фотоприемниками, расположенными напротив соответствующих прозрачных секций со светоизлучателями, выход каждого фотоприемника подключен к соответствующему входу формирователя сигнала изображений, согласно изобретению в него введены видеокодер, вход которого подключен к источнику видеосигнала, а выход – к светоизлучателям блока оптических пар, поляризационные очки, к электронным затворам которых подключен датчик оборотов электродвигателя, устройство регулируемой временной (фазовой) задержки синхроимпульсов видеосигнала относительно импульсов датчика оборотов, выход которого подключен к фазовому каналу системы автоматического регулирования электродвигателя, первый и второй кронштейны светоизлучателей установлены диаметрально противоположно между собой, причем светоизлучатели первого кронштейна смещены по вертикали относительно светоизлучателей второго кронштейна таким образом, что при вращении вала электродвигателя излучение светоизлучателей обеспечивает возможность образования пространственной чересстрочной развертки изображения четного и нечетного полей видеосигнала, а система автоматического регулирования скорости вращения вала содержит фазовый и частотный каналы, датчик оборотов электродвигателя и частотный датчик, установленные на электродвигателе, выход фазового канала подключен к первому входу частотного канала, а ко второму входу – частотный датчик, выход частотного канала подключен к питанию электродвигателя, датчик оборотов подключен к первому входу фазового канала, а ко второму входу – селектор синхроимпульсов видеосигнала, вход которого, в свою очередь, подключен к выходу источника видеосигнала стереоскопического изображения, содержащего нечетное поле для левого глаза и четное поле для правого глаза, выход формирователя сигнала изображений подключен к входу блока управления излучением светоизлучателей, выход которого соединен с коммутатором, а к его коммутационному входу подключен датчик оборотов электродвигателя, а выходы подключены, соответственно, к блоку индикации для поочередного переключения светоизлучателей первого и второго кронштейнов.

Введение в устройство формирования изображения видеокодера, вход которого подключен к источнику видеосигнала, а выход – к светоизлучателям блока оптических пар, первый и второй кронштейны светоизлучателей установлены диаметрально противоположно между собой, причем светоизлучатели первого кронштейна смещены по вертикали относительно светоизлучателей второго кронштейна таким образом, что при вращении вала электродвигателя излучение светоизлучателей обеспечивает возможность образования пространственной чересстрочной развертки изображения четного и нечетного полей видеосигнала, что расширяет его функциональные возможности.

Введение между блоком индикации и блоком управления излучением светоизлучателей коммутатора поочередного переключения светоизлучателей первого и второго кронштейнов и подключение к его коммутационному входу датчика оборотов электродвигателя обеспечивает высокую точность переключения разверток изображения четного и нечетного полей видеосигнала, что способствует повышению качества работы предлагаемого устройства.

Введение источника видеосигнала стереоскопического изображения, содержащего нечетное поле для левого глаза и четное поле для правого глаза, и поляризационных очков с электронными затворами, к которым подключен датчик оборотов электродвигателя, обеспечивает возможность формирования чересстрочной пространственной развертки стереоскопического изображения, что значительно расширяет его функциональные возможности.

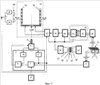
Сущность предлагаемого изобретения поясняется чертежами, где: на фиг.1 представлена в разрезе упрощенная конструкция предложенного устройства формирования изображения; на фиг.2 показаны: (а) – стаканообразный прозрачный кожух с осевой втулкой, (б) – диаметрально противоположно расположенные кронштейны со смещенными относительно друг друга по вертикали светоизлучателями; на фиг.3 показаны в укрупненном виде: (а) – блок оптических пар передачи внешних видеоданных в разрезе, (б) – втулка с излучателями; на фиг.4 показана в разрезе упрощенная конструкция вращающегося трансформатора для передачи электропитания переменного напряжения в блок питания электронных вращающийся устройств; на фиг.5 представлена упрощенная структурная схема предлагаемого изобретения; на фиг.6 условно показана чересстрочная развертка изображения.

Устройство формирования изображения 1 (фиг.1-5) содержит корпус 2, прозрачный кожух 3, бесконтактный электродвигатель 4 с системой автоматического регулирования 5 скорости вращения вала 6, содержащей фазовый 7 и частотный 8 каналы, датчик оборотов 9 вала 6 электродвигателя 4 и частотный датчик 10, установленные на электродвигателе 4, выход фазового канала 7 подключен к одному из двух входов частотного канала 8, а к другому подключен частотный датчик 10, выход частотного канала 10 подключен к питанию электродвигателя 4, к одному из двух входов фазового канала 7 подключен датчик оборотов 9 вала 6, а к другому подключен выход селектора 11 синхроимпульсов видеосигнала, вход которого, в свою очередь, подключен к выходу источника видеосигнала 12, на валу 6 электродвигателя 4, выполненного полым, установлено сбалансированное основание 13, содержащее печатную плату 14, на которой размещены вращающий блок индикации 15, включающий светоизлучатели 16, первый 17 и второй 18 кронштейны крепления светоизлучателей 16, блок управления излучением 19 светоизлучателей 16, имеющий раздельные схемы управления (для упрощения на фиг. не показано) для каждого светоизлучателя 16, блок питания 20 электронных вращающихся устройств, вращающийся трансформатор 21, содержащий соосно установленные роторный 22 и статорный 23 магнитные сердечники броневого типа с осевыми отверстиями 24, кольцеобразными полостями 25, обращенными друг к другу с малым воздушным зазором 26, в первом из которых установлена роторная обмотка 27, а во втором – статорная 28, роторный сердечник 22 расположен на нижнем конце вала 6 электродвигателя 4, а статорный 23 – на стаканообразном кожухе 29 нижнего основания электродвигателя 4, обмотка 27 роторного сердечника 22 подключена ко входу блока питания 20 электронных вращающихся устройств, а обмотка 28 статорного сердечника 23 – к внешнему источнику электропитания 30 переменного тока, в полости 31 вала 6 электродвигателя 4 и в осевых отверстиях 24 сердечников установлена стойка 32, нижний конец которой соединен с дном кожуха 29 нижней части основания электродвигателя 4, а верхний укреплен в центре дна перевернутого стаканообразного прозрачного кожуха 3, установленного на верхней части основания электродвигателя 4, верхние концы первого 17 и второго 18 кронштейнов со светоизлучателями 16 закреплены на прозрачном фланце 33 с подшипником 34, установленным на осевой втулке 35 прозрачного кожуха 3, блок оптических пар 36, состоящий из внутренней 37 и внешней 38 втулок, соосно вставленных друг в друга, внутренняя втулка 37 установлена в разрыв 39 стойки 32 и состоит из прозрачных цилиндрически полых секций 40, содержащих светоизлучатели 41 с круговой диаграммой излучения и экраны 42 от излучения, внешняя втулка 38 содержит пазы 43 с фотоприемниками 44, расположенными напротив соответствующих прозрачных секций 40 со светоизлучателями 41, выход каждого фотоприемника 44 подключен к соответствующему входу формирователя 45 сигнала изображений, выход которого соединен с входом блока управления излучением 19, а выход последнего подключен к блоку индикации 15. При этом в устройство формирования 1 введен видеокодер 46, вход которого подключен к источнику видеосигнала 12, а выход – к светоизлучателям 41 блока оптических пар 36, первый 17 и второй 18 кронштейны светоизлучателей 41 установлены диаметрально противоположно между собой, а светоизлучатели 16 первого кронштейна 17 смещены по вертикали относительно светоизлучателей 16 второго кронштейна 18 на величину размера d одного светоизлучателя 16 таким образом, что при вращении вала 6 электродвигателя 4 излучение светоизлучателей 16 обеспечивает возможность образования пространственной чересстрочной развертки изображения четного и нечетного полей видеосигнала (фиг.7). Кроме того, в устройство 1 введено устройство регулируемой временной (фазовой) задержки 51 синхроимпульсов видеосигнала относительно импульсов датчика оборотов 44, а его выход подключен к фазовому каналу 7 системы автоматического регулирования 5 электродвигателя 4.

На фиг.5 представлена упрощенная структурная схема предлагаемого устройства 1, в котором между блоком индикации 15 и блоком управления излучением 19 светоизлучателей 16 установлен коммутатор 47 поочередного переключения светоизлучателей 16 первого 17 и второго 18 кронштейнов, к коммутационному входу которого подключен датчик оборотов 9 вала 6 электродвигателя 4. Причем в устройство 1 введены источник видеосигнала 12 стереоскопического изображения (например, стереоскопическая видеокамера), содержащее нечетное поле для левого глаза и четное поле для правого глаза, и поляризационные очки 48, к электронным затворам 49, 50 которых подключен датчик оборотов 9 электродвигателя 4.

Устройство формирования стереоскопического изображения 1 (фиг.5) работает следующим образом. Сигнал стереоскопического изображения, формируемый видеокамерой 12, поступает одновременно на видеокодер 46 и селектор 11. При этом из двух поступающих видеосигналов для левого глаза выделяется нечетное поле, а для правого глаза – четное, а селектор выделяет, соответственно, синхроимпульсы нечетного поля для левого глаза и четного поля для правого. Далее видеосигналы поступают на мультиплексор полей, размещенный в видеокодере 46 (на фиг. не показан), где из этих двух полей формируется один видеосигнал, который содержит изображение как для левого, так и для правого глаза. После мультиплексора видеосигнал подвергается кодированию и расщеплению на ряд параллельных цифровых видеосигналов (потоков видеоданных), которые подаются на соответствующие излучатели 41 блока оптических пар 36 с круговой диаграммой излучения. Вращающиеся фотоприемники 44 блока оптических пар 36, расположенные напротив соответствующих светоизлучателей 41, принимают потоки видеоданных и далее подают в формирователь сигнала изображений 45, где происходит их декодирование и мультиплексирование. С выхода формирователя сигнала изображений 45 видеосигнал подается на вход блока управления излучением 19, имеющего раздельные схемы управления светоизлучателями 16 (на фиг. не показано). Далее с выхода блока управления излучением 19 сигнал изображения подается в блок индикации 15, содержащий светоизлучатели 16, диаметрально противоположно расположенные на кронштейнах 17, 18 и смещенные по вертикали с возможностью образования при вращении чересстрочной развертки (фиг.7).

Для стереоскопического отображения изображений на пространственной развертке, образуемой вращающимися светоизлучающими элементами 16, использованы поляризационные очки 48 с управляемыми жидкокристаллическими затворами 49, 50, соответственно, для левого и правого глаза. Эти затворы закрываются/открываются поочередно с интервалом (например, 1/25 с или 1/50 с) от импульсов датчика оборотов 9 вала 6 электродвигателя 4.

Плавный поворот развертки изображения вокруг оси вращения осуществляется с помощью плавного изменения времени задержки (фазы) T в устройстве 51 между синхроимпульсами видеосигнала и импульсами датчика оборотов (фиг.6).

Формирование постоянного напряжения электропитания для вращающихся электронных устройств происходит следующим образом. Переменное напряжение, подаваемое от внешнего источника электропитания 30 в статорную обмотку 28 вращающегося трансформатора 21, индуцирует ЭДС в роторной обмотке 27. При подключении к роторной обмотке 27 блока электропитания 20 на его выходе формируется стабилизированное напряжение постоянного тока, которое подается для электропитания вращающихся электронных блоков.

Количество оптических пар блока 36, определяющее разрядность кодируемого видеосигнала, зависит от скорости потоков видеоданных (цифрового видеосигнала). Экраны 42 обеспечивают защиту работы каждой оптической пары от излучения соседних оптических пар блока 36.

Формула изобретения

Устройство формирования изображения, включающее корпус, прозрачный кожух, бесконтактный электродвигатель с системой автоматического регулирования скорости вращения вала по частоте и фазе, коммутатор, источник цифрового видеосигнала, селектор синхроимпульсов видеосигнала, на валу электродвигателя, выполненного полым, установлено сбалансированное основание, содержащее печатную плату, на которой размещены вращающийся блок индикации, включающий светоизлучатели, первый и второй кронштейны крепления светоизлучателей, блок управления излучением светоизлучателей, имеющий раздельные схемы управления для каждого светоизлучателя, блок питания электронных вращающихся устройств, вращающийся трансформатор, содержащий соосно установленные роторный и статорный магнитные сердечники броневого типа с осевыми отверстиями, кольцеобразными полостями, обращенными друг к другу с малым воздушным зазором, в первом из которых установлена роторная обмотка, а во втором – статорная, роторный сердечник расположен на нижнем конце вала электродвигателя, а статорный – на стаканообразном кожухе нижнего основания электродвигателя, обмотка роторного сердечника подключена к входу блока питания электронных вращающихся устройств, а обмотка статорного сердечника – к внешнему источнику электропитания переменного тока, в полости вала электродвигателя и в осевых отверстиях сердечников установлена стойка, нижний конец которой соединен с дном кожуха нижней части основания электродвигателя, а верхний укреплен в центре дна перевернутого стаканообразного прозрачного кожуха, установленного на верхней части основании электродвигателя, верхние концы первого и второго кронштейнов со светоизлучателями закреплены на прозрачном фланце с подшипником, установленным на осевой втулке прозрачного кожуха, блок оптических пар, состоящий из внутренней и внешней втулок, соосно вставленных друг в друга, внутренняя втулка установлена в разрыв стойки и состоит из прозрачных цилиндрически полых секций, содержащих светоизлучатели с круговой диаграммой излучения и экраны от излучения, внешняя втулка содержит пазы с фотоприемниками, расположенными напротив соответствующих прозрачных секций со светоизлучателями, выход каждого фотоприемника подключен к соответствующему входу формирователя сигнала изображений, отличающееся тем, что в него введены видеокодер, вход которого подключен к источнику видеосигнала, а выход – к светоизлучателям блока оптических пар, поляризационные очки, к электронным затворам которых подключен датчик оборотов электродвигателя, устройство регулируемой временной задержки синхроимпульсов видеосигнала относительно импульсов датчика оборотов, выход которого подключен к фазовому каналу системы автоматического регулирования электродвигателя, первый и второй кронштейны светоизлучателей установлены диаметрально противоположно между собой, причем светоизлучатели первого кронштейна смещены по вертикали относительно светоизлучателей второго кронштейна таким образом, что при вращении вала электродвигателя излучение светоизлучателей обеспечивает возможность образования пространственной чересстрочной развертки изображения четного и нечетного полей видеосигнала, а система автоматического регулирования скорости вращения вала содержит фазовый и частотный каналы, датчик оборотов электродвигателя и частотный датчик, установленные на электродвигателе, выход фазового канала подключен к первому входу частотного канала, а ко второму входу – частотный датчик, выход частотного канала подключен к питанию электродвигателя, датчик оборотов подключен к первому входу фазового канала, а ко второму входу – селектор синхроимпульсов видеосигнала, вход которого, в свою очередь, подключен к выходу источника видеосигнала стереоскопического изображения, содержащего нечетное поле для левого глаза и четное поле для правого глаза, выход формирователя сигнала изображений подключен к входу блока управления излучением светоизлучателей, выход которого соединен с коммутатором, а к его коммутационному входу подключен датчик оборотов электродвигателя, а выходы подключены соответственно к блоку индикации для поочередного переключения светоизлучателей первого и второго кронштейнов.

РИСУНКИ

Categories: BD_2381000-2381999