|
|
(21), (22) Заявка: 2007110824/09, 24.08.2005
(24) Дата начала отсчета срока действия патента:
24.08.2005
(30) Конвенционный приоритет:
25.08.2004 KR 10-2004-0067261 07.12.2004 KR 10-2004-0102456
(43) Дата публикации заявки: 10.10.2008
(46) Опубликовано: 10.02.2010
(56) Список документов, цитированных в отчете о поиске:
RU 2187150 С2, 10.08.2002. RU 2145439 C1, 10.02.2000. KR 200382086 A, 22.10.2003. KR 200382090 A, 22.10.2003.
(85) Дата перевода заявки PCT на национальную фазу:
26.03.2007
(86) Заявка PCT:
KR 2005/002785 20050824
(87) Публикация PCT:
WO 2006/022513 20060302
Адрес для переписки:
129090, Москва, ул. Б.Спасская, 25, стр.3, ООО “Юридическая фирма Городисский и Партнеры”, пат.пов. Ю.Д.Кузнецову, рег. 595
|
(72) Автор(ы):
ЧОЙ Дзун-Вон (KR), ЛИ Дзоо-Моон (KR), ОХ Се-Хиун (KR), ЛИ Миунг-Сунг (KR), КИМ Ван-Чул (KR)
(73) Патентообладатель(и):
СК ТЕЛЕКОМ КО., ЛТД. (KR)
|
(54) СИСТЕМА И СПОСОБ АУТЕНТИФИКАЦИИ И ОСУЩЕСТВЛЕНИЯ ОПЛАТЫ С ИСПОЛЬЗОВАНИЕМ МОБИЛЬНОГО ТЕРМИНАЛА СВЯЗИ
(57) Реферат:

ОБЛАСТЬ ТЕХНИКИ, К КОТОРОЙ ОТНОСИТСЯ ИЗОБРЕТЕНИЕ
Настоящее изобретение относится, в общем, к системе и способу аутентификации и осуществления оплаты (осуществления платежей) с использованием мобильного терминала связи, а более точно к системе и способу аутентификации и осуществления оплаты с использованием мобильного терминала связи, который раздельно обрабатывает аутентификацию и подтверждение, используя терминал торговца (мобильный терминал связи, проводной терминал или терминал, подключенный через выделенную линию), и мобильный терминал связи покупателя, без утечки платежной информации о покупателе, в операциях прямых продаж между торговой фирмой и покупателем в автономном режиме и почтовых операциях продажи по заказу с использованием мультимедийных средств или печатных средств, таких как наземное телевизионное вещание, спутниковое вещание или каталоги.
ОПИСАНИЕ ПРЕДШЕСТВУЮЩЕГО УРОВНЯ ТЕХНИКИ
Развитие компьютеров и информационных технологий и технологий связи быстро прогрессировало до степени, которой никто не мог предсказать. Поэтому никто не может предсказать время и место, когда и где возникнут новые технологии. В частности разработки в виртуальном пространстве были потрясающими. Коммерческие операции (транзакции) выполняются в пространстве Интернет, так же как образование, конференции, выставки и медицинские осмотры. Поэтому самые передовые информационные технологии и технологии связи быстро оказывают влияние на ежедневную жизнь людей до такой меры, что люди теперь живут в информационно-ориентированном, а не в индустриальном обществе.
В последнее время страны и предприятия по всему миру сосредотачиваются на электронной коммерции в Интернет и компьютерных торговых пассажах, обеспечивающих электронную коммерцию. Компьютерные торговые пассажи являются полезными в случае предоставления информации о продукте, обработки платежей и даже доставки, в случае цифровых мультимедиа продуктов могут быть обработаны совместно без временных или пространственных ограничений или ограничений отдаленности. Поэтому компьютерные торговые пассажи предоставляют потребителям преимущества, такие как удобство и экономия времени, и предоставляют преимущества, такие как уменьшение затрат, свойственное упрощению этапов распространения и публичности предприятий при низкой стоимости для предприятий, таким образом позволяя потребителям и предприятиям воспользоваться компьютерными торговыми пассажами.
В то время как электронная коммерция постоянно прогрессирует этим способом, способы оплаты быстро расширились. Платежи в Интернет обычно выполнялись с использованием кредитных карточек и онлайновых вкладов. Тем не менее, в последнее время появились новые платежные средства, использующие мобильные телефоны или проводные/беспроводные звуковые ответные системы (ARS), и быстро стали распространенными.
В частности, с появлением общей тенденции в направлении оплачиваемого контента службы микроплатежей весьма увеличились как средства для выполнения платежей за контент ниже 1,000 вон. Среди вышеописанных служб микроплатежей широко используется служба оплаты с использованием проводных/беспроводных телефонов, особенно более молодым поколением, благодаря преимуществу, такому, что оплата выполняется легко и удобно после приобретения продукта вследствие маленькой торговой операции. Поэтому в последнее время использование служб оплаты, использующих проводные/беспроводные телефоны, постепенно увеличилось, в то время как оплата через онлайновые вклады постепенно уменьшилась.
В настоящее время различные системы и способы применяются к электронным системам оплаты с использованием Интернет согласно различным процедурам аутентификации и подтверждения. Среди систем и способов, основанных на SSL (протокол защиты информации), системы оплаты являются схемами шифрования платежной информации и информации аутентификации платежа о пользователе и передачи зашифрованной информации торговому пассажу, эмитенту и т.д. с использованием SSL. Система электронной оплаты на основе SSL может быть построена и применена относительно легко, но является проблематичной, т.к. безопасность является низкой и способ аутентификации держателя карточки требует отдельной информации аутентификации оплаты.
Более того, Безопасная электронная транзакция (SET), опубликованная в 1997 г. для усиления низкой защиты, выполняет двойное шифрование на основе сертификата аутентификации (включая персональный сертификат пользователя) с тем, чтобы предотвратить утечку платежной информации, таким образом увеличивая защиту и гарантируя стабильность. Однако SET является проблематичной в том, что система очень сложна в реализации, поэтому SET не является широко распространенной.
В последнее время использовался способ разделения процесса аутентификации пользователя для запрашивающей стороны и процесса авторизации оплаты для разрешения ответственности для аутентификации пользователя для допущения запрашивающей стороной и для разрешения запрашивающей стороне непосредственно участвовать в процессе оплаты. Для этого способа службы аутентификации платежей, такие как Проверено VISA от VISA, SecureCode от MasterCard и J/Secure от JCB, используют протокол 3-D Secure, который недавно был предоставлен компаниям-участникам системы кредитных карточек. Отдельная служба электронной оплаты предусмотрена на внутреннем рынке вместе со службами аутентификации оплаты для удовлетворения требований законодательства.
Между тем, в автономных платежах была введена кредитная карточка на основе микросхемы (интеллектуальная кредитная карточка на основе карты, использующая стандарт Europay, MasterCard, Visa (EMV)), которая имеет улучшенную защиту и стабильность для предотвращения подделки и незаконного использования типичных магнитных кредитных карточек. Такое техническое требование и его вариации были решением от VISA, MasterCard и компаний-участников для предотвращения быстро увеличивающегося незаконного использования платежной информации карточек посредством копирования и подделки.
Тем не менее, введение новой технологии аутентификации в неавтономном/автономном режиме по-прежнему не применено к некоторым служебным сферам бизнеса вследствие особенностей типичных операций.
Такие служебные сферы бизнеса включают прямые продажи и продажи вразнос для выполнения оплаты операции и соглашений между покупателем и торговцем. В процессе торговли со сквозной доставкой товаров (вразнос), позволяющей покупателю приобретать продукт у торговца лицом к лицу, и процессе покупки для продаж при заказе товаров по почте с использованием телефонных звонков покупатель устно сообщает торговцу платежную информацию, такую как информация кредитной карточки, и торговец запрашивает подтверждение оплаты, используя полученную платежную информацию покупателя без аутентификации покупателя, таким образом завершая процесс оплаты.
Способ осуществления операций, позволяющий поставщику услуг составлять специальное соглашение с компанией кредитных карточек в качестве магазина-участника для составления расписки ручным способом, используя только номер кредитной карточки, период действия кредитной карточки, или часть регистрационного номера резидента без отдельного процесса аутентификации, и для выставления счета компании кредитной карточки на цену кредитной продажи без получения подписи потребителя на расписке, согласно способу проведения операции в случае телемаркетинга, включает продажи при помощи заказа товаров по почте, прямые продажи вразнос и т.д. Эта операция определена как рукописная операция, и магазины-участники, использующие рукописные операции, могут быть классифицированы как «магазины-участники рукописных операций».
Процесс оплаты с использованием рукописных расписок в прямых продажах вразнос и продажах при помощи заказов по почте является проблематичным в том, что отдельный процесс аутентификации для платежной информации о покупателе не выполняется и в дополнение важная платежная информация о покупателе неизбежно утекает к торговцу во время процесса оплаты.
Между тем продажи с использованием заказов по почте или области прямых продаж, использующие рукописные операции, являются проблематичными в том, что они не могут включать отдельный процесс аутентификации вследствие способа выполнения операций и всегда включают риск утечки платежной информации, таким образом вызывая прямые финансовые потери покупателей.
Более того, магазины-участники рукописных операций являются дополнительно проблематичными в том, что они должны вложить в финансовое учреждение некоторую сумму в пределах лимита кредитования для безопасности пропорционально риску рукописных операций, так что нагрузка начального капиталовложения увеличивается, трудно обеспечивать стабильность бизнеса, финансовое учреждение взимает дополнительные отдельные платежи финансового управления для поддержания и управления магазинами-участниками рукописных операций, надежность которых еще не гарантирована.
СУЩНОСТЬ ИЗОБРЕТЕНИЯ
Таким образом, настоящее изобретение было сделано, принимая во внимание вышеописанные проблемы, возникающие в предшествующем уровне техники, и целью настоящего изобретения является предоставление системы и способа аутентификации и осуществления оплаты с использованием мобильного терминала связи, который отдельно обрабатывает аутентификацию и подтверждение, используя терминал торговца (мобильный терминал связи, проводной терминал или терминал, подключенный через выделенную линию) и мобильный терминал связи покупателя без утечки платежной информации о покупателе, в операциях прямых продаж между торговцем и покупателем в автономном режиме и операциях продаж с помощью заказов по почте, использующих аудиовизуальные или печатные средства информации, такие как наземное телевизионное вещание, спутниковое вещание или каталоги, и который предоставляет безопасный и удобный процесс оплаты в автономном магазине-участнике, имеющем неблагоприятное условие, состоящее в том, что невозможно установить платежный терминал, или в том, что установка терминала ожидается экономически неэффективной вследствие местных или операционных характеристик или из-за небольшой торговой точки (магазина-участника), такой как торговый автомат.
Для того чтобы достичь вышеописанной цели, настоящее изобретение предоставляет систему аутентификации и осуществления оплаты для выполнения операций прямых продаж в автономном режиме между торговцем и покупателем и операций продаж с помощью заказов по почте, использующих аудиовизуальные или печатные средства информации, такие как наземное телевизионное вещание, спутниковое вещание или каталоги, с использованием мобильного терминала связи покупателя, допускающего прием сообщений и выполнение осуществления беспроводного Интернет-соединения, причем система аутентификации и осуществления оплаты включает в себя сервер эмитента для выпуска, управления и функционирования средства оплаты, такого как кредитная карточка, электронные деньги, средства микроплатежей мобильных телефонов или прямое дебетование банковского счета; сервер сбора для выполнения подтверждения оплаты и выполнения сбора данных и расчета для торговых точек (магазинов-участников); и сервер оплаты для выполнения посредничества между сервером эмитента и сервером сбора для предоставления услуги аутентификации и оплаты в ответ на запрос от терминала торговца.
Сервер оплаты передает результаты аутентификации, принятые от сервера эмитента, и платежную информацию, принятую от терминала торговца, на сервер сбора для предоставления возможности серверу сбора подтвердить оплату, если сервер эмитента аутентифицирует соответствующую операцию и передает результаты аутентификации, показывающие, удалась ли аутентификация.
Сервер эмитента функцонирует так, что он передает ответ, когда сервер оплаты запрашивает сервер эмитента подтвердить, подписан ли покупатель на услугу аутентификации, и сервер эмитента сравнивает принятую информацию аутентификации оплаты с информацией аутентификации оплаты, которая была предварительно зарегистрирована и сохранена во время выпуска платежных средств, для обработки аутентификации, и передает результаты, показывающие, удалась ли аутентификация, на сервер оплаты, если платежная информация, включающая в себя информацию аутентификации оплаты, информацию о покупке и информацию платежных средств, принята от сервера оплаты, и аутентификация оплаты запрошена.
Сервер сбора обрабатывает подтверждение оплаты для соответствующей операции (транзакции), если запрос подтверждения оплаты, содержащий положительные результаты аутентификации, полученный сервером эмитента, принят от сервера оплаты.
Более того, настоящее изобретение предоставляет систему аутентификации и осуществления оплаты для выполнения операций прямых продаж в автономном режиме между торговцем и покупателем и операций продаж с помощью заказов по почте, использующих аудиовизуальные или печатные средства информации, такие как наземное телевизионное вещание, спутниковое вещание или каталоги, с использованием мобильного терминала связи покупателя, допускающего прием сообщений и выполнение беспроводного Интернет-соединения.
Сервер оплаты передает результаты аутентификации вместе с платежной информацией, принятые от терминала торговца, на сервер сбора для предоставления возможности подтверждения оплаты быть выполненной сервером сбора, если положительные результаты аутентификации приняты от сервера эмитента.
Сервер сбора обрабатывает подтверждение, используя результаты аутентификации, если результаты аутентификации приняты от сервера оплаты.
Более того, настоящее изобретение предоставляет систему аутентификации и осуществления оплаты для выполнения операций прямых продаж в автономном режиме между торговцем и покупателем и операций продаж с помощью заказов по почте, использующих аудиовизуальные или печатные средства информации, такие как наземное телевизионное вещание, спутниковое вещание или каталоги, с использованием мобильного терминала связи покупателя, допускающего прием сообщений и выполнение беспроводного Интернет-соединения.
Система аутентификации и осуществления оплаты включает в себя сервер оплаты для посредничества между сервером эмитента, который выпускает, управляет и оперирует платежными средствами в ответ на запрос от терминала торговца, и сервером сбора, который выполняет подтверждение оплаты и выполняет сбор данных и расчет для магазинов-участников, таким образом предоставляя услуги аутентификации и оплаты.
Более того, настоящее изобретение предоставляет систему аутентификации и осуществления оплаты для выполнения операций прямых продаж в автономном режиме между торговцем и покупателем и операций продаж с помощью заказов по почте, использующих аудиовизуальные или печатные средства информации, такие как наземное телевизионное вещание, спутниковое вещание или каталоги, с использованием мобильного терминала связи покупателя, допускающего прием сообщений и выполнение беспроводного Интернет-соединения.
Более того, настоящее изобретение предоставляет способ аутентификации и осуществления оплаты, выполняемый системой аутентификации и осуществления оплаты, причем система включает в себя сервер оплаты для посредничества между сервером эмитента, который выпускает и оперирует платежными средствами, и сервером сбора, который выполняет подтверждение оплаты, способ аутентификации и осуществления оплаты, выполняющий операции прямых продаж в автономном режиме между торговцем и покупателем и операции продаж с помощью заказов по почте, использующих аудиовизуальные или печатные средства информации, такие как наземное телевизионное вещание, спутниковое вещание или каталоги, с использованием мобильного терминала связи покупателя, допускающего прием сообщений и выполнение беспроводного Интернет-соединения.
КРАТКОЕ ОПИСАНИЕ ЧЕРТЕЖЕЙ
Фиг.1 – структурная схема, показывающая устройство системы аутентификации и осуществления оплаты согласно варианту осуществления настоящего изобретения;
фиг.2 – структурная схема, показывающая устройство сервера оплаты с фиг.1;
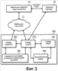
фиг.3 – структурная схема, показывающая устройство системы аутентификации и осуществления оплаты согласно другому варианту осуществления настоящего изобретения;
фиг.4 – структурная схема, показывающая устройство сервера оплаты с фиг.3;
фиг.5 – схема последовательности операций способа аутентификации и осуществления оплаты согласно варианту осуществления настоящего изобретения;
фиг.6 – схема последовательности операций способа аутентификации и осуществления оплаты согласно другому варианту осуществления настоящего изобретения; и
фиг.7 – схема последовательности операций способа аутентификации и осуществления оплаты согласно дополнительному варианту осуществления настоящего изобретения.
ОПИСАНИЕ ПРЕДПОЧТИТЕЛЬНЫХ ВАРИАНТОВ ОСУЩЕСТВЛЕНИЯ
Вышеописанные и другие аспекты и преимущества настоящего изобретения будут более понятны из следующего детального описания, данного в сочетании с сопровождающими чертежами.
Ниже предпочтительные варианты осуществления настоящего изобретения будут подробно описаны со ссылкой на прилагаемые чертежи.
Фиг.1 – структурная схема, показывающая устройство системы аутентификации и осуществления оплаты согласно варианту осуществления настоящего изобретения, а фиг.2 – структурная схема, показывающая устройство сервера оплаты с фиг.1. Фиг.1 и 2 иллюстрируют варианты осуществления, в которых мобильный терминал связи покупателя аутентифицируется посредством сервера оплаты.
Как показано на фиг.1, система 100 аутентификации и осуществления оплаты согласно варианту осуществления настоящего изобретения включает сервер 110 оплаты, который подключен к мобильному терминалу 10 связи покупателя через сеть 11 мобильной связи, подключен к терминалу 20 торговца через сеть мобильной связи, проводную сеть или сеть выделенной линии и может быть подключен к мобильному терминалу 10 связи покупателя и к терминалу 20 торговца через беспроводной Интернет, сервер 120 эмитента и сервер 130 сбора для выполнения аутентификации и подтверждения через посредничество сервера 110 оплаты и промежуточный сервер для посредничества между сервером 110 оплаты и сервером 130 сбора.
Терминал торговца может быть установлен в торговый автомат и взаимодействовать с сервером оплаты. Более того, центр обработки абонентов или система ARS компаний покупки на дому или компаний, предоставляющих услуги продаж вразнос, может служить посредником в процедуре соединения между терминалом торговца и сервером оплаты или отправлять и передавать информацию мобильного терминала связи покупателя, детали покупки и информацию оплаты, принятую от покупателя, серверу оплаты вместо торговца, во время процесса достижения цели настоящего изобретения.
Сверх того, сервер 110 оплаты является сервером для предоставления возможности подключения терминала 20 торговца, допускающего установку соединения через проводной Интернет или выделенную линию, в дополнение к беспроводному Интернет-соединению через управление прикладным программным обеспечением терминала, таким как VM-приложение на терминале торговца. Сверх того, сервер 110 оплаты может предоставлять возможность соединения через голосовую сеть в дополнение к соединению через сеть передачи данных от терминала 20 торговца. Таким образом, сервер 110 оплаты может быть ARS системой для обработки запросов аутентификации и оплаты от торговца через установку голосового вызова с терминалом 20 торговца, который является проводным или беспроводным телефоном.
Затем платежные средства настоящего изобретения являются концепцией, включающей в себя различные платежные средства, такие как кредитная карточка, электронные деньги, членская карточка, микроплатеж, использующий мобильный телефон, или прямое дебетование банковского счета, и может дополнительно включать другие платежные средства.
Более того, концепции типа терминала торговца, путь и способ доступа сервера оплаты и средств оплаты равно применимы к последующим вариантам осуществления.
В вышеприведенном описании сервер 110 оплаты может первоначально принимать информацию платежных средств покупателя от терминала 20 торговца, запросившего оплату, или принимать информацию платежных средств от терминала 10 покупателя во время процесса подтверждения информации оплаты вместе с мобильным терминалом 10 связи покупателя, подключенным к серверу 110 оплаты.
Более того, если сервер 110 оплаты принимает информацию платежных средств от мобильного терминала 10 связи покупателя или терминала 20 торговца, сервер 110 оплаты передает принятую информацию платежных средств серверу 120 эмитента, запрашивает сервер 120 эмитента подтвердить, подписан ли подписчик на соответствующие платежные средства, которым является покупатель, на услугу аутентификации, предоставленную сервером 120 эмитента, и может выполнять последующие шаги, если подписка на службу аутентификации подтверждена сервером 120 эмитента.
Затем сервер 110 оплаты принимает результаты аутентификации, выполненной во взаимодействии с мобильным терминалом 10 связи покупателя от сервера 120 эмитента, и передает результаты аутентификации серверу 130 сбора, таким образом предоставляя возможность выполнения подтверждения оплаты сервером 130 сбора.
В этом случае запрос подтверждения оплаты может быть выполнен посредством предоставления возможности серверу 110 оплаты передать сообщение запроса подтверждения оплаты, содержащее результаты аутентификации, серверу 130 сбора. Затем запрос подтверждения оплаты может быть выполнен посредством предоставления возможности серверу 110 оплаты передать результаты аутентификации серверу 130 сбора, терминалу 20 торговца и мобильному терминалу 10 связи покупателя и предоставления возможности терминалу 20 торговца напрямую запросить подтверждение оплаты от сервера 130 сбора.
Сервер 120 эмитента выпускает, управляет и оперирует платежными средствами, сравнивает информацию аутентификации оплаты и информацию оплаты, принятую от сервера 110 оплаты, с информацией аутентификации оплаты покупателя о средствах оплаты, которая была сохранена во время выпуска платежных средств или сохранена покупателем во время предыдущего процесса регистрации, и проверяет сравниваемую информацию, таким образом аутентифицируя соответствующую операцию.
Тем временем мобильный терминал 10 связи покупателя шифрует информацию аутентификации оплаты, такую как пароль, PIN или криптограмму микросхемной аутентификации, и передает зашифрованную информацию аутентификации оплаты серверу 110 оплаты. Сервер 110 оплаты передает зашифрованную информацию аутентификации оплаты серверу 120 эмитента. Предпочтительно сервер 120 эмитента принимает и дешифрует зашифрованную информацию аутентификации оплаты, получает информацию аутентификации оплаты и выполняет аутентификацию через сравнение и проверку информации аутентификации оплаты.
В настоящем изобретении для схемы аутентификации различные схемы аутентификации, включающие схему на основе пароля, микросхемную схему, схему цифровой подписи с использованием сертификата, схему распознавания биометрических данных, или схему символьной аутентификации, использующей генератор случайных чисел и карточку таблицы персонального шифрования, могут быть использованы. Информация аутентификации оплаты согласно схеме аутентификации может быть персонально вводимой покупателем, может быть сохраненной в виде электронного бумажника, реализованного в мобильном терминале связи с использованием программного обеспечения, или может быть сохранена в смарт-карте в мобильном терминале связи, имеющем разъем, в который микросхема смарт-карты и смарт-карта могут быть установлены и вставлены. Сохраненная информация аутентификации оплаты должна быть интерпретирована как комплексное понятие, которое включает персональную информацию аутентификации оплаты, которая должна быть передана серверу посредством процесса ввода и подтверждения пароля электронного кошелька или пароля смарт-карты.
Затем для того чтобы предоставить услугу настоящего изобретения только подписчикам услуги аутентификации, сервер 120 эмитента может подтверждать, подписан ли покупатель на услугу аутентификации, соответствующую платежным средствам, и передает результат подтверждения на сервер 110 оплаты, если информация платежных средств принята от сервера 110 оплаты. В этом случае сервер 120 эмитента должен уметь обращаться с информацией, показывающей, подписываются ли подписчики, использующие платежные средства, управляемые сервером 120 эмитента, на услугу аутентификации.
Сервер 130 сбора принимает результаты аутентификации, полученные сервером 120 эмитента от сервера 110 оплаты, и действует для выполнения подтверждения оплаты для соответствующих платежных средств, собирает данные о транзакциях (операциях) оплаты и выполняет расчет для магазинов-участников. Как описано выше, сервер 130 сбора может принимать сообщение запроса подтверждения оплаты, содержащее положительные результаты аутентификации, от сервера 110 оплаты, или принимать результаты аутентификации от сервера 110 оплаты и принимать отдельный запрос подтверждения от терминала 20 торговца, таким образом обрабатывая подтверждение.
Тем временем фиг.1 показывает вариант осуществления, в котором сервер 110 оплаты подключен напрямую к серверу 130 сбора, но промежуточный сервер 140 для посредничества при реализации подтверждения оплаты и процесса приобретения может быть альтернативно расположен между сервером 110 оплаты и сервером 130 сбора.
Со ссылкой на фиг.2 подробно описаны соответствующие компоненты сервера 110 оплаты, описанного со ссылкой на фиг.1.
В первом случае сервер 110 оплаты принимает информацию оплаты, включающую номер мобильного терминала связи и информацию операции покупки, отличную от информации аутентификации оплаты о покупателе, от терминала 20 торговца, когда запрос оплаты принят от терминала 20 торговца. Блок 112 подтверждения информации оплаты передает информацию платежных средств, принятую от терминала 20 торговца, мобильному терминалу 10 связи покупателя, подключенному к серверу оплаты, и принимает ответ подтверждения, таким образом подтверждая информацию оплаты.
В последнем случае блок 112 подтверждения информации оплаты запрашивает мобильный терминал 10 связи покупателя, подключенный к серверу 110 оплаты, ввести и передать информацию платежных средств и принимает информацию платежных средств от мобильного терминала 10 связи покупателя, таким образом подтверждая информацию оплаты.
Далее блок 112 подтверждения информации оплаты передает информацию платежных средств, принятую от терминала 20 торговца или мобильного терминала 10 связи покупателя, серверу 120 эмитента и запрашивает сервер 120 подтвердить, подписан ли покупатель на услугу аутентификации. Только когда ответ на подтверждение подписки на службу аутентификации был принят от сервера 120 эмитента, блок 112 подтверждения информации оплаты может подтвердить соответствующую информацию оплаты или предоставить возможность запросу аутентификации и обработке быть выполненными посредством блока 113 ответа результата аутентификации.
Если подтверждение информации оплаты было завершено, блок 113 ответа результата аутентификации запрашивает мобильный терминал 10 связи покупателя ввести и передать информацию аутентификации оплаты о соответствующих платежных средствах. Если принята информацию аутентификации оплаты, блок 113 ответа результата аутентификации передает информацию аутентификации оплаты и информацию оплаты серверу 120 эмитента, таким образом запрашивая аутентификацию оплаты. Если положительные результаты аутентификации приняты от сервера 120 эмитента, блок 113 ответа результата аутентификации передает результаты аутентификации серверу 130 сбора.
Действие блока 113 ответа результата аутентификации, запрашивающего аутентификацию и принимающего информацию аутентификации от мобильного терминала 10 связи покупателя, исполняется с использованием сквозного беспроводного канала шифрования и прикладного программного обеспечения шифрования на терминале. Шифрование запускается сервером 110 оплаты. Запрашиваемая информацию аутентификации оплаты может быть введеной информацией аутентификации оплаты, такой как пароль или PIN, или может быть информацией аутентификации оплаты, включающей криптограмму микросхемной аутентификации, генерируемую в смарт-карте, или криптограмму электронной подписи, генерируемую электронной подписью. После того, как информация аутентификации оплаты была зашифрована в терминале, зашифрованная информация дешифруется сервером 110 оплаты, так что информация аутентификации оплаты извлекается и используется.
Тем временем в настоящем изобретении запрос подтверждения может быть выполнен сервером 110 оплаты или терминалом 20 торговца.
Поэтому в первом случае, блок 113 ответа результата аутентификации передает сообщение запроса подтверждения оплаты, содержащее положительные результаты аутентификации, серверу 130 сбора. Если результаты подтверждения приняты от сервера 130 сбора, блок 113 ответа результата аутентификации передает результаты аутентификации терминалу 20 торговца и мобильному терминалу 10 связи покупателя, таким образом завершая оплату.
В последнем случае блок 113 ответа результата аутентификации передает сообщение результата аутентификации серверу 130 сбора, терминалу 20 торговца и мобильному терминалу 10 связи покупателя, так что подтверждение оплаты может быть обработано напрямую между терминалом 20 торговца и сервером 130 сбора.
В этом случае, если положительные результаты аутентификации приняты от сервера 110 оплаты, и отдельное сообщение запроса подтверждения оплаты принято от терминала 20 торговца по отношению к принятым результатам аутентификации, сервер 130 сбора обрабатывает соответствующее подтверждение оплаты и передает результаты подтверждения терминалу 20 торговца и мобильному терминалу 10 связи покупателя.
Как проиллюстрировано на фиг.3 и 4, система 200 аутентификации и осуществления оплаты согласно другому варианту осуществления настоящего изобретения включает сервер 210 оплаты, который подключен к мобильному терминалу 10 связи покупателя через мобильную сеть 11 связи и может быть подключен к терминалу 20 торговца через мобильную сеть связи, проводную сеть или сеть выделенной линии, сервер 220 эмитента для выполнения аутентификации и подтверждения посредством сервера 210 оплаты, промежуточного сервера 230 управления информацией эмитента и сервера 240 сбора.
В отличие от варианта осуществления на фиг.1 сервер 220 эмитента напрямую подключен к мобильному терминалу 10 связи покупателя через мобильную сеть 11 связи.
Затем сервер 210 оплаты принимает результаты аутентификации, выполненной вместе с мобильным терминалом 10 связи покупателя от сервера 220 эмитента, и передает результаты аутентификации серверу 240 сбора, таким образом предоставляя возможность выполнения подтверждения оплаты сервером 240 сбора.
В этом случае запрос подтверждения оплаты может быть выполнен посредством предоставления возможности серверу 210 оплаты передать сообщение запроса подтверждения оплаты, содержащее результаты аутентификации, серверу 240 сбора. Затем запрос подтверждения оплаты может быть выполнен посредством предоставления возможности серверу 210 оплаты передать результаты аутентификации серверу 240 сбора и терминалу 20 торговца и предоставления возможности терминалу 20 торговца напрямую запросить подтверждение от сервера 240 сбора.
Сервер 220 эмитента выдает, управляет и оперирует платежными средствами. Если мобильный терминал 10 связи покупателя получает доступ к серверу 220 эмитента, сервер 220 эмитента запрашивает мобильный терминал 10 связи покупателя ввести и передать информацию аутентификации оплаты о платежных средствах покупателя и аутентифицирует соответствующую операцию, используя информацию аутентификации оплаты, принятую от мобильного терминала 10 связи покупателя.
В этом случае действие сервера 220 эмитента, запрашивающего аутентификацию и принимающего информацию аутентификации от мобильного терминала 10 связи покупателя, исполняется с использованием сквозного беспроводного канала шифрования и прикладного программного обеспечения шифрования на терминале. Запуск шифрования выполняется сервером эмитента. Запрашиваемая информация аутентификации оплаты может быть введеной информацией аутентификации оплаты, такой как пароль или PIN, или может быть информацией аутентификации оплаты, включающей криптограмму микросхемной аутентификации, генерируемую в смарт-карте, или криптограмму электронной подписи, генерируемую электронной подписью. Информация аутентификации оплаты шифруется и передается терминалом. Сервер 200 эмитента принимает и дешифрует зашифрованную информацию аутентификации оплаты для получения информации аутентификации оплаты и затем выполняет аутентификацию.
Для схемы аутентификации в настоящем изобретении могут быть использованы различные схемы аутентификации, включающие схему на основе пароля, микросхемную схему, схему сертификации, схему распознавания биометрической информации и т.д. Информация аутентификации оплаты должна быть интерпретирована как комплексное понятие, которое включает персональную информацию аутентификации оплаты, которая должна быть введена или передана покупателем относительно различных схем аутентификации.
В этом случае сервер 220 эмитента управляет информацией, указывающей, подписываются ли подписчики платежных средств, управляемых сервером 220 эмитента, на услугу аутентификации. Если информация платежных средств принята от промежуточного сервера 230 управления информацией эмитента, сервер 220 эмитента подтверждает, подписан ли подписчик соответствующих платежных средств, которым является покупатель, на услугу аутентификации, и передает результаты аутентификации промежуточному серверу 230 управления информацией эмитента.
Сервер 240 сбора принимает результаты аутентификации, выполненной сервером 220 эмитента, от сервера 210 оплаты, выполняет подтверждение оплаты для соответствующих платежных средств и выполняет приобретение и расчет для магазинов-участников. Как описано выше, сервер 240 сбора может обрабатывать подтверждение оплаты посредством приема сообщения запроса подтверждения оплаты, содержащего положительные результаты аутентификации, от сервера 210 оплаты или посредством приема отдельного запроса подтверждения от терминала 20 торговца.
Тем временем фиг.3 показывает вариант осуществления, в котором сервер 210 оплаты подключен напрямую к серверу 240 сбора. Тем не менее, промежуточный сервер 250 для посредничества в процедурах подтверждения оплаты и приобретения может быть в качестве альтернативы расположен между сервером 210 оплаты и сервером 240 сбора.
Соответствующие компоненты сервера 210 оплаты, описанные со ссылкой на фиг.3, подробно описываются со ссылкой на фиг.4.
Процесс подтверждения информации оплаты включает подтверждение информации покупки и получение и подтверждение информации платежных средств. В варианте осуществления настоящего изобретения сервер 210 оплаты может получать информацию платежных средств от терминала 20 торговца или от мобильного терминала 10 связи покупателя во время обработки подтверждения информации оплаты.
В первом случае сервер 210 оплаты принимает информацию оплаты, включающую номер мобильного терминала связи и информацию операции покупки, отличную от информации аутентификации оплаты о покупателе, от терминала 20 торговца, когда запрос оплаты принят от терминала 20 торговца. В этом случае блок 212 подтверждения информации оплаты передает информацию платежных средств, принятую от терминала 20 торговца, мобильному терминалу 10 связи покупателя, подключенному к серверу оплаты, и принимает ответ подтверждения, таким образом подтверждая информацию оплаты.
В последнем случае блок 212 подтверждения информации оплаты запрашивает мобильный терминал 10 связи покупателя, подключенный к серверу 210 оплаты, ввести и передать информацию платежных средств и принимает информацию платежных средств от мобильного терминала 10 связи покупателя, таким образом подтверждая информацию оплаты.
В этом случае сообщение перенаправления обозначает сообщение, которое не может быть визуально подтверждено покупателем, но предоставляет возможность мобильному терминалу 10 связи покупателя автоматически подключаться к адресу перенаправления без подтверждения покупателя, когда сообщение перенаправления принято посредством мобильного терминала 10 связи покупателя.
Если положительные результаты аутентификации приняты от сервера 220 эмитента, блок 215 ответа результата аутентификации передает результаты аутентификации серверу 240 сбора.
Тем временем запрос подтверждения настоящего изобретения может быть выполнен сервером 210 оплаты или терминалом 20 торговца. В это время терминал 20 торговца может делать запрос подтверждения через систему магазинов-участников, промежуточную систему проводной сети. Главной частью, совершающей запрос подтверждения, является терминал 20 торговца независимо от системы, через которую проходит процесс для запроса подтверждения, так что терминал 20 торговца может быть интегрирован для создания запроса подтверждения, который применяется к последующим вариантам осуществления.
В первом случае блок 215 ответа результата аутентификации передает сообщение запроса подтверждения оплаты, содержащее положительные результаты аутентификации, серверу 240 сбора. Если результаты подтверждения приняты от сервера 240 сбора, блок 215 ответа результата аутентификации передает результаты терминалу 20 торговца и мобильному терминалу 10 связи покупателя, таким образом завершая оплату.
В последнем случае блок 215 ответа результата аутентификации передает сообщение результата аутентификации серверу 240 сбора, терминалу 20 торговца и мобильному терминалу 10 связи покупателя, так что подтверждение обрабатывается напрямую между терминалом 20 торговца и сервером 240 сбора. В настоящее время, если положительные результаты аутентификации приняты от сервера 210 оплаты, и отдельное сообщение подтверждения оплаты принято от терминала 20 торговца, через систему магазинов-участников или промежуточную систему проводной сети относительно случая, соответствующего принятым результатам аутентификации, сервер 240 сбора обрабатывает соответствующее подтверждение оплаты, передает результаты подтверждения оплаты терминалу 20 торговца через систему магазинов-участников или промежуточную систему проводной сети, или передает напрямую результаты подтверждения оплаты терминалу 20 торговца. Предпочтительно результаты подтверждения оплаты также передаются мобильному терминалу 10 связи покупателя.
Потом процесс аутентификации и оплаты, выполняемый системой настоящего изобретения, описанной со ссылкой на фиг.1 и 2, подробно описан со ссылкой на фиг.5.
Фиг.5 – схема последовательности операций способа аутентификации и осуществления оплаты согласно варианту осуществления настоящего изобретения.
Как показано на фиг.5, когда сделано решение приобрести продукт между покупателем и торговцем в операциях прямых продаж в неавтономном режиме или операциях продаж с помощью заказов по почте, использующих аудиовизуальные или печатные средства информации, такие как наземное телевизионное вещание, спутниковое вещание или каталоги, покупатель информирует торговца о его или ее номере мобильного терминала связи покупателя и информации платежных средств на шаге S001. Торговец получает доступ к серверу 110 оплаты через терминал 20 торговца и передает информацию оплаты, включающую номер мобильного терминала связи покупателя и информацию операции приобретения, отличную от информации аутентификации оплаты о покупателе, серверу 110 оплаты на шаге S002.
В этом случае шаг S001 может быть выполнен покупателем посредством персонального ввода информации номера мобильного терминала связи покупателя и информации платежных средств в терминал 20 торговца, такой как торговый автомат или система ARS. В этом случае, если информация была полностью введена покупателем, терминал 20 торговца самопроизвольно получит доступ к серверу 110 оплаты и передаст введенную информацию серверу 110 оплаты на шаге S002.
Шаги S003 и S004 подтверждения, подписан ли покупатель на услугу аутентификации и получения ответа на подтверждение, могут быть пропущены.
Сервер 110 оплаты передает беспроводную веб-страницу, включающую информацию платежных средств, принятую от терминала 20 торговца на шаге S002 мобильному терминалу 10 связи покупателя, и запрашивает мобильный терминал 10 связи покупателя подтвердить информацию платежных средств на шаге S007. Если ответ на подтверждение информации платежных средств принят от мобильного терминала 10 связи покупателя на шаге S008, сервер 110 оплаты запрашивает мобильный терминал 10 связи покупателя ввести информацию аутентификации оплаты (персональную информацию аутентификации оплаты) о соответствующих платежных средствах на шаге S009.
Если информация аутентификации оплаты принята от мобильного терминала 10 связи покупателя, сервер 110 оплаты передает принятую информацию аутентификации оплаты серверу 120 эмитента, таким образом запрашивая аутентификацию оплаты от сервера 120 эмитента на шаге S011. Сервер 120 эмитента сравнивает принятую информацию аутентификации оплаты с информацией аутентификации оплаты, которая была предварительно зарегистрирована и сохранена во время выпуска платежных средств для обработки аутентификации на шаге S012, и передает результаты аутентификации серверу 110 оплаты на шаге S013.
Затем сервер 110 оплаты передает сообщение запроса подтверждения оплаты, содержащее результаты аутентификации, принятые от сервера 120 эмитента, серверу 130 сбора на шаге S014. Сервер 130 сбора обрабатывает подтверждение оплаты для соответствующих средств оплаты на шаге S015 и передает результаты подтверждения серверу 110 оплаты на шаге S016.
Сервер 110 оплаты возвращает результаты подтверждения, принятые от сервера 130 сбора, терминалу 20 торговца и мобильному терминалу 10 связи покупателя на шаге S017 и S018. Возврат результатов подтверждения может быть реализован в виде сообщения, такого как SMS или MMS сообщение, или в виде беспроводной веб-страницы.
Сервер 110 оплаты может передавать только результаты аутентификации серверу 130 сбора на шаге S013. В этом случае сервер 130 сбора подтверждает согласно отдельному запросу подтверждения, принятому от терминала 20 торговца или через систему магазинов-участников, или промежуточную систему проводной сети (не показана).
Тем временем фиг.5 иллюстрирует случай, в котором сервер 110 оплаты принимает информацию платежных средств от терминала 20 торговца. Однако на шаге S002 сервер 110 оплаты может принимать номер мобильного терминала связи, информацию аутентификации оплаты о покупателе и информацию операции покупки, отличную от информации платежных средств, и может позже запрашивать информацию платежных средств от мобильного терминала 10 связи покупателя, подключенного к серверу 110 оплаты, и напрямую принимать информацию платежных средств от покупателя.
В этом случае в варианте осуществления шаги S007 и S008 могут быть заменены на шаги запрашивания ввода информации платежных средств и получения информации платежных средств. Шаги S003 и S004 должны быть выполнены до шага S009 запрашивания ввода информации аутентификации оплаты после того, как принята информация платежных средств.
Затем процесс аутентификации и оплаты, выполняемый системой настоящего изобретения, описанной со ссылкой на фиг.3 и 4, подробно описывается посредством классификации вариантов осуществления, согласно главной части передачи информации платежных средств, со ссылкой на фиг.6 и 7.
Фиг.6 – схема последовательности операций способа аутентификации и осуществления оплаты согласно другому варианту осуществления настоящего изобретения, которая показывает вариант осуществления, в котором сервер 210 оплаты принимает информацию платежных средств от терминала 20 торговца.
Как показано на фиг.6, когда сделано решение приобрести продукт между покупателем и торговцем при операциях прямых продаж в неавтономном режиме или операциях продаж с помощью заказов по почте, использующих аудиовизуальные или печатные средства информации, такие как наземное телевизионное вещание, спутниковое вещание или каталоги, покупатель информирует торговца о его или ее номере мобильного терминала связи и информации платежных средств на шаге S101. Торговец получает доступ к серверу 210 оплаты через терминал 20 торговца и передает информацию оплаты, включающую номер мобильного терминала связи покупателя и информацию операции оплаты, отличную от информации аутентификации оплаты о покупателе, серверу 210 оплаты на шаге S102.
В этом случае шаг S101 может быть выполнен покупателем посредством персонального ввода информации номера мобильного терминала связи покупателя и информации платежных средств в терминал 20 торговца, такой как торговый автомат или система ARS. В этом случае, если информация была полностью введена покупателем, терминал 20 торговца самопроизвольно получит доступ к серверу 210 оплаты и передаст введенную информацию серверу 210 оплаты на шаге S102. Затем торговец может передать введенную информацию серверу 210 оплаты через систему магазинов-участников, такую как центр обработки вызовов.
Если сообщение перенаправления принято от сервера 210 оплаты на шаге S111, когда подтверждение информации платежных средств покупателем завершено на шаге S110, соединение мобильного терминала 10 связи покупателя к серверу 210 оплаты автоматически перенаправляется на сервер 220 эмитента на шаге S112.
Сервер 220 эмитента запрашивает мобильный терминал 10 связи покупателя, подключенный к нему, ввести информацию аутентификации оплаты (персональную информацию аутентификации оплаты) о соответствующих средствах оплаты на шаге S113. Если информация аутентификации оплаты принята от мобильного терминала 10 связи покупателя на шаге S114, сервер 220 сравнивает принятую информацию аутентификации оплаты с информацией аутентификации оплаты, которая была предварительно зарегистрирована и сохранена во время выпуска соответствующих платежных средств оплаты для обработки аутентификации на шаге S115, и передает результаты аутентификации серверу 210 оплаты на шаге S116.
Затем сервер 210 оплаты передает сообщение запроса подтверждения оплаты, содержащее результаты аутентификации, принятые от сервера 220 эмитента, серверу 240 сбора на шаге S117. Сервер 240 сбора обрабатывает подтверждение оплаты для соответствующих средств оплаты на шаге S118 и передает результаты подтверждения серверу 210 оплаты на шаге S119.
Сервер 210 оплаты возвращает результаты подтверждения от сервера 240 сбора терминалу 20 торговца и мобильному терминалу 10 связи покупателя на шаге S120 и S121. Возврат результатов подтверждения может быть реализован в виде сообщения, такого как SMS или MMS сообщение, или в виде беспроводной веб-страницы.
Тем временем сервер 210 оплаты может передавать только результаты аутентификации серверу 240 сбора на шаге S117. В этом случае сервер 240 сбора подтверждает согласно отдельному запросу подтверждения, принятому от терминала 20 торговца или через систему магазинов-участников, или промежуточную систему проводной сети (не показана).
Фиг.7 – схема последовательности операций способа аутентификации и осуществления оплаты согласно дополнительному варианту осуществления настоящего изобретения, в которой сервер 210 оплаты принимает информацию платежных средств от терминала 10 связи покупателя.
Как показано на фиг.7, когда сделано решение приобрести продукт между покупателем и торговцем при операциях прямых продаж в неавтономном режиме или операциях продаж с помощью заказов по почте, использующих аудиовизуальные или печатные средства информации, такие как наземное телевизионное вещание, спутниковое вещание или каталоги, покупатель информирует торговца о его или ее номере мобильного терминала связи покупателя на шаге S201. Торговец получает доступ к серверу 210 оплаты через терминал 20 торговца и передает информацию оплаты, включающую номер мобильного терминала связи покупателя и информацию операции покупки (транзакции покупки), отличную от информации аутентификации оплаты о покупателе, серверу 210 оплаты и запрашивает оплату от сервера 210 оплаты на шаге S202.
Как описано выше, настоящее изобретение предоставляет систему и способ аутентификации и осуществления оплаты, использующий мобильный терминал связи, который выполняет аутентификацию и оплату без утечки платежной информации о покупателе, использующую терминал торговца и мобильный терминал связи покупателя, и отдельно обрабатывает аутентификацию и подтверждение при операциях прямых продаж в автономном режиме между торговцем и покупателем и операциях продаж с помощью заказов по почте, использующих аудиовизуальные или печатные средства информации, такие как наземное телевизионное вещание, спутниковое вещание или каталоги. Следовательно, настоящее изобретение является полезным в том, что оно предоставляет новый интерфейс оплаты для расширения услуг аутентификации и оплаты, выполняемых в неавтономном/автономном режиме для области прямых продаж, таких как продажи вразнос, таким образом решая проблему рукописных операций, которые рассматриваются как причина подделок и незаконного использования платежной информации. Сверх того, настоящее изобретение является полезным в том, что оно предоставляет новую схему оплаты и аутентификации, использующую мобильный терминал связи в операциях прямых продаж в неавтономном/автономном режиме, таким образом активизируя прямые продажи.
Дополнительно настоящее изобретение является полезным в том, что оно может выполнять операции посредством безопасного и удобного процесса оплаты в автономном магазине-участнике, имеющем неблагоприятное условие, состоящее в том, что невозможно установить платежный терминал, или в том, что установка терминала ожидается экономически неэффективной вследствие местных или операционных характеристик, или небольшом магазине-участнике, таком как торговый автомат.
Хотя предпочтительные варианты осуществления настоящего изобретения были раскрыты для пояснительных целей, специалисты в данной области техники примут во внимание, что различные модификации, добавления и замены возможны без отклонения от объема и духа изобретения, как раскрыто в сопровождающей формуле изобретения. Объем настоящего изобретения определен последующей формулой изобретения вернее, чем подробным описанием. Таким образом очевидно, что все изменения или модифицированные варианты осуществления, полученные из смысла и объема формулы изобретения, и эквивалентные ей понятия принадлежат объему настоящего изобретения.
Формула изобретения
3. Система аутентификации и осуществления оплаты согласно п.1, в которой сервер оплаты принимает информацию платежных средств от терминала торговца или мобильного терминала связи покупателя, передает принятую информацию платежных средств серверу эмитента, запрашивает сервер эмитента подтвердить, подписан ли покупатель на услугу аутентификации, соответствующую операции, и запрашивает мобильный терминал связи покупателя ввести и передать информацию аутентификации оплаты о соответствующих средствах оплаты, если ответ на подтверждение подписки принят от сервера эмитента, и сервер эмитента функционирует так, что, если информация платежных средств принята от сервера оплаты, сервер эмитента подтверждает, подписан ли покупатель на услугу аутентификации, соответствующую платежным средствам, и передает ответ подтверждения подписки на сервер оплаты, если покупатель подтвержден являющимся подписчиком услуги аутентификации.
5. Система аутентификации и осуществления оплаты согласно п.2, в которой сервер оплаты принимает информацию оплаты, включая номер мобильного терминала связи, информацию операции покупки и информацию платежных средств, от терминала торговца, когда запрос оплаты принимается от терминала торговца, и блок подтверждения информации оплаты передает информацию платежных средств, принятую от терминала торговца, мобильному терминалу связи покупателя, подключенному к серверу оплаты, и принимает ответ подтверждения от мобильного терминала связи покупателя, таким образом подтверждая информацию оплаты.
6. Система аутентификации и осуществления оплаты согласно п.2, в которой блок подтверждения информации оплаты подтверждает детали покупки покупателя, включающие в себя сумму оплаты, информацию оплаты, совместно с мобильным терминалом связи покупателя, подключенным к серверу оплаты, запрашивает мобильный терминал связи покупателя ввести и передать информацию платежных средств и принимает информацию платежных средств от мобильного терминала связи покупателя, таким образом подтверждая информацию оплаты.
7. Система аутентификации и осуществления оплаты согласно п.2, в которой блок ответа результата аутентификации передает сообщение запроса подтверждения оплаты, содержащее результаты аутентификации, серверу сбора и передает результаты подтверждения терминалу торговца и мобильному терминалу связи покупателя, если результаты подтверждения приняты от сервера сбора, и сервер сбора обрабатывает соответствующее подтверждение оплаты и возвращает результаты подтверждения, если сообщение запроса подтверждения оплаты, содержащее результаты аутентификации, принято от сервера оплаты, или от системы магазинов-участников, или промежуточной системы проводной сети.
8. Система аутентификации и осуществления оплаты согласно п.2, в которой блок ответа результата аутентификации передает сообщение результата аутентификации серверу сбора, терминалу торговца и мобильному терминалу связи покупателя, так что обработка подтверждения выполняется напрямую между терминалом торговца и сервером сбора через передачу/прием результатов аутентификации, и сервер сбора функционирует так, что, если результаты аутентификации приняты от сервера оплаты и отдельное сообщение запроса подтверждения оплаты получено от терминала торговца напрямую, или через систему магазинов-участников, или промежуточную систему проводной сети, сервер сбора обрабатывает соответствующее подтверждение платежа, передает результаты подтверждения терминалу торговца напрямую, или через систему магазинов-участников, или промежуточную систему проводной сети и передает результаты подтверждения мобильному терминалу связи покупателя.
9. Система аутентификации и осуществления оплаты согласно п.1, дополнительно содержащая промежуточный сервер для посредничества в подтверждении оплаты и процесса сбора между сервером оплаты и сервером сбора, сервер сбора, принимающий запрос подтверждения от промежуточного сервера.
13. Система аутентификации и осуществления оплаты согласно п.11, в которой сервер оплаты принимает информацию оплаты, включая номер мобильного терминала связи, информацию операции покупки и информацию платежных средств, от терминала торговца, когда запрос оплаты принимается от терминала торговца, и блок подтверждения информации оплаты передает информацию платежных средств, принятую от терминала торговца, мобильному терминалу связи покупателя, подключенному к серверу оплаты, и принимает ответ подтверждения от мобильного терминала связи покупателя, таким образом подтверждая информацию оплаты.
14. Система аутентификации и осуществления оплаты согласно п.11, в которой блок подтверждения информации оплаты подтверждает детали покупки покупателя, включающие в себя сумму оплаты, информацию оплаты, совместно с мобильным терминалом связи покупателя, подключенным к серверу оплаты, запрашивает мобильный терминал связи покупателя ввести и передать информацию платежных средств и принимает информацию платежных средств от мобильного терминала связи покупателя, таким образом подтверждая информацию оплаты.
15. Система аутентификации и осуществления оплаты согласно п.11, в которой блок ответа результата аутентификации передает сообщение запроса подтверждения оплаты, содержащее результаты аутентификации, серверу сбора и передает результаты подтверждения терминалу торговца и мобильному терминалу связи покупателя, если результаты подтверждения приняты от сервера сбора, и сервер сбора обрабатывает соответствующее подтверждение оплаты и возвращает результаты подтверждения, если сообщение запроса подтверждения оплаты, содержащее результаты аутентификации, принято от сервера оплаты, или от системы магазинов-участников, или промежуточной системы проводной сети.
16. Система аутентификации и осуществления оплаты согласно п.11, в которой блок ответа результата аутентификации передает сообщение результата аутентификации серверу сбора, терминалу торговца и мобильному терминалу связи покупателя, так что обработка подтверждения выполняется напрямую между терминалом торговца и сервером сбора через передачу/прием результатов аутентификации, и сервер сбора функционирует так, что, если результаты аутентификации приняты от сервера оплаты и отдельное сообщение запроса подтверждения оплаты получено от терминала торговца напрямую, или через систему магазинов-участников, или промежуточную систему проводной сети, сервер сбора обрабатывает соответствующее подтверждение платежа, передает результаты подтверждения терминалу торговца напрямую, или через систему магазинов-участников, или промежуточную систему проводной сети и передает результаты подтверждения мобильному терминалу связи покупателя.
19. Система аутентификации и осуществления оплаты согласно п.10, дополнительно содержащая промежуточный сервер для посредничества в подтверждении оплаты и процесса сбора между сервером оплаты и сервером сбора, сервер сбора, принимающий запрос подтверждения от промежуточного сервера.
21. Система аутентификации и осуществления оплаты согласно п.20, в которой сервер оплаты принимает информацию платежных средств от терминала торговца или мобильного терминала связи покупателя, передает принятую информацию платежных средств серверу эмитента и запрашивает сервер эмитента подтвердить, подписан ли покупатель на услугу аутентификации, соответствующую операции, и блок ответа результата аутентификации запрашивает мобильный терминал связи покупателя ввести информацию аутентификации оплаты о платежных средствах, если ответ подтверждения подписки был принят от сервера эмитента.
23. Система аутентификации и осуществления оплаты согласно п.20, в которой сервер оплаты принимает информацию оплаты, включающую номер мобильного терминала связи покупателя, информацию платежных средств и информацию операции покупки, отличную от информации аутентификации оплаты о покупателе, от терминала торговца, когда запрос оплаты принимается от терминала торговца, и блок подтверждения информации оплаты подтверждает информацию оплаты, которая включает детали покупки покупателя, включающие сумму оплаты, информацию платежных средств, совместно с мобильным терминалом связи покупателя, подключенным к серверу оплаты.
24. Система аутентификации и осуществления оплаты согласно п.20, в которой блок подтверждения информации оплаты запрашивает мобильный терминал связи покупателя, подключенный к серверу оплаты, ввести и передать информацию платежных средств и принимает информацию платежных средств от мобильного терминала связи покупателя, таким образом подтверждая информацию оплаты.
25. Система аутентификации и осуществления оплаты согласно п.20, в которой блок ответа результата аутентификации передает сообщение запроса подтверждения оплаты, содержащее положительные результаты аутентификации, серверу сбора и передает результаты подтверждения терминалу торговца и мобильному терминалу связи покупателя, если результаты подтверждения приняты от сервера сбора.
26. Система аутентификации и осуществления оплаты согласно п.20, в которой сервер сбора обрабатывает соответствующее подтверждение оплаты и возвращает результаты подтверждения, если положительные результаты аутентификации приняты от сервера оплаты и отдельное сообщение запроса подтверждения оплаты принято от терминала торговца напрямую или через систему магазинов-участников или промежуточную систему проводной сети, и блок ответа результата аутентификации передает сообщение результата аутентификации серверу сбора, терминалу торговца и мобильному терминалу связи покупателя так, что обработка подтверждения выполняется прямо между терминалом торговца и сервером сбора через передачу/прием результатов аутентификации.
27. Система аутентификации и осуществления оплаты согласно п.20, дополнительно содержащая промежуточный сервер для посредничества в процессе подтверждения оплаты и сбора между сервером оплаты и сервером сбора, причем сервер сбора принимает запрос подтверждения от промежуточного сервера.
32. Система аутентификации и осуществления оплаты согласно п.28, в которой сервер оплаты принимает информацию оплаты, включающую номер мобильного терминала связи покупателя, информацию платежных средств и информацию операции покупки, отличную от информации аутентификации оплаты о покупателе, от терминала торговца, когда запрос оплаты принимается от терминала торговца, и блок подтверждения информации оплаты подтверждает информацию оплаты, которая включает детали покупки покупателя, включающие сумму оплаты, информацию платежных средств, совместно с мобильным терминалом связи покупателя, подключенным к серверу оплаты.
33. Система аутентификации и осуществления оплаты согласно п.28, в которой блок подтверждения информации оплаты запрашивает мобильный терминал связи покупателя, подключенный к серверу оплаты, ввести и передать информацию платежных средств и принимает информацию платежных средств от мобильного терминала связи покупателя, таким образом подтверждая информацию оплаты.
34. Система аутентификации и осуществления оплаты согласно п.28, в которой блок ответа результата аутентификации передает сообщение запроса подтверждения оплаты, содержащее положительные результаты аутентификации, серверу сбора и передает результаты подтверждения терминалу торговца и мобильному терминалу связи покупателя, если результаты подтверждения приняты от сервера сбора.
35. Система аутентификации и осуществления оплаты согласно п.28, в которой сервер сбора обрабатывает соответствующее подтверждение оплаты и возвращает результаты подтверждения, если положительные результаты аутентификации приняты от сервера оплаты и отдельное сообщение запроса подтверждения оплаты принято от терминала торговца напрямую, или через систему магазинов-участников, или промежуточную систему проводной сети, и блок ответа результата аутентификации передает сообщение результата аутентификации серверу сбора, терминалу торговца и мобильному терминалу связи покупателя так, что обработка подтверждения выполняется прямо между терминалом торговца и сервером сбора через передачу/прием результатов аутентификации.
36. Система аутентификации и осуществления оплаты согласно п.28, дополнительно содержащая промежуточный сервер для посредничества в процессе подтверждения оплаты и сбора между сервером оплаты и сервером сбора, причем сервер сбора принимает запрос подтверждения от промежуточного сервера.
41. Способ аутентификации и осуществления оплаты согласно п.40, дополнительно содержащий этап передачи сервером оплаты информации платежных средств, принятой от мобильного терминала связи покупателя, серверу эмитента и запрашивания сервера эмитента для подтверждения, подписан ли покупатель на службу аутентификации, соответствующую упомянутому платежному средству, до того, как выполняется этап запроса аутентификации, после того, как был выполнен этап подтверждения информации покупки и передачи информации платежных средств, где этап запроса аутентификации выполняется, если ответ на подтверждение подписки на услугу аутентификации принят от сервера эмитента, когда покупатель подтвержден как подписчик услуги аутентификации.
43. Способ аутентификации и осуществления оплаты согласно п.37, в котором этап возврата результата аутентификации содержит этапы, на которых: передают сообщение запроса подтверждения оплаты, включающее результаты аутентификации, принятые от сервера эмитента, и информацию оплаты, принятую от терминала торговца, серверу сбора и передают результаты подтверждения терминалу торговца и мобильному терминалу связи покупателя, если результаты подтверждения, обработанные со ссылкой на результаты аутентификации, приняты от сервера сбора.
44. Способ аутентификации и осуществления оплаты согласно п.37, в котором сервер сбора обрабатывает подтверждение согласно запросу подтверждения, принятому от терминала торговца напрямую, или через систему магазинов-участников, или промежуточную систему проводной сети, и передает результаты подтверждения терминалу торговца и мобильному терминалу связи покупателя и этап возврата результата аутентификации выполняется для передачи результатов аутентификации, принятых от сервера эмитента, серверу сбора, терминалу торговца и мобильному терминалу связи покупателя.
50. Способ аутентификации и осуществления оплаты согласно п.45, в котором этап возврата результата аутентификации содержит этапы, на которых: передают сообщение запроса подтверждения оплаты, включающее результаты аутентификации, принятые от сервера эмитента, и информацию оплаты, принятую от терминала торговца, серверу сбора и передают результаты подтверждения терминалу торговца и мобильному терминалу связи покупателя, если результаты подтверждения, обработанные со ссылкой на результаты аутентификации, приняты от сервера сбора.
51. Способ аутентификации и осуществления оплаты согласно п.45, в котором сервер сбора обрабатывает подтверждение согласно запросу подтверждения, принятому от терминала торговца напрямую, или через систему магазинов-участников, или промежуточную систему проводной сети, и передает результаты подтверждения терминалу торговца и мобильному терминалу связи покупателя и этап возврата результата аутентификации выполняется для передачи результатов аутентификации, принятых от сервера оплаты, серверу сбора, терминалу торговца и мобильному терминалу связи покупателя.
РИСУНКИ
|
|