Патент на изобретение №2381548

Published by on




РОССИЙСКАЯ ФЕДЕРАЦИЯ



ФЕДЕРАЛЬНАЯ СЛУЖБА
ПО ИНТЕЛЛЕКТУАЛЬНОЙ СОБСТВЕННОСТИ,
ПАТЕНТАМ И ТОВАРНЫМ ЗНАКАМ
(19) RU (11) 2381548 (13) C2
(51) МПК

G06F15/16 (2006.01)

(12) ОПИСАНИЕ ИЗОБРЕТЕНИЯ К ПАТЕНТУ

Статус: по данным на 17.09.2010 – действует

(21), (22) Заявка: 2007148440/02, 16.12.2005

(24) Дата начала отсчета срока действия патента:

16.12.2005

(30) Конвенционный приоритет:

25.05.2005 KR 10-2005-0044243
13.09.2005 KR 10-2005-0085388

(43) Дата публикации заявки: 27.06.2009

(46) Опубликовано: 10.02.2010

(56) Список документов, цитированных в отчете о
поиске:
KR 10-480315 B, 23.03.2005. RU 2003111043 А, 10.12.2004. KR 20-2004-110291 А, 31.12.2004. US 2002161715 A1, 31.10.2002.

(85) Дата перевода заявки PCT на национальную фазу:

25.12.2007

(86) Заявка PCT:

KR 2005/004340 20051216

(87) Публикация PCT:

WO 2006/126767 20061130

Адрес для переписки:

129090, Москва, ул.Б.Спасская, 25, стр.3, ООО “Юридическая фирма Городисский и Партнеры”, пат.пов. А.В.Мицу, рег. 364

(72) Автор(ы):

ПАРК Мин Соо (KR)

(73) Патентообладатель(и):

МУРЕКА ИНК. (KR)

(54) СПОСОБ И СИСТЕМА, ПРЕДНАЗНАЧЕННЫЕ ДЛЯ ПРЕДОСТАВЛЕНИЯ ИНФОРМАЦИИ, СВЯЗАННОЙ С МУЗЫКОЙ, С ПОМОЩЬЮ ИСПОЛЬЗОВАНИЯ DNA АУДИО

(57) Реферат:

Изобретение относится к системе и способу для выполнения поиск информационных данных, относящихся к музыкальным файлам. Система предоставляет информационные данные в музыкальные файлы wave-форматов, не имеющие правильных информационных данных музыки в аудио файле, и в файлы сжатого аудио, такие как МР3, ogg и аас. При этом система присоединяет информационные данные к музыкальным файлам в виде тега ID3vd. Кроме того, изобретение включает систему и способ для классификации файлов МР3, имеющих информационные данные файла, и к которым присоединяют теги на основании информационных данных файла в иерархической структуре или каталожной структуре, а затем записывают теги в файлы. Технический результат – облегчение поиска сохраненных музыкальных файлов. 3 н. и 24 з.п. ф-лы, 8 ил.

Область техники, к которой относится изобретение

Настоящее изобретение относится к способу и системе, предназначенным для предоставления информации, связанной с музыкой, с использованием аудио гена и, более конкретно, к способу и системе, предназначенным для предоставления информации, связанной с музыкой, с использованием аудио гена, которые могут предоставлять файлы данных аудио, такие как музыкальный файл с информацией о музыке, используемой, чтобы идентифицировать и позиционировать файлы через интерактивную сеть, такую как сеть Internet, и присоединять информацию о музыке к файлам.

Кроме того, настоящее изобретение относится к системе, которая может автоматически сортировать музыкальные файлы и заносить их в файлы в иерархической или каталожной структуре с использованием способа, предназначенного для предоставления информации о музыке, с помощью генерирования и передачи аудио гена с помощью функции, предназначенной для того, чтобы генерировать музыкальные файлы, и функции, предназначенной для того, чтобы рекомендовать оптимальную музыку пользователям.

Кроме того, настоящее изобретение предоставляет способ, предназначенный для того, чтобы выполнять вычисление стоимости правильной интеллектуальной собственности с помощью вычисления стоимости прокатной музыки с использованием аудио гена данных музыки, которые воспроизводят, в случае, когда музыку воспроизводят с использованием функции устройства воспроизведения музыки, установленного в аппаратуре связи, такой как мобильный телефон.

Уровень техники

Обычно музыкальные CD сохраняют аудио файлы одновременно вместе с информацией о музыке относительно названий музыкальных композиций, названий альбомов, певцов, информации о дорожке, времени воспроизведения одновременно, причем информацию совместно упоминают как информацию заголовка или мета базу данных. Таким образом, в случае, когда музыкальный CD воспроизводят с помощью устройства воспроизведения, такого как оконный медиаплеер (Windows media player) или специализированное устройство воспроизведения, имеющее окно воспроизведения, одновременно отображают информацию о музыке, такую как авторское право, дорожка, название музыкальной композиции и имя певца, относительно воспроизводимого аудио файла, то есть музыкального файла таким образом, что пользователей обеспечивают информацией относительно аудио файла. Поэтому, когда саму информацию о музыке не сохраняют, информацию о музыке частично теряют, или сохраняют ошибочную информацию о музыке, является невозможным получить информацию относительно воспроизводимого аудио файла.

Обычно, так как участок музыкального CD сохраняет музыкальные файлы приблизительно от 12 до 15 музыкальных произведений максимум, пользователи должны часто заменять музыкальный CD, когда он или она желают постоянно наслаждаться новой музыкой. Таким образом, что касается пользователей, особенно, что касается пользователей, которые используют музыкальный CD в автомобиле, имеется много неудобств. Более конкретно, когда пользователь манипулирует музыкальным CD в автомобиле, это может быть причиной аварий.

Однако, так как постепенно совершенствуется технология сжатия данных, в настоящее время предоставляют музыкальные файлы, имеющие wave-формат (волновой формат), и аудио файлы всех форматов файлов сжатия аудио, таких как МР3, ogg и aac и т.д., которые создают с помощью сжатия музыкальных файлов. Более конкретно, МР3 (уровень-3 аудио MPEG) является форматом файла, с помощью которого предоставляют многие аудио файлы. По существу, при использовании музыкального файла формата МР3 часть CD может иметь приблизительно от 130 до 250 частей музыкальных композиций. Таким образом, многие владельцы музыкальных CD преобразуют музыкальные файлы, сохраненные в музыкальном CD, в музыкальные файлы wave-формата и все форматы файлов сжатия аудио, такие как МР3, ogg и aac и т.д., которые создают с помощью сжатия музыкальных файлов, и используют их. Однако в случае, когда музыкальные файлы преобразуют в музыкальные файлы wave-формата и все форматы файлов сжатия аудио, такие как МР3, ogg и aac и т.д., которые создают с помощью их сжатия, значения заголовков, запомненные в мета DB музыкального CD, одновременно не преобразуют, является невозможным идентифицировать информацию относительно музыкального файла wave-формата и всех форматов файлов сжатия аудио, таких как МР3, ogg и aac и т.д., которые создают с помощью их сжатия.

Кроме того, даже в случае, когда пользователи загружают и используют музыкальный файл wave-формата и всех форматов файлов сжатия аудио, таких как МР3, ogg и aac и т.д., которые создают с помощью их сжатия, через сеть Internet платно или бесплатно, также имеется множество случаев, в которых не имеется достаточной информации о файле.

Кроме того, даже в случае, когда пользователи записывают живую музыку и преобразуют ее в музыкальные файлы wave-формата и всех форматов файлов сжатия аудио, таких как МР3, ogg и aac и т.д., которые создают с помощью их сжатия, он или она имеют неудобство в том, чтобы создать файлы тегов ID3v2 относительно музыки и непосредственно присоединить их.

Таким образом, желательно предоставить способ, предназначенный для автоматического обеспечения файлов МР3, не имеющих правильной информации о музыке относительно данных аудио файлов, информационными данными музыки относительно аудио файлов и одновременно тегирования данных в файлы в формате тега ID3v1 или ID3v2, и автоматической сортировки файлов.

По существу, способ идентификации всех файлов аудио данных, не имеющих данных файлов, описан в корейском патенте 456408, озаглавленном Способ генерирования аудио гена и способ извлечения аудио данных, от 6 февраля 2004 г., принадлежащем заявителю настоящего изобретения и зарегистрированном 1 ноября 2004 г., полностью включенным в настоящее описание в качестве ссылки, причем патент описывает, что информацию относительно файла аудио данных предоставляют с использованием функции ARS телефона.

Между тем, так как произошло развитие полупроводниковой технологии и появился полупроводниковый лазер, музыку предоставляют посредством CD вместо долгоиграющей граммофонной пластинки или магнитной ленты таким образом, что может быть получено более чистое качество звука без шума. Однако даже в случае, когда музыку распространяют посредством CD, невозможно записать много музыки в части CD. Однако после стандартизованного MPEG уровня-3 MPEG-аудио (далее упоминаемого как МР3), который является технологией сжатия аудио, появляется много программного обеспечения, которое может генерировать файлы МР3, таким образом, широко используют устройство воспроизведения файла МР3, так называемые устройства воспроизведения МР3. Так как музыкальный файл, изготовленный с помощью файла МР3, значительно меньше по своему объему по сравнению с музыкальным файлом, предоставленным с помощью обычного CD, в CD могут быть сохранены многие музыкальные файлы. Кроме того, с разработкой флэш-памяти было разработано специализированное устройство воспроизведения МР3, которое приспосабливает флэш-память в качестве сохраняющей среды. В настоящее время с развитием жесткого диска создают устройства воспроизведения МР3, использующие жесткие мини-диски. Кроме того, с большой емкостью и развитием технологии схем или технологии программного обеспечения создают многие устройства воспроизведения МР3, которые также могут быть использованы как подвижные устройства памяти.

Обычно в случае использования устройств флэш-памяти наибольшие объемы их памяти равны от 125 Мбайт до 1 Гбайт. В случае использования мини-дисков объемы их памяти в настоящее время достигают 20 Гбайт. Однако, так как в сохраняющий среде имеется много музыкальных файлов, очень трудно найти музыку, которую желает пользователь. Кроме того, для того чтобы пользователи удобно находили музыку, которую они желают, в устройстве воспроизведения МР3 формируют каталоги, а затем музыку сохраняют в иерархической структуре, т.е. каталожной структуре. Следовательно, становится легко искать сохраненную музыку. Однако это зависит от манипуляций пользователей таким образом, что это не только трудно, но также требует много времени.

Однако, даже в таком случае, для того чтобы пользователи находили желаемую музыку, он или она должны вручную найти и воспроизвести ее. Несмотря на то, что такое неудобство описано с помощью приведения примера устройства воспроизведения МР3, которое является подвижным устройством памяти, этот случай также может быть применен к устройству, которое сохраняет и использует музыкальный файл МР3, то есть компьютеру, PDA, мобильному телефону, DBM и т.д.

Таким образом, будет желательно предоставить устройство воспроизведения музыки, такое как устройство воспроизведения МР3 или тому подобное, которое имеет систему, которая автоматически формирует папки в каждых информационных данных на основании информационных данных тега, который присоединен к файлу МР3, а затем сохраняет, поддерживает и воспроизводит файлы МР3 в иерархической структуре или каталожной структуре.

Кроме того, будет желательно предоставить устройство воспроизведения музыки, такое как устройство воспроизведения МР3, имеющее систему, которая может обеспечивать пользователей оптимизированным музыкальным файлом МР3 в соответствии со вкусом пользователей или состояний этого дня.

С другой стороны, в то время как аппаратура связи, такая как мобильный телефон или тому подобная, в настоящее время обеспечена функцией, чтобы воспроизводить музыкальные данные, такие как МР3, таким образом, что многие пользователи могут наслаждаться музыкой с использованием мобильных телефонов, компании связи предоставляют музыку. Кроме того, пользователи загружают нелегальные музыкальные данные бесплатно в сети Internet с использованием компьютера или преобразуют музыку, записанную на музыкальном CD или тому подобном, в музыкальные файлы, загружают их в мобильный телефон или тому подобное и наслаждаются ею. Относительно использования музыкальных данных нет проблемы, когда пользователи платят за использование музыки. Однако, так как большая часть музыки, используемой в настоящее время, является нелегально загруженной через Internet и используемой, люди, которым по праву принадлежат музыкальные данные, испытывают большие денежные потери, а музыкальный рынок уменьшается, так как музыка не защищена правовым образом.

Таким образом, несмотря на то, что люди, которым по праву принадлежат музыкальные данные, такие как изготовители музыкальных дисков, осуществляют мониторинг распространения нелегальных музыкальных данных с помощью выполнения постоянного мониторинга с целью защиты своих прав, контролировать это нелегко. Кроме того, несмотря на то, что компаниям связи, которые обслуживают музыкальные файлы МР3, предлагают прекратить услуги предоставления музыкальных файлов МР3 через мобильные телефоны, это нелегко прекратить из-за прибыли компаний связи. И, так как пользователи также загружают и используют нелегальную музыку через компьютеры вместо загрузки ее из компаний связи, почти невозможно контролировать их.

Следовательно, требуется способ и система, предназначенные для взимания правильной платы за использование музыкальных файлов с помощью правильного распознавания музыкальных файлов, воспроизводимых в мобильных телефонах, даже если музыкальные файлы, сохраненные в мобильных телефонах, нелегально загружены или скопированы.

Раскрытие изобретения

Следовательно, первой задачей настоящего изобретения является предоставить систему и способ, предназначенные для поиска информационных данных, таких как название песни, композитор, форма лирики, название дорожки, время воспроизведения и жанр, относящихся к музыкальным файлам, и предоставления информационных данных в музыкальные файлы wave-формата, не имеющие правильных информационных данных музыки в аудио файле и всех файлах сжатого аудио, таких как МР3, ogg и aac, которые являются сжатыми видами музыкальных файлов, и присоединения информационных данных к музыкальным файлам в виде тега ID3v2.

Первая задача изобретения, если информационные данные присоединяют к музыкальным файлам wave-формата и всем файлам сжатого аудио, таким как МР3, ogg и aac, которые являются сжатыми видами музыкальных файлов, автоматически классифицировать музыкальные файлы и файлы сжатого аудио на основании информационных данных.

В соответствии с одним аспектом настоящего изобретения для выполнения вышеупомянутой задачи предоставлена система, предназначенная для предоставления тега музыки через интерактивную сеть, содержащая: пользовательское устройство 100, имеющее устройство 110 сохранения данных и предназначенное для преобразования музыкальных файлов, сохраненных в музыкальных CD, в музыкальные файлы wave-формата и файлы сжатого аудио, такие как МР3, ogg и aac, которые являются сжатыми видами музыкальных файлов, загрузки музыкальных файлов и сжатых файлов сжатого аудио через интерактивную сеть бесплатно или платно и приема и преобразования живого аудио сигнала, такого как живая музыка, в музыкальные файлы wave-формата и файлы сжатого аудио, такие как МР3, ogg и aac, которые являются сжатыми видами музыкальных файлов; пользовательское приложение 200, предоставленное в пользовательском устройстве для передачи музыкальных файлов wave-формата и файлов сжатого аудио, таких как МР3, ogg и aac, которые являются сжатыми видами музыкальных файлов, созданных посредством пользовательского устройства, в платформу 300 распознавания музыки через интерактивную сеть 400, и приема информационных данных музыки относительно файла МР3 из платформы распознавания музыки, и тегирования информационных данных музыки в файл МР3; и платформу 300 распознавания музыки, которая состоит из сервера 310 распознавания и поиска файлов, Базу (DB) 320 музыкальных данных и информационных данных Базу (DB) 340 данных музыки, и сравнивает переданные музыкальные файлы волновых видов и файлы сжатого аудио, такие как МР3, ogg и aac, которые являются сжатыми видами музыкальных файлов, из пользовательского приложения с музыкальными данными, запомненными в Базе Данных 320 музыкальных данных, с помощью сервера 310 распознавания и поиска файлов и, если имеются совпадающие музыкальные данные, извлечения информационных данных музыки, соответствующих музыкальным данным, из информационных данных Базы Данных 340 музыки и передачи информационных данных музыки в пользовательское приложение.

В соответствии с настоящим изобретением пользовательское приложение присоединяет информационные данные, принятые из платформы распознавания музыки, ко всем файлам сжатого аудио, таким как переданные музыкальные файлы wave-формата, и файлам сжатого аудио, таким как МР3, ogg и aac, которые являются сжатыми видами музыкальных файлов, и классифицирует и записывает в файлы все сжатые файлы, такие как музыкальные файлы и сжатые МР3, ogg и aac, на основании информационных данных.

Кроме того, второй задачей настоящего изобретения является предоставить систему и способ, которые выполнены с возможностью фильтровать файлы МР3, имеющие информационные данные файла, и к которым присоединены теги, на основании информационных данных файла в иерархической структуре или каталожной структуре, а затем записывать то же самое.

Конкретно, второй задачей изобретения является предоставить способ и систему, которые выполнены с обеспечением возможности повторно фильтровать, если информацию тега, присоединенную к файлу МР3, обновляют, это основано на информационных данных файла обновленного тега, и записывать в то же самое в иерархической структуре или каталожной структуре.

Кроме того, второй задачей изобретения является предоставить систему, которая может рекомендовать музыку в зависимости от психического и физического состояния.

В соответствии с другим аспектом настоящего изобретения для выполнения второй задачи предоставлена система, содержащая центральное устройство управления, сохранающее устройство, предназначенное для сохранания данных, таких как файлы МР3, средство фильтрации тегов, предназначенное для фильтрации файлов данных, таких как файлы МР3, имеющих теги, присоединенные к ним, на основании информационных данных файла в тегах, и классификации файлов данных в иерархическую структуру или каталожную структуру, и порт связи, принимающий файлы данных, такие как файлы МР3.

Кроме того, для выполнения второй задачи изобретения система дополнительно содержит систему предоставления файла данных и информации тега, соединенную с системой через интерактивную сеть, такую как сеть Интернет, и предназначенную для предоставления информации относительно файлов данных; и сохранающее устройство подвижного типа дополнительно содержит средство извлечения тега, предназначенное для извлечения только тега из файлов данных, таких как файлы МР3, сохраненных в сохранающем устройстве, средство обновления тега, предназначенное для обновления, если оценено, что имеется обновленная информация тега в системе информации тега после того, как извлеченную информацию тега посылают в файл данных и систему информации тега через порт связи, информации тега соответствующего файла данных в сохранающем устройстве сохранающего устройства подвижного типа на основании обновленной информации тега и одновременно опять повторной классификации файлов данных.

Кроме того, для выполнения второй задачи изобретения система дополнительно содержит устройство поиска состояния, которое оценивает психическое и физическое состояние пользователя, выбирает оптимальный файл данных и предоставляет его пользователю.

Между тем третьей задачей изобретения является предоставить способ, которой может создавать аудио гены из воспроизводимой музыки и вычислять оплату использования музыкальных данных с помощью использования аудио генов, таким образом предотвращая нелегальное использование музыкальных данных.

В соответствии с еще одним аспектом изобретения для выполнения третьей задачи изобретение устанавливает модуль, который может создавать аудио гены из музыкальных данных, воспроизводимых в устройстве связи, таком как портативный телефон, телефон PDA и телефон DMB, имеющем функцию воспроизведения музыкальных данных, таких как MP3, посылает аудио гены, созданные посредством модуля, в систему управления музыкой через функцию связи портативного телефона, причем сервер управления музыкой принимает аудио гены, а система управления музыкой выполняет поиск соответствующей музыки через собственную DB DNA пользователя и устанавливает оплату использования музыкальных данных.

Краткое описание чертежей

Вышеупомянутые задачи, признаки и преимущества настоящего изобретения станут более понятными из следующего подробного описания, взятого совместно с сопровождающими чертежами, на которых:

Фиг.1 – схематическая блок-схема последовательности этапов, изображающая способ предоставления пакетной информации о музыке с использованием аудио гена и способ извлечения аудио данных, используемых в системе;

Фиг.2 – блок-схема последовательности этапов, изображающая этап генерирования аудио гена выборки;

Фиг.3 – схематическая блок-схема системы, предназначенной для предоставления пакетной информации о музыке через интерактивную сеть в соответствии с первым вариантом осуществления настоящего изобретения;

Фиг.4 – блок-схема последовательности этапов, изображающая способ предоставления пакетной информации о музыке через интерактивную сеть в соответствии с первым вариантом осуществления настоящего изобретения;

Фиг.5 – схематическая схема системы, имеющей функцию классификации данных в соответствии со вторым вариантом осуществления настоящего изобретения;

Фиг.6 – схема, изображающая представление, что файлы данных классифицируют в соответствии со вторым вариантом осуществления настоящего изобретения;

Фиг.7 – схема, изображающая способ обновления информационных данных файла тегов и способ рекомендации файла в соответствии со вторым вариантом осуществления настоящего изобретения;

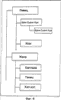
Фиг.8 – схематическая схема, изображающая систему, предназначенную для установления платы за авторское право на музыку при воспроизведении музыки, выполненном с помощью средства связи, имеющего функцию воспроизведения музыкального файла, в соответствии с третьим вариантом осуществления настоящего изобретения.

Осуществление изобретения

Далее будут описаны примерные варианты осуществления настоящего изобретения со ссылкой на сопровождающие чертежи.

Фиг.1 является схематической блок-схемой последовательности этапов, изображающей способ предоставления пакетной информации о музыке с использованием аудио гена и способ извлечения аудио данных, используемых в системе, а Фиг.2 является блок-схемой последовательности этапов, изображающая этап генерирования аудио гена выборки. Как описано выше, способ генерирования аудио гена и способ извлечения аудио данных основаны на корейском патенте 456408, зарегистрированном заявителем и озаглавленном Способ генерирования аудио гена и способ извлечения аудио данных.

Во-первых, как изображено на Фиг.1, способ извлечения аудио данных включает в себя этапы, на которых принимают аудио сигнал извне и сохраняют выборку аудио (S10), генерируют аудио ген из сохраненной выборки аудио и сохраняют аудио ген (S20), создают Базу аудио данных с использованием сохраненного аудио гена (S30), извлекают аудио ген, подобный аудио данным, когда запрашивают аудио данные (S40) и выводят извлеченный результат (S50).

Кроме того, как изображено на Фиг.2, этап генерирования и сохранания аудио гена (S20) включает в себя этапы, на которых сохраняют выборку аудио, из которой удаляют шум (S18), этап преобразования частоты, на котором разделяют аудио сигнал на определенные интервалы времени и вычисляют величины сигналов частот в каждом интервале или множестве интервалов (S21), разделяют частотную область на определенные интервалы и вычисляют разность величин между сигналами смежных частот (S22), этап вычисления углового коэффициента, на котором вычисляют разность между величинами вычислений на смежных интервалах (S23), этап (S24) квантования, на котором квантуют в 1, когда угловой коэффициент больше 0 (S25) и квантуют в 0, когда угловой коэффициент меньше 0 (S26), и этап генерирования аудио гена, на котором сохраняют квантованную величину и генерируют аудио ген (S28).

Следовательно, можно реализовать способ и систему, предназначенные для предоставления пакетной информации о музыке с использованием способа генерирования аудио гена и способа извлечения аудио данных, и портативное сохраняющее устройство и способ, имеющие функцию автоматической классификации файлов и функцию рекомендации музыки с использованием способа и системы, предназначенных для предоставления информации о музыке.

В соответствии с первым примерным вариантом осуществления настоящего изобретения способ и система, предназначенные для предоставления пакетной информации о музыке с использованием способа генерирования аудио гена и способа извлечения аудио данных, будут описаны более подробно ниже.

Фиг.3 является схематической блок-схемой системы, предназначенной для предоставления пакетной информации о музыке через интерактивную сеть в соответствии с первым вариантом осуществления настоящего изобретения, а Фиг.4 является блок-схемой последовательности этапов, изображающей способ предоставления пакетной информации о музыке через интерактивную сеть в соответствии с первым вариантом осуществления настоящего изобретения.

Ссылаясь на Фиг.3, система 1000, предназначенная для осуществления способа предоставления пакетной информации о музыке через интерактивную сеть в соответствии с настоящим изобретением, обычно включает в себя пользовательский интерфейс 100, пользовательское приложение 200, платформу 300 распознавания музыки и сеть 400 Internet, предназначенную для соединения пользовательского интерфейса и платформы распознавания музыки через интерактивный режим.

Пользовательский интерфейс 100 является устройством, предназначенным для преобразования музыкальных файлов, записанных на компакт-диске в волновые файлы и файлы сжатия аудио, такие как МР3, ogg и aac и т.д., загрузки волновых файлов и файлов сжатия аудио через интерактивную сеть бесплатно или платно или приема живой музыки и преобразования ее в файл МР3, причем пользовательский интерфейс 100 может быть универсальным персональным компьютером или специализированным аппаратным обеспечением. Как изображено, функциями пользовательского интерфейса являются: загрузка волновых файлов и файлов сжатого аудио, таких как МР3, ogg и aac и т.д. через интерактивную сеть бесплатно или платно (S510), преобразование музыкальных файлов, записанных на компакт-диске, в волновые файлы и файлы сжатия аудио, такие как МР3, ogg и aac и т.д., использование накопителя CD-ROM, соединенного с пользовательским интерфейсом, и программы преобразования файла сжатия аудио для преобразования музыкальных файлов в волновые файлы и файлы сжатия аудио, такие как МР3, ogg и aac и т.д. (S520), или преобразование данных живого звука, т.е. живой музыки, введенной через устройство ввода звука, такое как микрофон, в волновые файлы и файлы сжатия аудио, такие как МР3, ogg и aac и т.д. (S530).

живого звука преобразуют в волновые файлы и файлы сжатия аудио, такие как МР3, ogg и aac и т.д., отсутствует информация тега, как описано выше.

Пользовательское приложение 200 является средством, предназначенным для передачи волновых файлов и файлов сжатия аудио, таких как МР3, ogg и aac и т.д., введенных через пользовательский интерфейс 100 в платформу 300 распознавания музыки через сеть 400 Internet. Пользовательское приложение 200 может быть сформировано из устройства аппаратного обеспечения, устанавливаемого в пользовательском интерфейсе, или программы программного обеспечения, устанавливаемой в пользовательском интерфейсе. Кроме того, функциями пользовательского приложения 200 являются: прием информационных данных из волновых файлов и файлов сжатия аудио, таких как МР3, ogg и aac и т.д., переданных из платформы 300 распознавания музыки, присоединение информационных данных к файлам и классификация аудио файлов в каталожную структуру на основании информационных данных.

Платформа 300 распознавания музыки включает в себя сервер 310 распознавания и извлечения музыки, предназначенный для распознавания и извлечения волновых файлов и файлов сжатия аудио, таких как МР3, ogg и aac и т.д., Базу 320 данных музыки, предназначенную для сохранения всех собираемых музыкальных данных, DB 330 избирательных данных выборки музыки и Базу 340 данных информации о музыке. Платформа 300 распознавания музыки принимает значения аудио генов, сформированные из сигнальных файлов и файлов сжатия аудио, таких как МР3, ogg и aac и т.д., переданные из пользовательского приложения 200, значения ключей или ID (идентификатора), созданных с помощью алгоритма хеширования и значения CODE, извлекает сигнальные файлы и файлы сжатия аудио, такие как МР3, ogg и aac и т.д. посредством сервера 310 распознавания и извлечения файлов на основании Базы 320 данных выборки музыки и извлекает информационные данные музыки соответствующего файла из Базы 340 информационных данных музыки, чтобы передать данные в пользовательское приложение, когда существует файл, соответствующий извлеченному результату. Затем пользовательское приложение присоединяет информационные данные музыки к соответствующим волновым файлам и файлам сжатия аудио, таким как МР3, ogg и aac и т.д.

Когда волновые файлы и файлы сжатия аудио, такие как МР3, ogg и aac и т.д., передают, чтобы извлечь информационные данные музыки, так как волновые файлы и файлы сжатия аудио, такие как МР3, ogg и aac и т.д., по существу, имеют большие размеры, их передача и извлечение являются операциями, требующими много времени. Однако трудно передавать все волновые файлы и файлы сжатия аудио, такие как МР3, ogg и aac и т.д. Следовательно, время передачи и время извлечения может быть уменьшено с помощью выборки нескольких секций волновых файлов и файлов сжатия аудио, таких как МР3, ogg и aac и т.д., с использованием этапа (S20), на котором генерируют и сохраняют аудио ген, описанный как этапы (S18 и S28), чтобы генерировать DNA аудио или сгенерировать ключи, ID или коды посредством алгоритма хеширования, чтобы передать их. Кроме того, волновые файлы и файлы сжатия аудио, такие как МР3, ogg и aac и т.д., выбирают через несколько секций в пользовательском приложении 200 и DNA аудио, генерированных посредством выборки, или ключ, ID или данные кода, созданные с помощью алгоритма хеширования, передают в платформу 300 распознавания музыки, сервер 310 распознавания и извлечения музыки извлекает соответствующие данные на основании Базы 330 данных выборки музыки. Когда существуют соответствующие данные, информационные данные музыки, связанные с ними, извлекают из Базы 340 информации о музыке, передаваемые в пользовательское приложение, и пользовательское приложение тегирует (присоединяет) информационные данные к волновым файлам и файлам сжатия аудио, таким как МР3, ogg и aac и т.д. Причина для выборки нескольких секций волновых файлов и файлов сжатия аудио, таких как МР3, ogg и aac и т.д., заключается в том, чтобы увеличить точность извлечения.

Несмотря на то, что система 1000, предназначенная для осуществления способа предоставления тега музыки через интерактивную сеть, описана на основе пользовательского интерфейса 100 как персонального компьютера, соединенного с сетью 400 Internet, все устройства, которые имеет функцию связи с сетью Internet, такие как подвижный терминал, PDA или DMB (цифровой мультимедийный широковещательный) телефон и т.д., могут быть использованы в качестве пользовательского интерфейса 100. То есть, пользовательское приложение 200 в соответствии с настоящим изобретением может быть установлено и использовано в устройстве, имеющем функцию связи. Как описано выше, пользовательское приложение может быть сформировано из устройства аппаратного обеспечения, устанавливаемого в устройстве, или сформировано из программы программного обеспечения, встраиваемой в устройство. Кроме того, специалисты в данной области техники поймут, что устройство воспроизведения МР3 также может быть использовано в качестве пользовательского интерфейса 100 при установке порта связи, такого как порт USB, предназначенного для проводной или беспроводной связи в портативном сохраняющем устройстве, таком как устройство воспроизведения МР3, и установке в нем пользовательского приложения.

Фиг.4 является схематической блок-схемой последовательности этапов, изображающей способ предоставления тега музыки через интерактивную сеть в соответствии с первым вариантом осуществления настоящего изобретения.

Далее способ предоставления тега музыки через интерактивную сеть будет описан подробно со ссылкой на Фиг.3 и Фиг.4.

Во-первых, музыкальные файлы, записанные на компакт-диске, преобразуют в волновые файлы и файлы сжатия аудио, такие как МР3, ogg и aac и т.д., через пользовательский интерфейс 100, волновые файлы и файлы сжатия аудио, такие как МР3, ogg и aac и т.д., загружают через интерактивный режим бесплатно или платно, или живые аудио данные, т.е. живую музыку принимают через устройство ввода, такое как микрофон, чтобы генерировать волновые файлы и файлы сжатия аудио, такие как МР3, ogg и aac и т.д. (S100). В этот момент времени, так как генерированные сигнальные файлы и файлы сжатия аудио, такие как МР3, ogg и aac и т.д., не имеют информации о файле или имеют недостаточную информацию о файле, имена файлов, такие как abc.mp3 или track01.mp3, track02.mp3, track03.mp3 и т.д., величины аудио генов, генерированные из генерированных волновых файлов и файлов сжатия аудио, таких как МР3, ogg и aac и т.д., или значения ключа, ID или кода, созданных с помощью алгоритма хеширования, передают в платформу 300 распознавания музыки через пользовательское приложение 200 и сеть 400 Internet (S100). Затем сервер 310 распознавания и извлечения музыки платформы распознавания музыки ищет, имеется ли та же самая музыка, что и волновые файлы и файлы сжатия аудио, такие как МР3, ogg и aac и т.д., на основании данных, сохраненных в Базе 320 данных музыки (S120). Когда соответствующая музыка существует, информационные данные музыки, соответствующие музыке, например, Название музыки: Определение моего характера, Певец: Wax, Альбом: Wax, том 2, Жанр: Баллада, извлекают из Базы 340 информации о музыке (S130). Затем информационные данные музыки передают в пользовательское приложение (S140) и информируют, являются ли правильными или нет информационные данные музыки (S150). Так как большинство пользователей знают волновые файлы и файлы сжатия аудио, такие как МР3, ogg и aac и т.д., которые должны быть использованы пользователями, пользователи могут определить, является ли информация о музыке правильной или нет. Когда информация о музыке является неправильной, опять выполняют этап S120, чтобы осуществить поиск в Базе данных музыки, чтобы передать извлеченную информацию о музыке в пользовательское приложение. Когда информация о музыке является правильной, информацию о музыке, такую как, Название музыки: Определение моего характера, Певец: Wax, Альбом: Wax, том 2, Жанр: Баллада, тегируют в волновые файлы и файлы сжатия аудио, такие как МР3, ogg и aac и т.д. (S160). Затем неточное название, такое как abc.mp3 заменяют новым названием Определение моего характера.мр3, и информация о музыке, такая как Название музыки: Определение моего характера, Певец: Wax, Альбом: Wax, том 2, Жанр: Баллада, может быть отображена посредством экрана дисплея при воспроизведении.

Затем пользовательское приложение 200 автоматически генерирует структуру каталога волновых файлов и файлов сжатия аудио, таких как МР3, ogg и aac и т.д., в которые тегируют информационные данные музыки, на основании информационных данных музыки, чтобы занести в файл структуру каталога, т.е. классифицировать файлы (S170). Например, когда каталог классифицируют по певцам и жанрам, файл Определение моего характера.мр3 тегируют с помощью Wax, классифицируемого в папку Wax каталога певца, который может быть подтвержден пользователем. Кроме того, файл Определение моего характера.мр3 тегируют с помощью Баллада, классифицируемого в папку Баллада каталога жанра, который может быть подтвержден пользователем. Кроме того, файл Определение моего характера мр3 может быть тегирован с помощью Wax, том 2, классифицируемого в подпапку Wax том 2 в папке Wax каталога певца, который может быть подтвержден пользователем. То есть, волновые файлы и файлы сжатия аудио, такие как МР3, ogg и aac и т.д., могут быть подтверждены и воспроизведены через каталожную структуру в соответствии со значениями тега.

Как описано выше, когда классификация файла закончена, волновые файлы и файлы сжатия аудио, такие как МР3, ogg и aac и т.д., сохраняют в предварительно определенном сохраняющем устройстве, т.е. жестком диске компьютера или портативном сохраняющем устройстве, таком как устройство воспроизведения файла сжатия аудио.

Как описано выше, было описано, что волновые файлы и файлы сжатия аудио, такие как МР3, ogg и aac и т.д., которые должны быть найдены с помощью пользовательского приложения 200 через сеть 400 Internet, передают в платформу 300 распознавания музыки. Однако, так как волновые файлы и файлы сжатия аудио, такие как МР3, ogg и aac и т.д., по существу, имеют большие размеры, их передача и распознавание и извлечение с помощью сервера 310 распознавания и извлечения файлов платформы распознавания музыки являются операциями, требующими много времени. Следовательно, сервер извлечения может быть слишком перегружен, когда с ним соединяют большое число пользователей. Для решения этих проблем после этапа S100, на котором генерируют файл, выполняют выборку волновых файлов и файлов сжатия аудио, таких как МР3, ogg и aac и т.д., которые должны быть найдены с помощью пользовательского приложения 200, чтобы генерировать DNA аудио или ключ, ID или коды с помощью алгоритма хеширования. Затем DNA аудио или ключ, ID или коды, генерированные с помощью алгоритма хеширования, передают в платформу распознавания музыки (S110), и сервер 310 распознавания и извлечения файлов платформы распознавания музыки сравнивает данные выборки с данными выборки музыки, запомненными в Базу (DB) 330 данных выборки музыки, чтобы найти соответствующий музыкальный файл. Затем информационные данные музыки извлекают из Базы (DB) 340 данных информации о музыке, передаваемые в пользовательское приложение, и пользовательское приложение присоединяет информационные данные музыки к волновым файлам и файлам сжатия аудио, таким как МР3, ogg и aac и т.д., таким же способом, как описано выше, и классифицирует файлы в каталожную структуру.

В соответствии с настоящим изобретением можно предоставлять информационные данные музыки в волновые файлы и файлы сжатия аудио, такие как МР3, ogg и aac и т.д., которые не имеют информации о музыке, и присоединять информационные данные музыки к файлам МР3. Кроме того, можно классифицировать волновые файлы и файлы сжатия аудио, такие как МР3, ogg и aac и т.д., на основании информационных данных музыки.

Несмотря на то, что описаны волновые файлы и файлы сжатия аудио, такие как МР3, ogg и aac и т.д., без информации тега, настоящее изобретение будет адаптировано ко всем форматам файлов, требующим теги.

Фиг.5-7 являются видами, предназначенными для объяснения второго варианта осуществления настоящего изобретения.

Фиг.5 является схематической схемой системы в соответствии со вторым вариантом осуществления настоящего изобретения, которая может классифицировать файлы данных в каталожную структуру на основании информационных данных файла тегов, присоединенных ко всем файлам данным, таким как МР3, ogg и aac и т.д., и сохранять их, обновлять теги и повторно классифицировать файлы данных в каталожную структуру на основании обновленных тегов, и сохранять их, и рекомендовать файлы данных, т.е. музыкальные файлы, такие как волновые файлы и файлы сжатия аудио, такие как МР3, ogg и aac и т.д., оптимизированные в соответствии с физическим или психическим состояниями пользователя.

Ссылаясь на Фиг.5, система 2000 в соответствии со вторым вариантом осуществления настоящего изобретения включает в себя центральное устройство 2110 управления, сохраняющее средство 2120, предназначенное для сохранения всех файлов данных музыки, таких как волновые файлы и файлы сжатия аудио, таких как МР3, ogg и aac и т.д., средство 2130 фильтрации тега, предназначенное для фильтрации файлов данных, к которым присоединены теги, на основании информационных данных файла тегов, классификации файлов данных в каталожную структуру и сохранения файлов данных в сохраняющем средстве, порты 2140 связи, такие как порт USB, инфракрасный порт и порт беспроводной связи, предназначенные для приема файлов данных, таких как МР3, ogg и aac и т.д., декодер 2150, предназначенный для декодирования файлов данных, таких как МР3, ogg и aac и т.д., чтобы воспроизвести их, часть 2160 вывода звука, предназначенная для вывода файлов данных, декодированных посредством декодера, часть 2170 извлечения состояния, предназначенная для определения физического и психического состояний пользователя в определенный день и рекомендации оптимизированных файлов данных пользователю, средство 2180 извлечения тега, предназначенное для извлечения тегов только, чтобы обновить информационные данные файла тегов файлов данных, сохраненных в сохраняющий части, средство 2190 обновления тега, предназначенное для классификации соответствующих файлов данных в каталожную структуру на основании информационных данных файла, когда существует обновленный тег, и средство 2200 отображения, предназначенное для отображения информационных данных файла тега, когда воспроизводят файл данных, такой как МР3.

Система, как описано выше, является отдельным устройством, которое может быть установлено с возможностью отделения в компьютере, мобильном телефоне, портативном сохраняющем устройстве, PDA, телефоне DMB или тому подобном, или установлено в них как единое целое. Кроме того, программа программного обеспечения, имеющая эти функции, может быть установлена в вышеупомянутых устройствах. Когда система адаптирована к компьютеру, средство 2200 отображения может соответствовать монитору, а когда адаптирована к портативному сохраняющему устройству, PDA, телефону DMB, мобильному телефону и т.д., средство 2200 отображения может соответствовать окну экрана.

Во-первых, в соответствии с настоящим изобретением способ классификации или фильтрации файла данных в каталожную структуру на основании файла информационных данных тегов файла данных, такого как МР3, ogg и aac и т.д., к которому присоединены теги, и занесения их в файл будет описан ниже. Несмотря на то, что ниже будут описаны файлы МР3, будет понятно, что способ может быть адаптирован ко всем файлам данных, таким как МР3, ogg и aac и т.д., к которым присоединены теги, имеющие информационные данные файла. Далее способ будут описан только со ссылкой на файлы МР3.

В настоящем изобретении файлы данных, такие как файлы МР3, автоматически фильтруют или классифицируют в каталожную структуру (структуру папок) с использованием информационных данных файла тегов и сохраняют в сохраняющем устройстве.

Во-первых, файлы МР3 принимают через порты связи, такие как порт USB и порт беспроводной связи, такой как инфракрасный порт и порт Bluetooth. Когда устройством воспроизведения является компьютер, музыкальные файлы, записанные на компакт-диске, могут быть преобразованы в волновые файлы и файлы сжатия аудио, такие как МР3, ogg и aac и т.д.

Затем средство 2130 фильтрации тега подтверждает информационные данные файла тегов, присоединенных к файлам МР3, под управлением центрального устройства 2110 управления, чтобы классифицировать их в соответствии с информацией файла. То есть, когда файлы МР3 первоначально сохраняют в устройстве воспроизведения, как изображено на Фиг.6, каталожные структуры конфигурируют в зависимости от информации файла тегов, чтобы связать файлы МР3 с каталожными структурами. Конкретно в случае традиционной каталожной структуры, адаптированной к жесткому диску компьютера, файлы сохраняют в каждой папке каталожной структуры, и файлы в одной папке не связывают с другой папкой. Однако в случае каталожной структуры в соответствии с настоящим изобретением, отличающейся от обычной каталожной структуры, файлы МР3 связывают с другими папками каталога, связанного посредством информационных данных тегов. То есть, несмотря на то, что в сохраняющем средстве 2120 сохраняют один файл МР3, файл МР3 связывают с несколькими каталожными структурами вследствие его тега.

Например, как изображено на Фиг.6, когда музыку МР3, записанную во втором альбоме Шин-Сьонг-Хуна, певца баллад, записывают в сохраняющем устройстве портативного типа с соответствии с настоящим изобретением, ее сортируют с помощью средства 2130 фильтрации тега, соединенного с папкой Шин-Сьонг-Хуна, согласно папке имени певца и папке второго альбома, которая является папкой нижнего уровня папки Шин-Сьонг-Хуна, так как это второй альбом Шин-Сьонг-Хуна, и папкой баллад согласно папке жанра, так как песня является балладой, и отображают через средство 2200 отображения. Таким образом, файл МР3 можно найти либо через папку баллад жанра, либо через папку второго альбома папки Шин-Сьонг-Хуна папки певца.

Как описано выше, структура папки, которую создают с помощью иерархической структуры или каталожной структуры, может быть изменена в позицию, в которой пользователь может наиболее легко найти в соответствии с числом использования пользователем, то есть в ее верхнюю позицию с помощью управления центральным контроллером 2120.

Фиг.7 является видом, иллюстрирующим способ, предназначенный для обновления и рекомендации файла информационных данных файла тега файлов МР3, сохраненных в сохраняющем устройстве портативного типа в соответствии с настоящим изобретением.

Ссылаясь на Фиг.7, ссылочный номер 300 обозначает платформу распознавания музыки, предоставляющую информацию тега, 400 обозначает интерактивную сеть, такую как сеть Internet, и 600 обозначает пользовательское устройство, соединяющее систему в соответствии с настоящим изобретением с интерактивной сетью. Пользовательское устройство может быть персональным компьютером или устройством, которое может быть соединено с сетью Internet, таким как мобильный телефон, телефон PDA, телефон DMB или тому подобный.

Платформа 300 распознавания музыки, предоставляющая информацию тега, состоит из сервера 310 поиска, Базы 340 данных информации о музыке (информационных данных файла), Базы 320 данных музыки и Базы 350 данных определения состояния.

Описание способа, предназначенного для обновления информации файла тега, в соответствии с настоящим изобретением будет дано со ссылкой на чертежи следующим образом.

Во-первых, систему 2000 в соответствии со вторым вариантом осуществления настоящего изобретения соединяют с платформой 300 распознавания музыки через пользовательское устройство 600 и интерактивную сеть 400. Затем только информацию тега файлов МР3, сохраненных в сохраняющем средстве 2120, извлекают средством 2180 извлечения портативного сохраняющего устройства. Затем извлеченную информацию передают в платформу 300 распознавания музыки через связь 2140, пользовательское устройство 600 и сеть Internet. Затем сервер 310 поиска платформы распознавания музыки сравнивает переданную информацию тега с тегом, сохраненным в Базу 340 данных информации о музыке. Когда переданный тег является более низкой версией, чем тег, сохраненный в DB тегов, тег в DB тегов, который является более высокой версией, передают в портативное сохраняющее устройство. Затем средство 2190 данных тега портативного сохраняющего устройства 2120 присоединяет новый переданный тег, который является новой версией, к соответствующему файлу МР3 в сохраняющем средстве 2120 и одновременно опять сортирует файл МР3 в иерархическую структуру или каталожную структуру на основании информационных данных файла тега. То есть, если файл МР3, жанр которого сначала сортируют как классику, сохраняют как полу-классику с помощью нового тега, классику среди информационных данных файла тега файла МР3, изменяют на полу-классику, и соединенная папка жанра становится папкой полу-классики.

Как описано выше, в соответствии с устройством настоящего изобретения информация тега файла МР3 всегда может быть обновлена через интерактивный режим.

Затем описание функции рекомендации музыки в соответствии с настоящим изобретением будет дано следующим образом.

Так как музыкальные вкусы изменяются от человека к человеку, человек стремится слушать только его или ее любимую музыку. Однако человек иногда может желать слушать музыку, которая отличается от его или ее обычного вкуса в зависимости от его или ее психического и/или физического состояния. Например, хорошо известно, что существуют психические и/или физические волнообразные изменения человека, происходящие с помощью биоритмов человеческого тела, и особенно азиаты, такие как корейцы, верят в то, что психическое и/или физическое состояния определяют с помощью философии четырех фаз, то есть данных гороскопа. Несмотря на то, что физическое и/или психическое состояния людей не обязательно определяют с помощью вышеупомянутых состояний, может быть психологическая нагрузка в зависимости от человеческих тел. Таким образом, настоящее изобретение предоставляет оптимальную музыку в соответствии с психическим и/или физическим состояниями определенного дня в зависимости от данных биоритмов или гороскопов человеческих тел.

Функция рекомендации музыки находит музыкальные файлы, которые наиболее оптимизированы для пользователей, на основании информации о пользователях, введенной пользователями, то есть, даты, месяца, года рождения пользователей, из сохраняющего устройства 2120, и предоставляет их пользователям после предварительного сохранения программ, таких как биоритмы и гороскопы, в устройстве 2170 поиска состояний системы 2000 в соответствии со вторым вариантом осуществления настоящего изобретения. Таким образом, когда определено, что психическое и/или физическое состояния пользователей являются нехорошими в некоторый день, может быть предоставлена музыка серии легких баллад или серии танцев, а когда определено, что психическое и/или физическое состояния являются настолько хорошими, то считается, что требуется некоторый контроль, особенно, когда пользователи управляют автомобилем, рекомендуют и предоставляют музыку, такую как серия классики или серия джаза.

В описании, предоставленном выше, несмотря на то, что устройство 2170 поиска состояния, имеющее функцию рекомендации музыки, является встроенным в портативное сохраняющее устройство в соответствии с настоящим изобретением, вместо того, портативное сохраняющее устройство настоящего изобретения соединяют с системой через интерактивную сеть с помощью создания DB 350 определения состояния в платформе 300 распознавания музыки, и музыка может быть рекомендована на основании информации о пользователе (дата, месяц и год рождения) в соответствии с запросом пользователя. В этом случае, несмотря на то, что рекомендованная музыка может быть предоставлена относительно файлов МР3, сохраненных только в сохраняющем средстве 2120 системы 2000, оптимизированную музыку ищут из DB 320 музыки платформы 300 и предоставляют в устройство воспроизведения, которое является пользовательским устройством, в качестве рекомендованной музыки.

Кроме того, несмотря на то, что было описано, что сортировку иерархической структуры или каталожной структуры файла данных, такого как файлы МР3, выполняют посредством средства 2130 фильтрации тега портативного сохраняющего устройства, вместо этого сортировка иерархической структуры или каталожной структуры файлов МР3, сохраненных в сохраняющем средстве 2120 системы, может быть выполнена как функция фильтрации тега системы, после обеспечения платформы 300 распознавания музыки функцией фильтрации тега и соединения портативного сохраняющего устройства с системой через интерактивную сеть.

Затем будет дано описание способа вычисления стоимости авторского права музыкального файла музыкальных файлов с использованием аудио гена воспроизводимого музыкального файла, когда музыкальные файлы воспроизводят в средстве связи, таком как мобильный телефон, имеющий функцию воспроизведения музыкального файла, такого как музыкальный файл МР3, в соответствии с третьим вариантом осуществления настоящего изобретения.

Фиг.7 является схематическим видом, изображающим систему, предназначенную для того, чтобы осуществить способ в соответствии с настоящим изобретением.

Для того чтобы выполнить способ в соответствии с третьим вариантом осуществления настоящего изобретения, средство 700 связи, такое как мобильный телефон, телефон PDA, телефон DMB, имеет модуль 710, который может воспроизводить аудио ген через этапы с S18 по S28, описанные выше, из воспроизводимой музыки, а также функцию воспроизведения музыки. Способ, предназначенный для вычисления стоимости авторского права за музыкальные файлы с использованием устройства связи, описан следующим образом.

Как изображено на Фиг.7, во-первых, с использованием пользовательского устройства 100, которое является устройством аппаратного обеспечения, таким как компьютер или тому подобное, для того чтобы наслаждаться музыкальными файлами, таким как файл МР3, пользователь загружает музыкальные файлы волнового формата и все файлы сжатия аудио, такие как МР3, ogg и aac и т.д., которые создают с помощью сжатия музыкальных файлов через интерактивный режим платно или бесплатно, преобразует музыкальные файлы, сохраненные в музыкальном CD, в музыкальные файлы волнового формата и все файлы сжатия аудио, такие как МР3, ogg и aac и т.д., которые создают с помощью сжатия музыкальных файлов с использованием программы сжатия устройства, такого как привод CD ROM, соединенный с пользовательским устройством, музыкальные файлы волнового формата и все файлы сжатия аудио, такие как МР3, ogg и aac и т.д., которые создают с помощью сжатия музыкальных файлов, или преобразует живые речевые данные, введенные через устройство ввода звука, такое как микрофон или тому подобное, то есть, живую музыку, в музыкальный файл волнового формата и все файлы сжатия аудио, такие как МР3, ogg и aac и т.д., и тому подобные, которые создают с помощью их сжатия (530).

Затем с использованием порта USB или тому подобного пользователь перемещает музыкальный файл, полученный, как описано выше, в средство 700 связи, такое как мобильный телефон, имеющее функцию повторного генерирования музыкального файла в пользовательском устройстве 100, и сохраняет файл, а затем может наслаждаться музыкальными файлами в любое время.

В случае, когда пользователь повторно генерирует музыкальные файлы через средство связи, такое как мобильный телефон, модуль 710 генерирования аудио гена, встроенный или установленный в средстве 700 связи, генерирует аудио ген из музыкального файла, повторно генерируемого с использованием способа этапов с S18 по S25, описанных выше. Затем он передает аудио ген, генерированный средством связи, в платформу 300 распознавания музыки. Так как средство связи, такое как мобильный телефон, всегда соединено с базовой станцией связи, отдельная процедура, такая как, соединение связи, может не требоваться. Например, для того чтобы фиксировать позицию мобильного телефона, он периодически передает пилот-сигнал, а базовая станция связи принимает пилот-сигнал. Таким образом, мобильный телефон может передавать аудио ген вместе с пилот-сигналом, когда он передает пилот-сигнал.

Когда платформа 300 распознавания музыки принимает аудио ген для повторно генерированного музыкального файла из средства 700 связи, сервер 310 поиска ищет соответствующую музыку через Базу 330 данных выборки музыки (аудио ген). Затем сервер извлекает информацию о музыке для повторно генерируемых музыкальных файлов из Базы 340 данных информации о музыке и передает информацию в систему 800 вычисления авторского права.

Система 800 вычисления авторского права вычисляет стоимость авторского права на основании принимаемых музыкальных файлов и передает результат вычисления, то есть информацию относительно названий музыкальной композиции и стоимости авторского права генерированного музыкального файла, в средство связи 700 пользователя. В это время уведомление о результате вычисления из средства связи может быть выдано сразу с использованием текстового сообщения или добавлено к ежемесячной оплате связи.

Как описано выше, при установке модуля 710, который может генерировать аудио ген в средстве 700 связи, имеющем функцию повторного генерирования музыкального файла, таким образом, что правильную стоимость авторского права на музыкальный файл всегда можно было вычислить, когда музыкальный файл повторно генерируют через средство связи, человек, имеющий авторское право, может взимать стоимость авторского права без каких-либо забот, а провайдер службы связи может обеспечивать пользователей услугами без каких-либо накладных расходов.

Между тем, как описано выше в первом варианте осуществления настоящего изобретения, может не быть подробной информации, описанной выше в музыкальных файлах волнового формата, предоставленных платно или бесплатно, и всех файлах сжатия аудио, таких как МР3, ogg и aac и т.д., которые создают с помощью их сжатия. Кроме того, в случае, когда музыкальный файл музыкального CD преобразуют в файл МР3, или живые голосовые данные преобразуют в музыкальный файл волнового формата и все файлы сжатия аудио, такие как МР3, ogg, aac и другие, которые создают методом сжатия, такой информации тега нет совсем. В этом случае пользователь никогда не может видеть музыкальные файлы, который повторно генерируют посредством окна дисплея его или ее средства связи. Таким образом, можно, чтобы для удобства пользователя с помощью извлечения информации о музыке из Базы 340 данных информации о музыке и передачи ее в средство связи 700 пользователя, как описано в первом варианте осуществления настоящего изобретения, пользователь идентифицировал информацию о музыкальном файле, повторно генерируемом посредством окна дисплея средства связи, с помощью присоединения информации тега к музыкальному файлу пользователя, не имеющему информации тега.

Кроме того, как описано во втором варианте осуществления настоящего изобретения, можно обновлять информацию тега в любое время.

Как описано выше, с помощью использования системы предоставления тега музыки и способа настоящего изобретения тег автоматически присоединяют к музыкальным файлам вместо присоединения его вручную к музыкальным файлам, не имеющим тега, таким образом, обеспечивая удобство для пользователя.

Кроме того, в соответствии с системой предоставления тега музыки и способом настоящего изобретения музыкальные файлы, имеющие теги, записывают в файлы в иерархической структуре или каталожной структуре на основании информации, существующей в тегах, таким образом, обеспечивая удобство при поддержке музыкальных файлов.

Кроме того, если файлы данных, имеющие теги, такие как МР3, вводят в систему, имеющую функцию воспроизведения, такую как устройство воспроизведения МР3, файлы данных автоматически классифицируют в зависимости от информационных данных файла тегов. Таким образом, пользователю не требуется выполнять это отдельно, и файлы данных могут эффективно поддерживаться.

Кроме того, изобретение может обновлять информационные данные файла или теги в файлах данных и, следовательно, всегда может поддерживать файлы данных как самые последние информационные данные файла.

Наконец, изобретение рекомендует музыку в зависимости от психического и физического состояния пользователя, таким образом уменьшая любые неудобства при поиске воспроизводимых файлов данных пользователем.

Несмотря на то, что изобретение изображено и описано относительно предпочтительных вариантов осуществления, специалисты в данной области техники поймут, различные изменения и модификации могут быть сделаны, не выходя за рамки сущности и объема изобретения, как определено в следующей формуле изобретения.

Формула изобретения

1. Система, предназначенная для предоставления тега музыки через интерактивную сеть, содержащая пользовательское устройство 100, имеющее устройство 110 сохранения данных, и предназначенное для преобразования музыкальных файлов, сохраненных в музыкальных CD, в музыкальные файлы wave-форматов и файлы сжатого аудио, такие как МР3, или ogg, или аас, которые являются сжатыми видами музыкальных файлов, загрузки музыкальных файлов и сжатых файлов сжатого аудио через сеть в режиме реального времени, и приема и преобразования живого аудиосигнала, такого как живая музыка, в музыкальные файлы wave-форматов и файлы сжатого аудио, такие как МР3, или ogg или аас, которые являются сжатыми видами музыкальных файлов, пользовательское приложение 200, предоставленное в пользовательском устройстве для передачи музыкальных файлов wave-форматов и файлов сжатого аудио, такие как МР3, или ogg, или аас, которые являются сжатыми видами музыкальных файлов, созданных посредством пользовательского устройства, в платформу 300 распознавания музыки через интерактивную сеть 400, и приема информационных данных музыки относительно файла МР3 из платформы распознавания музыки, и тегирования информационных данных музыки в файл МР3, и платформу 300 распознавания музыки, которая состоит из сервера 310 распознавания и поиска файлов, Базу Данных (DB) 320 музыкальных данных и Базу Данных (DB) 340 информационных данных музыки, и сравнивает переданные музыкальные файлы wave-форматов и файлы сжатого аудио, такие как МР3, или ogg, или аас, которые являются сжатыми видами музыкальных файлов, из пользовательского приложения с музыкальными данными, сохраненными в Базе 320 музыкальных данных, с помощью сервера 310 распознавания и поиска файлов и, если имеются совпадающие музыкальные данные, извлечения информационных данных музыки, соответствующих музыкальным данным, из Базы 340 информационных данных музыки и передачи информационных данных музыки в пользовательское приложение.

2. Система по п.1, в которой платформа 300 распознавания музыки дополнительно содержит Базу 330 данных выборки музыки, предназначенную для сохранения данных музыки путем выборки, причем пользовательское приложение 200 выполнено с обеспечением возможности сохранять переданные музыкальные файлы wave-форматов и файлы сжатого аудио, такие как МР3, или ogg, или аас, которые являются сжатыми видами музыкальных файлов, из пользовательского устройства, как выборку аудио без шума (S18), разделять аудиосигнал на предварительно определенные интервалы времени и вычислять величины сигналов частот в каждом интервале времени или в соответствии с интервалами времени (S21), разделять частотную область на предварительно определенные интервалы и вычислять разности величин сигналов между смежными сигналами (S22); вычислять разности вычисленных величин между смежными интервалами времени как угловые коэффициенты (S23); если угловой коэффициент равен 1, квантовать в 1 (S25); если угловой коэффициент меньше 0, квантовать в 0 (S26) и выполнять выборку, по меньшей мере, двух частей посредством этапа (S28) создания аудиогена, на котором сохраняют квантованную величину и создают аудиоген, и создают ключ, идентификатор (ID) или код с помощью DNA аудио или алгоритма хеширования, и передают ключ, ID или код в платформу распознавания музыки, и сервер 310 распознавания и поиска файла платформы распознавания музыки ищет данные выборки музыки, которые совпадают с ключом, ID или кодом, созданными с помощью DNA аудио или алгоритма хеширования, переданными из пользовательского приложения, среди данных выборки музыки, сохраненных в базе данных 330 выборки музыки, и выбирает информационные данные музыки, соответствующие совпадающим данным выборки музыки, из Базы Данных 340 информационных данных музыки и передает информационные данные музыки в пользовательское приложение.

4. Система по п.3, в которой теги пользовательского приложения и информационные данные музыки, переданные из платформы распознавания музыки в переданные музыкальные файлы wave-форматов и файлы сжатого аудио, такие как MP3, или ogg, и aac, которые являются сжатыми видами музыкальных файлов, автоматически классифицируют музыкальные файлы и файлы сжатого аудио в иерархических структурах или каталожных структурах на основании информационных данных музыки и одновременно сохраняют классифицированные файлы в сохраняющем устройстве 110 пользовательского устройства.

5. Система по п.1, в которой пользовательское устройство 100 является устройством, которое может осуществлять проводную/беспроводную связь, таким как устройство воспроизведения переданных музыкальных файлов wave-форматов и файлов сжатого аудио, таких как MP3, или ogg, или aac, которые являются сжатыми видами музыкальных файлов, как ручной телефон, телефон PDA, телефон DMB и сохраняющее устройство подвижного типа, имеющее порты проводной/беспроводной связи.

6. Система по п.1, в которой сохраняющее устройство 110 является сохраняющим устройством подвижного типа, таким как устройство воспроизведения переданных музыкальных файлов wave-форматов и файлов сжатого аудио, таких как МР3, или ogg, или аас, которые являются сжатыми видами музыкальных файлов.

7. Способ, предназначенный для предоставления тега музыки с помощью использования системы, предназначенной для предоставления тега музыки через интерактивную сеть, причем система содержит пользовательское устройство 100, имеющее устройство 110 сохранения данных, пользовательское приложение 200, обеспеченное в пользовательском устройстве для передачи музыкальных файлов wave-форматов и файлов сжатого аудио, таких как МР3, или ogg, или аас, которые являются сжатыми видами музыкальных файлов, созданных посредством пользовательского устройства, в платформу 300 распознавания музыки через интерактивную сеть 400, и приема информационных данных музыки из платформы распознавания музыки, и тегирования информационных данных музыки в музыкальные файлы и файлы сжатого аудио, и платформу 300 распознавания музыки, которая состоит из сервера 310 распознавания и поиска файлов, База 320 данных музыки и База 340 информационных данных музыки, причем способ содержит этапы, на которых преобразуют музыкальные файлы, сохраненные в музыкальных CD, в музыкальные файлы wave-форматов и файлы сжатого аудио, такие как МР3, или ogg, или аас, которые являются сжатыми видами музыкальных файлов, посредством пользовательского устройства 100, загружают музыкальные файлы и файлы сжатого аудио через интерактивную сеть и принимают и преобразуют данные живого аудио, посредством устройства ввода звука, такого как микрофон, в музыкальные файлы wave-форматов и файлы сжатого аудио, такие как МР3, или ogg, или аас, которые являются сжатыми видами музыкальных файлов, чтобы таким образом создать музыкальные файлы wave-форматов и файлы сжатого аудио из музыкальных файлов (S100), передают музыкальные файлы wave-форматов и файлы сжатого аудио, такие как МР3, или ogg, или аас, которые являются сжатыми видами музыкальных файлов, созданных на упомянутом этапе, в платформу 300 распознавания музыки (S110), выполняют поиск в сервере 310 распознавания и поиска файлов данных выборки музыки, которые совпадают с переданными файлами wave-форматов и файлами сжатого аудио, такими как МР3, или ogg, или аас, которые являются сжатыми видами музыкальных файлов, на основании данных музыки, сохраненных в Базе 320 данных музыки (S120); если обнаружены совпадающие данные музыки, выбирают информационные данные музыки, которые совпадают с совпадающими данными музыки, из Базы 340 информационных данных музыки (S130); передают выбранные информационные данные музыки в пользовательское приложение 220 (SI 40), подтверждают в пользовательском устройстве 100, являются ли информационные данные музыки правильной информацией, после предоставления данных пользователю и, если информационные данные музыки являются правильными, переходят к следующему этапу, а если информационные данные музыки являются неправильными, переходят к процессу в упомянутом этапе S120, чтобы повторно выполнить операцию поиска до тех пор, пока не будет найдена правильная информация о музыке (S150), добавляют в пользовательском приложении 200 информационные данные музыки к переданным музыкальным файлам wave-форматов и файлам сжатого аудио, таким как МР3, или ogg, или аас, которые являются сжатыми видами музыкальных файлов, для тегирования.

8. Способ по п.7, дополнительно содержащий после упомянутого этапа S100 этап, на котором выполняют выборку в упомянутом пользовательском приложении 200 музыкальных файлов wave-форматов и файлов сжатого аудио, таких как МР3, или ogg, или аас, которые являются сжатыми видами музыкальных файлов, по меньшей мере, двух частей, создают ключ, ID или код с помощью DNA аудио или алгоритма хеширования и передают ключ, ID или код в платформу 300 распознавания музыки, причем сервер распознавания и поиска файлов на этапе S120 поиска выполняет операцию поиска на основании данных выборки музыки, сохраненных в Базе 330 данных выборки музыки.

9. Способ по п.7 или 8, дополнительно содержащий этапы (S170 и S180) после упомянутого этапа (S160), на которых классифицируют в пользовательском приложении 200 информационные данные музыки, переданные из платформы распознавания музыки, в переданные музыкальные файлы wave-форматов и файлы сжатого аудио, такие как МР3, ogg или аас, которые являются сжатыми видами музыкальных файлов, в которые тегируют информационные данные музыки, в иерархических структурах или каталожных структурах на основании информационных данных музыки, и сохраняют музыкальные файлы wave-форматов и файлы сжатого аудио, такие как МР3 или ogg и аас, которые являются сжатыми видами музыкальных файлов, в сохраняющем устройстве 110 пользовательского устройства согласно состоянию классифицированного файла.

11. Способ по п.9, в котором сохраняющее устройство является сохраняющим устройством подвижного типа, таким как устройство воспроизведения переданных музыкальных файлов wave-форматов и файлов сжатого аудио, таких как МР3, или ogg, или аас, которые являются сжатыми видами музыкальных файлов.

12. Способ по п.9, в котором пользовательское устройство 100 является устройством, которое может осуществлять проводную/беспроводную связь, таким как устройство воспроизведения переданных музыкальных файлов wave-форматов и файлов сжатого аудио, таких как МР3, или ogg, или аас, которые являются сжатыми видами музыкальных файлов, как ручной телефон, телефон PDA, телефон DMB и сохраняющее устройство подвижного типа, имеющее порты проводной/беспроводной связи.

13. Система, предназначенная для автоматической классификации файлов и воспроизведения файлов данных, содержащая центральное устройство 110 управления, средство 120 сохранения данных, предназначенное для сохранения файлов данных с информацией тега, таких как файлы МР3, средство 130 фильтрации тегов, предназначенное для фильтрации файлов данных на основании информационных данных файла в тегах файлов данных, классификации файлов данных в иерархической структуре или каталожной структуре и сохранения классифицированных файлов данных, порт 140 связи, предназначенный для приема файлов данных, декодер 150, предназначенный для декодирования файлов данных для воспроизведения; устройство 160 вывода звука, предназначенное для вывода файлов данных декодированных с помощью декодера, средство 200 отображения, предназначенное для визуального отображения информационных данных файла тегов.

15. Система по п.14, в которой информационные данные файла, содержащиеся в тегах файлов данных, соединены с папкой иерархической структуры или каталожной структуры.

16. Система по п.13, в которой порт связи является одним из следующего: порт USB, инфракрасный порт и порт беспроводной связи.

17. Система по любому из пп.13-16, в которой система соединена с системой 300 предоставления информации тегов, которая включает в себя сервер 310 поиска, Базу 320 данных тегов, Базу 330 данных музыки и Базу 340 данных оценки состояния через пользовательское устройство и сеть 400 Интернет.

18. Система по п.17, дополнительно содержащая средство 180 извлечения тега и средство 190 обновления тега, причем средство 180 извлечения тега извлекает только тег файлов данных, запомненных в Базе 320 данных тегов, и посылает тег в систему 300 предоставления информации тега через пользовательское устройство 500 и сеть 400 Интернет под управлением центрального устройства 110 управления, и сервер 310 поиска системы 300 сравнивает переданный тег с тегами, сохраненными в Базе 320 тегов, и посылает, если имеется обновленный тег, тег в сохраняющее устройство подвижного типа, таким образом, что средство 190 обновления тега классифицирует соответствующий файл данных на основании информационных данных файла обновленного тега опять в папку иерархической структуры или каталожной структуры.

19. Система по п.18, в которой пользовательское устройство 500 является, по меньшей мере, одним из следующего: персональный компьютер, который может осуществлять интерактивное соединение, и ручной телефон, телефон PDA, телефон DMB, которые могут осуществлять беспроводное интерактивное соединение.

20. Система по п.19, в которой система 300 предоставления информации тега имеет функцию фильтрации тегов и папку иерархической структуры или каталожной структуры в зависимости от информационных данных файла тегов файлов данных, сохраненных в сохраняющем средстве 120 сохраняющего устройства подвижного типа, классифицирует в системе предоставления информации тега и посылает в систему.

21. Система по п.18, в которой сохраняющее устройство подвижного типа дополнительно содержит устройство 170 поиска состояния, предназначенное для оценки физического и психического состояния и рекомендации оптимального файла данных пользователю на основании результата оценки.

22. Система по п.21, в которой оценку физического и психического состояния пользователя выполняют на основании данных даты рождения пользователя и биоритмов и четырех фаз.

23. Система по любому из пп.21 и 22, в которой оценку физического и психического состояния пользователя выполняют с помощью Базы 340 данных оценки состояния системы 300 предоставления информации тега и результат оценки посылают в систему.

24. Система по любому из пп.21 и 22, в которой оптимальный файл данных выбирают из файлов данных, сохраненных в сохраняющем средстве 120.

25. Система по любому из пп.21 и 22, в которой оптимальный файл данных выбирают из Базы 330 данных музыки системы 300 предоставления информации тега и посылают в систему.

26. Система по п.23, в которой оптимальный файл данных выбирают из файлов данных, сохраненных в средстве 120 сохранения данных.

27. Система по п.23, в которой оптимальный файл данных выбирают из Базы 330 данных музыки системы 300 предоставления информации тега и посылают в систему.

РИСУНКИ

Categories: BD_2381000-2381999