|
(21), (22) Заявка: 2007114789/28, 17.09.2005
(24) Дата начала отсчета срока действия патента:
17.09.2005
(30) Конвенционный приоритет:
20.09.2004 EP 04022307.5
(43) Дата публикации заявки: 27.10.2008
(46) Опубликовано: 10.02.2010
(56) Список документов, цитированных в отчете о поиске:
DIXON CHARLES S. – GNSS Local Component Integrity Concepts – Jomal of Global Positioning Systems (2003) V.2, 2, p.126-134. US 5831576 A, 03.11.1998. US 6782330 B1, 24.08.2004. DE 10157619 A1, 22.05.2003. СОЛОВЬЕВ Ю.А. Спутниковая навигация и ее приложения. – М.: Эко-Трендз, 2003, с.96-112.
(85) Дата перевода заявки PCT на национальную фазу:
20.04.2007
(86) Заявка PCT:
EP 2005/010038 20050917
(87) Публикация PCT:
WO 2006/032422 20060330
Адрес для переписки:
101000, Москва, М.Златоустинский пер., 10, кв.15, “ЕВРОМАРКПАТ”, пат.пов. И.А.Веселицкой, рег. 11
|
(72) Автор(ы):
ТРАУТЕНБЕРГ Ханс Л. (DE), ЁЛЕР Файт (DE), АБЕЛЕ Марсель (DE), ЛОБЕР Брюно (FR)
(73) Патентообладатель(и):
ЮРОПИАН СПЕЙС ЭЙДЖЕНСИ (FR)
|
(54) СПОСОБ И УСТРОЙСТВО ДЛЯ ПРЕДОСТАВЛЕНИЯ ПОЛЬЗОВАТЕЛЯМ ГЛОБАЛЬНОЙ НАВИГАЦИОННОЙ СИСТЕМЫ ДАННЫХ О ЦЕЛОСТНОСТИ
(57) Реферат:
Изобретение относится к спутниковой навигации и может быть использовано для определения местоположения. Способ предоставления данных о целостности пользователям глобальной навигационной системы включает несколько космических аппаратов, например спутников, передающих данные устройству для определения местоположения, которые включают первые данные от глобальной навигационной системы о точности ошибки сигнала в космосе для неправильно функционирующего космического аппарата и вторые данные о том, оценивает ли глобальная навигационная система космический аппарат как неправильно функционирующий. В отличие от известных способов предоставления данных о целостности, в глобальной навигационной системе, такой как “Галилео”, в основу которых положено допущение о том, что ошибки всегда могут быть обнаружены, в основу настоящего изобретения положено допущение о степени точности, с которой может быть обнаружена ошибка. Тем самым может быть повышена эффективность глобальной навигационной системы. При этом также не используется необоснованное допущение, что повышает качество услуг. 3 н. и 13 з.п. ф-лы, 11 ил., 2 табл.
Область техники, к которой относится изобретение
Настоящее изобретение относится к способу предоставления данных о целостности пользователям глобальной навигационной системы по п.1, устройству для определения местоположения при помощи глобальной навигационной системы по п.7 и способу определения риска потери целостности данных, распространяемых космическими аппаратами глобальной навигационной системы, по п.13.
Предпосылки создания изобретения
Для точного определения заданного местоположения относительно земли с использованием глобальной навигационной спутниковой системы необходима местная и глобальная целостность. Целостность означает, с одной стороны, способность глобальной навигационной системы в течение заданного времени предупреждать пользователей о том, чтобы они не использовали части системы в определенных целях, а с другой стороны, целостность также означает доверие, с которым пользователь может относиться к достоверности данных, получаемой от системы, в особенности, точности данных.
Предупреждения необходимы на тот случай, если сигналы навигации какого-либо спутника содержат ошибки. Например, такие ошибки возникают, если сигнал навигации спутника генерирован в ошибочное время (ошибка часов или поправки на время) или в ошибочном месте (ошибочная спутниковая орбита). Данные ошибки влияют на истинную длину пробега сигнала от спутника до получателя сигнала и, следовательно, в значительной мере сказываются на точности навигации. Ошибки отсчета времени также могут считаться ошибками длины пробега. Погрешности или ошибки также именуют ошибкой сигнала в космосе (ОСВК или SISE – от англ. “signal-in-space error”). Термин “сигнал в космосе (пространстве)” (СВК или SIS – от англ. “signal-in-space”) связан с задачей глобальной навигационной спутниковой системы, которая направляет сигналы в космосе, позволяющие определять местоположение получателя сигналов.
В основу известных концепций целостности положено допущение возможности идеально обнаруживать ошибки. Известными концепциями внерегиональной целостности являются система широкозонной спутниковой навигации (WAAS) и Европейская геостационарная дополнительная навигационная система (EGNOS). В основу данных концепций положено допущение возможности всегда обнаруживать ошибки. Тем не менее, данное допущение не всегда является верным и, следовательно, точность навигации может снизиться.
Задача изобретения
В соответствии с вышеизложенным задачей изобретения является создание способа и устройства для предоставления данных о целостности пользователям глобальной навигационной системы, не основанных на допущении возможности всегда обнаруживать ошибки.
Эта задача решается в предлагаемом способе предоставления данных (информации) о целостности пользователям глобальной навигационной системы по п.1, устройства для определения местоположения при помощи глобальной навигационной системы по п.7 и способу определения риска потери целостности данных, распространяемых космическими аппаратами глобальной навигационной системы, по п.13. Предпочтительные варианты осуществления приведены в зависимых пунктах.
Краткое изложение сущности изобретения
Основной замысел изобретения заключается в распространении данных о точности ошибок сигнала в космосе.
В основу изобретения положен способ предоставления данных о целостности пользователям глобальной навигационной системы, включающей несколько космических аппаратов, например спутников, передающих данные на устройство для определения местоположения, причем передаваемые данные включают первые данные от глобальной навигационной системы о точности ОСВК для неправильно функционирующего космического аппарата и вторые данные о том, оценивает ли глобальная навигационная система неправильно функционирующий космический аппарат как неправильно функционирующий.
В отличие от известных способов предоставления данных о целостности, таких как WAAS или EGNOS, в глобальной навигационной системе, например “Галилео” (Galileo), в основу которых положено допущение о том, что ошибки всегда могут быть обнаружены, в основу настоящего изобретения положено допущение о степени точности, с которой может быть обнаружена ошибка. Тем самым может быть повышена эффективность глобальной навигационной системы. При этом также не используется необоснованное допущение, что повышает качество услуг.
В одном из вариантов осуществления изобретения первые данные включают данные о качестве СВК, передаваемого космическими аппаратами, называемые точностью сигнала в космосе (ТСВК или SISA – от англ. “signal-in-space accuracy”), и данные о точности слежения наземным сегментом глобальной навигационной системы за СВК, передаваемым космическими аппаратами, называемые точностью слежения за сигналом в космосе (ТССВК или SISMA – от англ. “signal-in-space monitiring accuracy”).
Кроме того, вторые данные включают данные о сигнале в космосе, передаваемом космическими аппаратами, который не должен использоваться, называемые флагом целостности (ФЦ или IF – от англ. “integrity flag”).
Как правило, устройству для определения местоположения передают навигационное сообщение, которое содержит значения ТСВК.
Устройству для определения местоположения также может быть передано сообщение о целостности, которое включает таблицу, содержащую значения ТССВК и ФЦ для каждого СВК. В глобальной навигационной системе, такой как “Галилео”, навигационное сообщение и сообщение о целостности обновляют каждые 30 секунд.
В изобретении также предлагается устройство для определения местоположения при помощи глобальной навигационная системы, которая включает несколько космических аппаратов, передающих данные на устройство для определения местоположения устройства в пространстве, при этом устройство включает средство приема данных о целостности, предоставляемых согласно описанному выше способу, предложенному в изобретении, средство обработки для вычисления риска потери целостности на основании полученных первых и вторых данных и дополнительных данных и средство оповещения для передачи оповещения, если вычисленный риск потери целостности превысит допустимый риск потери целостности.
Средство обработки может вычислять риск потери целостности для заданного предела оповещения, который представляет собой максимальное допустимое отклонения от местоположения, при котором оповещение не передается.
Для вычисления риска потери целостности следует допустить, что любое распределение, используемое для вычисления, является гауссовым распределением.
С целью обеспечения точности результатов дополнительные данные, используемые для вычисления риска потери целостности, могут включать релятивную геометрию между устройством для определения местоположения и космическим аппаратом, суммарные ошибки СВК, включая ошибки из-за особенностей распространения сигнала, ошибки приема и ошибки СВК, передаваемого космическими аппаратами, и ФЦ.
В отношении ошибок СВК, передаваемого космическими аппаратами, может быть сделано допущение, согласно которому для неправильно функционирующего космического аппарата распределение разности между погрешностью СВК, передаваемого космическими аппаратами, и порогом флага целостности ограничено сверху гауссовым распределением при стандартном отклонении ТССВК.
Устройство может использоваться для вычисления риска потери целостности в виде суммы риска потери целостности в плане PintRisk, H и риска потери целостности по высоте PintRisk, V.
Изобретение также относится к способу определения риска потери целостности данных, распространяемых космическими аппаратами в глобальной навигационной системе, которая обеспечивает данные о целостности предложенным в изобретении способом, включающим стадии, на которых:
проверяют, являются ли данные о целостности, принимаемые в каждом потоке данных, содержащем данные о целостности, данными о целостности, генерированными функцией обеспечения целостности наземной инфраструктуры,
выбирают из резервных и прошедших проверку потоков данных, содержащих данные о целостности, поток данных, содержащих данные о целостности, для использования,
на основании выбранных и прошедших проверку данных о целостности и навигационных данных определяют, какие сигналы являются достоверными,
вычисляют риск потери целостности на пределе оповещения в течение периода ответственной работы с учетом только достоверных сигналов,
вычисляют число необходимых космических аппаратов для периода ответственной работы с учетом только космических аппаратов, передающих достоверные сигналы, и
генерируют оповещение пользователя, в котором указывают, должны ли использоваться полученные данные для определения местоположения.
В частности, данные о целостности, генерируемые функцией обеспечения целостности наземной инфраструктуры, заверены таким образом, чтобы получатель мог проверить их достоверность.
Дополнительные преимущества и особенности изобретения будут понятны из следующего далее описания предпочтительных вариантов осуществления.
Краткое описание чертежей
Далее настоящее изобретение в качестве примера описано со ссылкой на приложенные чертежи, на которых:
на фиг.1 показан план распределения частот глобальной навигационной системы “Галилео”,
на фиг.2 – навигационные сигналы, используемые в системе “Галилео” для поддержки услуг службы повышенной надежности (СПН),
на фиг.3 – точность сигнала в космосе (ТСВК) и точность слежения за сигналом в космосе (ТССВК),
на фиг.4 – распределение целостности верхнего уровня в системе “Галилео”,
на фиг.5 – блок-схема пользовательской ветви для вычисления риска потери целостности,
на фиг.6 – блок-схема ветви сбоя распространения,
на фиг.7 – более подробная блок-схема ветви сбоя распространения,
на фиг.8 – блок-схема распределения непрерывности верхнего уровня,
на фиг.9 – блок-схема распределения потерь сообщений о целостности,
на фиг.10 – блок-схема распределения сбоев или исключений СВК,
на фиг.11 – блок-схема алгоритма навигационного оповещения.
Подробное описание предпочтительных вариантов осуществления
Далее изобретение описано применительно к системе “Галилео”, которая представляет собой Европейскую независимую управляемую глобальную спутниковую навигационную систему.
Глобальная составляющая системы “Галилео” включает группировку (созвездие) спутников, слежение за которыми и управление которыми осуществляет наземный сегмент, также обеспечивающий возможность обнаруживать неисправности спутников или системы и передавать пользователям предупреждения в режиме реального времени (сообщения о целостности).
Глобальная составляющая системы “Галилео” обеспечивает предоставление несколько услуг спутниковой навигации:
– открытая общая служба (ОС или OS – от англ. “Open Service”), обеспечивающая навигацию и согласование по времени,
– служба повышенной надежности (СПН или SoL – от англ. “Safety-of-Life Services”), обеспечивающая передачу сообщений о целостности в навигационных информационных сообщениях, передаваемых в виде сигналов открытых услуг,
– коммерческая служба (CS – от англ. “Commercial Services”), обеспечивающая распространение спутниками системы “Галилео” зондирующих и информационных сигналов на коммерческой основе,
– правительственная служба (PRS – от англ. “Public Regulated Services”), обеспечивающая навигацию и согласование по времени при помощи независимых навигационных сигналов с ограниченным доступом.
Другие составляющие системы “Галилео” обеспечивают локальный доступ с целью повышения эффективности (например, целостности) на локальной основе.
Система “Галилео” также обеспечивает поддержку поисково-спасательных услуг (SAR – от англ. “Search-and-Rescue”).
Кроме того, система “Галилео” обеспечивает поддержку сторонних региональных услуг целостности (ERIS – от англ. “External Regional Integrety Services”) путем распространения через выбранные спутники системы “Галилео” данных о целостности, генерированных независимыми сторонними региональными провайдерами услуг целостности.
Распределение целостности по всей системе “Галилео” подчиняется наиболее жестким требованиям СПН. Таким образом, можно кратко обобщить следующие характеристики СПН.
Частоты и сигналы
Навигационные сигналы системы “Галилео” передают на четырех частотах, как показано на фиг.1. Этими четырьмя частотами являются Е5а, E5b, E6 и L1.
Данные частоты выбраны из диапазонов, выделенных радионавигационной спутниковой службе (РНСС) регламентом радиосвязи МСЭ.
Сигналы, поддерживающие СПН, проиллюстрированы на фиг.2.
Инфраструктура системы “Галилео”
Космический сегмент системы “Галилео” включает группировку из 27 действующих спутников плюс три резервных (бездействующих) спутника на средней околоземной орбите (СОЗО). Каждый действующий спутник передает группу навигационных сигналов, содержащих данные тактовой синхронизации, эфемеридные данные, данные целостности и другие данные в зависимости от конкретного сигнала. Пользователь, имеющий соответствующий приемник с хорошей видимостью неба, способен принимать сигналы порядка 11 спутников системы “Галилео” для определения своего местоположения с точностью до нескольких метров.
Наземный сегмент системы “Галилео” управляет полной группировкой спутников “Галилео”, следит за состоянием (исправностью) спутника и загружает данные для последующей передачи пользователям через станции передачи данных через спутник (ULS). Ключевые элементы этих данных, такие как данные тактовой синхронизации, эфемеридные данные и данные целостности, вычисляют по результатам измерений, осуществляемых глобальной сетью сенсорных станций “Галилео” (ССГ или GSS – от англ. “Galileo Sencor Station”).
Категории услуг
Целостность для глобальных навигационных спутниковых систем является показателем доверия, с которым можно относиться к достоверности данных о местоположении, которую пользователю предоставляет приемник.
Целостность предусматривает способность системы передавать пользователям своевременные и достоверные предупреждения (оповещения). Основная проблема предоставления данных о целостности пользователям системы “Галилео” различных классов заключается в определении того, что считать надежной услугой, поскольку это зависит от типа предполагаемой работы в каждой области применения. Для определения того, является ли услуга надежной для заданной работы, традиционно используют следующие параметры:
– максимальная допустимая ошибка в области местоположения без передачи предупреждения, называемая пределом оповещения (Alert Limit),
– максимальное допустимое время между превышением предела оповещения и получением предупреждения, называемое время до оповещения (Time-to-Alert),
– вероятность того, что предупреждение не передано в течение времени до оповещения после превышения предела оповещения, называемая риск потери целостности (Integrity Risk).
Приемлемые значения предела оповещения, времени до оповещения и риска потери целостности зависят от предполагаемой работы.
Система “Галилео” обеспечивает отвечающий высоким требованиям уровень целостности своих навигационных сигналов. Концепция глобальной целостности отвечает потребностям разнообразных коллективов пользователей, которым требуются различные услуги, за счет сочетания сигналов, и различные уровни целостности, за счет рисков потери целостности и пределов оповещения.
Служба СПН обеспечивает данные о целостности на глобальном уровне по результатам слежения за сигналами L1 и Е5b открытых услуг. СПН позволяет не только осуществлять деятельность в различных областях применения на транспорте (воздушном, наземном, морском и железнодорожном), но также обеспечивать согласование во времени и другие важные функции с широким диапазоном требований с точки зрения характеристик целостности, которые налагают различные ограничения на системном уровне.
Характеристики системы “Галилео” задаются на уровне пользователя (т.е. сквозные характеристики), если используется соответствующий приемник (“стандартный” приемник) при конкретных стандартных условиях окружающей среды и эксплуатации.
По результатам опросов коллективов пользователей были установлены следующие три категории требований к целостности:
– Уровень А: рассчитан на работу, требующую наведения в плане и/или по высоте с малой продолжительностью воздействия и в очень жестком динамическом режиме, например в области авиации при заходе на посадку с наведением по высоте (APV II). Также частично применим для железнодорожного (управление/контроль движения поездов) и автодорожного транспорта.
– Уровень Б: рассчитан на работу большей длительности, требующую меньшей точности, что применительно к авиации включает от полета по маршруту до захода на посадку без применения средств точного захода.
– Уровень В: рассчитан на работу на море, включая морское судоходство, каботаж, заход в порт, судовой ход ограниченной ширины и внутренние водные пути, для чего может потребоваться высокая точность по высоте.
Ниже в таблице приведены основные эксплуатационные требования к целостности для различных уровней пользователей, а также соответствие сигналов системы “Галилео” данным конфигурациям.
 |
Требования уровня А |
Требования уровня Б |
Требования уровня В |
| Риск потери целостности |
3,5е за 150 сек |
1,0е за 1 час |
1,0е-5 за 3 часа |
| Риск потери непрерывности |
1,0е-5 за 15 сек |
От 1,0е-4 до 1,0е-8 за 1 час |
3,0е-4 за 3 часа |
| Доступность услуги |
99,5% |
99,5% |
99,5% |
| Время оповещения |
6 сек |
10 сек |
10 сек |
| Предел оповещения в плане/предел оповещения по высоте |
40 м/20 м |
556 м/неприменимо |
25 м/неприменимо |
| Двухчастотная связь E5a+L1 или Е5b+L1 |
Да |
Да |
Да |
| Одночастотная связь L1 или Е5b |
Нет |
Да |
Нет |
| Зона охвата |
Земная суша |
Весь мир |
Весь мир |
Требования уровня А были приняты в расчет при проектировании системы и соответствующим образом влияют на характеристики системы и распределение требований. Следует отметить, что согласно требованиям к системе (RD-7) предел оповещения в плане должен составлять 12 м.
Источники ошибок
Ошибки, влияющие на определение местоположения при помощи спутниковой навигационной системы, представляют собой сочетание следующих двух факторов:
– ошибки, влияющие на измерения расстояний у каждого отдельного спутника: данные ошибки зависят от времени расчета орбиты спутника и хода времени, поэтому данные ошибки невелики при краткосрочных прогнозах с высокой частотой обновления;
– геометрия спутников, как ее видит заданный пользователь: данная геометрия является определяющей для конкретного времени и местоположения и может быть вычислена каждым отдельным пользователем.
Механизм целостности в системе “Галилео” имеет целью гарантировать, что каждому отдельному пользователю предоставляются сигналы, безопасные для его предполагаемой работы, и что он своевременно предупрежден, если данное условие не может быть выполнено в какой-либо момент времени. Вместе с тем, оператор системы “Галилео” может нести ответственность лишь за некоторые из источников ошибок, влияющих на пользователя. Таким образом, важно выявлять различные категории источников ошибок и объяснять, как может реагировать общая схема целостности на каждую из составляющих данных ошибок. Существуют три следующие основные категории источников ошибок.
1. Ошибки, относимые на счет генерирования сигналов системы “Галилео”: в данную категорию входят все ошибки, проистекающие из радиочастотных характеристик сигналов, передаваемых спутниками системы “Галилео”, или из навигационных данных, содержащихся в радиочастотных сигналах. Основными виновниками ошибок данной категории являются ошибки часов и эфемерид и бортовое аппаратное обеспечение спутника.
2. Ошибки, вызванные распространением сигнала: на всем пути прохождения сигнала от вещательной антенны спутника до антенны приемника пользователя на сигнал воздействует ряд явлений, влияющих на его распространение. Основными виновниками ошибок данной категории являются задержки в ионосфере, задержки в тропосфере, многолучевая интерференция и радиопомехи.
3. Ошибки, вызванные приемником пользователя: приемник пользователя также влияет на общие характеристики системы. На измерения расстояний у приемника воздействуют тепловые помехи, равно как и уровень мощности принимаемых сигналов.
Способы борьбы с влиянием ошибок данных трех категорий на целостность весьма разнообразны. Целостность данных системы “Галилео” позволяет защищать пользователей от ошибок первой категории. Двухчастотная связь позволяет пользователям вносить поправки на задержки в ионосфере. Моделирование ошибок из-за особенностей распространения сигнала позволяет защищать пользователей от ошибок вследствие задержек в тропосфере. Применение барьеров в пользовательском оборудовании защищает от избыточных помех или многолучевого распространения.
Концепция целостности системы “Галилео”
Наземная сеть слежения
С учетом описанной наземной инфраструктуры, включающей сенсорные станции “Галилео” (ССГ) и станции передачи данных через спутник, всемирная сеть может использоваться для слежения за режимом работы спутников и предоставления пользователю соответствующей данных.
В зависимости от числа видимых с каждого спутника станций ССГ приводится в действие наземная сеть и соответствующее число необходимых станций. Как показывает анализ системного уровня, необходимые характеристики целостности могут быть гарантированы в сети, имеющей около 35 станций.
Таким образом, гарантируются хорошие характеристики для создания применимой концепции слежения за целостностью.
Концепция целостности
Первым и типичным способом предоставления пользователю данных для более точных измерений с целью создания применимой концепции целостности является передача дифференцированных данных при помощи глобальной сети ССГ.
В соответствии с изобретением более приемлемой концепцией, независимой от местоположения пользователя, является слежение за каждым спутником и передача пользователю соответствующих данных о режиме работы (например, данных о расчетной точности сигнала в космосе или данных о неисправности, если со спутником возникнут проблемы). Так, пользователь получает непосредственные данные о расчетных характеристиках каждого спутника (часы и орбита).
С учетом всех переданных данных пользователь может рассчитать риск потери целостности и решить, можно ли ему начинать действовать в соответствии с изобретением.
Точность сигналов в космосе, точность слежения за сигналом в космосе и порог флага целостности
Система “Галилео” предоставляет возможность следить за СВК в наземном сегменте с использованием измерений, осуществляемых станциями ССГ. При известных положениях ССГ могут быть рассчитаны фактическое положение космического аппарата (КА) и затем максимальная ошибка дальности (ОСВК).
Рассмотрим прогноз распределения ОСВК и допустим, что данное распределение, необязательно гауссово, может быть ограничено сверху несмещенным гауссовым распределением с минимальным стандартным отклонением, называемым точностью сигнала в космосе (ТСВК). Данное распределение описывает разность между фактическим четырехмерным положением (орбита и часы) КА и прогнозируемым четырехмерным положением в навигационном сообщении (см. фиг.3).
Расчет ОСВК также является процессом, чреватым ошибками. В данном случае делается допущение, согласно которому распределение фактической ОСВК вокруг значения расчетной ОСВК может быть описано гауссовым распределением со стандартным отклонением, называемым точностью слежения за сигналом в космосе (ТССВК). Определение значений ТССВК зависит от геометрии между доступными ССГ и КА. Так, данным гауссовым распределением со стандартным отклонением ТССВК может быть описана разность между истинной ОСВК и расчетной ОСВК (см. фиг.3).
В соответствии с концепцией целостности система “Галилео” рассчитывает ОСВК с использованием измерений, осуществляемых ССГ для обнаружения неправильно функционирующих спутников. Если расчетная ОСВК для спутника превысит определенный порог, спутник будет снабжен флагом “не использовать”. Тем не менее, с учетом чреватого ошибками процесса расчета ОСВК следует считать, что расчетная ОСВК спутника может быть меньше порога, тогда как фактическая истинная ОСВК превышает порог. В этом случае говорят об ошибочном обнаружении.
Порог флага целостности ТН должен быть выбран таким образом, чтобы вероятность ложного оповещения была меньше требуемого предела. Ложное оповещение возникает, если спутник снабжен флагом “не использовать”, хотя делать это необязательно. Это значит, что ложное оповещение возникает всякий раз, когда расчетная ОСВК (ОСВКрасч) превышает порог ТН, хотя фактическая истинная ОСВК меньше порога ТН.
Функция оповещения о целостности
Функция оповещения о целостности системы “Галилео” является услугой, которую система предоставляет пользователям для своевременного оповещения в том случае, если система не должна использоваться для навигации.
Кроме того, она связана с доверием, с которым пользователь может относиться к данной услуге. Это доверие измеряют риском потери целостности, который представляет собой вероятность того, что пользователь должен был быть, но не был предупрежден. Это называют опасными вводящими в заблуждение данными (ВЗД или HMI – от англ. “Hazardous Misleading Information”).
Функция обеспечения целостности системы служит для предоставления пользователю данных о целостности. Она содержит лишь данные о:
– качестве СВК, передаваемого КА (т.е. ТСВК);
– точности слежения наземным сегментом за СВК, передаваемым КА (т.е. ТССВК);
– СВК, передаваемом КА, который не должен использоваться (т.е. флаг целостности и порог флага целостности).
На основании этих данных пользователь может вычислить индивидуальный риск потери целостности согласно изобретению. Этот риск потери целостности всегда вычисляется для заданного предела оповещения. Предел оповещения представляет собой максимальное допустимое отклонение от местоположения, при котором оповещение не передается. Как только вычисленный риск потери целостности на пределе оповещения превысит допустимый риск потери целостности, пользовательское оборудование должно дать сигнал тревоги.
Вычисление риска потери целостности на пределе оповещения может быть упрощено, если все необходимые для вычисления распределения могут быть приняты за гауссовы распределения. Идея, которая оправдывает данное допущение, заключается в том, чтобы во всех возможных и необходимых случаях распределение было ограничено сверху гауссовым распределением.
Далее еще раз дается пояснение терминам, необходимым для вычисления риска потери целостности на пределе оповещения.
ОСВК:
– ОСВК является максимальной ошибкой СВК по дальности по вине КА, бортовой аппаратуры КА и навигационного сообщения (т.е. эфемеридных данных, часов и т.д.);
ТСВК:
– Поскольку распределение ОСВК не должно представлять собой гауссово распределение, для описания распределения ОСВК применяют метод ограничения сверху ограничивающим гауссовым распределением;
– Распределение ОСВК характеризуется ТСВК, которая представляет собой прогноз минимального стандартного отклонения гауссова распределения, которое ограничивает сверху распределение ОСВК у надежного СВК;
ТССВК:
– Поскольку ОСВК не может быть измерена непосредственно, необходимо осуществить расчет ОСВК на основании измерений;
– В результате расчета ОСВК получают расчетную ОСВК (ОСВКр);
– Разность между ОСВК и ОСВКр имеет распределение, которое должно быть ограничено сверху гауссовым распределением со стандартным отклонением, называемым ТССВК. И оно должно представлять собой минимальное значение стандартного отклонения;
Флаг целостности и порог флага целостности:
– Если ОСВКр для СВК превышает порог флага целостности для данного СВК, данный СВК снабжают флагом целостности как ошибочный;
– Порог флага целостности может быть вычислен на основании распределения ОСВК, распределения разности между ОСВК и ОСВКр и допустимой вероятности ложного оповещения.
Пользователь вычисляет свой риск потери целостности на основании следующих параметров, которые являются фиксированными или содержатся в СВК:
– относительная геометрия между пользователем и КА суммарные погрешности СВК, которые включают:
– ошибки из-за особенностей распространения сигнала;
– ошибки приема;
– ошибки СВК, передаваемого КА флага целостности.
Относительную геометрию между пользователем и КА вычисляют на основании расчетного местоположения пользователя и эфемериды КА.
Для распределения ошибок из-за особенностей распространения сигнала и ошибок приема существуют согласованные модели. В эти модели могут быть введены дополнительные измерения, осуществляемые приемником.
В отношении ошибки СВК, передаваемого КА конкретным пользователям, делается допущение, согласно которому:
– для исправных КА распределение ошибки СВК, передаваемого КА, ограничено сверху гауссовым распределением со стандартным отклонением ТСВК;
– для неправильно функционирующих КА распределение разности между ошибкой СВК, передаваемого КА, и порогом флага целостности ограничено сверху гауссовым распределением со стандартным отклонением ТССВК.
Данные о флаге целостности должны исключать СВК из решения для навигации и целостности.
Распространение данных о целостности
В соответствии с описанной концепцией целостности пользователю должна распространяться следующая информация.
– Навигационное сообщение: помимо обычного содержания навигационное сообщение также включает значения ТСВК для спутников и обновляется примерно каждые 30 секунд;
– Сообщение о целостности: как и навигационное сообщение, сообщение о целостности обновляется примерно каждые 30 секунд и включает полную таблицу данных о целостности, содержащую значения ТССВК и ФЦ для каждого СВК;
– Контрольный итог и статус возможности соединения: контрольный итог целостности и статус возможности соединения (каким образом была установлена целостность) обновляются примерно каждую 1 секунду;
– Оповещения: при необходимости оповещения могут передаваться в режиме реального времени (примерно каждую 1 секунду) для всех спутников.
Концепция целостности данных пользователя
Допущения
Ниже кратко изложены допущения, использованные для получения пользовательского уравнения целостности:
– Истинная ОСВК для спутника в режиме безотказной работы представляет собой нулевое среднее гауссово распределение со стандартным отклонением ТСВК (ОСВК ~ N(0, TCBK)). Таким образом, уровень достоверности ТСВК принимается за 1;
– Как правило, неправильно функционирующие спутники обнаруживают и снабжают флагом “не использовать”;
– В каждый момент времени один из спутников, снабженных флагом “исправен”, считается неправильно функционирующим, но не обнаруженным (состояние сбоя). Истинная ОСВК для этого спутника имеет гауссово распределение с расчетным значением ОСВКрасч в качестве ожидаемого значения и стандартным отклонением ТССВК (ОСВК ~ N(OCBKрасч, ТССВК), т.е. уровень достоверности ТССВК также принимается за 1. Однако поскольку расчетная ОСВКрасч не будет известна пользователю, пессимистическим расчетным значением ОСВКрасч является порог ТН. Таким образом, распределение истинной ОСВК у несправного спутника, не помеченного флагом “не использовать”, представляет собой гауссово распределение с ожидаемым значением ТН и стандартным отклонением ТССВК (ОСВК ~ N(TH, TCCBK));
– Вероятность того, что в каждый момент времени существуют несколько неправильно функционирующих, но не обнаруженных спутников, является пренебрежимо малой для пользовательского уравнения. Многократные и общие сбои относятся к другой ветви дерева целостности, включая не обнаруженные сбои ТСВК и ТССВК (см. фиг.10). Таким образом, данные события включены в пользовательское уравнение целостности.
При данных допущениях пользователь способен определять риск потери целостности при определении своего местоположения в любой точке на земле.
Вычисление риска потери целостности пользователем на пределе оповещения
В изобретении предложены две основные концепции вычисления целостности для пользователя:
1) может быть вычислена величина ошибки, которая должна приниматься за соответствующую заданному значению риска потери целостности (концепция уровня защиты), или
2) может быть непосредственно вычислен риск потери целостности на пределе оповещения (ПО).
В соответствии с первой концепцией должны быть установлены фиксированные соотношения распределения для каждого механизма сбоя (например, 2% в плане и 98% по высоте как распределение в WAAS) и результат соотнесения уровня защиты в плане (УЗП) с уровнем защиты по высоте (УЗВ).
Кроме того, пользовательские геометрии с высоким УЗП отличаются от геометрия с высоким УЗВ. В случае WAAS это необязательно учитывать, поскольку на защиту в плане приходится 2%. Помимо этого, WAAS по сравнению с “Галилео” имеет менее жесткие требования к доступности, поэтому снижение доступности из-за такого фиксированного распределения является допустимым.
Применительно к системе “Галилео” следует рассмотреть четыре механизма сбоев: в плане, по высоте, и для каждого из них безотказную работу, и одну необнаруженную ошибку.
В соответствии с изобретением для каждого механизма сбоя может быть вычислен риск потери целостности на пределе оповещения (ПО) для сравнения суммы всех четырех влияний с требуемым риском потери целостности. Данный подход отображает вторую концепцию.
Пользовательское уравнение целостности
Как подробно описано выше, доступные на уровне пользователя данные для вычисления риска потери целостности включают:
– флаг целостности;
– значение ТСВК для каждого спутника;
– значение ТССВК для каждого спутника;
– порог для ТСВК и ТССВК.
Если известно распределение ошибки в нужной системе координат в пространстве (ограничивающее сверху гауссово распределение ТСВК относительно ТССВК) как в условиях неисправности, так и условиях безотказной работы, которые установлены для пользовательских уравнений, можно очень просто вычислить соответствующий риск потери целостности.
Таким образом, не требуется определять распределения ошибок по высоте (одномерное гауссово распределение) и плане (кси-квадратное распределение с двумя степенями свободы), и соответствующий риск потери целостности может быть вычислен путем анализа интеграла для обоих распределений с заданными пределами (пределами оповещения).
Общий пользовательский риск потери целостности может быть вычислен при помощи следующего уравнения:

(уравнение 0-1)
Основные требования к рабочим характеристикам
Как показывают результаты испытаний, подробно имитирующих условия эксплуатации, общая требуемая целостность и готовность к работе могут быть обеспечены при значениях ТССВК ниже, чем в приведенных далее технических условиях для номинального режима и режима пониженной работоспособности.
 |
Номинальный режим |
Режим пониженной работоспособности |
| ТСВК |
85 см |
85 см |
| ТССВК |
60 см |
120 см |
| Доступность сегмента выполнения задачи “Галилео” (СВЗГ) |
94,73% |
99,96% |
 |
Номинальный режим |
Режим пониженной работоспособности |
| Вероятность состояния космического сегмента |
94,38% |
5,33 |
| Угол возвышения пользователя |
10° |
10° |
В данном случае система находится в “номинальном режиме”, если наземный сегмент и космический сегмент находятся в номинальном режиме (27 доступных СВК), и в “режиме пониженной работоспособности”, если наземный сегмент И/ИЛИ космический сегмент находятся в режиме пониженной работоспособности (26 СВК).
Следует дополнительно отметить, что данные основные требования к рабочим характеристикам получены по результатам испытаний, имитирующих условия эксплуатации при угле возвышения пользователя 10°. Это означает, что просто должен использоваться СВК над этим углом маскирования.
Распределение характеристик системы
В соответствии с общей концепцией целостности требуемая целостность, непрерывность и требования к эксплуатационной готовности должны распределяться, начиная от уровня системы вплоть до уровня сегмента. Такое нисходящее распределение обычно реализуется в виде так называемого дерева распределения для каждой характеристики.
Далее описано нисходящее распределение целостности, непрерывности и готовности верхнего уровня с учетом описанной концепции целостности.
Дерево распределения целостности
Распределение верхнего уровня
Представленное выше уравнение для вычисления риска потери целостности на пользовательском уровне отображает следующие режимы и механизмы сбоев, способные вызвать событие целостности.
1. Все спутники находятся в исправном состоянии;
2. Худший спутник, снабженный флагом “исправный”, является неправильно функционирующим (на пороге ТССВК).
Данное событие может быть классифицировано как “ВЗД о СВК без сбоев или с единичным сбоем”, которое является фактором установленного совокупного риска ВЗД в области местоположения. Данная опасность верхнего уровня касается определения местоположения в условиях, когда вероятность ВЗД в период любой ответственной с точки зрения целостности работы превышает допустимое значение, а пользователь не предупрежден в течение установленного ВДО.
Помимо упомянутого пользовательского уравнения целостности:
– “ВЗД о СВК без сбоев или с единичным сбоем”: данное событие отображает ситуацию ВЗД, возникающую, когда все сигналы, используемые для определения местоположения, имеют номинальные характеристики (вероятность исправности), или для определения местоположения используется не более одного сигнала, на который влияет необнаруженная неисправность (единичный сбой СВК в системе). Последний случай не включает единичный сбой ТСВК и единичный сбой ТССВК, поскольку их относят к описанной ниже ветви “многократные сбои СВК”;
дополнительными факторами совокупного риска потери целостности, способными вызвать события целостности, являются:
– “сбой распространения данных о целостности из-за нелокальных воздействий”: данная ветвь охватывает все события, при которых ошибки в распространении данных о целостности приводят к возникновению ВЗД при определении местоположения. Данные события могут происходить только при сбое, по меньшей мере, одного СВК;
– “многократные сбои СВК”: данная ветвь отображает состояние, при котором происходит сбой, по меньшей мере, одного СВК из-за сбоя при определении навигационных данных или независимых многократных сбоев сигнала;
– “отказ приемника”: фактор приемника не является частью системного распределения и отдельно устанавливается в требованиях к системе. Тем не менее, для ясности он проиллюстрирован на следующих чертежах.
На фиг.4 проиллюстрировано распределение целостности верхнего уровня.
Далее кратко описаны отдельные ветви целостности, дающие представление о механизмах сбоев, на которые распространяется распределение целостности.
ВЗД о СВК без сбоев или с единичным сбоем
Левая ветвь отведена для описанного пользовательского уравнения и дополнительно разделена, как это показано на фиг.5.
Каждая часть может быть непосредственно обнаружена в пользовательских уравнениях (см. фиг.10). В двух прямоугольниках “ошибочная защита при работе без сбоев” и “ошибочная защита при единичных сбоях” в разделах В и С, соответственно, в левой части фиг.5 показано распределение механизмов сбоев в плане и по высоте при безотказной и ошибочной работе.
Пользователь должен вычислять свой риск потери целостности на пределе оповещения и, если вычисленное значение окажется ниже распределения “ВЗД о СВК без сбоев или с единичным сбоем” (раздел А), он может начать действовать.
Сбой распространения
Ветвь “сбой распространения данных о целостности из-за нелокальных воздействий” охватывает все события, при которых ошибки при распространении данных о целостности приводят к возникновению ВЗД при определении местоположения. Данные события могут происходить только при сбое, по меньшей мере, одного СВК.
На фиг.6 проиллюстрировано дальнейшее разделение ветви сбоя распространения до уровня сегмента.
Как указано выше, данная ветвь охватывает все события, при которых в результате сбоя распространения данных о целостности возникает ВЗД при определении местоположения. Таким образом, она отображает опасные ситуации, возникающие в случае сбоя, по меньшей мере, одного СВК, используемого для определения местоположения (1 из 11; 11 является максимальным числом видимых спутников), и в случае сбоя распространения, причиной которого является СВЗГ или спутник.
В случае вводящих в заблуждение данных о протоколе предпочтения кратчайшего пути (ВЗД ППКП) на выходе ППКП содержатся вводящие в заблуждение данные (т.е. ТСВК, не ограничивающая должным образом прогнозируемую точность орбиты и часов) об одном или нескольких спутниках.
Многократные сбои СВК
Ветвь многократных сбоев СВК окончательно охватывает все события, при которых в результате независимых многократных сбоев или общих сбоев возникают ВЗД в области местоположения. Таким образом, данные события могут происходить при одновременном независимом единичном сбое СВК или общих сбоях СВК в результате необнаруженного сбоя ТСВК или ТССВК.
Также следует отметить, что помимо многократных сбоев данная ветвь также охватывает общие сбои, по меньшей мере, одного СВК. Таким образом, данная ветвь также охватывает необнаруженные сбои ТСВК и ТССВК, которые не включены в пользовательское уравнение.
На фиг.7 проиллюстрирована более подробная блок-схема ветви сбоя распространения. Фактор ВЗД “необнаруженный общий сбой ТСВК” отнесен к внутренним сбоям СВЗГ, ведущим к ухудшенному вычислению OD&TS или определению ТСВК, в результате которого значение ТСВК, по меньшей мере, для одного спутника должным образом не ограничивает распределение ОСВК в случае безотказной работы.
“Общий сбой ТССВК” отображает опасные ситуации вследствие ошибок слежения. Подобное событие происходит при сбое, по меньшей мере, одного СВК из 11 и сбое при определении ТССВК или в случае искажения данных о ТССВК, произошедшего по вине СВЗГ или спутника.
Дерево распределения непрерывности
Как и в случае распределения целостности, системные требования к непрерывности должны быть распределены, начиная от уровня системы вплоть до сегментов.
Допущения
Чтобы гарантировать требуемую прерывистость предоставления данных о целостности, в начале периода воздействия непрерывности должны быть соблюдены два основные условия.
Независимые каналы: пользователь получает данные о целостности, по меньшей мере, по двум независимым каналам. Это необходимо, чтобы обеспечить получение пользователем данных о целостности (оповещений) с интервалом непрерывности (15 сек) даже в случае отказа одного канала (например, отказа спутника, канала восходящей связи или IPF).
Необходимые спутники: в текущей геометрии присутствует не свыше заданного числа необходимых спутников. Необходимым спутником является спутник, входящий в текущую геометрию пользователя, потеря или исключение которого безусловно повлечет превышение допустимого порога вероятности ВЗД в течение любого ответственного с точки зрения целостности периода работы. Так, потеря необходимого спутника приведет к генерированию оповещения “не использовать” с целью немедленного прекращения текущей ответственной работы.
Распределение верхнего уровня
На фиг.8 проиллюстрировано распределение верхнего уровня в отношении требуемой прерывистости обслуживания.
Опасность верхнего уровня “прерывистость обслуживания” отображает условия, при которых ответственная работа должна быть прервана из-за системного события, непредсказуемого в начале ответственной работы.
Такие критические условия прерывистости действуют при наступлении одного из следующих опасных событий.
“Прерывистость вследствие отказа только приемника”: прерывистость из-за отказа приемника (как и распределение целостности, проиллюстрированное лишь для полноты).
“Прерывистость вследствие потери сообщения о целостности”: данное событие отображает неполучение сообщения о целостности пользователем, находящимся в произвольном местоположении в зоне обслуживания.
“ВЗД при навигационных вычислениях”: данное событие отображает условия, при которых из определения местоположения исключены вводящие в заблуждение сигналы (истинные оповещения). Частота данных истинных оповещений зависит от вероятности возникновения опасного события “ВЗД при навигационных вычислениях” в течение любого ответственного с точки зрения непрерывности периода работы, при этом возможность обнаружения данного опасного события при помощи алгоритма IPF с запасом принимается за 100%.
“Прерывистость вследствие нелокального сбоя или исключения СВК”: данное событие отображает фактор прерывистости вследствие нелокальных сбоев, способных независимо друг от друга приводить к потере или исключению единичного сигнала до такой степени, что остальной геометрии недостаточно для поддержания вероятности ВЗД ниже допустимого значения.
После ветвей потери сообщения о целостности и сбоя СВК далее более подробно описаны соответствующие исключения, дающие представление о событиях, способных привести к прерывистости.
Потеря сообщения о целостности
Опасное событие “прерывистость вследствие потери сообщения о целостности” отображает неполучение сообщения о целостности пользователем, находящимся в произвольном местоположении в зоне обслуживания. Это происходит в случае сбоя при определении целостности данных для множества спутников или отказа резервного канала передачи данных о целостности.
На фиг.9 проиллюстрировано дополнительное распределение потери сообщения о целостности вплоть до уровня сегмента.
Сбой функции определения данных целостности в течение ответственного периода работы происходит, если сегмент выполнения задачи “Галилео” (СВЗГ) не способен передавать данные о целостности или если СВЗГ не способен передавать данные о целостности с требуемыми характеристиками ТССВК.
В правой ветви представлена потеря сообщения о целостности вследствие отказов каналов.
В начале ответственной работы необходимы, по меньшей мере, два канала, поскольку вероятность отказа канала во время ответственной работы уже превышает общий риск потери непрерывности. Если в начале работы пользователь имеет два канала, он имеет возможность продолжать работу даже в случае отказа одного из каналов. Каналы передачи данных о целостности являются независимыми при условии, что для передачи пользователю данных о целостности используются независимые элементы.
Отказ канала может произойти, если СВЗГ не способен передать по восходящей линии связи сообщение о целостности или если сбой в канале происходит из-за неправильного функционирования спутника.
Сбой или исключение СВК
Опасное событие “прерывистость вследствие нелокального сбоя или исключения СВК” отображает фактор прерывистости вследствие нелокальных сбоев, способных независимо друг от друга приводить к потере или исключению единичного сигнала до такой степени, что остальной геометрии недостаточно для поддержания вероятности ВЗД ниже допустимого значения на протяжении любого периода в 150 сек.
Пользовательская геометрия, при которой система объявляется доступной, может включать до шести независимых необходимых сигналов, которые в равной мере важны для поддержания вероятности ВЗД ниже допустимого значения. В случае потери одного из необходимых сигналов вероятность ВЗД превысит установленное значение, и пользователю придется прервать работу. Это означает, что вычисленный фактор прерывистости обслуживания должен в 6 раз превышать частоту сбоев, установленную для отдельных независимых сигналов.
На фиг.10 проиллюстрирована ветвь, отображающая сбой или исключение СВК, способное привести к прерывистости обслуживания. Концепция 6-ти необходимых спутников проиллюстрирована под прямоугольником верхнего уровня “прерывистость вследствие нелокального сбоя или исключения СВК”.
Ветвь “надежный сигнал не используется (ложное оповещение)” отображает прерывистость, возникающую, когда в период ответственной работы непредсказуемо исключается верный сигнал.
Ветвь “верно помеченный флагом сигнал (истинное оповещение)” учитывает истинные оповещения согласно алгоритму IPF, инициируемые независимыми одиночными сбоями ВЗД СВК.
Прямоугольник “сигнал не достигает пользователя” аналогичен опасному событию (ОС) “не принят СВК, содержащий сообщение ФЦ”, которое проиллюстрировано на фиг.9.
Доступность
Для определения средней эксплуатационной готовности определяют соответствующие состояния системы “Галилео” и вероятность нахождения системы в каждом состоянии, а также готовность к работе на уровне пользователя для каждого из данных состояний. Последний параметр определяют в процентной доле времени, в течение которого выполняются установленные критерии доступности при худшем местоположении пользователя, чтобы пользователь мог принять решение о начале ответственной работы.
Затем определяют среднюю эксплуатационную готовность в виде суммы показателей доступности, полученных для каждого состояния системы с учетом весового коэффициента вероятности соответствующего состояния. Таким образом, для определения средней эксплуатационной готовности необходимо оценить как вероятностные характеристики, имеющие отношение к непредсказуемым событиям, которые определяют вероятности состояний, так и детерминированную (предсказуемую) эксплуатационную готовность при заданных состояниях системы в зависимости от геометрии сигнала.
Окончательную оценку требований к навигационным рабочим характеристикам (с точки зрения целостности, непрерывности и доступности) осуществляют путем проверки (при помощи испытаний, имитирующих условия эксплуатации) соответствия требованию о 99,5% средней доступности определенной СПН. Чтобы объявить о готовности к работе на уровне пользователя в определенной точке во времени и пространстве, необходимо обеспечить соблюдение характеристик как непрерывности, так и целостности.
Пользовательский алгоритм целостности
Доступность целостности
На каждом этапе определения местоположения пользователь имеет возможность начать ответственную работу при условии одновременного выполнения следующих условий:
– приемник системы “Галилео” способен обеспечить навигационную поддержку;
– приемник системы “Галилео” способен прогнозировать характеристики целостности и характеристики непрерывности;
– вероятность ВЗД согласно прогнозу на очередной период ответственной работы не превышает установленное значение;
– вероятность прерывистости услуги согласно прогнозу на очередной период ответственной работы не превышает установленное значение;
– сообщение о целостности поступает, по меньшей мере, от двух независимых спутников.
Определение доступности услуги на уровне пользователя предполагает, что пользователь на каждом этапе определения местоположения должен быть в состоянии прогнозировать собственные характеристики целостности и непрерывности услуги. С этой целью в приёмнике пользователя заложен особый алгоритм. Он генерирует следующие исходящие сообщения для пользователя:
– Сообщение “нормальная работа” при одновременном выполнении вышеупомянутых условий;
– Оповещение “не использовать”, если прогнозируемая вероятность ВЗД превышает установленное значение или приёмник пользователя не получил сообщение о целостности. В этом случае пользователь должен немедленно прекратить текущую работу, которая является фактором общей прерывистости;
– Сообщение “не начинать”, если нецелостность ниже установленного значения, но прогнозируемый риск прерывистости превышает допустимое значение или приёмник пользователя принял только одно сообщение о целостности. В этом случае пользователю не разрешено начинать ответственную работу, а пользователю, уже начавшему ответственную работу, разрешается закончить ее.
Для определения доступности услуги в определенный момент времени приёмник пользователя применяет следующее правило.
1. Вычисленная вероятность ВЗД ниже допустимого значения.
2. Число необходимых спутников в течение очередного периода ответственной работы не превышает установленное значение.
Более подробная информация о пользовательском алгоритме целостности приведена в следующем разделе.
Функциональные возможности алгоритма
С учетом необходимых функциональных возможностей пользовательский алгоритм целостности должен обеспечивать следующие функции на каждом этапе.
1. Проверять, являются ли данные о целостности, получаемые в каждом потоке данных, содержащем данные о целостности, данными о целостности, генерированными функцией обеспечения целостности наземной инфраструктуры;
2. Выбирать из резервных и прошедших проверку потоков данных, содержащих данные о целостности, поток данных, содержащий данные о целостности, для использования;
3. На основании выбранных и прошедших проверку данных о целостности и навигационных данных определять, какие сигналы являются достоверными;
4. Вычислять риск потери целостности на пределе оповещения на период ответственной работы; для этого учитываются только достоверные сигналы;
5. Вычислять число необходимых спутников для периода ответственной работы; для этого учитываются только спутники, передающие достоверные сигналы;
6. Генерировать следующие оповещения пользователя:
– “нормальная работа” (пользователю разрешено начать использовать систему для работы, а также продолжать ее использовать для уже начатой работы);
– “не использовать” (пользователю не разрешено начать использовать систему для работы, и он должен прекратить ее использовать для уже начатой работы);
– “не начинать” (пользователю не разрешено начать использовать систему для работы, но разрешено продолжать ее использовать для уже начатой работы).
Проверка достоверности данных о целостности
Данные о целостности, генерированные функцией обеспечения целостности наземного сегмента, заверяются (удостоверяются), чтобы приёмник пользователя мог проверить ее достоверность. Данная проверка достоверности должна осуществляться функцией проверки достоверности данных о целостности. Проверка достоверности гарантирует, что проверке будут подвергнуты лишь данные о целостности, не содержащие изменений, или с изменениями в процессе распространения с распределенной вероятностью.
Информация для проверки достоверности содержится в потоке данных, содержащем данные о целостности, который поступает в приёмник пользователя на каждом этапе, даже если пользователю не передаются другие данные о целостности. Это позволяет пользователю на любом этапе определять, были ли получены все данные о целостности.
Проверка достоверности осуществляется в отношении каждого потока данных, содержащих данные о целостности, который поступает в приёмник пользователя во время нормальной работы. Существуют, по меньшей мере, два независимые потока данных, поступающих в приёмник пользователя.
Выбор данных о целостности
Из прошедших проверку потоков данных, содержащих данные о целостности, приёмник пользователя должен выбрать один поток данных для использования при последующей обработке. Обычно им является тот же поток данных, который использовался на предшествующем этапе.
Данные о целостности, содержащиеся в одном из других прошедших проверку потоков данных, будут использованы только в том случае, если содержащий данные о целостности поток данных, выбранный на предшествующем этапе, становится недоступным или если согласно прогнозу содержащий данные о целостности поток данных, выбранный на предшествующем этапе, будет недоступен, по меньшей мере, на одном этапе в течение времени воздействия целостности.
Если в начале работы проверку прошли оба потока, из них должен быть произвольно выбран один.
Определение достоверного сигнала
Используемыми достоверными сигналами являются все принимаемые приёмником пользователя сигналы, которые согласно прогнозу должны быть приняты над установленным углом маскирования и у которых:
1) флаг состояния исправности спутника не установлен в положение “неисправен”,
2) флаг целостности не установлен в положение “не использовать” в выбранном потоке данных, содержащем данные о целостности,
3) флаг целостности не установлен в положение “не отслеживается” в выбранном потоке данных, содержащем данные о целостности,
4) приемник пользователя не обнаружил ни одного из следующих внутренних состояний:
– плохое состояние автоматической регулировки усиления (превышение дальности)
– система фазовой автоподстройки частоты не синхронизирована
– ошибка чётности навигационного сообщения
– неверная выдача данных
– ошибка эфемерид (по эксцентриситету, средней аномалии вне досягаемости, эфемериды не получены )
– недостоверный альманах
– истекло время действия сторожевого устройства
– спутник неработоспособен
– результат проверки целостности SW (неверная контрольная сумма SW)
– недоступна поправка на задержки в ионосфере (для одного спутника, измерения только на одной частоте)
– ошибка внутренних вычислений (возвышение, координаты спутника )
– недостоверные модели часов
– чрезмерные помехи (настраиваемые пользователем)
– чрезмерное многолучевое распространение (настраиваемое пользователем)
Вычисление риска потери целостности
Риск потери целостности вычисляют согласно формулам, приведенным в разделе “Пользовательское уравнение целостности”, и в соответствии с деревом распределения целостности, описанным выше в разделе “Распределение характеристик системы”.
Необходимые спутники
Необходимым спутником является спутник в геометрии пользователя, который является обязательным для поддержания риска потери целостности на пределе оповещения ниже установленного уровня. Таким образом, в приёмнике пользователя должна быть предусмотрена функция для определения числа необходимых спутников в геометрии пользователя.
Число необходимых спутников определяют путем вычисления риска потери целостности на пределе оповещения для всех предсказуемых геометрий пользователя при одном отсутствующем достоверном сигнале. Числом необходимых спутников является число спутников, при котором риск потери целостности на пределе оповещения превышает распределенный риск потери целостности в случае удаления данного спутника.
Алгоритм навигационного предупреждения
Алгоритм навигационного предупреждения должен обеспечивать реализацию набора правил для принятия решения о доступности навигационной услуги с целостностью на текущем этапе То, а также для прогнозирования ее доступности на предстоящий период ответственной работы Тc. С этой целью данный алгоритм должен обеспечивать выходные данные трех уровней, а именно:
1. Сообщение “нормальная работа” или “использовать”, указывающее, что навигационная услуга доступна на этапе То и согласно прогнозу будет доступна на протяжении очередного периода ответственной работы с требуемым уровнем сквозных характеристик. При данном условии пользователю разрешено начать или продолжить работы на этапе То;
2. Предупреждение “не начинать”, указывающее, что система доступна на этапе То, но не гарантируется, что риск прерывистости будет приемлемо малым на протяжении очередного периода ответственной работы. Данное предупреждение указывает, что ответственная работа (например, заход самолета на посадку) не должна начинаться, но пользователю разрешено закончить текущую ответственную работу;
3. Оповещение “не использовать”, указывающее, что пользователь должен немедленно прекратить текущую ответственную работ из-за того, что вероятность ВЗД превышает установленное значение или из-за сбоя определения МСВ (местоположения, скорости и времени).
Сообщение “нормальная работа”
На каждом этапе То принятия решения алгоритм навигационного предупреждения должен быть способен генерировать сообщение “нормальная работа” при условии одновременного соблюдения следующих условий.
1. На текущем этапе То доступны, по меньшей мере, два потока данных, содержащие данные о целостности;
2. На текущем этапе То доступно решение алгоритма определения МСВ (отсутствует оповещение от алгоритма МСВ);
3. На текущем этапе То доступно вычисление вероятности ВЗД (отсутствует оповещение от алгоритма ВЗД);
4. Вероятность ВЗД на протяжении любого периода в 150 сек, спрогнозированная на этапе То при помощи соответствующего алгоритма, не превышает установленный порог вероятности ВЗД;
5. Согласно прогнозу на протяжении последующего периода ответственной работы будут непрерывно доступны, по меньшей мере, два сообщения о целостности;
6. Согласно прогнозу необходимыми являются не более 6 спутников.
Сообщение “не использовать”
На каждом этапе То принятия решения алгоритм навигационного предупреждения должен быть способен генерировать оповещение пользователя с указанием немедленно прекратить текущую работу (оповещение “не использовать”) в случае возникновения одного из следующих условий (ИЛИ):
1. На этапе То недоступно сообщение о канале целостности или согласно прогнозу на определенном этапе на протяжении последующего периода ответственной работы будет недоступен канал целостности;
2. Оповещение от алгоритма МСВ, указывающее, что решение алгоритма МСВ недоступно;
3. Оповещение от алгоритма вычисления вероятности ВЗД, указывающее, что вероятность ВЗД недоступна;
4. Вероятность ВЗД на протяжении любого периода в 150 сек, спрогнозированная на этапе То при помощи соответствующего алгоритма, превышает установленный порог вероятности ВЗД;
5. После начала ответственной работы и получения вероятности ВЗД для установленного порога вероятности ВЗД в потоке данных, содержащем данные о целостности, для спутника переданы, по меньшей мере, два оповещения о повышении ТССВК, одно оповещение о многократном повышении ТССВК.
Предупреждение “не начинать”
Предупреждение “не начинать” должно быть генерировано при одновременном выполнении следующих условий на заданном этапе определения местоположения (И):
1. Алгоритм определения МСВ доступен на текущем этапе То (отсутствует оповещение от алгоритма МСВ);
2. Вероятность ВЗД доступна на текущем этапе То (отсутствует оповещение от алгоритма вычисления ВЗД);
3. Если вероятность ВЗД на протяжении любого периода в 150 сек, спрогнозированная на этапе То посредством соответствующего алгоритма, не превышает установленный порог вероятности ВЗД, алгоритм навигационного предупреждения должен быть в состоянии генерировать сообщение “не начинать” в случае выполнения, по меньшей мере, одного из следующих условий (ИЛИ):
– на этапе То доступно лишь одно сообщение о канале целостности и согласно прогнозу оно будет доступно на протяжении очередного периода ответственной работы;
– на этапе То не может быть определено число необходимых спутников (присутствует оповещение от алгоритма прогнозирования необходимых спутников);
– на протяжении очередного периода ответственной работы необходимо более шести спутников.
Блок-схема алгоритма
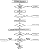
На фиг.11 проиллюстрирована полная блок-схема алгоритма навигационного предупреждения.
В нем в сжатом виде представлены события, ведущие к различным навигационным предупреждениям “не использовать”, “не начинать” и “нормальная работа”, включающим функциональные возможности одного алгоритма.
Дополнительные комментарии
В соответствии с техническими требованиями к стандартному приёмнику пользователя и соответствующей номинальной среде описанная совокупная концепция целостности гарантирует требуемые характеристики соответствующих упомянутых номинальных технических требований, если пользователь действует в соответствующей среде.
Для защиты от избыточных локальных явлений (например, алгоритма RAIM) необходимо применять дополнительные барьеры, но это не входит в объем настоящего изобретения.
Заключение
В изобретении предложена глобальная целостная спутниковая навигационная система и концепция целостности, включающая необходимые возможности слежения. Помимо возможности слежения, которую обеспечивает система, с целью исключения неправильно функционирующих спутников описанная концепция целостности также обеспечивает ограниченные возможности слежения, которые имеет любая целостностная система, путем признания неправильно функционирующим одного спутника, который не обнаружен системой слежения при вычислении риска потери целостности на уровне пользователя.
В пользовательских уравнениях целостности рассмотрены четыре механизма сбоев: в плане, по высоте и для каждого из них безотказная работа, и одна необнаруженная ошибка.
В отличие от существующих концепций космических широкозонных систем (КШС) во избежание усложнения наземной инфраструктуры не предусмотрено фиксированное распределение механизмов сбоев. Совокупный риск потери целостности может быть непосредственно вычислен на пределе оповещения и сопоставлен с соответствующим требованием. Данная концепция включена в общее распределение целостности, и влияние вычисленного совокупного риска потери целостности сопоставлено с обычной концепцией фиксированного распределения.
Чтобы гарантировать доступность услуг, введена концепция необходимых спутников, в которой числом необходимых спутников является число спутников, при котором риск потери целостности на пределе оповещения превышает распределенный риск потери целостности в случае удаления данного спутника. Помимо дополнительных опасных событий описано полное дерево распределения непрерывности.
В соответствии с описанной концепцией целостности в пользовательском алгоритме должны быть реализованы различные функциональные возможности, которые подробно описаны выше.
Таким образом, в изобретении предложена концепция целостности для системы “Галилео” с доступной архитектурой, способная отвечать высоким требованиям к целостности и непрерывности с показателем 0,5%, который на один порядок лучше, чем у всех других известных концепций КШС (обычный показатель недоступности 5%).
Формула изобретения
1. Способ предоставления данных о целостности пользователям глобальной навигационной системы, включающей несколько космических аппаратов, передающих данные на устройство для определения местоположения, при осуществлении которого в передаваемые данные включают первые данные от глобальной навигационной системы о точности ошибки сигнала в космосе (ОСВК) для неправильно функционирующего космического аппарата и вторые данные, указывающие оценивает ли глобальная навигационная система неправильно функционирующий космический аппарат как неправильно функционирующий или нет.
2. Способ по п.1, в котором первые данные включают данные о качестве сигнала в космосе (СВК), передаваемого космическими аппаратами, представляющие точность сигнала в космосе (ТСВК), и данные о точности слежения наземным сегментом глобальной навигационной системы за СВК, передаваемые космическими аппаратами, представляющие точность слежения за сигналом в космосе (ТССВК).
3. Способ по п.1, в котором вторые данные включают данные о СВК, передаваемые космическими аппаратами, которые не должны использоваться, и представляющие собой флаг целостности (ФЦ).
4. Способ по п.2, в котором вторые данные включают данные о СВК, передаваемые космическими аппаратами, которые не должны использоваться, и представляющие собой флаг целостности (ФЦ).
5. Способ по п.2, в котором на устройство для определения местоположения распространяют навигационное сообщение, включающее значения ТСВК.
6. Способ по п.4, в котором на устройство для определения местоположения распространяют сообщение о целостности, включающее таблицу, содержащую значение ТССВК и ФЦ для каждого СВК.
7. Способ по п.6, в котором на устройство для определения местоположения распространяют навигационное сообщение, включающее значения ТСВК.
8. Способ по любому из пп.5-7, в котором навигационное сообщение и сообщение о целостности обновляют каждые 30 с.
9. Устройство для определения местоположения посредством глобальной навигационной системы, включающей несколько космических аппаратов, передающих данные на устройство для определения его местоположения в пространстве, содержащее средство приема данных о целостности, предоставляемых согласно любому из предшествующих пунктов, средство обработки для вычисления риска потери целостности на основании полученных первых и вторых данных и дополнительных данных и средство оповещения для передачи оповещения, если вычисленный риск потери целостности превысит допустимый риск потери целостности.
10. Устройство по п.9, в котором средство обработки способно вычислять риск потери целостности для заданного предела оповещения, который представляет собой максимальное допустимое отклонение от положения, при котором оповещение не передается.
11. Устройство по п.10, в котором при вычислении риска потери целостности допускается, что любое распределение, используемое для вычисления, является гауссовым распределением.
12. Устройство по п.9, в котором дополнительные данные, используемые для вычисления риска потери целостности, включают релятивную геометрию между устройством для определения местоположения и космическим аппаратом, суммарные ошибки сигнала в космосе (СВК), включая ошибки из-за особенностей распространения сигнала, ошибки приема и ошибки СВК, передаваемого космическими аппаратами, и флаги целостности (ФЦ).
13. Устройство по п.12, в котором в отношении ошибок СВК, передаваемого космическими аппаратами, допускается, что для неправильно функционирующего космического аппарата распределение разности между погрешностью СВК, передаваемого космическими аппаратами, и порогом ФЦ ограничено сверху гауссовым распределением при стандартном отклонении точности слежения за сигналом в космосе (ТССВК).
14. Устройство по пп.9-13, в котором оно способно осуществлять вычисление риска потери целостности в виде суммы риска потери целостности PintRisk, H в плане и риска потери целостности PintRisk, V по высоте.
15. Способ определения риска потери целостности данных, распространяемых космическими аппаратами в глобальной навигационной системе, обеспечивающей данные о целостности в соответствии со способом по любому из пп.1-8, и в котором проверяют, являются ли данные о целостности, принимаемые в каждом потоке данных, содержащем данные о целостности, данными о целостности, генерированными функцией обеспечения целостности наземной инфраструктуры, выбирают из резервных и прошедших проверку потоков данных, содержащих данные о целостности, поток данных, содержащих данные о целостности, для использования, на основании выбранных и прошедших проверку данных о целостности и навигационных данных определяют, какие сигналы являются достоверными, вычисляют риск потери целостности на пределе оповещения в течение периода ответственной работы с учетом только достоверных сигналов, вычисляют число необходимых космических аппаратов для периода ответственной работы с учетом только космических аппаратов, передающих достоверные сигналы, и генерируют оповещение пользователя, в котором указывают, должны ли использоваться полученные данные для определения местоположения.
16. Способ по п.15, в котором данные о целостности, генерируемые функцией обеспечения целостности наземной инфраструктуры, заверены с возможностью проверки получателем ее достоверности.
РИСУНКИ
|