|
|
(21), (22) Заявка: 2008134194/28, 21.08.2008
(24) Дата начала отсчета срока действия патента:
21.08.2008
(46) Опубликовано: 10.02.2010
(56) Список документов, цитированных в отчете о поиске:
RU 2099665 С1, 20.12.1997. RU 2044274 С1, 20.09.1995. ПЕТРОВ Б.Н. Избранные труды. Управление авиационными и космическими аппаратами, т.2. – М.: Наука, 1983, с.303-305. УСЫШКИН Е.И. Инвертор с широтно-импульсной модуляцией. Электричество, 6, 1968. КАЛИХМАН Д.М. Основы проектирования управляемых оснований с инерциальными чувствительнымиэлементами для контроля гироскопических приборов. – Саратов: Изд.-во Сарат. гос.техн. университета, 2001. – 336 с.
Адрес для переписки:
143090, Московская обл., г. Краснознаменск, ул. Шлыкова, 6, кв.135, С.В. Стреж
|
(72) Автор(ы):
Вороной Анатолий Тимофеевич (RU), Стреж Сергей Васильевич (RU), Симаков Сергей Николаевич (RU)
(73) Патентообладатель(и):
Вороной Анатолий Тимофеевич (RU), Стреж Сергей Васильевич (RU)
|
(54) АДАПТИВНАЯ СИСТЕМА УПРАВЛЕНИЯ ГИРОСТАБИЛИЗАТОРОМ
(57) Реферат:
Изобретение относится к области приборостроения систем навигации и может быть применено для управления асинхронными двигателями силовых гиростабилизаторов с изменяемым кинетическим моментом, применяемых, в частности, в системах ориентации искусственных спутников Земли (ИСЗ). Технический результат – повышение основных показателей качества отработки программно-задающих воздействий в широком диапазоне дестабилизирующих воздействий на ИСЗ, а именно быстродействия и точности, путем пассивной настройки (адаптации) каждого канала управления гиростабилизатором. Для достижения данного результата степень функциональных связей для каждого канала управления можно раздельно установить как перед включением в работу системы управления, так и непосредственно во время обработки, например, каждой “ступеньки” программно-задающих воздействий. Вышеописанные возможности во многих практически важных случаях программного управления электроприводами гиростабилизаторов ИСЗ с точки зрения упрощения процесса настройки и оптимизации режимов регулирования (плавности переходных процессов при пуске за счет уменьшения интенсивности электромагнитных процессов) выгодно отличают предлагаемую систему управления от известных технических решений. 4 ил.
Изобретение относится к области проектирования приборов систем навигации и может быть применено для адаптивного управления асинхронными двигателями силовых гиростабилизаторов с изменяемым кинетическим моментом, применяемых, в частности, в системах ориентации искусственных спутников Земли (ИСЗ).
В таких гиростабилизаторах двигатель-маховик (источник кинетического момента) разгоняется до номинальной скорости (первичный разгон), а затем по командам системы управления разгоняется или тормозится относительно номинальной скорости.
Развиваемый двигателем момент регулируется пропорционально величине сигнала управления, поступающего с датчика ориентации. Подобные способы стабилизации рекомендуются для высокоточных систем управления. Известны способы релейного, релейно-импульсного, пропорционального управления, которые применяются или могут быть применены для управления маховичными асинхронными двигателями. В системах управления ИСЗ средней точности (до 0,5÷1° на орбитах 200-800 км) в настоящее время наибольшее распространение получили релейные способы управления, в которых маховичный асинхронный двигатель периодически включается и выключается по цепи питания фазных обмоток. При этом потребляемая двигателем средняя мощность Рср=Рн·Y, где Рн – потребляемая двигателем импульсная мощность; Y – скважность включения или следования импульсов регулирования. Так как двигатель полностью отключается от источника питания в паузах между управляющими импульсами, то такая система отличается высокой экономичностью. На практике в установившемся режиме Y=0,05÷0,2.
Основным недостатком подобного рода способов и устройств является недостаточно высокая точность ориентации ИСЗ из-за наличия зоны нечувствительности и гистерезиса релейного элемента, отсутствие возможности осуществлять самонастройку (адаптацию) системы управления в широком диапазоне дестабилизирующих воздействий на ИСЗ.
Значительно большими возможностями в отношении точности ориентации ИСЗ обладают способы и устройства пропорционального регулирования момента маховичного двигателя, к которым относится и предлагаемая адаптаивная система управления (АСУ) гиростабилизатором.
Широко известны способы и схемы регулирования момента асинхронного двигателя, основанные на изменении амплитуды напряжения, подводимого к обмоткам асинхронного двигателя, пропорционально сигналу управления. Такие устройства обладают хорошей линейностью зависимости момента двигателя от величины сигнала управления, но отличаются существенным недостатком: вследствие того, что обмотки ротора асинхронного двигателя постоянно находятся под напряжением и, следовательно, постоянно потребляют мощность. Такого рода устройства крайне не экономичны. Дело в том, что маховичный двигатель системы управления ИСЗ большую часть времени в установившемся режиме работает в зоне малых сигналов, развивая при этом момент, составляющий 10-20% от максимального. Поэтому постоянное потребление мощности обмотками возбуждения и эллиптичность магнитного поля резко ухудшают энергетические показатели маховичного двигателя.
Наиболее экономичны устройства, осуществляющие регулирование напряжения на всех фазах двигателя. Потребляемая при этом мощность изменяется от нуля до максимальной в зависимости от сигнала управления. Известны устройства такого типа, например следующие:
1. Петров Б.Н. Избранные труды. Управление авиационными и космическими аппаратами, т.2. М.: Наука, 1983 г., с.303-305.
2. Усышкин Е.И. Инвертор с широтно-импульсной модуляцией. Электричество, 1968, 6.
3. RU 2099665 C1 (Военная академия противовоздушной обороны им. Маршала Советского Союза Жукова Г.К) 20.12.1997, F41G 7/22.
4. RU 2044274 C1 (Производственное объединение “Корпус”) 20.09.1995 G01C 25/00.
5. Калихман Д.М. Основы проектирования управляемых оснований с инерциальными чувствительными элементами для контроля гироскопических приборов. – Саратов: Изд.-во Сарат. Гос. Техн. Университета, 2001. – 336 с.
Общим недостатком способов и устройств, описанных в этих работах, является нелинейность зависимости момента, развиваемого двигателем, от величины напряжения, прикладываемого к его статорным обмоткам. Эта нелинейность порождается тем, что момент, развиваемый асинхронным двигателем, как известно, имеет квадратичную зависимость от фазного напряжения
.
Нелинейность этой зависимости ухудшает динамические и статические показатели системы управления в целом и значительно затрудняет ее синтез. Для получения линейной зависимости момента от величины управляющего сигнала в асинхронном двигателе можно изменять частоту, как это предлагается в вышеназванных работах [1-5]. Это, естественно, значительно усложняет все устройство и не позволяет осуществлять самонастройку (адаптацию) системы управления в широком диапазоне дестабилизирующих воздействий на ИСЗ.
Предлагаемая система не имеет указанных недостатков:
– момент, развиваемый двигателем (при неизменной скорости) пропорционален величине напряжения управления в широком диапазоне дестабилизирующих воздействий;
– потребляемая мощность: изменяется приблизительно линейно от нуля при изменении напряжения сигнала управления от нуля до максимальной величины, что обеспечивает высокую энергоэкономичность.
Основной особенностью предлагаемой адаптивной системы управления гиростабилизатором – совместное использование контуров широтно-импульсного регулирования фазных напряжений асинхронного двигателя с короткозамкнутым ротором, обеспечивающие реализацию принципа пассивной адаптации системы управления. При этом разнообразие реальных нагрузок ИСЗ предопределяет необходимость подстройки параметров АСУ в реальном масштабе времени, так как предварительный расчет вряд ли может изменить (существенно повысить) качество регулирования, поэтому в предлагаемой АСУ предлагается выполнить эту настройку индивидуально для каждой фазы не только на основе оценки состояния объекта управления (ОУ) в данный момент регулирования (отработки ПЗВ), но и упреждая состояние ОУ в последующие моменты отработки соответствующих входных ПЗВ.
Таким образом, целью изобретения является повышение основных показателей качества отработки программно-задающих воздействий в широком диапазоне воздействия дестабилизирующих воздействий на ИСЗ, а именно быстродействия и точности путем пассивной настройки (адаптации) каждого канала управления гиростабилизатором.
Для достижения данной цели адаптивная система управления гиростабилизатором содержит последовательно соединенные первый входной трансформатор, блок тиристорных коммутаторов, управляемый выпрямитель, первый фильтр постоянного напряжения, автономный инвертор, блок неуправляемых инверторов обратного тока, второй фильтр постоянного напряжения, обратный инвертор и второй входной трансформатор, вход которого объединен с входом первого входного трансформатора и входом блока подзаряда коммутирующих конденсаторов автономного инвертора и подключен к сети, управляющий вход блока тиристорных коммутаторов соединен с выходом канал управления, содержащего в каждой фазе управления датчики фазного напряжения и тока, преобразователь “ток-напряжение”, нормирующие устройства, присоединенные к соответствующим входам суммирующего усилителя, выход которого соединен с сигнальным входом функционального преобразователя, инвертирующий усилитель, линейный ключ, триггер, дифференцирующие схемы, формирователь импульсов, выполненный в виде одновибратора, на тактовый вход триггера каждого канала управления подают частоту изменения сетевого напряжения, управляющий или счетный вход каждого триггера каждого канала управления объединен с управляющим входом линейного ключа и соединен с выходом релейного элемента с регулируемой петлей гистерезиса, вход которого объединен с входом управляемого квантователя и соединен с выходом сумматора, первый вход которого объединен с входом времязадающей схемы и соединен с выходом второго блока программно-задающих воздействий, второй вход сумматора соединен с датчиком скорости вращения асинхронного двигателя маховика, статорные обмотки которого подключены к выходу автономного инвертора, управляющий вход которого соединен с выходом блока управления автономным инвертором, сигнальный вход которого соединен с первым выходом блока регулирования, второй выход которого соединен с сигнальным входом блока управления выпрямителем, выход которого соединен с управляющим входом управляемого выпрямителя, управляющий вход обратного инвертора соединен с выходом блока управления обратным инвертором, при этом питание блоков управления выпрямителем, автономным и обратным инвертором осуществляют от одного блока питания, подключенного к сети, а синхронизацию работы данных блоков управления осуществляют от сетевого напряжения, сигнальный вход блока регулирования соединен через схему сравнения с выходом первого блока программно-задающих воздействий, второй вход схемы сравнения соединен с датчиком обратной связи по напряжению или ЭДС асинхронного двигателя маховика, выход блока подзаряда коммутирующих конденсаторов автономного инвертора соединен со вторым сигнальным входом автономного инвертора, выход времязадающей схемы соединен с входом «сброса» управляемого квантователя, управляющие входы которого соединены через умножитель частоты с выходом задатчика тактовой частоты, выход управляемого квантователя соединен с первым входом функционального преобразователя каждого канала управления, второй вход функционального преобразователя каждого канала управления соединен через инвертирующий усилитель с выходом управляемого квантователя.
При проведении патентных исследований из уровня техники не выявлены решения, идентичные заявленному. Следовательно, заявленное изобретение соответствует условию охраноспособности «новизна».
Сущность заявленного изобретения не следует явным образом из решений, известных из уровня техники, следовательно, заявленное изобретение соответствует условию охраноспособности «изобретательский уровень».
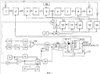
Пример реализации предлагаемого системы управления приведен на фиг.1, а на фиг.2-4 приведены примеры реализации отдельных блоков системы управления.
Адаптивная система управления гиростабилизатором содержит: 1 и 9 – первый и второй входные трансформаторы; 2 – блок тиристорных коммутаторов; 3 – управляемый выпрямитель; 4 и 7 – фильтры постоянного напряжения; 5 и 8 – автономный и обратный инверторы; 5.1 – блок подзаряда коммутирующих конденсаторов автономного инвертора 5; 6 – группа неуправляемых инверторов обратного тока; 10 – асинхронный двигатель маховика; 11 – датчики обратной связи по напряжению или ЭДС; 12, 14 и 15 – блоки управления выпрямителем, автономным и обратным инверторами; 13 – блок регулирования; 16 – блок питания; 17 и 29 – первый и второй программно-задающие блоки; 18 – схема сравнения;
канал управления, содержащий в каждой фазе управления (на фиг.1 показана одна фаза «А»): датчики фазного напряжений и тока (19а и 20а); преобразователь “ток-напряжение” 21а; нормирующие устройства 22а; суммирующий усилитель 23а, функциональный преобразователь 24а, инвертирующий усилитель 25а, линейный ключ 26а, триггер 27а, дифференцирующую схему 28, 1а, формирователь импульсов 28, 2а, выполненные в виде одновибраторов (для краткости, в обозначениях использован индекс «а», обозначающий, что для каждой фазы сетевого напряжения – А, В и С имеется аналогичный канал управления, на схеме показан только один канал управления фазы «А»);
второй блок программно-задающих воздействий 29; датчик скорости 30; сумматор 31; времязадающая схема 32; задатчик тактовой частоты 33; в качестве которого может быть использовано сетевое напряжение, управляемый квантователь 34; умножитель частоты 35 и релейный элемент с регулируемой петлей гистерезиса 36.
Рассмотрим работу предлагаемой системы на примере, когда в начальный момент времени – момент подачи, например, ступенчатого программно-задающего воздействия (ПЗВ) с выхода второго блока программно-задающих воздействий 29, на выходе релейный элемент с регулируемой петлей гистерезиса 36 будет сформирован сигнал Upэi, который может быть описан следующими зависимостями:
sign E(t), при |E(t)| а1 для всех t>0;
Upэi=
Upэ(i-1), при E(t) (-a1, а1) для всех t>0;
где
+1, при E(t)>0;
sign E(t)=0, при E(t)=0;
-1, при E(t)<0;
E(t) – сигнал ошибки на выходе сумматора 31, E(t)=(U1(t)-U2(1))Кф(1), Кф(t) – коэффициент усиления, U1(t) и U2(t) – нормированные величины измеренных значений (мгновенных) напряжений на выходе датчика скорости 30 вращения, асинхронный двигатель маховика гиростабилизатора и второго блока программно-задающих воздействий 29, соответственно,
2*а1 – величина зоны гистерезиса релейного элемента с регулируемой петлей гистерезиса 36, |a1|=(k2/k1)U1(t) и -а1=-(k2/k1)U2(t), при этом k1 и k2 – коэффициенты усиления соответствующих усилителей датчика скорости вращения 30 и программно-задающего блока 29.
Как видно из приведенных соотношений, для случая, когда dE(t)/dt=0, за счет запоминания предшествующего состояния выходной величины релейного элемента 36 Upэ(i-1), для всех E(t) (-a1, a1), где |2а1| &Тр – величина требуемой (заданной) точности отработки ПЗВ, устраняется возможность потери информации о сигнале ошибки до момента входа в зону нечувствительности или гистерезиса релейного элемента с регулируемой петлей гистерезиса 36, что поясняет эффект повышения точности отработки ПЗВ в режиме отработки малых изменений E(t) без необходимости вычислять производную от изменения сигнала ошибки.
Кроме этого, в начальный момент подачи ПЗВ с выхода блока 29 на выходе времязадающей схемы 32 будет сформирован сигнал сброса, поступающий на соответствующий вход управляемого квантователя 34. Этот процесс может быть реализован путем кратковременного замыкания ключей квантователя 34, которые шунтируют элементы его аналоговой памяти. В свою очередь срабатывание релейного элемента 36 приведет к формированию сигналов запуска в каждой фазе каналов управления по цепи последовательно соединенных триггера 27а, дифференцирующей схемы 28.1а и формирователя импульсов 28.2а, который в данном примере реализован в виде одновибратора. При этом на его выходе короткий импульс приведет к коммутации обмоток электродвигателя 10 к источнику сетевого напряжения через управляемый выпрямитель 3, фильтр постоянного напряжения 4 и автономный инвертор 5. На фиг.2,а приведен пример реализации управляемого выпрямителя 3 с Г-образным сглаживающим фильтром или фильтром постоянного напряжения 4, предназначенного для питания основной группы управляемых вентилей автономного инвертора 5. На фиг.3 приведен пример реализации группы неуправляемых вентилей обратного тока 6, которые могут быть соединены через Г-образный сглаживающий фильтр или второй фильтр постоянного напряжения 7 к зависимому или обратному инвертору 8 (см. фиг.4,а), выполняющему роль источника противо-э.д.с., обладающего обратной проводимостью.
На приведенной принципиальной схеме (см. фиг.3) показана реализация автономного инвертора 5 с коммутирующим звеном из конденсаторов 5.1 отсекающих диодов 5.2. При этом для повышения помехоустойчивости АСУ гиростабилизатором блоком 5а осуществляется подзарядка коммутирующих конденсаторов 5.1 автономного инвертора 5. В данной реализации схемы преобразователя частоты принципиально могут быть использованы инверторы с другими коммутирующими звеньями – индивидуальными, общими на фазу, общими для анодной и катодной групп вентилей инвертора, общими для инвертора. Данная реализация не ведет к образованию потенциальной связи входов переменного тока управляемого выпрямителя 3 и обратного инвертора 8 и не вызывает необходимости разделения индуктивностей 4.1, 4.2, 7.1 (см. фиг.2,а и 4,а). При питании звеньев преобразователя частоты 3 и 8 от общих знаков (фиг.1) индуктивности должны быть рассредоточены на индуктивности 4.1-4.4 и 7.1-7.2 (см. фиг.2,б и 4,б), расположенные в анодной и катодной группах вентилей для обеспечения симметричной работы этих групп.
Для повышения жесткости моментной характеристики системы стабилизации и возможности ее изменения в функции от программно-задающих воздействий использована обратная связь (блок 11) по напряжению (или ЭДС). При этом требуемый коэффициент жесткости моментной характеристики гиростабилизатора может быть изменен на основе изменения величины программно-задающего воздействия, поступающего с выхода первого программно-задающего блока 17 и регулирования коэффициента усиления схемы сравнения 18. Это звенья второго контура широтно-импульсного регулирования фазных напряжений асинхронного двигателя маховика. При этом первый контур широтно-импульсного регулирования фазных напряжений асинхронного двигателя маховика, включающий второй блок программно-задающих воздействий 29, сумматор 31 и т.д. функционирует совместно со вторым контуром, обеспечивая изменение величины фазного напряжения в заданной функции от программно-задающих воздействий по скорости и моменту. При этом самонастройка или процесс адаптации системы осуществляется на основе непрерывного измерения значения фазных токов Ia (Id, Ic), преобразования их значений в напряжение с помощью преобразователя “ток-напряжение” 21а. Полученные значения напряжений и токов через нормирующие устройства 22а (на фиг.1, позиция 22а, т.е. все примеры приведены только для одной фазы «А») поступают на соответствующие входы суммирующего усилителя 23а, на выходе которого формируется разностный сигнал:
Еф(t)=(Uu(1)-Ui(t))Кф(t),
где Кф(t) – коэффициент усиления суммирующего усилителя 23а, Uu(t) и Ui(t) – нормированные величины измеренных значений (мгновенных) напряжения и тока соответственно. Каждый из которых получают на выходе соответствующего нормирующего устройства 22а, реализованного, например, на основе использования двухтактной схемы включения МДП-транзисторов. Кроме того, в схеме нормирующих устройств коэффициент передачи уменьшается начиная от самых малых входных сигналов, а не от заданного номинального значения, как это имеет место в управляемых ограничителях. Это позволяет нормировать измеряемые значения тока и напряжения в каждой фазе на основе использования сжимающих отображений их амплитудных значений, а именно для гармонических:
Uu(t)=Au(t)·sin t и Ui(t)=Ai(t)*sin( t-Ф),
обеспечивая Au(t)=Ai(t)=A(t) для всех t>0, а это позволяет получить на выходе суммирующего усилителя 23а гармонический сигнал следующего вида: e(t)=2Asin(Ф/2)*cos( t-Ф/2), т.е. получаем нормированные разности входных значений токов и напряжений соответствующих фаз.
Сигнал нормированной разности e(t) с выхода суммирующего усилителя 23а поступает на вход функционального преобразователя 24а, работа этого блока может быть описана следующими соотношениями:
+1, при |e(t)|>m(t);
Ф(i)=Ф(i-1), при |е(t)| [m(t)-n, m(t)];
0, при |e(t)|>m(t)-n;
где

ti-t(i-1) – кратна частоте изменения сетевого напряжения, при этом кратность этой длительности устанавливают <1/(Kpfc), коэффициент кратности Кр можно выбрать, например, на основе использования теоремы отсчета непрерывных сигналов в дискретном представлении >2, К и n – постоянные, fc – частота сетевого напряжения.
Как видно из приведенных соотношений для случая dE(t)/dt=0, за счет запоминания предшествующего состояния выходной величины релейного элемента Upэ(i-1), для всех E(t) (-a1, a1), где |2а1| &Тр – величина требуемой (заданной) точности отработки ПЗВ, устраняется возможность потери информации о сигнале ошибки, что поясняет эффект повышения точности отработки ПЗВ в режиме отработки малых изменений E(t) без необходимости вычислять производную от изменения сигнала ошибки. При этом угол проводимости тиристоров в каждой фазе будет функционально связан с текущими значениями основных показателей качества отработки программно-задающих воздействий.
Повышение стабильности адаптивной системы управления гиростабилизатором обеспечивается за счет синхронизации работы блоков 12, 14 и 15 – блоков управления выпрямителем, автономным и обратным инвертором, от сетевого напряжения. При регулировании выходной частоты преобразователя изменение выходного напряжения в соответствии с законом частотного регулирования осуществляется одновременным согласованным изменением углов управления вентилями автономного и обратного инверторов – и , Г-образные сглаживающие фильтры 4 и 7 не препятствуют колебаниям мгновенных значений постоянных токов вентильных групп автономного и обратного инверторов.
В процессе работы статического преобразователя частоты напряжение на конденсаторе второго фильтра 7 остается практически постоянным и не превышает определенный уровень, составляющий не более 110-120% от максимально возможной амплитуды первой гармоники линейного напряжения на выходе автономного инвертора 5. Величина упомянутого уровня напряжения на конденсаторе второго фильтра 7 задается с помощью обратного инвертора 8 на тиристорах (см. фиг.4,а) и блока 15 управления обратным инвертором. Обратный инвертор 8 может работать, например, с постоянным углом опережения включения тиристоров. В этом случае уровень напряжения на конденсаторе второго фильтра 7 будет определяться входной характеристикой обратного инвертора 8 на тиристорах (см. фиг.4,а). Для получения более жесткой характеристики можно регулировать угол опережения обратного инвертора так, чтобы напряжение на конденсаторе второго фильтра 7 было постоянным и не превышало заданный уровень во всех режимах работы адаптивной системы управления. Сигнал на выходе блока обратной связи 11 формируется на основе фазных ЭДС асинхронного двигателя маховика 10. Сигнал с выхода схемы сравнения 18 поступает на вход блока регулирования 13, управляющие сигналы на выходах которого формируют сигнал задания активного тока ia (момента) асинхронного двигателя маховика 10. Таким образом, формируется ортогональная составляющая тока статора, ориентированная по потокосцеплению ротора 2.
(см. 6. Бессекерский В.А., Фабрикант Е.А. Динамический синтез систем гироскопической стабилизации. – Л.: Судостроение, 1968. – 351 с.).
В свою очередь реактивная составляющая вектора тока статора ip определяется потокосцеплением ротора 2. Соответственно под фазными ЭДС в данной реализации выступают ЭДС, связанные с потокосцеплением ротора 2. Следовательно, момент М двигателя 10 определяется следующим выражением:
М=Км 2ia,
где Км – коэффициент пропорциональности.
Требуемые активная и реактивная составляющие тока статора могут быть определены на основе использования вращающейся системы координат со скоростью (или с частотой токов статора, которая пропорциональна fc). Таким образом, для формирования требуемого момента М на валу асинхронного двигателя маховика 10 параметры фазных токов статора формируются в зависимости от сигналов ia и ip, параметров роторной цепи двигателя и скорости вращения его ротора.
В предлагаемом варианте реализации ip=const, поэтому на фиг.1-4 не показана связь fc с первым программно-задающим блоком 17. В этом режиме работы предлагаемой системы роль fc оказывается вторичной. Таким образом, в предлагаемой системе будет автоматически осуществляться коррекция требуемых частот и фазы токов статора независимо от состояния параметров роторной цепи. Следовательно, момент М двигателя будет определяться сигналами ia и ip. Этим достигается расширение диапазона самонастройки системы управления гиростабилизатором, у которого момент инерции является переменной величиной. При этом представляется возможность регулировать момент инерции маховика, что позволяет снизить потери энергии при накоплении и отдаче им энергии, т.е. представляется возможность повысить КПД системы в целом. При этом уменьшается нестабильность скорости и момента двигателя при изменении напряжения питания и температуры окружающей среды. Степень функциональных связей для каждого канала управления можно раздельно установить как перед включением в работу системы управления, так и непосредственно во время обработки, например, каждой “ступеньки” программно-задающих воздействий. Вышеописанные возможности во многих практически важных случаях программного управления электроприводами гиростабилизаторов ИСЗ с точки зрения упрощения процесса настройки и оптимизации режимов регулирования (плавности переходных процессов при пуске за счет уменьшения интенсивности электромагнитных процессов) выгодно отличают предлагаемую систему управления от известных технических решений.
Формула изобретения
Адаптивная система управления гиростабилизатором содержит последовательно соединенные первый входной трансформатор, блок тиристорных коммутаторов, управляемый выпрямитель, первый фильтр постоянного напряжения, автономный инвертор, блок неуправляемых инверторов обратного тока, второй фильтр постоянного напряжения, обратный инвертор и второй входной трансформатор, вход которого объединен с входом первого входного трансформатора и входом блока подзаряда коммутирующих конденсаторов автономного инвертора и подключен к сети, управляющий вход блока тиристорных коммутаторов соединен с выходом канала управления, содержащего в каждой фазе управления датчики фазного напряжения и тока, преобразователь “ток-напряжение”, нормирующие устройства, присоединенные к соответствующим входам суммирующего усилителя, выход которого соединен с сигнальным входом функционального преобразователя, инвертирующий усилитель, линейный ключ, триггер, дифференцирующие схемы, формирователь импульсов, выполненный в виде одновибратора, на тактовый вход триггера каждого канала управления подают частоту изменения сетевого напряжения, управляющий или счетный вход каждого триггера каждого канала управления объединен с управляющим входом линейного ключа и соединен с выходом релейного элемента с регулируемой петлей гистерезиса, вход которого объединен с входом управляемого квантователя и соединен с выходом сумматора, первый вход которого объединен с входом времязадающей схемы и соединен с выходом второго блока программно-задающих воздействий, второй вход сумматора соединен с датчиком скорости вращения асинхронного двигателя маховика, статорные обмотки которого подключены к выходу автономного инвертора, управляющий вход которого соединен с выходом блока управления автономным инвертором, сигнальный вход которого соединен с первым выходом блока регулирования, второй выход которого соединен с сигнальным входом блока управления выпрямителем, выход которого соединен с управляющим входом управляемого выпрямителя, управляющий вход обратного инвертора соединен с выходом блока управления обратным инвертором, при этом питание блоков управления выпрямителем, автономным и обратным инвертором осуществляют от одного блока питания, подключенного к сети, а синхронизацию работы данных блоков управления осуществляют от сетевого напряжения, сигнальный вход блока регулирования соединен через схему сравнения с выходом первого блока программно-задающих воздействий, второй вход схемы сравнения соединен с датчиком обратной связи по напряжению или ЭДС асинхронного двигателя маховика, выход блока подзаряда коммутирующих конденсаторов автономного инвертора соединен со вторым сигнальным входом автономного инвертора, выход времязадающей схемы соединен с входом «сброса» управляемого квантователя, управляющие входы которого соединены через умножитель частоты с выходом задатчика тактовой частоты, выход управляемого квантователя соединен с первым входом функционального преобразователя каждого канала управления, второй вход функционального преобразователя каждого канала управления соединен через инвертирующий усилитель с выходом управляемого квантователя.
РИСУНКИ
|
|