|
|
(21), (22) Заявка: 2008141353/06, 20.10.2008
(24) Дата начала отсчета срока действия патента:
20.10.2008
(46) Опубликовано: 10.02.2010
(56) Список документов, цитированных в отчете о поиске:
RU 243815 C1, 10.01.2005. RU 2271497 C1, 10.03.2006. SU 1636658 A1, 23.03.1991. WO/93/16338 A1, 19.08.1993. GB 1487466 A, 28.09.1977.
Адрес для переписки:
105275, Москва, пр-кт Буденного, 41/17, кв.17, Л.М. Курбатову
|
(72) Автор(ы):
Назмутдинов Ахтям Ахнафович (RU), Минникаев Ильдус Фахразиевич (RU), Янсон Геннадий Геннадьевич (RU), Курбатов Леонид Михайлович (RU)
(73) Патентообладатель(и):
ЗАО “НОРТГАЗ” (RU)
|
(54) СПОСОБ ИЗВЛЕЧЕНИЯ КОНДЕНСАТА ИЗ ПРИРОДНОГО ГАЗА
(57) Реферат:
Изобретение может быть использовано в нефтегазовой промышленности на газоконденсатных месторождениях и касается нового способа утилизации газа дегазации тяжелых углеводородов. Способ извлечения конденсата из природного газа методом охлаждения и сепарации газа в технологических линиях включет последовательную трехступенчатую дегазацию отсепарированного конденсата с утилизацией низконапорного газа дегазации высоконапорным газом в эжекторах. Низконапорный газ второй ступени дегазации конденсата поступает в эжектор одной технологической линии, низконапорный газ третьей ступени дегазации конденсата – в эжектор другой технологической линии. Давление газа в дегазаторах устанавливают в пределах (3,0-3,8) МПа для второй и (2,8-3,0) МПа – для третьей ступени дегазации. 1 ил., 1 табл.
Изобретение относится к нефтегазовой промышленности и может быть использовано для промысловой подготовки газа и газового конденсата на газоконденсатных или нефтегазоконденсатных месторождениях в составе установок, использующих способ низкотемпературной конденсации (сепарации) для осушки газа по влаге и тяжелым углеводородам и способ ступенчатой дегазации конденсата для его частичной стабилизации.
Известны способы низкотемпературной сепарации газа и ступенчатой дегазации газового конденсата для промысловой подготовки сырого газа, включающие процессы двухфазной и трехфазной сепарации потоков с их охлаждением, в которых утилизацию газа дегазации конденсата выполняют с помощью одноступенчатых эжекторов «газ-газ», а частично стабилизированный конденсат транспортируют потребителю по конденсатопроводу под действием давления газа в концевом трехфазном сепараторе /Бекиров Т.М., Ланчаков Г.А. Технология обработки газа и конденсата – М., Недра, 1999, стр.290, 308, 309/.
Также известны комбинированные способы промысловой подготовки газа с утилизацией газа дегазации в блоке стабилизации конденсата с колонным аппаратом /Патент РФ 2096701, Кл. F25J. 3/02, Опубликовано 20.11.1997 г./.
Наиболее простые установки низкотемпературной сепарации газа с одноступенчатой эжекторной утилизацией газа дегазации конденсата имеют недостаточную степень утилизации газа дегазации, а реализация комбинированных установок с колонными аппаратами экономически оправдана только при их большой единичной производительности.
Ближайшим прототипом настоящего изобретения является способ утилизации газа дегазации конденсата на установке комплексной подготовки газа (УКПГ-2 В) Уренгойского нефтегазоконденсатного месторождения. Эта установка содержит несколько параллельных технологических линий с последовательно подключенными сепараторами, рекуперативными теплообменниками, эжекторами и трехфазными сепараторами (дегазаторами отсепарированного конденсата в составе блока трехступенчатой дегазации).
По способу подключения к источникам (аппаратам) газа дегазации эжекторы УКПГ-2В объединяют в 2 группы:
– первую группу эжекторов подключают к трехфазным сепараторам УКПГ-2В;
– вторую группу эжекторов подключают к установке стабилизации конденсата на Уренгойском заводе по переработке газового конденсата ввиду его близкого расположения к УКПГ-2В. /Бекиров Т.М., Ланчаков Г.А. Технология обработки газа и конденсата-М., Недра, 1999, стр.309, 310, 482, 489/.
При значительных, например более 100 км, расстояниях между УКПГ и централизованными установками стабилизации конденсата используют насосную подачу кондесата в конденсатопровод. В этом случае давление газа в третьей (концевой) ступени дегазации конденсата на УКПГ задают по условиям всасывания конденсатного насоса, а одноступенчатое эжектирование газа дегазации не обеспечивает необходимую степень сжатия газа дегазации, что приводит к его потерям.
Технической задачей предложенного способа является повышение эффективности утилизации газа дегазации конденсата в установках промысловой подготовки газа на газоконденсатных месторождениях.
Поставленная задача достигается тем, что низконапорный газ второй ступени дегазации конденсата поступает в эжектор одной технологической линии, низконапорный газ третьей ступени дегазации – в эжектор другой технологической линии, причем давление газа в дегазаторах устанавливают в пределах (3,0-3,8) МПа для второй и (2,8-3,0) МПа – для третьей ступени дегазации.
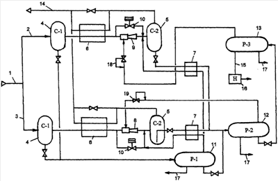
Предложенный способ извлечения конденсата из природного газа может быть реализован на установке, принципиальная схема которой показана на Фиг.1. Установка содержит подключенные к трубопроводу сырого газа 1 (Фиг.1), технологические линии 2 и 3, каждая из которых включает сепараторы 4, 5, рекуперативные теплообменники 6 и 7, эжекторы 8, 9 и байпасные регуляторы расхода высоконапорного газа 10.
Узлы дегазации конденсата выполняют общими для всех технологических линий и содержат трехфазные сепараторы 11, 12, 13, образующие соответственно первую, вторую и третью ступени дегазации конденсата. Осушенный газ отводят по трубопроводу 14, частично стабилизированный конденсат – по трубопроводу 15 с помощью насоса 16, водные растворы – по трубопроводам 17.
Газ дегазации конденсата из трехфазного сепаратора 11 подают в основной поток газа на вход в сепараторы 5 под действием перепада давления между аппаратами. Газы дегазации конденсата из трехфазных сепараторов 12 и 13 подают в основной поток газа с помощью эжекторов соответственно 8 и 9. На трубопроводах подачи низконапорного газа от трехфазных сепараторов к эжекторам устанавливают регуляторы давления газа 18, 19.
Для месторождений с конденсатным фактором более 100 г/м3 теплообменники 6 могут быть выполнены из двух секций с дополнительным сепаратором между секциями. На условия северных месторождений перед сепараторами, теплообменниками и эжекторами предусматривают подачу метанола или другого ингибитора гидратообразования для обеспечения надежной работы. Число технологических линий составляет не менее двух и зависит от пропускной способности установки.
Работа установки осуществляется следующим образом. Сырой, высоконапорный газ, например, продукция скважин газоконденсатного месторождения с содержанием метана порядка 90 об.% предварительно очищают от жидких и твердых компонентов во входных сепараторах 4 и охлаждают в рекуперативных теплообменниках 6. Жидкость, отсепарированная во входном сепараторе, направляют в трехфазный разделитель 11, где осуществляют ее дегазацию и разделение на углеводородный конденсат и водные растворы. Влажный газ из теплообменников 6 направляют в сепараторы 5 через предвключенные узлы эжектирования и регулирования расхода газа. Температуру газа в сепараторах 5 регулируют байпасным перепуском обратного потока газа в теплообменниках 6 и изменением перепада давления высоконапорных потоков газа на узлах эжектирования и регулирования расхода газа.
Конденсат, отсепарированный в разделителе 11 первой ступени дегазации, направляют в разделители 12 и 13 соответственно второй и третьей ступени дегазации за счет снижения давления газа в этих аппаратах. Низконапорные газы дегазации из разделителя 12 утилизируют эжектором 8, из разделителя 13 – эжектором 9. Стабильную работу разделителей 12 и 13 по давлению низконапорных газов дегазации конденсата в этих аппаратах при изменении, например, входного давления высоконапорного газа обеспечивают за счет резервного перепада давления на регуляторах 18 и 19 трубопроводов подачи газов дегазации от разделителей к эжекторам. Осушенный газ и частично стабилизированный конденсат тяжелых углеводородов направляют в межпромысловые трубопроводы.
Работоспособность способа извлечения конденсата из природного газа подтверждена в условиях опытно-промышленной эксплуатации узлов эжектирования на технологических линиях установки комплексной подготовки газа и газового конденсата Северо-Уренгойского газоконденсатного месторождения. Типичные рабочие параметры установки приведены в таблице. Как видно из таблицы, подключение эжектора одной технологической линии УКПГ к разделителю второй ступени дегазации конденсата, а эжектора другой технологической линии – к разделителю третьей ступени дегазации обеспечивает увеличение дебита газа дегазации на 4,7%. При снижении давления концевой дегазации положительный эффект от применения способа увеличивается.
| Таблица |
| Параметры эксплуатации УКПГ на Северо-Уренгойском ГКМ с использованием способа извлечения конденсата из природного газа. |
 |
Параметр |
Величина |
| 1 |
Дебит товарного газа, тыс. нм3/час |
280 |
| 2 |
Число рабочих технологических линий, шт. |
2 |
| 3 |
Давление газа на входе, МПа |
8,9 |
| 4 |
Давление газа в низкотемпературном сепараторе, (С-2), МПа |
5,4 |
| 5 |
Температура низкотемпературной сепарации газа, °С |
минус 31 |
| 6 |
Давление газа в разделителе первой ступени, (Р-1), МПа |
5,45 |
| 7 |
Давление газа в разделителе второй ступени, (Р-2), МПа |
3,25 |
| 8 |
Давление газа в разделителе третьей ступени, (Р-3), МПа |
3,00 |
| 9 |
Давление низконапорного газа на входе в эжекторы, МПа |
2,0-2,2 |
| 10 |
Расход газа дегазации из Р-1, тыс. нм3/час |
3,56 |
| 11 |
Расход газа дегазации из Р-2, тыс. нм3/час |
6,93 |
| 12 |
Расход газа дегазации из Р-3, тыс. нм3/час |
0,58 |
| 13 |
Давление товарного газа, МПа |
5,32 |
| 14 |
Удельный выход конденсата, г/нм3 |
177,6 |
Формула изобретения
Способ извлечения конденсата из природного газа методом охлаждения и сепарации газа в технологических линиях, включая последовательную трехступенчатую дегазацию отсепарированного конденсата с утилизацией низконапорного газа дегазации высоконапорным газом в эжекторах, отличающийся тем, что низконапорный газ второй ступени дегазации конденсата поступает в эжектор одной технологической линии, низконапорный газ третьей ступени дегазации конденсата – в эжектор другой технологической линии, причем давление газа в дегазаторах устанавливают в пределах (3,0-3,8) МПа для второй и (2,8-3,0) МПа для третьей ступени дегазации.
РИСУНКИ
|
|