|
|
(21), (22) Заявка: 2008122381/09, 05.06.2008
(24) Дата начала отсчета срока действия патента:
05.06.2008
(46) Опубликовано: 27.01.2010
(56) Список документов, цитированных в отчете о поиске:
RU 2187903 C1, 20.08.2002. RU 2303853 С2, 27.07.2007. RU 2271072 C1, 27.02.2006. US 5173933 А, 22.12.1992. US 4130736 А, 19.12.1978.
Адрес для переписки:
141006, Московская обл., г. Мытищи-6, ФГУ 16 ЦНИИИ МО, заместителю начальника института по научной работе О.В. Смирнову
|
(72) Автор(ы):
Вергелис Николай Иванович (RU), Яшков Алексей Владимирович (RU)
(73) Патентообладатель(и):
Федеральное государственное учреждение 16 Центральный научно-исследовательский испытательный институт Министерства обороны Российской Федерации имени маршала войск связи А.И. Белова (RU)
|
(54) КОММУТАТОР ТЕЛЕФОННОЙ СВЯЗИ
(57) Реферат:
Изобретение относится к технике телефонной связи. Технический результат заключается в расширении функциональных возможностей за счет обеспечения работы коммутатора по аналоговым и цифровым каналам связи и повышении надежности его работы. Новым в предлагаемом коммутаторе телефонной связи является введение блока сопряжения (БС), первого и второго блоков автоматических речепреобразующих устройств (АРПУ), блока канальных комплектов (КК), блока сигналов взаимодействия и управления (СВУ), блока ввода каналов, к которому подключены каналы дальней связи (ДС), включая каналы тональной частоты (ТЧ), радиоканалы (РК) и цифровые каналы (ЦК), а также изменение связей между известными блоками, что способствовало достижению поставленной цели и обеспечению связей как по абонентским линиям (АЛ) и соединительным линиям (СЛ), так и по каналам ДС, особенно по цифровым каналам с различной скоростью передачи информации, улучшив тем самым качество предоставляемых услуг связи. 1 ил.
Изобретение относится к технике телефонной связи, в частности к ручным телефонным станциям, и может быть использовано на телефонных станциях ручного обслуживания ведомственных сетей связи и на различных производственных объектах.
Известны телефонные коммутаторы, предназначенные для обеспечения внутренней и дальней связи и содержащие линейное оборудование в составе абонентских комплектов (АК) и комплектов соединительных линий (КСЛ), блок коммутационного поля (КП), состоящий из коммутационных панелей, на которых размещены соединительные гнезда и приборы индикации, блок обслуживающих приборов (ОП), состоящий из шнуровых пар, оборудованных опросно-вызывными и контрольно-вызывными ключами, опросными и вызывными шнурами со штепселями, и блок рабочего места (РМ), состоящий из разговорных (РП) и вызывных (ВП) приборов.
Известны также телефонные коммутаторы, содержащие соединительные линии (СЛ) двух групп абонентов, подключенные к горизонтальным и вертикальным рядам многократного координатного соединителя (МКС) и к выходам узлов, опрашивающих абонентов двух групп, абонентские кнопки двух групп абонентов, подключенные к первым входам соответствующих узлов, опрашивающих абонентов, другие выходы которых подключены соответственно к узлу, управляющему включением выбирающих магнитов МКС, и к узлу, управляющему включением удерживающих магнитов МКС, узел, управляющий включением соединений и отбоя, к входам которого подключены кнопка «связь» и кнопка «отбой», а также узел, управляющий режимами работы, к входу которого подключена гарнитура оператора, а выходы соединены с соответствующими вторыми входами опрашивающих узлов абонентов [1, 2].
Однако известные телефонные коммутаторы при наличии меньшего количества ручных органов управления обеспечивают неодинаковую надежность устанавливаемых соединений за счет разного количества контактов коммутирующего элемента (реле или МКС), так называемых «холодных» контактов в каждом проводе соединительных линий абонентов при осуществлении соединений абонентов.
Из известных телефонных коммутаторов для внутренней и дальней связи наиболее близким по технической сущности к предлагаемому изобретению является ручная телефонная станция (РТС) средней емкости типа П-194М1, описанная в [3].
Эта РТС предназначена для обслуживания абонентов различных систем обслуживания, в том числе для работы по абонентским линиям (АЛ) системы местной батареи (МБ), по линиям к радиостанциям средней мощности (комплекты МБ/Р), по двухпроводным каналам дальней связи (МБ/ДС) и по соединительным линиям (СЛ) к станциям с центральной батареей (ЦБ) или автоматической телефонной станцией (АТС). Для этого она содержит блок цепей внутренней связи (БЦВС), предназначенный для подключения АЛ и СЛ, линейное оборудование в составе четырех типов линейных комплектов (ЛК) (МБ, МБ/Р, ДС/МБ и МБ/СЛ), блок шнуропар (БШ), состоящий из n шнуропар (ШП), каждая из которых оборудована двумя ключами: опросно-вызывным ключом (ОВК), при помощи которого производится опрос абонента и посылка вызова абоненту, и контрольно-вызывным ключом (КВК), при помощи которого обеспечивается контроль разговора абонентов и при необходимости посылка вызова абоненту, а также содержит блок рабочего места (РМ) телефониста, состоящий из разговорных и вызывных приборов. В состав шнуровой пары входит также отбойный клапан (ОК), на котором фиксируется сигнал отбоя от любого из абонентов, соединенных данной шнуровой парой. При этом комплект МБ/СЛ коммутатора (РТС) обеспечивает работу при подключении абонента МБ или СЛ к станциям ЦБ или АТС. Для набора номера абонента АТС в составе вызывных приборов имеется номеронабиратель (НН), с помощью которого обеспечивается посылка вызова абоненту при подключении его к СЛ станции АТС.
Основным недостатком известной РТС (коммутатора) является то, что она не обеспечивает работу по четырехпроводным каналам тональной частоты (ТЧ) и цифровым каналам (ЦК) дальней связи, что резко сужает возможности применения ее для работы на телефонных сетях общего пользования (ТфОП), основными каналами которых являются именно четырехпроводные каналы ТЧ и ЦК с различной скоростью передачи информации.
Целью изобретения является расширение функциональных возможностей за счет обеспечения работы коммутатора по аналоговым и цифровым каналам связи и повышение надежности его работы.
Поставленная цель достигается тем, что коммутатор телефонной связи, содержащий телефонные аппараты абонента системы центральной батареи (ТАЦБ), телефонные аппараты абонента системы местной батареи (ТАМБ), телефонные аппараты абонента системы местной батареи для работы по радиоканалам (ТАМБР), абонентские линии (АЛ), АЛ системы МБ (АЛМБ), соединительные линии (СЛ) для работы по радиоканалам (СЛРК), блок ввода линий, блок абонентского кросса (БАК), блок комплектов АЛ, блок комплектов СЛ, блок коммутационного поля (КП), блок обслуживающих приборов (ОП), блок рабочего места (РМ), каналы дальней связи (ДС) и радиоканалы (РК), при этом линейный вход-выход телефонного аппарата абонента ТАЦБ посредством АЛ подключен к первому линейному входу-выходу блока ввода линий, первый станционный вход-выход которого соединен с первым линейным входом-выходом БАК, линейный вход-выход ТАМБ абонента посредством АЛМБ подключен ко второму линейному входу-выходу блока ввода линий, второй станционный вход-выход которого соединен со вторым линейным входом-выходом БАК, а линейный вход-выход ТАМБР абонента посредством СЛРК соединен с третьим линейным входом-выходом блока ввода линий, третий станционный вход-выход которого соединен с третьим линейным входом-выходом БАК, первый и второй станционные входы-выходы БАК подключены соответственно к первому и второму абонентским комплектам блока комплектов АЛ, разговорные и вызывные цепи каждого из которых подключены соответственно к первому и второму входам-выходам блока КП, третий станционный вход-выход БАК соединен с линейным входом-выходом блока комплектов СЛ, станционный вход-выход которого соединен с третьим входом-выходом блока КП, четвертый и пятый входы-выходы которого подключены соответственно к первому и второму входам-выходам блока ОП, первые информационные входы-выходы которого соединены с информационными входами-выходами блока РМ, сигнальные входы-выходы которого соединены с сигнальными входами-выходами блока ОП, отличается тем, что в него введены блок сопряжения (БС), первый блок автоматических речепреобразующих устройств (АРПУ), второй блок АРПУ, блок канальных комплектов (КК), блок сигналов взаимодействия и управления (СВУ), блок ввода каналов, к которому подключены каналы ДС, включая каналы тональной частоты (ТЧ), РК и цифровые каналы (ЦК), при этом вторые информационные входы-выходы блока ОП соединены со станционными входами-выходами первого блока АРПУ, линейные входы-выходы которого соединены с первыми входами-выходами БС, вторые и третьи входы-выходы которого подключены соответственно к третьим и четвертым входам-выходам блока ОП, третьи информационные входы-выходы которого соединены со станционными входами-выходами второго блока АРПУ, линейные входы-выходы которого соединены с четвертыми входами-выходами БС, третьи, четвертые и пятые входы-выходы блока КП подключены соответственно к первым, вторым и третьим станционным входам-выходам блока КК, первые, вторые и третьи канальные входы-выходы которого через блок СВУ подключены соответственно к первым, вторым и третьим станционным входам-выходам блока ввода каналов, к первым, вторым и третьим линейным входам-выходам которого подключены соответственно каналы ТЧ, РК и ЦК.
Таким образом, заявляемый коммутатор телефонной связи соответствует критерию изобретения “новизна”. Сравнение заявляемого решения с другими техническими решениями показывает, что вновь введенные в предлагаемый коммутатор телефонной связи блоки реализуемы, хорошо известны специалистам в данной области техники и дополнительного творчества, учитывая приведенные ниже пояснения, для их воспроизведения не требуется.
Данное решение существенно отличается от известных решений в данной области техники. Заявляемое решение явным образом не следует из уровня техники и имеет изобретательский уровень.
Это позволяет сделать вывод о соответствии технического решения критерию “существенные отличия”.
Заявляемое решение может быть реализовано с использованием существующих приборов и устройств, используемых в электросвязи и электротехнике, и является промышленно применимым.
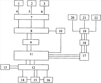
На чертеже представлена структурная электрическая схема предлагаемого коммутатора телефонной связи.
Предлагаемый коммутатор телефонной связи содержит телефонные аппараты ТАЦБ 1, ТАМБ 2 и телефонные аппараты для работы по радиоканалам ТАМБР 3, АЛ 4, АЛМБ 5, СЛРК 6, блок 7 ввода линий, БАК 8, блок 9 комплектов АЛ, блок 10 комплектов СЛ, блок 11 КП, блок 12 ОП, блок 13 РМ, первый 14 блок АРПУ, БС 15, второй 16 блок АРПУ, блок 17 КК, блок 18 СВУ, блок 19 ввода каналов, каналы ТЧ 20, РК 21 и ЦК 22.
Линейный вход-выход телефонного аппарата абонента ТАЦБ 1 посредством АЛ 4 подключен к первому линейному входу-выходу блока 7 ввода линий, первый станционный вход-выход которого соединен с первым линейным входом-выходом БАК 8, линейный вход-выход ТАМБ 2 абонента посредством АЛМБ 5 подключен ко второму линейному входу-выходу блока 7 ввода линий, второй станционный вход-выход которого соединен со вторым линейным входом-выходом БАК 8, а линейный вход-выход ТАМБР 3 абонента посредством СЛРК 6 соединен с третьим линейным входом-выходом блока 7 ввода линий, первый, второй и третий станционные входы-выходы которого подключены соответственно к первому, второму и третьему линейным входам-выходам БАК 8.
Первый и второй станционные входы-выходы БАК 8 подключены соответственно к первому и второму абонентским комплектам блока 9 комплектов АЛ, разговорные и вызывные цепи каждого из которых подключены соответственно к первому и второму входам-выходам блока КП 11.
Третий станционный вход-выход БАК 8 соединен с линейным входом-выходом блока 10 комплектов СЛ, станционный вход-выход которого соединен с третьим входом-выходом блока КП 11, четвертый и пятый входы-выходы которого подключены соответственно к первому и второму входам-выходам блока ОП 12, первые информационные входы-выходы которого соединены с информационными входами-выходами блока РМ 13, сигнальные входы-выходы которого соединены с сигнальными входами-выходами блока ОП 12.
Вторые информационные входы-выходы блока ОП 12 соединены со станционными входами-выходами первого 14 блока АРПУ, линейные входы-выходы которого соединены с первыми входами-выходами БС 15, вторые и третьи входы-выходы которого подключены соответственно к третьим и четвертым входам-выходам блока ОП 12, третьи информационные входы-выходы которого соединены со станционными входами-выходами второго 16 блока АРПУ, линейные входы-выходы которого соединены с четвертыми входами-выходами БС 15.
Третьи, четвертые и пятые входы-выходы блока КП 11 подключены соответственно к первым, вторым и третьим станционным входам-выходам блока КК 17, первые, вторые и третьи канальные входы-выходы которого через блок СВУ 18 подключены соответственно к первым, вторым и третьим станционным входам-выходам блока 19 ввода каналов, к первому, второму и третьему линейным входам которого подключены соответственно каналы ТЧ 20, РК 21 и ЦК 22.
ТАЦБ 1 предназначен для работы по АЛ 4 в четырехпроводном режиме с автоматическими и ручными коммутационными станциями системы ЦБ.
В автоматическом режиме ТАЦБ 1 обеспечивает вызов станции при снятии микротелефонной трубки (МТ) с кнопок рычажного переключателя аппарата, набор номера при получении сигнала готовности станции, ведение двухстороннего телефонного разговора, посылку сигнала “отбой” при уложенной МТ или нажатии кнопок рычажного переключателя, прием акустического и оптического сигналов вызова при уложенной МТ.
ТАМБ 2 предназначен для работы по двухпроводным АЛМБ 5 с ручными коммутационными станциями системы МБ. Он обеспечивает посылку и прием сигналов вызова переменным током напряжением 60-80 В с акустической сигнализацией приема вызова. В качестве таких аппаратов могут быть использованы телефонные аппараты типа ТА-57, ТА-88.
ТАМБР 3 предназначен для работы по двухпроводным или четырехпроводным СЛРК 6 с абонентами, включенными на противоположной стороне в радиоканал. Отличие в работе заключается в том, что при работе по радиоканалу требуется осуществлять при ведении связи дистанционное включение радиостанции на передачу и отключение ее на приеме. Это достигается за счет нажатия и отжатия тангенты МТ аппарата ТАМБР 3.
Блок 7 ввода линий включает в свой состав присоединительные элементы для подключения абонентских и соединительных линий, на другом конце которых включаются абонентские аппараты ТАЦБ 1, ТАМБ 2 и ТАМБР 3. Он предназначен для оперативного переключения и распределения подключенных линий по входным цепям БАК 8.
БАК 8 содержит коммутационные элементы и элементы защиты линий и обслуживающего персонала от опасных напряжений и токов коротких замыканий, возникающих на подключенных к нему АЛ и СЛ, а также для обеспечения включения сигнализации при срабатывании термокатушек, кроссировки АЛ и СЛ на входы-выходы блока 9 комплектов АЛ и блока 10 комплектов СЛ. Он предназначен для оперативных переключений линий при выходе их из строя, проведения контроля и измерения параметров подключенных линий.
Блок 9 комплектов АЛ содержит линейное оборудование, предназначенное для подключения АЛ к коммутационной системе коммутатора, согласования их с коммутационным полем и с обслуживающими приборами. Блок включает в себя абонентские комплекты (по числу подключаемых АЛ), предназначенные для приема вызова от абонентов, передачи сигнала «Занято» абоненту в случае занятости вызываемой линии или соединительных путей в направлении искания. В состав абонентского комплекта могут входить приемники вызова и устройства индикации для каждого абонента, элементы согласования уровней сигналов, коммутационные элементы в виде контактов реле для переключения разговорных и вызывных цепей, составления разговорного тракта в процессе установления соединения и ведения связи между абонентами.
Блок 10 комплектов СЛ содержит линейное оборудование, предназначенное для подключения СЛ к коммутационной системе коммутатора, согласования их с коммутационным полем и с обслуживающими приборами. Блок включает в себя абонентские комплекты (по числу подключаемых СЛ), предназначенные для приема вызова от абонентов, передачи сигнала «Занято» абоненту в случае занятости вызываемой линии или соединительных путей в направлении искания. В состав комплекта СЛ могут входить приемники вызова и устройства индикации для каждого абонента, элементы согласования уровней сигналов, коммутационные элементы в виде контактов реле для переключения разговорных и вызывных цепей, составления разговорного тракта в процессе установления соединения и ведения связи между абонентами.
Выполнение комплектов АЛ и СЛ, их возможности и функциональные схемы различных вариантов комплектов подробно рассмотрены в известной литературе (3 – см. стр.135-147).
Блок 11 КП содержит n четырехпроводных и двухпроводных соединительных гнезд, к контактам которых подключены информационные входы-выходы и сигнальные входы-выходы, включающие разговорные и вызывные цепи комплектов АЛ, СЛ и КК от блока 9 комплектов АЛ, блока 10 комплектов СЛ, блока 12 ОП и блока 13 РМ, а также источники питания комплектов АЛЦБ.
Блок 12 ОП содержит m шнуровых пар (ШП), каждая из которых оборудована опросно-вызывным ключом (ОВК), при помощи которого производится опрос абонента и посылка вызова абоненту, и контрольно-вызывным ключом (КВК), при помощи которого обеспечивается контроль разговора абонентов и при необходимости посылка вызова абоненту, причем ОВК имеет два положения: опрос (О) и посылка вызова (В), а КВК имеет также два положения: контроль разговора (К) и посылка вызова (В).
Блок 13 РМ содержит разговорные приборы (РП), состоящие из микротелефонной трубки (МТ) и микротелефонной гарнитуры (МТГ), вызывные приборы (ВП), включающие в себя генератор переменного тока, выполненный в виде понижающего трансформатора переменного тока от промышленной сети однофазного переменного тока напряжением 220 В, автономный генератор вызывного тока (ГВТ), генератор фонического вызова (ГФВ), при помощи которого осуществляется посылка тонального (фонического) вызова абоненту, не положившего МТ на телефонный аппарата, и индуктор, а также содержит номеронабиратель, с помощью которого осуществляется автоматический набор номера при посылке вызова по АЛ и СЛ к станции АТС и по автоматизированному каналу ДС.
Блок 13 РМ предназначен для подключения оконечных приборов: РП в составе МТ и МТГ, а также ВП к АЛ, СЛ и каналам ДС, посылки и приема вызова, ведения переговоров по установленному тракту.
С помощью блока 13 РМ оператор коммутатора подключается в сторону канала или абонента, ведет опрос абонентов, обеспечивает посылку вызова в каналы ДС и линии связи, а также передает информацию на противоположную станцию о требуемых соединениях.
Блок 13 РМ подключается к линиям и каналам связи через блок 12 ОП. При выходе к абонентам АТС номер абонента набирается с помощью номеронабирателя (НН) и кнопки для его подключения к требуемому комплекту ЦБ/АТС.
Первый 14 и второй 16 блоки АРПУ содержат вокодерные или липредерные устройства, включающие аналого-цифровые (АЦП) и цифроаналоговые (ЦАП) преобразователи сигналов, усилители и фильтры частот, согласующие элементы. Каждый из блоков 14 и 16 предназначен для преобразования аналоговых сигналов в цифровую форму при передаче речевых сообщений и обратного преобразования на приеме цифровых сигналов, поступающих из каналов связи, в аналоговую форму.
Блок сопряжения 15 предназначен для преобразования речевых сигналов и сигналов управления с целью согласования выходов первого 14 и второго 16 блоков АРПУ с абонентскими комплектами блока 9 комплектов АЛ, комплектами СЛ блока 10 комплектов СЛ и канальными комплектами блока 17 КК по уровням сигналов и системе вызова.
Блок 17 КК содержит комплекты каналов ДС, включая каналы ТЧ, РК и ЦК, построенные по многопроводному принципу и обеспечивающие выполнение различных функций по взаимодействию с каналообразующей аппаратурой и коммутационным оборудованием, а для работы по автоматизированному каналу ДС блок 17 включает также блок автоматики, осуществляющий формирование сигналов «Занятие каналам, «Отбой» и передачу их в канал связи.
Электрическая схема блока 17 КК обеспечивает:
1) подключение каналов ДС по четырехпроводной и десятипроводной схеме;
2) подключение сигнальных проводов к коммутационной аппаратуре. Электрическая схема каждого из канальных комплектов обеспечивает:
1) прием и световую индикацию сигналов вызова, поступающих через линию с сопротивлением постоянному току не более 500 Ом, длительностью не менее 40 мс;
2) прием сигналов отбоя, поступающих через линию с сопротивлением постоянному току не более 500 Ом, длительностью не менее 200 мс. Сигналы отбоя длительностью менее 200 мс не принимаются;
3) посылку сигналов вызова: при работе по неавтоматизированным каналам – любой длительности, при работе по автоматизированным каналам – длительностью 65 мс±25 мс;
4) посылку сигналов отбоя при работе по неавтоматизированным каналам – любой длительности, при работе по автоматизированным каналам – длительностью 750 мс±250 мс;
5) посылку сигнала ответа с коммутатора при работе по неавтоматизированным каналам длительностью 65 мс±25 мс;
6) трансляцию импульсов набора номера при работе по автоматизированным каналам связи;
7) прием и световую индикацию поступления сигналов аварии аппаратуры и передачу этих сигналов на внешние устройства;
8) посылку сигналов вызова оператору коммутатора;
9) включение световой сигнализации аварии аппаратуры;
10) исключение посылки сигнала отбоя при переставлении штепселей;
11) контроль исправности ламп вызова с помощью кнопок ПВ.
Работа канальных комплектов осуществляется следующим образом.
При поступлении вызова с канала срабатывает реле, которое своими контактами самоблокируется и включает цепь питания лампы вызова (ЛВ). Контактами реле включается также общая сигнализация коммутатора. Для ответа на вызов в соответствующее гнездо канального комплекта вставляется штепсель шнура. При этом размыканием контактов гнезда обрывается цепь питания ЛВ, и она гаснет. Замыканием других контактов гнезда создается цепь срабатывания другого реле комплекта и запускается схема посылки вызова по автоматизированному каналу. Второе реле срабатывает и своими контактами замыкает разговорную цепь.
При работе по неавтоматизированному каналу посылка вызова осуществляется нажатием кнопки посылки вызова (ПВ). Сигнал вызова в канал поступает через замкнутые контакты кнопки. Если штепсель в гнездо не вставлен, то контакты гнезда замкнуты и через них осуществляется контроль исправности вызывной лампы. В этом случае, при ее исправности, она горит постоянным светом.
По окончании разговора на канальный комплект из канала связи поступает сигнал отбоя и включается отбойная лампа.
При работе по автоматизированному каналу сигнал отбоя посылается автоматически при вынимании штепселя из гнезда, а при работе по неавтоматизированному каналу посылка сигнала отбоя осуществляется так же, как и посылка сигнала вызова путем нажатия кнопки ПВ.
Блок 18 СВУ предназначен для обмена сигналами взаимодействия между оконечными приборами телефонной станции ручного обслуживания при работе по каналам ДС. Он обеспечивает анализ сигналов взаимодействия, номеров абонентов и команд на установление вида связи, передачу и прием сигналов из канала, преобразование принятых сигналов взаимодействия в соответствующие команды, формирование на основе принятой информации сигналов управления и посылку вызова как в сторону абонента через блок 17 КК и блок 11 КП, так и в сторону канала ДС (20, 21 и 22) через блок 19 ввода каналов.
Блок 18 СВУ содержит транслятор, генератор и приемник сигналов взаимодействия, исходящий регистр, приемопередатчик, которые осуществляют кодирование, передачу и прием сигналов управления и линейных сигналов по каналам ДС.
Блок 18 СВУ может быть выполнен также в виде устройства для сопряжения ручных телефонных станций с АМТС по каналам ДС, описанного в [5].
Блок 19 ввода каналов включает в свой состав присоединительные элементы для подключения объединенных в общие кабели каналов ДС, включая каналы ТЧ, радиоканалы и ЦК от средств каналообразования и радиостанций средней мощности. Он предназначен для подключения, переключения и распределения подключенных каналов по входным цепям указанных выше блока 18 СВУ и блока 17 КК. Блок 19 выполняет также функции кросса каналов, на котором осуществляется контроль и испытание каналов, измерение их параметров, переключение с основного на резервный канал при выходе из строя основного канала связи.
Коммутатор телефонной связи обеспечивает работу по АЛ, СЛ, каналам ДС, включая каналы ТЧ, РК и ЦК. При этом обеспечиваются следующие виды соединений:
1) внутренние соединения по АЛЦБ и АЛМБ (абоненты сети местной связи);
2) исходящие и входящие соединения по СЛ от других станций;
3) исходящие, входящие и транзитные соединения по каналам ДС;
4) соединения по радиоканалам.
Коммутатор телефонной связи обеспечивает связь между абонентами, включенными в АЛ или СЛ, коммутацию АЛ и СЛ на каналы ДС, а также транзитное соединение каналов ДС.
Общий порядок установления соединения разделяется на два этапа:
на первом этапе происходит прием вызова от абонента и определение типа подключенной линии;
на втором этапе определяется характер соединения (внутреннее или внешнее), проба на занятость вызываемого комплекта АЛ или СЛ, выбор и занятие шнурового комплекта и составление разговорного тракта.
Соединение с абонентом системы ЦБ происходит следующим образом.
При снятии МТ абонентом ЦБ с рычажного переключателя ТАЦБ 1 осуществляется по АЛ 4 посылка вызова постоянным током на коммутатор в режиме ЦБ. На коммутаторе замыканием цепи образуется шлейф, срабатывает вызывное реле в комплекте АКЦБ блока 9 комплектов АЛ, включается световая (загорается вызывная лампа) и звуковая сигнализация приема вызова на панели блока 11 КП.
Для опроса абонента блок 13 РМ с помощью разговорных приборов (МТ или МТГ) через шнуровую пару блока 12 ОП и блок 11 КП подключается к комплекту ЦБ блока 9 комплектов АЛ. После опроса абонента и получения заказа оператор коммутатора выбирает комплект требуемого абонента и с помощью шнуровой пары блока 12 ОП включается в соединительное гнездо, посылает вызов абоненту с помощью ВП блока 13 РМ. Далее оператор соединяет комплекты вызываемого и вызывающего абонентов на панели блока 11 КП с помощью шнуровой пары блока 12 ОП.
Тракт для ведения переговоров устанавливается по цепи: ТАЦБ 1, АЛ 4, блок 7 ввода линий, БАК 8, блок 9 комплектов АЛ, блок 11 КП и далее через блоки 11 КП, 9, 8, 7 и на АЛ 4 (при соединении абонентов ЦБ между собой) или на АЛМБ 5 (при соединении абонента ЦБ с абонентом МБ), затем ТАЦБ 1 или ТАМБ 2.
Абонент ЦБ, закончив разговор, кладет трубку на ТАЦБ 1. При этом загорается отбойная лампа на комплекте ЦБ блока 9 комплектов АЛ. Увидев это, оператор вынимает штепсель из гнезда блока 11 КП, происходит разъединение точек коммутации и все элементы коммутатора возвращаются в исходное состояние.
Для посылки тонального сигнала вызова абоненту, забывшему положить трубку на рычажный переключатель телефонного аппарата, необходимо нажать кнопку посылки вызова на блоке 13 РМ. В МТ рабочего места прослушивается сигнал вызова, посланный абоненту.
Установление исходящей и входящей внешней связи по СЛ к станции АТС происходит также в два этапа.
При исходящей внешней связи подключение линии вызывающего абонента АТС осуществляется так же, как и по АЛ. Отличие заключается только в том, что вызов абонента происходит путем набора номера. Для этого служит НН и кнопка для его подключения к линии вызываемого абонента.
При входящей внешней связи с абонентом АТС занимается комплект ЦБ, работающий в режиме АТС. Вызов принимается комплектом блока 9 комплектов АЛ, включается световая и звуковая сигнализация приема сигнала вызова.
При любых видах соединения отбой воспринимается комплектом и шнуровой парой блока 12 ОП, которые размыкают точки коммутации, и соединение разрушается.
По линии АЛМБ 5 вызов с ТАМБ 2 посылается переменным током напряжением 60-80 В с помощью индуктора. При поступлении индукторного (переменный ток) вызова на комплект АКМБ блока 9 комплектов АЛ коммутатора срабатывает вызывное реле в комплекте АКМБ. Получив вызов, оператор коммутатора для ответа абоненту вставляет опросный штепсель шнуровой пары блока 12 ОП в соединительное гнездо блока 11 КП и опрашивает абонента. Получив заказ на соединение, оператор вызывает требуемого абонента с помощью вызывного шнура шнуровой пары блока 12 ОП и соединяет его с вызываемым абонентом. Разговорный тракт устанавливается по пути: ТАМБ 2, линия АЛМБ 5, блок 7 ввода линий, БАК 8, комплект МБ блока 9 комплектов АЛ, комплект АЛ вызываемого абонента блока 9, далее БАК 8, блок 7 ввода линий, линия АЛ 4 и ТАЦБ 1 при вызове абонента ЦБ.
При поступлении заказа на установление исходящего соединения от абонента ТАЦБ 1 с другим абонентом, например с абонентом, включенным в канал ДС, оператор коммутатора вставляет штепсель шнуровой пары в гнездо канального комплекта блока 17 КК и набирает номер вызываемого абонента при работе по автоматизированному каналу ДС. Для этого оператор коммутатора с помощью блока 13 РМ подключается к выбранному канальному комплекту блока 17 и производит пробу на занятость канала, в который включен вызываемый абонент на встречной станции. Если канал свободен, то оператор осуществляет набор номера вызываемого абонента. Импульсы набора номера принимаются блоком 17 и транслируются блоком 18 СВУ через блок 19 ввода каналов в канал ТЧ 20 или ЦК 22, и далее по каналу сигналы поступают на встречную станцию, на которой происходит входящее соединение по каналу ДС.
При установлении входящего соединения сигналы из канала ДС (20 или 22) через блок 19 поступают на блок 18 СВУ. В блоке 18 СВУ при занятии транслятора входящим соединением от приемника сигналов взаимодействия поступает сигнал «Занятие», который подается в канальный комплект блока 17, непосредственно закрепленный за этим каналом. В канальном комплекте фиксируется вызов и включается сигнализация. Оператор подключается к каналу с помощью блока 13 РМ и опрашивает абонента с помощью РП. Получив заказ на соединение с требуемым абонентом коммутатора, оператор устанавливает соединение так же, как и при внутреннем соединении абонентов.
Работа по цифровым каналам связи осуществляется с помощью первого 14, второго 16 блоков АРПУ и БС 15. При этом в тракте для ведения переговоров, составленном в соответствии с рассмотренными режимами работы по каналам связи, на участке между абонентским комплектом блока 9 комплектов АЛ и шнуровой парой блока 12 ОП включается АРПУ, которое осуществляет преобразование на передаче аналоговых сигналов в дискретные, согласование их с помощью БС 15 и выдачу цифровых сигналов через блоки 11, 17, 18 и 19 на вход внешнего ЦК 22. На приеме цифровые сигналы, поступающие с выхода внешнего канала ЦК 22, через блоки 19, 18, 17, 11, 12 и 15 передаются на вход АРПУ первого 14 или второго 16 блоков АРПУ, который преобразует их в аналоговые сигналы и через шнуровую пару блока 12 ОП и блок 11 КП передает на вход АК блока 9 комплектов АЛ, а далее эти сигналы через БАК 8, блок 7 ввода линий и АЛ 4 поступают на вход ТАЦБ 1 или через АЛМБ 5 поступают на вход ТАМБ 2.
Соединение между собой абонента и цифрового канала, на другом конце которого включен вызываемый абонент противоположной станции, производится разрезной шнуровой парой блока 12 ОП, в разрез которой включается АРПУ первого 14 блока АРПУ. При этом станционная сторона АРПУ подключена через БС 15 к вызывному штепселю (ВШ) шнуровой пары блока 12 ОП. Линейная сторона АРПУ подключена к опросному штепселю (ОШ) разрезной шнуровой пары.
Для установления соединения между абонентом и каналом ДС, например цифровым каналом 22, ОШ включается в гнездо КАН блока 17 КК, далее тракт проходит через блок 18 СВУ и блок 19 ввода каналов в канал 22.
Транзитное соединение каналов ДС на коммутаторе осуществляется в ручном режиме.
Установление транзитного соединения по каналам ДС осуществляется оператором с помощью блока 13 РМ. Прием сигнала вызова, опрос и соединение каналов происходит аналогично, как и при входящем и исходящем соединениях. Отличие заключается в том, что вызываемый и вызывающий каналы подключаются через транзитный узел блока 17 КК, в котором в соединяемые разговорные цепи включаются удлинители для согласования уровней сигналов трактов передачи и приема каналов. Выполняя заказ, оператор станции с помощью блока 13 РМ подключается к транслятору канала, по которому поступил вызов-заказ, производит набор номера в сторону вызываемого абонента и подключает его к каналу.
Установление соединения с ТАМБР 3 по РК 21 осуществляется следующим образом.
Посылка вызова с ТАМБР 3 происходит с помощью переменного тока, который по СЛРК 6 через блок 7 ввода линий поступает на вход комплекта СЛ блока 10 комплектов СЛ. В комплекте СЛ срабатывает приемное (вызывное) реле, которое включает световую и акустическую сигнализацию на коммутационной панели блока 11 КП. Увидев индикацию приема вызова, оператор с помощью РП (МТ или МТГ) блока 13 РМ подключается к комплекту СЛ и опрашивает абонента. Получив заказ на соединение с РК 21, оператор устанавливает тракт для ведения переговоров по РК 21. Для этого он соединяет с помощью шнуровой пары комплект СЛ блока 10 комплектов СЛ с канальным комплектом блока 17 КК. Далее тракт проходит через блок 18 СВУ и блок 19 ввода каналов на вход-выход РК 21.
Работа по РК 21 отличается тем, что в процессе ведения переговоров необходимо производить переключение радиостанции с передачи на прием и обратно. Переключение осуществляется на телефонном аппарате ТАМБР 3 с помощью нажатия или отжатия тангенты. При этом при нажатии тангенты радиостанция включается на передачу и происходит передача речевого сообщения по следующему тракту: ТАМБР 3, СЛРК 6, блок 7 ввода линий, блок 10 комплектов СЛ, блок 11 КП, блок 17 КК, блок 18 СВУ, блок 19 ввода каналов и далее на вход РК 21. При отжатии тангенты осуществляется прием речевого сообщения по следующему тракту: сигнал из РК 21 поступает через блоки 19, 18, 17, 11, 10, 7 и СЛРК 6 на вход ТАМБР 3. Вызов из канала РК 21 принимается на комплект блока 17 КК, в который включен данный канал. В комплекте блока 17 КК срабатывает приемник вызова, включается акустическая и оптическая сигнализация на коммутационной панели блока 11 КП. Увидев сигнал приема вызова, оператор коммутатора осуществляет опрос абонента из канала и соединение его с комплектом СЛ блока 10 комплектов СЛ. Далее тракт через блок 7 ввода линий и СЛРК 6 проходит к ТАМБР 3.
Техническая эффективность предлагаемого коммутатора телефонной связи заключается в расширении функциональных возможностей и повышении качества обслуживания абонентов.
Расширение функциональных возможностей заключается в обеспечении возможности развертывания нескольких типов автономных сетей связи и работы как по АЛ и СЛ, так и по каналам ДС, включая каналы ТЧ, РК и ЦК, а также в обеспечении возможности выхода в телефонную сеть общего пользования, основу которой составляют цифровые каналы.
Качество обслуживания абонентов достигается за счет обеспечения работы по цифровым каналам, имеющим улучшенные технические характеристики за счет автоматической подстройки уровня сигналов, передаваемых по этим каналам. Поскольку аппаратура цифрового каналообразования обладает высокой надежностью работы, то благодаря этому повышается и надежность работы предлагаемого коммутатора телефонной связи.
Изготовлены несколько опытных образцов предлагаемого коммутатора телефонной связи, результаты испытания которых показали соответствие их технических характеристик предъявляемым к ним требованиям по временным показателям и качеству обслуживания абонентов.
Источники информации
1. SU, авторское свидетельство 265932, кл. Н04L 11/22, 1970.
2. SU, авторское свидетельство 474953, кл. Н04М 3/58, 1975.
3. Военные коммутационные системы и телефония. Б.А.Гордиенко, В.Н.Филиппов. Под ред. Б.А.Гордиенко. – Ленинград, ВАС, с.134-153, 1977 (прототип).
4. SU, авторское свидетельство 658789, кл. Н04Q 3/52, 1979.
5. SU, авторское свидетельство 482920, кл. Н04Q 3/04, 1975.
Формула изобретения
Коммутатор телефонной связи, содержащий телефонные аппараты абонента системы центральной батареи (ТАЦБ), телефонные аппараты абонента системы местной батареи (ТАМБ), телефонные аппараты абонента системы местной батареи для работы по радиоканалам (ТАМБР), абонентские линии (АЛ), АЛ системы МБ (АЛМБ), соединительные линии (СЛ) для работы по радиоканалам (СЛРК), блок ввода линий, блок абонентского кросса (БАК), блок комплектов АЛ, блок комплектов СЛ, блок коммутационного поля (КП), блок обслуживающих приборов (ОП), блок рабочего места (РМ), каналы дальней связи (ДС) и радиоканалы (РК), при этом линейный вход-выход телефонного аппарата абонента ТАЦБ посредством АЛ подключен к первому линейному входу-выходу блока ввода линий, первый станционный вход-выход которого соединен с первым линейным входом-выходом БАК, линейный вход-выход ТАМБ абонента посредством АЛМБ подключен ко второму линейному входу-выходу блока ввода линий, второй станционный вход-выход которого соединен со вторым линейным входом-выходом БАК, а линейный вход-выход ТАМБР абонента посредством СЛРК соединен с третьим линейным входом-выходом блока ввода линий, третий станционный вход-выход которого соединен с третьим линейным входом-выходом БАК, первый и второй станционные входы-выходы БАК подключены соответственно к первому и второму абонентским комплектам блока комплектов АЛ, разговорные и вызывные цепи каждого из которых подключены соответственно к первому и второму входам-выходам блока КП, третий станционный вход-выход БАК соединен с линейным входом-выходом блока комплектов СЛ, станционный вход-выход которого соединен с входом-выходом блока КП, служащего для составления разговорного тракта в процессе установления соединения по СЛ от других станций, к контактам соединительных гнезд которого подключены шнуровые пары блока ОП, первые информационные входы-выходы которого соединены с информационными входами-выходами блока РМ, сигнальные входы-выходы которого соединены с сигнальными входами-выходами блока ОП, отличающийся тем, что в него введены блок сопряжения (БС), первый блок автоматических речепреобразующих устройств (АРПУ), второй блок АРПУ, блок канальных комплектов (КК), блок сигналов взаимодействия и управления (СВУ), блок ввода каналов, к которому подключены каналы ДС, включая каналы тональной частоты (ТЧ), РК и цифровые каналы (ЦК), при этом вторые информационные входы-выходы блока ОП соединены со станционными входами-выходами первого блока АРПУ, линейные входы-выходы которого соединены с первыми входами-выходами БС, вторые и третьи входы-выходы которого подключены соответственно к третьим и четвертым входам-выходам блока ОП, третьи информационные входы-выходы которого соединены со станционными входами-выходами второго блока АРПУ, линейные входы-выходы которого соединены с четвертыми входами-выходами БС, третьи, четвертые и пятые входы-выходы блока КП подключены соответственно к первым, вторым и третьим станционным входам-выходам блока КК, первые, вторые и третьи канальные входы-выходы которого через блок СВУ подключены соответственно к первым, вторым и третьим станционным входам-выходам блока ввода каналов, к первому, второму и третьему линейным входам-выходам которого подключены соответственно каналы ТЧ, РК и ЦК.
РИСУНКИ
|
|