|
|
(21), (22) Заявка: 2007117701/09, 12.10.2005
(24) Дата начала отсчета срока действия патента:
12.10.2005
(30) Конвенционный приоритет:
13.10.2004 US 10/964,319
(43) Дата публикации заявки: 20.11.2008
(46) Опубликовано: 27.01.2010
(56) Список документов, цитированных в отчете о поиске:
RU 2118058 С1, 20.08.1998. RU 2073913 C1, 20.02.1997. WO 0042749 A1, 20.07.2000. RU 2235432 C2, 27.08.2004. EP 1278353, 22.01.2003.
(85) Дата перевода заявки PCT на национальную фазу:
14.05.2007
(86) Заявка PCT:
US 2005/037075 20051012
(87) Публикация PCT:
WO 2006/044696 20060427
Адрес для переписки:
129090, Москва, ул. Б.Спасская, 25, стр.3, ООО “Юридическая фирма Городисский и Партнеры”, пат.пов. Ю.Д.Кузнецову, рег. 595
|
(72) Автор(ы):
СПИНДОЛА Серафин Диаз (US), БЛЭК Питер Дж. (US)
(73) Патентообладатель(и):
КВЭЛКОММ ИНКОРПОРЕЙТЕД (US)
|
(54) НАСТРОЙКИ БУФЕРА УСТРАНЕНИЯ СМЕЩЕНИЯ ВО ВРЕМЕНИ НА ОСНОВАНИИ ОЦЕНЕННОЙ ЗАДЕРЖКИ
(57) Реферат:
Изобретение относится к системам беспроводной связи. Технический результат заключается в повышении эффективности устранения смещения пакетов во времени. Раскрыты системы и способы для адаптации буфера устранения смещения во времени, чтобы соответствовать условиям воздушной линии связи. Характеристика воздушной линии связи может быть определена, прежде чем эта характеристика начинает влиять на доставку пакета, например, замедляя или ускоряя задержку доставки в абонентской станции. Буфер устранения смещения во времени на стороне приемника, который добавляет задержку к принятым пакетам, может адаптивно настраивать свой размер на основании обнаруженной характеристики воздушной линии связи, так что размер буфера устранения смещения во времени соответственно устанавливается для ожидаемых пакетов данных, прежде чем они будут приняты в абонентской станции. 9 н. и 18 з.п. ф-лы, 5 ил.
Область техники
Настоящие раскрытые варианты осуществления в целом относятся к коммуникациям и более конкретно – к адаптивному управлению смещением во времени пакета в системе беспроводной связи с пакетной коммутацией.
Уровень техники
В сетях с коммутацией пакетов посылающий компьютер разбивает сообщение на последовательность малых пакетов и маркирует каждый пакет адресом, сообщая сети, куда его посылать. Каждый пакет затем направляется его адресату по наиболее целесообразному доступному маршруту, что означает, что не все пакеты, передаваемые между одними и теми же двумя системами связи, будут обязательно следовать одним и тем же маршрутом, даже когда они принадлежат одному сообщению. Когда принимающий компьютер принимает пакеты, он повторно собирает их в первоначальное сообщение.
Поскольку каждый пакет обрабатывается отдельно, он подвержен конкретному значению задержки, которая будет отличаться от времен задержки, испытываемых другими пакетами в том же самом сообщении. Это изменение в задержке, известное как “смещение во времени” (флуктуация), создает дополнительные осложнения для приложений на стороне приемника, которые должны принять во внимание время задержки пакета при восстановлении сообщений из принятых пакетов. Если смещение во времени не скорректировано, принятое сообщение будет испытывать искажение, когда пакеты повторно собираются.
К сожалению, в системах VoIP, которые работают по Интернет, не имеется доступной информации, чтобы буфер устранения смещения во времени можно было использовать для предвидения изменения в задержке пакета, и таким образом буфер устранения смещения во времени не способен приспособиться в ожидании таких изменений. Как правило, буфер устранения смещения во времени должен вместо этого ожидать прибытие пакетов для того, чтобы обнаружить изменения в задержке пакета посредством анализа статистики прибытия пакетов. Таким образом, буферы устранения смещения во времени имеют тенденцию быть реактивными, выполняя регулировку, если вообще выполняя ее, только после того, как произошли изменения задержки пакета. Многие буферы устранения смещения во времени не способны выполнять изменения вообще и просто сконфигурированы для того, чтобы иметь консервативно большие размеры, которые, как описано выше, могут добавлять ненужную задержку к воспроизведению сообщения и вызывать необходимость иметь опыт пользователя близким к оптимальному. Поэтому в области техники имеется потребность адаптивного управления задержкой для эффективного удаления смещения во времени из передач пакетов в системе связи, которая имеет различные каналы.
Сущность изобретения
В одном аспекте настоящего изобретения способ адаптации буфера устранения смещения во времени включает в себя определение характеристики воздушной линии связи, оценку задержки пакета на основании этой характеристики и адаптацию буфера устранения смещения во времени на основании оцененной задержки пакета.
В другом аспекте настоящего изобретения способ адаптации буфера устранения смещения во времени к событию передачи обслуживания включает в себя планирование события передачи обслуживания, оценку задержки пакета на основании запланированного события передачи обслуживания и адаптацию буфера устранения смещения во времени на основании оцененной задержки пакета.
В другом аспекте настоящего изобретения способ инициализации буфера устранения смещения во времени включает в себя определение характеристики воздушной линии связи, оценку задержки пакета на основании этой характеристики и инициализацию буфера устранения смещения во времени на основании оцененной задержки пакета.
В другом аспекте настоящего изобретения абонентская станция включает в себя антенну, конфигурированную так, чтобы принимать коммуникационные сигналы по беспроводной воздушной линии связи, процессор, выполненный с возможностью принимать измерения характеристики воздушной линии связи и вычислять размер буфера устранения смещения во времени как функцию принятой характеристики воздушной линии связи, и буфер устранения смещения во времени, выполненный с возможностью иметь адаптируемый размер, который способен согласовываться с вычисленным размером.
В следующем аспекте настоящего изобретения абонентская станция включает в себя процессор, выполненный с возможностью принимать информацию относительно запланированной передачи обслуживания, оценивать задержку пакета как функцию запланированной передачи обслуживания и вычислять размер буфера устранения смещения во времени как функцию оцененной задержки пакета, и буфер устранения смещения во времени, выполненный с возможностью иметь адаптируемый размер, который способен согласовываться с вычисленным размером.
В еще одном аспекте настоящего изобретения считываемый компьютером носитель воплощает программу с инструкциями, выполняемыми компьютером, для выполнения способа адаптации буфера устранения смещения во времени. Способ включает в себя определение характеристики воздушной линии связи, оценку задержки пакета на основании этой характеристики и адаптацию буфера устранения смещения во времени на основании оцененной задержки пакета.
В другом аспекте настоящего изобретения считываемый компьютером носитель воплощает программу с инструкциями, выполняемыми компьютером, для выполнения способа адаптации буфера устранения смещения во времени до события передачи обслуживания. Способ включает в себя планирование события передачи обслуживания, оценку задержки пакета на основании запланированного события передачи обслуживания и адаптацию буфера устранения смещения во времени на основании оцененной задержки пакета.
В еще одном аспекте настоящего изобретения абонентская станция включает в себя средство для приема коммуникационных сигналов по беспроводной воздушной линии связи, средство для вычисления размера буфера устранения смещения во времени как функцию принятой характеристики воздушной линии связи и средство для адаптации размера буфера устранения смещения во времени так, чтобы буфер устранения смещения во времени соответствовал вычисленному размеру.
В дополнительном аспекте настоящего изобретения абонентская станция включает в себя средство для приема информации о запланированной передаче обслуживания, средство для оценки задержки пакета как функции запланированной передачи обслуживания, средство для вычисления размера буфера устранения смещения во времени как функции оцененной задержки пакета и средство для согласования буфера устранения смещения во времени к вычисленному размеру.
Краткое описание чертежей
Фиг.1 иллюстрирует беспроводную систему связи;
Фиг.2 иллюстрирует беспроводную систему связи, поддерживающую передачи при высокоскоростной передаче данных (“HDR”);
Фиг.3 является блок-схемой, иллюстрирующей основные подсистемы примерной беспроводной системы связи;
фиг.4 является блок-схемой, иллюстрирующей основные подсистемы примерной абонентской станции; и
Фиг.5 является схемой последовательности операций, иллюстрирующей процесс иллюстративного буфера устранения смещения во времени.
Подробное описание
Коммутация каналов использовалась телефонными сетями в течение более чем 100 лет. Когда выполняется вызов между двумя сторонами, соединение поддерживается в течение всей продолжительности вызова. Однако многие из данных, переданных в течение этого времени, тратятся впустую. Например, в то время как один человек говорит, другая сторона слушает, только половина соединения находится в использовании. Также существенное количество времени во многих переговорах содержит “мертвый” эфир, когда никакая сторона не говорит. Поэтому сети с коммутацией каналов фактически расходуют впустую доступную ширину полосы частот, посылая ненужные данные связи по непрерывно открытому соединению.
Вместо передачи данных назад и вперед все время в сети с коммутацией каналов многие сети передачи данных (такие как Интернет) обычно используют способ, известный как пакетная коммутация. Пакетная коммутация открывает соединение между двумя системами связи только настолько, чтобы послать маленькую порцию данных, называемую “пакетом”, от одной системы к другой. Эти короткие соединения повторяющимся образом открываются, чтобы посылать пакеты данных назад и вперед, но никакое соединение не поддерживается в течение промежутков времени, когда не имеется данных, которые должны быть посланы. В сетях с коммутацией пакетов посылающий компьютер разбивает сообщение на последовательность малых пакетов и маркирует каждый пакет адресом, сообщающим сети, куда его посылать. Каждый пакет затем направляется его адресату через наиболее целесообразный доступный маршрут, что означает, что не все пакеты, передаваемые между одними и теми же двумя системами связи, будут обязательно следовать одним и тем же маршрутом, даже когда они из одного сообщения. Когда принимающий компьютер получает пакеты, он повторно собирает их в первоначальное сообщение.
Речевые обмены с коммутацией каналов могут быть эмулированы на сетях с пакетной коммутацией. IP телефония, также известная как “речь через IP” (“VoIP”), использует пакетную коммутацию для речевых обменов и для того, чтобы обеспечивать несколько преимуществ перед коммутацией каналов. Например, сохранение ширины полосы частот, обеспеченное пакетной коммутацией, позволяет нескольким телефонным вызовам занимать величину сетевого пространства (“ширину полосы частот”), занятую только одним телефонным вызовом в сети с коммутацией каналов. Однако VoIP, как известно, является приложением, чувствительным к задержке. Так как переданное сообщение не может быть услышано получателем до тех пор, пока, по меньшей мере, некоторое количество пакетов не будет принято и повторно собрано, задержки приема пакетов могут влиять на полную скорость передачи сообщений и способность принимающей системы связи повторно своевременно собирать переданное сообщение.
Задержки в передаче пакета могут быть вызваны, например, временем обработки, требуемым для преобразования в пакеты данных обмена, аппаратными и программными задержками при обработке пакетов и сложными операционными системами, которые используют требующие времени способы для диспетчеризации пакетов. Также сама система связи может вызывать задержки во времени доставки пакетов. Неудобства, вызванные такими задержками, могут быть усложнены фактом, что в системах пакетной коммутации каждый пакет может испытывать различные значения времени задержки. Поскольку каждый пакет обрабатывается отдельно, он подвергается конкретной величине задержки, которая будет отличаться от времени задержки, испытываемой другими пакетами в пределах того же самого сообщения. Это изменение в задержке, известное как “флуктуация” (смещение во времени), создает дополнительные осложнения для приложений на стороне приемника, которые должны учесть время задержки пакета при восстановлении сообщений из принятых пакетов. Если смещение во времени не будет исправлено, принятое сообщение будет испытывать искажение, когда пакеты будут собраны.
Одним из способов в попытке уменьшить эффект смещения во времени при передаче пакетов состоит в использовании буфера устранения смещения во времени. Как правило, буфер устранения смещения во времени удаляет изменения задержки посредством добавления дополнительной задержки на стороне приемника. Реализуя это время задержки, буфер устранения смещения во времени способен устанавливать очередь пакетов в удерживающей области, когда они прибывают. Хотя пакеты, поступающие в буфер устранения смещения во времени, могут приходить в непоследовательные моменты времени, они могут быть извлечены процессором на стороне приемника с последовательной синхронизацией. Процессор просто извлекает пакеты из очереди в буфере устранения смещения во времени, когда они требуются. Таким образом, буферы устранения смещения во времени способны сгладить извлечение пакетов, добавляя некоторую дополнительную задержку к временам прибытия пакета.
В качестве примера для цифровых речевых обменов непрерывный поток информации обычно содержит речевой пакет каждые 20 мс. Если инвариантный канал способен доставлять пакеты каждые 20 мс, буфер устранения смещения во времени не требуется, потому что приемник уже обращается к пакетам с их последовательной частотой поступления 20 мс. Однако для непостоянного канала, который доставляет пакеты с непоследовательной частотой из-за обработки задержек и т.п., может требоваться буфер устранения смещения во времени, чтобы сгладить частоту следования пакетов на стороне приемника. Как правило, дополнительная задержка, добавленная таким буфером устранения смещения во времени, устанавливается равной длительности самого длинного периода времени, в течение которого не имеется прибытия пакетов при передаче. Например, если передача включает в себя период времени 80 мс между прибытием пакетов, и это есть самый длинный период времени без прихода пакетов, буфер устранения смещения во времени должен обеспечить размер, по меньшей мере, 80 мс, чтобы “разместить” этот промежуток. Однако такой большой буфер устранения смещения во времени не является необходимым для непостоянного канала, имеющего максимальный период времени, равный 40 мс без прихода пакетов. В этом случае буфер устранения смещения во времени с 80 мс будет просто осуществлять ненужную задержку потока связи в 40 мс.Вместо этого необходимый размер буфера устранения смещения во времени должен быть равен только 40 мс.
Системы беспроводной связи являются многообразными, часто включающими в себя инвариантные каналы, непостоянные каналы и сильно изменяющиеся каналы. Таким образом, большой буфер устранения смещения во времени, который хорошо работает на сильно изменяющемся канале, является избыточным для инвариантного канала, который не требует буфера устранения смещения во времени. Однако если буфер устранения смещения во времени слишком мал, он не будет способен отфильтровать смещение во времени для сильно меняющегося канала. Кроме того, маленький буфер устранения смещения во времени может пропускать некоторые пакеты по прибытию большой пачки пакетов (чтобы нагнать воспроизведение пакетов) и может испытывать исчерпание пакетов в течение длительного периода времени передачи, в течение которого пакеты не поступают.
К сожалению, в системах VoIP, которые работают через Интернет, не имеется доступной информации о том, что можно использовать буфер устранения смещения во времени, чтобы предвидеть изменения в задержке пакета, и таким образом буфер устранения смещения во времени не способен приспособиться для предупреждения таких изменений. Как правило, буфер устранения смещения во времени должен вместо этого ожидать прибытия пакетов для того, чтобы обнаружить изменения в задержке пакета посредством анализа статистики прибытия пакетов. Таким образом, буферы устранения смещения во времени имеют тенденцию быть реактивными, выполняя регулировку, если, вообще, это возможно, после того, как изменения в задержке пакета произошли. Многие буферы устранения смещения во времени не способны к изменению вообще и просто сконфигурированы так, чтобы иметь консервативно большие размеры, которые, как описано выше, могут добавлять ненужную задержку к воспроизведению сообщения и вызывать необходимость иметь опыт пользователя близкий к оптимальному. Имеется поэтому потребность в данной области техники в адаптивном управлении задержкой для эффективного удаления смещения во времени из передач пакетов в системе связи, которая имеет различные каналы.
Фиг.1 иллюстрирует беспроводную систему связи 100, которая поддерживает множество пользователей и способна к осуществлению, по меньшей мере, некоторых аспектов и вариантов осуществления настоящего раскрытия. Система связи 100 может обеспечивать возможности связи множества ячеек 102A-102G, каждая из которых может обслуживаться соответствующей базовой станцией 104A-104G соответственно. В иллюстративном варианте осуществления некоторые из базовых станций 104 могут иметь множество приемных антенн, а другие могут иметь только одну приемную антенну. Точно также некоторые из базовых станций 104 могут иметь множество передающих антенн, в то время как другие имеют одиночную передающую антенну. Не имеется никаких ограничений на комбинации передающих антенн и приемных антенн. Поэтому возможно для базовой станции 104 иметь множество передающих антенн и одиночную приемную антенну или иметь множество приемных антенн и одиночную передающую антенну, или иметь и одиночную или множество передающих и приемных антенн. Множество пользователей могут иметь доступ к системе связи 100, используя индивидуальные абонентские станции 106A-106J. Используемый здесь термин “абонентская станция” относится к автомобильным телефонам, сотовым телефонам, спутниковым телефонам, персональным цифровым ассистентам или любой другой удаленной станции или устройствам беспроводной связи.
Иллюстративная беспроводная система связи 100 может использовать, например, технологию мультиплексирования во времени с кодовым разделением каналов (“CDMA”). Система связи CDMA является схемой модуляции и множественного доступа на основании широкополосного обмена. В системе связи CDMA большое количество сигналов совместно использует один и тот же частотный спектр и в результате обеспечивает увеличение в емкости пользователей. Это достигается посредством передачи каждого сигнала с различной псевдослучайной двоичной последовательностью, которая модулирует несущую, таким образом расширяя спектр формы волны сигнала. Переданные сигналы разделяются в приемнике посредством коррелятора, который использует соответствующую псевдослучайную двоичную последовательность, чтобы сжать спектр требуемого сигнала. Нежелательные сигналы, чья псевдослучайная двоичная последовательность не согласуется, не сжимаются в ширине полосы частот и дают вклад только в шум.
Более конкретно, системы CDMA разрешают передачу голоса и передачу данных между пользователями по наземной линии связи. В системе CDMA обмен между пользователями производится через одну или более базовых станций. В беспроводной связи “прямая линия связи” относится к каналу, через который сигналы передаются от базовой станции к абонентской станции, а “обратная линия связи” относится к каналу, по которому сигналы передаются от абонентской станции к базовой станции. Передавая данные по обратной линии связи к базовой станции, первый пользователь на одной абонентской станции обменивается со вторым пользователем на второй абонентской станции. Базовая станция принимает данные от первой абонентской станции и маршрутизирует (направляет) данные к базовой станции, обслуживающей вторую абонентскую станцию. В зависимости от местоположения абонентских станций обе могут обслуживаться одиночной базовой станцией или множеством базовых станций. В любом случае базовая станция, обслуживающая вторую абонентскую станцию, может посылать данные по прямой линии связи. Вместо обмена со второй абонентской станцией первая абонентская станция может также обмениваться с наземным Интернет через соединение с обслуживающей базовой станцией.
Как очевидно специалистам в данной области техники, системы CDMA могут быть предназначены для поддержки одного или более стандартов, таких как: (1) “TIA/EIA/IS-95-B Стандарт совместимости базовой станции с мобильной станцией для двухрежимной широкополосной сотовой системы связи с расширенным спектром”, называемый здесь как стандарт IS-95; (2) стандарт, предлагаемый консорциумом, названный “Проект партнерства 3-го поколения”, называемый здесь как 3GPP; и воплощенный в наборе документов, включающих в себя документы с номерами 3G TS 25.211, 3G TS 25.212, 3G TS 25.213 и 3G TS 25.214, 3G TS 25.302, называемый здесь как стандарт W-CDMA; (3) стандарт, предлагаемый консорциумом, названный “Проект партнерства 3-го поколения – 2”, называемый здесь как 3GPP2, и TR-45.5, называемый здесь как стандарт cdma2000, прежде называемый IS-2000MC; или (4) некоторый другой стандарт беспроводной связи.
Увеличивающиеся требования к беспроводной передаче данных и расширению услуг, доступных посредством технологии беспроводной связи, привело к развитию специфических услуг передачи данных. Одна такая услуга названа высокоскоростной передачей данных (“HDR”). Одна такая услуга HDR, например, предложена в “EIA/TIA-IS856 cdma2000, High Rate Packet Data Air Interface Specification,” названной как “Спецификация HDR”. Услуга HDR является обычно наложением на систему передачи речи, которая обеспечивает эффективный способ передачи пакетов данных в беспроводной системе связи. При увеличении количества переданных данных и числа передач, ограниченная ширина полосы частот, доступная для радио передач, становится критическим ресурсом.
Один пример системы связи, которая поддерживает услуги HDR, назван как 1xEvolution Data Optimized (“1xEV/DO”). 1xEV/DO стандартизирован Ассоциацией промышленности средств связи, как TIA/EIA/IS-856, “cdma2000, High Rate Packet Data Air Interface Specification”. 1xEV/DO оптимизирован для высокоэффективных и недорогих услуг пакетных данных, предоставляя персональные беспроводные широкополосные услуги широкому многообразию клиентов. Приведенное описание применимо к системам 1xEV/DO и к другим типам систем HDR, включая, но не ограничиваясь ими, W-CDMA и 1xRTT. Должно быть также понятно, что описание здесь не ограничено системами CDMA, но одинаково применимо к мультиплексированию с ортогональным разделением по частоте (“OFDM”) и другим беспроводным технологиям и интерфейсам.
Система связи HDR, использующая схему запросов данных с переменной скоростью, показывается на фиг.2. Система 200 связи HDR может содержать систему связи CDMA, предназначенную для передачи на более высоких скоростях передачи данных, такую как 1xEV-DO, или другие типы систем связи HDR. Система 200 связи HDR может включать в себя абонентскую станцию 202, связанную с наземной сетью 204 передачи данных посредством передачи данных по обратной линии связи к базовой станции 206. Базовая станция 206 принимает данные и маршрутизирует данные через контроллер базовых станций (“BSC”) 208 к наземной сети 204. Наоборот, обмен с абонентской станцией 202 может быть маршрутизирован от наземной сети 204 к базовой станции 206 через BSC 208 и передан от базовой станции 206 к абонентскому блоку 202 по прямой линии связи. Как очевидно специалистам в данной области техники, передача по прямой линии связи может происходить между базовой станцией 206 и одной или более абонентскими станциями 202 (другие не показаны). Точно также передача по обратной линии связи может происходить между одной абонентской станцией 202 и одной или более базовыми станциями 206 (другие не показаны).
В иллюстративной системе связи HDR передача данных прямой линии связи от базовой станции 206 к абонентской станции 202 может происходить на или около максимальной скорости передачи данных, которая может быть поддержана прямой линией связи. Первоначально абонентская станция 202 может устанавливать связь с базовой станцией 206 с использованием заранее определенной процедуры доступа. В этом связанном состоянии абонентская станция 202 может принимать данные и управлять сообщениями от базовой станции 206, и способна передавать данные и сообщения управления к базовой станции 206.
После соединения абонентская станция 202 может оценивать отношение “несущая к помехе” (“C/I”) передачи по прямой линии связи от базовой станции 206. Отношение C/I передачи по прямой линии связи может быть получено при измерении пилот-сигнал от базовой станции 206. На основании оценки C/I абонентская станция 202 может передавать Сообщение Запроса Данных (“DRC сообщение”) к базовой станции 206 по Каналу Запроса Данных (“DRC канал”). DRC сообщение может включать в себя требуемую скорость передачи данных или, альтернативно, индикацию качества канала прямой линии связи, например само измерение C/I непосредственно, “частоту ошибочных битов” или “частоту ошибочных пакетов”, из которых соответствующая скорость передачи данных может быть получена. Альтернативно, абонентская станция 202 может непрерывно контролировать качество канала, чтобы вычислить скорость передачи данных, на которой абонентская станция 202 способна принять передачу следующего пакета данных. В любом случае базовая станция 206 может использовать DRC сообщение от абонентской станции, чтобы эффективно передавать данные прямой линии связи на самой высокой возможной скорости передачи.
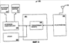
Фиг.3 изображает блок-схему, иллюстрирующую основные подсистемы примерной системы 300 связи HDR. BSC 302 может осуществлять взаимодействие с интерфейсом 304 пакетной сети, PSTN (коммутируемая телефонная сеть общего пользования, КТСОП) 306 и всеми базовыми станциями в примерной системе связи HDR (только одно радиоустройство 308 показано для простоты). Радиоустройство 308 может передавать данные обмена под управлением BSC 302 к абонентской станции через антенну 310. BSC 302 может координировать обмен между многочисленными абонентскими станциями в примерной системе связи HDR и другими пользователями, связанными с интерфейсом 304 пакетной сети и PSTN 306. PSTN 306 может осуществлять взаимодействие с пользователями через стандартную телефонную сеть (не показана).
Источник данных 314 может содержать данные, которые должны быть переданы к целевой абонентской станции. Источник данных 314 может выдавать данные к интерфейсу 304 пакетной сети. Интерфейс 304 пакетной сети может принимать данные и маршрутизировать их к BSC 302, который может затем посылать данные на радиоустройство 308, которое находится в связи (обмене) с целевой абонентской станцией. Радиоустройство 308 может затем вставлять поля управления в каждый из пакетов данных, получая отформатированные пакеты. Радиоустройство 308 может кодировать отформатированные пакеты данных и осуществлять перемежение (или переупорядочение) символов в закодированных пакетах. Затем каждый перемеженный пакет может быть скремблирован скремблирующей последовательностью и закодирован кодами Уолша. Скремблированный пакет данных может быть затем подвергнут “прокалыванию” (прореживанию), чтобы разместить пилот-сигнал и биты регулирования мощности, и расширен по спектру длинным псевдошумовым PN кодом и короткими кодами PNI и PNQ. Пакет данных с расширенным спектром может быть квадратурно модулирован, отфильтрован и усилен. Специалисту в области техники очевидно, что могут быть также выполнены альтернативные способы обработки сигналов, и что описание здесь не ограничено конкретными этапами обработки, раскрытыми выше. После обработки сигнал прямой линии связи может быть передан по воздуху (через эфир) через антенну 310 по прямой линии связи к целевой абонентской станции. Приемник данных 316 обеспечивается, чтобы принимать и запоминать принятые данные.
Аппаратные средства, описанные выше, поддерживают переменные скорости передачи данных, передачу сообщений, голоса, видео и другие обмены по прямой линии связи. Скорость передачи данных как по прямой, так и по обратной линии связи может изменяться, чтобы приспособиться к изменениям мощности сигнала и шумовой среде в абонентской станции. Такие изменения могут приводить к изменениям в задержке пакетов, то есть смещению во времени. Например, радиоустройство 308 может управлять скоростью передачи абонентской станции посредством бита активности обратной линии связи (“RA”). RA бит является сигналом, посылаемым от базовой станции к абонентской станции, который указывает, как загружена обратная линия связи (то есть сколько данных послано по обратной линии связи). Если абонентская станция имеет более одной базовой станции в своем активном наборе, абонентская станция может принимать RA бит от каждой базовой станции. Используемый здесь термин “активный набор” относится к базовым станциям, с которыми абонентская станция находится в связи (обмене). Принятый RA бит может указывать, является ли полная помеха обратного канала трафика выше некоторого значения. Это, в свою очередь, может указывать, может ли абонентская станция увеличивать или уменьшать свою скорость передачи данных по обратной линии связи. Аналогично, бит достоверности канала трафика (“TCV”) является сигналом, который посылают от базовой станции к абонентской станции, чтобы указать, сколько пользователей находится в секторе. Хотя TCV бит точно не указывает, как загружена прямая линия связи, он может иметь некоторое отношение к загрузке сектора. Таким образом, TCV бит может указывать, может ли абонентская станция увеличивать или уменьшать свои запросы на скорость передачи данных для передач по прямой линии связи. В любом случае изменения в скорости передачи данных могут вызывать изменения в задержке пакета или смещение во времени.
Скорость передачи данных может также быть откорректирована согласно другому индикатору качества сигнала. Качество сигнала при передаче может быть определено, как описано выше, измеряя C/I канала. Специалисту очевидно, что могут использоваться также другие способы для определения качества канала. Например, отношение сигнал-к-помехе-и-шуму (“SINR”) или частота появления ошибочных битов (“BER”) являются измеряемыми характеристиками, которые являются показательными в отношении качества сигнала. Когда обнаружены изменения в качестве сигнала, передачи могут быть усилены или уменьшены соответственно. Снова такие изменения могут приводить к смещению пакета во времени.
В дополнение к воздействию на скорости передачи данных, измерения качества сигнала могут стимулировать события, известные как “передачи обслуживания”. Например, когда абонентская станция перемещается от первого местоположения во второе местоположение, качество канала может ухудшаться. Однако абонентская станция может быть способна установить более высококачественное соединение с базовой станцией ближе ко второму местоположению. Таким образом, может быть инициализирована процедура мягкой передачи обслуживания, чтобы передать обмены от одной базовой станции к другой. Мягкая передача обслуживания является процессом выбора другого сектора, от которого данные будут посылать к абонентской станции. После того как новый сектор выбран, эфирная линия связи устанавливается с новой базовой станцией (в выбранном секторе) перед прерыванием существующей эфирной линии связи с первоначальной базовой станцией. Мало того, что этот подход уменьшает вероятность прерванных запросов, но это также делает передачу обслуживания виртуально не обнаруживаемой пользователем.
Мягкая передача обслуживания может быть инициализирована посредством обнаружения увеличения интенсивности пилот-сигнала от второй базовой станции, когда абонентская станция приближается ко второму местоположению, и сообщения об этой информации обратно к BSC через первую базовую станцию. Вторая базовая станция может быть затем добавлена к активному набору этой абонентской станции, и установлена эфирная линия связи. BSC может затем удалить первую базовую станцию из активного набора и разорвать эфирную линию связи между абонентской станцией и первой базовой станцией.
Таким образом, различные индикаторы качества сигнала могут использоваться, чтобы регулировать скорость передачи пакетов как по прямой, так и по обратной линии связи в системе связи. Однако, как описано выше, такие изменения могут также влиять на задержку пакета в абонентской станции. Таким образом, буфер устранения смещения во времени может быть сконфигурирован, чтобы иметь адаптируемый размер, так что он может предусматривать такие изменения прежде, чем они происходят.
Фиг.4 иллюстрирует абонентскую станцию 400, выполненную с возможностью принимать данные обмена, которые отформатированы и переданы, как описано выше со ссылками на фиг.3. В целевой абонентской станции 400 сигнал 402 прямой линии связи может быть принят антенной 404 и маршрутизирован на приемник 406 предварительной обработки. Приемник 406 предварительной обработки может фильтровать, усиливать, квадратурно демодулировать и квантовать сигнал. Оцифрованный сигнал можно выдавать на демодулятор (“DEMOD”) 408, где он может быть сжат короткими кодами PNI и PNQ и декодирован кодами Уолша. Демодулированные данные можно выдавать на декодер 410, который выполняет обратные функции обработки сигналов, выполненных в базовой станции 208, в частности, осуществляя обращенное перемежение, декодирование, и функции проверки циклического контроля избыточности. Другие конфигурации обработки сигналов могут быть осуществлены в абонентской станции 400, и должно быть понятно, что конкретные функции, описанные выше, приведены только для иллюстративных целей. В общем случае обработка в абонентской станции 400 может выполняться в соответствии с обработкой сигналов, которая происходит в базовой станции. В любом случае после обработки декодированные данные можно затем подавать на приемник 414 данных в абонентской станции 400.
До подачи в приемник 414 данных декодированные данные могут быть удержаны в буфере 412 устранения смещения во времени. Буфер 412 устранения смещения во времени может добавлять некоторую задержку к каждому пакету данных. Кроме того, буфер устранения смещения во времени может добавлять различные задержки к различным пакетам данных. Таким образом, когда предсказывается увеличение в смещении во времени, буфер устранения смещения во времени может увеличиваться в размере, чтобы добавить большее время задержки, и когда предсказывается уменьшение в смещении во времени, он может уменьшаться в размере, чтобы добавить меньшее время задержки. Чтобы выполнить это, буфер устранения смещения во времени может быть сконфигурирован так, чтобы иметь адаптируемый размер.
Буфер устранения смещения во времени может приспосабливать свой размер через процесс, называемый как “преобразование временного масштаба”. Преобразование временного масштаба является процессом сжатия или расширения речевых кадров подобно пакетам в описанном буфере устранения смещения во времени. Например, когда буфер устранения смещения во времени начинает исчерпываться, он может расширять пакеты, когда они извлекаются из буфера устранения смещения во времени приложением, выполняющимся на абонентской станции. Когда буфер устранения смещения во времени становится большим, чем в настоящее время вычисленный размер буфера устранения смещения во времени, он может сжимать пакеты, когда они извлекаются.
Сжатие и расширение пакетов данных могут быть уподоблены увеличению и уменьшению скорости, с которой пакеты извлекаются релевантными их частоте поступления в абонентской станции. Например, если пакеты прибывают и входят в буфер устранения смещения во времени однократно каждые 20 мс, но извлекаются только однократно каждые 40 мс, они расширяются. Это эффективно увеличивает размер буфера устранения смещения во времени, который принимает вдвое больше пакетов, чем выдается. Точно также, если пакеты прибывают и входят в буфер устранения смещения во времени однократно каждые 20 мс, но извлекаются каждые 10 мс, они сжимаются. Это эффективно уменьшает размер буфера устранения смещения во времени, который принимает только половину от числа пакетов, которые он выдает.Величина расширения, которая может применяться к пакетам в буфере устранения смещения во времени, может быть, например, равна 50-75% (то есть от 20 мс до 30-35 мс). Величина сжатия, которая может применяться к пакетам в буфере устранения смещения во времени, может быть, например, равна 25% (то есть от 20 мс до 15 мс). Хотя эти нормы сжатия могут предотвращать существенное ухудшение в качестве речи, специалистам ясно, что также могут эффективно использоваться другие нормы.
Процессор 416 при обмене с буфером устранения смещения во времени может вычислять величину задержки (то есть размер буфера устранения смещения во времени) как функцию характеристик воздушной линии связи. Эти характеристики могут быть измерены абонентской станцией 400 и использованы процессором 416, чтобы вычислить соответствующие размеры буфера устранения смещения во времени, как более подробно описано ниже.
В системах беспроводной связи некоторая измеримая информация может быть высоко коррелированной со смещением пакета, испытываемым в абонентской станции. Например, как описано выше, существенный вклад в изменение задержки доставки пакета вносит воздушный интерфейс, используемый в системе связи. В частности, известно, что в системах 1xEV-DO загрузка сектора является коррелированной с задержкой сообщения “от конца до конца” (общей задержкой) и смещением во времени пакета. Загрузка сектора может быть оценена, например, на основании RA бита или TCV бита. Качество сигнала является также коррелированным со смещением во времени пакета. Например, среднее качество сигнала сектора является коррелированным с задержкой сообщения “от конца до конца”, в то время как изменение качества сигнала сектора является коррелированным со смещением во времени пакета. Дополнительно, передачи обслуживания между базовыми станциями являются коррелированными со смещением во времени. На основании этих отношений буфер 412 устранения смещения во времени, раскрытый здесь, может адаптивно обеспечивать увеличенную эффективность. Адаптация размера буфера устранения смещения во времени может происходить, например, при инициализации, в течение работы в установившемся режиме и в течение передач обслуживания.
Загрузка сектора, качество сигнала и изменение качества сигнала могут использоваться в качестве входных данных в буфер устранения смещения во времени, чтобы расширить операцию при инициализации. Как описано выше, буферы устранения смещения во времени обычно инициализируются консервативными значениями, чтобы гарантировать, что достаточная задержка добавляется к прибывающим пакетам даже прежде, чем определяется точная степень смещения во времени. В иллюстративном буфере 412 устранения смещения во времени, раскрытом здесь, информация помимо статистик прибытия пакетов, содержащихся в пакетах, может использоваться в качестве входа, чтобы определить реалистичные значения для инициализации. Например, если загрузка сектора низка, качество сигнала, принятого в абонентской станции, является высоким, и изменение качества сигнала является низким, абонентская станция 400 может рассматриваться стационарной и/или находящейся в хорошей зоне обслуживания. При таких благоприятных условиях смещение во времени может быть оценено как малое, и буфер устранения смещения во времени может быть сконфигурирован так, чтобы иметь небольшой размер. Загрузка сектора может быть определена посредством RA бита или TCV бита, как описано выше. Эти биты могут быть приняты от базовой станции через антенну 404 и интерпретироваться процессором 416. Процессор 416 может затем давать команду, чтобы буфер 412 устранения смещения во времени был адаптирован соответственно. Таким образом, иллюстративный буфер устранения смещения во времени не должен быть инициализирован консервативными и излишне большими значениями задержки. В случае VoIP более низкие начальные значения для буфера устранения смещения во времени преобразуют в меньшие задержки в начале пользовательского вызова VoIP и, соответственно, улучшенное обслуживание для пользователя.
После инициализации, например, во время работы в установившемся режиме, качество сигнала в пределах сектора может использоваться, чтобы расширить операцию буфера устранения смещения во времени. Изменения в качестве сигнала могут быть обнаружены абонентской станцией даже прежде, чем эти изменения начинают влиять на времена прибытия пакетов. Таким образом, измерения качества сигнала могут быть сделаны, чтобы обнаружить изменения, и эти измерения могут использоваться, чтобы корректировать размер буфера устранения смещения во времени прежде, чем пакеты, на которые оказывается влияние, начинают прибывать.
Чтобы обнаруживать изменения в качестве сигнала, качество сигнала сектора может быть измерено через какое-то время. Сохраняя текущее среднее, могут быть вычислены среднее качество сигнала и изменение качества сигнала с течением времени. Как положительные, так и отрицательные изменения качества сигнала, таким образом, могут быть идентифицированы и интерпретированы процессором 416, который может в свою очередь стимулировать соответствующую адаптацию буфера 412 устранения смещения во времени. Например, изменение качества сигнала сектора может указывать будущее изменение в задержке пакета, таким образом инициируя адаптацию буфером устранения смещения во времени его размера при подготовке к новому времени задержки.
В одном варианте осуществления может быть использован фильтр, чтобы отследить текущее среднее качества сигнала. Кратковременные средние значения могут быть сравнены для обнаружения изменений в качестве сигнала сектора. Одним из примеров фильтра, который может быть использован, является фильтр на 64 слота (интервала), имеющий длительность, равную 1,66 мс. Это приводит к кратковременным средним значениям, приблизительно 20 мс.Специалистам очевидно, что также могут использоваться другие фильтры. Сравнивая последовательные значения в измерениях текущего среднего, абонентская станция может обнаруживать изменения в качестве сигнала сектора. Если изменение качества сигнала указывает отрицательное изменение, может ожидаться увеличенная задержка пакета, и процессор 416 может давать команду, чтобы буфер 412 устранения смещения во времени увеличил свой размер при подготовке к задержке. С другой стороны, если обнаружено изменение от низкого качества сигнала к высокому качеству сигнала, может ожидаться уменьшение в задержке пакета, и буфер 412 устранения смещения во времени может уменьшать свой размер.
В дополнение к работе при инициализации и установившемся режиме, раскрытых здесь, буфер устранения смещения во времени может адаптироваться в ожидании событий передачи обслуживания. Предварительная информация относительно планируемых или распределенных передач обслуживания, которые могут быть произведены абонентской станцией 400, может использоваться, чтобы инициировать буфер 412 устранения смещения во времени для адаптации к фактическому событию передачи обслуживания. Передачи обслуживания могут быть самым большим источником внезапного и экстремального смещения во времени пакета в системах 1хEV-DO и в других беспроводных системах. События передачи обслуживания инициируются абонентской станцией, и они обычно планируются за несколько миллисекунд перед их выполнением. В 1хEV-DO, например, передача обслуживания может быть запланирована больше, чем за 100 мс перед его выполнением. В иллюстративном варианте осуществления, раскрытом здесь, информация планирования может быть подана к буферу 412 устранения смещения во времени, который может чем быть адаптирован заранее перед передачей обслуживания.
Абонентская станция 400 может включать в себя алгоритм выбора сектора, который контролирует интенсивность пилотов-сигналов, когда абонентская станция 400 перемещается по отношению к различным базовым станциям. Когда пилот-сигнал от соединенной базовой станции уменьшается достаточно, чтобы была потребована передача обслуживания к новой базовой станции, алгоритм выбора сектора может генерировать сигнал, который посылается соединенной базовой станции, чтобы информировать ее относительно запланированной передачи обслуживания. Этот сигнал в одном варианте осуществления также может быть послан процессору 416 или буферу 412 устранения смещения во времени. Сигнал может инициировать буфер 412 устранения смещения во времени для увеличения его размера при подготовке к будущей передаче обслуживания. Альтернативно, алгоритм выбора сектора, который может быть осуществлен процессором, таким как процессор 416, может посылать сигнал непосредственно в буфер 412 устранения смещения во времени в тот же или приблизительно в тот же момент времени, когда сигнал выдается к соединенной базовой станции. Это может предоставить буферу 412 устранения смещения во времени даже больше времени для коррекции, прежде чем происходит событие передачи обслуживания. После того как передача обслуживания закончена, алгоритм выбора сектора может выдавать сигнал к буферу 412 устранения смещения во времени, который инициирует его для возобновления нормальной работы.
Фиг.5 иллюстрирует способ адаптивной настройки буфера устранения смещения во времени, так что его эффективность увеличивается в соответствии с характеристиками используемого воздушного интерфейса. Любая часть способа, проиллюстрированного на фиг.5, может использоваться одна или в комбинации с другими частями, чтобы расширить возможности работы буфера устранения смещения во времени. На этапе 500 могут быть измерены загрузка сектора, качество сигнала или изменение качества сигнала. На основании этих измерений или любой их комбинации может быть оценена приблизительная задержка пакетов, прибывающих в сигнале в этом секторе. Соответствующий размер буфера устранения смещения во времени может быть вычислен соответственно на этапе 502. Например, если задержка прибытия пакета, как оценивается, является малой, размер буфера устранения смещения во времени может быть малым. С другой стороны, если задержка прибытия пакета, как оценивается, является существенной, может быть необходим большой размер буфера устранения смещения во времени. На этапе 504 буфер устранения смещения во времени инициализируется в соответствии с задержкой пакета, которая была оценена на основании различных канальных условий.
После инициализации работа буфера устранения смещения во времени может быть адаптирована в соответствии с некоторыми событиями, которые могут происходить в течение передачи сообщения. Например, если качество сигнала изменяется из-за увеличения загрузки сектора или перемещения абонентской станции далеко от базовой станции, смещение во времени пакета может увеличиваться. Размер буфера устранения смещения во времени может быть адаптирован соответственно, прежде чем происходит увеличение. На этапе 506 может быть обнаружено изменение в качестве сигнала. Затем на этапе 508 работа в установившемся режиме буфера устранения смещения во времени может быть откорректирована или увеличением, или уменьшением размера буфера устранения смещения во времени в соответствии с изменением качества сигнала. Например, если качество сигнала повысилось, размер буфера устранения смещения во времени может быть уменьшен, потому что может ожидаться меньшее значение смещения во времени. С другой стороны, если качество сигнала снизилось, размер буфера устранения смещения во времени может быть увеличен, потому что может ожидаться увеличение смещения во времени.
Как описано выше, другим случаем, который может инициировать изменение в задержке пакета, является передача обслуживания. На этапе 510 передача обслуживания может ожидаться посредством события планирования. Например, абонентская станция может запланировать передачу обслуживания и может выдавать информацию планирования на буфер устранения смещения во времени, который затем может ожидать передачу обслуживания. На этапе 512 буфер устранения смещения во времени может быть настроен, чтобы приспособиться к будущей передаче обслуживания. В частности, буфер устранения смещения во времени может увеличиваться в размере, чтобы эффективно обработать увеличенное смещение во времени, которое будет испытываться, когда происходит передача обслуживания. Настройка буфера устранения смещения во времени на этапе 512 может также включать в себя уменьшение размера буфера устранения смещения во времени после передачи обслуживания, когда снова ожидается меньшее смещение во времени.
Конечно должно быть понятно, что после инициализации адаптивные процедуры, проиллюстрированные на фиг.5, могут быть выполнены в любом порядке и не ограничиваются точным изображенным порядком. Например, передача обслуживания может происходить перед изменениями условий сигнала. В этом случае размер буфера устранения смещения во времени может быть адаптирован для приспособления к передаче обслуживания до корректировки размера буфера устранения смещения во времени в ответ на изменение в качестве сигнала.
Таким образом, предложены новый и улучшенный способ и устройство для удаления смещения во времени из беспроводного обмена. Специалистам понятно, что данные, инструкции, команды, информация, сигналы, биты, символы и элементы сигналов, которые могут быть приведены в вышеупомянутом описании, предпочтительно представляются напряжениями, токами, электромагнитными волнами, магнитными полями или частицами, оптическими полями или частицами, или любой их комбинацией. Специалистам понятно также, что различные иллюстративные логические блоки, модули, схемы и этапы алгоритма, описанные со ссылками на варианты осуществления, раскрытые здесь, могут быть осуществлены как электронные аппаратные средства, программное обеспечение или их комбинации. Различные иллюстративные компоненты, блоки, модули, схемы и этапы были описаны в целом в терминах их функциональных возможностей. Осуществлены ли эти функциональные возможности как аппаратные средства или как программное обеспечение зависит от конкретного применения и конструктивных ограничений, наложенных на всю систему. Квалифицированным специалистам очевидна взаимозаменяемость аппаратных средств и программного обеспечения при этих обстоятельствах, и как лучше всего осуществить описанные функциональные возможности для каждого конкретного применения. В качестве примера, различные иллюстративные логические блоки, модули, схемы и этапы алгоритма, описанные со ссылками на варианты осуществления, раскрытые здесь, могут быть осуществлены или выполнены цифровым сигнальным процессором (DSP), специализированной интегральной схемой (ASIC), программируемой пользователем вентильной матрицей (FPGA) или другим программируемым логическим устройством, логикой на дискретных логических элементах или транзисторах, дискретными аппаратными компонентами, такими как, например, регистры и “первым пришел – первый обслужен”, процессором, выполняющим команды программно-аппаратных средств, любым обычным программируемым программным модулем и процессором или любой их комбинацией, предназначенной для выполнения функций, описанных здесь. Процессор может быть предпочтительно микропроцессором, но в альтернативе процессор может быть любым обычным процессором, контроллером, микроконтроллером, программируемым логическим устройством, массивом логических элементов или конечным автоматом. Программный модуль может постоянно находиться в оперативной памяти, флэш-памяти, памяти ПЗУ, электрически программируемом ПЗУ, электрически стираемом программируемом ПЗУ, регистрах, на жестком диске, съемном диске, CD-ROM или носителе данных любой другой формы, известном в уровне техники. Примерный процессор предпочтительно подсоединен к носителю данных, чтобы считывать информацию и записывать информацию на носитель данных. Альтернативно, носитель данных может быть интегрирован в процессор. Процессор и носитель данных могут постоянно находиться в ASIC. Специализированные интегральные схемы могут постоянно находиться в телефоне или другом терминале пользователя. В альтернативе процессор и носитель данных могут постоянно находиться в телефоне или другом терминале пользователя. Процессор может быть реализован как комбинация DSP и микропроцессора, или как два микропроцессора вместе с ядром DSP и т.д.
Иллюстративные варианты осуществления настоящего изобретения таким образом показаны и описаны. Специалистам очевидно, однако, что многочисленные изменения могут быть сделаны в раскрытых вариантах осуществления без отрыва от объема или контекста изобретения. Поэтому настоящее изобретение не должно быть ограничено ничем, кроме как согласно нижеследующей формулой изобретения.
Формула изобретения
1. Способ адаптации буфера устранения смещения во времени, содержащий этапы: определение изменения в характеристике воздушной линии связи; оценка задержки пакета на основании изменения в упомянутой характеристике; и адаптация буфера устранения смещения во времени на основании оцененной задержки пакета прежде, чем изменение в характеристике воздушной линии связи повлияет на времена прибытия пакета.
2. Способ по п.1, в котором характеристикой является мера загрузки сектора.
3. Способ по п.1, в котором характеристикой является мера качества сигнала.
4. Способ по п.3, в котором характеристикой является изменение в качестве сигнала.
5. Способ по п.1, в котором оцененной задержкой пакета является увеличение в задержке пакета, и в котором буфер устранения смещения во времени адаптируется для увеличения своего размера.
6. Способ по п.1, в котором оцененная задержка пакета содержит уменьшение в задержке пакета и в котором буфер устранения смещения во времени адаптируется для уменьшения своего размера.
7. Способ адаптации буфера устранения смещения во времени до события передачи обслуживания, содержащий этапы: планирование события передачи обслуживания; оценка задержки пакета на основании запланированного события передачи обслуживания; и адаптация буфера устранения смещения во времени на основании оцененной задержки пакета.
8. Способ по п.7, в котором буфер устранения смещения во времени адаптируется для увеличения его размера.
9. Способ по п.1, в котором адаптация буфера устранения смещения во времени дополнительно содержит инициализацию буфера устранения смещения во времени на основании оцененной задержки пакета.
10. Способ по п.9, в котором буфер устранения смещения во времени инициализируется до размера, вычисленного как функция оцененной задержки пакета.
11. Абонентская станция, содержащая: приемник, выполненный с возможностью принимать сигналы связи по беспроводной воздушной линии связи; процессор, выполненный с возможностью принимать измерения характеристики воздушной линии связи, оценивать задержку пакета на основании изменения в характеристике воздушной линии связи, и вычислять размер буфера устранения смещения во времени на основании оцененной задержки пакета, так что размер буфера устранения смещения во времени адаптируется прежде, чем изменение в характеристике воздушной линии связи повлияет на времена прибытия пакета как функцию принятой характеристики воздушной линии связи; и буфер устранения смещения во времени, выполненный с возможностью иметь адаптируемый размер, способный адаптироваться к вычисленному размеру буфера устранения смещения во времени.
12. Абонентская станция по п.11, в которой процессор дополнительно выполнен с возможностью вычислять размер буфера устранения смещения во времени как функцию загрузки сектора.
13. Абонентская станция по п.11, в которой процессор дополнительно выполнен с возможностью вычислять размер буфера устранения смещения во времени как функцию качества сигнала.
14. Абонентская станция по п.13, в которой процессор дополнительно выполнен с возможностью вычислять размер буфера устранения смещения во времени как функцию изменения в качестве сигнала.
15. Абонентская станция, содержащая: процессор, выполненный с возможностью принимать информацию относительно запланированной передачи обслуживания, оценивать задержку пакета как функцию запланированной передачи обслуживания и вычислять размер буфера устранения смещения во времени как функцию оцененной задержки пакета; и буфер устранения смещения во времени, выполненный с возможностью иметь адаптируемый размер, причем буфер устранения смещения во времени способен адаптироваться к вычисленному размеру.
16. Считываемый компьютером носитель, воплощающий программу инструкций, выполняемых компьютером, для выполнения способа адаптации буфера устранения смещения во времени, содержащего этапы: определение изменения в характеристике воздушной линии связи; оценка задержки пакета на основании изменения в упомянутой характеристике; и адаптация буфера устранения смещения во времени на основании оцененной задержки пакета прежде, чем изменение в характеристике воздушной линии связи повлияет на времена прибытия пакета.
17. Считываемый компьютером носитель, воплощающий программу инструкций, выполняемых компьютером, для выполнения способа адаптации буфера устранения смещения во времени до события передачи обслуживания, содержащий этапы: планирование события передачи обслуживания; оценка задержки пакета на основании запланированного события передачи обслуживания; и адаптация буфера устранения смещения во времени на основании оцененной задержки пакета.
18. Абонентская станция, содержащая: средство для приема коммуникационных сигналов по беспроводной воздушной линии связи; средство для оценки задержки пакета на основании изменения в характеристике воздушной линии связи; средство для вычисления размера буфера устранения смещения во времени на основании оцененной задержки пакета, так что размер буфера устранения смещения во времени адаптируется прежде, чем изменение в характеристике воздушной линии связи повлияет на времена прибытия пакета как функцию принятой характеристики воздушной линии связи; и средство для адаптации размера буфера устранения смещения во времени так, чтобы буфер устранения смещения во времени соответствовал вычисленному размеру.
19. Абонентская станция, содержащая: средство для приема информации о запланированной передаче обслуживания; средство для оценки задержки пакета как функции запланированной передачи обслуживания; средство для вычисления размера буфера устранения смещения во времени как функции оцененной задержки пакета; и средство для согласования буфера устранения смещения во времени к вычисленному размеру.
20. Устройство компенсации смещения во времени, содержащее: средство для определения изменения в характеристике воздушной линии связи; средство для оценки задержки пакета на основании изменения в упомянутой характеристике; средство для сохранения пакетов; средство для сохранения оцененной задержки пакета, соответствующей каждому пакету данных; и средство для настройки размера буфера устранения смещения во времени прежде, чем изменение в характеристике воздушной линии связи повлияет на времена прибытия.
21. Устройство по п.20, в котором средство для корректировки включает в себя изменение масштаба времени.
22. Устройство по п.21, в котором изменение масштаба времени является функцией частоты следования принятых данных.
23. Устройство по п.20, в котором устройство адаптировано для обработки данных передачи речи по Интернет-протоколу (VoIP).
24. Устройство по п.20, в котором качество принятого сигнала является функцией загрузки сектора в беспроводной системе связи.
25. Устройство по п.24, в котором качество принятого сигнала является функцией бита активности обратной линии связи.
26. Устройство по п.24, в котором качество принятого сигнала является функцией бита достоверности канала трафика.
27. Устройство по п.20, в котором устройство адаптировано для настройки размера буфера устранения смещения во времени, чтобы ожидать передачу обслуживания.
РИСУНКИ
|
|