|
|
(21), (22) Заявка: 2008110278/09, 17.03.2008
(24) Дата начала отсчета срока действия патента:
17.03.2008
(43) Дата публикации заявки: 27.09.2009
(46) Опубликовано: 27.01.2010
(56) Список документов, цитированных в отчете о поиске:
US 4337404 А, 29.06.1982. RU 2308140 С2, 10.10.2007. RU 2006150 C1, 15.01.1994. SU 1492429 A1, 07.07.1989. SU 1112501 A1, 07.09.1984.
Адрес для переписки:
428000, Чувашская Республика, г.Чебоксары, пр. И. Яковлева, 4, ОАО “ВНИИР”
|
(72) Автор(ы):
Ушаков Игорь Иванович (RU), Глухенький Тимофей Георгиевич (RU), Ерезеев Александр Николаевич (RU)
(73) Патентообладатель(и):
Открытое акционерное общество “Всероссийский научно-исследовательский проектно-конструкторский и технологический институт релестроения с опытным производством” (RU)
|
(54) УСТРОЙСТВО УПРАВЛЕНИЯ ПОСЛЕДОВАТЕЛЬНО ВКЛЮЧЕННЫМИ ТИРИСТОРАМИ
(57) Реферат:
Изобретение относится к электротехнике, а именно к силовым высоковольтным преобразователям, и может мыть использовано для плавного пуска асинхронных и синхронных электродвигателей. Технический результат заключается в повышении надежности устройства управления последовательно включенными тиристорами и упрощении конструкции импульсных трансформаторов. Для этого заявленное устройство содержит группу последовательно включенных тиристоров, блоки импульсных трансформаторов, количество которых равно количеству тиристоров, причем каждый из блоков импульсных трансформаторов содержит импульсный трансформатор, выпрямитель, входы которого соединены с выводами вторичной обмотки трансформатора, а выходы являются выходами блоков импульсных трансформаторов, содержащих также единую первичную обмотку, конденсатор, резистор, источник напряжения, общую шину, датчики состояния тиристоров, транзистор, диоды, драйверы управления транзисторами, источники напряжения с конденсаторами, включенными параллельно их выводам, и микропроцессорный блок управления устройством. 1 з.п. ф-лы, 2 ил.
Предлагаемое изобретение относится к электротехнике, а именно к силовым высоковольтным преобразователям, и может быть использовано, в частности, для плавного пуска асинхронных и синхронных электродвигателей с напряжением 6, 10 и более киловольт, а также устройств компенсации реактивной мощности напряжением более 20 киловольт.
Известно значительное количество устройств, предназначенных для включения группы последовательно включенных тиристоров (см., например, патенты США 3502910, 3530387, 3596168, 3662248, 3938026, 4535400, патенты Великобритании 1177677, 1192418). В указанных патентах различными техническими методами формируются как основные, так и форсирующие импульсы управления тиристорами, что очень важно для включения последовательно соединенных тиристоров.
Известно устройство для управления тиристорами фирмы «Митсубиси» (см. патент США 3950693), принятое за аналог, содержащее последовательно включенные тиристоры, управление которыми ведется через импульсные трансформаторы, первичная обмотка которых выполнена в виде токовой петли, подключенной выводами к источнику управляющих импульсов. Источник управляющих импульсов содержит три полупроводниковых ключа, конденсатор для формирования форсирующих импульсов с цепью его заряда, источник напряжения высокой частоты, элементы управления полупроводниковыми ключами.
К недостаткам аналога следует отнести:
1. Сложность, вызванную использованием большого количества согласующих трансформаторов, трех полупроводниковых ключей, два из которых с прямой и обратной проводимостью.
2. Недостаточную надежность, обусловленную отсутствием элементов контроля исправности тиристоров, полупроводниковых ключей, источников нормальных и форсированных импульсов управления.
Наиболее близким по технической сущности к заявленному изобретению, взятым в качестве прототипа, является устройство управления группой тиристоров по патенту США 4337404, содержащее последовательно соединенные тиристоры, управляемые через выпрямители от вторичных обмоток импульсных трансформаторов. Устройство также содержит две первичные обмотки импульсных трансформаторов, выполненные в виде токовых петель. Выводы первой обмотки, предназначенной для форсирующих импульсов, подключены соответственно к аноду тиристора и первому конденсатору, заряжаемому через первый резистор от первого источника напряжения.
Вторая первичная обмотка, предназначенная для формирования управляющих импульсов с номинальными параметрами, подключена первым выводом к коллектору транзистора, а вторым – через второй резистор ко второму источнику напряжения. Для рекуперации энергии размагничивания обмотки при прерывании импульсов управления служит цепь, состоящая из второго конденсатора, первого диода и третьего резистора. При включении тиристора первый конденсатор разряжается на первую первичную обмотку импульсных трансформаторов, формируя форсированные импульсы управления в тиристорах. В момент спадания тока тиристора до нуля он закрывается, и из схемы управления поступает команда на включение транзистора.
Транзистор управляется от генератора частоты и во время его открытого состояния во второй первичной обмотке трансформаторов формируются импульсы управления номинальной величины. Во время закрытого состояния транзистора энергия размагничивания сердечников и вторичных обмоток импульсных трансформаторов поступает через выпрямители в управляющие цепи тиристоров, а энергия первичной обмотки рекуперируется во второй конденсатор, откуда она вновь потребляется при формировании очередного импульса управления. Следует отметить, что в отличие от предыдущего устройства, здесь имеется возможность использования источников напряжения для управления несколькими группами последовательно включенных тиристоров.
Недостатками устройства являются:
1. Недостаточная надежность, обусловленная отсутствием контроля за исправностью тиристоров, источников напряжения и полупроводниковых ключей формирования импульсов управления тиристорами. Это обстоятельство может приводить к выходу тиристоров из строя.
2. Сложность и повышенные габариты импульсных трансформаторов, обусловленные тем, что они содержат две первичные обмотки. Для изоляции цепей управления от высоковольтных цепей тиристоров первичные обмотки импульсных трансформаторов выполняют высоковольтным проводом в толстой изоляции, что значительно усложняет конструкцию и увеличивает габариты трансформаторов.
Технический результат заявляемого решения – повышение надежности устройства управления последовательно включенными тиристорами и упрощение конструкции импульсных трансформаторов.
Достигается технический результат тем, что в устройство управления последовательно включенными тиристорами, содержащее группу тиристоров, к управляющим выводам которых подключены выходы блоков импульсных трансформаторов, количество которых равно количеству тиристоров, каждый из блоков импульсных трансформаторов содержит импульсный трансформатор, выпрямитель, входы выпрямителя соединены с выводами вторичной обмотки импульсного трансформатора, выходы выпрямителя являются выходами блоков импульсных трансформаторов, содержащих единую первичную обмотку, выполненную в виде токовой петли, соединенную одним выводом с коллектором транзистора и анодом диода, конденсатор, соединенный первым выводом через резистор с первым выводом источника напряжения, вторые выводы конденсатора, источника напряжения и эмиттер транзистора подключены к общей шине, введены датчики состояния тиристоров, подключенные входами параллельно тиристорам, второй транзистор, диоды, драйверы управления транзисторами, второй и третий источники напряжения с конденсаторами, включенными параллельно их выводам, микропроцессорный блок управления устройством, выходы которого соединены с входами драйверов управления транзисторами, подключенных выходами к управляющим входам транзисторов, эмиттер второго транзистора соединен со вторым выводом первичной обмотки импульсных трансформаторов и катодом второго диода, подключенного анодом к первому выводу третьего источника напряжения, а его коллектор соединен с первым выводом конденсатора и катодом третьего диода, соединенного анодом с катодом первого диода и первым выводом второго источника напряжения, при этом вторые выводы второго и третьего источников напряжения соединены с общей шиной, а соответствующие контролирующие входы микропроцессорного блока соединены с первыми выводами всех источников напряжения, коллектором первого и эмиттером второго транзисторов, а также с гальванически изолированными выходами датчиков состояния тиристоров, причем в каждый из блоков импульсных трансформаторов дополнительно введены, по крайней мере, конденсатор и резистор, соединенные между собой параллельно и подключенные параллельно выходам выпрямителей.
Введение в устройство второго транзистора, двух диодов и двух источников напряжения с конденсаторами, включенными параллельно их выводам, а также новых оригинальных связей позволяет простыми средствами формировать в одной первичной обмотке импульсных трансформаторов как форсированные, так и номинальной величины управляющие импульсы.
Введение в устройство датчиков состояния тиристоров и подключение их выходов, а также выходов всех источников напряжения и транзисторов к контролирующим входам микропроцессорного блока управления позволяет контролировать исправность основных элементов устройства, что существенно повышает его надежность.
Введение конденсатора и резистора, включенных на выходах выпрямителей, позволяет повысить помехоустойчивость, сделать импульсы управления тиристорами непрерывной формы, что повышает надежность устройства.
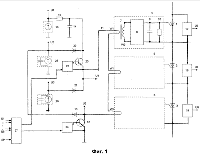
Заявленное решение поясняется чертежами, где на фиг.1 изображена схема предлагаемого устройства управления последовательно включенными тиристорами; на фиг.2 – диаграмма напряжения на управляющем переходе тиристора.
Устройство управления последовательно включенными тиристорами содержит группу последовательно включенных тиристоров 1..3, к управляющим выводам которых подключены выходы блоков импульсных трансформаторов 4..6, каждый из блоков 4..6 содержит импульсный трансформатор 7 со вторичной обмоткой W2, подключенной ко входам выпрямителя 8. К выходам выпрямителя 8 параллельно подключены конденсатор 9 и резистор 10. Выходы выпрямителя являются выходами блока импульсного трансформатора. Первичная обмотка 11 импульсных трансформаторов одним выводом соединена с коллектором транзистора 12 и анодом диода 13, конденсатор 14 первым выводом соединен через резистор 15 с первым выводом источника напряжения 16, вторые выводы конденсатора 14, источника напряжения 16 и эмиттер транзистора 12 подключены к общей шине, входы датчиков состояния тиристоров 17..19 включены параллельно соответствующим тиристорам 1..3. Эмиттер второго транзистора 20 соединен с катодом диода 21 и вторым выводом обмотки 11, а коллектором соединен с катодом диода 22 и первым выводом конденсатора 14. К управляющим выводам транзисторов 20 и 12 подключены выходы драйверов управления транзисторами 23 и 24. Источник напряжения с конденсатором, включенным параллельно его выводам 25, первым выводом соединен с катодом диода 13 и анодом диода 22. Источник напряжения с конденсатором, включенным параллельно его выводам 26, первым выводом соединен с анодом диода 21, а вторые выводы источников напряжения 25 и 26 подключены к общей шине. Выходы микропроцессорного блока управления 27 подключены к входам драйверов управления транзисторами 23, 24, а его контролирующие входы U1..U8 соединены соответственно с первыми выводами источников напряжения 16, 25, 26, коллектором транзистора 12, эмиттером транзистора 20 и гальванически изолированными выходами датчиков состояния тиристоров 17..19.
Устройство работает следующим образом.
Форсированные управляющие импульсы на тиристоры 1..3 поступают через блоки импульсных трансформаторов 4..6 в момент прихода команды включения SP на управляющий вход микропроцессорного блока 27. Блок 27 постоянно анализирует сигналы, поступающие на контролирующие входы U1..U8 с источников напряжения 16, 25, 26, транзисторов 12, 20 и датчиков состояния тиристоров 17..19. При исправном состоянии всех контролируемых элементов и цепей устройства по команде SP блок 27 через драйверы управления транзисторами 23, 24 включает одновременно два транзистора 20 и 12, вызывая разряд конденсатора 14 на первичную обмотку 11 импульсных трансформаторов. При разряде конденсатора 14 до уровня напряжения источника напряжения 25 формируется вторая часть форсированного импульса управления, необходимая для надежного включения тиристора по всей площади. По истечении заданного отрезка времени форсированный импульс управления отключается транзистором 20. При этом энергия размагничивания сердечников трансформаторов 7 и вторичных обмоток W2 поступает в цепь управления тиристоров 1..3. Энергия размагничивания первичной обмотки 11 рекуперируется через диоды 13, 21 в источники напряжения 25, 26. С этого момента блок 27 управляет с заданной частотой только транзистором 12, формируя непрерывные импульсы управления номинальной величины в тиристорах. При этом, как и во время формирования форсированного импульса, при запирании транзистора 12 энергия размагничивания трансформаторов поступает в цепь управления тиристоров и в источники напряжения 25, 26.
Таким образом, выполнение импульсных трансформаторов с одной первичной обмоткой, включение ее выводов между верхним 20 и нижним 12 транзисторами и диодами 13, 21 позволили существенно уменьшить габариты импульсных трансформаторов относительно прототипа и максимально эффективно использовать энергию, поданную на импульсные трансформаторы.
Контроль за основными элементами и цепями устройства исключил возможность включения группы тиристоров при наличии неисправных элементов. Это значительно повышает надежность и уменьшает материальный ущерб в силовых преобразователях, в которых управляемые силовые ключи выполнены на базе группы последовательно включенных тиристоров. (Для справки – стоимость одного силового тиристора 65 класса выше стоимости всех низковольтных элементов заявленного устройства).
Следует заметить, что в силовых преобразователях, выполненных по мостовым, полумостовым и иным схемам с использованием заявленного решения, источники напряжения 16, 25, 26 и микропроцессорный блок 27 могут быть общими для нескольких групп последовательно включенных тиристоров.
Заявленное устройство прошло всесторонние испытания и предполагается к использованию в регуляторах переменного напряжения 6 кВ и более.
Формула изобретения
1. Устройство управления последовательно включенными тиристорами, содержащее группу тиристоров, к управляющим выводам которых подключены выходы блоков импульсных трансформаторов, количество которых равно количеству тиристоров, каждый из блоков импульсных трансформаторов содержит импульсный трансформатор, выпрямитель, входы выпрямителя соединены с выводами вторичной обмотки импульсного трансформатора, выходы выпрямителя являются выходами блоков импульсных трансформаторов, содержащих единую первичную обмотку, выполненную в виде токовой петли, соединенную одним выводом с коллектором транзистора и анодом диода, конденсатор, соединенный первым выводом через резистор с первым выводом источника напряжения, вторые выводы конденсатора, источника напряжения и эмиттер транзистора подключены к общей шине, отличающееся тем, что введены датчики состояния тиристоров, подключенные входами параллельно тиристорам, второй транзистор, диоды, драйверы управления транзисторами, второй и третий источники напряжения с конденсаторами, включенными параллельно их выводам, микропроцессорный блок управления устройством, выходы которого соединены с входами драйверов управления транзисторами, подключенных выходами к управляющим входам транзисторов, эмиттер второго транзистора соединен со вторым выводом первичной обмотки импульсных трансформаторов и катодом второго диода, подключенного анодом к первому выводу третьего источника напряжения, а его коллектор соединен с первым выводом конденсатора и катодом третьего диода, соединенного анодом с катодом первого диода и первым выводом второго источника напряжения, при этом вторые выводы второго и третьего источников напряжения соединены с общей шиной, а соответствующие контролирующие входы микропроцессорного блока соединены с первыми выводами источников напряжения, коллектором первого и эмиттером второго транзисторов, а также с гальванически изолированными выходами датчиков состояния тиристоров.
2. Устройство по п.1, отличающееся тем, что блоки импульсных трансформаторов дополнительно содержат конденсатор и резистор, которые соединены параллельно между собой и подключены параллельно выходам выпрямителей.
РИСУНКИ
|
|