|
|
(21), (22) Заявка: 2008106736/09, 21.02.2008
(24) Дата начала отсчета срока действия патента:
21.02.2008
(43) Дата публикации заявки: 10.09.2009
(46) Опубликовано: 20.01.2010
(56) Список документов, цитированных в отчете о поиске:
RU 33261 U1, 10.10.2003. RU 2208867 C2, 20.07.2003. RU 2264673 C1, 20.11.2005. RU 80627 U1, 10.02.2009. SU 127730 A1, 01.01.1960.
Адрес для переписки:
620017, г.Екатеринбург, а/я 696
|
(72) Автор(ы):
Мурадов Эльхан Шахбаба оглы (RU)
(73) Патентообладатель(и):
Общество с ограниченной ответственностью “Технос” (RU)
|
(54) СПОСОБ УПРАВЛЕНИЯ КОММУТАЦИОННЫМ АППАРАТОМ
(57) Реферат:
Изобретение относится к электротехнике, а именно к коммутационным аппаратам, и предназначено для защиты от перегрузок и коротких замыканий электроустановок и линий постоянного и переменного тока. Технический результат заключается в повышении стабильности при включении выключателя, быстродействия, надежности гашения малых токов коммутационного аппарата и уменьшения массогабаритных показателей. Для этого в способе, предусматривающем включение аппарата с помощью включающего электромагнитного механизма, который в момент замыкания контактов аппарата переключается блок-контактами с включающего тока на удерживающий, и удержание контактов во включенном положении с помощью удерживающей магнитной защелки, постоянно включенной на держащий ток, новым является то, что на магнитную защелку сначала подается включающий ток, а затем после срабатывания блока задержки подается удерживающий ток. 1 ил.
Изобретение относится к электротехнике, а именно к коммутационным аппаратам, и может применяться для защиты от перегрузок и коротких замыканий электроустановок и линий постоянного и переменного тока.
Способ управления коммутационным аппаратом известен из следующих источников.
В источнике «Электровоз ВЛ11: Руководство по эксплуатации». – М.: Транспорт, 1994, стр.53-55 представлен аппарат с реализованным способом управления. Выключатель включается при включении привода и подаче удерживающего тока на удерживающую катушку магнитной защелки.
В источниках: патент 
Недостатком такого способа управления является небольшая величина тока катушки удерживающей магнитной защелки, которая создает незначительные силы для удержания якоря удерживающей защелки во включенном положении, то есть притянутым к магнитопроводу этой же защелки. Это может привести к отпаданию якоря от магнитопровода в процессе включения выключателя и, следовательно, к отказу в работе коммутационного аппарата.
Задачей, на решение которой направлено предлагаемое изобретение, является повышение стабильности при включении выключателя, надежного отключения малых токов и уменьшения массогабаритных показателей включающего электромагнитного механизма.
Технический результат изобретения заключается во включении магнитной защелки при включении коммутационного аппарата сначала на включающий ток, а потом переключении на удерживающий ток, что способствует увеличению раствора контактов выключателя и уменьшению требуемых усилий при включении электромагнитного механизма, а соответственно, и меньших габаритов последнего.
Указанная задача решается тем, что в способе управления коммутационным аппаратом, предусматривающем включение аппарата с помощью включающего электромагнитного механизма, который в момент замыкания контактов аппарата переключается блок-контактами с включающего тока на удерживающий, и удержание контактов во включенном положении с помощью удерживающей магнитной защелки, постоянно включенной на держащий ток, согласно изобретению на магнитную защелку сначала подается включающий ток, а затем после срабатывания блока задержки подается удерживающий ток.
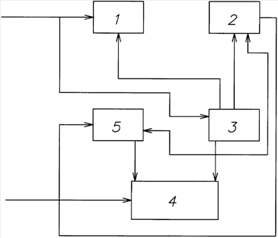
Пример реализации предлагаемого способа схематично иллюстрируется на чертеже. Устройство содержит блок включения магнитной защелки 1, блок включения электромагнитного механизма 2, связанные между собой через блок задержки 3 и блок удержания 4. Причем блок удержания 4 связан через блок-контакты 5 с блоком включения электромагнитного механизма 2.
При включении коммутационного аппарата на блок включения магнитной защелки 1 подается включающий ток, при этом якорь магнитной защелки притягивается к магнитопроводу. Контакты выключателя идут на включение, но не замыкаются. Через некоторое время с блока задержки 3 подается питание на блок включения электромагнитного механизма 2, по катушке которого начинает протекать включающий ток, а затем и магнитная защелка переключается с включающего тока на удерживающий. В этот же момент якорь включающего электромагнитного механизма притягивается к магнитопроводу и контакты аппарата замыкаются. В момент замыкания контактов происходит переключение блок-контактов 5, которые переводят включающий электромагнит с включающего тока на удерживающий.
Из описания изобретения понятно, что раствор контактов выключателя увеличивается за счет последовательного движения сначала удерживающей магнитной защелки, а потом включающего электромагнитного механизма, что увеличивает раствор между контактами и способствует надежному гашению малых токов коммутационного аппарата. При этом массу включающего электромагнитного механизма можно значительно сократить ввиду меньших усилий, требуемых для включения выключателя, что, в свою очередь, способствует увеличению быстродействия при уменьшении массогабаритных показателей подвижных частей механизма.
Таким образом, за счет включения удерживающей магнитной защелки при включении коммутационного аппарата сначала на включающий ток, а затем переключения на удерживающий ток достигнуто увеличение раствора контактов выключателя, и следовательно, надежное гашение малых токов, уменьшение требуемых усилий при включении включающего электромагнитного механизма, а, соответственно, и уменьшение массогабаритных показателей механизма аппарата, которые, в свою очередь, способствуют повышению быстродействия коммутационного аппарата.
Формула изобретения
Способ управления коммутационным аппаратом, предусматривающий включение аппарата с помощью включающего электромагнитного механизма, который в момент замыкания контактов аппарата переключается блок-контактами с включающего тока на удерживающий, и удержание контактов во включенном положении с помощью удерживающей магнитной защелки, постоянно включенной на держащий ток, отличающийся тем, что на магнитную защелку сначала подается включающий ток, а затем после срабатывания блока задержки подается удерживающий ток.
РИСУНКИ
|
|