|
|
(21), (22) Заявка: 2008126093/02, 26.06.2008
(24) Дата начала отсчета срока действия патента:
26.06.2008
(46) Опубликовано: 20.01.2010
(56) Список документов, цитированных в отчете о поиске:
SU 309690 A1, 21.09.1971. SU 1024047 A1, 23.06.1983. RU 2287278 C1, 20.11.2006. RU 2004135204 A, 10.05.2006. SU 1542405 A3, 07.02.1990. RU 2230655 C2, 20.06.2004. DE 3525312 A1, 22.01.1987. GB 1374028 A, 13.11.1974.
Адрес для переписки:
129090, Москва, ул. Б.Спасская, 25, стр.3, ООО “Юридическая фирма Городисский и Партнеры”, пат.пов. А.В.Мицу, рег. 364
|
(72) Автор(ы):
ЦАЙ Чэнь-Ен (CN)
(73) Патентообладатель(и):
ХАНДРИД МАШИНЕРИ ЭНТЕРПРАЙЗ КО., ЛТД. (CN)
|
(54) РЕЖУЩЕЕ УСТРОЙСТВО ТЕХНОЛОГИЧЕСКОЙ УСТАНОВКИ ДЛЯ ОБРАБОТКИ ПИЩЕВЫХ ПРОДУКТОВ
(57) Реферат:
Режущее устройство технологической установки для обработки пищевых продуктов предназначено для резки пищевых продуктов. Режущее устройство содержит режущий блок, ведомое звено, вращательный блок, эксцентриковый вращательный вал, следящий блок, приводной блок, колебательную пластину и приводной двигатель. Режущий блок имеет группу ножей. Вращательный блок имеет возвратно-поступательно перемещающуюся пластину. Приводной блок имеет движущий вал. Движущий вал вращается посредством приводного двигателя. В результате обеспечивается создание поворотного режущего устройства технологической установки для обработки пищевых продуктов. 6 з.п. ф-лы, 8 ил.
Настоящее изобретение относится к режущему устройству технологической установки для обработки пищевых продуктов.
Обычное режущее устройство технологической установки для обработки пищевых продуктов содержит основание, имеющее центральную часть, выполненную со сквозным отверстием для обеспечения прохождения теста, режущий блок, установленный на основании и включающий в себя большое количество режущих ножей, которые перемещаются для пересечения сквозного отверстия основания, чтобы отрезать тесто, и приводной блок, соединяемый с режущим блоком для приведения в действие режущих ножей режущего блока. Однако режущие ножи режущего блока перемещаются возвратно-поступательно посредством работы кулачка, что увеличивает затраты на изготовление режущего устройства.
Согласно настоящему изобретению создано режущее устройство технологической установки для обработки пищевых продуктов, содержащее режущий блок, включающий в себя группу ножей, режущих пищевой продукт, и ведомое звено, имеющее первый конец, шарнирно соединенный с группой ножей для работы этой группы ножей, вращательный блок, включающий в себя пластину, которая может совершать возвратно-поступательное перемещение, соединенную со вторым концом ведомого звена для приведения в действие и возвратно-поступательного перемещения ведомого звена режущего блока, эксцентриковый вращающийся вал, имеющий первый конец, устанавливаемый на возвратно-поступательно перемещающуюся пластину для приведения в действие и возвратно-поступательного перемещения подвижной пластины, и следящий блок, устанавливаемый на отклоненный второй конец эксцентрикового вращательного вала для приведения в действие и внецентренного вращения эксцентрикового вала, приводной блок, включающий в себя движущий вал для передачи мощности вращательному блоку и колебательную пластину, имеющую первый конец, соединяемый с движущим валом и приводимый им в движение, и второй конец, соединяемый со следящим блоком для приведения в действие и вращения следящего блока, а также приводной двигатель, соединяемый с движущим валом для приведения в действие и вращения движущего вала.
Основная цель настоящего изобретения заключается в создании колебательного (или поворотного) режущего устройства технологической установки для обработки пищевых продуктов.
Далее изобретение будет пояснено более подробно со ссылкой на прилагаемые чертежи, на которых:
на фиг.1 – вид настоящего изобретения в перспективе;
на фиг.2 – вид сверху в поперечном сечении изображения с фиг.1;
на фиг.3 – локально увеличенный вид в поперечном сечении изображения с фиг.2;
на фиг.4 – боковой вид изображения с фиг.3;
на фиг 5 – вид спереди изображения с фиг.1;
на фиг.6 – вид сверху изображения с фиг.1;
на фиг.7 – схематический рабочий вид изображения с фиг.5;
на фиг.8 – схематический рабочий вид изображения с фиг.6.
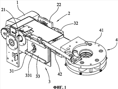
Как показано на фиг.1-6, режущее устройство технологической установки для обработки пищевых продуктов, выполненное согласно настоящему изобретению, содержит режущий узел 4, включающий в себя группу ножей 41, действующих так, чтобы резать пищевой продукт, например тесто, лапшу и тому подобное, и ведомое звено 42, имеющее первый конец, шарнирно соединяемый с группой ножей 41 для работы группы ножей 41, вращательный блок 3, включающий в себя возвратно-поступательно перемещающуюся пластину 33, шарнирно соединенную со вторым концом ведомого звена 42 для приведения в действие и возвратно-поступательного перемещения ведомого звена 42, эксцентриковый вращательный вал 31, имеющий первый конец 310, устанавливаемый на возвратно-поступательно перемещающейся пластине 33 для приведения в действие и возвратно-поступательного перемещения возвратно-поступательно перемещающейся пластины 33, и следящий блок 32, устанавливаемый на отклоненный второй конец 312 эксцентрикового вращательного вала 31 для приведения в действие и внецентренного вращения эксцентрикового вращательного вала 31, приводной блок 2, включающий в себя движущий вал 21 для передачи мощности вращательному блоку 3 и колебательную пластину 22, имеющую первый конец, соединяемый с движущим валом 21 и приводимый им в действие, и второй конец, соединяемый со следящим блоком 32 для приведения в действие и вращения следящего блока 32, а также приводной двигатель 1, соединяемый с движущим валом 2 для приведения в действие и вращения движущего вала 21.
Приводной двигатель 1 обеспечивает мощность, которую используют для приведения в действие и вращения движущего вала 21. Движущий вал 21 имеет два противоположных конца, каждый из которых обеспечен большим количеством входящих во взаимное зацепление шестерен (не показаны) и большим количеством подшипников (не показаны) для передачи энергии, создаваемой приводным двигателем 1, вращательному блоку 3. Колебательная пластина 22 фактически представляет собой L-образную пластину. Первый конец 310 и второй конец 312 эксцентрикового вращательного вала 31 имеют разные центры окружности. Второй конец 312 эксцентрикового вращательного вала 31 с эксцентриситетом отклонен от центральной оси 314 эксцентрикового вращательного вала 31. Следящий блок 32 используют для соединения колебательной пластины 22 и эксцентрикового вращательного вала 31. Возвратно-поступательно перемещающаяся пластина 33 выполнена с фактически дугообразной направляющей прорезью 331, при этом первый конец 310 эксцентрикового вращательного вала 31 подвижен в направляющей прорези 331 для приведения в действие и возвратно-поступательного перемещения возвратно-поступательно перемещающейся пластины 33 в течение вращения эксцентрикового вращательного вала 31.
Согласно фиг.1-8 при работе движущий вал 21 вращается посредством приводного двигателя 1 для приведения в действие колебательной пластины 22, которая приводит в действие и вращает следящий блок 32, который приводит в действие и вращает эксцентриковый вращательный вал 31, который перемещается в направляющей прорези 331 для приведения в действие и перемещения возвратно-поступательно перемещающейся пластины 33, которая приводит в действие и перемещает ведомое звено 42, которое приводит в действие и перемещает группу ножей 41 таким образом, что группа ножей 41 действует между открытым состоянием, которое показано на фиг.6 и в котором обеспечивается прохождение пищевого продукта, и закрытым состоянием, которое показано на фиг.8 и в котором пищевой продукт отрезается.
Соответственно, колебательную пластину 22 приводят в действие для приведения в действие и вращения следящего блока 32, который приводит в действие и вращает эксцентриковый вращательный вал 31, который приводит в действие и обеспечивает возвратно-поступательное перемещение возвратно-поступательно перемещающейся пластины 33 для приведения в действие группы ножей 41, так что группа ножей 41 действует между открытым состоянием, в котором обеспечивается прохождение пищевого продукта, и закрытым состоянием, в котором отрезается пищевой продукт. Кроме того, возвратно-поступательно перемещающуюся пластину 33 приводят в возвратно-поступательное движение посредством колебательной пластины 22, следящего блока 32 и эксцентрикового вращательного вала 31 при отсутствии кулачка, что позволяет снизить затраты на изготовление.
Формула изобретения
1. Режущее устройство, содержащее: режущий блок, включающий в себя группу ножей, режущих пищевой продукт, и ведомое звено, имеющее первый конец, шарнирно соединяемый с группой ножей для приведения в действие группы ножей; вращательный блок, включающий в себя возвратно-поступательно перемещающуюся пластину, шарнирно соединяемую со вторым концом ведомого звена для приведения в действие и возвратно-поступательного перемещения ведомого звена, эксцентриковый вращательный вал, имеющий первый конец, устанавливаемый на возвратно-поступательно перемещающейся пластине для приведения в действие и возвратно-поступательного перемещения возвратно-поступательно перемещающейся пластины, и следящий блок, устанавливаемый на отклоненном втором конце эксцентрикового вращательного вала для приведения в действие и вращения с эксцентриситетом эксцентрикового вращательного вала; приводной блок, включающий в себя движущий вал для передачи энергии вращательному блоку и колебательную пластину, имеющую первый конец, соединяемый с движущим валом и приводимый им в действие, и второй конец, соединяемый со следящим блоком для приведения в действие и вращения следящего блока; приводной двигатель, соединяемый с движущим валом для приведения в действие и вращения движущего вала.
2. Режущее устройство по п.1, в котором колебательная пластина представляет собой по существу L-образную пластину.
3. Режущее устройство по п.1, в котором первый конец и второй конец эксцентрикового вращательного вала имеют разные центры окружности.
4. Режущее устройство по п.1, в котором второй конец эксцентрикового вращательного вала отклонен от центральной оси эксцентрикового вращательного вала.
5. Режущее устройство по п.1, в котором: возвратно-поступательно перемещающаяся пластина имеет по существу дугообразную направляющую прорезь; и первый конец эксцентрикового вращательного вала подвижен в направляющей прорези для приведения в действие и возвратно-поступательного перемещения возвратно-поступательно перемещающейся пластины при вращении эксцентрикового вращательного вала.
6. Режущее устройство по п.1, в котором движущий вал вращается посредством приводного двигателя для приведения в действие колебательной пластины, которая приводит в действие и вращает следящий блок, который приводит в действие и вращает эксцентриковый вращательный вал, который подвижен в направляющей прорези для приведения в действие и перемещения возвратно-поступательно перемещающейся пластины, которая приводит в действие и перемещает ведомое звено, которое приводит в действие и перемещает группу ножей, таким образом, что группа ножей перемещается между открытым состоянием, в котором обеспечивается прохождение пищевого продукта, и закрытым состоянием, в котором отрезается пищевой продукт.
7. Режущее устройство по п.1, в котором следящий блок используется для соединения колебательной пластины и эксцентрикового вращательного вала.
РИСУНКИ
|
|