|
|
(21), (22) Заявка: 2008104612/09, 06.07.2006
(24) Дата начала отсчета срока действия патента:
06.07.2006
(30) Конвенционный приоритет:
07.07.2005 US 60/697,504 29.08.2005 US 60/712,320 30.09.2005 US 11/240,045
(43) Дата публикации заявки: 20.08.2009
(46) Опубликовано: 10.01.2010
(56) Список документов, цитированных в отчете о поиске:
US 2004/0066757 A1, 08.04.2004. RU 2232483 С2, 10.07.2004. RU 2213420 С2, 27.09.2003. WO 9750273 A1, 31.12.1997. US 2003/002460 A1, 02.01.2003.
(85) Дата перевода заявки PCT на национальную фазу:
07.02.2008
(86) Заявка PCT:
US 2006/026308 20060706
(87) Публикация PCT:
WO 2007/008573 20070118
Адрес для переписки:
129090, Москва, ул. Б.Спасская, 25, стр.3, ООО “Юридическая фирма Городисский и Партнеры”, пат.пов. Ю.Д.Кузнецову, рег. 595
|
(72) Автор(ы):
ДРАВИДА Субрахманиам (US), УОЛТОН Джей Родни (US), НАНДА Санджив (US), СУРИНЕНИ Шраван К. (US)
(73) Патентообладатель(и):
КВЭЛКОММ ИНКОРПОРЕЙТЕД (US)
|
(54) СПОСОБЫ И УСТРОЙСТВА ДЛЯ ВЗАИМОДЕЙСТВИЯ ГЛОБАЛЬНЫХ БЕСПРОВОДНЫХ СЕТЕЙ И ЛОКАЛЬНЫХ БЕСПРОВОДНЫХ СЕТЕЙ ИЛИ ПЕРСОНАЛЬНЫХ БЕСПРОВОДНЫХ СЕТЕЙ
(57) Реферат:
Изобретение относится к технике связи. Технический результат состоит в повышении качества связи в беспроводной сети. Способ может включать в себя прием информации сигнала маяка, по меньшей мере, от одной точки доступа и использование информации временной отметки, связанной с информацией сигнала маяка, для определения, следует ли передавать обслуживание осуществления связи ко второй точке доступа. Согласно другим вариантам осуществления способ может дополнительно включать в себя обнаружение, что качество сигнала маяка ниже порогового уровня, и передачу сообщения о плохом качестве сигнала маяка. Информацию относительно множества альтернативных точек доступа можно принимать в ответ на переданное сообщение о плохом качестве сигнала маяка. 9 н. и 21 з.п. ф-лы, 20 ил.
ПЕРЕКРЕСТНЫЕ ССЫЛКИ К ПЕРВОНАЧАЛЬНЫМ ЗАЯВКАМ
Данная заявка заявляет приоритет по разделу 35 § 119 (e) свода законов США по временной патентной заявке США 60/697 504, озаглавленной «METHODS AND DEVICES FOR INTERWORKING OF WIRELESS WIDE AREA NETWORKS AND WIRELESS LOCAL AREA NETWORKS OR WIRELESS PERSONAL AREA NETWORKS» и поданной 7 июля 2005, и временной патентной заявке США 60/712 320, озаглавленной «METHODS AND DEVICES FOR INTERWORKING OF WIRELESS WIDE AREA NETWORKS AND WIRELESS LOCAL AREA NETWORKS OR WIRELESS PERSONAL AREA NETWORKS», поданной 29 августа 2005, которые во всей своей полноте представлены по ссылке.
ОБЛАСТЬ ТЕХНИКИ, К КОТОРОЙ ОТНОСИТСЯ ИЗОБРЕТЕНИЕ
Последующее описание относится, в общем, к беспроводным сетям и, в том числе, к обеспечению бесперебойного (без разрывного соединения) взаимодействия при осуществлении связи между беспроводными глобальными сетями (БГС), беспроводными локальными сетями (БЛС) и/или персональными беспроводными сетями (ПБС).
УРОВЕНЬ ТЕХНИКИ
Электронные устройства могут включать в себя многочисленные протоколы связи. Например, мобильные устройства стали многофункциональными устройствами, часто обеспечивая электронную почту, доступ в Интернет, а также традиционную сотовую связь. Мобильные устройства могут быть оборудованы возможностью осуществления связи по глобальным беспроводным сетям, например, используя любую одну или все из следующих технологий: технологии систем беспроводной или сотовой связи третьего поколения (3G) или технологии Института Инженеров Электротехники и Электроники (IEEE) 802.16 (WiMax) и другие технологии БГС, которые будут разработаны в будущем. Тем временем, основанную на IEEE 802.11 возможность подключения к БЛС устанавливают также в мобильные устройства. В ближайшее время в мобильных устройствах могут также стать доступными основанные на сверхширокополосной (UWB) связи и/или стандарте Bluetooth возможности локального подключения к ПБС.
Другие примеры многочисленных протоколов связи в электронных устройствах включают в себя портативный компьютер, который может включать в себя ПБС, используемую для подключения к портативному компьютеру беспроводной мыши, беспроводной клавиатуры и т.п. Кроме того, портативный компьютер может включать в себя устройство, которое работает с любыми определенными в настоящее время протоколами IEEE 802.11 (IEEE 802.11 a/b/g/i/e) или другими протоколами семейства IEEE 802.11, которые будут разработаны в будущем (например, IEEE 802.11 n/s/r/p). Сети БЛС стали популярными и, например, их устанавливают и в домах, и на предприятиях в личных и деловых целях. Кроме того, кафе, Интернет-кафе, библиотеки и общественные и частные организации используют БЛС.
Технологии БГС отличают глобальный (повсеместный) охват и глобальное развертывание. Однако они могут претерпевать потери при прохождении через здания, пробелах в зоне покрытия и, по сравнению с БЛС и ПБС, ограниченной пропускной способности. Технологии БЛС и ПБС обеспечивают очень высокие скорости передачи данных, приближаясь к сотням Мбит/с, но зона покрытия обычно ограничивается сотнями футов в случае БЛС и десятками футов в случае ПБС.
Количество сетей и протоколов продолжает быстро увеличиваться из-за потребности в функциональных возможностях, связанных с индивидуальными требованиями пользователей и отличающимися протоколами. Пользователю трудно переключаться между такими несоизмеримыми сетями и протоколами, и во многих случаях пользователь ограничен сетью, не учитывая то, что могло бы быть оптимальной сетью для пользователя в данный момент времени. Ввиду описанного ранее существует потребность в обеспечении бесперебойного перехода между сетями и/или протоколами для оптимизации и стремления к лучшему протоколу связи для пользователя.
РАСКРЫТИЕ ИЗОБРЕТЕНИЯ
Последующее представляет упрощенную сущность одного или большего количества вариантов осуществления для обеспечения основного понимания некоторых аспектов таких вариантов осуществления. Данное раскрытие изобретения не является обширным обзором одного или большего количества вариантов осуществления и не предназначено ни для идентификации ключевых или критических элементов вариантов осуществления, ни для определения объема притязаний таких вариантов осуществления. Собственная цель состоит в том, чтобы представить некоторые концепции описанных вариантов осуществления в упрощенной форме в качестве вводной части к более подробному описанию, представленному далее.
Когда люди перемещаются по множеству сетей и протоколов различного типа, приведенные здесь варианты осуществления обеспечивают бесперебойный переход пользователя между различными сетями и протоколами для облегчения беспрепятственной, бесперебойной связи. Варианты осуществления обеспечивают различные технологии оптимизации при переходе между различными сетями и протоколами, и этот переход может быть основан на пользовательском предпочтении, местоположении пользователя, мощности сигнала и/или других критериях. Такой бесперебойный переход может быть очевиден для пользователя или может быть инициирован пользователем.
Согласно одному из признаков существует способ использования информации на основе времени для улучшения связи в беспроводной сети. Способ включает в себя прием информации сигнала маяка (сигнального кадра), по меньшей мере, от одной точки доступа и использование информации временной отметки, соответствующей данной информации сигнала маяка, для определения, следует ли передавать обслуживание связи ко второй точке доступа. Согласно другому признаку способ может включать в себя обнаружение того, что качество сигнала маяка ниже порогового уровня, передачу сообщения о плохом качестве сигнала маяка и прием информации, относящейся ко множеству альтернативных точек доступа, в ответ на переданное сообщение о плохом качестве сигнала маяка.
Согласно другому признаку существует способ выполнения передачи обслуживания в беспроводной сети. Способ может включать в себя обнаружение присутствия точки доступа БГС и точки доступа БЛС и определение соответствия информации синхронизации сигнала маяка с множеством сигналов маяка, принятых от каждой точки доступа. Способ может также включать в себя определение, следует ли переключаться между БГС и БЛС, основываясь, по меньшей мере, частично на соответствующей информации синхронизации сигнала маяка. Определение, следует ли переключаться между БГС и БЛС, может дополнительно включать в себя определение, достаточна ли пропускная способность БГС или БЛС для того, чтобы обеспечить приложение мобильного устройства.
Еще одним признаком является мобильное устройство, которое включает в себя память, которая хранит требования, относящиеся к приложению устройства, и процессор, который анализирует хранящуюся в памяти информацию и определяет, соответствует ли сеть требованиям приложения устройства, основываясь частично на информации синхронизации сигнала маяка. Можно рекомендовать передачу обслуживания между БЛС и БГС. Мобильное устройство может дополнительно включать в себя компонент БЛС, конфигурируемый для генерации временной отметки, связанной с множеством сигналов маяка, принятых в мобильном устройстве. Также мобильное устройство может включать в себя компонент БГС вместе с компонентом БЛС. Компонент БГС можно конфигурировать для генерации сигналов для БГС, указывающих информацию синхронизации сигналов маяка, принятых в компоненте БЛС.
Согласно еще одному признаку существует устройство для улучшения сетевой связи с помощью информации на основе времени. Данное устройство может включать в себя средство для генерации временной отметки, связанной с множеством сигналов маяка, принятых, по меньшей мере, от одной точки доступа, и средство для определения, следует ли переключаться ко второй точке доступа, основываясь, по меньшей мере, частично на временных отметках, связанных с множеством принятых сигналов маяка. Согласно другому признаку устройство может включать в себя средство для управления планированием передачи обслуживания для того, чтобы обеспечить приложение устройства.
Согласно еще одному аспекту существует машиночитаемый носитель, хранящий на себе выполняемые компьютером команды. Носитель может включать в себя команды приема информации сигнала маяка от одной или большего количества точек доступа и установления соответствия временной отметки прибытия с информацией сигнала маяка, используя функциональные возможности глобальной системы определения местоположения (GPS). Носитель может дополнительно использовать временную отметку информации сигнала маяка для планирования осуществления передачи обслуживания между БГС, БЛС или ПБС.
Еще одним аспектом является процессор, который выполняет команды для бесперебойного переключения между БГС и БЛС. Команды могут включать в себя команды приема сигнала маяка от точки доступа, установления соответствия времени подтверждения приема с сигналом маяка и обнаружения уровня качества сигнала маяка. Уровень качества сигнала маяка можно передавать с соответствующим временем подтверждения приема к системе управления, и может быть принято решение, следует ли переключаться между БГС и БЛС, основываясь на информации, принятой от системы управления, в ответ на переданный уровень качества сигнала маяка и соответствующее время получения сигнала маяка.
Для достижения указанных ранее и связанных с ними целей один или большее количество вариантов осуществления содержат признаки, в дальнейшем полностью описанные и, в частности, указанные в формуле изобретения. Последующее описание и прилагаемые чертежи подробно формулируют конкретные иллюстративные аспекты одного или большего количества вариантов осуществления. Эти аспекты указывают, однако, несколько различных способов, с помощью которых можно использовать принципы различных вариантов осуществления, и описанные варианты осуществления включают в себя все подобные аспекты и их эквиваленты.
КРАТКОЕ ОПИСАНИЕ ЧЕРТЕЖЕЙ
На Фиг.1 изображена система беспроводной связи в соответствии с различными представленными вариантами осуществления.
На Фиг.2 изображена система беспроводной связи множественного доступа согласно одному или большему количеству вариантов осуществления.
На Фиг.3 изображена структурная схема варианта осуществления мобильного устройства.
На Фиг.4 изображена методика определения типа сети, с которой должно устанавливать связь мобильное устройство.
На Фиг.5 изображена упрощенная структурная схема другого варианта осуществления мобильного устройства.
На Фиг.6 изображена методика определения местонахождения вызова, принятого от пользователя мобильного устройства, которое использует компонент функциональных возможностей GPS.
На Фиг.7 изображена другая методика определения местонахождения беспроводного устройства (например, мобильного телефона), которое не использует приемник GPS.
На Фиг.8 изображена методика использования точек доступа в пределах сети БГС, БЛС и/или ПБС.
На Фиг.9 изображена методика использования информации местоположения для бесперебойного переключения мобильного устройства между БГС и БЛС/ПБС.
На Фиг.10 изображен другой вариант осуществления методики использования информации местоположения для автоматического улучшения услуг мобильного устройства.
На Фиг.11 изображена методика обеспечения сети компьютер – компьютер (ad-hoc) в ситуациях, когда нет доступных точек доступа.
На Фиг.12 изображена примерная самоконфигурирующуюся сеть компьютер – компьютер, которая может быть создана, используя технологии БЛС и БГС.
На Фиг.13 изображена методика использования технологии БЛС и БГС для создания самоконфигурирующейся специальной сети.
На Фиг.14 изображена методика инициализации списков соседних устройств в канале управления БГС для облегчения синхронизации терминалов доступа.
На Фиг.15 изображена oдноранговая связь в сети БЛС.
На Фиг.16 изображена методика регистрации и/или аутентификации в сети с независимым базовым набором услуг (IBSS).
На Фиг.17 изображена примерная сеть компьютер – компьютер.
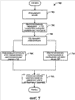
На Фиг.18 изображена система, которая координирует связь между многочисленными протоколами связи в среде беспроводной связи в соответствии с одним или большим количеством представленных вариантов осуществления.
На Фиг.19 изображена система, которая координирует связь в среде радиосвязи в соответствии с различными аспектами.
На Фиг.20 изображена среда беспроводной связи, которая может использоваться вместе с различными описанными здесь системами и способами.
ОСУЩЕСТВЛЕНИЕ ИЗОБРЕТЕНИЯ
Различные варианты осуществления описаны далее в отношении представленных чертежей. В последующем описании в целях объяснения сформулированы многочисленные конкретные подробности для обеспечения полного понимания одного или большего количества аспектов. Очевидно, однако, что такой вариант(ы) осуществления можно воплощать без этих конкретных подробностей. В других случаях известные структуры и устройства показаны в форме структурной схемы для облегчения описания этих вариантов осуществления.
В данной заявке термины «компонент», «система» и т.п. относятся к связанному с применением компьютера объекту или оборудованию, встроенному программному обеспечению, комбинации оборудования и программного обеспечения, программному обеспечению или выполняющемуся программному обеспечению. Например, компонент может быть, но не ограничен этим, процессом, выполняющимся на процессоре, процессором, объектом, исполняемой инструкцией, потоком исполняемых инструкций, программой и/или компьютером. Для иллюстрации – и приложение, выполняющееся на вычислительном устройстве, и данное вычислительное устройство могут быть компонентом. Один или большее количество компонентов могут находиться в пределах процесса и/или потока исполняемых инструкций, и компонент может быть расположен на одном компьютере и/или распределен между двумя или большим количеством компьютеров. Кроме того, эти компоненты могут выполняться с различных машиночитаемых носителей, хранящих на себе различные структуры данных. Компоненты могут осуществлять связь посредством локальных и/или удаленных процессов, например, в соответствии с сигналом, имеющим один или большее количество пакетов данных (например, данных от одного компонента, взаимодействующего с другим компонентом в локальной системе, распределенной системе и/или по сети, такой как Интернет, с другими системами посредством сигнала).
Раскрытые варианты осуществления могут содержать в себе различные схемы и/или методы эвристического и/или логического вывода, которые связаны с динамически изменяющимися сетями или используемыми протоколами связи. В данной работе термин «логический вывод» относится в общем случае к процессу логических рассуждений или логических выводов о состояниях системы, среды и/или пользователя из набора наблюдений, которые зафиксированы посредством событий и/или данных. Логический вывод может использоваться для идентификации заданного контекста или действия, или может использоваться, например, для генерации распределения вероятностей по состояниям. Логический вывод может быть вероятностным, т.е. вычислением распределения вероятности по представляющим интерес состояниям, основываясь на рассмотрении данных и событий. Логический вывод может также относиться к методам, используемым для формирования высокоуровневых событий из набора событий и/или данных. Такой логический вывод приводит к конструированию новых событий или действий из набора наблюдаемых событий и/или сохраненных данных события независимо от того, коррелированы ли находящиеся рядом во времени события, и появляются ли эти события и данные в результате одного или нескольких событий и источников данных.
Соответственно, рассматривают, что пользователи могут автоматически перемещаться наружу или внутрь различных областей связи в соответствии с описанными вариантами осуществления. Автоматическое действие (например, бесперебойный переход пользователя от БГС к БЛС в течение сеанса связи) может выполняться как функция логического вывода о намерениях пользователя относительно управления сеансом связи, а также третичной связи, пассивной/фоновой связи и планируемых сеансов связи. По отношению к выполнению автоматического действия методы машинного самообучения можно воплощать для облегчения выполнения автоматического действия. Кроме того, основанный на служебных программах анализ (например, факторизация выгоды выполнения правильного автоматического действия в сравнении с затратами выполнения неправильного действия) может быть включен в выполнение автоматического действия. В частности, эти основанные на искусственном интеллекте (ИИ) аспекты можно осуществлять с помощью любого соответствующего, основанного на машинном самообучении метода и/или статистических методов и/или вероятностных методов. Например, рассматривают использование экспертных систем, нечеткой логики, поддержки векторных машин, «жадных» алгоритмов поиска, систем на основе правил, моделей Байеса (например, сетей Байеса), нейронных сетей, других методов нелинейного обучения, синтеза данных, аналитических систем на основе служебных программ, систем, использующих модели Байеса…, и они находятся в пределах объема притязаний прилагаемой формулы изобретения.
Кроме того, различные варианты осуществления описаны в данной работе в связи с абонентской станцией. Абонентскую станцию можно также называть системой, абонентским устройством, подвижной станцией, мобильным телефоном, удаленной станцией, точкой доступа, базовой станцией, удаленным терминалом, терминалом доступа, пользовательским терминалом, пользовательским агентом или пользовательским оборудованием. Абонентская станция может быть мобильным телефоном, радиотелефоном, телефоном протокола инициирования сеанса связи (SIP), станцией местной радиосвязи (WLL), карманным персональным компьютером с возможностью беспроводной связи (КПК), карманным устройством, имеющим возможность беспроводного соединения или другим устройством обработки, соединенным с беспроводным модемом.
Кроме того, различные описанные аспекты или признаки могут воплощаться как способ, устройство или изделие, используя стандартные методы программирования и/или разработки. Здесь термин «изделие» охватывает компьютерную программу, доступную с любого машиночитаемого устройства, линии связи или носителя. Например, машиночитаемый носитель может включать в себя, но не ограничен этим, магнитные запоминающие устройства (например, жесткий диск, гибкий диск, магнитные ленты…), оптические диски (например, компакт-диск (CD), цифровой универсальный диск (DVD)…), интеллектуальные карты и устройства флэш-памяти (например, карта, запоминающее устройство, управляющий ключ…).
Обращаясь теперь к чертежам, фиг.1 иллюстрирует систему 100 беспроводной связи в соответствии с различными представленными вариантами осуществления. Система 100 может содержать одну или большее количество точек 102 доступа, которые принимают, передают, повторяют и т.д. сигналы беспроводной связи друг к другу и/или к одному или большему количеству мобильных устройств 104. Точка(ки) 102 доступа может представлять собой интерфейс между беспроводной системой 100 и проводной сетью (не показана).
Каждая точка 102 доступа может содержать тракт передатчика и тракт приемника, каждый из которых может в свою очередь содержать множество компонентов, связанных с передачей и приемом сигнала (например, процессоров, модуляторов, мультиплексоров, демодуляторов, демультиплексоров, антенн…). Мобильные устройства 104 могут быть, например, сотовыми телефонами, интеллектуальными телефонами, портативными компьютерами, карманными устройствами связи, карманными вычислительными устройствами, спутниковыми радиотелефонами, устройствами глобальной системы определения местоположения, КПК и/или другими соответствующими устройствами для осуществления связи по беспроводной системе 100. В беспроводной системе 100 периодическая передача небольших пакетов данных (обычно называемых сигналами маяка) от точки 102 доступа может сообщать о присутствии беспроводной системы 100 и передавать системе 100 информацию. Мобильные устройства 104 могут воспринимать сигналы маяка и пытаться установить беспроводное соединение с точками 102 доступа и/или с другими мобильными устройствами 104.
Система 100 облегчает бесперебойный переход между различными сетями и/или протоколами для обеспечения пользователя, использующего мобильное устройство 104, возможностью использовать доступные сети и протоколы. Система 100 также автоматически предоставляет пользователю возможность использовать лучшую сеть и/или протокол, используя данные текущего местоположения или данные пользователя, а также других пользователей сети.
Компонент, расположенный в мобильном устройстве 104, может работать вместе с одной или большим количеством точек 102 доступа для облегчения контроля, кто из пользователей находится в каждой из сетей, и это можно облегчать посредством компонента GPS и/или компонента БГС, связанного с мобильным устройством 104. Альтернативно или дополнительно, информацию местоположения можно обеспечивать от точки доступа БЛС к компоненту БЛС, связанному с мобильным устройством, которое не включает в себя доступа для облегчения контроля, кто из пользователей находится в каждой из сетей, и это можно облегчать посредством компонента GPS и/или компонента БГС, связанного с мобильным устройством 104. Альтернативно или дополнительно, информацию местоположения можно обеспечивать от точки доступа БЛС к компоненту БЛС, связанному с мобильным устройством, которое не включает в себя компонент GPS или другой компонент(ы) определения местоположения. Информацию местоположения можно обеспечивать на мобильное устройство(а), которое не имеет возможностей определения местоположения, через информацию местоположения, полученную через терминал(ы) многорежимного доступа, имеющего возможность GPS или ГС, который находится вблизи или осуществляет связь с точкой 102 доступа (что включает в себя прием и передачу сигналов маяка).
Информация местоположения может использоваться для предсказания, какой пользователь лучше всего подходит для незаметной передачи обслуживания к вторичной сети. Например, на открытой торговой улице пользователь может использовать мобильное устройство 104, соединенное с общей широкополосной сетью. Мобильное устройство 104 может бесперебойно переключаться к технологии Bluetooth с более узкой полосой и т.д., когда пользователь приближается к определенной торговой фирме. Сеть, к которой переключается мобильное устройство, может зависеть от содержимого, которое пользователь хочет поместить или переместить в мобильное устройство 104.
Так как торговые сети могут перекрываться вследствие развития торгового центра, мобильное устройство 104 может иметь необходимое содержимое, которое будет помещено/перемещено на устройство.
Фиг.2 является иллюстрацией системы беспроводной связи множественного доступа согласно одному или большему количеству вариантов осуществления. Изображена система 200, которая включает в себя БЛС, связанную с проводной локальной сетью (ЛС). Точка 102 доступа может осуществлять связь с мобильными устройствами 104. Точка 102 доступа соединена с концентратором или коммутатором 202 Ethernet для ЛС. Концентратор 202 Ethernet может быть соединен с одним или большим количеством электронных устройств 204, которые могут включать в себя персональные компьютеры, периферийные устройства (например, факсимильные аппараты, копировальные устройства, принтеры, сканеры и т.д.), серверы и т.п. Концентратор 202 Ethernet может быть соединен с маршрутизатором 206, который передает пакеты данных к модему 208. Модем 208 может передавать пакеты данных к глобальной сети (ГС) 210, такой как Интернет. Система 200 иллюстрирует одну простую конфигурацию сети. Возможно множество дополнительных конфигураций системы 200, включающих в себя альтернативные электронные устройства. Хотя система 200 проиллюстрирована и описана в отношении ЛС, система 200 может использовать другие технологии, включающие в себя БГС и/или ПБС или отдельно, или одновременно.
Система 200 может облегчать бесперебойное переключение мобильного устройства 104 от точки доступа, которую в настоящее время использует мобильное устройство 140, к точке 102 доступа, связанной с системой 200. Такое переключение к точке 102 доступа включает технологии, включающие в себя БГС и/или ПБС или отдельно, или одновременно.
Система 200 может облегчать бесперебойное переключение мобильного устройства 104 от точки доступа, которую в настоящее время использует мобильное устройство 104, к точке 102 доступа, связанной с системой 200. Такое переключение к точке 102 доступа и к сети, поддерживаемой точкой 102 доступа, может быть выбрано для обеспечения пользователя мобильного устройства 104 требуемыми функциональными возможностями и может зависеть от местоположения мобильного устройства 104 или данных, к которым пользователь хочет получать доступ или загружать на мобильное устройство 104. Для примера, а не в качестве ограничения, беспроводное устройство может быть связано с электронным устройством(ами) 204 для использования функциональных возможностей БГС и/или БЛС, доступных через электронное устройство(а) 204. Такое переключение может быть инициировано пользователем или выполняться автономно системой 200.
Фиг.3 иллюстрирует упрощенную структурную схему варианта осуществления мобильного устройства 300. Мобильное устройство 300 может включать в себя компонент БГС (например, системы множественного доступа с кодовым разделением каналов (CDMA), являющейся технологией, которая использует широкополосные методы), БЛС (например, IEEE 802.11) и/или соотнесенных технологий. Мобильное устройство 300 можно использовать как телефон для передачи голоса по Интернет-протоколу (VoIP). VoIP включает в себя передачу голоса при телефонном разговоре через Интернет и/или через IP-сети. VoIP, который обеспечивает функциональные возможности БГС, и компонент 304 БЛС, который обеспечивает функциональные возможности БЛС, расположены вместе и способны осуществлять связь с приемопередатчиком 308 через шину 306 или другие структуры или устройства. Следует понимать, что с раскрытыми вариантами осуществления могут использоваться другие средства связи, кроме шины. Приемопередатчик 308 связан с одной или большим количеством антенн 310 для предоставления возможности передачи и/или приема с помощью мобильного устройства 300. Компонент 304 БЛС может генерировать голосовые данные, выданные на приемопередатчик 308 для связи. В одном из вариантов осуществления процессор мобильного устройства 300 может включать в себя компонент 302 функциональных возможностей БГС и/или компонент 304 функциональных возможностей БЛС. В другом варианте осуществления функциональные возможности БГС и функциональные возможности БЛС можно обеспечивать с помощью отличающихся интегральных схем. В дополнительном варианте осуществления функциональные возможности БГС и функциональные возможности БЛС можно обеспечивать с помощью одной или большего количества интегральных схем, включающих в себя функциональные возможности, которые используются обоими. Мобильное устройство 300 оборудовано возможностями обеспечения связи в глобальной области (БГС) и локальной области (БЛС и ПБС) для предоставления разнообразных комбинаций услуг и удобства использования.
Компонент 304 функциональных возможностей БЛС может включать в себя дополнительный компонент 312 функциональных возможностей ПБС. Мобильное устройство 300 может соединяться или с БГС, или с БЛС и ПБС, или с обеими одновременно, основываясь на одном или большем количестве критериев, которые относятся к функциям мобильного устройства. Критерии могут храниться в памяти мобильного устройства, и процессор может анализировать сеть, основываясь на сохраненных критериях. Эти критерии и определение соответствующего соединения описаны в отношении фиг.4, которая иллюстрирует методику 400 определения типа сети, с которой должно соединяться мобильное устройство. Хотя в целях простоты объяснения методики показаны и описаны как последовательность действий, следует понимать, что методики не ограничены порядком действий, поскольку некоторые действия, в соответствии с этими методиками, могут происходить в другом порядке и/или одновременно с другими действиями, которые показаны и описаны. Например, специалисты в данной области техники поймут и оценят, что методика альтернативно может быть представлена как ряд взаимодействующих состояний или событий, таких как на диаграмме состояний. Кроме того, не все проиллюстрированные действия должны воплощать последующие методики.
Способ начинает на этапе 402 с запроса мобильного устройства на получение доступа к сети. Сеть может быть БГС, БЛС и/или ПБС. Когда запрос посылают, одна или большее количество точек доступа, связанных с сетью(ями), могут принимать запрос и отвечать сетевой информацией, которая может включать в себя характеристики каждой сети. Например, мобильное устройство может принимать информацию о типе сети, информацию о пропускной способности, о стоимости услуг, о доступных приложениях, о мощности сигнала, о количестве идентифицированных точек доступа и т.д.
Приблизительно в то же самое время, когда мобильное устройство принимает сетевую информацию, оно на этапе 406 может анализировать определенные критерии для определения того, обеспечит ли сетевое соединение наилучшие результаты для пользователя мобильного устройства. Например, критерии могут включать в себя пропускную способность, доступную для мобильного устройства, основываясь на потребностях в пропускной способности приложения(й), используемого мобильным устройством, или приложений, которые будут загружены на мобильное устройство. В других вариантах осуществления критерием может быть стоимость для пользователя мобильного устройства БГС и/или БЛС (например, поставщик услуг с наименьшей их стоимостью). В дополнительном варианте осуществления определение может быть основано на приложении(ях), доступном при использовании БГС и/или БЛС. В дополнительных вариантах осуществления критерием может быть наилучшая зона покрытия, доступная для мобильного устройства в его текущем местоположении (например, основываясь на мощности сигнала или количестве идентифицированных точек доступа для БГС и/или БЛС). Другие варианты осуществления могут объединять один или большее количество указанных выше критериев, а также других критериев, которые может определять пользователь мобильного устройства или поставщик услуг. Критерии можно воплощать в компоненте функциональных возможностей БГС, компоненте функциональных возможностей БЛС и компоненте функциональных возможностей БГС, и компоненте функциональных возможностей БЛС или в другом контроллере, находящемся в мобильном устройстве.
Основываясь на проанализированных на этапе 406 критериях, на этапе 408 мобильное устройство может отдельно соединяться с БГС или БЛС и ПБС. В дополнительном варианте осуществления мобильное устройство может соединиться и с БГС, и с БЛС и ПБС одновременно. Определение, следует ли соединяться отдельно или одновременно, основывается на проанализированных критериях и наилучшем соединении, которое может удовлетворить один или большее количество критериев.
Взаимодействие между БГС и БЛС (и ПБС) может затрагивать многочисленных поставщиков беспроводной связи, многочисленных поставщиков услуг и баз данных доступных приложений обеспечения связи на основе местоположения или другие топологии гетерогенной сети. Например, поставщик услуг БГС может поддерживать обновляемую базу данных доступных подключений к сети и услуг на основе местоположения, когда новые точки доступа добавляются поставщиками сетевых услуг или частными субъектами с функциональными возможностями БЛС и/или ПБС (например, точки доступа, обеспеченные частными или подобными компаниями). Кроме того, в некоторых вариантах осуществления БГС может расширять свою возможность обеспечения связи с помощью использования присутствия ячеистой сети с множеством сетевых сегментов БЛС и/или ПБС, которая не установлена поставщиком услуг. В ячеистой сети могут быть установлены небольшие узлы, которые действуют как простые маршрутизаторы. Каждый узел в таком случае передает сигнал малой мощности, который может достигать другие соседние узлы. Эти соседние узлы передают данные к другому узлу, который является соседним. Этот процесс может повторяться до тех пор, пока данные не достигнут своего конечного адресата.
Комбинация этих технологий в мобильных устройствах предоставляет возможность новых видов моделей использования и услуг, которые не доступны в каждой технологии (БГС, БЛС и/или ПБС) отдельно. Эти приложения, созданные с помощью взаимодействия между технологиями БГС и БЛС, можно классифицировать на множество областей. Например, эти технологии можно классифицировать на услуги на основе местоположения, услуги на основе информации синхронизации и/или услуги на основе топологии. Основанные на местоположении услуги могут включать в себя аварийные ситуации, когда местоположение мобильного устройства пользователя должно быть установлено для обеспечения таких аварийных услуг, однако описанные варианты осуществления не ограничены здесь аварийными услугами. Например, пользователи мобильных устройств (конечные пользователи) могут захотеть использовать основанную на местоположении оплату абонентских услуг. Эти виды услуг включают в себя те услуги, в которых пользователи оплачивают абонентские услуги по различным тарифам в зависимости от местоположения пользователя. Например, пользователь может иметь один тариф, когда пользователь находится дома, и другой тариф, когда пользователь находится в офисе (или на другом рабочем месте) или в Интернет-киоске или кафе. В другом варианте осуществления информация местоположения может использоваться для обеспечения мультимедийного содержимого, которое может быть загружено на мобильное устройство. Это мультимедийное содержимое может зависеть от местоположения, основываясь на том, находится ли пользователь на спортивном стадионе или в торговом центре, для которого можно обеспечивать различное мультимедийное содержимое.
Обратимся теперь к фиг.5, которая иллюстрирует упрощенную структурную схему другого варианта осуществления мобильного устройства 500. В данном варианте осуществления компонент 502 БГС, который обеспечивает функциональные возможности БГС, и компонент 504 БЛС, который обеспечивает функциональные возможности БЛС, расположены в пределах мобильного устройства 500 и способны осуществлять связь с приемопередатчиком 508 через шину 506 или другие структуры или устройства. Приемопередатчик 508 связан с одной или большим количеством антенн 510 для предоставления возможности передачи и приема данных с помощью мобильного устройства 500. Компонент 504 функциональных возможностей БЛС может включать в себя дополнительный компонент 512 функциональных возможностей ПБС. Кроме того, может обеспечиваться компонент 514 функциональных возможностей глобальной системы определения местоположения (GPS) для учета функциональных возможностей, основанных на местоположении и/или синхронизации. Можно обеспечивать ряд приложений, использующих функциональные возможности, основываясь на информации определения местоположения и на синхронизации.
Например, на торговой улице или в торговом центре (открытом и/или закрытом) предприятия розничной торговли могут иметь точки доступа, которые поддерживаются теми же самыми или различными провайдерами услуг. Когда пользователь идет по торговой улице, различные точки доступа могут принимать сигналы пользователя в то же самое время. Поскольку может существовать некоторое перекрытие БЛС из-за расположения предприятий розничной торговли, точное или приблизительное местоположение пользователя можно устанавливать с помощью компонента GPS или другого средства определения местоположения. Если пользователь находится близко к музыкальному магазину или видеокиоску и т.д., то пользователь может принимать предложения от предприятия розничной торговли купить фильм или музыку. Предприятие розничной торговли может рекомендовать предложение, используя местоположение пользователя, так как система(ы) знает, где пользователь находится. Предложение может также быть основано на пользовательском предпочтении, которое было ранее установлено пользователем или внутренним образом в мобильном устройстве, или внешним образом с помощью поставщика услуг. Пользователь может выбрать: воспользоваться данным предложением или отклонить данное предложение. Следует понимать, что если пользовательское предпочтение известно, то определенным предприятиям розничной торговли можно препятствовать в предложении пользователю нежелательных услуг.
Если пользователь хочет, например, загрузить фильм, то пользователь может получить доступ к ГС и заплатить за фильм с помощью кредитной карты и/или предварительно установленного способа оплаты (например, с помощью «электронного кошелька»). После подтверждения оплаты пользователь может принимать выбранный фильм наряду с правами, управлением и другими особенностями, связанными с обладанием конкретным фильмом. Различные сети могут использоваться для доставки прав и содержимого. В одном из сценариев права можно доставлять, используя БГС, в то время как к самому содержимому получают доступ через БЛС. К фактической услуге (например, фильму) можно получать доступ через БЛС или БГС, в зависимости от требований. DVD, например, можно загружать на мобильное устройство через БЛС благодаря пропускной способности. Определение, какие функциональные возможности использовать для передачи данных, можно делать с помощью компонента БГС, который обеспечивает функциональные возможности БГС, компонента БЛС, который обеспечивает функциональные возможности БЛС, или комбинации и компонента БГС, и компонента БЛС. Определение можно также делать с помощью контроллера или процессора, связанного с мобильным устройством.
Фиг.6 иллюстрирует методику 600 определения местонахождения вызова, принятого от пользователя мобильного устройства, которое использует компонент функциональных возможностей GPS. Способ начинается на этапе 602, когда пользователь мобильного устройства инициирует вызов. Этот вызов может быть экстренным телефонным вызовом (например, вызовом 911), или он может быть вызовом, который не является экстренным. В одном из вариантов осуществления, когда вызов инициируют на этапе 602, сообщение сигнализации, основанное на протоколе инициирования сеанса связи (SIP), может передавать информацию местоположения, предоставленную компонентом функциональных возможностей GPS. SIP является протоколом сигнализации, который может использоваться для инициирования, изменения и завершения интерактивного сеанса связи пользователя, который может включать в себя дополнительные мультимедийные элементы, такие как проведение конференций через Интернет, телефон, уведомление о событии, передача видеоинформации, обмен мгновенными сообщениями, сетевые игры и/или виртуальная реальность. Информацию местоположения можно передавать на этапе 604 к агенту вызова VoIP, например. Таким образом, если возникает чрезвычайная ситуация, то агент вызова VoIP имеет информацию местоположения и знает местоположение вызывающего абонента. На этапе 606 агент вызова VoIP может предоставлять эту информацию соответствующим ведомствам. Это полезно, когда вызывающий абонент не знает местоположения вызова и/или не может передать такую информацию получателю вызова.
В другом варианте осуществления вызов можно делать вне зоны покрытия домашней сети/БЛС пользователя. Например, ТД БЛС может быть расположена в доме пользователя, и пользователь может говорить по мобильному телефону на своем заднем дворе. Когда пользователь говорит, он может ходить вокруг и перемещаться (преднамеренно и/или неумышленно) в зону покрытия, обслуживаемую другой БЛС. В другом варианте осуществления пользователь может брать мобильный телефон в отдаленное местоположение (например, в дом друга, в дом родственника, в школу).
В другом варианте осуществления вызов инициируют на этапе 602. Если мобильное устройство находится в местоположении, которое имеет широкополосный доступ через беспроводную точку доступа (БТД), то мобильное устройство использует этот широкополосный доступ на этапе 608. Местоположение мобильного устройства можно обеспечивать на этапе 610 во время вызова через приемопередатчик, который может передавать информацию местоположения, полученную с использованием интерфейса БГС устройства. Голосовую информацию, сгенерированную функциональными возможностями БЛС, можно выдавать на приемопередатчик для передачи данных, которые посылают вместе с информацией местоположения. Эта методика может использоваться, например, в школе или в образовательном учреждении, где ребенок может использовать телефонную трубку для того, чтобы сделать экстренный (или неэкстренный) вызов. Телефонная трубка может использовать широкополосный доступ, обеспеченный школой и/или другим средством, для определения местонахождения пользователя (ребенка) и передачи данной информации получателю вызова (например, полиции, отделу пожарной охраны). Таким образом, местоположение ребенка (или другого человека) может быть определено без необходимости передачи таким ребенком информации местоположения.
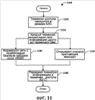
Обращаясь теперь к фиг.7, показана методика 700 определения местоположения беспроводного устройства (например, мобильного телефона), которое не использует приемник GPS или компонент GPS, который обеспечивает функциональные возможности GPS. Терминалы доступа с единственным режимом – те, которые имеют единственную функциональную возможность, такую как БЛС или ПБС. Например, мобильные телефоны, которые обращаются с VoIP дома, в общем случае не используют внедренную технологию GPS. Однако в некоторых ситуациях (например, при чрезвычайных обстоятельствах) все равно может быть важно определять местоположение мобильного устройства, которое не имеет технологии GPS. Даже когда устройство находится вдали от дома, потому что пользователь транспортировал устройство в другое место (например, в образовательное учреждение, домой к другу), местоположение устройства все равно можно определить. Это определение может быть основано на известном местоположении других(ого) устройств(а), которое расположено около мобильного устройства, которое не использует технологию GPS. Расположение около другого устройства может включать в себя ту же самую точку доступа и/или точки доступа в пределах определенной географической области вокруг точки доступа, используемой мобильным телефоном без технологии GPS.
Определение местоположения начинают на этапе 702, когда пользователь мобильного устройства без технологии GPS инициирует вызов. Мобильное устройство устанавливает связь с точкой доступа для размещения вызова. Точка доступа может иметь список или одновременно принимать информацию от устройств(а) с двумя режимами (например, такого, которое использует функциональные возможности БЛС, ПБС и/или GPS). Устройство(а) с двумя режимами может передавать информацию своего местоположения к точке доступа или к другим станциям БЛС (пользовательским терминалам) в зависимости от режима работы (инфраструктура или компьютер – компьютер) через сообщение управления или контроля. Точка доступа, которая имеет информацию местоположения от терминала с двойным доступом, может передавать эту информацию в сети инфраструктуры. Другие пользовательские терминалы около точки доступа могут использовать эту информацию для управления местоположением на этапе 708. Терминалы доступа VoIP на этапе 710 могут использовать информацию местоположения в сообщениях сигнализации SIP для указания информации местоположения. Информация местоположения может использоваться для услуг на основе местоположения и/или передачи маркетинговых и/или коммерческих сообщений на мобильное устройство(а) на этапе 712. Если пользователь находится в розничном магазине, таком как крытая или открытая торговая улица, то информация о местоположении может также использоваться для обеспечения пользователя мобильного устройства информацией, относящейся к конкретной розничной продаже. Следует понимать, что маркетинг и/или рекламирование являются дополнительными возможностями, как показано пунктирными линиями, и они могут не использоваться с раскрытыми вариантами осуществления.
Местоположение пользователя, который находится в здании, можно приблизительно аппроксимировать, потому что пользователь входит в здание из конкретного места, которое является последней известной координатой пользователя. Последнюю известную координату можно фиксировать или поддерживать с помощью терминала доступа до тех пор, пока пользователь не выйдет из здания, и функциональные возможности GPS и/или другие средства определения местоположения можно будет использовать для определения нового местоположения. Когда пользователь выходит из здания или строения, терминал будет определять его текущее местоположение через GPS или другое средство определения местоположения. Кроме того, может существовать множество пользователей, которые входят в здание, и последние известные координаты каждого пользователя можно объединять для определения диапазона действия конкретной точки доступа (БЛС) и/или базовой станции (ГС). Точка доступа (БЛС) может определять свое местоположение относительно базовой станции (ГС) и/или относительно любых устройств, которые передают обратно к точке доступа информацию местоположения. Таким образом, даже хотя точка доступа может не иметь своего собственного средства определения местоположения, информацию местоположения обеспечивают через мобильные устройства, которые обращаются к этой точке доступа.
Фиг.8 иллюстрирует методику 800 использования точек доступа в пределах сети БГС, БЛС и/или ПБС. Мобильное устройство, имеющее функциональные возможности БГС и БЛС и/или ПБС, может принимать точную синхронизацию сети, например, от приемника GPS, который может быть расположен в мобильном устройстве, или через пилотную сигнализацию БГС. Эта синхронизация может использоваться для управления качеством обслуживания (QoS) и/или передачей обслуживания. Мобильное устройство в области и/или вблизи от точек доступа или множества точек доступа может принимать сигнал маяка от точки доступа на этапе 802. При получении сигнала маяка на этапе 804 мобильное устройство может отмечать время прибытия сигнала маяка, используя внутренние функциональные возможности GPS или с помощью синхронизации БГС, полученной через интерфейс БГС. Информация сигнала маяка может включать в себя идентификатор точки доступа, местоположение точки доступа, текущую сетевую нагрузку в ТД БЛС и т.д. Отмеченное время прибытия и другую информацию можно посылать с помощью мобильного устройства к системе управлению сетью связи (УСС) на этапе 806 через, например, канал связи БГС. На этапе 808 система УСС поддерживает список точек доступа и/или времени прибытия. Эта информация может поддерживаться в базе данных или в памяти, связанной с системой УСС. Система УСС для БГС и/или БЛС, например, поддерживает список обнаруженных в данной области точек доступа БЛС/ПБС, каналов, которые используют точки доступа, и/или их время передачи сигнала маяка и текущую нагрузку в каждой ТД. Пользователь может использовать эту информацию при выборе соответствующей ТД и/или сети для подключения.
На этапе 810 система УСС может посылать мобильному устройству список точек доступа в данной области, с которыми может соединяться мобильное устройство. Список точек доступа может включать в себя соответствующие каналы и/или время передачи сигнала маяка и текущую нагрузку в точках доступа, а также другую информацию, которую система УСС собрала и поддерживала на этапе 808.
В другом варианте осуществления мобильное устройство (например, терминал доступа) может настраиваться на каждую из точек доступа во время сигнала маяка и измерять принятую информацию качества канала (например, ОСШ (отношение сигнал/шум)). Мобильное устройство может совместно использовать информацию о качестве канала связи текущей сети и других сетей с текущей ТД. Эту информацию можно передавать в систему УСС на этапе 808 и можно делать доступной для других пользователей. Таким способом можно обеспечивать управление передачей обслуживания для БЛС/ПБС. Кроме того, или альтернативно, эту информацию может передавать каждая точка доступа посредством заданной сигнализации и/или посредством информационного элемента сигнала маяка. Информационный элемент сигнала маяка может использоваться мобильным устройством(ами) около точки доступа для обновления системы УСС или информации сетевого окружения.
В другом варианте осуществления информация местоположения может использоваться для бесперебойного переключения мобильного устройства между БГС и БЛС/ПБС, как показано в методике 900 на фиг.9. Способ начинается на этапе 902, где информацию местоположения мобильного устройства можно сделать доступной через компонент функциональных возможностей GPS или другое средство определения местоположения (например, с помощью триангуляции, расположения рядом с другими устройствами…). На этапе 904 указание, что качество доступного через БГС сигнала является плохим, можно посылать к мобильному устройству. Например, мобильное устройство может указывать, что конкретная пропускная способность и/или мощность сигнала должны быть доступны для выполнения конкретной функции и/или удовлетворять требованиям/качеству обслуживания для конкретного канала связи для этого устройства, и если условия в канале связи не отвечают этим требованиям и/или уровню качества, то мобильное устройство может посылать и/или генерировать сообщение. Информация о требованиях системы (например, о пропускной способности, о мощности сигнала…) может храниться в памяти мобильного устройства и может быть основана на информации, предоставляемой поставщиком услуг и/или пользователем, поскольку она относится к одному или большему количеству приложений устройства. Процессор, связанный с мобильным устройством, может анализировать сохраненную информацию и определять, удовлетворяет ли она требованиям системы. Если она удовлетворяет требованиям, то устройство может соединяться с текущей сетью. Если она не удовлетворяет требованиям, то устройство может искать сеть, которая соответствует требованиям устройства.
Например, с помощью функциональных возможностей БЛС на этапе 906 можно обнаруживать сигналы маяка и определять мощность сигнала и/или пропускную способность, которые доступны в точке доступа БЛС. Эта информация может использоваться мобильным устройством с помощью компонента функциональных возможностей БГС и/или БЛС на этапе 908, например, для определения, следует ли переключаться от БГС к БЛС, если пропускная способность и/или мощность сигнала в БЛС выше, чем в БГС. Информация может также использоваться для переключения от БЛС к БГС. Следует признать, что переход от БЛС к БГС и/или от БГС к БЛС происходит бесперебойно, и пользователь такого устройства, возможно, не знает, что было переключение типа сети.
В другом варианте осуществления определенные на этапе 906 мощность сигнала и/или пропускная способность могут использоваться для связи с другими устройствами на этапе 910. Например, если мобильное устройство позволяет обеспечивать связь с другими устройствами, то мобильное устройство может быть связано с этими другими устройствами. Таким образом, мобильное устройство использует соединение, обеспеченное посредством БЛС. Для примера, а не в качестве ограничения, беспроводное устройство может быть связано с компьютером для использования функциональных возможностей БГС и/или БЛС, доступных через компьютер.
Фиг.10 иллюстрирует другой вариант осуществления методики 1000 использования информации местоположения для автоматического расширения услуг(и) мобильного устройства. Например, видеовызов по телефону может начинаться в терминале доступа через БГС. Например, из-за недостаточной пропускной способности в БГС разрешение видеоинформации и/или графических символов может быть или стать плохим. Альтернативно или дополнительно, пользователь может начинать конференцию в офисе, и во время конференции может захотеть переместиться в другое местоположение (например, домой, в кафе, в библиотеку…). Это включает в себя ситуацию, когда происходящий ночью вызов размещают для приспособления вызывающих абонентов, которые находятся в других часовых поясах. Вызов может начинаться в одном местоположении и в течение сеанса связи любая одна или обе стороны могут перемещаться в другое местоположение. Вызов может продолжаться без прерываний, когда пользователь(и) меняет местоположение, и мобильное устройство может быть бесперебойно аутентифицировано, когда оно перемещается через различные точки доступа и/или сети.
Когда мобильные устройства перемещаются вблизи точки доступа (например, точки доступа БГС), на этапе 1002 информацию местоположения, обеспеченную компонентом GPS или другим средством определения местоположения мобильного устройства, можно посылать к системе управления сетью связи (УСС). Система УСС на этапе 1004 может запрашивать терминал доступа искать точку доступа и обеспечивать информацию о точках доступа БЛС, существующих в области, их рабочих каналах и информацию синхронизации сигнала маяка и другую информацию. Терминал доступа может затем искать точку доступа и может синхронизироваться с сигналом маяка на этапе 1006, который может быть информацией синхронизации сигнала маяка, обеспечиваемой системой УСС. На этапе 1008 можно выполнять передачу обслуживания для переключения устройства от БГС к БЛС и/или от БЛС к БГС, например. Так как БЛС обычно соединена с широкополосной сетью, качество вызова может быть значительно улучшено, если передача вызова переадресована к БЛС. Разрешение видеоинформации и графических символов может быть значительно улучшено, и мобильное устройство (например, терминал доступа) можно присоединять к компьютерному дисплею для использования видеовызовов с высоким разрешением. Это делает возможным использование улучшенных услуг, таких как улучшенное функционирование или функционирование, в областях, где доступ был ранее недоступен.
Альтернативно или дополнительно, в стандарте БЛС IEEE 802.11 n можно выполнять основанное на времени планирование. Например, точка доступа может объявлять расписание передачи и/или приема пакетов на терминалы доступа. Терминалы доступа могут принимать пакеты в предварительно определенное время и могут затем посылать пакеты, когда приходит время передачи пакетов. Эти расписания можно передавать и координировать с помощью системы УСС через канал связи сигнализации БГС. Система УСС может назначать различные терминалы доступа к различным точкам доступа вместе с соответствующей информацией расписания.
В дополнительном варианте осуществления определенные приложения могут иметь потребности флуктуации и, возможно, потребность принимать синхронизацию от сети. Например, в VoIP, флуктуация является разницей во времени между прибытием пакетов, и она может быть вызвана сетевой перегрузкой, отклонением синхронизации и/или изменением маршрута. Точная синхронизация, доступная в мобильном устройстве, может использоваться для приложений с потребностями флуктуации. Точки доступа и мобильное устройство могут управляться от сетевых синхроимпульсов. Если точка доступа не имеет точных синхроимпульсов, то мобильное устройство может обеспечивать синхронизацию к точке доступа, например, через компонент GPS, который обеспечивает функциональные возможности GPS. Точка доступа может делать эту синхронизацию, принятую от мобильного устройства, доступной терминалам доступа, которые не имеют двойного режима, и/или которые не имеют функциональных возможностей синхронизации.
В дополнительном варианте осуществления технологии БГС и БЛС могут использоваться для создания самоконфигурирующихся сетей компьютер – компьютер. Сети компьютер – компьютер могут работать в режиме инфраструктуры, использующем точки доступа, или могут быть беспроводными сетями, которые содержат только станции (например, мобильные устройства), но не имеют точек доступа, или сетями, которые используют и режим инфраструктуры (точки доступа), и одноранговый режим. Сети компьютер – компьютер могут также упоминаться как сети с независимым базовым набором услуг (IBSS).
Сети компьютер – компьютер могут иметь различные свойства в зависимости от прикладных сценариев. Например, в определенных чрезвычайных сценариях (например, при бедствиях) различные ведомства (например, пожарная служба, полиция, служба безопасности…) могут использовать различные частоты так, чтобы связь можно было поддерживать с минимальным количеством прерываний. Таким образом, возможно, что эти ведомства не могут реагировать эффективно или могут иметь трудности при осуществлении связи друг с другом. Терминалы доступа с двумя режимами могут обеспечивать дешевые коммерческие системы, которые могут обращаться к потребностям многочисленных ведомств во время критических (и обычных) ситуаций.
Обратимся теперь к фиг.11, где изображена методика 1100 обеспечения сети компьютер – компьютер в ситуациях, когда не существует доступной точки доступа. Это может быть полезно в здании, где персонал службы экстренной помощи имеет, например, терминалы доступа с двумя режимами. Способ начинается на этапе 1102, где терминалы, расположенные в пределах здания или в другой ограниченной зоне, находятся в режиме БЛС. Когда сообщение инициировано в терминале, терминал ретранслирует всю информацию, которую он имеет, к терминалам доступа, расположенным рядом с ним. На этапе 1104 каждый терминал, который принимает информацию, ретранслирует информацию, которую он имеет (и от пользователя терминала, и от других терминалов), на терминалы, расположенные рядом с ним. На этапе 1106 с помощью ретрансляции информации между терминалами формируют сеть IBSS. На этапе 1108 информацию в конечном счете передают на терминал доступа, который может также иметь соединение с БГС. Таким образом, простое воплощение в быстро изменяющейся среде при чрезвычайной ситуации можно создавать для терминала доступа для передачи информации, которую он принимает от пользователя терминала, а также от других терминалов, расположенных рядом с ним. Хотя это может приводить к неоптимальному использованию пропускной способности, это также обеспечивает достаточную избыточность, позволяя в конечном счете передавать информацию из здания и принимать ее соответствующим получателем.
В альтернативном варианте осуществления более сложное воплощение может использовать протокол «первоочередного открытия кратчайших маршрутов» (OSPF) для создания маршрута, как указано на этапе 1110. OSPF является внутренним протоколом маршрутизации шлюза, первоначально разработанным для IP-сетей. Протокол основан на алгоритме первоначального выбора самого короткого маршрута или алгоритме состояния каналов связи, которые маршрутизатор может использовать для передачи маршрутизируемой информации к узлам в сети. Самый короткий маршрут к каждому узлу можно вычислять, основываясь на конфигурации, которая включает в себя узлы. Однако следует отметить, что этим протоколам может потребоваться время, чтобы сойтись в одной точке и, возможно, они не пригодны в средах, где топология постоянно изменяется.
Фиг.12 показывает примерную самоконфигурирующуюся сеть 1200 компьютер – компьютер, которая может быть создана с использованием технологии БЛС и/или БГС. Например, зону очень крупного города можно обслуживать с помощью группы узлов БЛС для приложений, которые должны иметь высокую пропускную способность, но не требуют высокой подвижности. В общем случае обратный трафик от каждого узла ЛС по оптоволоконному каналу связи к ГС является дорогим предложением, поэтому самоконфигурирующаяся сеть компьютер – компьютер может обеспечивать менее дорогую альтернативу.
Как показано, мобильные устройства 1202 могут связываться беспроводным образом с группой узлов БЛС 1204, 1206, 1208. Несколько узлов 1204, 1206 могут быть связаны с оптоволоконным средством 1210 обратной связи, в то время как другой узел(лы) 1208 не связан с оптоволоконным средством 1210 обратной связи. Следует признать, что хотя показано одно средство 1210, сеть может включать в себя больше одного средства. Узлы БЛС 1204, 1206, 1208 могут использоваться для ретрансляции трафика от мобильного устройства 1202 и/или исходного узла, такого как узел 1208, к узлам, связанным с помощью оптоволоконных средств передачи, таким как узлы 1204 и 1206.
Один или большее количество узлов могут быть узлами точки доступа, сконфигурированными для работы с множеством каналов БЛС одновременно, такими как узел 1208. Один из каналов 1212 может использоваться для приема трафика от станций, связанных с узлом. Другой один (или большее количество) канал 1214 могут использоваться для выполнения функции переключения. Альтернативно, единственный канал 1216 может быть связан с узлом точки 1204 доступа, и этот единственный канал 1216 может использоваться для переноса трафика и для выполнения функциональных возможностей ретрансляции.
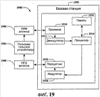
Конфигурирование топологии сети, распределение каналов к различным узлам и/или принятие решений о маршрутизации необходимо обеспечивать через управление, координацию и связь между узлами 1204, 1206, 1208 БЛС. Для достижения этих функциональных возможностей один или большее количество узлов БЛС могут иметь встроенную функцию БГС, изображенную в узле 1206. Двойные функциональные возможности делают доступным внеполосный канал, который может использоваться в целях управления.
Система 1218 управления сетью связи (УСС) может быть связана с сетью 1200 компьютер – компьютер для создания начальной топологии. Система УСС может также определять, какие каналы использовать 1212, 1214, 1216. Другой функцией системы УСС может быть определение маршрутизации между узлами 1204, 1206, 1208.
Для примера, а не в качестве ограничения, мобильному телефону можно обеспечивать информацию через ГС, например, что первая точка доступа находится на своем максимуме, или использует большинство своих ресурсов в определенное время и на определенной частоте. Другая точка доступа, находящаяся в непосредственной близости к первой точке доступа, может достигать своего максимума в другое время и/или на другой частоте. С помощью этой информации телефонная трубка не должна непрерывно настраиваться на канал или частоту, используемую второй точкой доступа, потому что ему, возможно, уже доставили информацию и о первой, и о второй точке доступа. Таким образом, мобильный телефон знает, когда настраиваться и «слушать» сигнал маяка от любой из точек доступа. Он может также определять, может ли он переключиться к другой точке доступа и/или частоте, используя информацию и местоположения, и синхронизации.
Обратимся теперь к фиг.13, на которой проиллюстрирована методика 1300 использования технологии БЛС и/или БГС для создания самоконфигурирующейся сети компьютер – компьютер, подобной показанной и описанной в отношении фиг.12. Способ начинается на этапе 1302, где каждый узел использует канал БГС для указания его GPS координат, которые можно передать к системе УСС. Система УСС, зная местоположение каждого узла, может создавать начальную топологию на этапе 1304. Топологию проектируют для достижения обеспечения хорошей связи между узлами и разнообразных маршрутов от данных узлов до узла, связанного с ГС с помощью оптоволокна. Система УСС может также определять на этапе 1306 используемые каналы, а также маршрутизацию. Информацию, относящуюся к каждому узлу, можно загружать по БГС на этапе 1308. Когда беспроводные точки доступа активизированы, дальнейшие измерения можно выполнять на этапе 1310. Принятые значения мощности сигнала можно посылать на этапе 1312 к системе УСС, которая может использовать начальную топологию и маршрутизацию для учета реальных условий эксплуатации. Кроме того, точка доступа может использовать информацию синхронизации, сгенерированную БГС, для собственной синхронизации.
Описанные выше методика и система являются централизованным подходом и могут использоваться для большой сети точек доступа с сильными потребностями QoS. Емкость сети может быть максимально увеличена, минимизируя интерференцию.
Фиг.14 иллюстрирует другой вариант осуществления методики 1400 инициализации списков соседних устройств в канале управления БГС для облегчения синхронизации терминалов доступа. Данная методика может использоваться в самоконфигурирующемся Беспроводном Контуре сети (Wireless Mesh network). Методика начинается на этапе 1402, когда инициализируют узлы БЛС. По существу в то же самое время, когда инициализируют узлы, они обмениваются на этапе 1404 списками соседних устройств по каналу управления БГС. Эти списки соседних устройств могут включать в себя информацию о точках доступа в окружающей области и/или о мобильных устройствах, которые используют эти точки доступа. Например, списки соседних устройств могут включать в себя сигнал синхронизации, передаваемый мобильным устройством в ответ на осуществление связи по БГС. Протокол, такой как протокол маршрутизации с выбором кратчайшего маршрута (OSPF), может использоваться для обмена списками соседних устройств и создания самых коротких маршрутов распределенным способом. Обмен списками синхронизации на этапе 1404 может включать в себя второй сигнал синхронизации, передаваемый через БЛС и основанный на сигнале синхронизации, посланном в ответ на осуществление связи по БГС. Мобильное устройство или терминал доступа могут использовать информацию синхронизации, сгенерированную БГС, для самосинхронизации на этапе 1406 для связи через БЛС с одним или большим количеством других терминалов доступа, основываясь на втором сигнале синхронизации. Это можно делать непосредственно через ближайшую точку доступа БГС или БЛС, близость которой известна (например, из списка соседних устройств или непосредственно через собственную функцию БГС). Альтернативно, оно может принимать эту информацию от терминала доступа с объединенными функциональными возможностями БГС и БЛС. Например, передача сигнала синхронизации может включать в себя передачу сигнала синхронизации от первого терминала доступа на один или большее количество других терминалов, который синхронизируется с первым терминалом доступа.
Фиг.15 иллюстрирует oдноранговую связь 1500 в сети БЛС. При определенных сценариях отдельные терминалы доступа 1502 и 1504 могут осуществлять связь друг с другом, используя одну или большее количество точек доступа 1506, 1508 БЛС. Для улучшения этой связи информацию синхронизации от точек доступа 1508, 1510 БГС можно использовать для синхронизации часов терминалов доступа. Следует признать, что некоторые точки доступа могут включать в себя только функциональные возможности 1506 БЛС или функциональные возможности 1510 БГС, или комбинацию функциональных возможностей 1508 и БЛС, и БГС.
Информацию синхронизации можно обеспечивать через точку доступа БЛС, если устройство имеет функциональные возможности 1512, 1514 БГС или знает точки доступа БГС. Альтернативно, функциональные возможности БГС или любого одного, или обоих терминалов доступа можно использовать для передачи этой информации на терминалы доступа, которые могут затем использовать эту информацию для осуществления связи по БЛС.
Фиг.16 иллюстрирует методику 1600 регистрации и/или аутентификации в сети с независимым базовым набором услуг (IBSS). Сеть IBSS является беспроводной сетью на основе стандарта IEEE 802.11, которая не имеет инфраструктуру магистрали. Сеть IBSS состоит, по меньшей мере, из двух беспроводных станций. Сеть IBSS может упоминаться как сеть компьютер – компьютер, потому что она может быть создана быстро с небольшим планированием или с его отсутствием. Функциональные возможности БГС, находящиеся или в терминале доступа, или в точке доступа БЛС, могут использоваться для регистрации и/или аутентификации терминала доступа для связи или доступа к услугам через точку доступа БЛС.
Способ начинается на этапе 1602, когда функциональные возможности БГС в терминале доступа могут указывать сообщение регистрации или идентификатор устройства (например, идентификатор устройства, находящийся в модуле идентификации абонента). Первое регистрационное сообщение может включать в себя ключ шифрования. Сообщение регистрации или идентификатор устройства можно аутентифицировать через БГС от первого терминала доступа. Второе регистрационное сообщение или идентификатор устройства можно передавать и подавать к точке доступа БЛС или к другим средствам обеспечения услуг связи на этапе 1604. Второе регистрационное сообщение может быть основано на первом регистрационном сообщении. Сообщение в БЛС можно передавать или через обратную связь, или через передачу маркера по воздуху, или радиоинтерфейс, полученный через БГС для терминала доступа. Это также позволяет использовать определенные для устройства ключи шифрования, которые можно аутентифицировать через систему БГС или систему БЛС.
Подход регистрации/аутентификации полезен в ситуации, когда пользователь терминала доступа осуществляет радиосвязь с информационным киоском, который имеет функциональные возможности БЛС, но у которого отсутствует широкополосное или полное обратное соединение к сети, например, к Интернет. В этой ситуации информацию аутентификации или оплаты услуг для сценариев продажи (например, музыки, видеоинформации или другой информации) можно обеспечивать через БГС. Например, идентификатором пользователя, является ли он определенным для устройства или для пользователя (например, паролем или ключом шифрования), можно обмениваться по БГС. Это дает возможность терминалу доступа получать маркер или другой аутентификатор на этапе 1606. Маркер или другой аутентификатор можно передавать по воздуху к информационному киоску на этапе 1608, предоставляя возможность терминалу доступа получать доступ к видеоинформации, песне или другому мультимедийному содержимому. Таким образом, терминалу доступа предоставляют доступ через БЛС. Следует признать, что после того как второе регистрационное сообщение передано через БГС на терминал доступа, третье регистрационное сообщение, основанное на втором регистрационном сообщении, можно посылать от терминала доступа к точке доступа БЛС. Это третье регистрационное сообщение можно посылать через различные средства связи, включающие в себя радиоинтерфейс.
Это мультимедийное содержимое можно также обеспечивать, основываясь на местоположении мобильного устройства. Например, на торговой улице мультимедийное содержимое можно обеспечивать от одного или большего количества розничных магазинов или других предприятий розничной торговли, основываясь на местоположении пользователя, а также на пользовательском предпочтении. Пользовательское предпочтение может быть предпочтением, ранее сообщенным пользователем и хранящимся в памяти мобильного устройства. Процессор, связанный с мобильным устройством, может анализировать информацию, сохраненную в памяти, и определять, должно ли мультимедийное содержимое быть принято и передано пользователю или проигнорировано и не передано пользователю устройства. В другом варианте осуществления пользовательское предпочтение можно сообщать поставщику услуг, который поддерживает данную информацию. Например, если пользователь находится около магазина спортивных товаров и предварительно задано, что такому пользователю не нужна никакая информация (например, текущие продажи или снижение цен, события…), относящаяся к видам спорта и/или к спортивным товарам, то можно препятствовать передаче информации конкретного магазина на мобильное устройство пользователя. Следует понимать, что мультимедийное содержимое является дополнительной возможностью, и раскрытые варианты осуществления могут использоваться без применения мультимедийного содержимого.
Согласно другому варианту осуществления сети БЛС компьютер – компьютер могут быть связаны через БГС. Например, если одна или большее количество сетей IBSS обнаружены, то они могут быть связаны через обратную связь, обеспеченную с помощью БГС. Это может быть доступно, если один или большее количество узлов/станций БЛС в данной IBSS обнаружено или обнаруживались с помощью точки доступа БГС. Это предоставляет возможность соединения станций БЛС от различных IBSS через обратную связь БГС, которая может иметь большую пропускную способность или может иметь доступ к улучшенным услугам. Различные IBSS могут обеспечивать покрытие радиосвязью в различных областях, которые могут не быть непрерывными друг относительно друга.
Согласно другому варианту осуществления существует возможность группового (многоадресного) вещания и/или широковещания в сети IBSS. Широковещательные сообщения и сообщения группового вещания можно обеспечивать через обратную связь БГС. Это может облегчать передачу широковещательных сообщений или сообщений группового вещания или данных, основываясь на информации местоположения. Дополнительно, это может обеспечивать возможность передачи синхронизированных широковещательных сообщений или сообщений группового вещания, основываясь на информации синхронизации, доступной через БГС (например, сигнал синхронизации от соседней точки доступа БГС может использоваться для целей синхронизации).
Фиг.17 иллюстрирует примерную сеть 1700 компьютер – компьютер. Сеть 1700 показана как сеть компьютер – компьютер, использующая четыре точки доступа или базовые станции «A» 1702, «B» 1704, «C» 1706 и «D» 1708. Сеть 1700 компьютер – компьютер может использовать любое количество точек доступа, а четыре точки доступа выбраны только в целях иллюстрации. Следует понимать, что сеть 1700 компьютер – компьютер может быть сетью в режиме инфраструктуры, использующей точки доступа (как показано), одноранговой сетью, которая не использует точки доступа, или сетью, которая использует и режим инфраструктуры (точки доступа), и одноранговый режим.
Топология сети 1700 показывает точку A 1702 доступа, связанную через радиосвязь с точкой B 1704 доступа, точкой C 1706 доступа и/или точкой D 1708 доступа. Должно быть установлено решение, относящееся к эффективным каналам связи, для точек доступа. Это решение можно выполнять через глобальный канал управления, в котором каждая точка доступа посылает свои координаты GPS (или другого средства определения местоположения) к центральной системе 1710 управления сетью связи (УСС). Система 1710 УСС, которая имеет местоположения всех точек доступа 1702, 1704, 1706, 1708 в сети 1700, определяет топологию сети и канал связи между точками доступа 1702, 1704, 1706, 1708. Например, система 1710 УСС может определять, что в данной топологии точка доступа A 1702 должна осуществлять связь с точкой доступа B 1704, точка доступа B 1704 должна осуществлять связь с точкой доступа C 1706, и точка доступа C 1706 должна осуществлять связь с точкой доступа D 1708. Система 1710 УСС может также определять, какой канал каждая из точек доступа должна использовать как функцию управления частотами. Например, система 1710 УСС может определять, что точка A 1702 доступа должна использовать канал A или канал 20 МГц, и что точка B 1704 доступа должна использовать другой канал, отличный от канала 20 МГц, и т.д.
В сети компьютер – компьютер точки доступа можно удалять или добавлять в любое время. Однако связь между точками доступа должна оставаться постоянной для обеспечения беспрепятственной передачи сигнала. Когда происходит значительное событие (аварийная ситуация и т.д.), вся топология, возможно, должна измениться. Таким образом, канал управления нужно конфигурировать для обеспечения отвечающей требованиям связи без чрезмерной интерференции. Каждую точку доступа можно конфигурировать с помощью функциональных возможностей БЛС, которые автоматически конфигурируют каждую точку доступа с помощью разрешающего канала, позволяя любому осуществлять связь через этот канал управления сетью связи. Этот разрешающий канал уменьшает проблемы, связанные с нехваткой доступных каналов управления. Канал передает свои координаты к системе 1710 УСС. Это можно делать через канал с любой пропускной способностью, а узкополосный канал ГС может быть достаточным для этой цели. Когда информация местоположения принята, сеть компьютер – компьютер можно реконфигурировать, или устанавливать новую сеть компьютер – компьютер.
Система 1710 УСС может также обеспечивать маршрутизацию пакетов. Система 1710 УСС может получать доступ к каждой точке доступа 1702, 1704, 1706, 1708 и выдавать к или загружать в каждую точку доступа 1702, 1704, 1706, 1708 таблицу маршрутизации. Таблица маршрутизации может обеспечивать информацию маршрутизации для определенных пакетов или определенных типов пакетов. Например, если голосовой пакет должен быть маршрутизирован, то система 1710 УСС (через таблицу маршрутизации) может дать команду точке доступа, что голосовой пакет должен быть маршрутизирован к точке B 1704 доступа, затем к точке C 1706 доступа, затем к точке D 1708 доступа и т.д., пока голосовой пакет не достигнет своего конечного адресата. Если пакет является пакетом данных, то маршрутизация может быть от точки D 1708 доступа к точке B 1704 доступа к точке A 1702 доступа. Видеопакет может использовать другой маршрут. Таким образом, система 1710 УСС определяет и топологию или конфигурацию сети 1700 компьютер – компьютер, и как маршрутизируют пакеты в режиме реального времени. Таким образом, сеть БГС может обеспечивать расширенные возможности управления и сигнализации для управления сетью(ями) 1700 компьютер – компьютер и может обеспечивать маршруты передачи данных для того, чтобы восполнить пробелы в обеспечении связи в сети БЛС. Следует понимать, что маршрутизация и/или обсуждаемая топология являются примерами и не ограничивают раскрытые варианты осуществления.
Система УСС 1710 может учитывать важность трафика для определения маршрутизации пакета. Например, каналы связи можно повторно устанавливать в течение определенного времени дня, недели и т.д. Система 1710 УСС может контролировать трафик в потенциально пиковое время (например, в утренний час пик, в вечерний час пик…). В такое время может существовать определенный поток трафика и маршрутизации, или каналы связи можно устанавливать и/или изменять по требованию, с высоким уровнем гибкости.
В сети, которая работает в одноранговом режиме (нет точек доступа) или в режиме комбинирования инфраструктуры и однорангового режима, телефонные трубки используют для установления сети или части сети. В такой ситуации нельзя использовать систему УСС, так как конфигурация сети может быстро изменяться. В этой ситуации каждая телефонная трубка передает свою информацию, и телефонные трубки, которые принимают эту информацию, ретранслируют данную информацию к другим телефонным трубкам. Это прохождение или ретрансляция информации продолжается до тех пор, пока информация не достигнет своего адресата. В такой одноранговой сети компьютер – компьютер первая телефонная трубка A может осуществлять связь с телефонной трубкой B, используя БЛС. Телефонная трубка B может осуществлять связь с телефонной трубкой C, используя БГС. Телефонные трубки могут осуществлять связь, используя смешанные режимы или установки, обеспечивая телефонные трубки функциональными возможностями БГС, БГС, ПБС, Wi-Fi и т.д.
Обратимся теперь к фиг.18, на которой проиллюстрирована система 1800, которая облегчает координированный обмен между многочисленными протоколами связи в беспроводной среде связи в соответствии с одним или большим количеством раскрытых вариантов осуществления. Система 1800 может находиться в точке доступа и/или в пользовательском устройстве. Система 1800 содержит приемник 1802, который может принимать сигнал, например, от антенны приемника. Приемник 1802 может выполнять с ним обычные действия, такие как фильтрование, усиление, преобразование с понижением частоты и т.д., принятого сигнала. Приемник 1802 может также преобразовывать в цифровую форму сигнал, который приведен к определенной форме, для получения выборок. Демодулятор 1804 может получать принятые символы в течение каждого периода символа, а также предоставлять принятые символы на процессор 1806.
Процессор 1806 может быть процессором, специализированным для анализа информации, принятой компонентом приемника 1802, и/или генерации информации для передачи передатчиком 1816. Процессор 1806 управляет одним или большим количеством компонентов пользовательского устройства 1800, и/или процессор 1806, который анализирует информацию, принятую приемником 1802, генерирует информацию для передачи передатчиком 1816 и управляет одним или большим количеством компонентов пользовательского устройства 1800. Процессор 1806 может включать в себя компонент контроллера с возможностью координировать связь с дополнительными пользовательскими устройствами.
Пользовательское устройство 1800 может дополнительно содержать память 1808, которая функционально связана с процессором 1806 и хранит информацию, относящуюся к координации связи, и любую другую соответствующую информацию. Память 1808 может дополнительно хранить протоколы, связанные с координацией связи. Следует признать, что описанные компоненты хранения данных (например, запоминающие устройства) могут быть или энергозависимой памятью, или энергонезависимой памятью, или могут включать в себя и энергозависимую, и энергонезависимую память. Для иллюстрации, а не в качестве ограничения, энергонезависимая память может включать в себя постоянное запоминающее устройство (ПЗУ), программируемое ПЗУ (ППЗУ), электрически программируемое ПЗУ (ЭППЗУ), электрически стираемое ПЗУ (ЭСППЗУ) или флэш-память. Энергозависимая память может включать в себя оперативную память (ОП), которая действует как внешняя кэш-память. Для иллюстрации, а не в качестве ограничения, ОП доступна во многих видах, таких как синхронная ОП (SRAM), динамическая ОП (DRAM), синхронная DRAM (SDRAM), память SDRAM с двойной скоростью передачи данных (SDRAM DDR), расширенная SDRAM (ESDRAM), DRAM фирмы Synchlink (SLDRAM) и прямая ОП фирмы Rambus (DRRAM). Память 1808 в представленных системах и/или способах содержит без ограничения эти и любые другие соответствующие виды памяти. Пользовательское устройство 1800 еще дополнительно содержит модулятор 1810 символа и передатчик 1812, который передает модулированный сигнал.
Фиг.19 является иллюстрацией системы 1900, которая облегчает координацию протоколов связи в соответствии с различными аспектами. Система 1900 содержит базовую станцию или точку 1902 доступа. Как показано, базовая станция 1902 принимает сигнал(ы) от одного или большего количества пользовательских устройств 1904 с помощью приемной антенны 1906 и передает одному или большему количеству пользовательских устройств 1904 через передающую антенну 1908.
Базовая станция 1902 содержит приемник 1910, который принимает информацию от приемной антенны 1906 и функционально связан с демодулятором 1912, который демодулирует принятую информацию. Демодулированные символы анализируют с помощью процессора 1914, который связан с памятью 1916, которая хранит информацию, относящуюся к блокам кода, назначению пользовательских устройств, относящимся к ним поисковым таблицам, уникальным последовательностям скремблирования и т.п. Модулятор 1918 может мультиплексировать сигнал для передачи с помощью передатчика 1920 через передающую антенну 1908 на пользовательские устройства 1904.
Фиг.20 иллюстрирует примерную систему 2000 радиосвязи. Беспроводная система 2000 связи для краткости изображает одну базовую станцию и один терминал. Однако следует признать, что система 2000 может включать в себя больше одной базовой станции или точки доступа, и/или больше одного терминала или пользовательского устройства, причем дополнительные базовые станции и/или терминалы могут быть по существу подобны или отличаться от примерной базовой станции и терминала, описанных ниже. Кроме того, следует признать, что базовая станция и/или терминал могут использовать описанные системы и/или способы для облегчения беспроводной связи между собой.
Обращаясь теперь к фиг.20, в нисходящем канале в точке 1905 доступа процессор 2010 передачи (ПРД) данных принимает, форматирует, кодирует, перемежает и модулирует (или отображает символы) данные трафика и обеспечивает символы модуляции («символы данных»). Модулятор 2015 символов принимает и обрабатывает символы данных и пилотные символы и обеспечивает поток символов. Модулятор 2015 символа мультиплексирует данные и пилотные символы и получает набор из N передаваемых символов. Каждый передаваемый символ может быть символом данных, пилотным символом или нулевым значением сигнала. Пилотные символы можно посылать непрерывно в каждом периоде символа. Пилотные символы можно мультиплексировать с частотным разделением каналов (FDM), мультиплексировать с ортогональным частотным разделением каналов (OFDM), мультиплексировать с временным разделением каналов (TDM), мультиплексировать с частотным разделением каналов (FDM) или мультиплексировать с кодовым разделением каналов (CDM).
Блок передатчика (ПРДЧ) 2020 принимает и преобразовывает поток символов в один или большее количество аналоговых сигналов и дополнительно приводит к определенной форме (например, усиливает, фильтрует и преобразует с повышением частоты) аналоговые сигналы для генерации сигнала нисходящего канала, подходящего для передачи по беспроводному каналу. Сигнал нисходящего канала затем передают через антенну 2025 на терминалы. В терминале 2030 антенна 2035 принимает сигнал нисходящего канала и выдает принятый сигнал к блоку 2040 приемника (ПРМН). Блок 2040 приемника приводит к определенной форме (например, фильтрует, усиливает и преобразует с понижением частоты) принятый сигнал и переводит приведенный к определенной форме сигнал в цифровую форму для получения выборок. Демодулятор 2045 символов получает N принятых символов и предоставляет принятые пилотные символы на процессор 2050 для оценки канала. Демодулятор 2045 символов дополнительно принимает оценку частотной характеристики для нисходящего канала от процессора 2050, выполняет демодуляцию данных для принятых символов данных для получения оценок символа данных (которые являются оценками переданных символов данных) и выдает оценки символа данных на процессор 2055 ПРМ данных, который демодулирует (например, отображает символы), выполняет обратное перемежение и декодирует оценки символа данных для восстановления переданных данных трафика. Обработка с помощью демодулятора 2045 символов и процессора 2055 ПРМ данных является обратной по отношению к обработке с помощью модулятора 2015 символов и процессора 1910 ПРД данных, соответственно, в точке 2005 доступа.
В канале связи процессор 2060 ПРД данных трафика обрабатывает и обеспечивает символы данных. Модулятор 2065 символа принимает и мультиплексирует символы данных с пилотными символами, выполняет модуляцию и обеспечивает поток символов. Блок 2070 передатчика затем принимает и обрабатывает поток символов для генерации сигнала восходящего канала связи, который передают с помощью антенны 2035 к точке 2005 доступа.
В точке 2005 доступа восходящий сигнал от терминала 2030 принимают с помощью антенны 2025 и обрабатывают с помощью блока 2075 приемника для получения выборок. Демодулятор 2080 символов затем обрабатывает выборки и выдает принятые пилотные символы и оценки символа данных для канала связи. Процессор 2085 ПРМ данных обрабатывает оценки символа данных для восстановления данных трафика, переданных терминалом 2030. Процессор 2090 выполняет оценку канала для каждой активной передачи терминала в восходящем канале связи.
Процессоры 2090 и 2050 управляют (например, управляют, координируют, руководят и т.д.) работой точки 2005 доступа и терминала 2030, соответственно. Соответствующие процессоры 2090 и 2050 могут быть связаны с блоками памяти (не показаны), которые хранят программные коды и данные. Процессоры 2090 и 2050 могут также выполнить вычисления для получения оценок частотной и импульсной характеристики восходящего канала связи и нисходящего канала связи, соответственно.
Для системы множественного доступа (например, FDMA, OFDMA, CDMA, TDMA и т.д.) множество терминалов может передавать одновременно в канале связи. Для такой системы пилотные поддиапазоны можно совместно использовать различными терминалами. Методики оценки канала могут использоваться в случаях, когда пилотные поддиапазоны для каждого терминала охватывают весь рабочий диапазон (возможно, за исключением краев диапазона). Такая структура пилотных поддиапазонов была бы желательной для получения частотного разнесения для каждого терминала. Описанные методики можно воплощать с помощью различных средств. Например, эти методики можно воплощать в оборудовании, программном обеспечении или в их комбинации. Для воплощения в оборудовании обрабатывающие блоки, используемые для оценки канала, можно воплощать в пределах одной или большего количества заданных интегральных схем (СпИС), процессоров цифровой обработки сигналов (ПЦОС), устройств цифровой обработки сигналов (УЦОС), программируемых логических устройств (ПЛУ), программируемых пользователем вентильных матриц (ППВМ), процессоров, контроллеров, микроконтроллеров, микропроцессоров, других электронных блоков, предназначенных для выполнения описанных функций, или их комбинации. Программное воплощение может выполняться через модули (например, процедуры, функции и т.д.), которые выполняют описанные здесь функции. Программные коды могут храниться в блоке памяти и выполняться с помощью процессоров 2090 и 2050.
Следует понимать, что описанные варианты осуществления можно осуществлять с помощью оборудования, программного обеспечения, аппаратно-программного обеспечения, микропрограммных средств, микропрограмм или любой их комбинации. Когда системы и/или способы осуществлены в программном обеспечении, встроенном программном обеспечении, микропрограммных средствах или микропрограмме, коде программы или сегменте кода, они могут храниться в машиночитаемом носителе, таком как компонент памяти. Сегмент кода может представлять процедуру, функцию, подпрограмму, программу, операцию, подоперацию, модуль, пакет программ, класс или любую комбинацию команд, структур данных или операторов программы. Сегмент кода может быть связан с другим сегментом кода или схемой оборудования с помощью прохождения и/или приема информации, данных, аргументов, параметров или содержимого памяти. Информацию, аргументы, параметры, данные и т.д. можно пропускать, пересылать или передавать с использованием любого соответствующего средства, включающего в себя совместное использование памяти, передачу сообщений, эстафетную передачу, сетевую передачу и т.д.
При программном воплощении описанные методики можно осуществлять с помощью модулей (например, процедур, функций и т.д.), которые выполняют описанные функции. Программные коды могут храниться в блоках памяти и выполняться процессорами. Блок памяти можно воплощать в пределах процессора или вне процессора, в таком случае он может быть соединен с возможностью осуществления связи с процессором через различные средства, как известно из предшествующего уровня техники.
То, что было описано выше, включает в себя примеры одного или большего количества вариантов осуществления. Конечно, невозможно описать все возможные комбинации компонентов или методологий описания приведенных выше вариантов осуществления, но специалисты в данной области техники должны признать, что возможно множество дополнительных комбинаций и изменений различных вариантов осуществления. Соответственно, описанные варианты осуществления охватывают все такие изменения, модификации и разновидности, которые находятся в пределах объема и формы прилагаемой формулы изобретения. Кроме того, в том смысле, в котором термин «включает в себя» используется или в подробном описании или в формуле изобретения, такой термин является охватывающим, подобным термину «содержащий», тогда как термин «содержащий» интерпретируется при использовании в качестве переходного слова в формуле изобретения.
Формула изобретения
1. Способ использования информации временной отметки для улучшения связи в беспроводной сети, содержащий этапы, на которых: принимают на первом мобильном устройстве, в котором отсутствуют функциональные возможности определения местоположения, и от первой точки доступа информацию сигнала маяка и связанную информацию временной отметки, соответствующие второй точке доступа, причем информация сигнала маяка и связанная информация временной отметки предоставляются на первую точку доступа посредством второго мобильного устройства, который имеет функциональные возможности определения местоположения; и используют информацию временной отметки, связанную с информацией сигнала маяка, для определения, следует ли передавать обслуживание связи ко второй точке доступа.
2. Способ по п.1, дополнительно содержащий этапы, на которых: обнаруживают, что качество сигнала маяка ниже порогового уровня; передают сообщение о плохом качестве сигнала маяка; и причем этап приема информации дополнительно содержит этап, на котором принимают информацию, относящуюся к множеству альтернативных точек доступа, в ответ на переданное сообщение о плохом качестве сигнала маяка.
3. Способ по п.2, дополнительно содержащий этап, на котором выбирают между множеством альтернативных точек доступа в зависимости по меньшей мере частично от приложения первого мобильного устройства.
4. Способ по п.2, дополнительно содержащий этап, на котором выбирают одну из множества альтернативных точек доступа для поддержания уровня качества сигнала маяка выше предопределенного порога, точки доступа представляют собой точки доступа беспроводной глобальной сети (БГС, WWAN), беспроводной локальной сети (БЛС, WLAN) или беспроводной персональной сети (БПС, WPAN).
5. Способ по п.2, дополнительно содержащий этап, на котором определяют посредством функциональных возможностей БГС или БЛС, следует ли переключаться между БГС и БЛС для достижения лучших пропускной способности или мощности сигнала.
6. Способ по п.2, в котором информация относительно множества альтернативных точек доступа, включает в себя соответствующие каналы или время передачи сигнала маяка.
7. Способ по п.1, в котором информацию временной отметки обеспечивают с помощью компонента функциональных возможностей GPS второго мобильного устройства.
8. Способ выполнения передачи обслуживания в беспроводной сети, содержащий этапы, на которых: обнаруживают на первом мобильном устройстве присутствие точки доступа БГС и по меньшей мере одной точки доступа БЛС; запрашивают от точки доступа БГС информацию синхронизации сигнала маяка для по меньшей мере одной точки доступа БЛС, причем информация синхронизации сигнала маяка предоставляется в точку доступа БГС посредством второго мобильного устройства, имеющего функциональные возможности определения местоположения; принимают запрошенную информацию синхронизации сигнала маяка от точки доступа БГС; и определяют, следует ли переходить между БГС и БЛС, основываясь, по меньшей мере частично, на принятой информации синхронизации сигнала маяка.
9. Способ по п.8, в котором этап определения, следует ли переходить между БГС и БЛС, дополнительно содержит этап, на котором определяют, достаточна ли пропускная способность БГС или БЛС для обеспечения приложения первого мобильного устройства.
10. Способ по п.8, дополнительно содержащий этап, на котором переключаются от БГС к БЛС, если пропускная способность или мощность сигнала выше в БЛС, чем в БГС.
11. Способ по п.8, дополнительно содержащий этап, на котором переключаются от БЛС к БГС, если пропускная способность или мощность сигнала выше в БГС, чем в БЛС.
12. Способ по п.8, в котором информация синхронизации сигнала маяка предоставляется на точку доступа БГС с помощью компонента GPS второго мобильного устройства.
13. Мобильное устройство для повышения качества сетевой передачи информации, содержащее: компонент БЛС, выполненный с обеспечением возможности осуществления связи с одной или более БЛС; компонент БГС, выполненный с обеспечением возможности приема синхронизации сигнала маяка БГС, связанной с одной или более БЛС, причем синхронизация сигнала маяка БЛС предоставляется БГС посредством другого мобильного устройства, имеющего функциональные возможности определения местоположения, память, выполненную с обеспечением возможности хранения требования относительно приложения устройства; и процессор, выполненный с обеспечением возможности анализа информации, сохраненной в памяти, и определения, соответствует ли по меньшей мере одна БЛС требованиям приложения устройства, основываясь частично на синхронизации сигнала маяка БЛС, и рекомендации передачи обслуживания между БГС и БЛС.
14. Мобильное устройство по п.13, связанное с компьютером для использования компонента БГС или компонента БЛС, доступных через компьютер.
15. Мобильное устройство по п.13, в котором синхронизация сигнала маяка, связанная с одной или более БЛС, используется процессором для планирования осуществления передачи обслуживания.
16. Мобильное устройство по п.15, в котором планирование осуществления передачи обслуживания основано, по меньшей мере, частично на информации качества канала.
17. Мобильное устройство по п.15, в котором планирование осуществления передачи обслуживания основано частично на настройке к каждой из одной или более точки доступа БЛС во время сигнала маяка и измерении принятой информации качества канала, принятой от каждой из множества точек доступа БЛС.
18. Устройство для повышения качества сетевой передачи информации посредством информации временной отметки, содержащее средство для приема от точки доступа БГС временной отметки, связанной с сигналами маяков одной или более БЛС, причем временная отметка предоставляется в точку доступа БГС посредством мобильного устройства, имеющего функциональные возможности определения местоположения; и средство для определения, следует ли осуществлять передачу обслуживания от точки доступа БГС к точке доступа БЛС, на основании, по меньшей мере, частично временной отметки, связанной с сигналом маяка точки доступа БЛС.
19. Устройство по п.18, дополнительно содержащее средство для планирования осуществления передачи обслуживания для обеспечения приложения устройства.
20. Машиночитаемый носитель, хранящий в себе выполняемые компьютером команды, которые при выполнении компьютерной системой побуждают компьютерную систему осуществлять способ использования информации временной отметки для улучшения связи в беспроводной сети, содержащий этапы: приема информации сигнала маяка от одной или большего количества точек доступа; установления соответствия временной отметки прибытия с информацией сигнала маяка, используя функциональные возможности глобальной системы определения местоположения (GPS); и использования временных меток информации сигнала маяка для планирования осуществления передачи обслуживания между БГС, БЛС или ПБС.
21. Машиночитаемый носитель по п.20, дополнительно содержащий команды для передачи информации сигнала маяка с временными отметками к системе управления сетью связи посредством функциональных возможностей БГС.
22. Машиночитаемый носитель по п.20, дополнительно содержащий команды для: передачи сообщения, когда качество сигнала маяка опустилось ниже порогового уровня; приема списка локальных точек доступа в ответ на посланное сообщение; и переключения между БГС, БЛС или ПБС для достижения качества сигнала маяка, которое равно или выше порогового уровня.
23. Машиночитаемый носитель по п.20, дополнительно содержащий команды для: обеспечения информации местоположения; и определения посредством функциональных возможностей БГС или БЛС, следует ли переключаться между сетью БГС и сетью БЛС для достижения больших пропускной способности или мощности сигнала.
24. Процессор, сконфигурированный для выполнения команд для бесперебойного переключения между БГС и БЛС, выполнен с обеспечением возможности осуществления: приема от точки доступа БГС информации синхронизации по меньшей мере одного сигнала маяка БЛС, причем информация синхронизации предоставляется точке доступа БГС посредством мобильного устройства, имеющего функциональные возможности определения местоположения; обнаружения сигнала маяка БЛС во время приема в соответствии с принятой информацией сигнала маяка; обнаружения уровня качества сигнала маяка; передачи уровня качества сигнала маяка с соответствующим временем получения к системе управления сетью; и определения, следует ли переключаться между БГС и БЛС, основываясь на информации, принятой от системы управления, в ответ на переданный уровень качества сигнала маяка и соответствующее время получения сигнала маяка.
25. Способ управления осуществлением связи в беспроводной сети, содержащий этапы, на которых: обнаруживают в мобильном устройстве наличие БГС и множества БЛС; принимают сигнал маяка от по меньшей мере одной точки доступа БЛС, причем сигнал маяка имеет информацию синхронизации сигнала маяка; и передают информацию синхронизации сигнала маяка точке доступа БГС для хранения и ее распространения другим мобильным устройствам, в которых отсутствует возможность определения местоположения, определяя, следует ли переходить между БГС и одной из множества БЛС, основываясь, по меньшей мере частично, на связанной синхронизации сигнала маяка БЛС.
26. Способ по п.25, дополнительно содержащий этап, на котором определяют информацию синхронизации сигнала маяка, используя компоненту GPS мобильного устройства.
27. Мобильное устройство, содержащее: компонент БЛС, выполненный с обеспечением возможности приема сигнала маяка от БЛС; компонент БГС, выполненный с обеспечением возможности приема сигнала БГС, показывающего синхронизацию сигнала маяка БЛС; процессор, выполненный с обеспечением возможности идентификации устройства управления сетью, связанного с БГС и БЛС, и предоставления идентифицированному устройству управления сетью синхронизации сигнала маяка БЛС для ее распространения другим мобильным устройствам, в которых отсутствуют функциональные возможности определения местоположения, определяя, следует ли осуществить передачу обслуживания между БГС и БЛС, используя предоставленную синхронизацию сигнала маяка.
28. Устройство по п.27, дополнительно содержащий компонент GPS, выполненный с обеспечением возможности принимать GPS сигнал, указывающий синхронизацию сигнала маяка для сигнала маяка БЛС.
29. Устройство для улучшения сетевой передачи информации посредством информации временной отметки, содержащее: средство для обнаружения в мобильном устройстве наличия БГС и множества БЛС; средство для приема сигнала маяка от по меньшей мере одной точки доступа БЛС; средство для определения информации синхронизации сигнала маяка, соответствующей сигналу маяка, основанному на информации синхронизации, предоставленной посредством БГС; и средство для передачи информации синхронизации сигнала маяка точке доступа БГС для хранения и ее распространения другим мобильным устройствам, в которых отсутствует возможность определения местоположения, определяя, следует ли переходить между БГС и одной из множества БЛС, основываясь, по меньшей мере частично, на связанной синхронизации сигнала маяка БЛС.
30. Устройство по п.29, дополнительно содержащее средство для определения информации синхронизации сигнала маяка, используя компоненту GPS.
РИСУНКИ
|
|