|
|
(21), (22) Заявка: 2008114358/09, 16.10.2006
(24) Дата начала отсчета срока действия патента:
16.10.2006
(30) Конвенционный приоритет:
14.10.2005 KR 10-2005-0097240 11.01.2006 KR 10-2006-0003338
(46) Опубликовано: 10.01.2010
(56) Список документов, цитированных в отчете о поиске:
RU 2154357 С2, 10.08.2000. US 2003229900 A1, 11.12.2003. US 2002003845 A1, 10.01.2002. US 2005226196 A1, 13.10.2005. WO 0150773 A1, 12.07.2001. US 6175595 B1, 16.01.2001. RU 2001104353 A, 27.01.2003.
(85) Дата перевода заявки PCT на национальную фазу:
11.04.2008
(86) Заявка PCT:
KR 2006/004179 20061016
(87) Публикация PCT:
WO 2007/061184 20070531
Адрес для переписки:
129090, Москва, ул. Б.Спасская, 25, стр.3, ООО “Юридическая фирма Городисский и Партнеры”, пат.пов. Ю.Д.Кузнецову, рег. 595
|
(72) Автор(ы):
СОНГ Йоунг-Дзоо (KR), ДЗУНГ Ки-Хо (KR), ЛИМ Йоунг-Квон (KR), ДЗЕОНГ Дзе-Чанг (KR), ЛИ Коок-Хеуй (KR)
(73) Патентообладатель(и):
САМСУНГ ЭЛЕКТРОНИКС КО., ЛТД. (KR), ИЮКФ-ХИЮ (ИНДАСТРИ-ЮНИВЕРСИТИ КООПИРЕЙШН ФАУНДЕЙШН ХАНИАНГ ЮНИВЕРСИТИ) (KR)
|
(54) УСТРОЙСТВО И СПОСОБ ДЛЯ ПРИЕМА МНОГОЧИСЛЕННЫХ ПОТОКОВ В СИСТЕМЕ МОБИЛЬНОЙ ТРАНСЛЯЦИИ
(57) Реферат:
Изобретение относится к системе мобильной трансляции и, в частности, к приемному устройству многочисленных потоков данных на основе упрощенного представления сцены приложений (LASeR). Технический результат заключается в создании усовершенствованного устройства приема многочисленных потоков в системе мобильной трансляции, которое предотвращает задержку во времени кадра и которое необходимо поместить в интерфейс буферов декодирования. Предложено устройство и способ для приема многочисленных потоков. Структура группового сеанса и потоки декодируются согласно заданной структуре группового сеанса так, что единственный декодер может последовательно обрабатывать демультиплексированные потоки, назначаемые многочисленным буферам декодирования, когда многочисленные логические потоки носителей мультиплексируются в один физический поток в системе передачи мобильной трансляции на основе LASeR. 2 н. и 10 з.п. ф-лы, 2 табл., 7 ил.
Область техники, к которой относится изобретение
Настоящее изобретение в целом относится к системе мобильной трансляции. Более конкретно, настоящее изобретение относится к приемному устройству многочисленных потоков и способу для приема потоков данных на основе упрощенного представления сцены приложений (LASeR).
Описание предшествующего уровня техники
Упрощенное представление сцены приложений (LASeR) является форматом мультимедийного контента для простой мультимедийной службы в терминалах, например мобильных телефонах, подвергающихся нехватке ресурсов. LASeR может быть подмножеством двоичного формата MPEG (стандарт сжатия движущегося изображения) для сцены (MPEG-4 BIFS). BIFS является стандартом описания сцены для всего мультимедийного контента, и LASeR является стандартом описания сцены для мультимедийных терминалов, например мобильных телефонов, в которых размер устройства отображения и пропускная способность сети являются небольшими.
BIFS используется для системы на основе объектов. В системе на основе объектов мультимедиа является набором объектов. Соответственно временную и пространственную информацию каждого из носителей необходимо указать. Например, в случае прогноза погоды могут рассматриваться четыре объекта, например: лицо, сообщающее погоду, метеорологическая карта, отображаемая позади лица, сообщающего погоду, речь лица, сообщающего погоду, и фоновая музыка. Когда многочисленные объекты присутствуют независимо, время появления, время исчезновения и положение каждого объекта должно определяться для описания одной сцены. Этим определением является BIFS. Так как относящаяся информация сохраняется в двоичном файле согласно BIFS, емкость запоминающего устройства уменьшается.
Однако BIFS имеет большой объем данных около 200 страниц, как описано в документе стандарта системы MPEG-4 (Международная организация по стандартизации/ Международная электро-техническая комиссия (ISO/IEC) 14496-1). Таким образом, в среде связи, подвергающейся нехватке доступных ресурсов, как в мобильных терминалах, существует сложность в использовании BIFS. Альтернативным планом является использование LASeR. LASeR является технологией, разработанной для бесплатного представления различных мультимедиа и взаимодействий с пользователями в мобильных терминалах с ограниченной памятью и мощностью с помощью выполнения процессов мультиплексирования и синхронизации для различных элементарных потоков (ES), например описание сцены LASeR, видео-, звуковые изображения, шрифт и метаданные и минимизация сложных требований. ES имеют вышеописанное исходное значение. В данном документе ES рассматриваются как индивидуальные логические каналы, конфигурирующие многочисленные каналы, которые необходимо отобразить.
LASeR ES создается с блоком доступа (AU), включая команду. Команда используется для изменения характеристики сцены в конкретный момент времени. Одновременные команды группируются в одном AU. AU может быть одним изображением сцены, кратким звуком, одним графическим изображением или короткой анимацией. Командами являются Вставка, Замещение, Удаление, Фон, Сохранение, Очистка и тому подобное. LASeR может упоминаться как стандарт, необходимый для изображения рекламного фильма (CF), в котором изображения варьируются с очень сложными элементами. Броузер LASeR отображает ES в обозначенном порядке. Иерархия присутствует между ES. Броузер LASeR отображает сцены из-за: (1) приема пакетов, (2) декодирования пакета (восстановление одного изображения AU-by-AU, один видеоклип и тому подобное), (3) выполнение команды, (4) звуковая/видео объектная визуализация, (5) пользовательское взаимодействие (выбор, перетаскивание и тому подобное) и (6) местное соединение или соединение с источником внешней информации.
Фиг.1 иллюстрирует модель декодера системы MPEG-4, с которой используется LASeR.
Ссылаясь на фиг.1, увидим, что демультиплексор 110 мобильного терминала демультиплексирует мультиплексированные логические каналы, по которым потоки данных передаются от поставщика услуг с помощью заранее определенной сети связи. Мультиплексированные логические каналы разделяются и сохраняются в буферах 120 декодирования и декодируются декодерами 130. Декодированные носители сохраняются в сложных запоминающих устройствах 140. Компоновщик 150 отображает сохраненные декодированные носители на экран. Для одновременного декодирования каналов, модель декодера на фиг.1 должна быть предусмотрена буферами 120 декодирования для потоков, декодерами 130 и сложными запоминающими устройствами 140. Однако, когда буферы 120 декодирования, декодеры 130 и сложные запоминающие устройства 140 предусматриваются на основе поток-поток, сложно для ресурсов быть в безопасности, так как мобильный терминал является узкополосным носителем связи.
Фиг.2 иллюстрирует модель декодера мобильного терминала для обращения к проблеме, как описано со ссылкой на фиг.1.
На фиг.2 предусматриваются демультиплексор 210, буферы 220 декодирования, единственный декодер 230, единственная составная память 240 и компоновщик 250. Когда единственный декодер 230 и единственная составная память 240 предусмотрены, декодер 230 последовательно осуществляет доступ и декодирует данные буфера 221 декодирования в течение заранее определенного времени. Когда операция декодирования для буфера 221 декодирования завершается, декодер 230 повторяет операцию для осуществления доступа к следующему буферу декодирования (например, буферу 222 декодирования). В этом случае проблема описывается со ссылкой на системную модель декодера согласно временной отметке декодирования (DTS) и составной временной отметке (CTS) на фиг.3. Фиг.3 иллюстрирует модель декодера согласно традиционной DTS и CTS.
На фиг.3 DTS обозначает временную отметку, указывающую время, в которое операция декодирования заканчивается, и CTS обозначает временную отметку, указывающую время, в которое декодированные носители отображаются в мобильном терминале. Так как информация DTS и CTS является основной информацией во время видеокодирования, мобильный терминал может обнаруживать информацию DTS и CTS во время декодирования.
Так как единственный декодер 230 последовательно обрабатывает данные многочисленных буферов 220 декодирования, проблема может происходить, когда буферы 220 декодирования управляются.
Во-первых, когда DTS равно CTS, декодированный носитель может отображаться с помощью компоновщика 250 в соответствующий момент времени. Однако, когда CTS 310 позже, чем DTS 320 (то есть DTS(AU1) 320 < CTS(AU1) 310), декодированный носитель не может быть отображен в течение заранее определенного времени. Напротив, когда CTS 330 раньше, чем DTS 340 (то есть DTS(AU10) 340 > CTS(AU10) 330), декодированный носитель может отображаться отсутствующим в составной памяти 240 во время заранее определенного времени, и, следовательно, декодированный носитель не может отображаться.
Фиг.4 иллюстрирует состояния буферов декодирования, когда используются единственный декодер и единственная составная память.
Декодер 430 последовательно осуществляет доступ и декодирует данные каждого из буферов 420 декодирования в течение заранее определенного времени и повторяет операцию для осуществления доступа к следующему буферу декодирования. Данные сохраняются в составной памяти 440, и компоновщик 450 отображает сохраненные декодированные данные. Кадр, указываемый черным прямоугольником, является кадром (например, I-кадр), способным непосредственно декодироваться в каждом потоке. Когда декодер 430 осуществляет доступ к произвольному буферу, кадр, который может непосредственно декодироваться в буферах 420 декодирования, не может быть помещен в точку доступа, то есть ее внешний интерфейс. В этом случае существует проблема в том, что происходит ненужная задержка во времени, пока кадр, который способен непосредственно декодироваться, помещается во внешний интерфейс буферов 420 декодирования.
Соответственно существует необходимость в улучшенном устройстве и способе для приема многочисленных потоков в системе мобильной трансляции, которая предотвращает задержку во времени кадра, который необходимо поместить в интерфейс буферов декодирования.
Сущность изобретения
Аспект примерных вариантов осуществления настоящего изобретения обращается к, по меньшей мере, вышеупомянутым проблемам и/или недостаткам и обеспечивает, по меньшей мере, преимущества, описанные ниже. Соответственно аспектом примерных вариантов осуществления настоящего изобретения является предоставление устройства и способа для приема многочисленных потоков в системе мобильной трансляции, которая может эффективно декодировать многочисленные логические потоки.
Другим аспектом примерных вариантов осуществления настоящего изобретения является предоставление устройства и способа для приема многочисленных потоков в системе мобильной трансляции, которая может эффективно управлять многочисленными буферами декодирования.
Другим аспектом примерных вариантов осуществления настоящего изобретения является предоставление устройства и способа для приема многочисленных потоков в системе мобильной трансляции, которая может предоставить информацию, необходимую для операции декодера по конфигурированию многочисленных каналов на экране без специального мозаичного канала, и который может конфигурировать информацию уровня декодера, отличную от информации на экране, для предотвращения путаницы между системными уровнями.
Еще одним аспектом примерных вариантов осуществления настоящего изобретения является предоставление устройства и способа для приема многочисленных потоков в системе мобильной трансляции, которая может уменьшить время ожидания благодаря переключению канала с помощью конфигурирования логических буферов, чье число равно числу сгруппированных потоков, и которая может эффективно управлять и декодировать данные буфера согласно информации структуры сеанса буферов.
Согласно аспекту примерных вариантов осуществления настоящего изобретения предоставлен способ для для приема многочисленных потоков в системе мобильной трансляции, в которой мультиплексированные логические каналы, по которым передаются потоки данных, принимаются и демультиплексируются от поставщика услуг в мобильный терминал с помощью заранее определенной сети связи, демультиплексированные логические каналам назначаются буферам декодирования, обращаясь к структуре группового сеанса, определяемой поставщиком услуг, промежуток времени декодирования вычисляется, в котором единственный декодер последовательно получает доступ и декодирует данные буферов декодирования, обращаясь к структуре группового сеанса и выполняя операцию декодирования в вычисленный промежуток времени декодирования, декодированные по каждому каналу элементарные потоки сохраняются в памяти, и декодированные по каждому каналу элементарные потоки, сохраняемые в памяти, отображаются на экране мобильного терминала.
Согласно другому аспекту примерных вариантов осуществления настоящего изобретения предоставлено устройство для приема многочисленных потоков в системе мобильной трансляции, в которой демультиплексор принимает и демультиплексирует мультиплексированные логические каналы, по которым передаются потоки данных от поставщика услуг в мобильный терминал с помощью заранее определенной сети связи, буферы декодирования, которым назначаются демультиплексированные логические каналы, обращаясь к структуре группового сеанса, определяемой поставщиком услуг, единственный декодер вычисляет промежуток времени декодирования, за которое единственный декодер последовательно получает доступ и декодирует данные буферов декодирования, обращаясь к структуре группового сеанса, и выполняет операцию декодирования в вычисленный промежуток времени декодирования, память сохраняет декодированные по каждому каналу элементарные потоки, и компоновщик отображает декодированные по каждому каналу элементарные потоки на экране мобильного терминала.
Краткое описание чертежей
Вышеуказанная и другие задачи, признаки и преимущества определенных примерных вариантов осуществления настоящего изобретения станут более очевидными из последующего подробного описания, рассматриваемого вместе с прилагаемыми чертежами, на которых:
фиг.1 иллюстрирует модель декодера традиционной системы MPEG-4 (стандарт сжатия движущегося изображения);
фиг.2 иллюстрирует модель декодера традиционного терминала;
фиг.3 иллюстрирует модель декодера согласно традиционной временной отметке декодирования (DTS) и составной временной отметке (CTS);
фиг.4 иллюстрирует состояния буферов декодирования, когда используется единственный декодер;
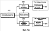
фиг.5А иллюстрирует структуру группового описания блока доступа (AU) согласно примерному варианту осуществления настоящего изобретения;
фиг.5В является блок-схемой, иллюстрирующей приемник согласно примерному варианту осуществления настоящего изобретения;
фиг.6 иллюстрирует действие декодера согласно примерному варианту осуществления настоящего изобретения; и
фиг.7А и 7В являются блок-схемами последовательности операций способа, иллюстрирующие действие приемника согласно примерному варианту осуществления настоящего изобретения.
По всем чертежам аналогичные номера ссылок будут поняты, чтобы ссылаться на те же самые элементы, признаки и структуры.
Подробное описание типичных вариантов осуществления
Объекты, заданные в описании, например подробная структура и элементы, предоставляются для поддержки в полном понимании примерных вариантов осуществления изобретения. Соответственно специалисты в данной области техники поймут, что различные изменения и модификация вариантов осуществления, описанных в данном документе, могут быть сделаны без отклонения от объема и духа изобретения. Также описания хорошо известных функций и структур опущены для ясности и краткости.
Согласно примерному варианту осуществления настоящего изобретения группируются многочисленные логические потоки, мультиплексируемые в физический поток. Сгруппированные потоки заданы в структуре сеанса. Согласно информации заданной структуры сеанса данные буферов декодирования могут эффективно управляться и декодироваться.
Информация структуры сеанса задана, как показано на фиг.5А и таблице 1.
Фиг.5А иллюстрирует структуру группового описания блока доступа (AU) согласно примерному варианту осуществления настоящего изобретения.
Фиг.5А иллюстрирует структуру группового описания, указывающую период, в который ассоциированная группа декодируется, и промежуток времени декодирования, назначаемый от единственного декодера каждому потоку, когда многочисленные логические потоки сеанса должны декодироваться декодером, группируются в одну группу для того, чтобы исследовать проблемы, происходящие в модели единственного декодера, как описано со ссылкой на фиг.3 и 4. Структура группового описания задана поставщиком услуг, то есть сервером трансляции.
Структура 510 группового описания AU (или GroupingDescriptor – групповой дескриптор), заданная согласно примерному варианту осуществления настоящего изобретения, конфигурируется с помощью списка 520 источников (SourceList), интервала 530 времени (PeriodTime) и списка 540 интервалов времени (SlotTimeList), как проиллюстрировано на фиг.5А.
SourceList 520 является списком потоков, которые необходимо декодировать с помощью единственного декодера. Тип списка источников (SourceListType) конфигурируется с помощью списка идентификаторов 521 потока элементарных потоков (ES).
PeriodTime 530 является интервалом времени, необходимым для декодирования каждого ES, включаемого в список источников один раз.
SlotTimeList 540 является списком декодируемых промежутков времени, назначаемых ES. SlotTimeListType конфигурируется с помощью интервалов 541 времени.
Многочисленные логические потоки, мультиплексируемые в одном физическом потоке в структуре группового сеанса, логически группируются в одну группу, обращаясь к идентификаторам потока. Интервалы времени попотокового декодирования и период декодирования общей группы могут задаваться.
Фиг.5В является блок-схемой, иллюстрирующей приемник многочисленных потоков согласно примерному варианту осуществления настоящего изобретения.
Демультиплексор 600 принимает и демультиплексирует мультиплексированные логические каналы, по которым потоки данных передаются от поставщика услуг с помощью заранее определенной сети связи в мобильный терминал. Мультиплексированные логические каналы разделены и сохраняются в буферах 610 декодирования и декодируются декодерами 620. В примерном варианте осуществления настоящего изобретения задается структура группового дескриптора, который сопоставляется с информацией структуры сеанса для предложения, как назначать демультиплексированные каналы буферам 610 декодирования. Как указано номерами 616 ссылок, многочисленные логические потоки мультиплексируются в один физический поток согласно структуре группового дескриптора, логически группируются в одну группу, обращаясь к идентификаторам потоков (ID). Структура группового дескриптора описана со ссылкой на таблицу 1.
| Таблица 1 |
| Название AU |
Элемент |
Описание |
| GroupingDescriptor |
Число потоков (число_элементов) |
Число потоков, которые необходимо декодировать с помощью единственного декодера |
| Идентификатор потока (StreamID) |
ID потоков, включаемые в список источников |
Ссылаясь на таблицу 1 увидим, что GroupingDescriptor конфигурируется с числом потоков и ID потоков.
Число потоков является числом потоков, которое необходимо декодировать с помощью единственного декодера. ID потоков включаются в список источников.
Описание применяемой структуры группового дескриптора существует следующим образом.
класс groupingDescriptor {
бит (8) число_элементов
для (int i = 0; i < число_элементов; i+ +){
бит(12)streamID;
}
}
Многочисленные логические потоки, мультиплексируемые в одном физическом потоке в структуре группового дескриптора, логически группируются в одну группу, обращаясь к идентификаторам потока. Интервалы времени попотокового декодирования могут быть заданы. Обращаясь к заданному групповому дескриптору, каждый из буферов 610 декодирования удаляет свой кадр и корректирует положение с помощью вычисления своего промежутка времени декодирования. Таким образом, управление выполняется так, чтобы время задержки не происходило, когда декодер 620 получает доступ к буферам 610 декодирования. Декодер 620 может вычислять время, в которое к каждому из буферов 610 декодирования получают доступ, обращаясь к интервалам времени, назначаемым на попотоковой основе. Способ для вычисления промежутка времени декодирования для каждого из буферов 610 декодирования и время, в которое декодер 620 получает доступ к каждому из буферов 610 декодирования, описывается со ссылкой на фиг.6, фиг.7А и 7В.
Таблица 2 показывает значения AU таблицы AU формата простого объединения (SAF) LASeR, типы полезной информации AU и данные полезной информации, сопоставленные с ними. Как указано с помощью затененного поля в таблице 2, значение 0x08 назначается GroupingDescriptor согласно настоящему изобретению. В таблице 2 значения интервалов от 0x00 до 0x07 предложены в традиционной технологии LASeR. Значение 0x08 является обратным значением предшествующего уровня техники. Однако в примерном варианте осуществления настоящего изобретения значение 0x08 назначается GroupingDescriptor.
| Таблица 2 |
| Значение |
Тип полезной информации блока доступа |
Данные в полезной информации |
| 0 x00 |
обратный |
– |
| 0 x01 |
заголовок потока |
дескриптор простой конфигурации декодера |
| 0 x02 |
заголовок потока (постоянный) |
дескриптор простой конфигурации декодера |
| 0 x03 |
окончание потока |
(нет данных) |
| 0 x04 |
блок доступа |
An Access Unit |
| 0 x05 |
окончание сеанса SAF |
(нет данных) |
| 0 x06 |
блок кеша |
кэш-объект |
| 0 x07 |
заголовок удаленного потока |
url и дескриптор простой конфигурации декодера |
| 0 x08 |
GroupingDescriptor |
groupingDescriptor |
| 0 x09~0x0F |
обратный |
– |
Фиг.6 иллюстрирует способ для удаления AU из буферов декодирования или корректировки положений декодирования, обращаясь к структуре группового описания AU и структуре группового дескриптора таблицы 1, и вычисление промежутков времени декодирования для буферов декодирования согласно примерному варианту осуществления настоящего изобретения.
В способе для вычисления времени, в которое ES декодируется в каждом из буферов 610 декодирования, промежуток времени декодирования может вычисляться из информации о начальном времени, в которое первый AU начинает декодироваться, периода 530 времени группового описания и интервала 540 времени.
Так как декодируемый кадр (указанный с помощью затененного прямоугольника) в ассоциированном потоке первого буфера 611 декодирования размещен в его интерфейсе, он может быть непосредственно декодирован. Так как промежуток времени декодирования равен текущему времени, первый буфер 611 декодирования непосредственно смещает AU в точку доступа.
Так как декодируемый кадр (указанный с помощью затененного прямоугольника) в ассоциированном потоке второго буфера 612 декодирования размещен в третьем положении от его интерфейса, он не может быть непосредственно декодирован. В этом случае промежуток времени декодирования должен вычисляться. Способ для вычисления промежутка времени декодирования является следующим.
Первый промежуток времени декодирования вычисляется во втором буфере 612 декодирования. Первый промежуток времени декодирования вычисляется, как показано в уравнении (1).
DT0(Sl) = начальный промежуток времени + интервал времени(0)
Уравнение (1)
В данном документе DT0 является первым промежутком времени декодирования, начальный промежуток времени является временем, за которое первый AU начинает декодироваться, интервал времени является промежутком времени декодирования, назначаемым каждому ES, и S1 является потоком.
После того как первый промежуток времени декодирования вычислен, второй буфер 612 декодирования вычисляет n-ый промежуток времени декодирования, соответствующий его промежутку времени декодирования. N-ый промежуток времени декодирования вычисляется, как показано в уравнении (2).
DTn(Sl) = DTn-1 + промежуток времени Уравнение (2)
В данном документе DTn является n-ым промежутком времени декодирования, DTn-1 является (n-1)-ым промежутком времени декодирования, и промежуток времени является промежутком времени, необходимым для декодирования каждого ES, включаемого в список источников один раз.
Так как декодируемый кадр (указанный с помощью затененного прямоугольника) в ассоциированном потоке третьего буфера 613 декодирования размещен в четвертом положении от его интерфейса, он не может быть непосредственно декодирован. Когда AU, который не может быть непосредственно декодирован в промежуток времени декодирования, присутствует среди AUs третьего буфера 613 декодирования (т.е. CTS(AU0~1)
0), третий буфер 613 декодирования удаляет ассоциированные AUs (AU0~1), хотя время, обозначенное составной временной отметкой (CTS), не достигнуто. В данном документе CTS относится к временной отметке, указывающей на время, в которое данные отображаются в мобильном терминале. Информация CTS является базисной информацией во время видеокодирования. Таким образом, мобильный терминал может обнаружить информацию CTS в промежуток времени декодирования.
Так как декодируемый кадр (указанный с помощью затененного прямоугольника) в ассоциированном потоке четвертого буфера 614 декодирования размещен в третьем положении от его интерфейса, он не может быть непосредственно декодирован. Таким образом, в ассоциируемый промежуток времени декодирования (указанный с помощью затененного прямоугольника) AU с наименьшим значением CTS среди буферных AUs устанавливается до AU, к которому может быть получен прямой доступ. Для этого AU0~1 удаляются из четвертого буфера 614 декодирования фиг.6, и AU2 устанавливается в точке доступа.
Фиг.7А и 7В являются блок-схемами последовательности операций способа, иллюстрирующих способ декодирования многочисленных потоков согласно примерному варианту осуществления настоящего изобретения.
Ссылаясь на фиг.7А увидим, что приемник принимает потоки видео- или звуковых данных, мультиплексированных в один физический канал на этапе 701. Затем приемник отделяет принятые мультиплексированные потоки видео- или звуковых данных в многочисленные логические каналы с помощью демультиплексора, динамично распределяет логические каналы в буферах 610 декодирования и выполняет операцию ожидания на этапе 703. Когда декодер 620 начинает операцию декодирования, приемник устанавливает текущее время начальному промежутку времени декодирования на этапе 705.
Далее операции буферов 610 декодирования, декодер 620 и составная память 630 будут описаны. Во-первых, описана работа буферов 610 декодирования. На этапе 707 ассоциированный промежуток времени декодирования вычисляется, обращаясь к начальному времени, соответствующему первому промежутку времени декодирования, периоду времени группового описания, заданному в примерном варианте осуществления настоящего изобретения, и к интервалу времени. Первый промежуток времени декодирования вычисляется, как показано в уравнении (1), и ассоциируемый промежуток времени декодирования вычисляется, как показано в уравнении (2).
Последующая операция выполняется так, чтобы буферы 610 декодирования могли устанавливать AU с наименьшим значением CTS среди буферных AUs в AU, к которому может быть осуществлен прямой доступ после того, как вычисляется промежуток времени декодирования.
Во-первых, буферы 610 декодирования определяют, меньше ли CTS(AUn), чем текущее время на этапе 709. Если CTS(AUn) меньше, чем текущее время, буферы 610 декодирования удаляют AUn на этапе 711. Однако, если CTS(AUn) равно или больше, чем текущее время, буферы 610 декодирования определяют, меньше ли CTS(AUn), чем последующий промежуток времени декодирования DTnext на этапе 713. Если CTS(AUn) меньше, чем последующий промежуток времени декодирования DTnext, буферы 610 декодирования удаляют AUn на этапе 715. Однако, если CTS(AUn) равно или больше, чем текущее время, буферы 610 декодирования определяют, меньше ли CTS(AUn), чем последующий промежуток времени декодирования DTnext на этапе 717. Если текущее время не ассоциировано с промежутком времени декодирования DTn, этап 717 повторяется. То есть пока ассоциированный промежуток времени DTn не достигнут, операция ожидания выполняется на этапе 717. Однако, если текущее время ассоциировано с промежутком времени декодирования DTn, буферы 610 декодирования непосредственно смещают AU в точку доступа на этапе 719.
С другой стороны, когда текущее время установлено до начального промежутка времени декодирования на этапе 705, декодер 620 начинает операцию декодирования на этапе 721, как проиллюстрировано на фиг.7В. Далее операция декодирования разделяется на операцию таймера, и операция декодированного кадра будет описана.
Во-первых, в операции таймера декодер 620 выполняет операцию декодирования в течение интервала времени ассоциируемого потока в каждом из буферов 610 декодирования. В это время декодер 620 определяет, больше ли разница между текущим временем и начальным временем, чем интервал времени на этапе 723. Следует заметить, что объектом определения может быть декодер 620 согласно примерному варианту осуществления настоящего изобретения или контроллер (не проиллюстрировано). Различие между текущим временем и начальным временем является временем продолжения декодирования. Если разница между текущим временем и начальным временем меньше чем или равна интервалу времени, процесс возвращается на этап 721. Однако, если разница между текущим временем и начальным временем больше, чем интервал времени, операция декодирования по ассоциируемому буферу декодирования прекращается. Таким образом, декодер 620 смещает точку доступа к следующему буферу декодирования на этапе 725. Когда точка доступа смещается к следующему буферу декодирования, декодер 620 осуществляет операцию декодирования в течение интервала времени ассоциируемого потока в ассоциированном буфере декодирования на этапе 721.
Далее описана работа декодированного кадра декодера 620. На этапе 727 декодер 620 определяет, больше ли ассоциируемое время декодирования DT(AUn), чем CTS(AUn). Если ассоциируемое время декодирования DT(AUn) больше, чем
CTS(AUn), декодер 620 переходит к этапу 729 для удаления AUn и останавливает операцию декодирования. Однако, если ассоциируемое время декодирования DT(AUn) меньше, чем или равно CTS(AUn), декодер 620 сохраняет декодированный поток в составной памяти 630 на этапе 731.
Далее описана работа составной памяти 630.
Составная память 630 определяет, равно ли текущее время CTS(AUn) на этапе 733. Если текущее время не равно CTS(AUn), этап 733 повторяется. Однако, если текущее время равно CTS(AUn), носитель, сохраненный в составной памяти 630, отображается на экране с помощью компоновщика 640 на этапе 735.
Как очевидно из вышеизложенного описания, примерные варианты осуществления настоящего изобретения имеют следующие эффекты.
Примерные варианты осуществления настоящего изобретения могут эффективно управлять многочисленными буферами декодирования с помощью последовательной обработки демультиплексированных потоков, назначаемых многочисленным буферам декодирования в единственном декодере, когда система передачи мобильной трансляции на основе LASeR мультиплексирует многочисленные логические потоки носителей в один физический поток.
Более того, примерные варианты осуществления настоящего изобретения могут эффективно управлять буферами декодирования с помощью группирования многочисленных логических потоков, мультиплексируемых в один физический поток, и определяя структуру сеанса.
Более того, примерные варианты осуществления настоящего изобретения логически группируют логические потоки, мультиплексируемые в один физический поток в одной группе согласно структуре группового сеанса. В примерном варианте реализации интервалы времени попотокового декодирования и период декодирования общей группы заданы для описания группировки AU. Каждый буфер декодирования удаляет AU от себя, корректирует положение, обращаясь к групповому описанию AU и вычислению промежутка времени декодирования. Буферы декодирования могут управляться так, что времени задержки не происходит, когда декодер получает доступ к буферам декодирования.
В примерных вариантах осуществления настоящего изоретения декодер может вычислять время, в которое к каждому из буферов декодирования получают доступ, обращаясь к интервалам времени, назначаемым на попотоковой основе.
Более того, примерные варианты осуществления настоящего изобретения могут уменьшать потери канала, предлагая операцию декодера для конфигурирования многочисленных каналов согласно информации структуры сеанса без специального мозаичного канала.
Более того, примерные варианты осуществления настоящего изобретения могут эффективно уменьшать время задержки благодаря переключению канала, исследуя проблему, происходящую в декодировании многочисленных потоков в мобильном терминале для мобильной трансляции, в которой предусмотрены единственный декодер и единственная составная память.
Тогда как изобретение показано и описано со ссылкой на его определенные предпочтительные варианты осуществления, специалистами в данной области техники будет понято, что могут быть сделаны различные изменения по форме и содержанию без отклонения от сущности и объема изобретения, как определено пунктами прилагаемой формулы изобретения и их эквивалентами.
Формула изобретения
1. Способ приема многочисленных потоков в системе мобильной трансляции, причем способ содержит этапы, на которых: принимают мультиплексированные логические каналы, по которым потоки данных передаются от поставщика услуг в мобильный терминал по сети связи; демультиплексируют мультиплексированные логические каналы; декодируют демультиплексированные логические каналы с помощью единственного декодера на основе группового дескриптора; и компонуют декодированные элементарные потоки логических каналов в носитель.
2. Способ по п.1, в котором групповой дескриптор содержит: число элементов, содержащее число элементов в этой группе; и идентификатор потока, содержащий идентификатор потока элементарного потока, сгруппированного в единственном декодере.
3. Способ по п.1, дополнительно содержащий вычисление промежутка времени декодирования в каждом буфере декодирования.
4. Способ по п.3, в котором первый промежуток времени декодирования, используя уравнение DT0(S1) = начальное время + интервал времени (0), и вычисляют промежуток времени декодирования, при котором данные каждого буфера декодирования должны в данный момент декодироваться, используя уравнение DTn(S1)=DTn-1 + период времени, при этом DT0 является первым промежутком времени декодирования, начальное время является временем, за которое первый блок доступа (AU) начинает декодироваться, интервал времени является промежутком времени декодирования, назначаемый каждому элементарному потоку, DTn является n-м промежутком времени декодирования, DTn-1 является (n-1)-м промежутком времени декодирования, период времени является периодом времени, необходимым для декодирования каждого элементарного потока, включаемого в список источников один раз, и S1 является потоком.
5. Способ по п.3, в котором, когда время, за которое единственный декодер получает доступ и декодирует данные буферов декодирования, вычисляется время, за которое каждый буфер декодирования получает доступ, вычисляется, обращаясь к интервалам времени, назначаемым на потоковой основе.
6. Способ по п.1, в котором поставщик услуг содержит сервер поставщика трансляции.
7. Устройство для приема многочисленных потоков в системе мобильной трансляции, содержащее: приемник для приема мультиплексированных логических каналов, по которым потоки данных передаются от поставщика услуг в мобильный терминал по сети связи; демультиплексор для демультиплексирования мультиплексированных логических каналов; единственный декодер для декодирования демультиплексированных логических каналов с помощью единственного декодера на основе группового дескриптора; и компоновщик для компоновки декодированных элементарных потоков логических каналов в носитель.
8. Устройство по п.7, в котором групповой дескриптор содержит: число элементов, содержащее число элементов в этой группе; и идентификатор потока, содержащий идентификатор потока элементарного потока, сгруппированного в единственном декодере.
9. Устройство по п.7, дополнительно содержащее контроллер для вычисления промежутка времени декодирования в каждом буфере декодирования.
10. Устройство по п.9, в котором контроллер вычисляет первый промежуток времени декодирования, используя уравнение DT0(S1) = начальное время + интервал времени (0), и вычисляет промежуток времени декодирования, при котором данные каждого буфера декодирования должны в данный момент декодироваться, используя уравнение DTn(S1)=DTn-1 + период времени, при этом DT0 является первым промежутком времени декодирования, начальное время является временем, за которое первый блок доступа (AU) начинает декодироваться, интервал времени является промежутком времени декодирования, назначаемым каждому элементарному потоку, DTn является n-м промежутком времени декодирования, DTn-1 является (n-1)-м промежутком времени декодирования, период времени является периодом времени, необходимым для декодирования каждого элементарного потока, включаемого в список источников один раз, и S1 является потоком.
11. Устройство по п.9, в котором, когда время, за которое единственный декодер получает доступ и декодирует данные буферов декодирования, вычисляется, время, за которое каждый буфер декодирования получает доступ, вычисляется, обращаясь к интервалам времени, назначаемым на потоковой основе.
12. Устройство по п.7, в котором поставщик услуг содержит сервер поставщика трансляции.
РИСУНКИ
|
|