|
|
(21), (22) Заявка: 2006135128/09, 04.03.2005
(24) Дата начала отсчета срока действия патента:
04.03.2005
(30) Конвенционный приоритет:
05.03.2004 US 60/550,756
(43) Дата публикации заявки: 10.04.2008
(46) Опубликовано: 10.01.2010
(56) Список документов, цитированных в отчете о поиске:
US 2003/190924 A1, 09.10.2003. WO 03/030403 A1, 10.04.2003. WO 01/59945 A1, 16.08.2001. US 2002/102950 A1, 01.08.2002. RU 2145152 C1, 10.06.2000. GB 2347591 A, 06.09.2000. DE 4403612 A1, 10.08.1995.
(85) Дата перевода заявки PCT на национальную фазу:
05.10.2006
(86) Заявка PCT:
US 2005/007115 20050304
(87) Публикация PCT:
WO 2005/084379 20050915
Адрес для переписки:
129090, Москва, ул. Б.Спасская, 25, стр.3, ООО “Юридическая фирма Городисский и Партнеры”, пат.пов. Ю.Д.Кузнецову, рег. 595
|
(72) Автор(ы):
УЛУПИНАР Фатих (US), БРЕЙТ Грегори Алан (US), БЭНИСТЕР Брайан Кларк (US), ТИДМАНН Эдвард Дж. мл. (US)
(73) Патентообладатель(и):
КВЭЛКОММ ИНКОРПОРЕЙТЕД (US)
|
(54) СПОСОБ И УСТРОЙСТВО ДЛЯ УПРАВЛЕНИЯ РАЗНЕСЕНИЕМ ПРИЕМА В БЕСПРОВОДНОЙ СВЯЗИ
(57) Реферат:
Изобретение относится к технике беспроводной связи и может быть использовано в системах с разнесенным приемом с помощью множества антенн. Разнесением приема в беспроводном устройстве управляют в ответ на рабочие условия, требования передачи и установки управления. Управление разнесением приема уменьшает потребление мощности с помощью включения разнесения приема в данных условиях. Рабочие условия, требования передачи и установки управления используют отдельно или используют совместно, чтобы определять, оправдывают ли преимущества разнесения приема с помощью множества антенн, такие как более высокая пропускная способность, более высокая пропускная способность данных, более низкая мощность передачи и более низкая частота ошибок, большую стоимость мощности разнесения приема. 4 н. и 22 з.п. ф-лы, 9 ил.
Настоящая заявка на патент притязает на приоритет предварительной заявки 60/550756, озаглавленной Способ и устройство, предназначенные для управления разнесением приемника в беспроводной связи , зарегистрированной 5 марта 2004 г., права на которую переданы владельцу настоящего изобретения и таким образом включенной в настоящее описание в качестве ссылки.
Область техники, к которой относится изобретение
Настоящее изобретение в целом относится к беспроводной связи и более конкретно к разнесению приема с помощью множества антенн в беспроводной системе связи.
Уровень техники
Разнесение приема с помощью множества антенн относится к обработке множества принятых сигналов в множестве каналов приема в беспроводном устройстве связи. По меньшей мере, две антенны подают два разных входных сигнала в устройство приемника, таким образом обеспечивая разнесение принятого сигнала в линии связи. Конкретно, множество антенн обеспечивают пространственное разнесение, так как каждый множественный маршрут появляется по-разному в каждой антенне. Следовательно, эффекты многомаршрутного замирания не сильно коррелированы между маршрутами приема. В результате разнесение приема улучшает качество вызова и передачи данных, а также увеличивает пропускную способность сети.
Выходные сигналы множества цепочек приемника объединяют, для того чтобы обеспечить лучшую оценку символов перед декодированием. Способы объединения, известные в данной области техники, включают в себя объединение минимальной среднеквадратической ошибки (MMSE, МСО), объединение максимального отношения, объединение равного коэффициента усиления и объединение выбора, но не ограничены ими. Основным недостатком разнесения приема с помощью множества антенн является то, что каждая цепочка приема расходует мощность, особенно на радиочастоте (RF, РЧ) и аналоговой части цепочки.
Разнесение приема с помощью множества антенн имеет способность существенно увеличивать пропускную способность прямой линии связи. Увеличение пропускной способности может обеспечить такие преимущества, как более высокая производительность, более низкая мощность передачи базовой станции, более низкая частота ошибки кадров (FER, ЧОК) или их комбинация. Одним недостатком разнесения приема является стоимость мощности реализации и работы таких приемников. Кроме того, преимущества разнесения приема не всегда могут быть использованы или даже необходимы.
В данной области техники имеется потребность в способах управления и устройствах, чтобы использовать разнесение приема с помощью множества антенн, когда имеются преимущества, такие как более высокая пропускная способность линии связи, более высокая производительность, более низкая мощность передачи и более низкая частота ошибок, и не использовать разнесение приема с помощью множества антенн, когда преимущества не оправдывают более высокую стоимость мощности. Следовательно, имеется потребность управлять разнесением приема, чтобы оптимизировать компромисс между преимуществами разнесения приема и потреблением мощности разнесения приема в беспроводном устройстве связи.
Раскрытие изобретения
Подвижное устройство содержит устройство приемника, которое имеет, по меньшей мере, два приемника, чтобы реализовать разнесение приема с помощью множества антенн. Устройство управления, соединенное с возможностью управления приемниками, генерирует, по меньшей мере, один указатель пропускной способности сети, который измеряет назначение, по меньшей мере, одного ресурса сети. Устройство управления также генерирует, по меньшей мере, один указатель качества, который измеряет эффективность линии связи между подвижным устройством и сетью. Устройство управления выборочно управляет устройством приемника, чтобы применить режим разнесения приема с помощью множества антенн на основании указателя пропускной способности сети и указателя качества. В одном варианте осуществления таймер, соединенный с устройством управления, способен осуществлять разнесение приема в течение некоторого периода времени. В другом варианте осуществления устройство управления реагирует на входной сигнал из приложения, работающего в подвижном устройстве. В другом варианте осуществления устройство управления осуществляет мониторинг информации состояния работы подвижного устройства и управляет приложением разнесения приема на основании информации состояния.
Краткое описание чертежей
Фиг. 1 – пример беспроводной сети 100 связи, в которой может быть использовано разнесение приема с помощью множества антенн.
Фиг. 2 – схема части подвижной станции с двумя или более антеннами и двумя или более приемниками.
Фиг. 3 изображает блок-схему устройства управления разнесением в соответствии с одним вариантом осуществления.
Фиг. 4 – блок-схема, иллюстрирующая соображения разнесения приема с множеством антенн.
Фиг. 5 – блок-схема последовательности этапов способа, предназначенного для управления разнесением в соответствии с одним вариантом осуществления.
Фиг. 6 – блок-схема последовательности этапов способа, иллюстрирующая один вариант осуществления, предназначенный для применения разнесения приема с помощью множества антенн.
Фиг. 7 иллюстрирует один вариант осуществления, который рассматривает множество указателей, предназначенных для управления разнесения приема с помощью множества антенн.
Фиг. 8 – блок-схема последовательности этапов способа, иллюстрирующая один вариант осуществления управления разнесением приема с помощью множества антенн, реализованного, чтобы улучшить прием вспомогательных или управляющих сообщений.
Фиг. 9 иллюстрирует альтернативный вариант осуществления способа управления разнесением.
Подробное описание вариантов осуществления изобретения
Фиг. 1 представляет пример беспроводной сети 100 связи, в которой может быть использовано разнесение приема с помощью множества антенн. Подвижная станция 110, которая может быть мобильной или стационарной, может взаимодействовать с одной или более базовыми станциями 120. Подвижная станция 110, также упомянутая в настоящем описании как мобильная станция , передает и принимает речь или данные или и то и другое через одну или более базовых станций 120, соединенных с контроллером 130 базовой станции. Базовые станции 120 и контроллеры 130 базовых станций являются частями сети, названной сетью доступа. Контроллер 130 базовой станции соединяется с проводной сетью 140. Затем сеть доступа переносит речь или данные в базовые станции 120 и между базовыми станциями 120. Сеть доступа дополнительно может быть соединена с дополнительными сетями вне сети доступа, такими как проводная телефонная система, корпоративная интрасеть или Internet, каждая из которых может составлять часть проводной сети 140. Сеть доступа может переносить речь и данные между каждой подвижной станцией 110 доступа и такими внешними сетями.
Подвижная станция 110, которая установила активное соединение канала трафика с одной или более базовыми станциями 120, называется активной подвижной станцией, и говорят, что она находится в состоянии трафика. О подвижной станции 110, которая находится в процессе установления активного соединения канала трафика с одной или более базовыми станциями 120, говорят, что она находится в состоянии установления соединения. Линия связи, используемая подвижной станцией 110, которая посылает сигналы в базовую станцию, называется обратной линией 150 связи. Линия связи, которую базовая станция использует, чтобы посылать сигналы в подвижную станцию, называется прямой линией 160 связи.
Разнесение приема с помощью множества антенн может существенно увеличить пропускную способность прямой линии связи беспроводной системы связи. Следует заметить, что во всем настоящем описании понятие разнесение приемника также будет использовано, чтобы относиться к разнесению приема . Несмотря на то что разнесение приема с помощью множества антенн несет непроизводительные затраты, рабочая среда беспроводной системы может реализовать преимущество предоставления возможности операции разнесения приема с помощью множества антенн через простую операцию одной цепочки приемника. Чтобы сбалансировать цели уменьшенного использования мощности, в то же время используя преимущества разнесения приема с помощью множества антенн в таких средах, желательно управлять операцией разнесения приема с помощью множества антенн в подвижной станции 110. Управление разнесением приема с помощью множества антенн работало бы таким образом, чтобы выключать разнесение приема, когда оно дает небольшое преимущество, и таким образом экономить энергию, и включать разнесение приема, когда оно могло бы быть выгодным.
Описанные в настоящей заявке варианты осуществления раскрывают способы и устройства, предназначенные для управления приложением разнесения приема с помощью множества антенн для экономии энергии, в то же время сохраняя преимущества разнесения частоты, когда необходимо. Как описано в настоящей заявке, разнесением приема с помощью множества антенн управляют в ответ на условия работы, требования передачи и установки пользователей, помимо других критериев. Конкретное условие (условия), чтобы включать или выключать операцию разнесения приема, зависит от стандарта, согласно которому работает подвижная станция, как это описано в настоящей заявке.
Способы, описанные в настоящей заявке, предназначенные для управления разнесением приема с помощью множества антенн подвижной станции, являются применимыми к любой беспроводной системе связи, использующей различные схемы множественного доступа, такие как множественный доступ с кодовым разделением (CDMA, МДКР), множественный доступ с частотным разделением (FDMA, МДЧР), ортогональное частотное уплотнение (OFDM, ОЧУ) или множественный доступ с разделением времени (TDMA, МДРВ), но не ограничены ими. Примеры схем множественного доступа МДКР включают в себя TIA/EIА/IS-95, TIA/EIА/IS-2000 или cdma2000, 1xEV-DO, 1xEV-DV, 802.11a, 802.11b, 802.11c, 802.11g, 802.11n, WIMAX или WCDMA, но не ограничены ими. Варианты осуществления, описанные в настоящей заявке, могут быть использованы в любой беспроводной системе, имеющей две или более антенн, соединенных с двумя или более операционными приемниками (т. е. один приемник плюс один или более приемников разнесения в подвижной станции для данной схемы связи).
Фиг. 2 представляет схему части подвижной станции 200 с двумя или более антеннами и двумя или более приемниками. Подвижная станция 200 может быть подобна подвижной станции 110, как на фиг. 1. Там, где конкретные варианты осуществления, описанные в настоящей заявке, описаны относительно степени разнесения, равной двум (т. е. две антенны, два приемника или две цепочки приемника), такие варианты осуществления описаны для пояснения и не предназначены для исключения других степеней разнесения. Изобретение, описанное в настоящей заявке, применяется к разнесению приема с помощью множества антенн с двумя или более антеннами и двумя или более приемниками или двумя или более цепочками приемников. В этом раскрытии понятие разнесение приема с помощью множества антенн или разнесение приема имеет дополнительное значение обработки двух сигналов, принятых из двух разных антенн, чтобы извлечь переданную информацию (например, речь или данные). Понятие приемник используется, чтобы указывать цепочку основного приемника, а также части цепочки приемника, используемые для операций приема, используется ли разнесение приема с помощью множества антенн в определенный момент времени или нет. Понятие приемник разнесения указывает дополнительный приемник, цепочку приемника или части цепочки дополнительного приемника, которые обеспечивают разнесение, когда действует разнесение приема с помощью множества антенн. Следовательно, устройство связи со степенью разнесения, равной двум, имеет две антенны, один приемник плюс один приемник разнесения. Кроме того, приемник, цепочка приемника или части цепочки приемника могут быть объединены в одну микросхему или распределены через множество микросхем. Также приемник, цепочка приемника или части цепочки приемника могут быть объединены в одну микросхему вместе с другими функциями беспроводного устройства.
В одном варианте осуществления, проиллюстрированном на фиг. 2, разнесение приема с помощью множества антенн используют, когда одному или более приемникам (220, 230 или 240) разнесения дают возможность работать совместно с приемником 210. Приемник 210 и приемники (220, 230 и 240) разнесения подают входной сигнал в демодулятор/устройство объединения 250. Приемник 210 может включать в себя части РЧ аналогового интерфейса приемника, а также другие функции и операции, включая РЧ, аналоговые задачи, задачи демодуляции, декодирования и другие задачи приемника. Демодулятор/устройство объединения 250 объединяет выходные сигналы приемника 210 и приемников 220-240 разнесения и выдает выходные символы в декодер 260. Следует заметить, когда разнесение приема с помощью множества антенн выключено, приемник 210 продолжает подавать выходные символы в декодер 260. Декодер 260 преобразует символы в биты. Биты подают в приемник 280 данных/приложение.
Устройство 270 управления разнесением принимает указатели из выходных символов демодулятора/устройства объединения 250 или декодера, или из обоих устройств. Устройство 270 управления разнесением также принимает другие указатели, которые будут описаны ниже. Устройство 270 управления разнесением, как изображено в варианте осуществления фиг. 2, использует как символы, так и биты, чтобы определять, включать ли или выключать разнесение приема с помощью множества антенн. Кроме того, устройство 270 управления разнесением использует различные другие рабочие условия и установки отдельно или в комбинации. Устройство 270 управления разнесением выдает управляющий сигнал (сигналы) 295 в приемники 220-240 разнесения, чтобы управлять их соответственной работой. Управляющий сигнал (сигналы) 295 может быть единственным или множеством сигналов. Кроме того, управляющий сигнал (сигналы) 295 могут быть отдельными сигналами для каждого из приемников 220-240 разнесения или могут быть общими сигналами для всех приемников 220-240 разнесения. Управляющий сигнал (сигналы) 295 также может быть мультиплексированным, закодированным или отформатированным с использованием различных способов, известных в данной области техники.
В одном варианте осуществления таймер или часы 272 могут быть использованы, чтобы реализовывать период времени для операции разнесения приема. Таймер 272 может включаться, когда включают управления разнесением, и оставаться включенным в течение предварительно определенного или динамически определенного периода времени, после которого управление разнесением выключают. Следует заметить, что таймер 272 может быть реализован таким образом, чтобы отслеживать управление разнесением для оптимизации процесса управления разнесением. Таким образом, таймер 272 давал бы возможность устройству 270 управления разнесением запоминать сценарии операции управления, давая возможность устройству 270 управления разнесением предсказывать будущую операцию. Например, информация синхронизации может давать возможность устройству 270 управления разнесением регулировать период времени, после которого выключают разнесение.
Фиг. 3 изображает блок-схему устройства 300 управления разнесением в соответствии с одним вариантом осуществления. Способы управления разнесением также могут быть распределены по всему аппаратному обеспечению и программному обеспечению. Устройство 300 управления разнесением (DCU, УУР) имеет множество входов для указателей, среди которых состояния 305 работы канала, частоты 310 появления ошибок, измерения 315 интенсивности сигнала, параметры 320 управления мощностью (например, подканал управления мощностью), считывания 325 уровня батареи, требования 330 качества обслуживания, требования 335 приложения, установки 340 пользователей, управление более высокого уровня 345, управление 350 передатчиком и информация 355 пилот-канала. Устройство 300 управления разнесением выдает управляющий сигнал (сигналы) 390 в приемники разнесения, такие как приемники 220, 230 и 240, проиллюстрированные на фиг. 2. Управляющий сигнал (сигналы) 390 может быть одним сигналом для всех приемников разнесения, отдельными сигналами для каждого приемника разнесения или мультиплексированной или закодированной комбинацией управляющих сигналов. Кроме того, устройство 390 управления разнесением может работать относительно любого из указателей отдельно или в комбинации. Как проиллюстрировано, любой из входных сигналов УУР 330 может быть введен много раз, например измерения 315 интенсивности сигнала.
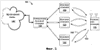
Способы, описанные в настоящей заявке, используют один или более указателей, чтобы определять, включать ли или выключать разнесение приема с помощью множества антенн. Фиг. 4 представляет блок-схему, иллюстрирующую соображения разнесения приема с помощью множества антенн. Устройство 400 управления разнесением приема принимает один или более указателей из указателя (указателей) 405 пропускной способности сети, указателей 415 качества (опыт пользователя) и/или указателя (указателей) 405 уровня батареи подвижной станции. В некоторых вариантах осуществления указатель (указатели) 405 пропускной способности сети используют, чтобы управлять приложением разнесения приема с помощью множества антенн. В других вариантах осуществления указатель (указатели) 415 качества, также относящийся к опыту пользователя, используют, чтобы управлять приложением разнесения приема с помощью множества антенн. В других вариантах осуществления используют другие соображения, такие как указатель (указатели) 425 уровня батареи подвижной станции. В других вариантах осуществления могут быть использованы различные комбинации качества, пропускной способности сети, уровня батареи в подвижной станции и другие указатели.
Обычно, при определении применять ли разнесение приема с помощью множества антенн, рассматривают два параметра пропускной способности сети. Один параметр идентифицирует общее число ресурсов, назначенных с помощью сети, а второй параметр идентифицирует использование ресурсов сети подвижной станцией. Если сеть не испытывает большую нагрузку относительно ресурсов сети (например, мощности передачи), тогда система не извлекает выгоду из приложения разнесения приема с помощью множества антенн. При этом условии сеть имеет ресурсы, чтобы назначить больше мощности пользователю. В результате система не извлекает выгоду из приложения разнесения приема с помощью множества антенн. В качестве второго соображения пропускной способности сети подвижная станция включает разнесение приема с помощью множества антенн, если подвижная станция использует большую величину имеющейся пропускной способности. Если подвижная станция использует небольшую величину имеющейся пропускной способности сети, тогда система не извлекает выгоду из приложения разнесения приема с помощью множества антенн. В одном варианте осуществления беспроводной системы, которая передает речь, как нагрузку ресурса сети, так и использование подвижной станций ресурсов сети используют, чтобы решать включать ли разнесение приема с помощью множества антенн. Следовательно, если подвижная станция использует большую величину пропускной способности сети, а система не в состоянии обеспечить пропускную способность, тогда система извлекает выгоду из приложения разнесение приема с помощью множества антенн.
Фиг. 5 представляет блок-схему этапов способа, предназначенного для управления разнесением в соответствии с одним вариантом осуществления. На этапе 410 способ выбирает один или более указателей для использования, отдельно или в комбинации, для принятия решения об управлении. Ниже описаны разные варианты выбора указателей для различных указателей. На этапе 420 способ устанавливает параметры указателей, включая выбор пороговых величин, при которых включать или выключать разнесение приема с помощью множества антенн. На этапе 430 способ осуществляет мониторинг, по меньшей мере, одного указателя пропускной способности сети и, по меньшей мере, одного указателя качества во время работы беспроводного устройства связи. На этапе 440 способ принимает решение относительно того, нарушает ли указатель, комбинация указателей, функция указателя или комбинация указателей критерий управления разнесением, чтобы включить или выключить разнесение приема с помощью множества антенн.
Если указатель не находится в диапазоне, чтобы включить, или в диапазоне, чтобы выключить разнесение приема с помощью множества антенн, продолжают осуществлять мониторинг указателей разнесение приема с помощью множества антенна на этапе 430. Если указатель (указатели) находится в диапазоне, чтобы включить, или в диапазоне, чтобы выключить разнесение приема с помощью множества антенн, включают или выключают разнесение приема с помощью множества антенна на этапе 450 и устройство продолжает осуществлять мониторинг указателей на этапе 430. В одном варианте осуществления подвижная станция сконфигурирована с выбранными указателями и параметрами принятия решения об управлении разнесением. В другом варианте осуществления подвижная станция определяет эти указатели и/или параметры в ответ на рабочие условия.
Говорят, что беспроводное устройство, которое установило активное соединение канала трафика с одной или более базовыми станциями, находится в состоянии трафика. В состоянии трафика беспроводное устройство активно принимает и посылает речь или данные, или и то и другое. Работа алгоритма управления разнесением может зависеть от того, используется ли трафик речи или данных. В трафике данных алгоритмы должны быть энергичными при включении разнесения приема. В одном варианте осуществления это может быть выполнено с помощью использования другого множества порогов для данных по сравнению с речью. Однако, по существу, как речь, так и данные могут использовать одинаковые указатели, чтобы управлять разнесением. В состоянии трафика разнесение приема включают для того, чтобы обеспечить дополнительную пропускную способность прямой линии связи для системы, когда необходимо, для того, чтобы уменьшить вероятность потерянных вызовов из-за нагрузки прямой линии связи или из-за неблагоприятных состояний канала или для того, чтобы удовлетворить целевой ЧОК. Все три эти причины могут быть сильно взаимосвязаны. Например, вероятность потери вызова является очень малой до тех пор, пока удовлетворяется ЧОК. Пропускная способность прямой линии связи может уменьшиться, если требуется, чтобы базовая станция увеличила свою мощность передачи, для того чтобы удовлетворить ЧОК.
Подвижная станция может оценивать свою мощность прямой линии связи и текущую нагрузку сектора, чтобы решать, когда система извлечет выгоду из дополнительной пропускной способности, которая может быть обеспечена с помощью разнесения приема с помощью множества антенн. Информация о пропускной способности системы не является непосредственно доступной для подвижной станции, однако подвижная станция может использовать указатели, доступные для нее, чтобы оценивать пропускную способность системы. Эти указатели предоставляют средство для подвижной станции, чтобы включать или выключать разнесение приема с помощью множества антенн.
Говорят, что беспроводное устройство, которое находится в процессе установления активного соединения канала трафика с одной или более базовыми станциями, находится в состоянии установки соединения. Система может извлечь выгоду из включения разнесения приема с помощью множества антенн, когда беспроводное устройство находится в состоянии соединения.
В одном варианте осуществления подвижная станция в качестве указателей использует отношение энергии элементарной посылки к плотности помехи, заданное как Ec/Io, или отношение энергии элементарной посылки к плотности шума, заданное как Ec/Nt. Они указывают отношение энергии пилот-сигнала к помехе или шуму, соответственно, как воспринимаемое подвижной станцией, причем малые величины этих отношений указывают, что разнесение приема с помощью множества антенн было бы выгодно, так как подвижная станция принимает меньшую энергию сигнала относительно помехи или шума. Так как эти указатели могут флуктуировать, относительно этих указателей может быть выполнена операция фильтрации или усреднения. Например, может быть использован фильтр с конечным импульсным откликом (FIR, КИО) или фильтр с бесконечным импульсным откликом (IIR, БОК) этих индикаторов с соответственной постоянной времени.
Другим полезным указателем качества является ЧОК канала трафика прямой линии связи. Когда число ошибок проходит с определенным временным окном, разнесение приема с помощью множества антенн может быть включено в течение определенного количества времени или до тех пор, пока ЧОК не уменьшится ниже приемлемого порога. Разнесение приема с помощью множества антенн может быть реализовано динамически, чтобы достичь требуемого ЧОК. В качестве альтернативы, фильтр с бесконечным импульсным откликом (БИО) может быть использован вместо отсечения с помощью окна следующим образом: БИО_ЧОК_n = БИО_ЧОК_(n-1)*А+статус_текущего_кадра*(1-А), где n – индекс итерации, статус_текущего_кадра равен 0 для прошедшего кадра и 1 для ошибочного кадра и А – постоянная времени фильтра БИО. Когда результирующее БИО_ЧОК_n превышает порог, разнесение приема с помощью множества антенн может быть включено. Реализация БИО предоставляет эффективный с вычислительной точки зрения пример, однако для управления разнесением приема с помощью множества антенн может быть использован КИО или любой другой способ фильтрации, усреднения или сглаживания.
Разнесение приема с помощью множества антенн может быть выключено с помощью множества средств. В одном варианте осуществления разнесение приема с помощью множества антенн остается в течение некоторого периода времени, после которого разнесение приема с помощью множества антенн выключают. В альтернативном варианте осуществления разнесение приема с помощью множества антенн выключают на основании заданного критерия, такого как ЧОК, ниже порога выключения . Следует заметить, что указатель ЧОК для других каналов может давать в результате другие величины порога, так как каждый канал может иметь разную допустимую ЧОК.
Кроме ЧОК управления разнесением приема может быть в ответ на любые различные мгновенные ошибки и частоты ошибок, известные в данной области техники. Кроме того, любые из этих мгновенных ошибок или частот ошибок могут быть использованы отдельно или совместно с любыми другими мгновенными ошибками или частотами ошибок. Следовательно, управление разнесением приема с помощью множества антенн может реагировать на ошибки кадров, ошибки сообщений, ошибки бит, ошибки символов, ошибки пакетов более высокого уровня и ошибки пачек. Например, частота ошибок символов может быть вычислена перед декодированием каналов способом Витерби или турбодекодированием. Это может быть выполнено с помощью повторного кодирования декодированных бит в символы и сравнения этих повторно закодированных символов с принятыми символами. Способы сглаживания и фильтрации, описанные как выше, могут быть использованы относительно частоты ошибок символов, а также относительно любой другой мгновенной ошибки или частоты ошибок.
Способ для ЧОК в канале трафика также может быть распространен на другие каналы. Например, мгновенные ошибки кадров или ЧОК каналов управления, таких как прямой специализированный канал управления (F_DCCH, П_СКУ) в канале cdma2000, могут быть использованы, чтобы определять операцию разнесения приема с помощью множества антенн. Подобные процессы фильтрации могут быть использованы, как описано выше. Кроме того, мгновенные ошибки кадров или ЧОК дополнительных каналов трафика, таких как прямой дополнительный канал (F_SCH, П_ДК) в cdma2000, могут быть использованы, чтобы определять разнесение приема с помощью множества антенн.
Альтернативные варианты осуществления могут реализовывать другие указатели, например, один вариант осуществления включает в себя оценку использования мощности прямой линии связи в качестве указателя (указателей) пропускной способности сети. В этом варианте осуществления подвижная станция оценивает отношение мощности, назначенной каналу данных прямой линии связи, заданному для подвижной станции. Оценка мощности прямой линии связи может быть отнесена к полной мощности прямой линии связи, которая может учитывать только мощность, назначенную конкретной подвижной станции, или может включать в себя измерения мощности для других подвижных станций. Вычисление мощности может быть отнесено к известному опорному сигналу, такому как пилот-сигнал или обучающая последовательность. Например, указатель может включать в себя оценку мощности канала трафика к мощности канала пилот-сигнала. Затем алгоритм управления разнесением может включать разнесение, когда показатель превышает заданный порог, и выключать разнесение, когда показатель уменьшается ниже заданного порога.
В альтернативном варианте осуществления оценку качества прямого канала используют в качестве указателя управления разнесением приема. В этом варианте осуществления качество прямого канала получают из известного опорного сигнала, такого как пилот-сигнал или обучающая последовательность.
Еще в одном варианте осуществления оценку качества прямого канала используют в качестве указателя, причем это качество прямого канала получают из оценки отношения сигнала к шуму демодулированного опорного сигнала, такого как пилот-сигнал или обучающая последовательность. Конкретно, этот вариант осуществления может применять оценку отношения мощности шума к мощности канала пилот-сигнала. Опять алгоритм управления разнесением может включать разнесение, когда показатель превышает заданный порог, и выключать разнесение, когда показатель уменьшается ниже заданного порога.
Многие беспроводные стандарты, такие как cdma2000, используют управление мощностью, чтобы модулировать мощность передачи подвижной станции и базовой станции, для того чтобы удовлетворять целевому критерию производительности при изменяющихся рабочих условиях, в то же время обеспечивая увеличенную пропускную способность сети. В одном варианте осуществления устройство 270 управления разнесением использует точку установки управления мощностью внешнего контура прямой линии связи, чтобы получать указатель. Точка установки управления мощностью внешнего контура, обычно заданная как отношение энергии бита к энергии шума или как Eb/No, предоставляет заданное требование в приемнике для подвижной станции, чтобы устанавливать в качестве цели для прямой линии связи, для того, чтобы удовлетворять требования ЧОК. Высокая величина точки установки управления мощностью прямой линии связи указывает, что подвижная станция нуждается в более высоком Eb/No, чтобы достичь целевой ЧОК. Подвижная станция может извлечь выгоду из разнесения приема с помощью множества антенн в таких случаях, так как объединение двух или более цепочек приема уменьшает величину необходимого отношения сигнала к шуму (SNR, ОСШ) в приемнике.
Управление разнесением также может использовать решения внутреннего управления мощностью прямой линии связи. Решения внутреннего управления мощностью включают в себя команды, посланные с помощью подвижной станции в базовую станцию, чтобы уменьшить или увеличить мощность канала трафика прямой линии связи, чтобы удовлетворить точке установки Eb/No в подвижной станции. Команду уменьшения используют, чтобы уменьшить мощность, а команду повышения используют, чтобы увеличить мощность. Эти команды должны иметь нулевое значение в течение достаточно длительного временного кадра. Если значение отклоняется от нуля в направлении увеличения, это является указанием неспособности базовой станции компенсировать окружающие условия. Этот указатель является особенно полезным, так как последовательность команд увеличения не только указывает, что подвижная станция нуждается в большей мощности, но, что базовая станция не может обеспечить большую мощность, так как мощность канала трафика прямой линии связи, назначенная подвижной станции, находится на максимуме, или, так как сектор базовой станции истощил полную емкость мощности. Оба этих условия указывают необходимость разнесения приема с помощью множества антенн, для того чтобы уменьшить нагрузку системы в прямой линии связи.
Для этого варианта осуществления система использует быстрые биты мощности прямой линии связи в качестве указателя, чтобы включать или выключать разнесение приемника. Если подвижное устройство посылает большой процент команд уменьшения (т. е. команды, чтобы уменьшить мощность прямой линии связи), это указывает, что сеть назначает минимальную величину мощности для подвижной станции. При этом сценарии разнесение приемника выключают, так как сеть не извлекает выгоду из активации разнесения приемника. В одном варианте осуществления подвижная станция может выключать разнесение приемника, когда определенный процент команд мощности является командами уменьшения.
Подобным образом управление разнесением может использовать точки установки или решения управления мощностью обратной линии связи. Точки установки или решения управления мощностью обратной линии связи коррелированы с рабочими состояниями канала в прямой линии связи. Команды управления мощностью обратной лини связи посылают в подвижную станцию периодически, и они могут быть использованы в решении управления для разнесения.
В альтернативном варианте осуществления управление разнесением также может использовать разности (фильтра либо КИО, либо БИО разностей) между текущей точкой установки управления мощностью внешнего контура прямой линии связи и отношением принятого оцененного сигнала к шуму из базовой станции. Разность должна иметь нулевую величину в течение достаточно длительного временного кадра. Если она отклоняется от нуля в направлении, в котором точка установки выше, чем принятое Eb/No, это является указанием неспособности системы компенсировать окружающие условия.
Управление разнесением в качестве указателя может использовать несколько пилот-сигналов в активном множестве. Большее число пилот-сигналов может указывать более шумную среду и, следовательно, увеличивать вероятность будущей ошибки. Этот указатель может быть использован непосредственно, чтобы управлять разнесением приема с помощью множества антенн или он может быть использован, чтобы изменять пороги для других указателей, таких как Ec/Io выше.
Кроме того, несколько пилот-сигналов, которые обнаруживает устройство поиска, которые не должны быть демодулированы, добавляют к помехе системы без их использования при когерентной демодуляции фингеров. Как предыдущий указатель, это может быть использовано непосредственно или может быть использовано, чтобы изменять порог для другого указателя.
Увеличение числа пилот-сигналов в активном множестве также может извлечь выгоду из настройки разнесения приема с помощью множества антенн в течение короткого периода времени, в течение которого увеличивают размер активного множества. Это может помочь качеству вызова.
Управление разнесением также может отвечать конкретным требованиям приложения или пользователя. Например, определенные приложения потокового видео- или мультимедиа могут требовать более высокую скорость данных, меньшую задержку, постоянную скорость бит в комбинации с малой ошибкой. Также приложения передачи пакетированных данных, такие как просмотр web или загрузка FTP, ППФ (протокол пересылки файлов), могут постоянно извлекать выгоду из разнесения приема с помощью включения более высоких скоростей передачи. Управление разнесением может быть включено для таких приложений с использованием управления более высокого уровня из уровня приложения или с использованием установки пользователя.
Такое управление более высокого уровня также может происходить из передатчика. Передатчик знает заранее требования к полезной нагрузке данных. Управление более высокого уровня может быть выполнено посредством различных способов, чтобы посылать управляющие сигналы, известные в данной области техники, либо через канал трафика, либо через канал управления. В другом варианте осуществления передатчик может управлять разнесением приема с помощью множества антенн на физическом уровне.
Такие требования приложения могут совпадать с требованиями качества обслуживания. Приложение или потребитель могут требовать определенные требования производительности, такие как малая задержка, малая ошибка или высокая скорость. Управление разнесением может отвечать этим требованиям в конкретных вариантах осуществления.
Еще в одном варианте осуществления решения управления разнесением приема может быть принято в ответ на считывание батареи. Конкретно, измерение текущего уровня или уровня энергии батареи может указывать необходимость экономии мощности. Когда зарядка батареи является относительно полной, может быть более низкий порог для других указателей, чтобы включить разнесение приема с помощью множества антенн. Более низкие уровни батареи могут иметь в результате более высокий порог, чтобы включать разнесение приема, или указывать, что разнесение приема должно быть выключено.
В одном варианте осуществления разнесение приема с помощью множества антенн включают после приема пакета физического уровня. Одновременно устанавливают таймер. Для каждого последовательного пакета, который принят, таймер возвращают в исходное состояние. Когда время таймера истекает, разнесение приема выключают. Эта процедура может упростить задачу мониторинга управления разнесением приема без явной идентификации запускающего приложения, в то же время гарантируя, что разнесение приема с помощью множества антенн включено для пакетных данных.
Фиг. 6 представляет последовательность этапов способа, иллюстрирующую вариант осуществления, предназначенный для применения разнесения приема с помощью множества антенн. Все указатели, использованные в управлении разнесением приема, могут извлечь выгоду из процесса управления, изображенного на фиг. 6. Процесс управления поддерживает два порога Tмин и Тмакс. Указатель, который сигнализирует о необходимости разнесения в более малых величинах, такой как Ec/Io, использован в качестве примера. На этапе 500 процесс инициализирует состояние управления разнесением, как включенное или выключенное. На этапе 514 процесс устанавливает и осуществляет мониторинг указателя или комбинации указателей. На этапе 522 процесс сравнивает указатель с Tмин. Когда указатель меньше или равен Tмин, разнесение включают на этапе 532. Если указатель меньше чем Tмин, на этапе 542 процесс осуществляет мониторинг указателя. Если указатель больше чем Тмакс, на этапе 542 разнесение выключают или продолжается в выключенном режиме на этапе 552. Пороги могут быть отрегулированы в зависимости от окружающих условий, таких как скорость подвижной станции. Скорость подвижной станции может быть оценена с использованием частоты замирания маршрутов или других указателей. Для сигнализации указателя необходимость разнесения в более высоких величинах, такого как ЧОК, роли Tмин и Тмакс могут быть переключены. Поддержание отдельных порогов для включения и выключения управления разнесением исключает вероятность того, что определенные рабочие условия и изменения приведут в результате к постоянному включению и выключению разнесения приема с помощью множества антенн.
В другом варианте осуществления разнесения приема с помощью множества антенн, когда включено, могут заставить оставаться в течение минимального количества времени, независимо от состояния наблюдаемых указателей. Это предотвращало бы слишком быстрое переключение включения и выключения разнесения приема. Быстрое переключение включения и выключения разнесения приема может быть вредным для системы. Минимальная длительность времени может быть постоянной или может изменяться в зависимости от одного или более указателей.
Два или более из упомянутых выше указателей могут быть объединены, чтобы обеспечить лучшее или более своевременное решение, чтобы управлять разнесением приема. Например, измерения ошибки текущего кадра и текущего Ec/Io могут быть использованы в комбинации, чтобы управлять разнесением. Любые из указателей, использованных для управления разнесением приема, могут быть использованы отдельно или в комбинации с другими указателями.
В качестве альтернативы, некоторые указатели могут быть использованы, чтобы регулировать пороги для других указателей. Например, номер пилот-сигналов в активном множестве может быть использован, чтобы регулировать порог, использованный для ЧОК, следующим образом:
 
Управление разнесением приема с помощью множества антенн может быть более сложным, чем простое решение включения или выключения. Например, управление разнесением приема может использовать многозначную пороговую функцию, чтобы включать или выключать подмножество множества приемников разнесения в зависимости от величины указателей или функции указателей. Иначе говоря, конкретный вариант осуществления управления разнесением может быть сконфигурирован, в котором не все приемники разнесения включают или выключают сразу. Включение или выключение подмножества множества приемников разнесения дает возможность более тонкого компромисса между преимуществами разнесения приемника и потреблением мощности.
Еще один вариант осуществления управления разнесением может управлять компромиссом между разнесением приемника и потреблением мощности с помощью управления потреблением мощности самого приемника разнесения. Например, с помощью регулирования подачи тока в РЧ и аналоговые компоненты в цепочке приемника разнесения может быть выбрана линейность или чувствительность приемника разнесения для потребления мощности в этой цепочке.
Другой вариант осуществления разнесения приема с помощью множества антенн используют с 1хEvDO. В 1xEvDO подвижная станция может быть в одном из двух состояний: свободном состоянии или соединенном состоянии. В свободном состоянии подвижная станция имеет активный сеанс с базовой станцией, но не находится на связи с базовой станцией. Она только декодирует сообщения канала управления. В соединенном состоянии подвижная станция находится в активном соединении с базовой станцией и под управлением мощности базовой станции.
В свободном состоянии подвижная станция имеет активный сеанс, но не находится на связи с базовой станцией, и, следовательно, подвижная станция только осуществляет мониторинг управляющих или вспомогательных сообщений. В этом состоянии подвижная станция может входить в режим ожидания в течение некоторой длительности времени. Длительность времени ожидания может быть определена с помощью стандарта или спецификации, чтобы поддерживать конкретный протокол. Длительность времени ожидания может быть указана в подвижную станцию с помощью базовой станции. В свободном состоянии подвижная станция может включать разнесение, чтобы уменьшить частоту ошибок сообщений канала управления. Подвижная станция может использовать следующие указатели, чтобы управлять операцией разнесения в свободном состоянии: 1) мгновенная ошибка кадра сообщений управления; или 2) показатель качества канала прямой линии связи (FL, ПЛС). В первом случае, если обнаружены одна или более ошибок в данном временном окне, разнесение может быть включено в течение регулируемого числа последовательных сообщений управления. В одном варианте осуществления сообщения управления передают по каналу управления. Следует заметить, что управление разнесением может быть реализовано, чтобы уменьшить ЧОК других вспомогательных каналов. Когда управление разнесением использует оценки Ec/Io или Ec/Nt или ОСШ подвижной станции, эти указатели могут испытывать большие изменения. Следовательно, отфильтрованная с помощью фильтров КИО или БИО версия этих указателей может быть использована с соответственными постоянными времени или размерами окон.
Фиг. 7 иллюстрирует один вариант осуществления, который учитывает множество указателей, чтобы управлять разнесением приема с помощью множества антенн. Приемник вычисляет ЧОК на этапе 802. ЧОК может быть определена во временном окне или с использованием фильтра БИО. В блоке 810 принятия решения приемник определяет, больше ли ЧОК, чем величина порога, ТЧОК. Если измеренная ЧОК больше чем ТЧОК, обработка продолжается на этапе 812, чтобы вычислить качество канала (CQ, КК). На этапе 816, если качество канала меньше чем порог, ТКК, приемник включает разнесение на этапе 818. Возвращаясь к блоку 810 принятия решения, если ЧОК не больше чем ТЧОК, обработка продолжается на этапе 814, чтобы выключить разнесение приема с помощью множества антенн. В одном варианте осуществления измерение качества канала является Ec/Io. Альтернативные варианты осуществления могут объединять любые из множества указателей. Такие указатели могут быть предоставлены или оценены таким образом, чтобы обеспечить эффективное своевременное управление разнесением приема.
Фиг. 8 представляет блок-схему последовательности этапов способа, иллюстрирующую один вариант осуществления управления разнесением приема с помощью множества антенн, реализованного, чтобы улучшить прием вспомогательных или управляющих сообщений. Процесс начинается с выключения разнесения на этапе 700. Подвижная станция принимает управляющее сообщение на этапе 710. Управляющее сообщение декодируют на этапе 720. Если управляющее сообщение декодировано успешно в блоке 730 принятия решения, обработка продолжается на этапе 710. Иначе обработка продолжается в блоке 740 принятия решения, чтобы определить, ниже ли качество канала порога. В одном варианте осуществления качество канала измеряют с помощью ОСШ. Если качество канала ниже порога в блоке 740 принятия решения, обработка на этапе 750 включает разнесение приема с помощью множества антенн. Иначе обработка возвращается на этап 710.
Как обсуждено выше, когда разнесение приема с помощью множества антенн разрешено (т. е. включено), подвижная станция может использовать множество критериев для выключения разнесения, включая: 1) истечение периода времени, который может быть функцией указателя управления разнесением; 2) ОСШ; или 3) их комбинацию, но не ограниченных ими.
В системе, поддерживающей высокоскоростные передачи пакетных данных, таких как система 1xEvDO, поддерживающей спецификацию IS-856, управление разнесением приема может быть включено в свободном состоянии. Разнесение может быть поддержано в течение некоторого периода времени. Такой период времени может зависеть или может не зависеть от указателя. Подобным образом, разнесение может оставаться до тех пор, пока ОСШ не превысит более высокий порог. В качестве альтернативы, управление разнесением приема с помощью множества антенн может быть включено до тех пор, пока удовлетворяется множество критериев.
В соединенном состоянии подвижная станция находится в активной связи с базовой станцией и базовая станция активно подает команды управления мощностью в подвижную станцию. В системе, поддерживающей IS-856, базовая станция не изменяет мощность, назначенную подвижной станции, вместо этого всю мощность базовой станции направляют в одну подвижную станцию в данный момент времени. С использованием подвижной станции с разрешенным разнесением больше данных может быть передано в данный период времени по сравнению с подвижной станции без разнесения. В результате пропускная способность сектора базовой станции увеличивается, когда он находится на связи с подвижной станции с разрешенным разнесением. В приложениях трафика с передачей пакетированных данных, такие как приложения протокола передачи файлов (FTP, ППФ) или приложения браузера web, может быть невыгодным выключать разнесение. При включении разнесения данные могут быть загружены в более короткое время, более быстрые загрузки могут уменьшить мощность, использованную, чтобы загрузить данные. Например, загрузка в подвижную станцию без разнесения может занимать больше времени и увеличивать мощность передачи.
С другой стороны, если подвижная станция занята в приложении с постоянной скоростью передачи данных, таком как потоковое приложение, может быть выгодным выборочно включать и выключать разнесение. В таких случаях количество времени, которое требуется, чтобы загрузить информацию, не увеличивается при увеличении полосы частот. Когда подвижная станция выполняет приложение с постоянной скоростью передачи данных, разнесением приема можно управлять на основании мгновенной или отфильтрованной версии ОСШ. Кроме того, когда подвижная станция определяет качество канала прямой линии связи, подвижная станция использует эту информацию, чтобы определить максимальную скорость передачи данных, которая может быть успешно принята в подвижной станции в ПЛС. Затем подвижная станция посылает сообщение управления скоростью передачи данных (DRC, УСПД) в базовую станцию, фактически запрашивая данные с этой максимальной скоростью. УСПД может быть использовано в качестве указателя качества канала прямой линии связи. В одном варианте осуществления мгновенные величины УСПД или отфильтрованная с помощью БИО версия величин УСПД обеспечивают указание качества прямой линии связи и могут быть использованы в качестве указателя управления разнесением. Другим полезным указателем могут быть мгновенные величины УСПД или отфильтрованная с помощью БИО версия величин УСПД, умноженные на мгновенные величины УСПД или отфильтрованная с помощью БИО версия величин УСПД, умноженные на последнюю скорость обслуживания подвижной станции. Результирующее произведение предоставляет верхнюю границу скоростей передачи данных, поддерживаемых подвижной станцией, причем разнесение может быть включено, если результирующее произведение меньше чем скорость данных, требуемая приложением постоянной скорости передачи данных, плюс некоторый запас.
Фиг. 9 иллюстрирует альтернативный вариант осуществления для способа управления разнесением. Если подвижная станция участвует в приложении с постоянной скоростью передачи данных в блоке принятия решения 800, обработка продолжается на этапе 802, чтобы осуществлять мониторинг указателей разнесения приема. Иначе подвижная станция включает разнесение на этапе 806. Продолжая с этапа 802, когда подвижная станция осуществляет мониторинг указателей управления разнесением с помощью множества антенн (MDC, УРМА) и обнаруживает величину указателя в диапазоне управления разнесением на этапе 804, подвижная станция включает разнесение на этапе 806. Иначе подвижная станция выключает разнесение на этапе 808. Указатели, использованные в соединенном состоянии, включают в себя: 1) ОСШ, мгновенное или отфильтрованное с помощью фильтра БИО; 2) величину УСПД, мгновенную или отфильтрованную с помощью фильтра БИО; 3) величину УСПД, масштабированную с помощью скорости обслуживания, но не ограничены ими, причем величина УСПД может быть мгновенной или отфильтрованной с помощью фильтра БИО.
В одном варианте осуществления управление разнесением может включать разнесение приема с помощью множества антенн в течение минимального периода времени, независимо от состояния наблюдаемых указателей. Это дополнительно предотвращало бы управление разнесения от слишком быстрого переключения включения и выключения разнесения для системы, чтобы реагировать. Иначе говоря, имеется время, требуемое, чтобы включать разнесение или выключать разнесение. Минимальный период времени для поддержания разнесения, либо включенным, либо выключенным, может быть постоянным или может изменяться в зависимости от одного или более указателей.
Другие варианты осуществления управления разнесением могут быть использованы в системах, поддерживающих другие спецификации, такие как режим 1xEvDO cdma2000, для обеспечения высокоскоростной передачи данных. Конкретно с 1xEvDO подвижная станция может участвовать в высокоскоростной передаче данных, в то же время находясь в речевой связи. Подвижной станции могут быть назначены один или более следующих каналов:
канал пакетных данных (F_PDCH, П_КПД)
канал управления пакетными данными (F_PDCСH, П_УПД).
Следующие указатели могут быть использованы, чтобы управлять разнесением приема:
ошибки кадров или ЧОК П_КПД
ошибки кадров или ЧОК П_УПД
частота ошибок символов П_КПД или П_УПД.
Приведенное выше описание предоставляет способы и устройство, предназначенные для управления разнесением приема с помощью множества антенн в беспроводном устройстве. Разнесением можно управлять в ответ на рабочие условия, требования передачи и установки управления. Выборочное включение разнесения дает возможность приемнику извлекать выгоду из разнесения приема с помощью множества антенн, в то же время исключая потребляемую дополнительную мощность, когда изобретение не нужно для улучшенной производительности. Рабочие условия, требования передачи и установки управления используют отдельно и используют совместно, чтобы определять, оправдывают ли преимущества от разнесения приема с помощью множества антенн, такие как более высокая пропускная способность, более высокая пропускная способность данных, более низкая мощность передачи, более высокую стоимость мощности включения разнесения.
Специалистам в данной области техники понятно, что информация и сигналы могут быть представлены с использованием любой из множества различных технологий и способов. Например, данные, инструкции, команды, информация, сигналы, биты, символы и элементарные сигналы, которые могут упоминаться во всем вышеприведенном описании, могут быть представлены напряжениями, токами, электромагнитными волнами, магнитными полями или частицами, оптическими полями или частицами или любой их комбинацией.
Специалистам в данной области техники также понятно, что различные иллюстративные логические блоки, модули, схемы и этапы алгоритмов, описанные в связи с вариантами осуществления, раскрытыми в настоящей заявке, могут быть реализованы как электронное аппаратное обеспечение, компьютерное программное обеспечение или комбинация того и другого. Для того чтобы понятно проиллюстрировать эту взаимозаменяемость аппаратного обеспечения и программного обеспечения, различные иллюстративные компоненты, блоки, модули, схемы и этапы описаны выше в целом в понятиях их функционального назначения. Реализуется ли такое функциональное назначение как аппаратное обеспечение или программное обеспечение, зависит от конкретного приложения и ограничений проектирования, наложенных на всю систему. Опытные изобретатели могут реализовать описанное функциональное назначение различными способами для каждого конкретного приложения, но решения такой реализации не должны интерпретироваться как вызывающие выход за рамки объема настоящего изобретения.
Различные иллюстративные логические блоки, модули и схемы, описанные в связи с вариантами осуществления, раскрытыми в настоящей заявке, могут быть реализованы или выполнены с помощью процессора общего назначения, процессора цифровых сигналов (DSP, ПЦС), специализированной интегральной схемы (ASIC, СИС), вентильной матрицы, программируемой в условиях эксплуатации (FPGA, ВМПУЭ) или другого программируемого логического устройства, дискретной логической схемы или транзисторной логики, дискретных компонентов аппаратного обеспечения или любой их комбинации, предназначенной для выполнения функций, описанных в настоящей заявке. Процессор общего назначения может быть микропроцессором, но в альтернативе процессор может быть любым традиционным процессором, контроллером, микроконтроллером или конечным автоматом. Процессор также может быть реализован как комбинация вычислительных устройств, например комбинация ПЦС и микропроцессора, множество микропроцессоров, один или более микропроцессоров совместно с ядром ПЦС или любая другая такая конфигурация.
Этапы способа или алгоритма, описанного в связи с вариантами осуществления, раскрытыми в настоящей заявке, могут быть осуществлены непосредственно в аппаратном обеспечении, в модуле программного обеспечения, выполняемом процессором, или в комбинации того и другого. Модуль программного обеспечения может находиться в памяти RAM, ОЗУ, флэш-памяти, памяти ROM, ПЗУ, памяти EPROM, ЭППЗУ (электрически программируемое ПЗУ), памяти EEPROM, ЭСППЗУ (электрически стираемое программируемое ПЗУ), в регистрах, на жестком диске, сменном диске, CD-ROM (ПЗУ на компакт-диске), или любом другом виде запоминающего носителя, известного в данной области техники. В качестве примера, запоминающий носитель соединен с процессором таким образом, что процессор может считывать информацию из запоминающего носителя и записывать информацию на него. В альтернативе запоминающий носитель может быть единым целым с процессором. Процессор и запоминающий носитель могут находиться в СИС. СИС может находиться в пользовательском терминале, таком как ПС, или может находиться в БС. В альтернативе процессор и запоминающий носитель могут находиться в дискретных компонентах в пользовательском терминале.
Предыдущее описание раскрытых вариантов осуществления предоставлено для того, чтобы дать возможность любому специалисту в данной области техники изготовить или использовать настоящее изобретение. Различные модификации этих вариантов осуществления будут легко понятны специалистам в данной области техники, а основные принципы, определенные в настоящей заявке, могут быть применены к другим вариантам осуществления, не выходя за рамки объема и сущности изобретения. Следовательно, не предполагается, что настоящее изобретение ограничено вариантами осуществления, раскрытыми в настоящей заявке, а должно соответствовать самым широким рамкам, согласующимся с принципами и новыми признаками, раскрытыми в настоящей заявке.
Формула изобретения
1. Беспроводное устройство, содержащее: устройство разнесения приема с множеством антенн, содержащее множество приемников, предназначенных для обработки множества принятых сигналов, когда включен режим разнесения приема с помощью множества антенн; и устройство управления, соединенное с устройством разнесения приема с множеством антенн, которое генерирует, по меньшей мере, один указатель пропускной способности сети, который измеряет назначение, по меньшей мере, одного ресурса сети, и, по меньшей мере, один указатель качества, который измеряет производительность линии связи трафика беспроводного устройства в сети, и который управляет приложением режима разнесения приема с помощью множества антенн, основываясь на указателе пропускной способности сети и указателе качества, при этом устройство управления определяет по меньшей мере один указатель качества путем декодирования принятых для генерирования декодированных символов, повторного кодирования декодированных символов, для генерирования оценки, для генерирования сравнения между оценкой и входными символами, генерирования сравнения между оценкой и принятыми символами, и генерирования частоты появления ошибок как по меньшей мере одного указателя качества, основываясь на этом сравнении, при этом устройство управления управляет разнесением приема с помощью множества антенн, основываясь на сгенерированной частоте появления ошибок.
2. Беспроводное устройство по п.1, в котором управление приложением разнесения приема с помощью множества антенн содержит включение разнесения приема с помощью множества антенн.
3. Беспроводное устройство по п.1, в котором управление приложением разнесения приема с помощью множества антенн содержит выключение разнесения приема с помощью множества антенн.
4. Беспроводное устройство по п.1, в котором устройство управления принимает, по меньшей мере, один указатель батареи, который измеряет уровни мощности в подвижной станции и управляет приложением операции разнесения приема с помощью множества антенн на основании, по меньшей мере, частично, указателя батареи.
5. Беспроводное устройство по п.1, в котором устройство управления генерирует в качестве, по меньшей мере, указателя качества одно пороговое значение на основании частоты ошибки кадров (ЧОК) для соединения трафика, и управляет приложением операции разнесения приема с помощью множества антенн на основании, по меньшей мере, одного порогового значения.
6. Беспроводное устройство по п.1, в котором устройство управления также определяет ЧОК из прямого специализированного канала управления между беспроводным устройством и сетью.
7. Беспроводное устройство по п.1, в котором указатель качества содержит, по меньшей мере, одно требование качества обслуживания.
8. Беспроводное устройство по п.1, в котором устройство управления генерирует в качестве, по меньшей мере, указателя пропускной способности сети, по меньшей мере, одно пороговое значение из оценки отношения энергии трафика к энергии пилот-сигнала и управляет приложением операции разнесения приема с помощью множества антенн на основании, по меньшей мере, одного порогового значения.
9. Беспроводное устройство по п.1, в котором устройство управления генерирует в качестве, по меньшей мере, указателя пропускной способности сети, по меньшей мере, одно пороговое значение на основании параметров управления мощностью внутреннего контура прямой линии связи и управляет приложением операции разнесения приема с помощью множества антенн на основании, по меньшей мере, одного порогового значения.
10. Беспроводное устройство по п.1, в котором, по меньшей мере один указатель пропускной способности сети является заданным значением управления мощностью внешнего контура прямой линии связи и устройство управления управляет приложением операции разнесения приема с помощью множества антенн как функцией этого заданного значения.
11. Беспроводное устройство по п.1, в котором устройство управления генерирует, по меньшей мере, одно пороговое значение на основании частоты ошибок кадров (ЧОК) для соединения трафика и измерений Ec/Io и управляет приложением операции разнесения приема с помощью множества антенн на основании, по меньшей мере, одного порогового значения.
12. Беспроводное устройство по п.1, в котором устройство управления генерирует в качестве указателя пропускной способности сети, по меньшей мере, одно пороговое значение на основании частоты ошибок кадров (ЧОК) для соединения трафика и измерений Ec/Io и управляет приложением операции разнесения приема с помощью множества антенн на основании, по меньшей мере, одного порогового значения.
13. Беспроводное устройство по п.1, в котором устройство управления генерирует в качестве по меньшей мере одного указателя пропускной способности сети, по меньшей мере, одно пороговое значение на основании оценки отношения мощности шума к мощности опорного канала и управляет приложением операции разнесения приема с помощью множества антенн на основании, по меньшей мере, одного порогового значения.
14. Беспроводное устройство по п.1, в котором устройство управления генерирует в качестве по меньшей мере указателя пропускной способности сети, по меньшей мере, одно пороговое значение на основании принятой мощности и управляет приложением операции разнесения приема с помощью множества антенн на основании, по меньшей мере, одного порогового значения.
15. Беспроводное устройство по п.1, в котором устройство управления генерирует в качестве по меньшей мере указателя пропускной способности сети, по меньшей мере, одно пороговое значение на основании, по меньшей мере, одной пакетной ошибки в передаче и управляет приложением операции разнесения приема с помощью множества антенн на основании, по меньшей мере, одного порогового значения.
16. Беспроводное устройство по п.1, в котором устройство управления генерирует в качестве по меньшей мере одного указателя качества, по меньшей мере, одно пороговое значение на основании интенсивности принятого сигнала канала и управляет приложением операции разнесения приема с помощью множества антенн на основании, по меньшей мере, одного порогового значения.
17. Беспроводное устройство по п.1, в котором устройство управления управляет приложением операции разнесения приема с помощью множества антенн как функцией нескольких пилот-сигналов в активном множестве.
18. Беспроводное устройство по п.1, в котором устройство разнесения приема с помощью множества антенн содержит первый и второй приемник, причем второй приемник содержит множество устройств приемников.
19. Беспроводное устройство по п.18, которое также содержит демодулятор, соединенный с первым приемником, вторым приемником и устройством управления, причем демодулятор объединяет выходные сигналы первого и второго приемников и подает результирующий выходной сигнал в устройство управления.
20. Устройство по п.18, в котором устройство управления приспособлено активизировать подмножество множества устройств приемников второго приемника.
21. Беспроводное устройство по п.20, которое также содержит декодер, соединенный с демодулятором и устройством управления, который управляет выходным сигналом из демодулятора для ввода в устройство управления.
22. Беспроводное устройство, содержащее: устройство разнесения приема с множеством антенн, содержащее множество приемников, которое обрабатывает множество принятых сигналов, когда включен режим разнесения приема с помощью множества антенн; таймер, который предоставляет период времени для включения режима разнесения приема с помощью множества антенн; и устройство управления, соединенное с устройством разнесения приема с помощью множества антенн и таймером, которое генерирует, по меньшей мере, один указатель и включает режим разнесения приема с помощью множества антенн на основании указателя в течение упомянутого периода времени, при этом по меньшей мере один индикатор основан на соотношении между командами внутреннего управления увеличить мощность прямой линий связи и командами внутреннего управления уменьшить мощность прямой линии связи, направляемых от устройства на базовую станцию в течение заранее определенного периода времени, при этом заранее определенное отклонение соотношения от нулевого значения в течение заранее определенного периода времени в сторону команд увеличения мощности инициирует режим разнесения приема с помощью множества антенн.
23. Беспроводное устройство, содержащее: устройство разнесения приема с множеством антенн, содержащее множество приемников, которое обрабатывает множество принятых сигналов, когда включен режим разнесения приема с помощью множества антенн; и устройство управления, соединенное с устройством разнесения приема с множеством антенн, которое принимает входной сигнал из приложения, работающего в беспроводном устройстве, при этом входной сигнал уточняет требования к выполнению приложения, исходя из допустимых периодов ожидания и скорости передачи данных, при этом устройство управления управляет приложением операции разнесения приема с помощью множества антенн на основании входного сигнала.
24. Беспроводное устройство по п.23, в котором входной сигнал содержит пакет физического уровня, который управляет приложением операции разнесения приема с помощью множества антенн на основании информации в упомянутом пакете.
25. Беспроводное устройство по п.23, в котором входной сигнал содержит сообщение управления скоростью данных, который управляет приложением операции разнесения приема с помощью множества антенн на основании этого сообщения.
26. Беспроводное устройство, содержащее: устройство разнесения приема с множеством антенн, содержащее множество приемников, которое обрабатывает множество принятых сигналов, когда включен режим разнесения приема с помощью множества антенн; и устройство управления, соединенное с устройством разнесения приема с множеством антенн, которое выполняет мониторинг информации состояния относительно работы беспроводного устройства и управляет приложением операции разнесения приема с помощью множества антенн на основании информации состояния пороговых значений, при этом устройство управления использует различные наборы пороговых значений для данных и голосовых данных трафика.
РИСУНКИ
|
|