|
|
(21), (22) Заявка: 2008123680/09, 02.06.2008
(24) Дата начала отсчета срока действия патента:
02.06.2008
(46) Опубликовано: 10.01.2010
(56) Список документов, цитированных в отчете о поиске:
SU 742954 А, 27.06.1980. СА 2406333 A1, 01.04.2004. US 2002/0129080 A1, 12.09.2002. RU 2174256 C2, 27.09.2001. JP 2007226502 A, 06.09.2007. JP 62256036 A, 07.11.1987. SU 16443808, 10.1964.
Адрес для переписки:
192281, Санкт-Петербург, ул. Пловдивская, 3, кор.2, кв.97, Д.Г. Рафикову
|
(72) Автор(ы):
Рафиков Дмитрий Геннадьевич (RU)
(73) Патентообладатель(и):
Рафиков Дмитрий Геннадьевич (RU)
|
(54) СПОСОБ СТАТИСТИЧЕСКОГО МОДЕЛИРОВАНИЯ СЛОЖНОЙ СИСТЕМЫ РАБОТ
(57) Реферат:
Изобретение относится к области вычислительной техники и может быть использовано для моделирования сложных систем при их проектировании, испытании и эксплуатации. Техническим результатом является повышение точности статистического моделирования сложной системы работ, что достигается за счет установления критерия качества в соответствии с ресурсом, используемым для выполнения работы. В способе осуществляется объединение элементов системы, выполняющих работы, в единый комплекс программно реализуемых алгоритмов, имитирующих сложную систему, которая потребляет ресурсы, влияющие на качество выполнения работ. 2 з.п. ф-лы, 1 ил.
Изобретение относится к способу статистического моделирования сложной системы работ и может использоваться, в частности, при проектировании, эксплуатации и прогнозировании средств визуализации информации.
Известны способы статистического моделирования, связанные с функционированием сложных технологических систем (см., например, Рыжиков Ю.И. Имитационное моделирование. Теория и технологии. СПб.: Корона принт; М.: Альтекс-А, 2004, с.363-369).
Функционирование систем – это комплекс работ, связанных определенными зависимостями; работа – это процесс, для которого требуются затраты времени и ресурсов. Под ресурсом понимается все то, что необходимо для достижения целевой функции системы. Ресурс может быть природным, материальным, интеллектуальным, трудовым, финансовым, энергетическим, информационным, сетевым (например, в виде электронных документов, различных услуг коммерции, технических параметров сети связи) и другим, в зависимости от рассматриваемой задачи.
Однако описанные в литературе способы решения задач путем статистического моделирования систем не учитывают влияния изменений ресурсов на качество полученного результата, то есть не реализуют коррекцию критерия качества функционирования систем в соответствии с используемым ресурсом. Это не позволяет с достаточной точностью моделировать процессы, производимые для достижения поставленных перед системой целей.
Известен способ статистического моделирования процессов выполнения работы (см. авт. свид. 164438, кл. 42d, 10 МПК G01d, 1964).
Предложенный способ заключается в том, что процесс моделируют последовательно генерируемыми напряжениями со случайным наклоном, пропорциональным статистически определенной производительности труда, сравнивают эти напряжения с постоянным или случайным напряжением, моделирующим срок окончания работы, и по интервалам времени от начала реализаций до совпадения значений обоих напряжений определяют закон распределения выполнения работы во времени.
Известный способ имеет недостаток, заключающийся в низкой точности моделирования, поскольку величина напряжения, определяющая момент окончания работы, не зависит от ресурса, используемого для производства работы. Поэтому критерий, определяющий срок окончания работы, не учитывает влияние изменений ресурса на продолжительность работ. Это не позволяет повысить точность моделирования сложной системы работ путем изменения критерия качества выполнения работы в зависимости от используемого ресурса.
Известен способ моделирования сложной системы, в основе которого лежит выделение набора подсистем, каждая из которых потребляет некоторый ресурс, передает ресурс в другие подсистемы и во внешнюю среду (см. Альтернативный подход к моделированию сложных систем. “Eur. J. Oper. Res., 1987, 30, 2, p.173-178).
Однако описанный способ имеет недостаток – низкую точность моделирования. Это связано с тем, что способ не предусматривает изменение критерия качества выполнения функций, присущих подсистемам, в зависимости от потребляемого или передаваемого ресурса.
Наиболее близким по технической сущности к заявляемому является способ статистического моделирования сложной системы работ, реализованный устройствами (см. патент РФ 2136040, МПК6 G06F 17/00 1999 г., авт. свид. СССР 742954, М. кл. 2 G06F 15/36, 1980 г.).
Способ-прототип заключается в том, что процесс выполнения работ, обеспеченных ресурсами, моделируют тактами, в каждом из которых генерируют импульс, со случайными параметрами, пропорциональными статистически определенным характеристикам основной или корректирующей работы, очередность импульсов определяют в предыдущем такте путем сравнения заданного критерия с качеством выполненной основной работы, при ее качественном выполнении, в текущем такте выполняют основную работу, при некачественном выполнении – корректирующую работу, повторяя такты с ее выполнением, до качественного выполнения основной работы.
Однако способ-прототип имеет недостаток – низкую точность моделирования. Это объясняется тем, что заранее заданный и неизменный критерий качества выполнения работ не зависит от изменений ресурса, используемого для производства работ. Это не позволяет повысить точность моделирования системы работ путем изменений критерия качества в соответствии с используемым ресурсом.
В условиях функционирования сложной системы изменение ресурса зависит от множества факторов, таких как график поставки ресурса, величина очереди на выполнение работ, их приоритетность, параметры системы (одноресурсность или многоресурсность), возможность обмена параметров, определяющих качественное выполнение работ, и другого. Зависимость ресурса, обеспечивающего выполнение работ, от множества факторов количественного и качественного характера вызывает необходимость введения коррекции критерия, определяющего качество выполнения работ. Игнорирование возможности изменения критерия качества ухудшает точность моделирования сложной системы работ.
Целью заявляемого технического решения является разработка способа, обеспечивающего повышение точности статистического моделирования сложной системы работ за счет изменения критерия проверки качества выполненной работы в соответствии с ресурсом, используемым для производства работы, и с условиями функционирования системы.
Для достижения указанного технического результата в известном способе процесс выполнения работ, обеспеченных ресурсами, моделируют тактами, в каждом из которых генерируют импульс, со случайными параметрами, пропорциональными статистически определенным характеристикам основной или корректирующей работы, очередность импульсов определяют в предыдущем такте путем сравнения заданного критерия с качеством выполненной основной работы, при ее качественном выполнении, в текущем такте выполняют основную работу, при некачественном выполнении – корректирующую работу, повторяя такты с ее выполнением, до качественного выполнения основной работы. Особенность заключается в том, что в текущем такте после выполнения основной работы проверяют ресурс, при его изменении определяют критерий, обеспечивающий качественное выполнение основной работы, после чего заменяют критерий качества, используемый в предыдущем такте на вновь определенный, при неизменности ресурса критерий качества в текущем такте оставляют прежним.
Критерий качества определяют по минимальному ресурсу, обеспечивающему качественное выполнение основной работы.
После трех-пяти последовательных выполнений корректирующей работы ее заменяют другой корректирующей, качественно завершающей основную работу.
Благодаря новой совокупности существенных признаков за счет введения этапа изменения критерия качества в зависимости от условий функционирования системы и от ресурса, выделенного для выполнения основной работы, достигается повышение точности моделирования.
Проведенный анализ уровня техники позволил установить, что аналоги, характеризующиеся совокупностью признаков, тождественных всем признакам заявленного технического решения, отсутствуют, что указывает на соответствие заявленного устройства условию патентоспособности “новизна”.
Результаты поиска известных решений в данной и смежных областях техники с целью выявления признаков, совпадающих с отличительными от прототипа признаками заявленного объекта, показали, что они не следуют явным образом из уровня техники. Из уровня техники также не выявлена известность влияния предусматриваемых существенными признаками заявленного изобретения преобразований на достижение указанного технического результата. Следовательно, заявленное изобретение соответствует условию патентоспособности “изобретательский уровень”.
Сущность заявляемого способа и возможности его технической реализации объясняются следующим образом.
Известно, что моделирование сложной системы осуществляется на основе возможности создания ее модели, опирающейся на моделирующие алгоритмы элементов системы и их функциональное взаимодействие. Элементы системы образуются при применении принципа декомпозиции к сложной системе, а технологии взаимодействия элементов систем реализуют динамические системы с дискретным вмешательством случая. Это позволяет создавать универсальные автоматизированные системы имитационного моделирования (Бусленко В.Н. Автоматизация имитационного моделирования сложных систем. М.: Наука, 1977. 240 с.).
Элемент системы, реализуя заданный набор алгоритмов, производит работу, качество выполнения которой определяется как детерминированными, так и случайными влияниями. Число выполняемых работ в системе соответствует числу возможных форм функциональных состояний моделируемых элементов. Разнообразие качественных и количественных отношений условий выполнения работ создают различные взаимодействия элементов систем, что формирует случайную временную последовательность производимых работ. Это обуславливает необходимость оценки вероятностно временных характеристик выполнения работ, которые используются в качестве оценок эффективности функционирования систем.
Качественное выполнение работы – это соблюдение ряда параметров, гарантируемое с определенной вероятностью. Даже при достаточном обеспечении ресурсом работа может быть выполнена качественно или некачественно. Ресурс, затраченный на выполнение работы, зависит от случайных действий внешней среды и от статистических характеристик работы. Поэтому без учета взаимосвязи критерия качества с изменениями ресурса эффективность моделирования оказывается низкой. Это приводит к плохому использованию возможностей моделирующей системы, а результаты моделирования надо рассматривать как наихудший случай функционирования системы, потребляющей и передающей ресурсы.
Более предпочтительным является учет изменений ресурсов, влияющих на критерий качества выполнения работ, что обеспечивает точность моделирования сложных систем путем изменения критерия качества. Это необходимо при замене или изменении ресурса, условий функционирования системы и во многих других случаях. Очевидно, что целесообразность и реализуемость решения задачи моделирования зависит также от характера изменения во времени ресурса.
В заявляемом способе работы, производимые сложной системой, рассматриваются как основные и корректирующие, способствующие качественному выполнению основной работы. С учетом законов распределений статистических характеристик производимых работ моделируется их выполнение. Очередность работ зависит от случайных факторов, связанных с состоянием среды, параметрами системы, обеспеченностью ресурсами и др. и регулируется по качественному выполнению основной работы. Критерий качества корректируется в зависимости от изменений ресурса после выполнения основой работы. После выполнения корректирующей работы проверяется качество основной работы. Поэтому при выполнении такой работы изменение ресурса не проверяется, и критерий качества не корректируется. Корректирующие работы повторяются до качественного выполнения основной работы. Выполнять последовательно большое число однотипных корректирующих работ в функционирующих системах экономически нецелесообразно. Поэтому при моделировании систем информация о количестве последовательных однотипных корректирующих работах может использоваться для прекращения таких работ и замены на другие корректирующие, целенаправленно способствующие качественному завершению основной работы. Учитывая разнообразие решаемых задач, целесообразно использовать ограниченное количество однотипных корректирующих работ – от трех до пяти. Окончательный выбор количества последовательно производимых однотипных корректирующих работ зависит от конкретной ситуации, назначения системы, ее структуры.
Например, при моделировании глазодвигательной системы человека, сопровождающей восприятие визуальной информации, в случае выхода проекции точки взора за пределы воспринимаемых элементов на большое расстояние целесообразно после 3-5 коррекционных скачков с участием проекции фовеа (наиболее чувствительная часть сетчатки, центральная область зрения) перейти к коррекционным скачкам с более длинными амплитудами. Это позволяет за небольшое число коррекционных скачков вернуть точку взора в пределы воспринимаемого элемента, что соответствует реальной картине восприятия с учетом желтого пятна зрительного анализатора.
Определение критерия, обеспечивающего качественное выполнение работы, предполагает наличие критерия и возможности установления соответствия между выделенным ресурсом и критерием.
Наличие критерия качества предполагает выбор и определение показателей выполнения основной работы. Число и набор таких показателей определяют исходя из целей исследования. Используемый набор должен отражать существенные свойства функционирования системы. Свойства, для которых существуют объективные численные характеристики, называют критериями. В системах, связанных с экономикой и производством, выбор критерия оптимальности функционирования осуществляется, как правило, по показателям финансово-экономического эффекта. В технике показателями эффективности чаще являются параметры систем. Например, в системах связи в качестве критерия эффективности используются математическое ожидание числа своевременно доставленных сообщений или среднее по сети время доставки сообщений, пропускная способность трактов и другие параметры, обеспечивающие доставку максимального объема трафика конечным адресатам.
Когда естественные числовые характеристики отсутствуют, вводят искусственные оценки типа баллов, решая задачу количественной оценки качественных сторон явления или проблемы, моделируемой как последовательное выполнение работ (см. Стивенс С.С. Математика, измерение и психофизика / Экспериментальная психология. М., 1960, т.1).
Критерий качества реализует формальное представление целей функционирования систем самого разнообразного характера. Критерий может быть представлен не только в виде финансового, экономического, производственного или технического показателя, но и в отвлеченном виде как уровень, площадь, расстояние и в др. формах, с которыми сравнивают текущее значение качества выполненной работы. Так, оценка качества зрительного восприятия элемента может определяться площадью проекции фовеа, накрывающей элемент, путем сравнения ее с необходимой площадью накрытия, обеспечивающей качественное восприятие. Величина такой необходимой площади фовеа, обеспечивающей зрительное восприятие является критерием качественного восприятия.
Выполненная работа характеризуется парой – количеством потребляемого ресурса и эффектом от его использования (доходом). Эффект от использования ресурса определяется прежде всего количеством используемого ресурса. В общем случае функция дохода монотонно растет в некоторой области с границами от непоставки ресурса до количества ресурса, обеспечивающего максимальный эффект выполнения работ. Чем больше выделено ресурса, тем выше может быть установлен минимальный уровень критерия, обеспечивающего качественное завершение работы.
Величины ресурсов, выделяемых для производства работ, являются альтернативными и могут избираться из определенной области изменений, а эффект от используемого ресурса – функция выбора. Поэтому установление соответствия “ресурс – критерий качества” включает анализ параметров управления ресурсами и целевой функции. Результатом решения подобной задачи является значение какого-либо ресурсного показателя при заданном значении эффективности функционирования. Изменяя значения эффективности и решая соответствующие оптимизационные задачи, получают зависимость критерия качества от величины ресурса.
Для разнообразных задач, таких как: управление финансами, экономикой, производством, сложной технической системой, организацией людей, системами с централизованным планированием или отсутствием согласования целей и др. разработаны методики решения оптимизационных задач, использующие скалярный функционал К(.,.) – критерий для оценки эффективности функционирования системы в условиях стабильности или неопределенности. Первый параметр функции К(.,.) – множество состояний объектов управления, а второй – множество управляющих воздействий. Разработанные методики основаны на анализе гибко понимаемого принципа гарантированного результата – одного из наиболее обоснованных принципов принятия решений, способного максимально уменьшить неопределенность, как в процессе принятия решений, так и в ожидаемом результате (см. Моисеев Н.Н. Элементы теории оптимальных систем. М.: Наука, 1975. 528 с.).
Введение в целевую функцию составляющей, зависящей от ресурса, позволяет решать задачу оптимального управления поставками ресурса для произвольных функций дохода (потерь). Оптимизационные задачи управления заключаются в выборе такого воздействия, при котором достигался бы min K(.,.) – называемый гарантированной эффективностью, или максимум управления max K(.,.). Оптимальным считается управление, имеющее максимальную эффективность, равную arg max {max K(.,.)}. Зависимость эффективности системы от ресурса в условиях неопределенности внешних воздействий исследуется также с помощью частных критериев, таких как arg max K(.,.) – “субъективного” критерия эффективности, arg max min K(.,.) – критерия гарантированной эффективности и др. (см. Новиков Д.А. Механизмы функционирования многоуровневых организационных систем. М.: Фонд “Проблемы управления”, 1999. 150 с.).
Достаточно точной оценки максимального требуемого количества ресурсов, гарантирующих качественное выполнение работы, не имеется. Это связано с тем, что такая оценка существенно зависит от технологии и организации управления использованием ресурса. К тому же доход или потери зависят на практике от ряда случайных или неопределенных факторов (см. Бурков В.М., Кондратьев В.В. Механизмы функционирования организационных систем. М.: Наука, Гл. ред. физ-мат лит., 1981, с.320-321). Поэтому для определенности расчетным путем или экспериментально стремятся получить значение критерия, соответствующего минимальному ресурсу, обеспечивающему качественное выполнение работы.
Наряду с классическими задачами оптимизации разработаны прикладные методики исследования эффективности систем, обеспеченных минимальным объемом ресурсов. Так результат решения задач проектирования сетей связи с ожиданием и отказами, а также задач маршрутизации, позволяет каждому значению ресурса ставить в соответствие рассчитанное минимально возможное значение критерия эффективности (см. Дымарский Я.С. Задачи и методы оптимизации сетей связи. Учебное пособие / СПбГУТ. СПб., 2005. 207 с.).
Зависимость критерия качества от изменений ресурса может быть установлена как теоретическим, так и экспериментальным путем.
Применительно к задаче зрительного восприятия ресурсом служат элементы изображения. Связь между элементами может отсутствовать или носить различный характер – логический, семантический, синтаксический и др. Минимальный ресурс, обеспечивающий зрительное восприятие, это наименьшая площадь элемента, достаточная для его качественного восприятия. Величина этой площади зависит от характера связанности элементов и от направлений подхода точки взора к воспринимаемому элементу и может быть определена экспериментально (см. Ярбус А.Л. Роль движений глаз в процессе зрения. М. Наука, 1965. 166 с.).
Величина экспериментально определенного минимального ресурса позволяет установить критерий качества как минимальную площадь фовеа, накрывающую элемент и обеспечивающую его качественное зрительное восприятие.
Количество ресурса, предоставляемого для зрительного восприятия, как правило, больше минимального, а определенный на основе экспериментальных исследований критерий, представленный в виде площади – величина, полученная с возможной ошибкой. Поэтому оправданным является подход, если критерий качества будет назначаться с некоторым запасом в большую сторону. С учетом малых ошибок, для которых стандартное отклонение  0.3 max, рекомендуется увеличить на 30% полученную минимальную величину площади фовеа, являющуюся критерием качества восприятия (см. Деденко Л.Г., Керженцев В.В. Математическая обработка и оформление результатов эксперимента. М.: Изд-во Моск. ун-та, 1977. с.78). Учет случайных ошибок определяется интервалом, в котором они могут находиться с заданной вероятностью (см. Вентцель Е.С. Теория вероятностей. М.: Наука, Гл. редакция физ-мат. литературы, 1969. 576 с.).
Реализация заявляемого способа может быть рассмотрена на примере.
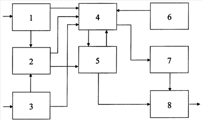
Решение сложной задачи по прогнозированию возможностей восприятия человеком визуальной информации, необходимой для принятия решений в обстановке дефицита времени, моделируется устройством, вариант структурной схемы которой показан на чертеже. Схема устройства включает: 1 – имитатор первой работы, 2 – имитатор второй работы, 3 – имитатор третьей работы, 4 – блок памяти, 5 – арифметический блок, 6 – задатчик ресурса, 7 – блок коррекции, 8 – блок сравнения.
Реализация используемых блоков рассмотренного устройства известна и не представляет технически сложную задачу, так как большинство современных систем моделирования строятся на базе вычислительной техники со специализированным программным управлением (см., например, М.П.Мымрин. Конструкция, применение, программирование и ремонт ПЭВМ «Агат». М., Машиностроение, 1990. 304 с.; см. патент РФ 2136040, МПК G06F 17/00). Расчетные формулы, используемые при работе блоков, известны (см. Рафиков Г.М. О моделировании глазодвигательной системы / Методы цифровой обработки, передачи и отображения телевизионной информации. Сб. 156, ЛИАП. Л., 1982, с.66-71).
Управляющие сигналы: синхронизации, чтения/записи, начальной установки, адреса записи/считывания и др. на чертеже не показаны.
Принцип работы устройства основан на том, что траектория движения глаз носит статистический характер, связана с процессом решения задач восприятия и отражает внутренние процессы концентрации внимания на отдельных участках изображений. Перевод точки взора производится глазодвигательной системой по некоторому генеральному направлению движения с помощью механизмов скачков и фиксаций, накладывая фовеа на воспринимаемые элементы.
Устройство с помощью генераторов вырабатывает импульсы, случайные параметры которых пропорциональны характеристикам трех форм движений зрительной системы. Характеристики основного и коррекционного скачка, а также области дрейфа вырабатываются в соответствии со статистическими законами их распределений. Устройство работает тактами, реализуя акт восприятия многокомпонентного объекта. Под актом восприятия понимается последовательность функциональных состояний глазодвигательной системы, заканчивающаяся решением о завершенности восприятия элемента объекта Функционирование устройства от одного акта восприятия к другому не остается постоянным, а изменяется в зависимости от вероятности условий, влияющих на восприятие. Режим работы устройства поддерживает генеральное направление траектории точки взора вдоль строки для восприятия телеметрии или от начальной к конечной координате изображения для восприятия карты местности.
Устройство работает следующим образом.
На начальном этапе функционирования устройства задается ресурс, обеспечивающий выполнение работ, производимых глазодвигательной системой. Для этого с помощью блока 6 – задатчика ресурса в блок памяти 4 вводится изображение, например телеметрия – строка цифро-буквенной информации и контурное изображение – карта местности, так чтобы были известны координаты всех элементов сюжета.
В зависимости от результата предшествующего акта восприятия в блоке 8 сравнения вырабатывается импульс, поступающий на выход устройства. При принятии решения о восприятии элемента, т.е. о качественном завершении основной работы в предыдущем такте, с выхода блока 8 импульс поступает на вход блока 1 имитатора первой работы. В этом блоке 1 вырабатывается импульс, случайные параметры которого пропорциональны статистически определенным характеристикам основного скачка – длине, его угловым размерам на плоскости и в пространстве восприятия. С одного выхода блока 1 импульс поступает для хранения в блок памяти 4. Одновременно с другого выхода блока 1 выдается импульс запуска генератора случайных импульсов – имитатора 2 второй работы. Последний на основании заданных статистических характеристик вырабатывает импульс, случайные параметры которого пропорциональны статистически определенным характеристикам дрейфа. С первого выхода блока 2 импульс поступает для хранения в блок памяти 4, одновременно по другому выходу блока 2 вырабатывается сигнал, поступающий на вход арифметического блока 5. В блоке 5 на основании данных, представляющих основной скачок и дрейф, а также на основании координат компонентов объекта, поступающих из блока 4 памяти, осуществляется расчет координат конечной точки фиксации взора, которые поступают для хранения в блок памяти 4. Затем в блоке 5 проверяется изменение ресурса – направление подхода фовеа сверху, снизу или сбоку к ближайшему элементу, расположенному вдоль генерального направления движения точки взора. Изменение ресурса фиксируется также при переводе точки взора с одного типа изображения на другой, поскольку меняется характер связи между элементами. В качестве критерия качества используются экспериментально определенные минимально необходимые площади фовеа, накрывающие элемент. Чтобы обеспечить качественное восприятие с необходимой надежностью, минимальные площади критерия увеличены на 30%. Определенная таким путем функциональная зависимость критерия предварительно, в начале работы устройства, заносится в блок памяти 4. Если при проверке ресурса фиксируется его изменение, тогда с выхода блока 4 значение критерия поступает на вход блока коррекции 7 и запоминается в нем, т.е. производится корректировка критерия качества, использованного в предыдущем такте. В случае неизменности ресурса, т.е. неизменности направления подхода точки взора к центру ближайшего компонента и неизменности воспринимаемого сюжета, критерий качества в блоке 7 не корректируется. Затем определяется качество выполненной работы – качество восприятия ближайшего элемента, расположенного вдоль генерального направления движения точки взора. Для этого после выполненного основного скачка и дрейфа в блоке 5 рассчитывается площадь проекции фовеа, накрывающая ближайший элемент, расположенный вдоль генерального направления движения точки взора. Результаты расчета поступают в блок 8 сравнения, на другой вход которого поступает сигнал о критерии восприятия с выхода блока коррекции 7. В результате сравнения поступивших сигналов в блоке 8 принимается решение о степени завершенности акта восприятия. Если заданные условия удовлетворены, то с выхода блока 8 сравнения выдается очередной импульс запуска имитатора 1 первой работы, т.е. выдается команда о завершенности акта восприятия.
При неудовлетворении условий качественного выполнения основной работы с выхода блока 8 сравнения выдается импульс, запускающий имитатор 3 третьей работы. Этот генератор 3 на основании заданных условий вырабатывает импульс, параметры которого пропорциональны величине коррекционного скачка. Импульс с первого выхода блока 3 поступает для хранения в блок памяти 4, и одновременно по другому выходу выдает импульс запуска имитатора 2 второй работы. Генератор 2 вырабатывает импульс, пропорциональный размеру области дрейфа. По одному выходу блока 2 импульс поступает в блок памяти 4, а по другому выходу блока 2 в арифметический 5 блок. В блоке 5 на основании данных о коррекционном скачке и о дрейфе осуществляется расчет координат конечной точки фиксации. Затем вычисляется качество восприятия ближайшего компонента объекта, а в блоке сравнения 8 проверяется выполнение условий критерия качества. Такты выработки коррекционных скачков повторяются до тех пор, пока не будет завершен акт восприятия, т.е. пока не будут удовлетворены условия, проверяемые в блоке 8 сравнения.
Учет в блоках имитации зрительных характеристик в виде законов распределений параметров основных, функциональных состояний зрительного анализатора и моделирование траектории зрительного восприятия отображаемого сюжета освобождают человека от длительных и трудоемких экспериментов по оценке различных вариантов построения воспринимаемой информации. Накопленная в результате моделирования информация о траектории зрительного восприятия выводится при организации диалога со средством системного монитора.
Реализация заявленного способа позволит проводить широкий спектр исследований сложных систем, обеспеченных ресурсами с оперативной оценкой эффективности их функционирования.
Формула изобретения
1. Способ статистического моделирования сложной системы работ, заключающийся в том, что процесс выполнения работ, обеспеченных ресурсами, моделируют тактами, в каждом из которых генерируют импульс, со случайными параметрами, пропорциональными статистически определенным характеристикам основной или корректирующей работы, очередность импульсов определяют в предыдущем такте путем сравнения заданного критерия с качеством выполненной основной работы, при ее качественном выполнении, в текущем такте выполняют основную работу, при некачественном выполнении – корректирующую работу, повторяя такты с ее выполнением, до качественного выполнения основной работы, отличающийся тем, что в текущем такте после выполнения основной работы проверяют ресурс, при его изменении определяют критерий, обеспечивающий качественное выполнение основной работы, после чего заменяют критерий качества, используемый в предыдущем такте на вновь определенный, при неизменности ресурса критерий качества в текущем такте оставляют прежним.
2. Способ п.1, отличающийся тем, что критерий качества определяют по минимальному ресурсу, обеспечивающему качественное выполнение основной работы.
3. Способ п.1 или 2, отличающийся тем, что после трех-пяти последовательных выполнений корректирующей работы ее заменяют другой корректирующей, качественно завершающей основную работу.
РИСУНКИ
|
|