|
|
(21), (22) Заявка: 2007146286/09, 17.12.2007
(24) Дата начала отсчета срока действия патента:
17.12.2007
(43) Дата публикации заявки: 27.06.2009
(46) Опубликовано: 10.01.2010
(56) Список документов, цитированных в отчете о поиске:
UA 23363 U, 25.05.2007. RU 2069009 C1, 10.11.1996. SU 1727120 A1, 15.04.1992. JP 62204332 A, 09.09.1987. JP 63197227 A, 16.08.1988.
Адрес для переписки:
54040, Украина, г. Николаев, Крылова, 54, кв.229, Л.П.Петренко
|
(72) Автор(ы):
Петренко Лев Петрович (UA)
(73) Патентообладатель(и):
Петренко Лев Петрович (UA)
|
(54) ФУНКЦИОНАЛЬНАЯ СТРУКТУРА КОРРЕКТИРОВКИ АРГУМЕНТОВ ПРОМЕЖУТОЧНОЙ СУММЫ ±[S3i] ПАРАЛЛЕЛЬНОГО СУММАТОРА В ПОЗИЦИОННО-ЗНАКОВЫХ КОДАХ f(+/-)
(57) Реферат:
Изобретение относится к вычислительной технике и может быть использовано при построении арифметических устройств для выполнения арифметических операций суммирования и вычитания в позиционно-знаковых кодах. Техническим результатом является упрощение функциональной структуры сумматора. Каждый разряд сумматора выполнен в виде двух эквивалентных по структуре каналов – положительного и условно отрицательного, при этом, в одном из вариантов выполнения, i-ый разряд каждого канала содержит четыре логических элемента И и два логических элемента ИЛИ-НЕ. 4 н.п. ф-лы, 21 ил.
Текст описания приведен в факсимильном виде.                                                                            
Формула изобретения
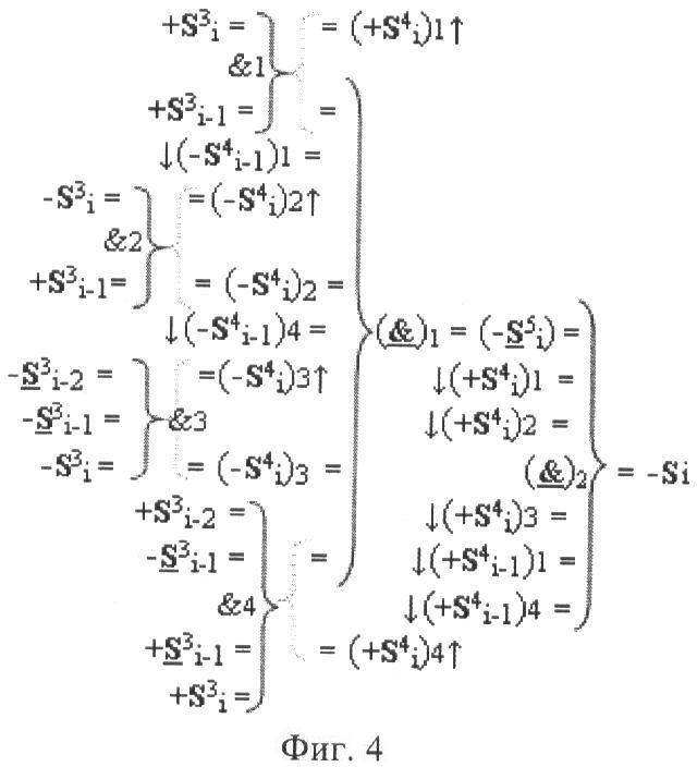
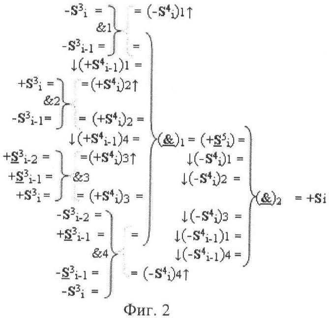
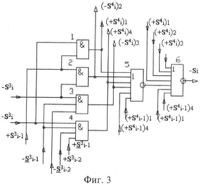
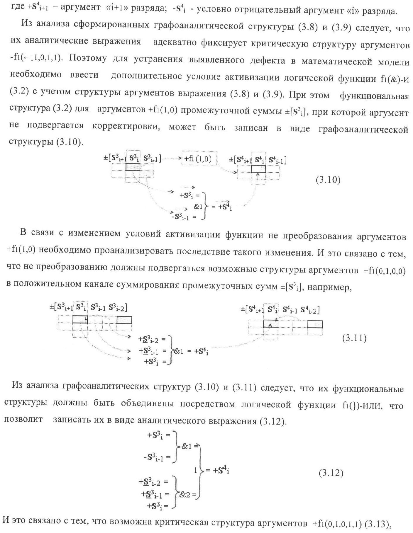
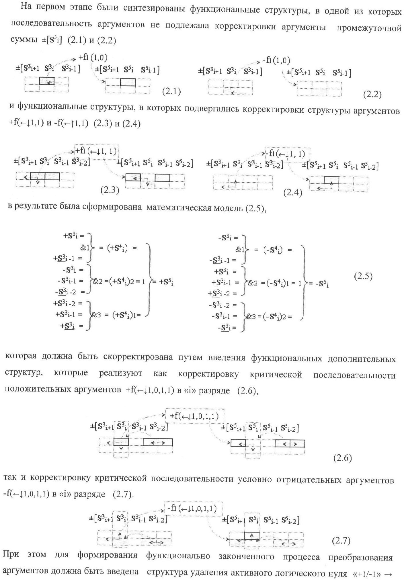
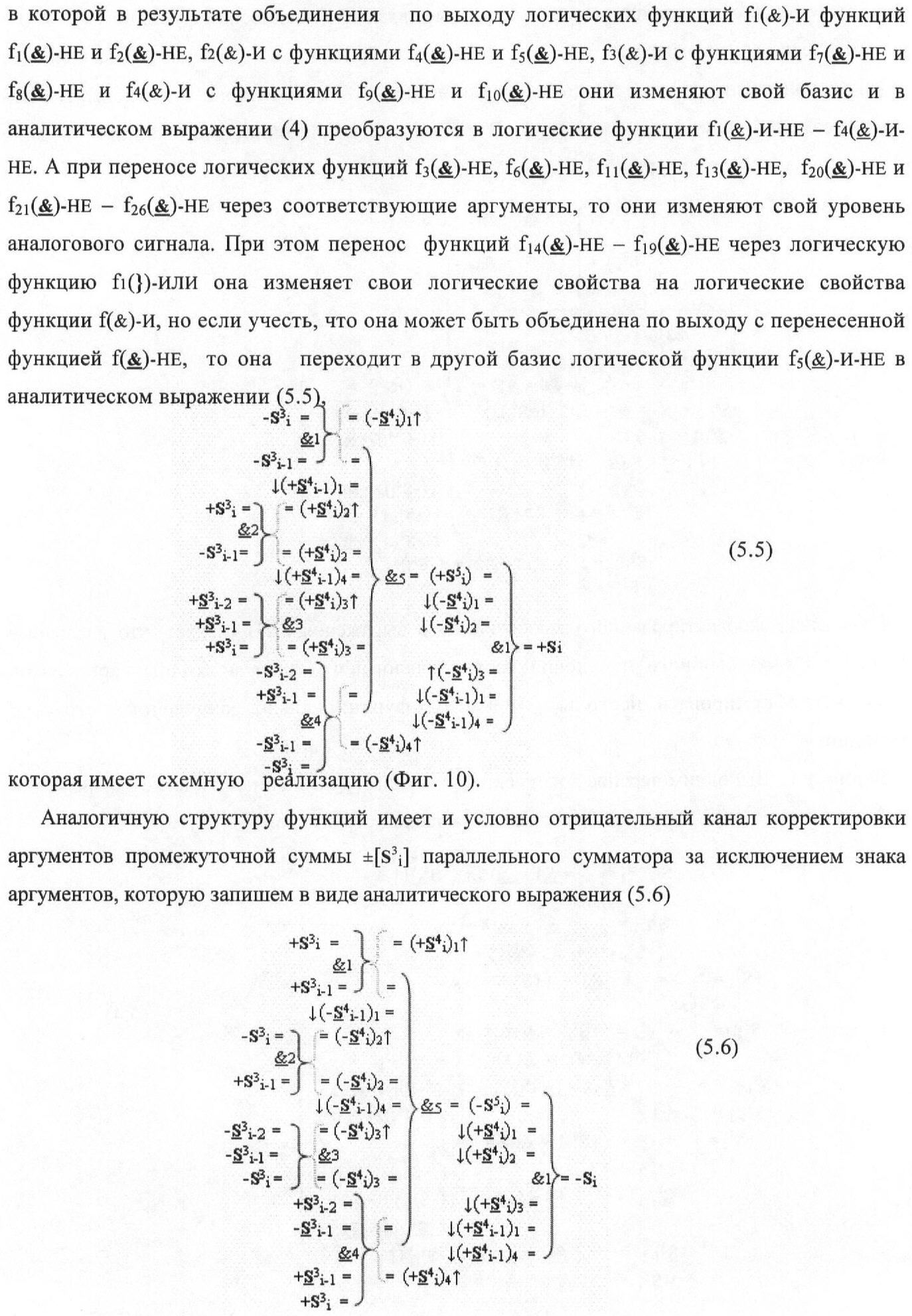
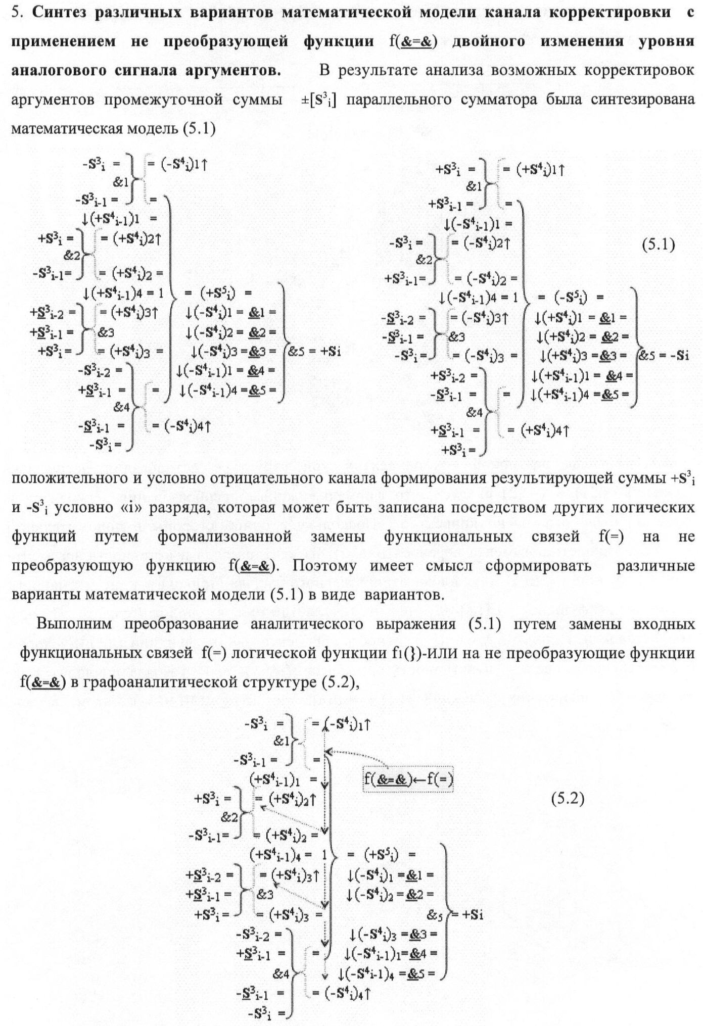
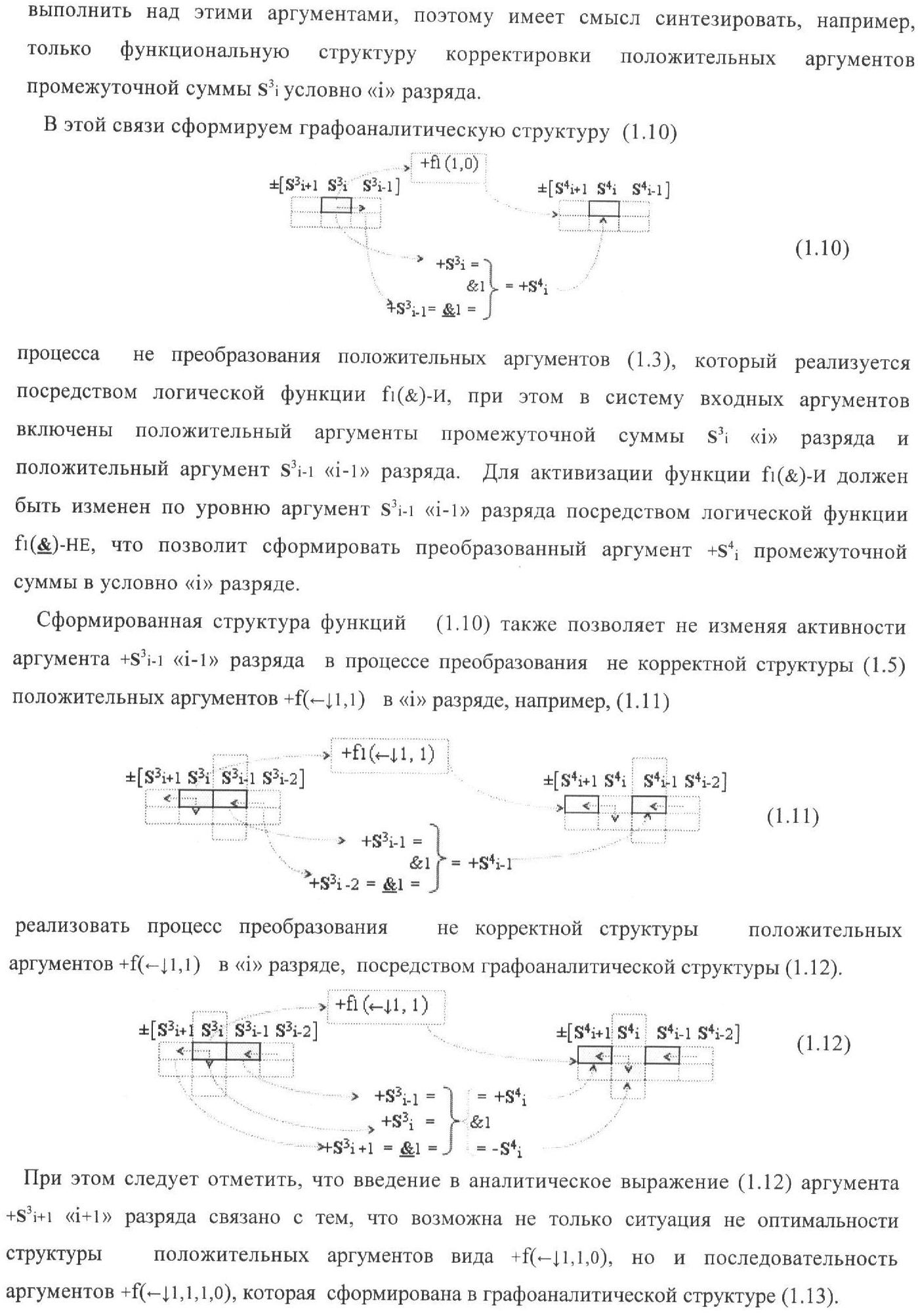
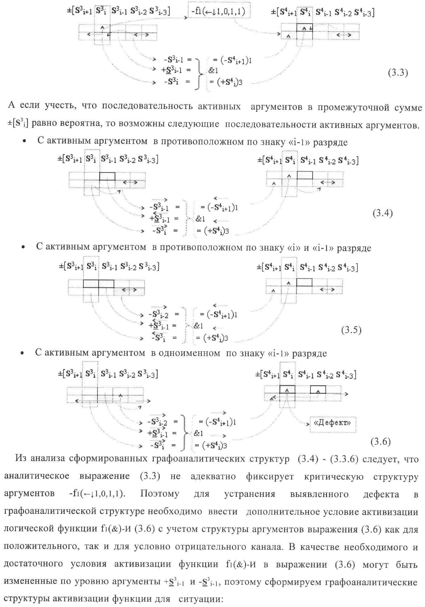
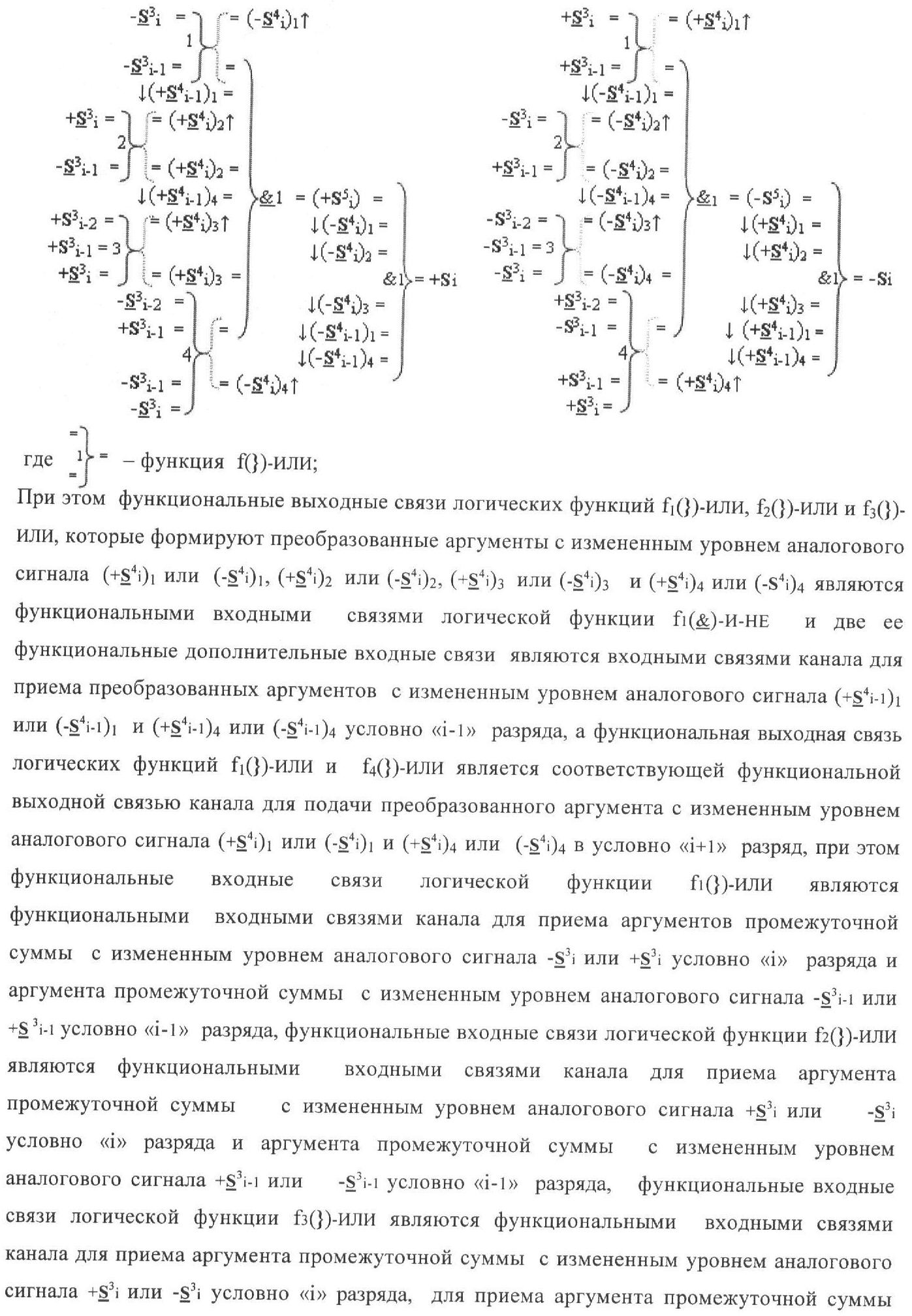
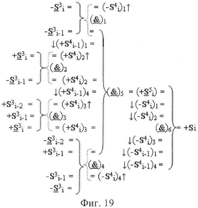
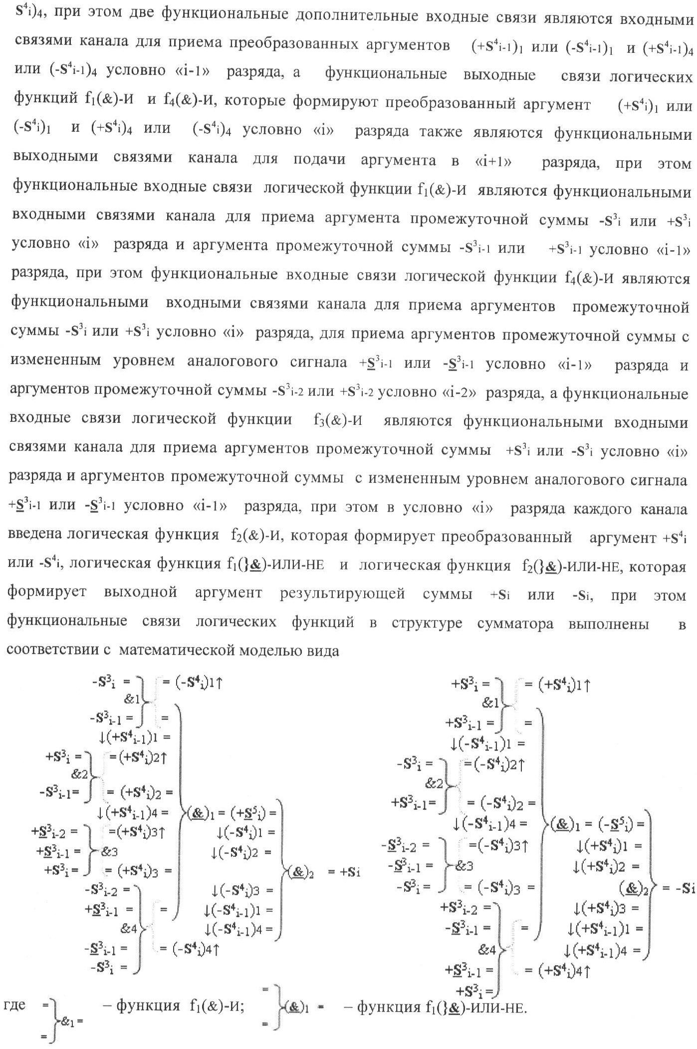
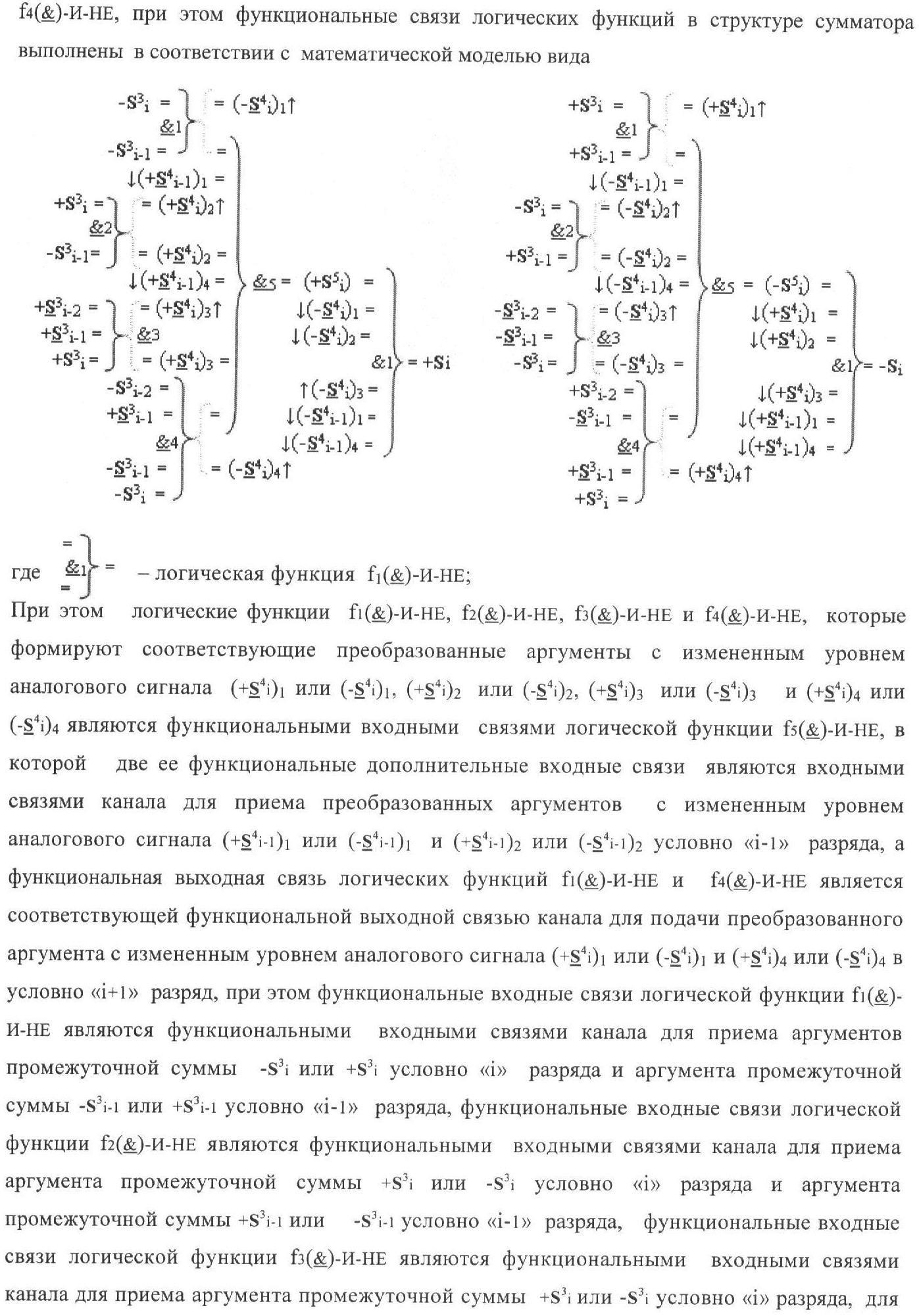
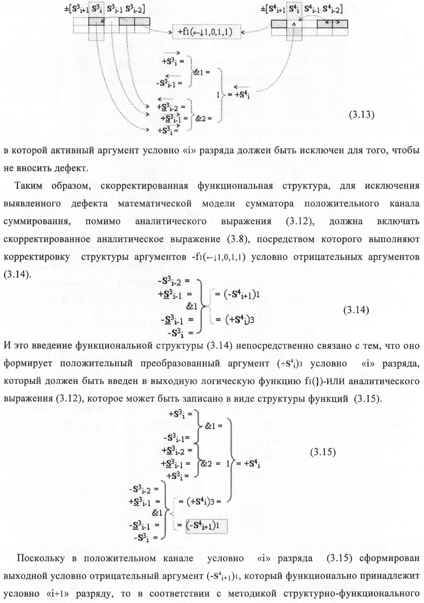
1. Функциональная структура корректировки аргументов промежуточной суммы ±[S3i] параллельного сумматора в позиционно-знаковых кодах f(+/-), условно «i» разряд которой выполнен в виде двух эквивалентных по структуре логических функций положительного и условно отрицательного каналов корректировки аргументов, и каждый канал «i» разряда включает три логические функции f1(&)-И, f3(&)-И и f4(&)-И, которые формируют преобразованные аргументы или  или и или при этом две функциональные дополнительные входные связи являются входными связями канала для приема преобразованных аргументов или и или условно «i-1» разряда, а функциональные выходные связи логических функций f1(&)-И и f4(&)-И, которые формируют преобразованный аргумент или и или условно «i» разряда также являются функциональными выходными связями канала для подачи аргумента в «i+1» разряда, при этом функциональные входные связи логической функции f1(&)-И являются функциональными входными связями канала для приема аргумента промежуточной суммы или условно «i» разряда и аргумента промежуточной суммы или условно «i-1» разряда, при этом функциональные входные связи логической функции f4(&)-И являются функциональными входными связями канала для приема аргументов промежуточной суммы или условно «i» разряда, для приема аргументов промежуточной суммы с измененным уровнем аналогового сигнала или условно «i-1» разряда и аргументов промежуточной суммы или условно «i-2» разряда, а функциональные входные связи логической функции f3(&)-И являются функциональными входными связями канала для приема аргументов промежуточной суммы или условно «i» разряда и аргументов промежуточной суммы с измененным уровнем аналогового сигнала или условно «i-1» разряда, отличающаяся тем, что в условно «i» разряда каждого канала введена логическая функция f2(&)-И, которая формирует преобразованный аргумент или логическая функция f1(}&)-ИЛИ-НЕ и логическая функция f2(}&)-ИЛИ-НЕ, которая формирует выходной аргумент результирующей суммы +Si или -Si, при этом функциональные связи логических функций в структуре сумматора выполнены в соответствии с математической моделью вида

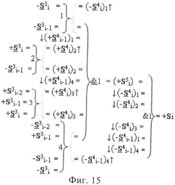
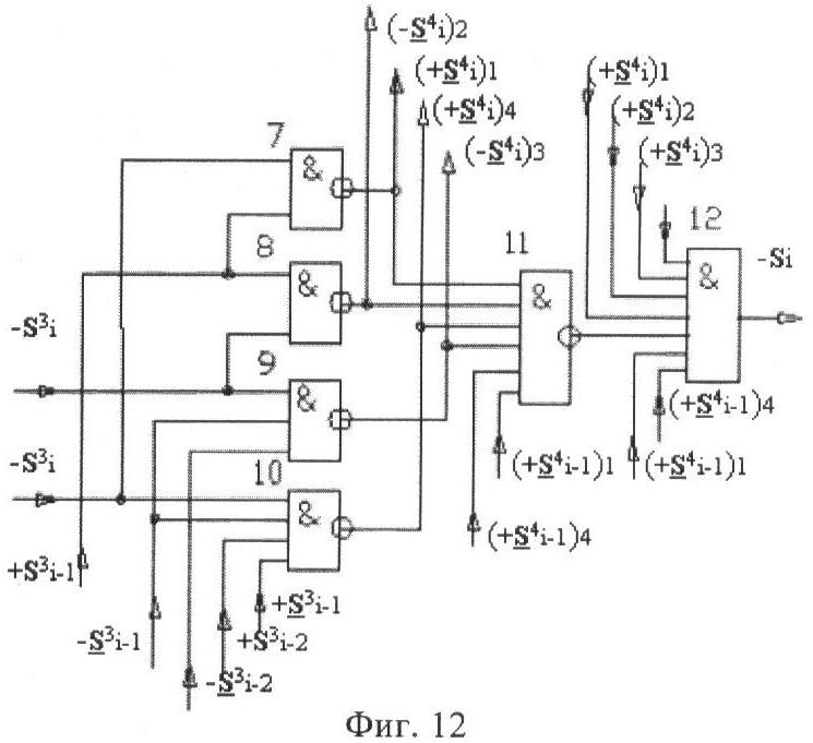
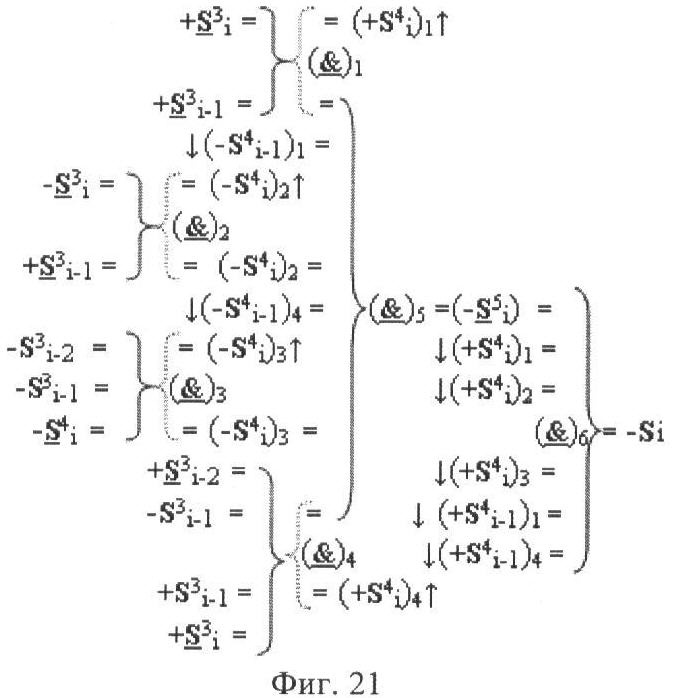
2. Функциональная структура корректировки аргументов промежуточной суммы ±[S3i] параллельного сумматора в позиционно-знаковых кодах f(+/-), условно «i» разряд которой выполнен в виде двух эквивалентных по структуре логических функций положительного и условно отрицательного каналов корректировки аргументов и каждый канал «i» разряда включает логическую функцию f1(&)-И, первая функциональная входная связь которой является выходной функциональной связью логической функции f5(&)-И-НЕ, которая формирует преобразованный аргумент или отличающаяся тем, что в условно «i» разряда каждого канала введены логические функции f1(&)-И-НЕ, f2(&)-И-НЕ, f3(&)-И-НЕ и f4(&)-И-НЕ, при этом функциональные связи логических функций в структуре сумматора выполнены в соответствии с математической моделью вида

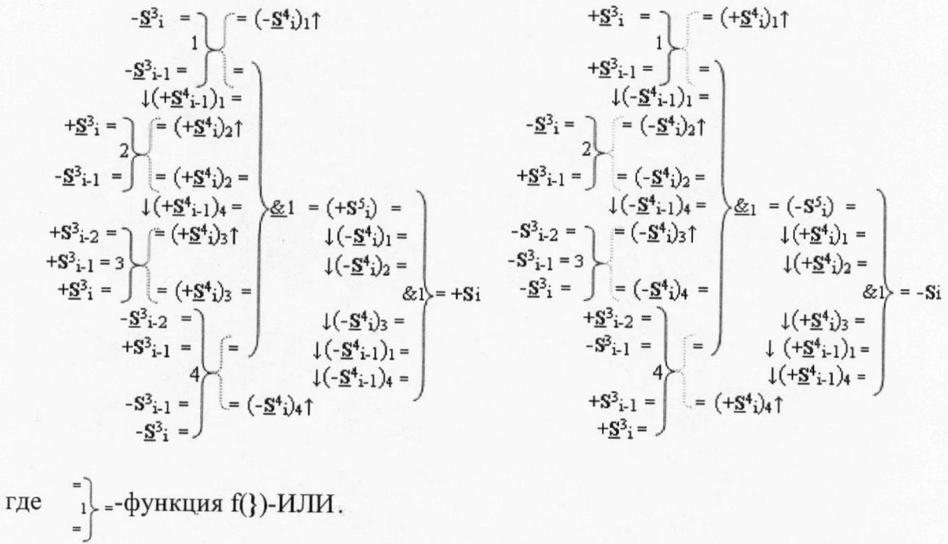
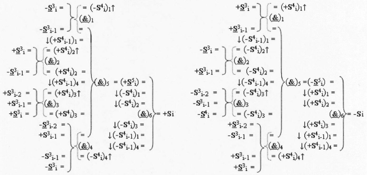
3. Функциональная структура корректировки аргументов промежуточной суммы ±[S3i] параллельного сумматора в позиционно-знаковых кодах f(+/-), условно «i» разряд которой выполнен в виде двух эквивалентных по структуре логических функций положительного и условно отрицательного каналов корректировки аргументов, и каждый канал «i» разряда включает логическую функцию f1(&)-И, первая функциональная входная связь которой является выходной функциональной связью логической функции f1(&)-И-HE, которая формирует преобразованный аргумент или отличающаяся тем, что в условно «i» разряда каждого канала введены логические функции f1(})-ИЛИ, f2(})-ИЛИ, f3(})-ИЛИ и f4(})-ИЛИ, при этом функциональные связи логических функций в структуре сумматора выполнены в соответствии с математической моделью вида

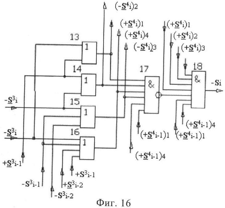
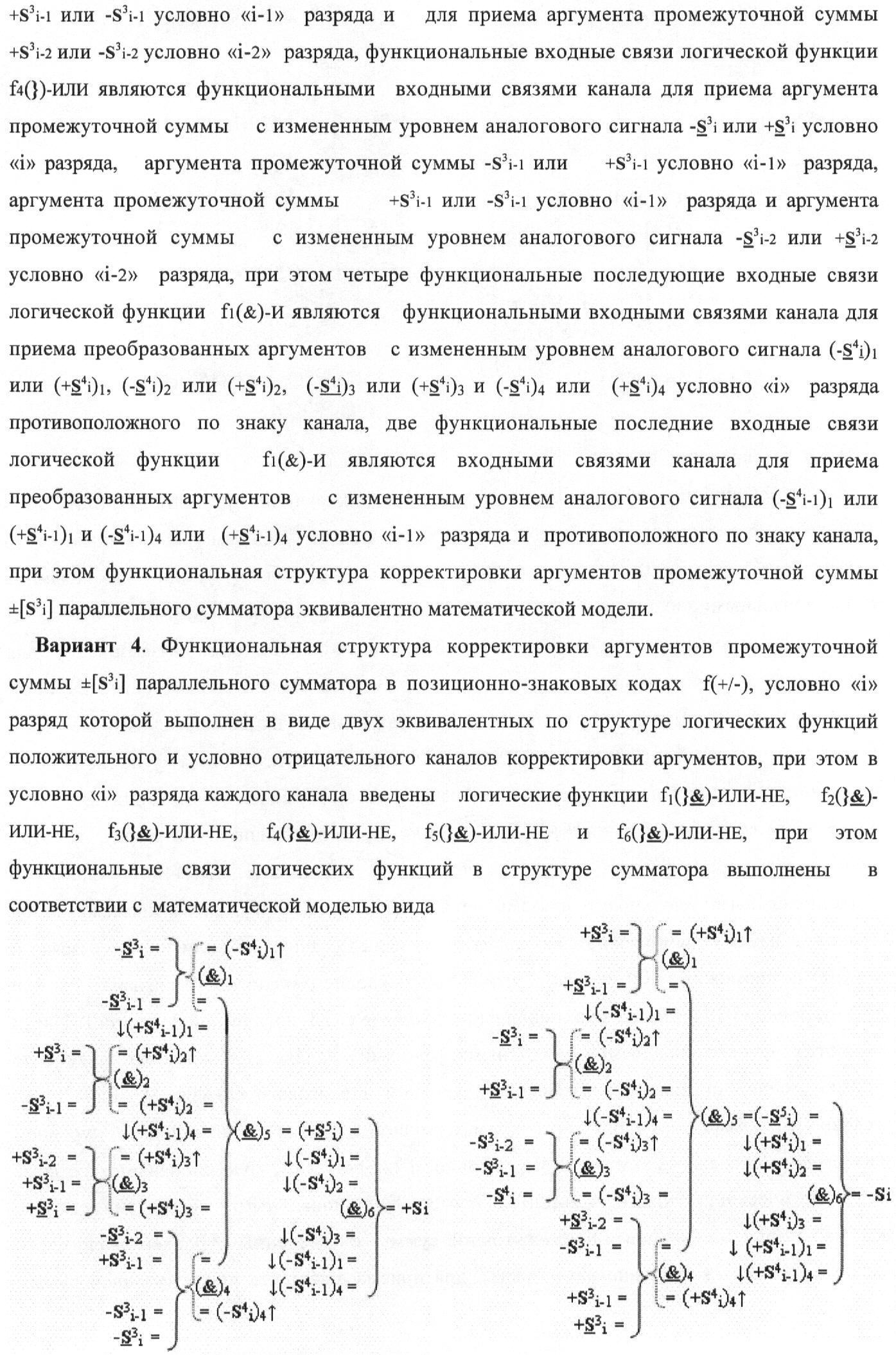
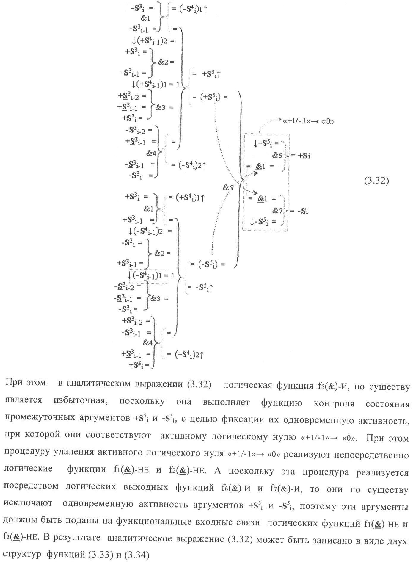
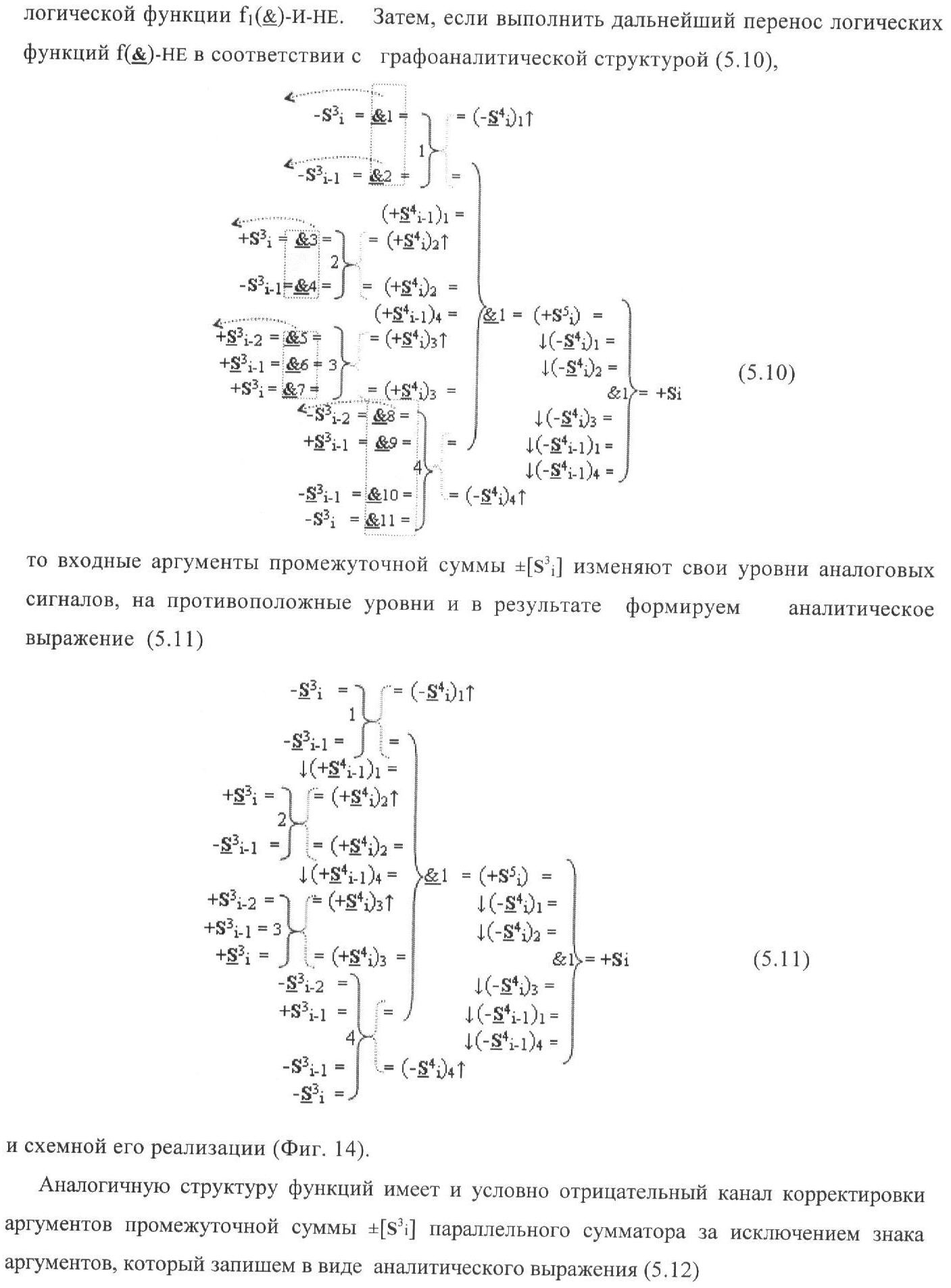
4. Функциональная структура корректировки аргументов промежуточной суммы ±[S3i] параллельного сумматора в позиционно-знаковых кодах f(+/-), условно «i» разряд которой выполнен в виде двух эквивалентных по структуре логических функций положительного и условно отрицательного каналов корректировки аргументов, отличающаяся тем, что в условно «i» разряда каждого канала введены логические функции f1(}&)-ИЛИ-НЕ, f2(}&)-ИЛИ-HE, f3(}&)-ИЛИ-HE, f4(}&)-ИЛИ-НЕ, f5(}&)-ИЛИ-НЕ и f6(}&)-ИЛИ-НЕ, при этом функциональные связи логических функций в структуре сумматора выполнены в соответствии с математической моделью вида

РИСУНКИ
|
|