|
|
(21), (22) Заявка: 2008116932/12, 28.04.2008
(24) Дата начала отсчета срока действия патента:
28.04.2008
(46) Опубликовано: 10.01.2010
(56) Список документов, цитированных в отчете о поиске:
RU 2101943 C1, 20.01.1998. SU 1588344 A1, 30.08.1990. RU 2126204 C1, 20.12.1999. JP 2000023586 A, 25.01.2000.
Адрес для переписки:
305040, г.Курск, ул. 50 лет Октября, 94, КурскГТУ, ОИС
|
(72) Автор(ы):
Рыбочкин Анатолий Федорович (RU), Дрёмов Борис Борисович (RU), Захаров Иван Сафонович (RU)
(73) Патентообладатель(и):
Государственное образовательное учреждение высшего профессионального образования “Курский государственный технический университет” (RU)
|
(54) АВТОМАТИЗИРОВАННАЯ СИСТЕМА ДЛЯ КОНТРОЛЯ СОСТОЯНИЙ ПЧЕЛИНЫХ СЕМЕЙ ПО РАСПРЕДЕЛЕНИЮ ТЕПЛОВЫХ ПОЛЕЙ В УЛЬЕ
(57) Реферат:
Изобретение относится к области пчеловодства. Автоматизированная система для контроля состояний пчелиных семей по распределению тепловых полей в улье включает ЭВМ пчеловода, приемопередатчик пасеки, контроллеры ульев, включающие приемопередатчики и блоки питания ульев, специализированные съемные адаптеры температур, микроЭВМ, коммутатор по оси Х и коммутатор по оси Y на каждый специализированный съемный адаптер температур. Специализированная рамка содержит верхнюю планку, которая содержит планки по числу столбцов термодатчиков, на которых располагаются термодатчики. Изобретение позволяет снизить энергопотребление и упростить конструкцию специализированной рамки с датчиками. 1 з.п. ф-лы, 14 ил.
Изобретение относится к области пчеловодства и может найти применение для контроля за жизнедеятельностью пчелиных семей по распределению тепловых полей в улье.
Известны устройства, обеспечивающие круглогодичный контроль жизнедеятельности пчелиных семей по распределению тепловых полей в улье [1, 3, 4]. Эти устройства имеют основной недостаток: большое энергопотребление, что существенно при контроле большого количества пчелосемей; сложнее схемные решения, требующие переоборудования пчелиных рамок; большое количество проводных соединений.
Наиболее близкой по технической сущности к предлагаемому изобретению является автоматизированная система для контроля состояний пчелиных семей по распределению тепловых полей в улье [2], содержащая контроллер пасеки, включающий ЭВМ пчеловода и блок питания пасеки, контроллер улья, включающий блок имени, блок питания улья, коммутаторы, датчики, причем первый выход блока питания пасеки соединен с первым питающим входом ЭВМ пчеловода, а второй выход блока питания пасеки является общим и соединен с общим входом ЭВМ пчеловода, первый выход блока питания улья соединен с питающими входами коммутаторов, при этом контроллер пасеки содержит блок сопряжения питающей и информационной шин пасеки, контроллер улья – блок сопряжения питающей и информационной шин улья, преобразователь последовательного кода в параллельный, триггерное устройство, блок задержки, коммутатор термодатчиков, коммутатор термодатчиков-светодиодов, коммутатор линеек датчиков, преобразователь «напряжение – частота», контрольную рамку с датчиками, первый выход блока питания пасеки соединен с первым питающим входом блока сопряжения питающей и информационной шин пасеки, первый выход которого соединен с вторым информационным входом ЭВМ пчеловода, а второй информационный вход соединен с первым информационным выходом ЭВМ пчеловода, второй выход блока питания пасеки соединен с общей шиной блока сопряжения питающей и информационной шин пасеки, общая шина которого через двухпроводную линию связи соединена с общей шиной блоков питания ульев и общей шиной блоков сопряжения питающей и информационной шин ульев, приемопередающий вход блока сопряжения питающей и информационной шин пасеки через линию связи соединен с приемо-передающим входом блоков сопряжении питающей и информационной шин ульев, первый выход которых подключен к первому входу блока питания улья, а второй выход соединен с первым входом преобразователя последовательного кода в параллельный, второй выход блока питания улья подключен к второму питающему входу преобразователя последовательного кода в параллельный и первыми питающими входами блока имени и триггерного устройства, первая выходная шина преобразователя последовательного кода в параллельный подключена к первым входам шин блока имени, коммутатора термодатчиков, коммутатора термодатчиков-светодиодов и коммутатора линеек датчиков, второй выход преобразователя последовательного кода в параллельный соединен с вторыми входами блока имени, коммутатора термодатчиков, коммутатора термодатчиков-светодиодов и первыми входами блока задержки и преобразователя «напряжение – частота», первый выход блока имени соединен с вторым входом триггерного устройства, первый выход которого соединен с вторым входом блока питания улья, а второй выход триггерного устройства подключен к третьему входу преобразователя последовательного кода в параллельный, выход блока задержки соединен с четвертым входом преобразователя последовательного кода в параллельный, вторая входная шина коммутатора термодатчиков подключена к линейке термодатчиков, вторая приемо-передающая шина коммутатора термодатчиков-светодиодов соединена с линейкой термодатчиков-светодиодов, первый выход коммутатора термодатчиков подключен к второму входу коммутатора линеек датчиков, третий вход которого соединен с первым выходом коммутатора термодатчиков-светодиодов, выход коммутатора линеек датчиков соединен с вторым входом преобразователя «напряжение – частота», выход которого подключен к второму информационному входу блока сопряжения питающей и информационной шин улья, первый выход блока питания улья соединен c четвертым питающим входом коммутатора линеек датчиков, третьим питающим входом преобразователя «напряжение – частота» и вторым питающим входом блока задержки, причем контрольная рамка состоит из верхней и нижней планок, четырех боковых планок, расположенных по две с каждой стороны в торцах верхней и нижней планок с учетом подвесок на верхней планке, двух планок из стеклотекстолита, расположенных в одной плоскости с одной стороны контрольной рамки, при этом на первой планке располагаются линейка термодатчиков и часть радиоэлементов контроллера улья, на второй планке располагаются линейка термодатчиков-светодиодов и остальные радиоэлементы контроллера улья, линейки термодатчиков-светодиодов и термодатчиков оптически связаны между собой, двух крышек, расположенных с другой стороны контрольной рамки, исключающих попадание пчел на радиоэлементы, при этом планки с датчиками, радиоэлементами и крышками могут перемещаться вдоль верхней и нижней планок, а контрольная рамка помещается в межрамочное пространство.
Эта система имеет недостатки: сложность схемных построений, большое энергопотребление, отсутствие стандартных микропрограммных решений, что затрудняет стыковку с современными средствами телекоммуникаций, сложность конструкции специализированной рамки с датчиками.
С целью устранения указанных недостатков в автоматизированную систему для контроля состояния пчелиных семей по распределению тепловых полей в улье, содержащую контроллер пасеки, включающий ЭВМ пчеловода, приемо-передатчик пасеки, контроллеры ульев, включающие приемопередатчики и блоки питания ульев, специализированные рамки с термодатчиками, информационный выход ЭВМ соединен с приемо-передатчиком пасеки, питающий выход ЭВМ соединен с питающей шиной пасеки и с входами блоков питания ульев, информационный выход приемо-передатчика пасеки соединен с информационной шиной пасеки и с первыми информационными входами приемо-передатчиков ульев, введены микроЭВМ, коммутатор по оси Х и коммутатор по оси Y на каждый специализированный съемный адаптер температур, второй информационный вход приемо-передатчика улья соединен с информационным входом микроЭВМ, первый адресный выход микроЭВМ по оси Х соединен с первыми адресными входами коммутаторов по оси Х по числу специализированных съемных адаптеров температур, второй адресный выход микроЭВМ по оси Y соединен с первыми адресными входами коммутаторов по оси Y по числу специализированных съемных адаптеров температур, второй адресный выход коммутатора по оси Х первого специализированного съемного адаптера температур соединен с адресной шиной по оси Х первого специализированного съемного адаптера температур, второй адресный выход коммутатора по оси Y первого специализированного съемного адаптера температур соединен с адресной шиной по оси Y первого специализированного съемного адаптера температур, второй адресный выход коммутатора по оси Х n-й специализированный съемный адаптер температур с адресной шиной по оси Х n-го специализированного съемного адаптера температур, второй адресный выход коммутатора по оси Y n-го специализированного съемного адаптера температур соединен с адресной шиной по оси Y n-го специализированного съемного адаптера температур, питающие выходы блоков питания ульев соединены с питающими входами микроЭВМ ульев, питающими входами коммутаторов по оси Х и по оси Y. Сущность изобретения поясняется чертежами.
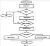
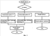
На фиг.1 приведена структурная схема автоматизированной системы для контроля состояния пчелиных семей по распределению тепловых полей в улье. На фиг.2 приведена конструкция специализированного съемного адаптера температур с 32-мя датчиками. На фиг.3 приведена структурная схема автоматизированной системы для контроля состояний пчелиных семей по распределению тепловых полей в улье с использованием радиосвязи. На фиг.4 представлен алгоритм ожидания команд, на фиг.5 – алгоритм обработки команд, на фиг.6 – алгоритм приема команд, на фиг.7 – алгоритм опроса датчиков, на фиг.8 – алгоритм исполнения команд инициализации, на фиг.9 – алгоритм выдачи температур с датчиков температур, на фиг.10 – алгоритм работы ЭВМ пчеловода 2, на фиг.11 – рисунок улья с клубом зимующих пчел на экране дисплея, на фиг.12 – рисунок сечения пчелиного клуба на экране дисплея.
Автоматизированная система для контроля состояния пчелиных семей по распределению тепловых полей в улье (фиг.1) содержит: контроллер пасеки 1, ЭВМ пчеловода 2, приемо-передатчик пасеки 3, контроллеры ульев 4, приемопередатчики ульев 5, блок питания контроллера улья 6, микроЭВМ 7, дешифратор специализированных съемных адаптеров 8, контроллеры специализированных съемных адаптеров температур 9, коммутатор по оси Y специализированного съемного адаптера 10, коммутатор по оси Х специализированного съемного адаптера 11, специализированный съемный адаптер температур 12, шина адресных кодов по оси Y 13, шину адресных кодов по оси Х 14, приемо-передающую шину улья 15, приемо-передающую шину пасеки 16, шину питания пасеки 17,
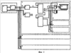
Конструкция основного специализированного съемного адаптера температур (фиг.2) состоит из верхней планки 18, контроллера термодатчиков 19, планок для размещения термодатчиков 20, диодных датчиков температур 21.
Для организации радиосвязи введены блок радиосвязи улья 22, блок радиосвязи пасеки 23 (фиг.3).
Возможны две конструкции специализированного съемного адаптера температур: основной – все блоки контроллера улья 4 монтируются на верхней планке 18 в виде блока 19, вспомогательный – на верхней планке 18 в блоке 19 монтируются коммутатор по оси Y 10, коммутатор по оси X.
Связь и подача электропитания к контроллерам ульев может быть проводная или с использованием радиосвязи и автономным питанием контроллеров ульев 4. Для обеспечения радиосвязи между контроллерами ульев 4, контроллерами пасеки 1, контроллер улья 4 и контроллер пасеки 1 содержат блоки приемо-передатчиков радиосвязи улья 22 и пасеки 23 (фиг.3).
Перед работой автоматизированной системы для контроля состояний пчелиных семей по распределению тепловых полей в улье в середину между рамками улья с пчелами устанавливается основной, а если имеются, то и вспомогательные специализированные съемные адаптеры температур: фиг.1 (блок 12) (может быть в зависимости от их наличия установлено до 4 и более, схема это позволяет), фиг.2. Каждый контроллер улья 4 содержит 4-х проводный жгут: два провода – для подвода электропитания 17, два провода – для приемо-передачи информации 16. Провода жгутов контроллеров ульев по своим назначениям соединены на общий жгут пасеки, который подсоединен к контроллеру пасеки 1 и ЭВМ пчеловода 2. Электропитание на контроллеры ульев 4 не подается.
Применение одного специализированного съемного адаптера, на верхней планке которого полностью смонтирован контроллер улья 4, позволяет существенно избавиться от проводных соединений в ульях. Применение радиосвязи устраняет применение проводных соединений в улье и на пасеке (фиг.3). Использование одного специализированного съемного адаптера температур на улей существенно снижает стоимость электронного обеспечения улья, однако снижается информативность выводимой информации. Можно только контролировать распределение теплового поля в плоскости наблюдения специализированного съемного адаптера температур (фиг.12). По наблюдаемому сечению пчелиного клуба во время зимовки можно оценить его размер и место расположения по отношению передней, задней стенок улья; верха, низа улья.
Специализированные съемные адаптеры температур взаимозаменяемы, только за ними фиксируется имя (код имени запрограммирован в микроЭВМ 7)
Схема контроллера улья 4 позволяет подключать до 8-ми специализированных съемных адаптеров температур.
Для снижения стоимости автоматизированной системы для контроля состояний пчелиных семей по распределению тепловых полей в улье применяется связь и подача электропитания к контроллерам ульев по проводам (фиг.1). Применима на компактных небольших пасеках или расположенных на платформах. Для ульев, расположенных на местности, при получении информации о распределении тепловых полей в ульях используется радиосвязь (фиг.3).
Автоматизированная система для контроля состояния пчелиных семей по распределению тепловых полей в улье (фиг.1) работает следующим образом. Блоки контроллера пасеки 1: ЭВМ пчеловода 2, приемо-передатчик пасеки 3, контроллеры ульев 4, приемо-передатчики ульев 5, блоки питания ульев 6 запитываются от блока питания ЭВМ пчеловода 2 в момент ее подключения к источнику питания.
В автоматизированной системе для контроля состояния пчелиных семей с использованием радиосвязи (фиг.3) электропитание блоков 3 и 23 осуществляется от блока питания ЭВМ пчеловода 2. Электропитание ульевых контроллеров 4 осуществляется от автономных источников питания аккумуляторов.
В ЭВМ пчеловода 2 вводится программное обеспечение «Пасека» (фиг.4). При загрузке программы пчеловоду предоставляется возможность выбора уже существующей в компьютере программной модели пасеки (ранее созданной) или создание новой пасеки. Под пасекой в данной программе понимается некая модель на экране дисплея ЭВМ пчеловода 2 [5], состоящая из определенного количества ульев, задаваемая пчеловодом, в которой каждый улей имеет ряд характеристик: количество корпусов, количество пчелиных рамок. В программе предусмотрена функция просматривать распределение тепловых полей в улье; если будет задействовано более 2-х съемных адаптеров, то получить информацию о месте размещения пчелиного клуба по отношению к боковым стенкам улья; в ранний весенний период получить информацию о размещении и площади расплода.
МикроЭВМ улья 7 в своей памяти содержит алгоритм ожидания команд (фиг.5), алгоритм обработки команд (фиг.6), алгоритм приема команд (фиг.7), алгоритм опроса датчиков (фиг.8), алгоритм исполнения команд инициализации (фиг.9), алгоритм выдачи данных о температуре с температурных датчиков съемного адаптера (фиг.10).
Пчеловод в определенное время контроля по запросу с клавиатуры ЭВМ пчеловода 2 задает номер наблюдаемого улья и дает команду на загрузку температурной информации с контроллеров ульев 4 как с заданного улья, так и со всех ульев пасеки. Программа обращается к таблице существующих адресов ульев и по ним проводит опрос температур внутри ульев всей пасеки.
Программа работы микроЭВМ улья 7 запускает опрос температуры с термодатчиков съемного адаптера 12. Каждая команда начинается с метки. Затем посылается адрес опрашиваемого улья и дается команда на опрос текущей температуры. Контроллер улья 4, чей адрес совпал с запрошенным, поочередно снимает показания со всех датчиков температур в виде напряжения. Эти напряжения преобразуются с помощью аналого-цифрового преобразователя, расположенного в микроЭВМ 7, в код и записываются в ее энергонезависимую память. Контроллер улья 4 посылает полученные значения напряжений по каналу связи в ЭВМ пчеловода 2, который создает файлы со значениями напряжений на каждом датчике адаптеров каждого улья. Затем ЭВМ пчеловода 2 переводит показания напряжений на датчиках специализированного съемного адаптера температур 12 в температуру. Данные готовы для анализа и принятия решений.
Опрос датчиков специализированного съемного адаптера температур 12 происходит следующим образом. МикроЭВМ улья 7 подает на дешифратор специализированных съемных адаптеров температур 8 код, который разрешает работу специализированного съемного адаптера температур. МикроЭВМ улья 7 по шине 13 выдает адресные коды на коммутатор по оси Y 10, который осуществляет подачу напряжений, соответствующих температурам датчиков, к информационному входу микроЭВМ улья 7. МикроЭВМ улья 7 по шине 14 определяет столбцы опрашиваемых датчиков, подавая соответствующий код на коммутатор по оси Х специализированного съемного адаптера температур 11.
ЭВМ пчеловода 2 осуществляет следующие функции [5]:
– считывание значений датчиков температуры;
– визуализация расположения датчиков на рамке (фиг.11);
– объемная визуализация расположения пчелиного клуба в улье (фиг.12);
– расчет площади сечения, занимаемого пчелами (фиг.13);
– расчет площади температур, относящихся к расплоду в интервале 34,5-35,5°С при весеннем наблюдении за пчелами (фиг.14);
– расчет объема пчелиного клуба (фиг.12).
На вход программы подается массив размером 8×4, соответствующий показаниям датчиков температур (алгоритм работы программы, фиг.10). Для того чтобы вычислить площадь сечения пчелиного клуба, устанавливаются крайние температуры датчиков, соответствующие выживанию пчел. Температура между датчиками апроксимируется. Термодатчики в количестве 8×4 размещены равномерно по всей плоскости специализированного съемного адаптера температур, который соседствует с реальной пчелиной рамкой с сотовыми ячейками. Количество пчелиных ячеек в пчелиной рамке по координате Х составляет 76, количество пчелиных ячеек по координате Х между соседними термодатчиками составит 8, по координате Y количество пчелиных ячеек между датчиками составит 11. Вычисляется разница температур t между соседними датчиками выбранного направления в плоскости специализированного съемного адаптера температур, делится на количество между ними сотовых ячеек n, вычисляется X. Температура сотовой ячейки t определяется согласно выражению (1)

где N=0, 1, 2, . n, T – значение температуры от начала отсчета.
Для контроля состояния пчелиной семьи во время зимовки контролируется интервал температур 9-38°С, несущих информацию о размещении пчелиного клуба. Для контроля расплода выделяют ячейки, имеющие температуру 34,5-35,5°С, тем самым выделяют зону расплода (количество пчелиных ячеек, занятых расплодом).
Специализированный съемный адаптер температур, устанавливаемый в межрамочном пространстве, контролирует расплод, который может быть на одной из боковых пчелиных рамок с сотами.
При наличии большего числа съемных адаптеров температур устанавливается объем пчелиного клуба (фиг.13). Программа представляет возможность пользователю визуально наблюдать за расположением пчелиного клуба в улье. Создается модель пчелиного улья, которую можно поворачивать вокруг осей х, у и z. Для анализа состояния пчелиной семьи необходимо нажать кнопку “Считать значения датчиков”, при этом происходит визуализация расположения пчелиного клуба в улье, а также вычисляется площадь сечений (фиг.12) пчелиного клуба и объем пчелиного клуба. Для просмотра сечений пчелиного клуба необходимо нажать кнопку “Сечение пчелиного клуба” и выбрать соответствующее сечение. Улей с пчелиным клубом можно разворачивать, обеспечивая более удобное наблюдение сверху, сбоку.
Данные с температурных датчиков поступают с контроллера рамки 4, затем через приемо-передатчик пасеки в интерфейс СОМ – порта ЭВМ пчеловода 2.
Таким образом, автоматизированная система для контроля состояний пчелиных семей по распределению тепловых полей в улье позволяет вести визуальный контроль за состояниями пчелиных семей.
Формула изобретения
1. Автоматизированная система для контроля состояния пчелиных семей по распределению тепловых полей в улье, содержащая контроллер пасеки, включающий ЭВМ пчеловода, приемопередатчик пасеки, контроллеры ульев, включающие приемопередатчики и блоки питания ульев, специализированные рамки с термодатчиками, информационный выход ЭВМ соединен с приемопередатчиком пасеки, питающий выход ЭВМ соединен с питающей шиной пасеки и с входами блоков питания ульев, информационный выход приемопередатчика пасеки соединен с информационной шиной пасеки и с первыми информационными входами приемопередатчиков ульев, отличающаяся тем, что введены микроЭВМ, коммутатор по оси Х и коммутатор по оси Y на каждый специализированный съемный адаптер температур, второй информационный вход приемопередатчика улья соединен с информационным входом микроЭВМ, первый адресный выход микроЭВМ по оси Х соединен с первыми адресными входами коммутаторов по оси Х по числу специализированных съемных адаптеров температур, второй адресный выход микроЭВМ по оси Y соединен с первыми адресными входами коммутаторов по оси Y по числу специализированных съемных адаптеров температур, второй адресный выход коммутатора по оси Х первого специализированного съемного адаптера температур соединен с адресной шиной по оси Х первого специализированного съемного адаптера температур, второй адресный выход коммутатора по оси Y первого специализированного съемного адаптера температур соединен с адресной шиной по оси Y первого специализированного съемного адаптера температур, второй адресный выход коммутатора по оси Х n-го специализированного съемного адаптера температур – с адресной шиной по оси Х n-го специализированного съемного адаптера температур, второй адресный выход коммутатора по оси Y n-го специализированного съемного адаптера температур соединен с адресной шиной по оси Y n-го специализированного съемного адаптера температур, питающие выходы блоков питания ульев соединены с питающими входами микроЭВМ ульев, питающими входами коммутаторов по оси Х и коммутаторов по оси Y.
2. Специализированный съемный адаптер температур содержит верхнюю планку, отличающийся тем, что содержит планки по числу столбцов термодатчиков, на которых располагаются термодатчики.
РИСУНКИ
|
|