|
|
(21), (22) Заявка: 2007139567/09, 24.10.2007
(24) Дата начала отсчета срока действия патента:
24.10.2007
(43) Дата публикации заявки: 27.04.2009
(46) Опубликовано: 27.12.2009
(56) Список документов, цитированных в отчете о поиске:
RU 2216088 С2, 10.11.2003. RU 2073305 С1, 10.02.1997. SU 1554083 A1, 30.03.1990. GB 2047010 A, 19.11.1980. US 5107159 A, 21.04.1992. DE 2601981 A1, 21.07.1977. JP 63004437 В, 28.01.2003. ЕР 0866547 А, 23.09.1998.
Адрес для переписки:
394006, г.Воронеж, ул. Красноармейская, 54, ООО “МЭЛ”
|
(72) Автор(ы):
Григорьев Сергей Иванович (RU), Слепцова Наталия Борисовна (RU)
(73) Патентообладатель(и):
Общество с ограниченной ответственностью “МЭЛ” (RU)
|
(54) БЕСКОНТАКТНЫЙ ЭЛЕКТРОДВИГАТЕЛЬ ПОСТОЯННОГО ТОКА
(57) Реферат:
Изобретение относится к области электротехники и может быть использовано в системах преобразовательной техники, например в электровентиляторах постоянного тока. Техническим результатом является упрощение и повышение надежности. Бесконтактный электродвигатель постоянного тока содержит постоянный магнит ротора, датчик положения на элементе Холла, две обмотки статора, транзисторные усилители, источник питания, два разделительных резистора, инвертор и эмиттерный повторитель, например, на транзисторе, связанный с общей шиной устройства. База транзистора эмиттерного повторителя соединена с выходом датчика положения, а коллектор с первой клеммой для подключения источника питания, а выход эмиттерного повторителя связан с объединенными выводами разделительных резисторов. Эмиттерный повторитель может включать в эмиттерной цепи резисторный делитель напряжения или резистор. 2 ил.
Изобретение относится к электротехнике, в частности к области электрических машин с бесконтактной коммутацией секций статорной обмотки, и может быть использовано в системах преобразовательной техники, например в электродвигателях постоянного тока.
Известен бесконтактный электродвигатель постоянного тока, содержащий коммутатор на транзисторных усилителях с выходами для подключения к секциям обмотки электродвигателя, датчик положения ротора на трех преобразователях (элементах) Холла, предназначенный для подключения секций обмотки электродвигателя к источнику питания в определенной последовательности. Для этого имеется логический преобразователь, выходы которого соединены с входами коммутатора, а входы подключены к выходам соответствующих трех логических элементов ИСКЛЮЧАЮЩЕЕ ИЛИ, первые входы которых связаны с датчиком положения ротора, а объединенные вторые входы подключены к одному из полюсов вспомогательного источника напряжения (патент РФ 2216088, МПК 7 Н02К 29/00, HO2K 29/06).
Недостатком приведенного технического решения является избыточность двигателя по меди из-за использования трехлучевой обмотки, что приводит к большей сложности двигателя, увеличению веса и габаритов и, следовательно, снижению его надежности.
Наиболее близким по технической сущности к предлагаемому устройству является бесконтактный электродвигатель постоянного тока по заявке Японии 63-4437 от 28.01.88, МКИ 4 НO2Р 6/02, принятый в качестве прототипа.
В этом случае бесконтактный электродвигатель постоянного тока содержит постоянный магнит ротора, датчик Холла, две обмотки статора, транзисторные усилители, коммутирующие статорные обмотки и схему регулирования числа оборотов электродвигателя.
По данному техническому решению схема электродвигателя совмещает функции усиления сигнала с датчика Холла и инверсно-сопряженного разделения управления транзисторами, коммутирующими статорные обмотки электродвигателя. Включение первого транзистора с резисторной нагрузкой в коллекторе эмиттером в цепь базы другого (третьего по схеме) транзистора, являясь составным включением, ведет к уменьшению общего коэффициента их усиления, а следовательно, к недостаточному насыщению составных транзисторов, к дополнительным потерям, снижению надежности.
Задачей, на решение которой направлено создание предлагаемого технического решения, является упрощение и повышение надежности устройства.
Поставленная задача решается тем, что в бесконтактном электродвигателе постоянного тока, содержащем постоянный магнит ротора, потоком индукции связанный с датчиком положения на элементе Холла, две обмотки статора, первые выводы которых подключены к выходам соответствующих транзисторных усилителей, а вторые их выводы объединены и связаны с клеммой для подключения первого полюса источника питания, выход датчика положения связан через первый разделительный резистор с входом первого транзисторного усилителя и вторым разделительным резистором, а объединенные эмиттеры транзисторного усилителя связаны с клеммой для подключения второго полюса источника питания, второй вывод второго разделительного резистора связан со вторым транзисторным усилителем через инвертор.
Бесконтактный электродвигатель постоянного тока дополнительно содержит эмиттерный повторитель, например, на транзисторе, связанный с общей шиной устройства, при этом база транзистора эмиттерного повторителя соединена с выходом датчика положения, а коллектор с первой клеммой для подключения источника питания, при этом выход эмиттерного повторителя связан с объединенными выводами первого и второго разделительных резисторов.
Предусмотрено, что эмиттерный повторитель включает резисторный делитель напряжения в его эмиттерной цепи, связанной с общей шиной устройства, а средняя точка резисторного делителя напряжения связана с его выходом, подключенным к объединенными выводами первого и второго разделительных резисторов.
Предусмотрено, что эмиттерный повторитель, включает резистор в его эмиттерной цепи, связанной с общей шиной устройства, а общая точка соединения резистора и эмиттера связана с его выходом подключенным к объединенным выводам первого и второго разделительных резисторов.
Работа устройства поясняется чертежами.
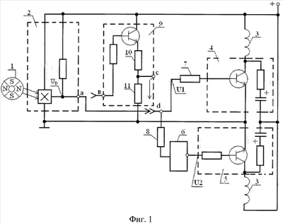
На фиг.1 приведена функционально-структурная схема бесконтактного электродвигателя постоянного тока.
На фиг.2 приведены эпюры напряжений работы бесконтактного электродвигателя.
Бесконтактный электродвигатель постоянного тока содержит постоянный магнит ротора 1, потоком индукции связанный с датчиком положения на элементе Холла 2, две обмотки статора 3, первые выводы которых подключены к выходам соответствующих транзисторных усилителей 4 и 5, а вторые их выводы объединены и связаны с клеммой для подключения первого («+») полюса источника питания, выход датчика положения 2 связан через первый разделительный резистор 7 с входом первого транзисторного усилителя 4 и вторым разделительным резистором 8, а объединенные эмиттеры транзисторных усилителей 4 и 5 связаны с клеммой для подключения второго полюса источника питания, причем второй вывод второго разделительного резистора 8 связан со вторым транзисторным усилителем 5 через инвертор 6. Бесконтактный электродвигатель содержит эмиттерный повторитель 9, например, на транзисторе, связанный с общей шиной (второй клеммой) источника питания устройства, при этом база транзистора эмиттерного повторителя 9 соединена с выходом датчика положения 2, а коллектор – с первой клеммой для подключения источника питания, а эмиттерный повторитель 9 включает резисторный делитель напряжения на резисторах 10, 11 в его эмиттерной цепи, связанной с общей шиной питания устройства (второй клеммой), а средняя точка резисторного делителя напряжения на резисторах 10, 11 связана с его выходом, подключенным к объединенным выводам первого 7 и второго 8 разделительных резисторов.
Для подключения эмиттерного повторителя 9, приведенного на фиг.1, в схеме электродвигателя необходимо соединить точки а и b, с и d.
Предусмотрено, что эмиттерный повторитель 9 может включать один резистор в его эмиттерной цепи, связанной с общей шиной питания бесконтактного электродвигателя, а общая точка соединения резистора и эмиттера связана с его выходом, подключенным к объединенным выводам первого 7 и второго 8 разделительных резисторов.
Работа бесконтактного электродвигателя поясняется эпюрами напряжений, приведенными на фиг.2.
Напряжение на выходе датчика положения, представленное эпюрой напряжения UD, имеет форму меандра с длительностью импульса, равной двум. Это напряжение через разделительные резисторы 7 и 8 распределяется по двум каналам коммутации статорных обмоток 3.
Напряжение U1 повторяет по фазе напряжение, сформированное датчиком положения UD. Напряжение инвертором 6 формируется в противофазе напряжению U1. В качестве инвертора может быть использован инвертор на микросхеме, на транзисторном усилителе и др.
Выходные транзисторы усилителей 4 и 5, коммутирующие статорные обмотки 3, работают в противофазном режиме. При этом токи протекают через статорные обмотки 3 поочередно в противоположном направлении в соответствии с эпюрами напряжений U1 и U2, приведенными на фиг.2.
Так как обмотки 3 статора, размещенные на полюсах двигателя, включены бифилярно (противоположно друг другу), возможно запитывать обе обмотки 3 статора однополярным напряжением. При этом ток в полупериоды действия электрических напряжений U1, приведенных на фиг.2, протекает через обмотку статора 3 транзисторного усилителя 4 и создает магнитное поле возбуждения полюса полярностью, притягивающей северный полюс ротора 1. При взаимодействии указанных полей образуется вращающий момент на валу. В следующий полупериод действия электрического напряжения U2, приведенного на фиг.2, к источнику питания подключается статорная обмотка 3, коммутируемая транзисторным усилителем 5, а статорная обмотка 3, коммутируемая транзисторным усилителем 4, отключается от источника питания. Протекающим током в противоположном направлении через статорную обмотку 3, коммутируемую транзиторным усилителем 5, магнитное поле возбуждения меняет полярность. При этом происходит его взаимодействие с магнитным потоком ротора 1, также сменившим полярность на противоположную. В результате вал электродвигателя продолжает вращение в том же направлении.
При равенстве вращающего момента и сопротивления на валу электродвигателя частота его вращения устанавливается постоянной.
В предложенном техническом решении за счет разделения каналов управления транзисторными усилителями 4 и 5 устранено инверсно-сопряженное включение транзисторов, коммутирующих статорные обмотки 3 электродвигателя, достигнуто уменьшение потерь мощности на транзисторах усилителей 4 и 5 при работе в режиме переключения.
Таким образом, предложенное техническое решение упрощает схему бесконтактного электродвигателя и повышает его надежность.
За счет включения в схему бесконтактного электродвигателя эмиттерного повторителя 9 с делителем напряжения на транзисторах 10, 11 в эмиттерной цепи транзистора осуществляется согласование выхода датчика положения 2 с транзисторными усилителями 4 и 5 и одновременно усиление сигнала по току с датчика положения 2, что улучшает работу транзисторов усилителей 4 и 5 в режиме переключения. При этом обеспечивается возможность выбора уровня управляющего напряжения по входу транзисторных усилителей 4 и 5. Это также ведет к повышению надежности устройства.
При низком уровне (порядка 6В 9В) источника питания бесконтактного электродвигателя достаточно одного резистора в цепи эмиттерного повторителя 9 для обеспечения допустимых напряжений управления по входу транзисторов усилителей 4, 5 и надежной их работы.
Формула изобретения
Бесконтактный электродвигатель постоянного тока, содержащий постоянный магнит ротора, потоком индукции связанный с датчиком положения на элементе Холла, две обмотки статора, первые выводы которых подключены к выходам соответствующих транзисторных усилителей, а вторые их выводы объединены и связаны с клеммой для подключения первого полюса источника питания, выход датчика положения связан через первый разделительный резистор со входом первого транзисторного усилителя и через второй разделительный резистор, и инвертор связан с клеммой для подключения второго полюса источника питания, отличающийся тем, что он дополнительно содержит усилитель, например, инверторный повторитель на транзисторе, при этом база транзистора эмиттерного повторителя соединена с выходом датчика положения, коллектор – с первой клеммой для подключения источника питания, а эмиттер через резистор связан с общей шиной устройства, общая точка соединения резистора и эмиттера связана с его выходом, подключенным к объединенным выводам первого и второго разделительного резисторов.
РИСУНКИ
|
|