Патент на изобретение №2377501

Published by on




РОССИЙСКАЯ ФЕДЕРАЦИЯ



ФЕДЕРАЛЬНАЯ СЛУЖБА
ПО ИНТЕЛЛЕКТУАЛЬНОЙ СОБСТВЕННОСТИ,
ПАТЕНТАМ И ТОВАРНЫМ ЗНАКАМ
(19) RU (11) 2377501 (13) C1
(51) МПК

G01C21/00 (2006.01)

(12) ОПИСАНИЕ ИЗОБРЕТЕНИЯ К ПАТЕНТУ

Статус: по данным на 17.09.2010 – действует

(21), (22) Заявка: 2008136529/28, 10.09.2008

(24) Дата начала отсчета срока действия патента:

10.09.2008

(46) Опубликовано: 27.12.2009

(56) Список документов, цитированных в отчете о
поиске:
САМОЙЛОВ В.М., СВЯЖИН Д.В. Компенсация магнитной девиации интегрированной системы резервных приборов, Юбилейная XV Санкт-Петербургская международная конференция по интегрированным навигационным системам. Сборник материалов Санкт-Петербург 2008, с.263. US 4347730 А, 07.09.1982. RU 2281233 C2, 10.08.2006. RU 2281232 C2, 10.08.2006. RU 2215995 C1, 10.11.2003.

Адрес для переписки:

607220, Нижегородская обл., г. Арзамас, ул. Кирова, 26, ОАО АНПП “ТЕМП-АВИА”

(72) Автор(ы):

Каплан Борис Аронович (RU),
Денисенко Павел Васильевич (RU),
Семёнов Игорь Алексеевич (RU)

(73) Патентообладатель(и):

ОТКРЫТОЕ АКЦИОНЕРНОЕ ОБЩЕСТВО АРЗАМАССКОЕ НАУЧНО-ПРОИЗВОДСТВЕННОЕ ПРЕДПРИЯТИЕ “ТЕМП-АВИА” (ОАО АНПП “ТЕМП-АВИА”) (RU)

(54) УСТРОЙСТВО ДЛЯ ВКЛЮЧЕНИЯ БЛОКА ОРИЕНТАЦИИ В ПИЛОТАЖНО-НАВИГАЦИОННЫЙ КОМПЛЕКС

(57) Реферат:

Изобретение относится к области приборостроения и может найти применение в системах навигации летательных аппаратов (ЛА). Технический результат – расширение функциональных возможностей. Для достижения данного результата устройство содержит блок датчиков первичной информации, аналого-цифровой преобразователь (АЦП), вычислительную машину, источник переменного напряжения, дешифратор, каналы преобразования, регистр, цифроаналоговый преобразователь (ЦАП) и усилитель мощности. Устройство позволяет преобразовать цифровую информацию о текущем значении углов состояния ЛА в аналоговые сигналы, пропорциональные их синусу и косинусу. 1 ил.

Изобретение относится к авиационной технике, в частности к блокам ориентации.

Известен блок ориентации курсовой системы [1], содержащий датчики первичной информации, аналого-цифровой преобразователь, вычислительную машину.

Недостатком данного устройства является отсутствие в нем выходных сигналов, пропорциональных синусу и косинусу текущих значений углов.

Известен блок ориентации [2], содержащий блок датчиков первичной информации, состоящий из трех акселерометров, трех датчиков угловой скорости, трехкомпонентного магнитометра, преобразователя на базе аналого-цифрового преобразования, вычислительную машину с внешним интерфейсом.

Недостатком данного устройства является его ограниченное применение из-за невозможности подключения к нему индикаторных устройств, выполненных на синусно-косинусном трансформаторе.

Заявленное изобретение направлено на расширение функциональных возможностей.

Поставленная задача достигается тем, что в устройство для включения блока ориентации в пилотажно-навигационный комплекс, содержащее блок датчиков первичной информации, подключенный через аналого-цифровой преобразователь (АЦП) к вычислительной машине, согласно изобретению дополнительно введены источник переменного напряжения, дешифратор и шесть каналов преобразования, каждый из которых содержит усилитель мощности, цифроаналоговый преобразователь (ЦАП), регистр, вход данных которого подключен к шине интерфейса вычислительной машины, выход подключен к цифровым входам ЦАП, вход опорного напряжения которого подключен к источнику переменного напряжения, а выход – ко входу усилителя мощности, выход которого является выходом устройства, вход дешифратора подключен к шине интерфейса вычислительной машины, а выходы – к адресным входам регистров каждого канала.

К существенным отличиям предложенного устройства относится введение в него шести каналов преобразования, осуществляющих преобразование цифрового кода в аналоговые сигналы, пропорциональные синусу и косинусу текущего значения угла по трем ортогональным осям.

При таком включении происходит преобразование цифровой информации о текущем значении углов в аналоговые сигналы, пропорциональные их синусу и косинусу. Эти сигналы необходимы для стрелочного индикатора угла, выполненного на вращающемся синусно-косинусном трансформаторе-приемнике.

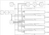
Предлагаемое изобретение иллюстрируется чертежом, на котором представлена структурная схема устройства, содержащего блок 1 датчиков первичной информации, АЦП 2, вычислительную машину 3, источник 4 переменного напряжения, дешифратор 5, каналы 6-11 преобразования, регистр 12, ЦАП 13, усилитель 14 мощности.

Блок 1 датчиков первичной информации подключен через АЦП 2 к вычислительной машине 3, шина интерфейса которой подключена ко входу дешифратора 5, выходы которого подключены к адресным входам регистров 12, входы данных которых подключены к шине интерфейса вычислительной машины 3. В каждом канале 6-11 к выходу регистра 12 подключены цифровые входы ЦАП 13, вход опорного напряжения которого подключен к источнику 4 переменного напряжения, а выход – ко входу усилителя 14 мощности, выход которого является выходом устройства.

Устройство работает следующим образом.

Блок 1 датчиков первичной информации выдает текущие значения ускорения, угловой скорости, величины магнитного поля Земли в виде аналоговых электрических сигналов, которые с помощью АЦП 2 преобразуются в цифровой код, поступающий на вычислительную машину 3, где производится вычисление синуса и косинуса текущего значения угла по трем ортогональным осям. Эти цифровые коды, пропорциональные синусу и косинусу текущего значения угла, выдаются на шину интерфейса и с нее записываются в регистры 12 каждого канала преобразования по соответствующим адресам, сформированным дешифратором 5. Цифровой код с регистров 12 поступает на цифровые входы ЦАП 13, который, используя переменное опорное напряжение источника 4 переменного напряжения, преобразует этот код в переменное напряжение, величина которого пропорциональна синусу и косинусу текущего значения угла. Эти сигналы усиливаются усилителем 14 мощности, поступают на выход устройства и могут использоваться для управления любым устройством, выполненным на синусно-косинусном вращающемся трансформаторе, например стрелочным индикатором угла.

Таким образом, формирование сигналов, пропорциональных синусу и косинусу текущего значения угла, расширяет функциональные возможности предложенного устройства.

Предложенное устройство используется в блоке ориентации для управления синусно-косинусным вращающимся трансформатором стрелочных индикаторов угла.

Источники информации

1. Патент США 4347730, кл. 73/1Е 1982 г.

2. Юбилейная XV Санкт-Петербургская международная конференция по интегрированным навигационным системам. Сборник материалов Санкт-Петербург 2008 г., стр.263. Компенсация магнитной девиации интегрированной системы резервных приборов, В.М.Самойлов, Д.В.Свяжин (прототип).

Формула изобретения

Устройство для включения блока ориентации в пилотажно-навигационный комплекс, содержащее блок датчиков первичной информации, подключенный через аналого-цифровой преобразователь к вычислительной машине, отличающееся тем, что в него дополнительно введены источник переменного напряжения, дешифратор и шесть каналов преобразования, каждый из которых содержит усилитель мощности, цифроаналоговый преобразователь (ЦАП), регистр, вход данных которого подключен к шине интерфейса вычислительной машины, выход подключен к цифровым входам ЦАП, вход опорного напряжения которого подключен к источнику переменного напряжения, а выход – ко входу усилителя мощности, выход которого является выходом устройства, вход дешифратора подключен к шине интерфейса вычислительной машины, а выходы – к адресным входам регистров каждого канала.

РИСУНКИ

Categories: BD_2377000-2377999