|
|
(21), (22) Заявка: 2006129908/13, 20.01.2005
(24) Дата начала отсчета срока действия патента:
20.01.2005
(30) Конвенционный приоритет:
20.01.2004 US 60/537,031
(43) Дата публикации заявки: 27.02.2008
(46) Опубликовано: 20.12.2009
(56) Список документов, цитированных в отчете о поиске:
WO 03088760, 30.10.2003. Растительный белок. /Под ред. Т.П. МИКУЛОВИЧ. – М.: ВО «АГРОПРОМИЗДАТ», с.424, 427, 428, 436, 437, 465. RU 2136180 C1, 10.09.1999.
(85) Дата перевода заявки PCT на национальную фазу:
21.08.2006
(86) Заявка PCT:
CA 2005/000062 20050120
(87) Публикация PCT:
WO 2005/067729 20050728
Адрес для переписки:
103735, Москва, ул. Ильинка, 5/2, ООО “Союзпатент”, пат.пов. И.С.Саломатиной, рег. 863
|
(72) Автор(ы):
ШВАЙЦЕР Мартин (CA), ГРИН Брент Э. (CA), СИГАЛЛ Кевин И. (CA), УИЛЛАРДСЕН Рэнди (US)
(73) Патентообладатель(и):
БАРКОН НЬЮТРАСАЙНС (МБ) КОРП. (CA)
|
(54) ИЗОЛЯТ БЕЛКА КАНОЛЫ И СПОСОБ ЕГО ПОЛУЧЕНИЯ
(57) Реферат:
Изобретение относится к производству изолятов белка канолы. Изолят белка канолы состоит преимущественно из белка канолы 2S и обладает улучшенной растворимостью, имеет повышенное содержание белка канолы 2S и пониженное содержание белка канолы 7S. Изолят белка канолы изготовляется путем тепловой обработки водного супернатанта от образования и осаждения белковых мицелл канолы, вызывающей осаждение белка 7S, который выпадает в осадок и удаляется. Альтернативно изолят белка канолы может быть получен селективной мембранной обработкой, в которой водный раствор белка канолы, содержащий белки канолы 12S, 7S и 2S, подвергается первой селективной мембранной обработке с удерживанием белков канолы 12S и 7S в ретентате, который подвергается затем сушке для получения изолята белка канолы, состоящего преимущественно из белка канолы 7S, и пропусканием белка канолы 2S через мембрану. Пермеат подвергается второй селективной мембранной обработке с удерживанием белка канолы 2S и пропусканием низкомолекулярных загрязняющих веществ через мембрану, а ретентат от последней мембранной обработки подвергается сушке. Изобретение позволяет получить новый белок канолы, имеющий повышенное содержание белка 2S. 4 н. и 14 з.п. ф-лы, 1 ил., 9 табл.
Область техники
Настоящее изобретение относится к производству изолятов белка канолы.
Предшествующий уровень техники
Изоляты белка масличных семян канолы, имеющие содержание белка, по меньшей мере, 100 мас.% (N×6,25), могут быть получены из муки из масличных семян способом, описанным в совместно рассматриваемой заявке на патент США 10/137391 с датой подачи 3 мая 2002 г. (WO 02/089597), правопреемником по которой является автор настоящей заявки и которая включена в перечень ссылок к настоящей заявке. Способ включает многостадийный процесс, предусматривающий: экстрагирование муки из масличных семян канолы с применением раствора соли; отделение полученного водного белкового раствора от остаточной муки из масличных семян; повышение концентрации белка в водном растворе, по меньшей мере, примерно до 200 г/л (при поддержании ионной силы раствора, в основном, постоянной) с применением селективной мембранной технологии; разбавление полученного концентрированного белкового раствора охлажденной водой с тем, чтобы вызвать образование белковых мицелл; осаждение белковых мицелл с образованием аморфной, клейкой, желатинообразной, аналогичной клейковине, белковой мицеллярной массы (РММ) и извлечение из супернатанта белковой мицеллярной массы, имеющей содержание белка, по меньшей мере, примерно 100 мас.% (N×6,25). В контексте описания содержание белка определяется в сухом веществе. Полученная РММ может подвергаться сушке.
В одном из вариантов осуществления способа супернатант от стадии осаждения РММ подвергается обработке с целью извлечения изолята белка канолы из супернатанта. Эта процедура может осуществляться путем начального концентрирования супернатанта с применением ультрафильтрационной мембраны и сушки концентрата. Полученный изолят белка канолы имеет содержание белка, по меньшей мере, примерно 90 мас.%, предпочтительно, по меньшей мере, примерно 100 мас.% (N×6,25).
Способы, описанные в заявке на патент США 10/137391, являются по своей сути периодическими способами. В совместно рассматриваемой заявке на патент США 10/298 678 с датой подачи 19 ноября 2002 г. (WO 03/043439), правопреемником по которой является автор настоящей заявки и которая включена в перечень ссылок к настоящей заявке, описывается непрерывный способ получения изолятов белка канолы. В соответствии с этим способом мука из масличных семян канолы непрерывно смешивается с раствором соли; смесь транспортируется по трубопроводу с одновременным экстрагированием белка из муки из масличных семян канолы с образованием водного белкового раствора; водный белковый раствор непрерывно пропускается через селективную мембрану с целью увеличения содержания белка в водном белковом растворе, по меньшей мере, примерно до 50 г/л при одновременном поддержании ионной силы раствора, в основном, постоянной; полученный концентрированный белковый раствор непрерывно смешивается с охлажденной водой с тем, чтобы вызвать образование белковых мицелл, и белковые мицеллы непрерывно осаждаются отстаиванием, в то время как супернатант непрерывно сливается с осадка до тех пор, пока в отстойнике не накопится требуемое количество РММ. Эта РММ извлекается из отстойника и может подвергаться сушке. РММ имеет содержание белка, по меньшей мере, примерно 90 мас.% (N×6,25), предпочтительно, по меньшей мере, примерно 100 мас.%. Сливаемый с осадка супернатант может подвергаться обработке с целью извлечения из него изолята белка канолы, как описывается выше.
Известно, что семена канолы содержат примерно от 10 до 30 мас.% белков, и были идентифицированы несколько различных белковых компонентов. Указанные белки включают глобулин 12S, известный как круциферин; белок 7S и запасной белок 2S, известный как напин. Как описывается в совместно рассматриваемой заявке на патент США 10/413371 с датой подачи 15 апреля 2003 г. (WO 03/088760), правопреемником по которой является автор настоящей заявки и которая включена в перечень ссылок к настоящей заявке, описанные выше способы, предусматривающие разбавление концентрированного водного белкового раствора до образования РММ и обработку супернатанта для извлечения дополнительного белка, приводят к извлечению изолятов различных белковых профилей.
Так, извлеченный из РММ изолят белка канолы имеет следующее содержание белковых компонентов: примерно от 60 до 98 мас.% белка 7S, примерно от 1 до 15 мас.% белка 12S и от 0 до примерно 25 мас.% белка 2S. Извлеченный из супернатанта изолят белка канолы имеет следующее содержание белковых компонентов: примерно от 60 до 95 мас.% белка 2S, примерно от 5 до 40 мас.% белка 7S и от 0 до примерно 5 мас.% белка 12S. Таким образом, в получаемом из РММ изоляте белка канолы преобладает белок 7S, а в извлеченном из супернатанта изоляте белка канолы доминирует белок 2S. Как описывается в вышеупомянутой заявке на патент США 10/413 371, белок 2S имеет молекулярную массу примерно 14000 дальтон, белок 7S имеет молекулярную массу примерно 145000 дальтон, а белок 12 S имеет молекулярную массу примерно 290000 дальтон.
Канола известна также как рапс или масличный рапс.
Краткое описание изобретения
В настоящее время установлено, что новый изолят белка канолы, имеющий повышенное содержание белка 2S, предпочтительно содержащий, по меньшей мере, примерно 85 мас.% белка 2S и имеющий пониженное содержание белка 7S, проявляет отличные свойства в водном растворе по сравнению с извлеченным из супернатанта изолятом белка канолы, полученным согласно способу вышеупомянутой заявки на патент США 10/137391.
В дополнение к улучшенной растворимости в широком диапазоне значений pH новый изолят белка канолы, обеспечиваемый настоящим изобретением, способен обеспечить улучшенную прозрачность раствора с безалкогольными напитками, позволяя получать прозрачные, обогащенные белком безалкогольные напитки.
Таким образом, в одном аспекте настоящего изобретения обеспечивается изолят белка канолы, состоящий преимущественно из белка канолы 2S, имеющий содержание белка, по меньшей мере, примерно 90 мас.% (N×6,25) в сухом веществе (d.b.) и имеющий повышенное содержание белка канолы 2S и пониженное содержание белка канолы 7S по сравнению с изолятами белка канолы, состоящими преимущественно из белка канолы 2S и полученными из водного супернатанта от образования и осаждения белковых мицелл канолы.
В следующем аспекте настоящего изобретения обеспечивается изолят белка канолы, имеющий содержание белка, по меньшей мере, примерно 90 мас.% (N×6,25) в сухом веществе (d.b.) и содержащий, по меньшей мере, около 85 мас.% белка канолы 2S и менее примерно 15 мас.% белка канолы 7S от общего белка канолы, присутствующего в изоляте.
Новый изолят белка канолы может быть получен путем тепловой обработки концентрированного супернатанта из способа заявки на патент США 10/137 391 с целью снижения содержания белка 7S в концентрированном супернатанте и, следовательно, повышения содержания белка 2S. Таким образом, в другом аспекте настоящего изобретения обеспечивается способ производства изолята белка канолы с повышенным содержанием белка канолы 2S, который включает (а) обеспечение водного раствора белков 2S и 7S, состоящего преимущественно из белка 2S, (б) тепловую обработку водного раствора с тем, чтобы вызвать осаждение белка канолы 7S, (в) удаление осажденного белка канолы 7S из водного раствора и (г) извлечение изолята белка канолы, имеющего содержание белка, по меньшей мере, примерно 90 мас.% (N×6,25) d.b. и имеющего повышенное содержание белка канолы 2S.
Альтернативно новый изолят белка канолы может быть приготовлен способом, в котором белковый раствор, полученный от экстрагирования белка из муки из масличных семян канолы, подвергается первой стадии селективной мембранной обработки с использованием мембраны, имеющей молекулярную проницаемость, которая обеспечивает прохождение белка 2S через мембрану в пермеат при одновременном удерживании белков 7S и 12S в ретентате. Затем ретентат подвергается сушке с обеспечением первого изолята белка канолы, который представляет собой преимущественно белок 7S. Пермеат от первой стадии селективной мембранной обработки подвергается второй стадии селективной мембранной обработки с применением мембраны, имеющей молекулярную проницаемость, которая позволяет удерживать белок 2S и пропускать низкомолекулярные загрязняющие вещества, включая соль, фенольные соединения и антипитательные материалы. Ретентат от последней стадии селективной мембранной обработки подвергается затем сушке с обеспечением второго изолята белка канолы, который представляет собой преимущественно белок 2S и который и является новым изолятом белка.
Таким образом, в дополнительном аспекте настоящего изобретения обеспечивается способ получения изолята белка канолы, который включает (а) обеспечение водного раствора белка канолы, полученного из муки из масличных семян канолы и содержащего белки канолы 12S, 7S и 2S; (б) повышение концентрации белка в водном растворе с использованием селективной мембранной технологии, которая является эффективной для удерживания белков канолы 7S и 12S в ретентате и пропускания белка 2S через мембрану в виде пермеата с обеспечением концентрированного белкового раствора; (в) сушку ретентата со стадии (б) с получением изолята белка канолы, состоящего преимущественно из белка канолы 7S и имеющего содержание белка, по меньшей мере, примерно 90 мас.% (N×6,25) в сухом веществе (d.b.); (г) повышение концентрации пермеата со стадии (а) с использованием селективной мембранной технологии, которая является эффективной для удерживания белка канолы 2S в ретентате и пропускания через мембрану низкомолекулярных загрязняющих веществ в пермеат, и (д) сушку ретентата со стадии (г) с обеспечением изолята белка канолы, состоящего преимущественно из белка 2S и имеющего содержание белка, по меньшей мере, примерно 90 мас.% (N×6,25) d.b.
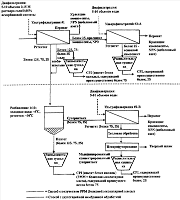
Краткое описание чертежей
На чертеже схематически представлен способ извлечения белкового раствора согласно одному из вариантов осуществления изобретения в сравнении со способом образования белковых мицелл.
Подробное описание изобретения
Новый изолят белка канолы, обеспечиваемый изобретением, имеет содержание белка, по меньшей мере, примерно 90 мас.% (N×6,25), предпочтительно, по меньшей мере, примерно 100 мас.% и может быть выделен из муки из масличных семян канолы периодическим способом или непрерывным способом, либо полунепрерывным способом.
Новый изолят белка канолы, обеспечиваемый настоящим изобретением, состоит преимущественно из белка 2S и имеет повышенное содержание белка канолы 2S и пониженное содержание белка канолы 7S в отличие от изолятов белка канолы, состоящих преимущественно из белка 2S и полученных из супернатанта от образования и осаждения белковых мицелл канолы при таких же экспериментальных условиях получения.
Новые изоляты белка канолы содержат, по меньшей мере, около 85 мас.% белка канолы 2S и менее примерно 15 мас.% белка канолы 7S, предпочтительно, по меньшей мере, около 90 мас.% белка канолы 2S и менее примерно 10 мас.% белка канолы 7S, более предпочтительно – максимально возможное количество белка 2S. Как отмечалось выше, такие изоляты белка канолы можно получать тепловой обработкой концентрированного супернатанта, что более подробно описывается ниже. Тепловая обработка концентрированного супернатанта вызывает осаждение белка 7S, который может удаляться из прошедшего тепловую обработку супернатанта любым удобным способом, таким как центрифугирование. На белок 2S тепловая обработка не оказывает влияния, и, таким образом, тепловая обработка повышает содержание присутствующего белка 2S за счет снижения содержания белка 7S.
Новый изолят белка канолы растворяется в водном растворе в широком диапазоне значений pH, обладая в большинстве случаев более высокой растворимостью, чем изолят белка канолы, состоящий преимущественно из белка 2S и получаемый из супернатанта от образования и осаждения белковых мицелл канолы при таких же экспериментальных условиях получения. В дополнение к этому, водные растворы нового изолята белка канолы в безалкогольных напитках, включая газированные безалкогольные напитки, такие как выпускаемые промышленностью безалкогольные напитки, имеют лучшую прозрачность, чем такие же водные растворы, приготовленные из изолята белка канолы, состоящего преимущественно из белка 2S и полученного из супернатанта от образования и осаждения белковых мицелл канолы при таких же условиях получения.
Концентрация изолята белка канолы в водном растворе, включая раствор в безалкогольных напитках, может варьировать в зависимости от предполагаемого использования раствора. В большинстве случаев концентрация белка может варьировать примерно от 0,1 до 30 мас.%, предпочтительно – примерно от 1 до 5 мас.%.
Начальная стадия способа получения изолятов белка канолы включает солюбилизацию белкового материала из муки из масличных семян канолы. Белковый материал, выделенный из муки из семян канолы, может быть натуральным белком, присутствующим в семенах канолы, или белковый материал может быть белком, модифицированным генетической манипуляцией, но обладающим характерными для натурального белка гидрофобными и полярными свойствами. Мука канолы может быть любой мукой канолы, полученной после удаления масла канолы из масличных семян канолы, с варьирующим уровнем неденатурированного белка, например, полученной методами экстракции горячим гексаном или экструзией холодного масла. Удаление масла канолы из масличных семян канолы обычно осуществляется как отдельная операция описываемого здесь способа получения изолята белка.
Солюбилизация белка наиболее эффективно осуществляется при использовании раствора соли пищевого качества, поскольку присутствие соли облегчает выделение растворимого белка из муки из масличных семян. Если изолят белка канолы предназначается для применения в непищевых целях, то могут использоваться химикалии непищевого качества. Соль обычно является хлоридом натрия, хотя могут использоваться и другие соли, такие как хлорид калия. Раствор соли имеет ионную силу, по меньшей мере, примерно 0,05, предпочтительно, по меньшей мере, примерно 0,10, что позволяет достигать солюбилизации значительных количеств белка. С повышением ионной силы раствора соли степень солюбилизации белка в муке из масличных семян растет до тех пор, пока не достигнет максимального значения. Любое последующее повышение ионной силы не приводит к увеличению общего количества солюбилизированного белка. Ионная сила раствора соли пищевого качества, которая способствует максимальной солюбилизации белка, варьирует в зависимости от используемой соли и выбранной муки из масличных семян.
С учетом более высокой степени разбавления, требуемой для осаждения белка с повышением ионной силы, обычно предпочитается, чтобы значение ионной силы было ниже примерно 0,8, более предпочтительно-примерно от 0,1 до 0,15.
В периодическом способе солюбилизация белка солью осуществляется при температуре, по меньшей мере, примерно 5°С, преимущественно – примерно до 35°С и предпочтительно сопровождается перемешиванием для сокращения времени солюбилизации, которое обычно составляет примерно от 10 до 60 минут. Проведение солюбилизации предпочтительно для экстрагирования максимально возможного количества белка из муки из масличных семян с тем, чтобы обеспечить высокий общий выход продукта.
В качестве нижнего температурного предела выбрана температура примерно 5°С, поскольку солюбилизация становится нерентабельно медленной при температуре ниже указанной, в то время как в качестве верхнего предпочтительного температурного предела выбрана температура примерно 35°С, поскольку способ становится неэкономичным при более высоких температурных уровнях в периодическом режиме.
В непрерывном способе экстракция белка из муки из масличных семян канолы проводится любым путем, обеспечивающим проведение непрерывной экстракции белка из муки из масличных семян канолы. В одном из вариантов осуществления изобретения мука из масличных семян канолы непрерывно смешивается с раствором соли пищевого качества, и смесь транспортируется по трубопроводу, длина которого и скорость потока в котором обеспечивают время пребывания, достаточное для осуществления требуемой экстракции в соответствии с описанными здесь параметрами. В таком непрерывном способе стадия солюбилизации солью осуществляется быстро – в течение примерно до 10 минут, предпочтительно же проводить солюбилизацию таким образом, чтобы экстрагировать максимально возможное количество белка из муки из масличных семян канолы. Солюбилизация в непрерывном способе предпочтительно проводится при повышенных температурах, предпочтительно, по меньшей мере, примерно 35°С, в большинстве случаев примерно до 65°С или выше.
Водный раствор соли пищевого качества обычно имеет pH примерно от 5 до 6,8, предпочтительно – примерно от 5,3 до 6,2; pH раствора соли может регулироваться на требуемом для стадии экстракции уровне в диапазоне примерно от 5 до 6,8 путем использования любой пригодной для данной цели кислоты, обычно соляной, или щелочи, обычно гидроксида натрия.
Концентрация муки из масличных семян в растворе соли пищевого качества на стадии солюбилизации может варьировать в широких пределах. Типичные значения концентрации составляют примерно от 5 до 15 мас.%/об.
Стадия экстракции белка водным раствором соли сопровождается дополнительным эффектом солюбилизации жиров, которые могут присутствовать в муке канолы, что впоследствии приводит к присутствию жиров в водной фазе.
Белковый раствор от стадии экстракции обычно имеет концентрацию белка примерно от 5 до 40 г/л, предпочтительно – примерно от 10 до 30 г/л.
Водный раствор соли может содержать антиоксидант. Антиоксидант может быть любым, пригодным для данной цели антиоксидантом, таким как сульфит натрия или аскорбиновая кислота. Количество используемого антиоксиданта может варьировать примерно от 0,01 до 1 мас.% раствора, предпочтительно – примерно 0,05 мас.%. Антиоксидант служит для ингибирования окисления фенольных соединений в белковом растворе.
Водная фаза от стадии экстракции может затем отделяться от остаточной муки канолы любым удобным способом, таким как использование центрифуги-декантатора с последующей обработкой в тарельчатой центрифуге и/или фильтрацией для удаления остаточной муки. Отделенная остаточная мука может подвергаться сушке перед использованием.
Цвет готового изолята белка канолы можно улучшить в плане придания светлой окраски и менее интенсивного желтого оттенка путем смешивания активированного угля в порошке или другого адсорбирующего пигменты агента с отделенным водным белковым раствором и последующего удаления адсорбента, обычно фильтрацией, с обеспечением белкового раствора. Для удаления пигментов может применяться также диафильтрация.
Такая стадия удаления пигментов может проводиться в любых удобных для этого условиях, обычно при температуре окружающей среды отделенного водного белкового раствора с использованием любого пригодного для данной цели агента, адсорбирующего пигменты. В случае активированного угля в порошке он используется в количестве примерно от 0,025 до 5 мас.%/об., предпочтительно – примерно от 0,05 до 2 мас.%/об.
Если мука из семян канолы содержит значительные количества жира, как указывается в патентах США 5844086 и 6005076, правопреемником по которым является автор настоящей заявки и которые включены в перечень ссылок к настоящей заявке, то могут проводиться описанные в этих патентах стадии обезжиривания отделенного водного белкового раствора и концентрированного водного белкового раствора, что обсуждается ниже. Если предусматривается стадия улучшения цвета, то эта стадия может проводиться после первой стадии обезжиривания.
В качестве альтернативы обработке муки из масличных семян экстракцией водным раствором соли такая экстракция может проводиться с использованием только одной воды, хотя применение только воды приводит к экстракции меньшего количества белка из муки из семян масличных семян, чем при использовании водного раствора соли. В случае использования такого альтернативного способа соль в концентрациях, обсуждаемых выше, может добавляться к белковому раствору после отделения его от остаточной муки из масличных семян в целях сохранения белка в растворе на стадии концентрирования, описанной ниже. Когда проводится первая стадия удаления жира, то соль обычно добавляется по завершении такой операции.
Другим альтернативным способом является экстракция муки из масличных семян раствором соли пищевого качества при относительно высоком значении pH – выше примерно 6,8, обычно – примерно до 9,9. Величина pH раствора соли пищевого качества может устанавливаться на требуемом уровне в щелочной области pH путем использования любой пригодной для данной цели пищевой щелочи, такой как водный раствор гидроксида натрия. Альтернативно мука из масличных семян может обрабатываться экстракцией раствором соли при относительно низком pH – ниже примерно pH 5, обычно – ниже примерно pH 3. В случае проведения такого альтернативного способа водная фаза от стадии экстракции муки из масличных семян отделяется затем от остаточной муки канолы любым удобным способом, таким как использование центрифуги-декантатора с последующей обработкой в тарельчатой центрифуге и/или фильтрацией для удаления остаточной муки. Отделенная остаточная мука может подвергаться сушке перед использованием.
Значение pH водного белкового раствора от стадии экстракции при высоком или при низком pH устанавливается затем в диапазоне pH примерно от 5 до 6,8, предпочтительно – примерно от 5,3 до 6,2, что обсуждалось выше, перед дальнейшей обработкой, которая обсуждается ниже. Такое регулирование pH может проводиться с использованием любой удобной для этого кислоты, такой как соляная кислота, или щелочи, такой как гидроксид натрия, в зависимости от потребности.
Водный раствор белка может обрабатываться двумя альтернативными способами в зависимости от того, проводится ли осаждение богатой белком 7S мицеллярной массы с отделением супернатанта для последующей обработки с целью извлечения нового изолята белка канолы либо для указанной цели водный раствор белка подвергается двухстадийной мембранной обработке без осаждения белковой мицеллярной массы.
В первом альтернативном способе водный раствор белка концентрируется с целью повышения концентрации белка в нем при одновременном поддержании ионной силы раствора, в основном, постоянной. Такое концентрированно обычно проводится для обеспечения концентрированного белкового раствора, имеющего концентрацию белка, по меньшей мере, около 50 г/л, предпочтительно, по меньшей мере, около 200 г/л, более предпочтительно, по меньшей мере, около 250 г/л.
Стадия концентрирования может осуществляться любым удобным путем, совместимым с периодической или непрерывной операцией, например, с применением любой пригодной для данной цели селективной мембранной технологии, такой как ультрафильтрация или диафильтрация, с использованием мембран, например мембран из полых волокон или мембран в форме спирали, с соответствующей молекулярной проницаемостью, например, с проницаемостью примерно от 3000 до 100000 дальтон, предпочтительно – примерно от 5000 до 10000 дальтон, в зависимости от различных материалов, из которых изготовлены мембраны, и конфигурации мембран, а в случае непрерывного способа – в зависимости от размеров мембран, обеспечивающих требуемую степень концентрирования водного белкового раствора, пропускаемого через мембраны.
После этого концентрированный белковый раствор может подвергаться стадии диафильтрации с использованием водного раствора соли такой же молярности и с таким же pH, какие имеет экстракционный раствор. Указанная стадия диафильтрации может осуществляться с использованием примерно от 2 до 20 объемов диафильтрационного раствора, предпочтительно примерно от 5 до 10 объемов диафильтрационного раствора. В ходе диафильтрации из водного белкового раствора удаляются дополнительные количества загрязняющих веществ путем прохождения через мембрану с пермеатом. Операция диафильтрации может проводиться до тех пор, пока в пермеате не будут присутствовать значительные дополнительные количества фенольных соединений и красящих веществ с интенсивной окраской. Указанная диафильтрация может осуществляться с применением той же мембраны, какая использовалась для стадии концентрирования. Однако при необходимости стадия диафильтрации может проводиться с применением отдельной мембраны с различной молекулярной проницаемостью, например, с проницаемостью примерно от 3000 до 100000 дальтон, предпочтительно – примерно от 5000 до 10000 дальтон в зависимости от различных материалов, из которых изготовлена мембрана, и ее конфигурации.
В диафильтрационной среде, по меньшей мере, на какой-то части стадии диафильтрации может присутствовать антиоксидант. Антиоксидант может представлять собой любой пригодный для данной цели антиоксидант, такой как сульфит натрия или аскорбиновая кислота. Количество антиоксиданта, используемое в диафильтрационной среде, зависит от применяемых материалов и может варьировать примерно от 0,01 до 1 мас.%, предпочтительно – примерно 0,05 мас.%. Антиоксидант служит для ингибирования окисления фенольных соединений, присутствующих в концентрированном растворе изолята белка канолы.
Стадия концентрирования и стадия диафильтрации могут осуществляться при любой удобной температуре, обычно от 20°С до 60°С, предпочтительно примерно от 20°С до 30°С и в течение периода времени, требуемого для достижения требуемой степени концентрирования. Применяемые температурные и другие режимы зависят до некоторой степени от мембранного оборудования, используемого для проведения концентрирования, и от требуемой концентрации белка в растворе.
Концентрирование белкового раствора до предпочтительной концентрации примерно более 200 г/л на этой стадии не только повышает выход продукта до уровней выше примерно 40% в пределах того количества экстрагированного белка, которое извлекается в виде сухого изолята белка, предпочтительно выше примерно 80%, но и снижает концентрацию соли в готовом изоляте белка после сушки. Возможность контролировать концентрацию соли в изоляте важна с точки зрения применения изолята, в рамках которого варьирование концентрации соли может повлиять на функциональные и сенсорные свойства изолята при его использовании в специфических пищевых продуктах.
Как хорошо известно, ультрафильтрация и аналогичные селективные мембранные технологии обеспечивают прохождение низкомолекулярных веществ через мембраны и в то же время предупреждают прохождение через мембраны веществ с более высокой молекулярной массой. Низкомолекулярные вещества включают не только ионные виды соли пищевого качества, но и низкомолекулярные материалы, экстрагируемые из основного сырья, такие как углеводы, пигменты и антипитательные факторы, а также любые низкомолекулярные формы белка. Молекулярная проницаемость мембраны обычно выбирается с тем, чтобы гарантировать удерживание значительного количества белка в растворе при одновременном пропускании загрязняющих веществ через мембрану, с учетом различных материалов, из которых изготовляются мембраны, и конфигурации мембран.
Концентрированный и необязательно диафильтрованный раствор может подвергаться, в случае необходимости, следующей операции обезжиривания, как описывается в патентах США 5844086 и 6005076.
Концентрированный и необязательно диафильтрованный раствор может подвергаться операции по удалению красящих вещества как альтернативы описанной выше операции по удалению красящих веществ. Для этого может использоваться активированный уголь в порошке, а также гранулированный активированный уголь (GAC). Другим материалом, который может применяться в качестве агента, абсорбирующего красящие вещества, является поливинилпирролидон.
Стадия обработки агентом, абсорбирующим красящие вещества, может проводиться в любых удобных условиях, обычно при температуре окружающей среды раствора белка канолы. В случае применения активированного угля в порошке он может использоваться в количестве примерно от 0,025 до 5 мас.%/об., предпочтительно примерно от 0,05 до 2 мас.%/об. Если в качестве агента, абсорбирующего красящие вещества, используется поливинилпирролидон, то он может использоваться в количестве примерно от 0,5 до 5 мас.%/об., предпочтительно примерно от 2 до 3 мас.%/об. Агент, абсорбирующий красящие вещества, может удаляться из раствора белка канолы любым удобным способом, например, фильтрацией.
Концентрированный и необязательно диафильтрованный раствор от необязательной стадии удаления красящих веществ может подвергаться пастеризации с целью уничтожения любых бактерий, которые могут присутствовать в муке-сырье как результат хранения или других факторов и экстрагироваться из муки в раствор изолята белка канолы на стадии экстракции. Такая пастеризация может осуществляться при любых требуемых режимах пастеризации. Обычно концентрированный и необязательно диафильтрованный белковый раствор нагревается до температуры примерно от 55°С до 70°С, предпочтительно примерно от 60°С до 65°С, в течение примерно от 10 до 15 минут, предпочтительно в течение примерно 10 минут. Затем пастеризованный концентрированный белковый раствор может охлаждаться для последующей обработки, как описывается ниже, предпочтительно до температуры примерно от 25°С до 40°С.
В зависимости от температуры, применяемой на стадии концентрирования и необязательной стадии диафильтрации, и от того, проводится или нет стадия пастеризации, концентрированный белковый раствор может подогреваться до температуры, по меньшей мере, примерно от 20°С до 60°С, предпочтительно примерно от 25°С до 40°С с целью снижения вязкости концентрированного белкового раствора для повышения эффективности последующей стадии разбавления и образования мицелл. Концентрированный белковый раствор не должен нагреваться до температуры, выше которой образование мицелл не происходит при разбавлении охлажденной водой.
Затем концентрированный белковый раствор со стадии концентрирования и необязательной стадии диафильтрации, необязательной стадии удаления красящих веществ, необязательной стадии пастеризации и необязательной стадии обезжиривания разбавляется, чтобы вызвать образование мицелл путем смешивания концентрированного белкового раствора с охлажденной водой, берущейся в объеме, требуемом для достижения желательной степени разбавления. Степень разбавления концентрированного белкового раствора может варьировать в зависимости от количества белка канолы, которое требуется получить мицеллярным путем, и количества белка канолы из супернатанта. В большинстве случаев при более высоких уровнях разбавления повышенное количество белка канолы остается в водной фазе.
Если требуется обеспечить максимальное количество белка мицеллярным путем, то концентрированный белковый раствор разбавляется примерно в 15 раз или менее, предпочтительно в 10 раз или менее.
Охлажденная вода, с которой смешивается концентрированный белковый раствор, имеет температуру ниже примерно 15°С, обычно примерно от 3°С до 15°С, предпочтительно ниже примерно 10°С, поскольку повышенный выход белкового изолята в виде белковой мицеллярной массы обеспечивается именно этими более низкими температурами при используемых коэффициентах разбавления.
В периодическом способе партия концентрированного белкового раствора добавляется в статическую толщу охлажденной воды, имеющей требуемый объем, что обсуждалось выше. Разбавление концентрированного белкового раствора и, как следствие этого, снижение ионной силы раствора вызывает образование (в виде помутнения) массы из высокоассоциированных белковых молекул в виде дискретных белковых капель в мицеллярной форме. В периодическом способе белковые мицеллы оставляются в покое для осаждения в толще охлажденной воды с образованием агрегатированной, коалесцирующей, плотной, аморфной, клейкой типа клейковины, белковой мицеллярной массы (РММ). Осаждение можно ускорить, например, центрифугированием. Такое индуцированное осаждение снижает содержание жидкости в белковой мицеллярной массе, причем влагосодержание в большинстве случаев уменьшается примерно с 70 мас.%- 95 мас.% до значения примерно 50 мас.% – 80 мас.% общей массы мицеллярной массы. Снижение влагосодержания мицеллярной массы таким путем приводит также к уменьшению содержания поглощенной соли в мицеллярной массе и, следовательно, содержания соли в сухом изоляте.
Альтернативно операция разбавления может выполняться в непрерывном режиме путем непрерывной подачи концентрированного белкового раствора в одно входное отверстие Т-образного трубопровода, в то время как вода для разбавления поступает в другое входное отверстие Т-образного трубопровода, в результате чего смешивание происходит в трубопроводе. Вода для разбавления подается в Т-образный трубопровод со скоростью, достаточной для достижения требуемой степени разбавления концентрированного белкового раствора.
Смешивание концентрированного белкового раствора с водой для разбавления в трубопроводе инициирует образование белковых мицелл, и смесь непрерывно отводится из выходного отверстия Т-образного трубопровода в отстойник, из которого при его наполнении супернатант сливается с осадка. Смесь предпочтительно подается в толщу жидкости в отстойнике таким образом, чтобы минимизировать турбулентность в толще жидкости.
В непрерывном способе белковые мицеллы оставляются в покое для осаждения в отстойнике с образованием агрегатированной, коалесцирующей, плотной, аморфной, клейкой, аналогичной клейковине, белковой мицеллярной массы (РММ), и процесс продолжается до тех пор, пока на дне отстойника не накопится требуемое количество РММ, после чего накопленная РММ выгружается из отстойника. Вместо осаждения отстаиванием РММ может непрерывно отделяться центрифугированием.
Комбинация параметров процесса концентрирования белкового раствора до предпочтительного содержания белка, по меньшей мере, примерно 200 г/л и использование коэффициента разбавления менее примерно 15 приводят к более высокому выходу продукта, зачастую – к значительно более высокому выходу продукта, в пределах того количества белка, которое извлекается в виде белковой мицеллярной массы из начального экстракта муки, и к намного более чистым изолятам в рамках содержания белка в них, чем достигаемые выход и чистота изолятов при применении любого из известных способов получения белкового изолята предшествующего уровня техники, описанных в вышеупомянутых патентах США.
При использовании непрерывного способа извлечения изолята белка канолы, по сравнению с периодическим способом, начальная стадия экстракции белка может значительно сократиться по времени при том же уровне экстракции белка, и могут применяться значительно более высокие температуры на стадии экстракции. В дополнение к этому в непрерывном способе риск загрязнения меньше, чем в периодическом способе, что приводит к получению продукта более высокого качества и к возможности осуществления процесса на более компактном оборудовании.
Осажденный отстаиванием изолят отделяется от остаточной водной фазы или супернатанта, например декантацией остаточной водной фазы от осажденной массы или центрифугированием. РММ может применяться во влажном виде или может подвергаться сушке любым удобным способом, таким как распылительная сушка или сублимационная сушка, для получения ее в сухом виде. Сухая РММ имеет высокое содержание белка – выше примерно 90 мас.%, предпочтительно, по меньшей мере, около 100 мас.% (при расчете по Кьельдалю N×6,25), который является, в основном, не денатурированным (что подтверждено дифференциальной сканирующей калориметрией). Сухая РММ, выделенная из муки из масличных семян, также имеет низкое содержание остаточного жира, которое может составлять менее примерно 1 мас.%, когда возникает необходимость в применении способов патентов США 5844086 и 6005076.
Как указывается в вышеупомянутой заявке на патент США 10/413371, РММ состоит преимущественно из белка канолы 7S и содержит белковый компонент, который включает примерно от 60 до 98 мас.% белка 7S, примерно от 1 до 15 мас.% белка 12S и от 0 до примерно 25 мас.% белка 2S.
Супернатант от стадии образования и осаждения РММ содержит значительные количества белка канолы, не осажденного на стадии разбавления, и обрабатывается далее с целью извлечения из него изолята белка канолы. Как описывается в вышеупомянутой заявке на патент США 10/413371, изолят белка канолы, получаемый из супернатанта, состоит преимущественно из белка канолы 2S и включает белковый компонент, который содержит примерно от 60 до 95 мас.% белка 2S, примерно от 5 до 40 мас.% белка 7S и от 0 до примерно 5 мас.% белка 12S.
Супернатант от стадии разбавления, выполняемой после удаления РММ, концентрируется с целью повышения концентрации белка в нем. Это концентрированно проводится с применением любой удобной селективной мембранной технологии, такой как ультрафильтрация, с использованием мембран с пригодной для данной цели молекулярной проницаемостью, обеспечивающей прохождение низкомолекулярных веществ, включая соль и другие небелковые низкомолекулярные материалы, экстрагированные из материала-источника белка, через мембрану при одновременном удерживании белка канолы в растворе. Могут использоваться ультрафильтрационные мембраны, имеющие молекулярную проницаемость примерно от 3000 до 100000 дальтон, предпочтительно примерно от 5000 до 10000 дальтон, в зависимости от различных материалов, из которых изготовлены эти мембраны, и конфигурации мембран. Такое концентрирование супернатанта сокращает также объем жидкости, подлежащей удалению в процессе сушки для извлечения белка. Супернатант обычно концентрируется до концентрации белка, по меньшей мере, около 50 г/л, предпочтительно – примерно от 100 до 400 г/л, более предпочтительно – примерно от 200 до 300 г/л перед сушкой. Указанная операция концентрирования может осуществляться в периодическом режиме или в непрерывном режиме, как описано выше для стадии концентрирования белкового раствора.
Концентрированный супернатант может подвергаться затем стадии диафильтрации с использованием воды. Стадия диафильтрации может осуществляться с использованием примерно от 2 до 20 объемов диафильтрационного раствора, предпочтительно – примерно от 5 до 10 объемов диафильтрационного раствора. В ходе операции диафильтрации удаляются дополнительные количества загрязняющих веществ из водного супернатанта путем прохождения их через мембрану с пермеатом. Операция диафильтрации может проводиться до тех пор, пока в пермеат не перейдут значительные дополнительные количества фенольных соединений и красящих веществ с заметной окраской. Такая диафильтрация может осуществляться с использованием той же мембраны, какая использовалась на стадии концентрирования. Однако при необходимости диафильтрация может проводиться с использованием отдельной мембраны, например, мембраны, обладающей молекулярной проницаемостью в диапазоне примерно от 3000 до 100000 дальтон, предпочтительно примерно от 5000 до 10000 дальтон в зависимости от различных материалов, из которых изготовлена мембрана, и ее конфигурации.
В диафильтрационной среде может присутствовать антиоксидант, по меньшей мере, на какой-то части стадии диафильтрации. Антиоксидант может представлять собой любой подходящий антиоксидант, такой как сульфит натрия или аскорбиновая кислота. Количество антиоксиданта, используемое в диафильтрационной среде, зависит от применяемых материалов и может варьировать примерно от 0,01 до 1 мас.%, предпочтительно – примерно 0,05 мас.%. Антиоксидант служит для ингибирования окисления фенольных соединений, присутствующих в концентрированном растворе изолята белка канолы.
В соответствии с настоящим изобретением концентрированный и необязательно диафильтрованный супернатант подвергается тепловой обработке с целью снижения количества белка 7S, присутствующего в растворе, путем осаждения и удаления белка 7S и повышения, тем самым, количества белка 2S в белке канолы, присутствующем в концентрированном супернатанте.
Указанная тепловая обработка может осуществляться с применением температурно-временного профиля, достаточного для снижения количества белка 7S, присутствующего в концентрированном супернатанте, предпочтительно для значительного снижения количества белка 7S. Обычно содержание белка 7S в супернатанте снижается тепловой обработкой, по меньшей мере, примерно на 50 мас.%, предпочтительно, по меньшей мере, примерно на 75 мас.%. В большинстве случаев тепловая обработка может проводиться при температуре примерно от 70°С до 100°С, предпочтительно примерно от 75°С до 95°С в течение примерно от 2 до 30 минут, предпочтительно в течение примерно от 5 до 15 минут. Осажденный белок 7S может удаляться любым подходящим способом, таким как центрифугирование или фильтрация.
Концентрированный, подвергнутый тепловой обработке супернатант после удаления разрушенного белка 7S, например, центрифугированием, может подвергаться сушке любым подходящим способом, таким как распылительная сушка или сублимационная сушка, для перевода его в сухую форму с целью получения изолята белка канолы согласно настоящему изобретению. Такой новый изолят белка канолы имеет высокое содержание белка – выше примерно 90 мас.%, предпочтительно, по меньшей мере, примерно 100 мас.% (в пересчете по Кьельдалю N × 6,25) белка, который является, в основном, неденатурированным (что подтверждено дифференциальной сканирующей калориметрией).
Этот новый изолят белка канолы содержит высокое количество белка 2S – предпочтительно, по меньшей мере, 90 мас.%, наиболее предпочтительно, по меньшей мере, примерно 95 мас.% общего белка канолы в изоляте.
В альтернативном способе производства нового изолята белка канолы водный белковый раствор, полученный экстракцией белка из муки из масличных семян канолы, концентрируется для повышения концентрации белка в нем при одновременном поддержании ионной силы раствора, в основном, постоянной, путем первой стадии ультрафильтрации с применением мембран, например, мембран из полых волокон или мембран в виде спирали, имеющих молекулярную проницаемость, достаточную для удерживания белков 7S и 12S в ретентате и обеспечивающую прохождение белка 2S через мембрану. Пригодная для данной цели молекулярная проницаемость мембраны составляет примерно от 30000 до 150000 дальтон, предпочтительно примерно от 50000 до 100000 дальтон. Для непрерывного способа мембраны должны быть таких размеров, которые способны обеспечить требуемую степень концентрирования при пропускании водного белкового раствора через мембраны.
Первая стадия ультрафильтрации может осуществляться для концентрирования водного белкового раствора примерно в 4-20 раз до концентрации белка, по меньшей мере, около 50 г/л, предпочтительно, по меньшей мере, около 200 г/л и более предпочтительно, по меньшей мере, около 250 г/л.
Затем концентрированный белковый раствор предпочтительно подвергается стадии диафильтрации с использованием водного раствора соли такой же молярности и с таким же pH, что и экстракционный раствор. В диафильтрационной среде может присутствовать антиоксидант, по меньшей мере, на какой-то части стадии диафильтрации, для ингибирования окисления фенольных соединений в концентрированном растворе изолята белка канолы. Антиоксидант может представлятьсобой любой подходящий антиоксидант, такой как сульфит натрия или аскорбиновая кислота. Количество антиоксиданта, используемое в диафильтрационной среде, зависит от используемого материала и может варьировать примерно от 0,01 до 1 мас.%, предпочтительно – примерно 0,05 мас.%.
Стадия диафильтрации может осуществляться с использованием примерно от 2 до 20 объемов диафильтрационного раствора, предпочтительно – примерно от 5 до 10 объемов диафильтрационного раствора. В ходе операции диафильтрации белок 2S, фенольные соединения и красящие вещества с заметной окраской удаляются из концентрированного белкового раствора наряду с другими низкомолекулярными компонентами путем проникания через мембрану с пермеатом.
Стадия диафильтрации может проводиться с применением той же мембраны, какая использовалась для стадии концентрирования.
Стадия концентрирования и стадия диафильтрации могут осуществляться при любой подходящей температуре, обычно примерно от 20°С до 60°С, предпочтительно ниже примерно 30°С и в течение периода времени, достаточного для достижения требуемой степени концентрирования и промывки. Применяемые температуры и другие условия зависят до некоторой степени от мембранного оборудования, используемого для проведения концентрирования, и от требуемой концентрации белка в растворе.
Мембрана, используемая на первой стадии ультрафильтрации, обеспечивает переход в пермеат значительного количества белка 2S наряду с другими низкомолекулярными видами, включая ионные виды соли пищевого качества, углеводы, фенольные соединения, пигменты и антипитательные факторы. Молекулярная проницаемость мембраны обычно подбирается таким образом, чтобы она могла обеспечить удерживание значительного количества белков 7S и 12S в ретентате и проникание через мембрану белка 2S и загрязняющих веществ с учетом различных материалов, из которых изготовляются мембраны, и конфигурации мембран.
Ретентат от стадии концентрирования и необязательной стадии диафильтрации может подвергаться затем сушке любым подходящим способом, таким как распылительная сушка или сублимационная сушка, для получения его в сухом виде. Сухой белок имеет высокое содержание белка – примерно более 90 мас.% белка, предпочтительно, по меньшей мере, примерно 100 мас.% белка (N×6,25), который является, в основном, не денатурированным (что подтверждено дифференциальной сканирующей калориметрией). Сухой изолят белка состоит преимущественно из белка канолы 7S наряду с некоторым количеством белка 12S и небольшим, насколько это возможно, количеством белка 2S. В большинстве случаев сухой изолят белка канолы содержит:
примерно от 60 до 95 мас.% белка 7S,
примерно от 2 до 15 мас.% белка 12S,
от 0 до примерно 30 мас.% белка 2S.
Предпочтительно сухой изолят белка канолы содержит:
примерно от 70 до 90 мас.% белка 7S,
примерно от 5 до 10 мас.% белка 12S,
от 0 до примерно 20 мас.% белка 2S.
Пермеат от стадии концентрирования и необязательной стадии диафильтрации концентрируется на второй стадии ультрафильтрации с применением мембран, таких как мембраны из полых волокон или мембраны в виде спирали, имеющих молекулярную проницаемость, обеспечивающую удерживание белка 2S и прохождение низкомолекулярных видов, включая соль, фенольные соединения, красящие компоненты и антипитательные факторы, через мембрану. Могут применяться ультрафильтрационные мембраны с молекулярной проницаемостью примерно от 3000 до 30000 дальтон, предпочтительно примерно от 5000 до 10000 дальтон в зависимости от различных материалов, из которых изготовлены мембраны, и конфигурации мембран. Пермеат обычно концентрируется до концентрации белка, по меньшей мере, около 50 г/л, предпочтительно примерно от 100 до 400 г/л, более предпочтительно примерно от 200 до 300 г/л перед сушкой. Такая операция концентрирования может проводиться в периодическом режиме или в непрерывном режиме, как описано выше для стадии концентрирования белкового раствора.
Концентрированный пермеат может подвергаться стадии диафильтрации с использованием воды. В диафильтрационной среде может присутствовать антиоксидант, по меньшей мере, на какой-то части стадии диафильтрации для ингибирования окисления фенольных веществ в концентрированном пермеате. Антиоксидант может представлять собой любой подходящий антиоксидант, такой как сульфит натрия или аскорбиновая кислота. Количество антиоксиданта, используемое в диафильтрационной среде, зависит от применяемого материала и может варьировать примерно от 0,01 до 1 мас.%, предпочтительно – примерно 0,05 мас.%.
Стадия диафильтрации может проводиться с использованием от 2 до 20 объемов диафильтрационного раствора, предпочтительно примерно от 5 до 10 объемов диафильтрационного раствора. В ходе процесса диафильтрации из концентрированного пермеата удаляются дополнительные количества загрязняющих веществ, включая фенольные вещества и красящие компоненты с выраженной окраской, путем прохождения через диафильтрационную мембрану. Операция диафильтрации может осуществляться до тех пор, пока в пермеат не перейдут значительные дополнительные количества фенольных соединений и красящих компонентов с выраженной окраской.
Стадия диафильтрации может проводиться с использованием той же мембраны, какая использовалась на стадии концентрирования. Альтернативно может применяться отдельная мембрана, имеющая молекулярную проницаемость в диапазоне примерно от 3000 до 50000 дальтон, предпочтительно – примерно от 5000 до 10000 дальтон в зависимости от различных материалов, из которых изготовлена мембрана, и от конфигурации мембраны.
Концентрированный и необязательно диафильтрованный пермеат подвергается сушке любым подходящим способом, таким как распылительная сушка или сублимационная сушка, для получения его в сухом виде. Сухой белок имеет высокое содержание белка – примерно выше 90 мас.% белка, предпочтительно, по меньшей мере, примерно 100 мас.% (N×6,25), который является, в основном, не денатурированным (что подтверждено дифференциальной сканирующей калориметрией). Сухой изолят белка состоит преимущественно из белка канолы 2S наряду с небольшим количеством белка 7S. В большинстве случаев сухой изолят белка канолы содержит:
примерно от 85 до 100 мас.% белка 2S,
от 0 до примерно 15 мас.% белка 7S,
предпочтительно
примерно от 90 до 100 мас.% белка 2S,
от 0 до примерно 10 мас.% белка 7S.
При необходимости часть концентрированного изолята белка канолы от первой стадии ультрафильтрации может смешиваться с частью концентрированного пермеата от второй стадии ультрафильтрации перед последующей сушкой смешанных потоков любым подходящим способом с получением комбинированной композиции изолята белка канолы. Относительные количества белковых материалов, смешиваемых вместе, могут выбираться таким образом, чтобы обеспечить окончательную композицию изолята белка канолы, имеющую требуемый профиль 2S/7S/12S белков. Альтернативно сухие белковые изоляты могут комбинироваться в любом требуемом соотношении для обеспечения требуемого специфического 2S/7S/12S-белкового профиля в смесях. Комбинированная композиция изолятов белка канолы имеет высокое содержание белка – примерно выше 90 мас.%, предпочтительно, по меньшей мере, примерно 100 мас.% (в пересчете по Кельдалю N×6,25), который является, в основном, не денатурированным (что подтверждено дифференциальной сканирующей калориметрией).
Оперируя таким образом, можно получить ряд изолятов белка канолы в виде сухих смесей с различным массовым соотношением между изолятом белка канолы от первой стадии ультрафильтрации и изолятом белка канолы от второй стадии ультрафильтрации, в большинстве случаев примерно от 5:95 до 95:5 по массе, что может стать желательным с точки зрения придания изолятам разных функциональных и питательных свойств в зависимости от разных соотношений белков 2S/7S/12S в композициях.
Описание предпочтительного варианта осуществления изобретения
На чертеже показан новый способ двухстадийной мембранной обработки согласно одному из аспектов настоящего изобретения в сравнении с получением изолятов белка канолы (CPI) мицеллярным путем.
Как можно видеть, ретентат от первой стадии ультрафильтрации (ультрафильтрация #1), которая может включать стадии ультрафильтрации и диафильтрации, обрабатывается одним из двух путей. В способе двухстадийной мембранной обработки согласно изобретению ретентат подвергается распылительной сушке с получением изолята белка канолы, который состоит преимущественно из белка канолы 7S.
В способе вышеупомянутой заявки на патент США 10/137 321 ретентат проходит стадию разбавления, на которой изолят белка канолы осаждается в виде белковой мицеллярной массы. Белковая мицеллярная масса подвергается распылительной сушке с получением изолята белка канолы, состоящего преимущественно из белка канолы 7S.
В способе двухстадийной мембранной обработки согласно изобретению пермеат от первой стадии ультрафильтрации подвергается второй стадии ультрафильтрации (ультрафильтрация #2-А), которая может включать ультрафильтрацию и диафильтрацию. Ретентат от второй стадии ультрафильтрации подвергается распылительной сушке с получением изолята белка канолы, состоящего преимущественно из белка 2S.
В способе US 10/137 321 супернатант от осаждения белковой мицеллярной массы подвергается стадии ультрафильтрации (ультрафильтрация #2-В), которая может включать ультрафильтрацию и диафильтрацию. Ретентат от стадии ультрафильтрации подвергается распылительной сушке с получением изолята белка канолы, состоящего преимущественно из белка 2S.
Как описывалось выше, ретентат от последней стадии ультрафильтрации может подвергаться тепловой обработке с целью снижения количества белка 7S в ретентате и обеспечения нового изолята белка канолы согласно изобретению.
Сведения, подтверждающие возможность осуществления изобретения
Пример 1
Настоящий пример описывает производство нового изолята белка канолы в соответствии с одним из вариантов осуществления изобретения.
‘а’ кг муки из семян канолы добавлялись к ‘b’ л 0,1 М раствора NaCl при температуре окружающей среды и перемешивались в течение 30 минут для получения водного белкового раствора. Остаточная мука канолы удалялась, а полученный белковый раствор осветлялся путем центрифугирования и фильтрации с получением ‘с’ л профильтрованного белкового раствора, имеющего содержание белка ‘d’ мас.%.
Аликвотное количество ‘е’ л раствора белкового экстракта уменьшалось в объеме до ‘f’ л путем концентрирования на поливинилидендифторидной (PVDF) мембране, имеющей молекулярную проницаемость 5000 дальтон, а затем подвергалось диафильтрации с использованием ‘g’ л 0,1 М раствора NaCl и той же мембраны. Диафильтрованный ретентат пастеризовался при 60°С в течение 10 минут. Полученный пастеризованный концентрированный белковый раствор имел содержание белка ‘h’ мас.%.
Концентрированный раствор при ‘i’ °C разбавлялся в соотношении ‘j’ холодной RO водой, имеющей температуру ‘k’ °C. Образовавшееся мгновенно белое помутнение выдерживали для его оседания. Верхний слой воды, использованной для разбавления, удалялся, а осевшая вязкая, клейкая масса (РММ) извлекалась со дна емкости с выходом фильтрованного белкового раствора ‘l’ мас.%. Установлено, что сухой белок, полученный из РММ, имел содержание белка ‘m’ % (N×6,25) в сухом веществе (d.b.). Продукт был обозначен ‘n’ C300.
Параметры от ‘а’ до ‘n’ для двух партий приводятся в нижеследующей таблице I.
| Таблица I |
| n |
BW-SA034-J12-04A |
BW-SA035-J14-04A |
| а |
15 |
15 |
| b |
150 |
150 |
| с |
75 |
68 |
| d |
1,93 |
1,95 |
| е |
75 |
68 |
| f |
4 |
4 |
| g |
20 |
20 |
| h |
19,08 |
14,20 |
| i |
33 |
33 |
| j |
1:10 |
1:10 |
| k |
3 |
3 |
| l |
37,45 |
28,32 |
| m |
103,08 |
99,73 |
Удаленный супернатант сокращался в объеме до ‘о’ л путем ультрафильтрации с использованием полиэфирсульфоновой (PES) мембраны с молекулярной проницаемостью 10 000 дальтон, и полученный концентрат подвергался затем диафильтрации на той же мембране с использованием ‘р’ л воды. Диафильтрованный концентрат пастеризовался при 60°С в течение 10 минут. Пастеризованный концентрат содержал ‘q’ мас.% белка. Вместе с дополнительным белком, извлеченным из супернатанта, общий выход белка из фильтрованного белкового раствора составил ‘r’ мас.%. Пастеризованный концентрат разделялся на две одинаковые порции. Одна порция подвергалась распылительной сушке с получением готового продукта, обозначенного ‘n’ C200 и имевшего содержание белка ‘s’ % (N×6,25) d.b.
Параметры от ‘n’ до ‘s’ для двух партий приводятся в нижеследующей таблице II.
| Таблица II |
| n |
BW-SA034-J12-04A |
BW-SA035-J14-04A |
| o |
3,5 |
3 |
| p |
7 |
6 |
| q |
4,83 |
4,30 |
| r |
49,35 |
38,05 |
| s |
91,73 |
93,69 |
Вторая порция пастеризованного концентрированного супернатанта нагревалась до 85°С в течение 10 минут, а затем центрифугировалась с целью удаления осажденного белка. Полученный концентрат подвергался распылительной сушке с получением готового продукта, обозначенного ‘n’ C200H и имевшего содержание белка ‘t’ % (N × 6,25). Параметры от ‘n’ до ‘t’ для двух партий приводятся в нижеследующей таблице III.
| Таблица III |
| n |
BW-SA034-J12-04A |
BW-SA035-J14-04A |
| t |
91,32 |
92,11 |
Пример 2
Настоящий пример показывает влияние температуры и времени тепловой обработки на белковый профиль изолята белка канолы, полученного из концентрированного супернатанта.
Раствор изолята белка канолы C200 из партии SA035-J14-04A, полученный, как описано в примере 1, готовился на очищенной методом обратного осмоса воде до концентрации белка 5 мас.%. Раствор готовился путем смешивания белка и воды на магнитной мешалке в течение одного часа при комнатной температуре.
Образцы белкового раствора (25 мл) подвергались тепловой обработке в центрифужных пробирках на водяной бане с контролируемой температурой. Тепловая обработка образцов проводилась при температуре 75, 80, 85, 90 или 95°С в течение 10 минут. Отсчет времени начинался, когда внутренняя температура образца была в пределах 1°С от требуемого уровня, и образцы постоянно перемешивались в ходе тепловой обработки. После тепловой обработки образцы центрифугировались при 8000g в течение 10 минут, и проводился анализ белкового профиля супернатантов методом безразмерной HPLC.
Полученные результаты приводятся в нижеследующей таблице IV.
| Таблица IV |
| Белковые профили растворов С200, подвергнутых тепловой обработке при разных температурах |
| Температура тепловой обработки |
%7S |
%2S |
| Контроль (без тепловой обработки) |
22,6 |
77,4 |
| 75°С |
5,3 |
94,7 |
| 80°С |
3,6 |
96,4 |
| 85°С |
3,5 |
96,5 |
| 90°С |
1,8 |
98,2 |
| 95°С |
1,8 |
98,2 |
Как можно видеть из результатов, приведенных в табл.IV, все применяемые температуры тепловой обработки приводили к значительному снижению содержания белка 7S в образцах. Обработка при 90°С приводила к наиболее низкому уровню 7S, и дополнительного повышения этого уровня не наблюдалось при повышении температуры до 95°С. Анализом с помощью безразмерной HPLC было установлено, что тепловая обработка оказывала незначительное влияние на площадь пика 2S. Это означает, что тепловая обработка приводит к минимальной потере белка 2S.
Образец белкового раствора (80 мл) нагревался в емкости с изоляционной рубашкой, помещенной на водяную баню с циркуляцией, до температуры 90°С, и образец перемешивался на магнитной мешалке. Аликвотные количества нагретого раствора отбирались спустя 5, 10 и 15 минут нагревания. Отсчет времени не начинался до тех пор, пока измеренная температура образца не составила 85°С. После тепловой обработки собранные образцы центрифугировались при 8000g в течение 10 минут, и супернатанты подвергались анализу.
Полученные результаты приводятся в нижеследующей таблице V.
| Таблица V |
| Белковые профили растворов С200 с различной продолжительностью тепловой обработки |
| Продолжительность тепловой обработки |
%7S |
%2S |
| Контроль (без тепловой обработки) |
22,6 |
77,4 |
| 5 мин |
1,8 |
98,2 |
| 10 мин |
1,9 |
98,1 |
| 15 мин |
1,9 |
98,1 |
Как можно видеть из результатов, приведенных в табл. V, не отмечалось существенных различий в уровне белка 7S в образцах при любой продолжительности тепловой обработки.
Как очевидно из результатов, полученных в настоящем примере, значительное снижение уровня белка 7S в концентрированном супернатанте может достигаться в широком диапазоне режимов тепловой обработке.
Пример 3
Настоящий пример содержит данные оценки белковых профилей изолятов белка канолы, полученных согласно примеру 1.
Для оценки белкового профиля концентрированного супернатанта и модифицированного концентрированного супернатанта, полученных согласно методикам примера 1, применялся метод безразмерной HPLC. Высушенные распылительной сушкой продукты растворялись при 1 мас.% уровне в 0,1 М растворе NaCl перед HPLC-анализом.
Полученные результаты приводятся в нижеследующей таблице VI.
| Таблица VI |
| Партия |
Продукт |
% 12S |
%7S |
%2S |
| SA034-J12-04A |
Концентрированный супернатант (С200) |
0,00 |
13,13 |
86,67 |
 |
Модифицированный концентрированный супернатант (С200Н) |
0,00 |
3,55 |
96,45 |
| SA035-J14-04A |
Концентрированный супернатант (С200) |
0,00 |
24,52 |
75,48 |
 |
Модифицированный концентрированный супернатант (С200Н) |
0,00 |
7,55 |
92,45 |
Как можно видеть из результатов, приведенных в табл. VI, тепловая обработка концентрированного супернатанта приводила к значительному снижению количества белка 7S в полученном распылительной сушкой сухом изоляте белка канолы по сравнению с отсутствием такой тепловой обработки.
Пример 4
Настоящий пример содержит данные оценки растворимости изолятов белка канолы, полученных в примере 1.
Растворимость высушенных распылительной сушкой концентрированного супернатанта (С200) и модифицированного концентрированного супернатанта (С200Н), полученных способами примера 1, определялась с помощью модифицированной версии метода Morr et al., J. Food Sci. 50:1715-1718.
Достаточное количество сухого белка, содержащее 0,5 г белка, взвешивалось в лабораторном стакане, затем добавлялось незначительное количество очищенной методом обратного осмоса (RO) воды, и смесь перемешивалась до образования однородной пасты. Затем добавлялась дополнительная вода для доведения объема примерно до 45 мл. Содержимое лабораторного стакана медленно перемешивалось в течение 60 минут с использованием магнитной мешалки. Величина pH определялась сразу после диспергирования белка и устанавливалась на соответствующем уровне (4, 5, 6 или 7) добавлением NaOH или HCl. Был приготовлен также образец с нативным pH. В образцах с отрегулированным pH величина pH измерялась и дважды корректировалась за время перемешивания 60 минут. Спустя 60 минут перемешивания образец доводился RO водой до общего объема 50 мл с получением 1 мас.%/об. белковой дисперсии. Аликвотное количество белковой дисперсии резервировалось для определения содержания белка Leco-анализом с использованием прибора для определения азота Leco FA28 Nitrogen Determinator. Вторая порция образца центрифугировалась при 8000g в течение 10 минут с получением осадка нерастворившегося материала и прозрачного супернатанта. Содержание белка в супернатанте определялось Leco-анализом.
Растворимость (%) = (концентрация белка в супернатанте/концентрация белка в первоначальной дисперсии)×100.
Полученные результаты приводятся в нижеследующей таблице VII.
Как можно видеть из результатов табл. VII, сухой изолят из модифицированного концентрированного супернатанта (С200Р) обладал заметно лучшей растворимостью в воде при различных значениях рН, чем сухой изолят из концентрированного супернатанта (С200).
Пример 5
Настоящий пример содержит данные оценки растворимости изолятов белка канолы, полученных в примере 1, в безалкогольном напитке.
Растворимость высушенных распылительной сушкой концентрированного супернатанта и модифицированного концентрированного супернатанта, полученных способами примера 1, определялась модифицированным методом Morr et al., J. Food Sci. 50:1715-1718.
Достаточное количество сухого белка для получения 1,0 г белка взвешивалось в лабораторном стакане, затем добавлялось небольшое количество не имеющего цвета, прозрачного, газированного безалкогольного напитка промышленного производства, и смесь перемешивалась до образования однородной пасты. После этого добавлялось дополнительное количество безалкогольного напитка для доведения объема примерно до 45 мл. Содержимое лабораторного стакана медленно перемешивалось в течение 60 минут с использованием магнитной мешалки. Спустя 60 минут перемешивания образец доводился безалкогольным напитком до общего объема 50 мл с получением 2 мас.%/об. белковой дисперсии. Аликвотное количество белковой дисперсии резервировалось для определения содержания белка Leco-анализом. Вторая порция образца центрифугировалась при 8000g в течение 10 минут с получением осадка нерастворившегося материала и прозрачного супернатанта. Содержание белка в супернатанте определялось Leco-анализом.
Растворимость (%)=(концентрация белка в супернатанте/концентрация белка в первоначальной дисперсии)×100.
Полученные результаты приводятся в нижеследующей таблице VIII.
| Таблица VIII |
| Партия |
Продукт |
Растворимость (%) |
| SA034-J12-04A |
Концентрированный супернатант |
92,3 |
 |
Модифицированный концентрированный супернатант |
94,9 |
| SA035-J14-04A |
Концентрированный супернатант |
96,1 |
 |
Модифицированный концентрированный супернатант |
94,4 |
Как можно видеть из результатов табл. VIII, сухие изоляты из модифицированного концентрированного супернатанта (С200Н) и концентрированного супернатанта (С200) обладали одинаковой растворимостью в безалкогольном напитке.
Однако, как можно видеть из результатов примера 6 ниже, прозрачность раствора, приготовленного из сухого изолята, полученного из модифицированного концентрированного супернатанта, была намного лучше.
Пример 6
Настоящий пример содержит данные оценки прозрачности растворов высушенных распылительной сушкой изолятов, полученных в примере 1 и растворенных в безалкогольном напитке.
Определялась прозрачность растворов в безалкогольном напитке высушенных распылительной сушкой изолятов из модифицированного концентрированного супернатанта и концентрированного супернатанта, полученных, как описано в примере 1. Прозрачность оценивалась путем измерения поглощения видимого света при 600 нм раствором 2 мас.%/об. белка в не имеющем цвета, прозрачном, газированном безалкогольном напитке промышленного производства. Чем ниже показание поглощения, тем больше света пропускается и тем лучше прозрачность раствора.
Полученные результаты приводятся в нижеследующей таблице IX.
| Таблица IX |
| Партия |
Продукт |
А600 |
| SA034-J12-04A |
Концентрированный супернатант |
0,544 |
 |
Модифицированный концентрированный супернатант |
0,150 |
| SA035-J14-04A |
Концентрированный супернатант |
1,920 |
 |
Модифицированный концентрированный супернатант |
0,367 |
Как можно видеть из результатов табл. IX, прозрачность раствора, приготовленного из высушенного распылительной сушкой изолята из модифицированного концентрированного супернатанта (С200Н), была намного выше прозрачности раствора, приготовленного из высушенного распылительной сушкой изолята из концентрированного супернатанта (С200).
Пример 7
Настоящий пример иллюстрирует альтернативный способ получения нового изолята белка канолы изобретения (чертеж).
15 кг муки из масличных семян канолы добавлялись к 100 л (15 мас.%/об.) 0,15 М раствора хлорида натрия, содержащего 0,05 мас.% аскорбиновой кислоты, при температуре окружающей среды в танке-экстракторе на 350 л, и смесь перемешивалась в течение 30 минут до получения раствора белка канолы, имеющего концентрацию 20 г/л. Остаточная мука удалялась в центрифуге с сетчатым барабаном 400 меш, и отделенная мука сбрасывалась в отходы. Раствор белка канолы вторично пропускался через центрифугу с сетчатым барабаном 600 меш с целью удаления суспендированных тонких частиц. Окончательный раствор белка канолы осветлялся в фильтр-прессе с набивками фильтра 2 мкм.
Осветленный раствор белка канолы подвергался стадии ультрафильтрации с использованием поливинилидендифторидной (PVDF) мембраны в форме спирали с молекулярной проницаемостью 100000 дальтон при температуре окружающей среды с целью концентрирования раствора белка канолы, содержащего белки 7S и 12S, до объема 4,3 л и концентрации белка 188 г/л. Пермеат от стадии ультрафильтрации содержал белок 2S наряду с другими низкомолекулярными веществами.
Затем концентрированный раствор белка канолы (ретентат) подвергался стадии диафильтрации с использованием той же мембраны, что и для ультрафильтрации, с применением водного 0,15 М раствора хлорида натрия, содержащего 0,05 мас.% аскорбиновой кислоты. Диафильтрационная среда добавлялась к ретентату при такой же скорости потока, с какой пермеат отводился через мембрану. Диафильтрация проводилась с объемом диафильтрационной среды, равным 5-кратному объему ретентата.
Аликвотное количество 1,25 л ретентата от операций ультрафильтрации и диафильтрации подвергалось распылительной сушке с получением изолята белка канолы, состоящего преимущественно из белка 7S, имеющего содержание белка 99,1 мас.% (N×6,25; процентное количество азота определялось с помощью прибора для определения азота Leco FP528 Nitrogen Determinator) d.b. и содержащего 18,21 мас.% белка 2S, 74,55 мас.% белка 7S и 7,24 мас.% белка 12S.
Пермеат от операций ультрафильтрации и диафильтрации подвергался стадии ультрафильтрации с использованием полиэфирсульфоновой (PES) мембраны в форме спирали с молекулярной проницаемостью 5000 дальтон, обеспечивающей удерживание белка 2S и прохождение низкомолекулярных загрязняющих веществ. Эта стадия ультрафильтрации осуществляется при температуре окружающей среды с целью концентрирования 2S-содержащего пермеата от первой стадии ультрафильтрации до 3 л с концентрацией белка 125 г/л.
Концентрированный раствор белка канолы 2S (ретентат) подвергался затем стадии диафильтрации с использованием той же мембраны, которая использовалась для ультрафильтрации, и профильтрованной водопроводной воды в качестве диафильтрационной среды. Вода добавлялась к ретентату с такой скоростью потока, с какой пермеат отводился от мембраны. Диафильтрация проводилась с объемом диафильтрационной среды, равным 5-кратному объему ретентата.
Ретентат от стадии диафильтрации высушивался распылительной сушкой с получением сухого изолята белка канолы, состоящего преимущественно из белка 2S, имеющего содержание белка 105,8 мас.% (N×6,25) d.b. и содержащего 96,7 мас.% белка 2S, 3,3 мас.% белка 7S и 0,04 мас.% белка 12S.
Пример 8
Настоящий пример является повторением способа примера 7, но в более крупном масштабе.
150 кг муки из масличных семян канолы добавлялись к 1000 л (15 мас.%/об.) 0,15 М раствора хлорида натрия, содержащего 0,05 мас.% аскорбиновой кислоты, при температуре окружающей среды в танке-экстракторе на 10000 л, и смесь перемешивалась в течение 30 минут до получения раствора белка канолы, имеющего концентрацию 20,7 г/л. Остаточная мука удалялась с использованием ленточного вакуум-фильтра, и отделенная мука сбрасывалась в отходы. Раствор белка канолы осветлялся в тарельчатой центрифуге, а твердый шлам сбрасывался в отходы. Полученный раствор белка канолы окончательно осветлялся в фильтр-прессе с набивками фильтра сначала 2 мкм, а затем 0,2 мкм.
Осветленный раствор белка канолы подвергался ультрафильтрации с использованием двух PVDF мембран в форме спиралей с молекулярной проницаемостью 100000 дальтон с целью концентрирования раствора белка канолы, содержащего белки 7S и 12S, до объема 41,1 л с концентрацией белка 221 г/л. Пермеат от стадии ультрафильтрации содержал белок 2S наряду с другими низкомолекулярными веществами.
Аликвотное количество 3 л ретентата от операции ультрафильтрации подвергалось распылительной сушке с получением изолята белка канолы, состоящего преимущественно из белка 7S, имеющего содержание белка 95,1 мас.% (N×6,25) d.b. и содержащего 26,86 мас.% белка 2S, 66,22 мас.% белка 7S и 6,92 мас.% белка 12S.
Пермеат от операции ультрафильтрации подвергался стадии ультрафильтрации с использованием двух PVDF мембран в форме спиралей с молекулярной проницаемостью 5000 дальтон, обеспечивающей удерживание белка 2S и прохождение низкомолекулярных загрязняющих веществ. Эта стадия ультрафильтрации осуществлялась при температуре окружающей среды с целью концентрирования 2S-содержащего пермеата от первой стадии ультрафильтрации до 25 л с концентрацией белка 24,2 г/л.
Ретентат от стадии ультрафильтрации высушивался распылительной сушкой с получением не диафильтрованного белкового продукта канолы, имеющего концентрацию белка 47,94 мас.% (N × 6,25) d.b. и содержащего 94,64 мас.% белка 2S, 5,36 мас.% белка 7S и 0 мас.% белка 12S.
Низкое содержание белка в последнем белковом продукте канолы объяснялось отсутствием стадии диафильтрации с удалением соли и других загрязняющих веществ. Проведенная позднее экспериментальная диафильтрация этого продукта дала результаты, которые показали производство изолята белка канолы после диафильтрации.
Пример 9
Настоящий пример обеспечивает сравнение изолятов белка канолы, полученных согласно способу примера 8, с изолятами белка канолы, полученными мицеллярным путем.
Аликвотное количество (34 л) ретентата от первой стадии ультрафильтрации, описанной в примере 8, нагревалось до 29,8°С и выливалось в охлажденную воду, имеющую температуру 3,7°С, в соотношении 10 объемов воды на 1 объем ретентата. Сразу же образовалось белое помутнение из белковых мицелл. Мицеллы оставляли в покое в течение ночи для коалесценции и осаждения отстаиванием. Накопленная белковая мицеллярная масса отделялась от супернатанта и подвергалась распылительной сушке с получением изолята белка канолы, имеющего содержание белка 107,4 мас.% (N×6,25) d.b. и содержащего 3,80 мас.% белка 2S, 85,88 мас.% белка 7S и 10,32 мас.% белка 12S.
Супернатант от стадии осаждения РММ (365 л) подвергался стадии ультрафильтрации с использованием PVDF мембраны в форме спирали с молекулярной проницаемостью 5000 дальтон, обеспечивающей удерживание белков 2S и 7S и прохождение низкомолекулярных загрязняющих веществ через мембрану в отходы. Эта стадия ультрафильтрации осуществлялась при температуре окружающей среды с целью концентрирования супернатанта до 22 л с содержанием белка 89,3 г/л.
Концентрированный супернатант подвергался распылительной сушке с получением изолята белка канолы, состоящего преимущественно из белка 2S, имеющего содержание белка 95,51 мас.% (N×6,25) d.b. и содержащего 84,01 мас.% белка 2S, 15,51 мас.% белка 7S и 0,48 мас.% белка 12S.
Аннотация изобретения
Обеспечивается новый изолят белка канолы, имеющий повышенное содержание белка 2S и пониженное количество белка 7S и пригодный для применения в приготовлении прозрачных водных растворов, в частности в безалкогольных напитках. Возможны модификации в масштабе изобретения.
Формула изобретения
1. Изолят белка канолы, состоящий преимущественно из белка канолы 2S, имеющий содержание белка, по меньшей мере, примерно 90 мас.% (N×6,25) в сухом веществе (d.b.) и имеющий повышенное содержание белка канолы 2S и пониженное содержание белка канолы 7S по сравнению с изолятами белка канолы, состоящими преимущественно из белка канолы 2S и полученными из водного супернатанта от образования и осаждения белковых мицелл канолы.
2. Изолят белка канолы по п.1, полученный путем тепловой обработки указанного водного супернатанта.
3. Изолят белка канолы по п.1, полученный путем селективной мембранной обработки, в которой водный раствор белка канолы, полученный из муки из масличных семян канолы и содержащий белки канолы 12S, 7S и 2S, подвергается первой селективной мембранной обработке, которая селективно удерживает белки канолы 12S и 7S в ретентате и позволяет белку 2S проходить через мембрану в виде пермеата, пермеат подвергается второй селективной мембранной обработке, которая селективно удерживает белок канолы 2S и позволяет низкомолекулярным загрязняющим веществам проходить через мембрану в виде пермеата, а ретентат от второй селективной мембранной обработки подвергается сушке.
4. Изолят белка канолы по п.1, имеющий содержание белка, по меньшей мере, примерно 90 мас.% (N×6,25) в сухом веществе (d.b.) и содержащий, по меньшей мере, примерно 85 мас.% белка канолы 2S и менее примерно 15 мас.% белка канолы 7S белков канолы, присутствующих в изоляте.
5. Изолят белка канолы по п.4, отличающийся тем, что изолят содержит, по меньшей мере, примерно 90 мас.% белка канолы 2S и менее примерно 10 мас.% белка канолы 7S белков канолы, присутствующих в изоляте.
6. Изолят белка канолы по любому из предшествующих пп.1-5, имеющий содержание белка, по меньшей мере, примерно 100 мас.% (N×6,25) d.b.
7. Способ производства изолята белка канолы, имеющего повышенное содержание белка канолы 2S, характеризующийся: (а) обеспечением водного раствора белков канолы 2S и 7S, состоящего преимущественно из белка 2S, (б) тепловой обработкой водного раствора с тем, чтобы вызвать осаждение белка канолы 7S, (в) удалением разрушенного белка 7S из водного раствора и (г) выделением изолята белка канолы, имеющего содержание белка, по меньшей мере, примерно 90 мас.% (N×6,25) d.b. и имеющего повышенное содержание белка канолы 2S.
8. Способ по п.7, отличающийся тем, что стадия тепловой обработки осуществляется при температурно-временных режимах, достаточных для разрушения, по меньшей мере, примерно 50 мас.%, предпочтительно, по меньшей мере, 75 мас.% белка канолы 7S, присутствующего в водном растворе.
9. Способ по п.7, отличающийся тем, что стадия тепловой обработки осуществляется путем нагревания водного раствора в течение от 5 до 15 мин при температуре от 75 до 95°С.
10. Способ по п.7, отличающийся тем, что водный раствор белков канолы 2S и 7S является концентрированным супернатантом от образования и осаждения белковых мицелл канолы, и тем, что образование белковых мицелл канолы предпочтительно осуществляется путем: (а) экстрагирования муки из масличных семян канолы при температуре, по меньшей мере, примерно 5°С с тем, чтобы вызвать солюбилизацию белка в муке из масличных семян канолы и образование водного белкового раствора, (б) отделения водного белкового раствора от остаточной муки из масличных семян, (в) повышения концентрации указанного водного белкового раствора, по меньшей мере, примерно до 200 г/л при одновременном поддержании ионной силы раствора, в основном, постоянной путем селективной мембранной обработки для получения концентрированного белкового раствора, (г) разбавления концентрированного белкового раствора в охлажденной воде, имеющей температуру ниже примерно 15°С, с тем, чтобы вызвать образование белковых мицелл, и (д) отделения супернатанта от осажденной белковой мицеллярной массы.
11. Способ по п.10, отличающийся тем, что супернатант концентрируется до концентрации белка примерно от 100 до 400 г/л, предпочтительно от 200 до 300 г/л перед указанной тепловой обработкой.
12. Способ по п.11, отличающийся тем, что стадия концентрирования осуществляется путем ультрафильтрации с использованием мембраны, имеющей проницаемость по молекулярной массе примерно от 3000 до 100000 Да, и тем, что концентрированный супернатант от ультрафильтрации подвергается диафильтрации перед указанной стадией тепловой обработки, указанная стадия диафильтрации осуществляется с использованием примерно от 2 до 20 объемов, предпочтительно примерно от 5 до 10 объемов воды и с использованием мембраны, имеющей проницаемость по молекулярной массе примерно от 3000 до 100000 Да.
13. Способ производства изолята белка канолы, характеризующийся: (а) обеспечением водного раствора белка канолы, полученного из муки из масличных семян канолы и содержащего белки канолы 12S, 7S и 2S, (б) повышением концентрации белка в водном растворе с использованием селективной мембранной обработки, которая является эффективной для удерживания белков канолы 7S и 12S в ретентате и позволяет белку 2S проходить через мембрану в виде пермеата, для получения концентрированного белкового раствора, (в) сушкой ретентата со стадии (б) для получения изолята белка канолы, состоящего преимущественно из белка канолы 7S и имеющего содержание белка, по меньшей мере, примерно 90 мас.% (N×6,25) в сухом веществе (d.b.), (г) повышением концентрации пермеата со стадии (а) с использованием селективной мембранной обработки, которая является эффективной для удерживания белка канолы 2S в ретентате и позволяет низкомолекулярным загрязняющим веществам проходить через мембрану в пермеат, и (д) сушкой ретентата со стадии (г) для получения изолята белка канолы, состоящего преимущественно из белка 2S и имеющего содержание белка, по меньшей мере, примерно 90 мас.% (N×6,25) d.b.
14. Способ по п.13, отличающийся тем, что водный раствор белка канолы обеспечивается путем экстрагирования муки из масличных семян канолы при температуре, по меньшей мере, 5°С с тем, чтобы вызвать солюбилизацию белка в муке из масличных семян канолы и получить водный белковый раствор, имеющий содержание белка от 5 до 40 г/л и pH примерно от 5 до 6,8, и отделения водного белкового раствора от остаточной муки из масличных семян.
15. Способ по п.14, отличающийся тем, что стадия (б) осуществляется путем концентрирования водного раствора до содержания белка, по меньшей мере, примерно 200 г/л при одновременном поддержании ионной силы раствора, в основном, постоянной с использованием ультрафильтрационной мембраны, имеющей проницаемость по молекулярной массе примерно от 30000 до 150000 Да, предпочтительно примерно от 50000 до 100000 Да, для получения концентрированного белкового раствора, и тем, что концентрированный белковый раствор подвергается стадии диафильтрации с использованием от 2 до 20, предпочтительно от 5 до 10 объемов диафильтрационного раствора.
16. Способ по п.13, отличающийся тем, что стадия (г) осуществляется путем повышения концентрации пермеата до концентрации белка от 100 до 400 г/л, предпочтительно от 200 до 300 г/л с использованием мембраны, имеющей проницаемость по молекулярной массе от 3000 до 30000 Да, предпочтительно от 5000 до 10000 Да, для обеспечения ретентата, и тем, что ретентат предпочтительно подвергается стадии диафильтрации с использованием от 2 до 20, предпочтительно от 5 до 10 объемов диафильтрационного раствора.
17. Способ по любому из предшествующих пп.7-16, отличающийся тем, что изолят белка канолы, состоящий преимущественно из белка 2S, имеет содержание белка, по меньшей мере, 100 мас.%.
18. Водный раствор изолята белка канолы по п.1 или 4, предпочтительно безалкогольный напиток, обогащенный изолятом белка канолы.
РИСУНКИ
|
|