|
|
(21), (22) Заявка: 2006133290/13, 01.02.2005
(24) Дата начала отсчета срока действия патента:
01.02.2005
(30) Конвенционный приоритет:
16.02.2004 FR 04/01513
(43) Дата публикации заявки: 27.03.2008
(46) Опубликовано: 20.12.2009
(56) Список документов, цитированных в отчете о поиске:
ЕР 1212945 А, 12.06.2002. US 6627245 А, 30.09.2003. WO 03055324 A, 10.07.2003. WO 03077679 A, 25.09.2003. JP 2004018678 A, 22.01.2004.
(85) Дата перевода заявки PCT на национальную фазу:
18.09.2006
(86) Заявка PCT:
FR 2005/000203 20050201
(87) Публикация PCT:
WO 2005/087021 20050922
Адрес для переписки:
129090, Москва, ул. Б.Спасская, 25, стр.3, ООО “Юридическая фирма Городисский и Партнеры”, пат.пов. С.А.Дорофееву, рег. 146
|
(72) Автор(ы):
ДОА Стефан (FR), ВЕЛА РОКА Елена (ES), МОНТСЕРРАТ КАРРЕРАС Агусти (ES), ВЕЙЛЛ Рикардо (AR), ГАСПАР Клод Эмманюэлль (FR), РОБИН Бернар (FR)
(73) Патентообладатель(и):
КОМПАНИ ЖЕРВЭ ДАНОН (FR)
|
(54) СПОСОБ ПОЛУЧЕНИЯ МОЛОЧНОГО ПРОДУКТА
(57) Реферат:
Способ получения в продуктовом трубопроводе молочного продукта предусматривает стадию введения непрерывной инжекцией через этот продуктовый трубопровод, по меньшей мере, одного эфира стерола и/или станола, без загустителя и при заданной температуре T1 выше или равной температуре плавления указанного эфира, в частности от 35 до 80°С, в молочную композицию, имеющую заданную температуру T2, по меньшей мере, равную T1, соответствующую исходной композиции на молочной основе, содержащей молочные белки и без эмульгатора, с получением не содержащей эмульгатора смеси. При этом стадию введения эфира стерола и/или станола осуществляют перед стадией гомогенизации указанной смеси. Способ обеспечивает получение продукта, обладающего улучшенными структурно-реологическими и органолептическими показателями. 3 н. и 18 з.п.ф-лы, 7 ил.
Объектом настоящего изобретения является способ получения молочного продукта с высоким содержанием влаги, содержащего тугоплавкие и/или гидрофобные соединения, имеющие желаемую биологическую активность.
Для этих тугоплавких и/или гидрофобных соединений, к которым относятся фитостеролы, эффект снижения содержания холестерина в крови, оказываемый ими, подтвержден достоверными научными данными. В продаже имеются два типа фитостеролов: стеролы и станолы (гидрогенизированные стеролы). Эти стеролы или станолы часто предлагаются различными поставщиками в этерифицированной форме.
Эти соединения вводят в жиросодержащие продукты, такие как маргарин. Реальные трудности существуют при введении их в продукты с высоким содержанием влаги, такие как йогурты и молочные продукты в целом.
В ЕР 1059851 описан способ введения фитостеролов, предпочтительно в форме порошка. Порошкообразная форма все реже и реже предлагается поставщиками, предпочтение отдается маслянистой форме. Таким образом, первоочередной задачей является поиск иного эффективного способа введения фитостеролов в этой маслянистой форме в продукты с высоким содержанием влаги.
В WO 01/32029 описана композиция, содержащая растительное масло или жир и один и более фитостеролов или фитостанолов, находящихся не в форме эфиров, а фактически полностью растворенных в масле. Применяемый способ предусматривает нагревание фитостеролов и/или фитостанолов до состояния расплавленной массы, которую затем вводят в нагретое масло или в нагретый жир, таким образом, образуя композицию, которую затем охлаждают. Что касается возможного применения описанного в заявке способа получения напитка на основе молочных продуктов, то он предусматривает стадию смешивания ксантановой смолы, обезжиренного сухого молока, обезжиренного молока и оставления при комнатной температуре для восстановления сухого молока. Затем смесь перемешивают с получением гомогенной дисперсии. Масло, содержащее фитостеролы, нагревают до температуры 80°С и вводят в смесь в процессе перемешивания, затем смесь гомогенизируют и подвергают ультравысокотемпературной обработке. Введение масла, содержащего фитостеролы, нагретого до температуры 80°С, в смесь, по-видимому, при комнатной температуре приводит к рекристаллизации стеролов, что, в свою очередь, препятствует получению напитка на основе молочных продуктов или йогурта.
В патенте США 6190270 описан способ получения компонента пищевого продукта, предусматривающий следующие стадии: нагревания одного или более стеролов до расплавленного состояния, смешивания полученного продукта с эмульгаторами для получения гомогенизированной смеси и охлаждения смеси при перемешивании для получения компонента пищевого продукта. В этом документе применение эмульгатора является обязательным.
В ЕР 1212945 описан напиток на основе молочного продукта, содержащий эфир станола в количестве от 0,2 до 2% от общей массы, который может содержать загуститель в числе других ингредиентов. Во всех указанных документах упоминается использование стабилизаторов, в основном загустителей и, иногда, эмульгаторов.
Авторами изобретения было неожиданно обнаружено, что возможно применение эфиров стерола и/или станола при получении ферментированного молочного продукта без использования эмульгатора.
Поэтому задачей изобретения является создание способа получения ферментированного молочного продукта, предусматривающего введение расплавленного эфира стерола и/или станола между первым нагреванием молочной композиции и фазой гомогенизации.
Задачей настоящего изобретения является также создание способа, предусматривающего поточную инжекцию эфира стерола и/или станола без загустителя и без эмульгатора в молочную композицию, не содержащую эмульгатор, взятую при температуре в зависимости от температуры плавления эфира стерола и/или станола.
Настоящее изобретение относится к способу получения молочного продукта в продуктовом трубопроводе, предусматривающему стадию введения непрерывной инжекцией через продуктовый трубопровод, по меньшей мере, эфира одного стерола и/или станола при заданной температуре T1, выше или равной температуре плавления указанного эфира, и, в частности, от 35 до 80°С, в молочную композицию, имеющую заданную температуру Т2, по меньшей мере, равную T1, и соответствующую исходной композиции на молочной основе, содержащей молочные белки и без эмульгатора, для получения смеси,
указанная стадия введения эфира стерола и/или станола имеет место перед стадией гомогенизации указанной смеси.
Выражение «продуктовый трубопровод» означает все трубопроводы и средства, такие как насосы, теплообменники, гомогенизатор и емкость, в которой циркулирует молочная композиция.
Выражение «непрерывная инжекция» означает способ, предусматривающий смешивание двух жидкостей (в настоящем случае молочная композиция и расплавленный эфир стерола и/или станола), изначально поданных в отдельные трубопроводы, затем смешанных посредством объединения этих трубопроводов на определенной стадии способа (перед гомогенизацией), и соответствует поточной инжекции.
Выражение «исходная композиция на молочной основе» означает начальную молочную композицию перед любой обработкой, поскольку выражение «молочная композиция» соответствует исходной композиции на молочной основе, которая подвергнута обработке, в частности обработке нагреванием.
Выражение «через продуктовый трубопровод» относится к факту введения расплавленного эфира стерола и/или станола по продуктовому трубопроводу в продуктовый трубопровод молочной композиции.
Температура Т2 молочной композиции, в которую инжектирован эфир стерола и/или станола, равна или выше температуры T1, при которой находится указанный эфир, причем сама температура T1 равна или выше температуры плавления эфира.
Согласно предпочтительному варианту изобретения температура Т2 приблизительно на 5°С выше температуры плавления эфира, а температура T1 приблизительно на 2°С выше температуры плавления эфира.
Согласно другому варианту температура T1 выше температуры плавления эфира на величину от около 5°С до около 10°С.
Предпочтительный способ по изобретению предусматривает стадию непрерывной инжекции эфира стерола и/или станола при температуре T1 от 35 до 80°С, в частности от 40 до 70°С, особенно от 45 до 60°С в молочную композицию, как указано выше.
Настоящее изобретение относится к способу, описанному выше, предусматривающему стадию непрерывного введения эфира станола при температуре T1 от 60 до 80°С и, предпочтительно, от 65 до 70°С в молочную композицию, как указано выше.
Настоящее изобретение относится также к способу получения молочного продукта, описанному выше, предусматривающему следующие стадии:
– предварительного нагревания исходной композиции, как указано выше, указанная стадия предварительного нагревания проводится при температуре Т2 от около 50 до около 70°С, в частности от около 55 до около 65°С и, предпочтительно, проводится при температуре 65°С для получения молочной композиции при температуре предварительного нагревания,
– введения посредством инжекции эфира стерола и/или станола при температуре T1, как указано выше, в указанную молочную композицию при температуре предварительного нагревания для получения смеси и
– гомогенизации указанной смеси.
Этот предпочтительный вариант соответствует восходящей фазе гомогенизации.
Настоящее изобретение относится также к способу получения молочного продукта, описанному выше, предусматривающему следующие стадии:
– нагревания молочной композиции, соответствующей исходной композиции на молочной основе, содержащей молочные белки и без эмульгатора, указанная стадия нагревания проводится при температуре Т2 от около 85 до около 100°С, в частности от около 87 до около 97°С, предпочтительно, при температуре от около 87 до около 95°С и, предпочтительно, проводится при температуре 95°С для получения молочной композиции при температуре нагревания,
– введения эфира стерола и/или станола при температуре T1, как указано выше, в указанную молочную композицию при температуре нагревания для получения смеси и
– гомогенизации указанной смеси.
Предпочтительный вариант соответствует промежуточной фазе гомогенизации.
Настоящее изобретение относится также к способу получения молочного продукта, описанному выше, предусматривающему следующие стадии:
– нагревания молочной композиции, соответствующей исходной композиции на молочной основе, содержащей молочные белки и без эмульгатора, указанная стадия нагревания проводится при температуре Т2 от около 85 до около 100°С, в частности от около 87 до около 97°С, предпочтительно при температуре от около 87 до около 95°С и, предпочтительно, проводится при температуре 95°С для получения молочной композиции при температуре нагревания,
– введения эфира стерола и/или станола при температуре T1, как указано выше, в указанную молочную композицию при температуре нагревания для получения смеси, и
– выдержки указанной смеси, указанная стадия выдержки проводится в течение периода, достаточного для сохранения молочной композиции, полученной на стадии нагревания в течение периода при температуре нагревания, достаточной для того, чтобы разрушить вегетативную микрофлору, для получения выдержанной смеси и
– гомогенизации указанной выдержанной смеси.
Предпочтительный вариант соответствует нисходящей фазе гомогенизации.
Указанная стадия выдержки соответствует стадии, позволяющей разрушить вегетативную микрофлору, включая патогенные формы, в частности от около 4 до около 10 минут, в частности от около 5 до около 8 минут и, предпочтительно, проводимой в течение 6 минут.
Настоящее изобретение относится также к способу получения молочного продукта, описанному выше, предусматривающему следующие стадии:
– предварительного нагревания исходной композиции на молочной основе, содержащей молочные белки и без эмульгатора, при температуре от около 50 до около 70°С, в частности от около 55 до около 65°С и, предпочтительно, проводится при температуре 65°С для получения молочной композиции при температуре предварительного нагревания,
– введения в указанную молочную композицию при температуре предварительного нагревания, по меньшей мере, одного эфира стерола и/или станола при температуре T1, как указано выше, для получения смеси,
– гомогенизации указанной смеси при давлении от около 100 до около 280 бар, в частности от около 100 до около 250 бар, предпочтительно, от около 100 до около 200 бар и, предпочтительно, 200 бар для получения гомогенизированной смеси,
– нагревания указанной гомогенизированной смеси, упомянутое нагревание проводится при температуре нагревания от около 85 до около 100°С, в частности от около 87 до около 97°С, предпочтительно, от около 87 до около 95°С и, предпочтительно, проводится при температуре 95°С для получения нагретой гомогенизированной смеси и
– выдержки указанной нагретой, гомогенизированной смеси, указанная стадия выдержки проводится при температуре, более или менее соответствующей температуре предшествующей стадии, для получения нагретой и гомогенизированной выдержанной смеси.
Согласно предпочтительному варианту изобретения указанная стадия выдержки проводится, в частности, в течение от около 4 до около 10 минут, в частности от около 5 до около 8 минут и, предпочтительно, в течение 6 минут.
Настоящее изобретение относится также к способу получения молочного продукта, описанному выше, предусматривающему следующие стадии:
– предварительного нагревания исходной композиции на молочной основе, содержащей молочные белки и без эмульгатора, при температуре предварительного нагревания от около 50 до около 70°С, в частности, от около 55 до около 65°С и, предпочтительно, проводится при температуре 65°С для получения молочной композиции при температуре предварительного нагревания,
– нагревания указанной молочной композиции, указанная стадия нагревания проводится при температуре нагревания Т2 от около 85 до около 100°С, в частности от около 87 до около 97°С, предпочтительно, температуре от около 87 до около 95°С, и еще предпочтительнее, при температуре около 95°С для получения молочной композиции при температуре нагревания,
– введения в указанную молочную композицию при температуре предварительного нагревания, по меньшей мере, одного эфира стерола и/или станола при температуре T1, как указано выше, для получения смеси,
– гомогенизации указанной смеси при давлении от около 100 до около 280 бар, в частности от около 100 до около 250 бар, предпочтительно, от около 100 до около 200 бар и, предпочтительно, около 200 бар для получения гомогенизированной смеси и
– выдержки указанной гомогенизированной смеси для получения гомогенизированной выдержанной смеси.
Согласно предпочтительному варианту изобретения указанная стадия выдержки проводится, в частности, в течение от около 4 до около 10 минут, в частности, от около 5 до около 8 минут и, предпочтительно, в течение около 6 минут.
Настоящее изобретение относится также к способу получения молочного продукта, описанному выше, предусматривающему следующие стадии:
– предварительного нагревания исходной композиции на молочной основе, содержащей молочные белки и без эмульгатора, при температуре от около 50 до около 70°С, в частности от около 55 до около 65°С и, предпочтительно, проводится при температуре 65°С для получения молочной композиции при температуре предварительного нагревания,
– нагревания указанной молочной композиции, указанная стадия нагревания проводится при температуре нагревания Т2 от около 85 до около 100°С, в частности от около 87 до около 97°С, предпочтительно, при температуре от около 87 до около 95°С и, предпочтительно, при температуре около 95°С для получения молочной композиции при температуре нагревания,
– введения в указанную молочную композицию при температуре предварительного нагревания, по меньшей мере, одного эфира стерола и/или станола при температуре T1, как указано выше, для получения смеси,
– выдержки указанной смеси для получения выдержанной смеси и
– гомогенизации указанной смеси при давлении от около 100 до около 280 бар, в частности от около 100 до около 250 бар, предпочтительно, от около 100 до около 200 бар и, предпочтительно, около 200 бар для получения гомогенизированной выдержанной смеси.
Согласно предпочтительному варианту изобретения указанная стадия выдержки проводится, в частности, в течение от около 4 до около 10 минут, в частности от около 5 до около 8 минут и, предпочтительно, в течение около 6 минут.
Настоящее изобретение относится также к способу получения молочного продукта, описанному выше, предусматривающему следующие стадии:
– предварительного нагревания исходной композиции на молочной основе, содержащей молочные белки и без эмульгатора, при температуре от около 50 до около 70°С, в частности от около 55 до около 65°С и, предпочтительно, проводится при температуре около 65°С для получения молочной композиции при температуре предварительного нагревания,
– нагревания указанной молочной композиции, указанная стадия нагревания проводится при температуре нагревания T2 от около 85 до около 100°С, в частности от около 87 до около 97°С, предпочтительно, при температуре от около 87 до около 95°С и, предпочтительно, проводится при температуре около 95°С для получения молочной композиции при температуре нагревания,
– выдержки указанной молочной композиции при температуре нагревания для получения выдержанной молочной композиции, указанная стадия выдержки проводится при температуре, более или менее соответствующей температуре предшествующей стадии, а именно при температуре нагревания,
– введения в указанную выдержанную молочную композицию при температуре предварительного нагревания, по меньшей мере, одного эфира стерола и/или станола при температуре T1, как указано выше, для получения смеси,
– гомогенизации указанной смеси при давлении от около 100 до около 280 бар, в частности от около 100 до около 250 бар, предпочтительно, от около 100 до около 200 бар и, предпочтительно, около 200 бар для получения гомогенизированной смеси.
Согласно предпочтительному варианту изобретения указанная стадия выдержки проводится, в частности, в течение от около 4 до около 10 минут, в частности от около 5 до около 8 минут и, предпочтительно, в течение 6 минут.
Согласно предпочтительному варианту предпочтительный способ по изобретению характеризуется тем, что он предусматривает следующие стадии:
– предварительного нагревания исходной композиции на молочной основе, содержащей молочные белки и без эмульгатора, при температуре от около 50 до около 70°С, в частности от около 55 до около 65°С и, предпочтительно, проводится при температуре около 65°С для получения молочной композиции при температуре предварительного нагревания,
– введения в указанную молочную композицию при температуре предварительного нагревания, по меньшей мере, одного эфира стерола и/или станола при температуре T1, как указано выше, для получения смеси,
– нагревания указанной молочной композиции, указанная стадия нагревания проводится при температуре нагревания Т2 от около 85 до около 100°С, в частности от около 87 до около 97°С, предпочтительно, при температуре от около 87 до около 95°С и, предпочтительно, проводится при температуре около 95°С для получения молочной композиции при температуре нагревания,
– выдержки указанной смеси при температуре нагревания для получения выдержанной смеси, указанная стадия выдержки проводится при температуре, более или менее соответствующей температуре предшествующей стадии, а именно при температуре нагревания и
– гомогенизации указанной смеси при давлении от около 100 до около 280 бар, в частности от около 100 до около 250 бар, предпочтительно, от около 100 до около 200 бар и, предпочтительно, около 200 бар для получения гомогенизированной смеси.
Согласно предпочтительному варианту изобретения указанная стадия выдержки проводится, в частности, в течение от около 4 до около 10 минут, в частности от около 5 до около 8 минут и, предпочтительно, в течение около 6 минут.
Предпочтительным способом по изобретению является описанный выше способ, в котором за стадией выдержки следуют следующие стадии:
– ферментации нагретой и гомогенизированной выдержанной смеси, которую, как указано выше, проводят при температуре от около 30 до около 47°С, в частности от около 35 до около 45°С и, предпочтительно, от около 38 до около 42°С для получения ферментированной смеси и
– возможно, сглаживания указанной ферментированной смеси для получения конечной белой массы, содержащей жировую фазу, соответствующую эфиру стерола и/или станола, включенную гомогенизацией в белковую сеть, образованную белками молока и молоком указанной исходной композиции, как указано выше, указанная конечная белая масса характеризуется гомогенностью между жировой фазой и белковой сетью и отсутствием фазового различия между водной фазой и белковой сетью.
Согласно предпочтительному варианту изобретения длительность стадии ферментации составляет от нескольких часов до нескольких дней и, в частности, от около 3 до около 24 часов и, предпочтительно, составляет от около 3 до около 12 часов, в частности от около 5 до около 10 часов и, предпочтительно, от около 6 до около 9 часов.
На стадии ферментации потребление лактозы молочными бактериями приводит к образованию молочной кислоты, таким образом, снижая уровень pH, что ведет к образованию белковой сети.
На стадии сглаживания, для получения так называемой «перемешанной» текстуры, белую массу подвергают усилию сдвига, а ферментацию прекращают охлаждением. Затем определяют отсутствие сыворотки визуальным исследованием прочного йогурта, а также гомогенность между жировой фазой и белковой сетью, согласно следующим двум параметрам:
– размеру жировых шариков, составляющему от 0,2 до 2 мкм, в частности между 0,2 и 1 мкм и
– органолептическим свойствам (отсутствие маслянистого вкуса и песчанистости, связанной с кристаллами жировой фракции).
Предпочтительным способом по изобретению является способ, описанный выше, в котором за стадией сглаживания следует стадия, соответствующая введению фруктового компонента со стеролом и/или станолом в любой форме.
Предпочтительным способом по изобретению является способ, описанный выше, в котором за стадией сглаживания следует стадия, соответствующая введению композиции на основе злаков со стеролом и/или станолом в любой форме.
Предпочтительным способом по изобретению является способ, описанный выше, в котором фруктовый компонент включает загуститель, в частности, выбранный из: ксантановой смолы, пектина, крахмала, в частности желированного, желановой смолы, целлюлозы и ее производных, гуаровой смолы, смолы рожкового дерева и инулина, концентрация этих загустителей составляет от около 0,4 до около 3% по отношению к фруктовому компоненту.
Настоящее изобретение относится также к способу получения молочного продукта, описанному выше, предусматривающему следующие стадии:
– предварительного нагревания исходной композиции на молочной основе, содержащей молочные белки и без эмульгатора, при температуре предварительного нагревания Т2 от около 50 до около 70°С, в частности от около 55 до около 65°С и, предпочтительно, проводится при температуре около 65°С для получения молочной композиции при температуре предварительного нагревания,
– введения в указанную молочную композицию при температуре предварительного нагревания, по меньшей мере, одного эфира стерола при температуре T1, как указано выше, для получения смеси,
– гомогенизации указанной смеси при давлении от около 100 до около 280 бар, в частности от около 100 до около 250 бар, предпочтительно, от около 100 до около 200 бар и, предпочтительно, около 200 бар для получения гомогенизированной смеси,
– нагревания указанной гомогенизированной смеси, указанная стадия нагревания проводится при температуре нагревания от около 85 до около 100°С, в частности от около 87 до около 97°С, предпочтительно, при температуре от около 87 до около 95°С и, предпочтительно, проводится при температуре около 95°С для получения нагретой гомогенизированной смеси, и
– выдержки указанной нагретой гомогенизированной смеси для получения нагретой и гомогенизированной выдержанной смеси,
– ферментации нагретой и гомогенизированной выдержанной смеси, которую проводят при температуре от около 30 до около 47°С, в частности, от около 35 до около 45°С и, предпочтительно, от около 38 до около 42°С для получения ферментированной смеси и
– возможно, сглаживания указанной ферментированной смеси для получения конечной белой массы, содержащей жировую фазу, соответствующую эфиру стерола и/или станола, включенную гомогенизацией в белковую сеть, образованную белками молока и молоком указанной исходной композиции, как указано выше, причем указанная конечная белая масса характеризуется тем, что демонстрирует гомогенность между жировой фазой и белковой сетью и демонстрирует отсутствие фазового различия между водной фазой и белковой сетью.
Согласно предпочтительному варианту изобретения указанная стадия выдержки проводится в течение от около 4 до около 10 минут, в частности от около 5 до около 8 минут и, предпочтительно, в течение около 6 минут.
Данный способ позволяет получить натуральный молочный продукт типа йогурта с плотной текстурой или «перемешанной» текстурой. В отсутствии стадии сглаживания получается плотный йогурт и при наличии стадии сглаживания получается «перемешанный» йогурт.
Предпочтительным способом по изобретению является способ, описанный выше, в котором начальная композиция не включает загуститель.
Данный предпочтительный вариант настоящего изобретения позволяет получение продукта, у которого гомогенность между белковой сетью и жировой фазой лучше, поскольку присутствие загустителей в исходной композиции способствует снижению эффективности белковой сети.
Настоящее изобретение относится также к способу получения молочного продукта, описанному выше, предусматривающему следующие стадии:
– предварительного нагревания исходной композиции на молочной основе, содержащей молочные белки и без эмульгатора, при температуре предварительного нагревания Т2 от около 50 до около 70°С, в частности от около 55 до около 65°С и, предпочтительно, проводится при температуре около 65°С для получения молочной композиции при температуре предварительного нагревания,
– введения в указанную молочную композицию при температуре предварительного нагревания, по меньшей мере, одного эфира стерола и/или станола при температуре T1, как указано выше, для получения смеси,
– гомогенизации указанной смеси при давлении от около 100 до около 280 бар, в частности от около 100 до около 250 бар, предпочтительно, от около 100 до около 200 бар и, предпочтительно, около 200 бар для получения гомогенизированной смеси,
– нагревания указанной гомогенизированной смеси, указанная стадия нагревания проводится при температуре нагревания от около 85 до около 100°С, в частности от около 87 до около 97°С, предпочтительно, при температуре от около 87 до около 95°С и, предпочтительно, проводится при температуре около 95°С для нагретой гомогенизированной смеси,
– выдержки указанной нагретой, гомогенизированной смеси для получения нагретой и гомогенизированной, выдержанной смеси,
– ферментации указанной нагретой и гомогенизированной выдержанной смеси, проводящуюся при температуре от около 30 до около 47°С, в частности, от около 35 до около 45°С и, предпочтительно, от около 38 до около 42°С для получения ферментированной смеси,
– возможно, сглаживания указанной ферментированной смеси для получения конечной белой массы, содержащей жировую фазу, соответствующую эфиру стерола и/или станола, включенную гомогенизацией в белковую сеть, образованную белками молока и молоком указанной исходной композиции, как указано выше, указанная конечная белая масса характеризуется гомогенностью между жировой фазой и белковой сетью и отсутствием фазового различия между водной фазой и белковой сетью,
– введения фруктового компонента, не содержащего стерола и/или станола в любой форме и
– смешивания указанной конечной белой массы с применением динамического смесителя или статического смесителя перед тем, как указанный молочный продукт упаковывают в стаканчики.
Согласно предпочтительному варианту изобретения указанная стадия выдержки проводится в течение от около 4 до около 10 минут, в частности от около 5 до около 8 минут и, предпочтительно, в течение около 6 минут.
Данный способ позволяет получить молочный продукт типа фруктового йогурта с «перемешанной» текстурой.
Предпочтительным способом по изобретению является способ, описанный выше, в котором фруктовый компонент включает загуститель, в частности выбранный из: альгинатов, ксантановой смолы, пектина, крахмала, в частности желированного, желановой смолы, целлюлозы и ее производных, гуаровой смолы и смолы рожкового дерева, и инулина, концентрация этих загустителей составляет от около 0,4 до около 3% по отношению к фруктовому компоненту.
Согласно предпочтительному варианту изобретения способ по изобретению характеризуется тем, что исходная композиция включает молоко, сухое молоко, молочные белки и агент в концентрации такой, что он, агент, ограничивает синерезис, указанный агент, в частности, выбирается из: альгинатов, мальтодекстринов, пектинов, растворимых пищевых волокон, крахмала и инулина, предпочтительным является крахмал.
Выражение «агент, ограничивающий синерезис» означает соединение, обладающее высоким гидрофильным свойством, позволяющим ему удерживать воду (сыворотку), не удержанную белковой сетью, образованным в процессе сквашивания.
Агент, используемый в основе настоящего изобретения, является натуральным и находится в такой концентрации, что не оказывает связывающего эффекта на молочный гель (текстура, образованная молочными белками).
Настоящее изобретение относится также к способу, описанному выше, характеризующемуся тем, что эфир стерола и/или станола выбран из группы, включающей: 22-дигидроэрогостерол, 7,24(28)-эрогостадиенол, кампестерол, неоспонгостерол, 7-эргостенол, церебистерол, сорбистерол, стигмастерол, фокостерол, -спинастерол, саргастерол, 7-дегидрокрионастерол, пориферастерол, хондрилластерол, -ситостерол, крионастерол ( -ситостерол), 7-стигмастерол, 22-стигмастерол, дигидро- -ситостерол, -ситостанол, 14-дегидроэргостерол, 24(28)-дегидроэргостерол, эргостерол, брассикастерол, аскостерол, эпистерол, фекостерол и 5-дигидроэргостерол и их смеси, преимущественными являются -ситостерол, -ситостанол, эфир -ситостанола, кампестерол или брассикастерол.
Настоящее изобретение относится также к способу, описанному выше, и характеризующемуся тем, что соотношение исходного количества эфира стерола и/или станола к исходному количеству композиции на молочной основе колеблется от около 0,5 до около 3.
Настоящее изобретение также относится к продукту, полученному способом настоящего изобретения, описанному выше.
Настоящее изобретение также относится к продукту, полученному способом настоящего изобретения, представленному в форме молочного продукта типа натурального йогурта с плотной текстурой.
Настоящее изобретение также относится к продукту, полученному способом настоящего изобретения, представленному в форме молочного продукта типа натурального йогурта с «перемешанной» текстурой, или фруктового йогурта с «перемешанной» текстурой или йогурта типа питьевого.
Настоящее изобретение также относится к вышеописанному продукту, содержащему от около 0,1 до около 3% эфира стерола и/или станола и, в частности, от около 0,5 до около 2,5% эфира стерола и/или станола, предпочтительно, от около 1 до около 1,6% эфира стерола и/или станола.
Настоящее изобретение также относится к устройству для осуществления способа, описанного выше, для непрерывного введения в продуктовом трубопроводе, по меньшей мере, одного эфира стерола и/или станола при заданной температуре T1, выше или равной температуре плавления указанного эфира, и, в частности, от 35 до 80°С, в молочную композицию при температуре Т2, выше или равной температуре T1, содержащему:
– средства сохранения указанного эфира стерола и/или станола при температуре T1 посредством резервуара с теплоизоляцией или резервуара, регулируемого посредством термореле,
– средства циркуляции указанного эфира по направлению к устройству подачи в продуктовый трубопровод, причем указанный эфир поддерживается при температуре T1 посредством трубопровода с теплоизоляцией и
– средства подачи для введения указанного эфира при температуре T1 в продуктовый трубопровод посредством нагнетающего насоса.
Предпочтительное устройство по изобретению включает устройство для циркуляции молочной композиции, нагретой до указанной температуры Т2, с использованием указанного насоса, циркулирует эфир в исходном количестве, пропорциональном циркулирующему исходному количеству указанной молочной композиции, нагретой до температуры Т2.
Настоящее изобретение также относится к способу получения продукта типа десерта. Указанный способ осуществлен, начиная с исходной молочной композиции, содержащей, по меньшей мере, один загуститель и/или, по меньшей мере, один желирующий агент. Данный способ соответствует настоящему изобретению и, в частности, предусматривает стадию предварительного нагревания исходной молочной композиции, стадию инжекции расплавленного эфира стерола и/или станола, стадию гомогенизации, стадию нагревания до температуры от около 85 до около 130°С, в частности, при 120°С.
На Фиг.1 представлен способ получения йогурта с плотной текстурой, в котором расплавленный эфир стерола и/или станола введен после стадии предварительного нагревания.
А именно резервуар, содержащий молочную композицию (смесь молочного продукта), представлен позицией (1).
Молочная композиция, нагретая первый раз до температуры от около 50 до около 70°С, представлена позицией (2).
Введение эфира стерола и/или станола в нагретую первый раз молочную композицию в количестве от около 0,5 до около 3%, расплавленного при температуре от около 35 до около 80°С, представлено позицией (3).
Стадия гомогенизации смеси, полученной на предшествующей стадии, под давлением от около 100 до около 250 бар, представлена позицией (4).
Стадия нагревания гомогенизированной смеси, полученной на предшествующей стадии, до температуры от около 87 до около 97°С, представлена позицией (5), а стадия выдержки нагретой, гомогенизированной смеси в течение от около 4 до около 10 минут представлена позицией (6).
Нагретую и гомогенизированную выдержанную смесь затем охлаждают до температуры от около 47°С до около 30°С (7), а потом добавляют ферменты (8).
Затем смесь упаковывают в стаканчики (9) с последующей сушкой в печи при температуре ферментации (10), и далее ферментацию останавливают охлаждением (11).
Указанные стадии соответствуют части «способ», представленной секцией «А» в скобках на Фиг.1.
Стадии (9), (10) и (11) соответствуют части «кондиционирование», представленной в секции «В» в скобках на Фиг.1.
Полученный плотный йогурт содержит от 0,5 до 3% эфира стерола и/или станола.
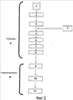
На Фиг.2 представлен вариант способа получения йогурта с плотной текстурой, в котором введение (3) стерола или станола в форме расплавленного эфира стерола в количестве от около 0,1 до около 3% при температуре от около 35 до около 80°С, или расплавленного эфира стерола в количестве от около 0,5 до около 3% при температуре от около 60 до около 80°С проводится после стадии нагревания (5) первый раз нагретой молочной композиции (2).
За введением (3) эфира стерола или станола следует стадия гомогенизации (4) под давлением от около 100 до около 250 бар смеси, полученной на предшествующей стадии, после которой следует стадия выдержки.
Следует заметить, что на этом чертеже позиции (1-11) и буквы (А и В) означают то же, что и на Фиг.1.
Полученный плотный йогурт содержит от 0,5 до 3% эфира стерола и/или станола.
На Фиг.3 представлен вариант способа получения йогурта с плотной текстурой, в котором введение стерола или станола в форме эфира стерола или станола обозначено позицией (3) и проводится в количестве и при температуре, указанных на Фиг.2.
За введением (3) стерола или станола следует стадия выдержки (6), а затем стадия гомогенизации (4), которая и составляет отличие от способа на Фиг.2, на которой за стадией введения стерола или станола следует стадия гомогенизации (4), а затем стадия выдержки (6).
На данном чертеже позиции (1-11) и буквы (А и В) означают то же, что и на Фиг.1 и 2.
Полученный плотный йогурт содержит от 0,5 до 3% эфира стерола и/или станола.
На Фиг.4 представлен способ получения йогурта с «перемешанной» текстурой, в который расплавленный эфир стерола введен после стадии предварительного нагревания.
А именно резервуар, содержащий молочную композицию (смесь молочного продукта), представлен под цифрой (1).
Молочная композиция, нагретая первый раз до температуры от около 50 до около 80°С, представлена под цифрой (2).
Введение эфира стерола и/или станола в первый раз в нагретую молочную композицию в количестве от около 0,5 до около 3%, расплавленного при температуре от около 35 до около 80°С, представлена под цифрой (3).
Стадия гомогенизации смеси, полученной на предшествующей стадии, под давлением от около 100 до около 250 бар, представлена под цифрой (4).
Стадия нагревания гомогенизированной смеси, полученной на предшествующей стадии, до температуры от около 87 до около 97°С, представлена под цифрой (5), и стадия выдержки нагретой, гомогенизированной смеси в течение от около 4 до около 10 минут представлена под цифрой (6).
Нагретая, гомогенизированная, выдержанная смесь затем охлаждается до температуры от около 47 до около 30°С (7), а далее добавляют ферменты (8) с последующей стадией ферментации при температуре от около 30 до около 47°С (9).
Затем проводят стадию сглаживания, после которой следует стадия охлаждения для прекращения процесса ферментации (10) для получения конечной белой массы (11), которая соответствует натуральному «перемешанному» конечному продукту, который затем упаковывают в стаканчики на стадии (12).
В случае приготовления фруктового йогурта с «перемешанной» текстурой фруктовый компонент (13) вводят в конечную белую массу с последующим смешиванием с применением динамического или статического смесителя (14) и упаковкой в стаканчики (12).
Указанные стадии (1-10) соответствуют части «способ», представленной секцией (А) в скобках на Фиг.4.
Стадии (12)-(14) соответствуют части «кондиционирование», представленной секцией (В) в скобках на Фиг.4.
Полученный плотный йогурт содержит от 0,5 до 3% эфира стерола и/или станола.
На Фиг.5 представлен вариант способа получения натурального йогурта с «перемешанной» текстурой или фруктового йогурта с «перемешанной» текстурой, в котором введение (3) стерола или станола в форме расплавленного эфира стерола в количестве от около 0,5 до около 3%, при температуре от около 35 до около 80°С, или расплавленного эфира стерола в количестве от около 0,5 до около 3%, при температуре от около 60 до около 80°С проводится после стадии нагревания (5) молочной композиции, предварительно нагретой на стадии (2).
За введением (3) эфира стерола или станола, за которым следует стадия гомогенизации (4) смеси, полученной на предшествующей стадии, под давлением от около 100 до около 250 бар, следует стадия выдержки.
Следует заметить, что на этом чертеже позиции (1-4) и буквы (А и В) означают то же, что и на Фиг.4.
Полученный плотный йогурт содержит от 0,5 до 3% эфира стерола и/или станола.
На Фиг.6 представлен вариант способа получения натурального йогурта с «перемешанной» текстурой или фруктового йогурта с «перемешанной» текстурой, в котором введение стерола или станола в форме эфира стерола или станола представлено под цифрой (3) и проводится в количествах и при температурах плавления, указанных на Фиг.5.
Введение (3) стерола или станола, за которым следует стадия выдержки (6), затем следует стадия гомогенизации (4), которая и составляет отличие от способа, представленного на Фиг.5, в котором стадия введения стерола или станола следует за стадией гомогенизации (4), затем следует стадия выдержки (6).
На этом чертеже позиции (1-14) и буквы (А и В) означают то же, что и на Фиг.4 и 5.
Полученный плотный йогурт содержит от 0,5 до 3% эфира стерола или станола.
На Фиг.7 представлена так называемая система «поточной» инжекции, включающая резервуар, регулируемый посредством термореле (1), содержащий расплавленный эфир стерола и/или станола и поддерживающий температуру от около 45 до около 70°С (выше температуры плавления) при помощи горячей воды, циркулирующей в системе, температуру которой регулирует водяная рубашка резервуара, представленная под цифрой (2), эфир станола и/или стерола перемешивается в этом резервуаре при помощи ножей, расположенных на вале, представленном под цифрой (3), для достижения в этом резервуаре гомогенной температуры. Затем эфир станола и/или стерола в жидкой форме закачивают при помощи нагнетающего насоса (4) через трубопровод с теплоизоляцией (5) при постоянно определяемом и измеряемом исходном количестве d1, это исходное количество d1 является пропорциональным исходному количеству d2 в трубопроводе, представленном под цифрой (6), в котором циркулирует молочная композиция, нагретая до температуры выше температуры плавления эфира станола и/или стерола. Трубопроводы (5) и (6) объединяются в один трубопровод (7). Таким образом, становится возможным получение гарантированного турбулентного течения гомогенизированной дисперсии из эфира станола и/или стерола и молочной композиции. Затем эта смесь подается по направлению к гомогенизатору (8) для диспергирования эфира станола и/или стерола в белковой сети (матрикс) оптимальным образом.
Пример 1
Способ получения натурального йогурта, не содержащего молочный жир.
Исходная молочная композиция включает:
– молоко с содержанием жира 0,50% в количестве от около 70 до около 97%, в частности в количестве 94,6%;
– обезжиренное сухое молоко в количестве от около 0 до около 5%, в частности в количестве 3,7%;
– молочные белки в количестве от около 0,2 до около 0,8%, в частности в количестве 0,6%;
– нативный крахмал в таком количестве, которое ограничивает синерезис, и, в частности в количестве от около 0 до 0,5% и, в частности, 0,3%;
– сахар в количестве от 0 до около 10%; и
– вода в количестве от 0 до около 25%.
Эта исходная молочная композиция находится в емкости, подключенной к продуктовому трубопроводу, при температуре около 10°С в течение периода времени, достаточного для регидратации всех указанных ингредиентов молочного продукта, затем проводят предварительное нагревание до температуры от около 70 до около 80°С.
После предварительного нагревания исходной молочной композиции в нее вводят расплавленные эфиры стерола в таком количестве, которое обеспечивает присутствие его в конечном продукте в количестве от 0,5 до 2,5%, затем проводят гомогенизацию под давлением от 100 до 250 бар.
Полученную выше смесь нагревают до температуры от 90 до 95°С для проведения пастеризации в течение 3-8 минут, затем охлаждают до температуры от 35-45°С, в охлажденную смесь вносят молочные штаммы и упаковывают в стаканчики для проведения ферментации в стаканчиках до уровня pH от 4,8-4,5 для получения натурального йогурта с плотной текстурой.
Полученный таким образом натуральный плотный йогурт охлаждают для прекращения ферментации.
Для получения натурального йогурта с «перемешанной» текстурой стадию сглаживания проводят перемешиванием ферментированной белой массы, ферментацию полученной белой массы останавливают, пропуская через пластинчатый теплообменник, охлаждая до 20°С, затем упаковывают в стаканчики.
Для получения питьевого йогурта ферментацию полученной конечной белой массы останавливают, пропуская через пластинчатый теплообменник, охлаждение проводится до температуры 4°С, далее доводят до гомогенного состояния, пропуская через смеситель, делая возможным получение йогурта с питьевой текстурой, затем проводят упаковку.
Пример 2
Получение фруктового йогурта с «перемешанной» текстурой, содержащего 18% фруктовой композиции.
Фруктовый «перемешанный» йогурт получают способом по Примеру 1, в котором после перемешивания и охлаждения вводят фруктовый компонент, содержащий 48,3% фруктового концентрата, 44,4% сахара, 0,3% пектина, 1,4% крахмала, 0,02% красителя, 0,5% ароматизатора и 5,08% воды.
Пример 3
Получение фруктового йогурта с «перемешанной» текстурой, содержащего 22% фруктовой композиции.
Фруктовый «перемешанный» йогурт получают способом по Примеру 1, в котором после перемешивания и охлаждения вводят фруктовый компонент, содержащий 55,7% фруктового концентрата, 36,3% сахара, 0,12% ксантановой смолы, 1,5% крахмала, 0,019% красителя, 0,5% ароматизатора и 5,861% воды.
Пример 4
Способ получения фруктового питьевого йогурта, содержащего 5% фруктовой композиции.
Способ осуществляют по Примеру 1 с получением фруктового питьевого йогурта, в который после перемешивания и охлаждения вводят фруктовый компонент, содержащий 42% фруктового концентрата, 32,4% сахара, 1% красителя, 0,6% ароматизатора, 0,7% крахмала и 23,3% воды.
Сравнительный Пример 1
Результаты этого примера ясно показывают, что гораздо труднее получить продукт удовлетворительного качества при добавлении в него гидроколлоидов (таких, как загустители).
Таким образом, примененный способ является способом по изобретению, предусматривающим следующие характерные стадии:
– предварительного нагревания исходной композиции на молочной основе, содержащей молочные белки и без эмульгатора, до температуры предварительного нагревания от около 50 до около 70°С для получения молочной композиции при температуре предварительного нагревания,
– введения в указанную молочную композицию при температуре предварительного нагревания, по меньшей мере, одного эфира стерола и/или станола при температуре T1, от около 50 до около 65°С, для получения смеси,
– нагревания указанной смеси, указанное нагревание проводят при температуре Т2 около 95°С, для получения смеси при температуре нагревания,
– выдержки указанной смеси при температуре нагревания, причем указанную стадию выдержки проводят в течение около 6 минут для получения выдержанной смеси,
– гомогенизации указанной выдержанной смеси под давлением около 200 бар для получения гомогенизированной смеси.
Для сравнения способ был осуществлен на исходной молочной композиции, не содержащей гидроколлоиды, и исходной молочной композиции, содержащей гидроколлоиды (ксантан и крахмал).
Было замечено, что исходная молочная композиция, не содержащая гидроколлоиды, имела плотную белковую сеть с очень хорошей гомогенностью жировой фазы (диспергированная жировая фаза очень хорошо встроена в белковую сеть). Полученный таким образом продукт является очень плотным, тогда как исходная молочная композиция, содержащая гидроколлоиды, имела большую гетерогенность (фаза разделения между молочными белками и ксантановой смолой). Также гетерогенность смеси видна невооруженным глазом вследствие зернистой текстуры конечного продукта.
Эти результаты дают возможность продемонстрировать преимущество способа без использования гидроколлоидов в исходной молочной композиции, поскольку гидроколлоиды препятствуют образованию соответствующей белкового сети.
Сравнительный пример 2
Целью этого примера является сравнение способа по изобретению, предусматривающего поточную инжекцию расплавленных эфиров стерола или станола, со способом, предусматривающим нагревание молочной композиции после введения расплавленных эфиров стерола или станола в ненагретую исходную молочную композицию.
1) Состав исходной молочной композиции:
– Для йогурта с плотной или с «перемешанной» текстурой:
Ингредиенты:
Молоко 0,5% жирности: 95,4%
Сухое обезжиренное молоко: 3,7%
Молочные белки: 0,6%
Рисовый крахмал: 0,3%
Состав белков:
Белки: 5,0%
Казеины: 3,65%
Сывороточный белок: 1,35%
Отношение казеина к сывороточному белку: 2,7
– Для питьевого йогурта:
Ингредиенты:
Молоко 0,5% жирности: 82,65%
Вода: 10,0%
Сахар: 7,0%
Молочный белок: 0,35%
Состав белков:
Белки: 3,6%
Казеины: 2,18%
Сывороточный белок: 0,79%
Отношение казеина к сывороточному белку: 2,7
2) Способ получения продуктов:
Способ для сравнения:
Данный способ представляет собой нагревание молочной композиции, содержащей исходную молочную композицию и расплавленные эфиры стерола или станола. Смешанные таким образом ингредиенты параграфа 1 составляют исходную молочную композицию, в которую вводят расплавленные эфиры стерола или станола. Полученная таким образом молочная композиция нагревается до температуры от 70 до 80°С при перемешивании, делая возможным получение гомогенной суспензии в течение максимум 2 часов. Данный пример иллюстрирует собой введение эфиров стерола и/или станола в молоко таким же образом, как и других ингредиентов, введенных в состав молочной композиции. Данный случай представляет собой стандартное использование ингредиентов в технологии производства йогурта.
Способ по изобретению:
Данный способ представляет собой поточную инжекцию расплавленных эфиров стерола или станола.
Смешанные таким образом ингредиенты, указанные в параграфе 1, смешивают в течение максимум 2 часов при температуре 10°С, что позволяет получить исходную молочную композицию, в которой молочные белки были регидратированы. Затем указанная исходная молочная композиция была нагрета первый раз до температуры от около 70 до 80°С для получения первый раз нагретой молочной композиции, в которую прямой инжекцией были введены расплавленные эфиры стерола или станола.
Последовательность следующих стадий, касающихся, в частности, гомогенизации и ферментации, идентична в обоих случаях и соответствует способу по изобретению.
3) Продукты, полученные для этих тестов:
Р1 Плотный йогурт, полученный из нагретой молочной композиции с эфиром.
Р1′ Плотный йогурт, полученный с инжекцией эфира.
Р2 «Перемешанный» йогурт, полученный из нагретой молочной композиции с эфиром.
Р2′ «Перемешанный» йогурт, полученный с инжекцией эфира.
Р3 Питьевой йогурт, полученный из нагретой молочной композиции с эфиром.
Р3′ Питьевой йогурт, полученный с инжекцией эфира.
4) Измерения, проведенные на этих продуктах (см. таблицу).

Результаты измерений показывают:
– что йогурты, полученные по способу согласно настоящему изобретению, имеют вязкость больше, чем те, которые были получены сравниваемым способом, что соответствует большей плотности;
– что способность гелей удерживать влагу под действием механического напряжения больше для йогурта, полученного по изобретению;
– что перекисное число значительно больше для йогурта, полученного согласно способу сравнения, чем для йогурта согласно изобретению.
Органолептическая оценка, проведенная потребителями, показала следующее:
– в отношении сыворотки получена низкая оценка, поскольку при разрезании йогурта сыворотка не высвобождается из молочного геля в йогуртах по изобретению;
– в отношении гомогенности геля йогурт по изобретению получил более высокую оценку, чем гомогенность геля у йогурта по способу сравнения, поскольку гель был более хрупким в йогурте по изобретению;
– в отношении густоты по ощущению во рту йогурт по изобретению получил более высокую оценку, чем густота йогурта по способу сравнения, поскольку был менее густым;
– в отношении прогорклого привкуса йогурт по изобретению получил оценку 0;
– кроме того, потребители отметили привкус термообработки у йогурта, полученного способом сравнения.
5) Заключение:
способ сравнения, предусматривающий нагревание молочной композиции, содержащей исходную молочную композицию и расплавленные сложные эфиры стерола или станола, имеет следующие недостатки:
a) Данную молочную композицию нагревают в присутствии воздуха, растворенного в ней из-за перемешивания; ввиду чего возможно окисление ненасыщенных жирных кислот эфиров (этерификация в присутствии рапсового масла природно обогащенного С18:2 и С18:3), которые производят пероксиды, а гидропероксиды, как известно, придают прогорклый привкус, который неприемлем для пищевых продуктов. Кроме того, эти соединения способны окислять молекулы полезных веществ, таких как витамины (С, Е и А) и некоторые аминокислоты (метионин и триптофан).
b) Длительная стадия нагревания при температуре между 70 и 80°С молочной композиции, содержащей исходную молочную композицию и расплавленный эфир стерола или станола (до 2 часов), а также возможность свертывания сывороточных белков, которая имеет важное функциональное значение в технологии приготовления йогурта (эмульгирование жиров, удержание сыворотки, вязкость).
c) Реакция Майяра при наличии сахара (лактоза) и аминокислот – полимеризация молекул, которая в результате может привести к изменению цвета («потемнение»), также как и к появлению привкуса перепастеризации; кроме того, эта реакция мобилизует лизин, основную аминокислоту.
Формула изобретения
1. Способ получения в продуктовом трубопроводе молочного продукта, предусматривающий стадию введения непрерывной инжекцией через этот продуктовый трубопровод, по меньшей мере, одного эфира стерола и/или станола без загустителя и при заданной температуре T1, выше или равной температуре плавления указанного эфира, в частности от 35 до 80°С, в молочную композицию, имеющую заданную температуру Т2, по меньшей мере, равную Т1, соответствующую исходной композиции на молочной основе, содержащей молочные белки и без эмульгатора, с получением не содержащей эмульгатора смеси, причем стадию введения эфира стерола и/или станола осуществляют перед стадией гомогенизации указанной смеси.
2. Способ по п.1, предусматривающий стадию непрерывного введения эфира стерола и/или станола при температуре T1 в пределах от 35 до 80°С, в частности от 40 до 70°С и в частности от 45 до 60°С, в указанную молочную композицию.
3. Способ по п.1 или 2, предусматривающий следующие стадии: предварительного нагревания исходной композиции при температуре Т2 от около 50 до около 70°С, в частности от около 55 до около 65°С, и предпочтительно при температуре 65°С для получения молочной композиции с температурой предварительного нагревания, непрерывного введения посредством инжекции эфира стерола и/или станола с температурой T1, которая выше или равна температуре плавления указанного эфира, в частности от 35 до 80°С, предпочтительно от 40 до 70°С и еще предпочтительнее от 45 до 60°С в указанную молочную композицию с температурой предварительного нагревания для получения смеси и гомогенизации указанной смеси.
4. Способ по п.1 или 2, предусматривающий следующие стадии: нагревания молочной композиции, представляющей собой исходную композицию на молочной основе, содержащую молочные белки и не содержащую эмульгатор, указанную стадию нагревания проводят при температуре T2 от около 85 до около 100°С, в частности от около 87 до около 97°С, предпочтительно при температуре от 87 до около 95°С и предпочтительно проводят при температуре 95°С для получения молочной композиции при температуре нагревания, введения эфира стерола и/или станола при температуре T1, которая выше или равна температуре плавления указанного эфира, в частности от 35 до 80°С, предпочтительно от 40 до 70°С и еще предпочтительнее от 45 до 60°С в указанную молочную композицию при температуре нагревания для получения смеси и гомогенизации указанной смеси.
5. Способ по п.1 или 2, предусматривающий следующие стадии: – нагревания молочной композиции, представляющей собой исходную композицию на молочной основе, содержащую молочные белки и не содержащую эмульгатор, указанную стадию нагревания проводят при температуре Т2 от около 85 до около 100°С, в частности от около 87 до около 97°С, предпочтительно при температуре от 87 до около 95°С и предпочтительно при температуре около 95°С для получения молочной композиции при температуре нагревания, введения эфира стерола и/или станола при температуре T1, которая выше или равна температуре плавления указанного эфира, в частности от 35 до 80°С, предпочтительно от 40 до 70°С и еще предпочтительнее от 45 до 60°С в указанную молочную композицию при температуре нагревания для получения смеси, выдержки указанной смеси, указанную стадию выдержки проводят в течение периода времени, достаточного для сохранения молочной композиции, полученной на стадии нагревания при температуре, достаточной для того, чтобы разрушить вегетативную микрофлору, для получения выдержанной смеси и гомогенизации указанной выдержанной смеси.
6. Способ по п.1 или 2, предусматривающий следующие стадии: предварительного нагревания исходной композиции на молочной основе, содержащей молочные белки и не содержащей эмульгатор, при температуре предварительного нагревания от около 50 до около 70°С, в частности от около 55 до около 65°С, и предпочтительно проводят при температуре около 65°С для получения молочной композиции при температуре предварительного нагревания, введения в указанную молочную композицию при температуре предварительного нагревания, по меньшей мере, одного эфира стерола и/или станола при температуре T1, составляющей от 35 до 80°С, предпочтительно от 40 до 70°С и еще предпочтительнее от 45 до 60°С, для получения смеси, гомогенизации указанной смеси при давлении от около 100 до около 280 бар, в частности от около 100 до около 250 бар, предпочтительно от около 100 до около 200 бар и предпочтительно около 200 бар для получения гомогенизированной смеси, нагревания указанной гомогенизированной смеси, указанная стадия нагревания проводится при температуре нагревания от около 85 до около 100°С, в частности от около 87 до около 97°С, предпочтительно при температуре от около 87 до около 95°С и предпочтительно проводится при температуре около 95°С для получения нагретой гомогенизированной смеси и выдержки указанной нагретой гомогенизированной смеси для получения нагретой и гомогенизированной выдержанной смеси.
7. Способ по п.6, в котором за стадией выдержки следуют следующие стадии: ферментации указанной нагретой и гомогенизированной выдержанной смеси, которую проводят при температуре от около 30 до около 47°С, в частности от около 35 до около 45°С, и предпочтительно от около 38 до около 42°С для получения ферментированной смеси и, возможно, стадия сглаживания указанной ферментированной смеси для получения конечной белой массы, содержащей жировую фазу, соответствующую эфиру стерола и/или станола, включенную гомогенизацией в белковую сеть, образованную белками молока и молоком указанной исходной композиции, причем указанная конечная белая масса проявляет гомогенность между жировой фазой и белковой сетью и отсутствием фазового различия между водной фазой и белковой сетью.
8. Способ по п.7, в котором за стадией сглаживания следует стадия введения фруктового компонента, не содержащего стерол и/или станол в любой форме.
9. Способ по п.7, в котором за стадией сглаживания следует стадия введения злаковой композиции, не содержащей стерол и/или станол в любой форме.
10. Способ по п.8, в котором фруктовый компонент включает загуститель, в частности, выбранный из: ксантановой смолы, пектина, крахмала, в частности, желированного, гелановой смолы, целлюлозы и ее производных, гуаровой смолы, смолы рожкового дерева и инулина, концентрация этих загустителей составляет от около 0,4 до около 3% по отношению к фруктовому компоненту.
11. Способ по п.1 или 2, предусматривающий следующие стадии: предварительного нагревания исходной композиции на молочной основе, содержащей молочные белки и не содержащей эмульгатор, причем стадию предварительного нагревания проводят при температуре T2 от около 50 до около 70°С, в частности от около 55 до около 65°С, и предпочтительно проводят при температуре около 65°С для получения молочной композиции при температуре предварительного нагревания, введения в указанную молочную композицию, по меньшей мере, одного эфира стерола при температуре T1, составляющей от 35 до 80°С, предпочтительно от 40 до 70°С и еще предпочтительнее от 45 до 60°С, для получения смеси, гомогенизации указанной смеси при давлении от около 100 до около 280 бар, в частности от около 100 до около 250 бар, предпочтительно от около 100 до около 200 бар и предпочтительно около 200 бар для получения гомогенизированной смеси, нагревания указанной гомогенизированной смеси, причем указанную стадию нагревания проводят при температуре нагревания от около 85 до около 100°С, в частности от около 87 до около 97°С, предпочтительно при температуре от около 87 до около 95°С и предпочтительно при температуре около 95°С для получения нагретой гомогенизированной смеси, выдержки указанной нагретой гомогенизированной смеси, причем указанную стадию выдержки проводят в течение от около 4 до около 10 мин, в частности от около 5 до около 8 мин и предпочтительно в течение около 6 мин для получения нагретой и гомогенизированной выдержанной смеси, ферментации нагретой и гомогенизированной выдержанной смеси проводят при температуре от около 30 до около 47°С, в частности от около 35 до около 45°С, и предпочтительно от около 38 до около 42°С для получения ферментированной смеси и, возможно, стадию сглаживания указанной ферментированной смеси для получения конечной белой массы, содержащей жировую фазу, соответствующую эфиру стерола и/или станола, включенную гомогенизацией в белковую сеть, образованную белками молока и молоком указанной исходной композиции, причем указанная конечная белая масса проявляет гомогенность между жировой фазой и белковой сетью и отсутствие фазового различия между водной фазой и белковой сетью.
12. Способ по п.11, в котором исходная композиция не содержит загуститель.
13. Способ по п.1 или 2, предусматривающий следующие стадии: предварительного нагревания исходной композиции на молочной основе, содержащей молочные белки и не содержащей эмульгатора, при температуре предварительного нагревания Т2 от около 50 до около 70°С, в частности от около 55 до около 65°С, и предпочтительно проводится при температуре около 65°С для получения молочной композиции при температуре предварительного нагревания, введения в указанную молочную композицию при температуре предварительного нагревания, по меньшей мере, одного эфира стерола и/или станола при температуре T1, составляющей от 35 до 80°С, предпочтительно от 40 до 70°С и еще предпочтительнее от 45 до 60°С для получения смеси, гомогенизации указанной смеси при давлении от около 100 до около 280 бар, в частности от около 100 до около 250 бар, предпочтительно от около 100 до около 200 бар и предпочтительно около 200 бар для получения гомогенизированной смеси, нагревания указанной гомогенизированной смеси, причем указанную стадию нагревания проводят при температуре нагревания от около 85 до около 100°С, в частности от около 87 до около 97°С, предпочтительно при температуре от около 87 до около 95°С и предпочтительно проводят при температуре около 95°С для получения нагретой гомогенизированной смеси, выдержки указанной нагретой гомогенизированной смеси, указанную стадию выдержки проводят в течение от около 4 до около 10 мин, в частности от около 5 до около 8 мин, и предпочтительно в течение около 6 мин для получения нагретой и гомогенизированной выдержанной смеси, ферментации указанной нагретой и гомогенизированной выдержанной смеси проводят при температуре от около 30 до около 47°С, в частности от около 35 до около 45°С, и предпочтительно от около 38 до около 42°С для получения ферментированной смеси, возможно, стадию сглаживания указанной ферментированной смеси для получения конечной белой массы, содержащей жировую фазу, соответствующую эфиру стерола и/или станола, включенную гомогенизацией в белковую сеть, образованную белками молока и молоком указанной исходной композиции, причем указанная конечная белая масса проявляет гомогенность между жировой фазой и белковой сетью и отсутствие фазового различия между водной фазой и белковой сетью и введения фруктового компонента, не содержащего стерол и/или станол в любой форме.
14. Способ по п.13, в котором фруктовый компонент содержит загуститель, в частности, выбранный из: альгинатов ксантановой смолы, пектина, крахмала, в частности, желатинизированного, гелановой смолы, целлюлозы и ее производных, гуаровой смолы, смолы рожкового дерева и инулина, причем концентрация этих загустителей составляет от около 0,4 до около 3% фруктового компонента.
15. Способ по любому из пп.1-14, в котором исходная композиция включает молоко, сухое молоко, молочные белки и агент в такой концентрации, которая ограничивает синерезис, указанный агент, в частности, выбирается из: альгинатов, мальтодекстринов, пектинов, растворимых пищевых волокон, крахмала и инулина, предпочтительно крахмала.
16. Способ по любому пп.1-15, в котором эфир стерола и/или станола выбран из группы, включающей: 22-дигидроэрогостерол, 7,24(28)-эрогостадиенол, кампестерол, неоспонгостерол, 7-эргостенол, церебистерол, сорбистерол, стигмастерол, фокостерол, -спинастерол, саргастерол, 7-дегидрокрионастерол, пориферастерол, хондрилластерол, -ситостерол, крионастерол ( -ситостерол), 7-стигмастерол, 22-стигмастерол, дигидро- -ситостерол, -ситостанол, 14-дегидроэргостерол, 24(28)-дегидроэргостерол, эргостерол, брассикастерол, аскостерол, эпистерол, фекостерол и 5-дигидроэргостерол и их смеси и предпочтительными являются -ситостерол, -ситостанол, эфир -ситостанола, кампестерол или брассикастерол.
17. Способ по любому из пп.1-16, в котором соотношение исходного количества эфира стерола и/или станола к исходному количеству исходной композиции на молочной основе составляет от около 0,5 до около 3.
18. Продукт, полученный способом по п.11 или 12, в виде молочного продукта типа перемешанного натурального или фруктового йогурта, или питьевого йогурта.
19. Продукт по п.18, содержащий от около 0,1% до около 3% эфира стерола и/или станола, в частности от около 0,5% до около 2,5% эфира стерола и/или станола, предпочтительно от около 1 до около 1,6% эфира стерола и/или станола.
20. Продукт, полученный способом по п.13 или 14, в виде молочного продукта типа натурального йогурта с «перемешанной» текстурой, или типа фруктового йогурта с «перемешанной» текстурой, или типа питьевого йогурта.
21. Продукт по п.20, содержащий от около 0,1% до около 3% эфира стерола и/или станола, в частности от около 0,5% до около 2,5% эфира стерола и/или станола, предпочтительно от около 1 до около 1,6% эфира стерола и/или станола.
РИСУНКИ
|
|