|
|
(21), (22) Заявка: 2008104907/09, 08.02.2008
(24) Дата начала отсчета срока действия патента:
08.02.2008
(43) Дата публикации заявки: 20.08.2009
(46) Опубликовано: 10.12.2009
(56) Список документов, цитированных в отчете о поиске:
SU 843281, 05.07.1981. SU 655082, 30.03.1979. SU 508955, 06.07.1977. KR 20000066558 А, 15.11.2000. JP 55128952 А, 06.10.1980. US 5095179 А, 10.03.1992.
Адрес для переписки:
432022, г.Ульяновск, ул. Солнечная, 20, ФНПЦ ОАО “НПО “Марс”, генеральному директору В.И. Кидалову
|
(72) Автор(ы):
Васильев Константин Константинович (RU), Дементьев Евгений Иванович (RU), Елягин Сергей Владимирович (RU), Кузин Виталий Сергеевич (RU)
(73) Патентообладатель(и):
Федеральный научно-производственный центр Открытое акционерное общество “Научно-производственное объединение “Марс” (RU)
|
(54) УСТРОЙСТВО ДЛЯ ПРИЕМА СИГНАЛОВ КОДА МОРЗЕ
(57) Реферат:
Изобретение относится к телеграфии. Технический результат заключается в обеспечении приема сигналов кода Морзе, подверженных замираниям. Он достигается тем, что устройство для приема сигналов кода Морзе дополнительно содержит выводы для подключения канала связи, которые соединены со входом аналого-цифрового преобразователя, выход которого соединен со входом блока быстрого преобразования Фурье и через первый блок памяти, перестраиваемый цифровой полосовой фильтр, амплитудный детектор со входом вычислительного блока гистограмм и первым входом аппроксимационного вычислительного блока, управляющий вход которого соединен с управляющим входом вычислительного блока гистограмм и со вторым управляющим выходом блока быстрого преобразования Фурье, первый управляющий выход которого соединен с управляющим входом перестраиваемого цифрового полосового фильтра, вычитающее устройство, первый и второй входы которого соединены с выходом аппроксимационного вычислительного блока и с выходом второго блока памяти соответственно, а выход вычитающего устройства соединен через преобразователь временной интервал-код со входом вычислительного блока среднего значения, выход которого соединен со вторым входом анализатора сигнала, первый вход и выход которого соединены с выходом третьего блока памяти и с выводом для снятия распознанных элементов кода Морзе соответственно, вычислительный блок гистограмм, выход которого через вычислительный блок обнаружения максимума соединен со вторым входом аппроксимационного вычислительного блока, управляющий выход которого соединен с управляющим входом второго блока памяти. 3 ил.
Изобретение относится к телеграфии и может использоваться для автоматического приема и определения элементов кода Морзе.
Известно устройство автоматического определения элементов кода Морзе при ручном телеграфировании, содержащее преобразователь временной интервал-код, выход которого соединен со входом блока памяти, и вычислительный блок, выход которого соединен со входом анализатора сигнала [1].
Недостатком описанного аналога является отсутствие защиты от замираний входного сигнала, что приводит к потере элементов кода Морзе и, как, следствие, к значительному ухудшению достоверности определения элементов кода Морзе.
Наиболее близким по технической сущности к заявляемому изобретению является выбранное в качестве прототипа устройство для приема сигналов кода Морзе, содержащее первый блок памяти, второй блок памяти, вход которого соединен со входом первого вычислительного блока, третий блок памяти, вход которого соединен с выходом преобразователя временной интервал-код, второй вычислительный блок, анализатор сигнала [2].
Недостатком прототипа является невозможность приема сигналов кода Морзе, подверженных замираниям. Все это снижает достоверность распознавания элементов кода Морзе.
Технический результат изобретения заключается в обеспечении приема сигналов кода Морзе, подверженных замираниям.
Поставленная техническая задача решена изобретением. Предлагаемое устройство для приема сигналов кода Морзе, содержащее первый блок памяти, второй блок памяти, вход которого соединен со входом первого вычислительного блока, третий блок памяти, вход которого соединен с выходом преобразователя временной интервал-код, второй вычислительный блок, анализатор сигнала. В отличие от прототипа устройство для приема сигналов кода Морзе дополнительно содержит выводы для подключения канала связи, которые соединены со входом аналого-цифрового преобразователя, выход которого соединен со входом блока быстрого преобразования Фурье и через первый блок памяти, перестраиваемый цифровой полосовой фильтр, амплитудный детектор со входом третьего вычислительного блока и первым входом первого вычислительного блока, управляющий вход которого соединен с управляющим входом третьего вычислительного блока и со вторым управляющим выходом блока быстрого преобразования Фурье, первый управляющий выход которого соединен с управляющим входом перестраиваемого цифрового полосового фильтра, вычитающее устройство, первый и второй входы которого соединены с выходом первого вычислительного блока и с выходом второго блока памяти соответственно, а выход вычитающего устройства соединен через преобразователь временной интервал-код со входом второго вычислительного блока, выход которого соединен со вторым входом анализатора сигнала, первый вход и выход которого соединены с выходом третьего блока памяти и с выводом для снятия распознанных элементов кода Морзе соответственно, третий вычислительный блок, выход которого через четвертый вычислительный блок соединен со вторым входом первого вычислительного блока, управляющий выход которого соединен с управляющим входом второго блока памяти.
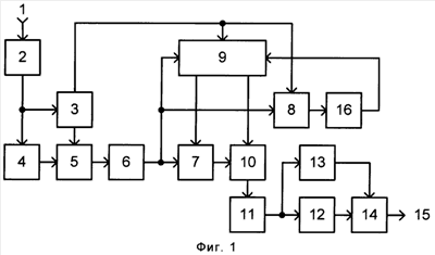
Сущность изобретения поясняется графическими материалами, на которых изображено: на фиг.1 – функциональная схема устройства для приема сигналов кода Морзе; на фиг.2 – эпюры напряжений с выхода второго блока памяти (кривая 1), с выхода первого вычислительного блока (кривая 2) и с выхода четвертого вычислительного блока (кривая 3); на фиг.3 – эпюры напряжений с выхода третьего блока памяти (кривая 1) и второго вычислительного блока (кривая 2).
Устройство для приема сигналов кода Морзе содержит выводы для подключения канала связи 1, которые соединены со входом аналого-цифрового преобразователя 2, выход которого соединен со входом блока быстрого преобразования Фурье 3 и через первый блок памяти 4, перестраиваемый цифровой полосовой фильтр 5, амплитудный детектор 6 со входом второго блока памяти 7, входом третьего вычислительного блока 8 и первым входом первого вычислительного блока 9, управляющий вход которого соединен с управляющим входом третьего вычислительного блока и со вторым управляющим выходом блока быстрого преобразования Фурье, первый управляющий выход которого соединен с управляющим входом перестраиваемого цифрового полосового фильтра, вычитающее устройство 10, первый и второй входы которого соединены с выходом первого вычислительного блока и с выходом второго блока памяти соответственно, а выход вычитающего устройства соединен через преобразователь временной интервал-код 11 со входом третьего блока памяти 12 и входом второго вычислительного блока 13, а выход третьего блока памяти и выход второго вычислительного блока соединены соответственно с первым и вторым входами анализатора сигнала 14, выход которого соединен с выводом для снятия распознанных элементов кода Морзе 15, третий вычислительный блок, выход которого через четвертый вычислительный блок 16 соединен со вторым входом первого вычислительного блока, управляющий выход которого соединен с управляющим входом второго блока памяти.
Устройство для приема сигналов кода Морзе работает следующим образом: аналоговый сигнал из канала связи, через выводы для подключения канала связи 2 поступает на вход аналого-цифрового преобразователя 1, с выхода которого на блок быстрого преобразования Фурье 3 и первый блок памяти 4 поступает цифровой сигнал. Первый блок памяти 4 работает в режиме сдвигового регистра. Таким образом, сигнал на его выходе появится через некоторое время Т, соответствующее приему N байт с выхода аналого-цифрового преобразователя 1. В момент времени Т блок быстрого преобразования Фурье 3 выполнит спектральный анализ цифрового сигнала и передаст в перестраиваемый цифровой полосовой фильтр 5 значение частоты, имеющей наибольший уровень. Перестраиваемый цифровой полосовой фильтр 5 изменяет свою центральную частоту. Полоса пропускания сохраняется неизменной и равной 1/t1 (t1 – минимально возможная длительность символа “точка”). Сигнал с перестраиваемого цифрового полосового фильтра 5 поступает на амплитудный детектор 6, с выхода которого снимается видеосигнал, который поступает на первый вход первого вычислительного блока 9, третий вычислительный блок 8 и второй блок памяти 7, который работает в режиме сдвигового регистра (сигнал на его выходе появится через время T по стробирующему сигналу на его управляющем входе, поступающему с управляющего выхода первого вычислительного блока). Третий вычислительный блок 8 строит гистограмму входного сигнала по значениям N байт, которые поступили на его вход за интервал времени Т (фиг.2, кривая 1). Разграничение одной группы N байт от другой группы N байт обеспечивается сигналом стробирования, который подается со второго управляющего выхода блока быстрого преобразования Фурье 3 на управляющий вход первого вычислительного блока 9 и третьего вычислительного блока 8 (сигналы на первом и втором управляющем выходе блока быстрого преобразования Фурье 3 появляются одновременно). Далее, с выхода третьего вычислительного блока 8 значения гистограммы передаются на четвертый вычислительного блок 16, который определяет наибольшее значение гистограммы и соответствующее ему значение абсциссы, которое равно значению d (фиг.2, кривая 3) около которого во время пауз группируются значения сигнала с выхода второго блока памяти 7. Найденное значение d передается на второй вход первого вычислительного блока 9, который строит линейный сплай (фиг.2, кривая 2) по N байтам (по методу наименьших квадратов), поступивших на его первый вход с выхода амплитудного детектора 6. При этом сплайн строится только для тех значений сигнала, которые в два раза больше значения d. Далее задержанный видеосигнал с выхода второго блока памяти 7 и отсчеты линейного сплайна с выхода первого вычислительного блока 9 поступают на вычитающее устройство 10, сигнал с выхода которого содержит знакопостоянные отсчеты, данный сигнал поступает на преобразователь временной интервал-код 11, который суммирует значения отсчетов одного знака, тем самым формируя один суммарный отсчет.Число суммарных отсчетов равняется числу участков сигнала одного знака на выходе вычитающего устройства 10. Сигнал с выхода преобразователя временной интервал-код 11 поступает на второй вычислительный блок 13 и третий блок памяти 12, который работает в режиме сдвигового регистра. Сигнал на его выходе появится с задержкой на 20 суммарных отсчетов. Такая задержка позволит второму вычислительному блоку 13 сформировать надежную оценку Р среднего значения суммарных отсчетов, соответствующих символу “точка”. Сигналы с выхода второго вычислительного блока 13 и выхода третьего блока памяти 12 (фиг.3) поступают на анализатор сигнала 14, который принимает решение о принятом элементе кода U с выхода третьего блока памяти 12 по следующим правилам:
1. Если U 0,25·P, то это символ “точка” (U0=1 B);
2. Если 3·P-U U-P, то это символ “тире” (U0=2 В);
3. Если -3·P-U U+P, то это пауза между буквами (U0=3 В);
4. Если -5·P-U U+3·P, то это пауза между словами (U0=4 В).
На выводе для снятия распознанных элементов кода Морзе 15 появляется напряжение U0 в соответствии с выполнением одного из правил 1-4.
Обеспечение возможности приема сигналов кода Морзе, подверженных замираниям, стало возможным благодаря тому, что применены третий и четвертый вычислительные блоки, которые позволяют учесть изменения уровня сигнала и правильно выставить границу между элементами кода Морзе.
Предлагаемое изобретение представляет значительный интерес для народного хозяйства, так как позволит повысить вероятность определения элементов кода Морзе при высоком уровне внешних помех.
Предлагаемое решение не оказывает отрицательного воздействия на состояние окружающей среды. Предлагаемое устройство может быть реализовано на базе выпускаемых промышленностью радиоэлектронных элементов. Например, могут использоваться: аналого-цифровой преобразователь фирмы Analog Devices – AD7795, блок быстрого преобразования Фурье – микросхема СБПФ фирмы ОАО “ОТИК”, блоки памяти – наборы сдвиговых регистров, перестраиваемый цифровой полосовой фильтр реализуется на базе сигнального процессора фирмы Analog Devices ADSP2181KS, вычислительные блоки, преобразователь временной интервал-код, анализатор сигнала могут быть реализованы на базе микропроцессора АТМеда128 фирмы Atmel.
Источники информации
1. Авторское свидетельство СССР 508955, кл. H04L 15/24. Устройство автоматического определения элементов кода Морзе при ручном телеграфировании.
2. Авторское свидетельство СССР 843281, кл. H04L 15/24. Устройство для приема сигналов кода Морзе.
Формула изобретения
Устройство для приема сигналов кода Морзе, содержащее первый блок памяти, второй блок памяти, вход которого соединен со входом аппроксимационного вычислительного блока, третий блок памяти, вход которого соединен с выходом преобразователя временной интервал-код, вычислительный блок среднего значения, анализатор сигнала, отличающееся тем, что устройство для приема сигналов кода Морзе дополнительно содержит выводы для подключения канала связи, которые соединены со входом аналого-цифрового преобразователя, выход которого соединен со входом блока быстрого преобразования Фурье и через первый блок памяти, перестраиваемый цифровой полосовой фильтр, амплитудный детектор – со входом вычислительного блока гистограмм и первым входом аппроксимационного вычислительного блока, управляющий вход которого соединен с управляющим входом вычислительного блока гистограмм и со вторым управляющим выходом блока быстрого преобразования Фурье, первый управляющий выход которого соединен с управляющим входом перестраиваемого цифрового полосового фильтра, вычитающее устройство, первый и второй входы которого соединены с выходом аппроксимационного вычислительного блока и с выходом второго блока памяти соответственно, а выход вычитающего устройства соединен через преобразователь временной интервал-код со входом вычислительного блока среднего значения, выход которого соединен со вторым входом анализатора сигнала, первый вход и выход которого соединены с выходом третьего блока памяти и с выводом для снятия распознанных элементов кода Морзе соответственно, вычислительный блок гистограмм, выход которого через вычислительный блок обнаружения максимума соединен со вторым входом аппроксимационного вычислительного блока, управляющий выход которого соединен с управляющим входом второго блока памяти.
РИСУНКИ
|
|