|
(21), (22) Заявка: 2006116506/28, 17.08.2004
(24) Дата начала отсчета срока действия патента:
17.08.2004
(30) Конвенционный приоритет:
14.10.2003 KR 10-2003-0071396
(43) Дата публикации заявки: 10.12.2007
(46) Опубликовано: 10.12.2009
(56) Список документов, цитированных в отчете о поиске:
US 2002194618 A1, 19.12.2002. WO 03056560 A1, 10.07.2003. WO 9922516 A1, 06.05.1999. RU 2196389 C2, 10.01.2003.
(85) Дата перевода заявки PCT на национальную фазу:
15.05.2006
(86) Заявка PCT:
KR 2004/002054 20040817
(87) Публикация PCT:
WO 2005/036550 20050421
Адрес для переписки:
129090, Москва, ул. Б.Спасская, 25, стр.3, ООО “Юридическая фирма Городисский и Партнеры”, пат.пов. Ю.Д.Кузнецову, рег. 595
|
(72) Автор(ы):
ЙОО Дзеа Йонг (KR), КИМ Биунг Дзин (KR), СЕО Канг Соо (KR)
(73) Патентообладатель(и):
ЭлДжи ЭЛЕКТРОНИКС ИНК. (KR)
|
(54) НОСИТЕЛЬ ЗАПИСИ, ИМЕЮЩИЙ СТРУКТУРУ ДАННЫХ ДЛЯ УПРАВЛЕНИЯ ВОСПРОИЗВЕДЕНИЕМ ТЕКСТОВЫХ СУБТИТРОВ, И СПОСОБ И УСТРОЙСТВО ДЛЯ ЗАПИСИ И ВОСПРОИЗВЕДЕНИЯ
(57) Реферат:
Предложены носитель записи, устройство и способы для его записи и воспроизведения. Носитель содержит структуру данных для управления воспроизведением данных текстовых субтитров. Структура содержит главный файл и по меньшей мере один отдельный текстовый файл. Главный файл включает в себя мультиплексированные потоки аудио- и видеоданных. Файл текстовых субтитров включает в себя отдельный поток текстовых субтитров. В потоке транспортные пакеты имеют один и тот же идентификатор пакета. 6 н. и 19 з.п. ф-лы, 16 ил.
1. Область техники, к которой относится изобретение
Данное изобретение касается носителей записи с высокой плотностью типа оптических дисков и, в частности, дисков стандарта blu-ray, предназначенных только для чтения.
2. Предшествующий уровень техники
Оптические диски, которые являются приспособленными к сохранению большого объема высококачественных видео- и аудиоданных, являются доступными на рынке. Цифровой универсальный диск (DVD) является одним примером такого оптического диска. Недавно проигрыватели DVD и устройства для записи DVD стали доступны на рынке и стали одним из самых популярных потребительских электронных изделий.
Данные субтитров, которые должны отображаться на экране как символы или эмблема во время воспроизведения видеоданных (например, кинофильма), обычно записаны на DVD в растровом формате. В то время как главные видеоданные, записанные на DVD, воспроизводятся, отформатированные в виде растра данные субтитров читаются с DVD и выводятся на внешнее устройство отображения, такое как телевизор, после ряда шагов обработки сигналов так, чтобы растровый субтитр был отображен на экране внешнего устройства. Этим способом пользователь может наблюдать субтитры или эмблему на экране телевизора во время воспроизведения раздела DVD.
Недавно в разработке была стандартизация новых оптических дисков более высокой плотности, например blu-ray дисков, предназначенных только для чтения (BD-ROM). Эффективный способ воспроизводить субтитры, записанные на BD-ROM различными способами, не был установлен.
3. Раскрытие изобретения
Носитель записи согласно данному изобретению включает в себя структуру данных для управления воспроизведением данных текстовых субтитров.
В одном варианте воплощения носитель записи хранит главный файл и по меньшей мере один отдельный текстовый файл. Главный файл включает в себя мультиплексированные потоки аудио- и видеоданных, и файл текстовых субтитров включает в себя отдельный поток текстовых субтитров.
В одном варианте воплощения файлы текстовых субтитров хранят поток текстовых субтитров в виде транспортных пакетов, и транспортные пакеты в потоке текстовых субтитров имеют один и тот же идентификатор пакета.
В другом варианте воплощения главный файл также хранит мультиплексированные потоки аудио- и видеоданных в виде транспортных пакетов. Здесь идентификатор пакета потока текстовых субтитров отличается от идентификаторов пакета для транспортных пакетов в главном файле.
В дополнительном варианте воплощения главный файл включает в себя мультиплексированные потоки аудиоданных, видеоданных и растровых данных. Например, в одном варианте воплощения поток растровых данных является потоком растровых субтитров.
Данное изобретение дополнительно обеспечивает устройство и способ для записи и воспроизведения структуры данных согласно настоящему изобретению. Например, в способе воспроизведения носитель записи имеет структуру данных для управления текстовыми субтитрами, и способ включает в себя загрузку с носителя записи файла текстовых субтитров в память перед декодированием потока текстовых субтитров, включенного в файл текстовых субтитров. Здесь файл текстовых субтитров хранится отдельно от главного файла на носителе записи. Главный файл включает в себя мультиплексированные потоки аудио- и видеоданных, и файл текстовых субтитров включает в себя отдельный поток текстовых субтитров.
Примерное устройство включает в себя по меньшей мере головку, память и текстовый процессор. Головка предназначена для воспроизведения по меньшей мере одного файла текстовых субтитров с носителя записи; файл текстовых субтитров хранится отдельно от главного файла на носителе записи. Главный файл включает в себя мультиплексированные потоки аудио- и видеоданных, и файл текстовых субтитров включает в себя отдельный поток текстовых субтитров. Память предназначена для сохранения воспроизводимого файла текстовых субтитров, и текстовый процессор предназначен для декодирования потока текстовых субтитров, сохраненных в памяти.
4. Перечень чертежей
Сопроводительные чертежи, которые включены для того, чтобы обеспечить дополнительно понимание изобретения, иллюстрируют примерные варианты воплощения изобретения и вместе с описанием служат для объяснения принципов данного изобретения. На чертежах:
фиг.1-6 – иллюстрации вариантов воплощения данного изобретения, показывающие различные конфигурации потока субтитров, отформатированных в соответствии с растровым форматом, и потока субтитров в текстовой форме на BD-ROM;
фиг.7-12 – иллюстрации вариантов воплощения данного изобретения, показывающие различные схемы записи множества потоков текстовых субтитров отдельно от главного A/V (аудио/видео) потока;
фиг.13 – блок-схема варианта воплощения устройства воспроизведения оптического диска, согласно данному изобретению;
фиг.14-16 – блок-схемы вариантов воплощения частичных компонентов устройства воспроизведения оптического диска согласно данному изобретению.
5. Методики для осуществления изобретения
Чтобы изобретение могло быть полностью понято, примерные варианты его воплощения будут далее описаны со ссылкой на приложенные чертежи.
Для оптического диска, такого как диск стандарта blu-ray, предназначенный только для чтения (BD-ROM), в соответствии с данным изобретением данные субтитров записаны на нем так, чтобы обеспечить субтитры, ассоциированные с главными аудио- и видеоданными (A/V). Данные субтитров отформатированы согласно растровому формату или находятся в текстовой форме (например, коды символов). В дальнейшем эти два типа данных субтитров упоминаются как данные растровых субтитров и данные текстовых субтитров соответственно. И данные растровых субтитров, и данные текстовых субтитров могут быть записаны на оптическом диске, или и те и другие, или никакие из них. Прежде чем быть записанными на оптическом диске, данные субтитров могут быть мультиплексированы с главными A/V данными.
Данные растровых субтитров или данные текстовых субтитров могут быть предоставлены от сервера поставщика контента (сервера CP) через сети типа сети Интернет. Данные текстовых субтитров от сервера CP передаются в формате транспортного потока (TS) MPEG2 или формате расширяемого языка разметки (XML). Множество данных текстовых субтитров может быть послано от сервера CP для того, чтобы предоставить субтитры для нескольких различных языков. Кроме того, еще один тип потока данных, такой как аудиопоток, может быть передан от сервера CP вместе с данными субтитров.
Согласно настоящему изобретению данные текстовых субтитров и данные растровых субтитров могут быть организованы на BD-ROM различными способами, которые будут подробно описаны в дальнейшем.
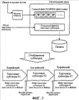
В первом варианте воплощения, показанном на фиг.1, и поток растровых субтитров, и поток текстовых субтитров записаны на BD-ROM как главные субтитры и вспомогательные субтитры соответственно. Поток растровых субтитров мультиплексирован с главным A/V потоком и затем записан как главный файл клипа TS MPEG2 на BD-ROM. С другой стороны, поток текстовых субтитров записывается как файл текстовых субтитров отдельно от главного файла клипа TS MPEG2.
При воспроизведении поток текстовых субтитров выгружается на жесткий диск (HDD) или в другую память, типа оперативной памяти, флэш-памяти и т.д., и после этого декодируется текстовым процессором (обсуждаемым подробно ниже при рассмотрении фиг.13). Или поток текстовых субтитров может быть декодирован непосредственно текстовым процессором без выгрузки.
Поток растровых субтитров записан на BD-ROM в формате транспортных пакетов (TP), где транспортные пакеты имеют уникальный идентификатор пакета (PID), отличный от PID главного потока A/V. Как показано на фиг.1, текстовые субтитры и растровые субтитры могут использоваться для субтитров различных языков типа корейского и английского языка. Поскольку возможно воспроизведение без резких переходов между растровыми субтитрами и текстовыми субтитрами, воспроизведение без резких переходов между потоками текстовых субтитров может или поддерживаться, или нет, в зависимости от устройства оптического воспроизведения.
Во втором варианте воплощения, показанном на фиг.2, и поток растровых субтитров, и поток текстовых субтитров записаны на BD-ROM таким способом, что оба потока мультиплексированы с главным A/V потоком и затем записаны как главный файл клипа TS MPEG2 на BD-ROM. Оба потока записаны на BD-ROM в формате TP. Транспортные пакеты каждого потока имеют уникальный PID, отличный от PID главного потока A/V. При воспроизведении оба потока декодируются непосредственно текстовым процессором без загрузки в память в оптическом устройстве воспроизведения.
Как показано на фиг.2, потоки текстовых субтитров и растровых субтитров могут использоваться для различных языков типа корейского и английского языков. Поскольку возможно воспроизведение без резких переходов между растровыми субтитрами и текстовыми субтитрами, воспроизведение без резких переходов между потоками текстовых субтитров может или поддерживаться, или нет, в зависимости от оптического устройства воспроизведения.
В третьем варианте воплощения, показанном на фиг.3, главный поток A/V записан на BD-ROM, например, как главный файл клипа TS MPEG2 без растровых субтитров и потока текстовых субтитров, мультиплексируемых с ним. Поток текстовых субтитров записан как файл текстовых субтитров отдельно от этого главного файла.
При воспроизведении поток текстовых субтитров выгружается на жесткий диск (HDD) или в другую память, типа оперативной памяти, флэш-памяти и т.д., и затем декодируется текстовым процессором. Или поток текстовых субтитров может быть декодирован непосредственно текстовым процессором без выгрузки.
Как показано на фиг.3, потоки текстовых субтитров для различных языков, типа корейского и английского языков, могут быть записаны как различные файлы текстовых субтитров (файлы #1 и #2 текстовых субтитров, показанных на фиг.3), или могут быть записаны как различные потоки в пределах файла текстовых субтитров так, чтобы могло быть выполнено воспроизведение без резких переходов между потоками текстовых субтитров различных языков.
В четвертом варианте воплощения, показанном на фиг.4, поток текстовых субтитров мультиплексирован только с главным потоком A/V и затем записан как главный файл клипа TS MPEG2 на BD-ROM. Поток текстовых субтитров записан в формате TP, где пакеты имеют PID, отличимые от идентификаторов PID главного потока A/V. При воспроизведении поток текстовых субтитров декодируется непосредственно текстовым процессором без загрузки в память в оптическом устройстве воспроизведения.
Как показано на фиг.4, потоки текстовых субтитров для различных языков имеют различные PID так, чтобы можно было выполнить воспроизведение без резких переходов между потоками текстовых субтитров различных языков.
В пятом варианте воплощения, показанном на фиг.5, поток растровых субтитров объединен только с главным потоком A/V и затем записан как главный файл клипа TS MPEG2 на BD-ROM. Поток растровых субтитров записан в формате TP, где пакеты имеют уникальный PID, отличимый от идентификаторов PID главного потока A/V. В этом варианте воплощения поток текстовых субтитров предоставлен как отдельный файл текстовых субтитров с сервера CP, который соединен через сети, типа сети Интернет, с устройством воспроизведения (пример которого описан ниже подробно при рассмотрении фиг.12).
Чтобы быть воспроизведенным, поток текстовых субтитров выгружается на жесткий диск (HDD) или в другую память, типа оперативной памяти, флэш-памяти и т.д., и затем декодируется текстовым процессором. Как показано на фиг.5, поток растровых субтитров и поток текстовых субтитров, каждый из которых имеет различные языки, могут быть воспроизведены без резких переходов. В зависимости от оптического устройства воспроизведения воспроизведение без резких переходов между текстовыми потоками субтитров может или поддерживаться, или нет.
В шестом варианте воплощения, показанном на фиг.6, поток растровых субтитров мультиплексирован только с главным потоком A/V и затем записан как главный файл клипа TS MPEG2 на BD-ROM. Поток растровых субтитров записан в формате TP, где пакеты имеют PID, отличимый от идентификаторов PID главного потока A/V. В этом варианте воплощения поток текстовых субтитров предоставлен как отдельный файл текстовых субтитров с сервера CP, который соединен через сети, типа сети Интернет, с устройством воспроизведения. Рядом с потоком текстовых субтитров другой поток растровых субтитров предоставляется с сервера CP как отдельный файл растровых субтитров.
Для потоков субтитров с сервера CP для воспроизведения потоки выгружаются на жесткий диск (HDD) или в другую память, типа оперативной памяти, флэш-памяти и т.д., и затем декодируются текстовым процессором. Поток растровых субтитров на BD-ROM и потоки растровых и текстовых субтитров с сервера CP могут использоваться для субтитров на различных языках, типа корейского, английского и китайского языков, и могут воспроизводиться без резких переходов, как показано на фиг.6.
Другие варианты воплощения данного изобретения могут быть созданы из комбинаций предшествующих вариантов воплощения. Например, потоки растровых субтитров и потоки текстовых субтитров могут быть предоставлены и с BD-ROM, и с сервера CP.
Множество потоков текстовых субтитров может также быть записано на BD-ROM различными способами, и форматы записи будут подробно описаны ниже.
Как показано на фиг.7, множество потоков текстовых субтитров (потоки #1-#n текстовых субтитров) мультиплексированы друг с другом и после этого записаны как отдельный потоковый файл клипа TS MPEG2. Каждый поток текстовых субтитров имеет уникальный PID так, чтобы потоки можно было отличить друг от друга. Отдельный файл клипа TS MPEG2 может содержать полные потоки текстовых субтитров или некоторые текстовые субтитры, которые должны быть выгружены или загружены.
Согласно форматам записи фиг.8, множество потоков текстовых субтитров (потоки текстовых субтитров #1-#n) записаны как индивидуальные файлы, каждый из которых относится, соответственно, или к потоковому формату TS MPEG2, или формату, не являющемуся TS MPEG2, такому как XML. В любом случае каждый поток текстовых субтитров можно различить и отобрать выборочно, ссылаясь на соответствующие файлы текстовых субтитров для определения потоков текстовых субтитров, которые должны быть выгружены или загружены.
Согласно форматам записи по фиг.9, часть множества потоков текстовых субтитров (потоки #1-#(n-2) текстовых субтитров) мультиплексированы друг с другом и после этого записаны как единый файл потока TS MPEG2. Каждый поток текстовых субтитров имеет уникальный PID так, чтобы каждый поток можно было отличить от других. Остальные части множества потоков текстовых субтитров (потоки текстовых субтитров #(n-1)-#n) записаны как индивидуальные файлы потока TS MPEG2 без вставки уникальных PID.
Согласно форматам записи по фиг.10, множество потоков текстовых субтитров (потоки #1-#n текстовых субтитров) записаны как единый файл, не отвечающий TS MPEG2. Каждый поток текстовых субтитров может быть организован отдельно или перемежен в пределах файла, не отвечающего TS MPEG2.
Согласно форматам записи по фиг.11, часть множества потоков текстовых субтитров (потоки #1-#(n-2) текстовых субтитров) мультиплексированы друг с другом и после этого записаны как единый файл, не отвечающий TS MPEG2. Остальная часть множества потоков текстовых субтитров (потоки #(n-1)-#n текстовых субтитров) записана раздельно как индивидуальные файлы, не отвечающие TS MPEG2.
Согласно форматам записи по фиг.12, когда один или более аудиопотоков или потоков растровых субтитров должны быть воспроизведены вместе с потоками текстовых субтитров, множество потоков текстовых субтитров (потоки #1-#n текстовых субтитров) мультиплексируются с аудиопотоками или потоками растровых субтитров и затем записываются как единый потоковый файл клипа TS MPEG2. В этом случае пользователь может выбрать субтитры и аудио в любой желательной комбинации, например корейский звук и корейские текстовые или растровые субтитры, английское аудио и корейские текстовые или растровые субтитры для практики прослушивания английского языка или английские текстовые субтитры и корейские растровые субтитры для субтитров на множестве языков.
Фиг.13 иллюстрирует устройство воспроизведения оптического диска согласно варианту воплощения данного изобретения. Как показано, устройство включает в себя оптическую головку 11 для считывания данных с BD-ROM 10; переключатель 12 исходных потоков; память 13; Java-процессор 14; процессор 15 текстовых субтитров; первый демультиплексор 16 (demux); второй демультиплексор 17 (demux); переключатель 18 исходных графических представлений; средство 19 формирования отображения шрифтов; интерактивный графический декодер 20; декодер 21 графического представления; видеодекодер 22; переключатель 23 интерактивных графических данных; селектор 24 данных графического представления; плоскость 25 интерактивной графики; платы 26 графического представления; видеоплаты 27; платы 28 фона и несколько смесителей 29, 30, 31.
Устройство воспроизведения оптического диска может быть соединено с сервером 300 CP через сеть 200 Интернет. Сервер 300 CP поставляет потоки растровых субтитров или потоки текстовых субтитров, которые могут быть в потоковом формате TS MPEG2 или предопределенном бинарном потоке формата XML.
Поток текстовых субтитров от сервера 300 CP может быть потоком, мультиплексированным только из потоков текстовых субтитров на множестве языков, или потоком, мультиплексированным из потоков текстовых субтитров и аудиопотоков. Потоки растровых или текстовых субтитров, полученные от сервера CP, выгружаются в память 13, которая является HDD, оперативной памятью, флэш-памятью и т.д.
Процесс декодирования потоков растровых и текстовых субтитров будет подробно описан ниже. Поток текстовых субтитров, записанных на BD-ROM в потоковом формате TS MPEG2 отдельно от главного A/V потока, считывается с BD-ROM и может после этого быть выгружен в память 13. Поток текстовых субтитров после этого поставляется на процессор 15 текстовых субтитров через переключатель 12 исходных потоков и второй demux 17. Процессор 15 текстовых субтитров может быть сконфигурирован как компонент Java-процессора 14 или отдельный текстовый процессор, как показано.
Основываясь на потоке текстовых субтитров, обработанном процессором 15 текстовых субтитров, графические данные представления шрифта генерируются средством 19 формирования отображения шрифтов и затем вводятся на селектор данных 24 графического представления. Данные графического представления, соответствующие, например, потоку растровых субтитров, могут также поставляться на селектор 24 данных графического представления из памяти 13 через переключатель 12, первый demux 16 или второй demux 17, переключатель 18 исходных графических представлений и декодер 21 графического представления. Как можно оценить, декодер 21 графического представления декодирует данные графического представления. Селектор данных 24 графического представления в одном варианте воплощения выборочно отбирает одни данные из данных графического представления из средства 19 формирования отображения шрифтов (графические данные текстовых субтитров) или от декодера 21 графического представления (графические данные растровых субтитров) и предоставляет эти данные плате 26 графического представления.
Тем временем воспроизведенные фоновые данные (если присутствуют) поставляются переключателем 12 на плату 28 фона, и воспроизведенные A/V данные поставляются переключателем 12 на видео декодер 22 через первый demux 16. Видеодекодер 22 декодирует A/V данные. Смеситель 29 смешивает декодированные A/V данные с фоновыми данными (если присутствуют). Смеситель 30 смешивает вывод смесителя 29 с выводом от платы 26 графического представления.
Этим способом или растровые субтитры, или текстовые субтитры могут быть отображены вместе с главными видеоизображениями. Как упоминалось ранее, и поток текстовых субтитров, и поток растровых субтитров может быть предоставлен с сервера 300 CP.
Когда поток текстовых субтитров записан на BD-ROM в предопределенном бинарном формате типа XML, поток текстовых субтитров выгружается в память 13 и затем передается непосредственно процессору 15 текстовых субтитров в обход второго demux 17. Основываясь на выводе процессора 15 текстовых субтитров, данные графического представления шрифта генерируются средством 19 формирования отображения шрифтов и затем вводятся на селектор данных 24 графического представления. Здесь любые данные графического представления от средства 19 формирования отображения шрифтов (графические данные текстовых субтитров) или от декодера 21 графического представления (графические данные растровых субтитров) отобраны выборочно в качестве вывода. Вывод селектора 24 данных графического представления поставляется на плату 26 графического представления так, чтобы или растровые субтитры, или текстовые субтитры могли быть отображены вместе с главными видеоизображениями. Это достигается смесителем 30, который смешивает вывод от смесителя 29 и платы 26 графического представления. Также оба или любой из потока текстовых субтитров и потоков растровых субтитров могут быть получены от сервера 300 CP.
Интерактивные графические данные, типа кнопки селектора меню, поставляются интерактивному графическому декодеру 20 через demux 16, и вывод интерактивного графического декодера 20 является вводом к переключателю 23 интерактивных графических данных. Интерактивные графические данные могут также быть поставлены Java-процессором 14 и/или средством 19 формирования отображения шрифтов и являются вводом к переключателю 23 интерактивных графических данных. Переключатель 23 интерактивных графических данных определяет, какой ввод выбран в качестве вывода на плату 25 интерактивной графики. Вывод от платы 25 интерактивной графики после этого смешивается смесителем 31 с выводом от смесителя 30.
Селектор 24 интерактивных графических данных может быть реализован как переключатель или как смеситель, как показано на фиг.14 и 15, соответственно. Для определенности, поскольку текстовые субтитры и растровые субтитры не могут быть отображены одновременно, если принят вариант воплощения переключателя, вариант воплощения смесителя дает возможность этим двум субтитрам быть отображенными одновременно на ненакладывающихся областях экрана. Кроме того, вместо того, чтобы использовать селектор 24 интерактивных графических данных, плата 40 текстового представления, как показано на фиг.16, может дополнительно использоваться для отображения текстовых субтитров, полученных от средства 19 формирования отображения шрифтов. Как можно оценить, этот вариант воплощения также использует дополнительный смеситель для смешивания вывода от платы 40 текстового представления и смесителя 31. В конфигурации на фиг.16 текстовые субтитры и растровые субтитры могут быть отображены независимо друг от друга.
Данное изобретение обеспечивает носитель записи, имеющий структуру данных для управления воспроизведением данных субтитров, и обеспечивает способ и устройство для записи структуры данных на этом носителе записи.
Поскольку изобретение было раскрыто по отношению к ограниченному числу вариантов воплощения, специалист в данной области техники, имея выгоду в виде этого раскрытия, оценит его многочисленные изменения и разновидности. Например, хотя оно описано относительно оптического диска Blu-ray ROM в нескольких вариантах, данное изобретение не ограничено этим стандартом оптического диска или оптических дисков. Это обозначает, что все такие изменения и разновидности находятся в пределах объема изобретения.
Формула изобретения
1. Носитель записи, имеющий структуру данных для управления текстовыми субтитрами, содержащий область записи, хранящую главный файл и по меньшей мере один отдельный файл текстовых субтитров, при этом главный файл включает в себя мультиплексированные потоки аудио- и видеоданных, и файл текстовых субтитров включает в себя один поток текстовых субтитров, при этом поток текстовых субтитров и мультиплексированные потоки аудио- и видеоданных состоят из транспортных пакетов, при этом все транспортные пакеты в файле текстовых субтитров имеют один и тот же идентификатор пакета, и этот идентификатор пакета является отличимым от идентификаторов пакета для транспортных пакетов в главном файле.
2. Носитель записи по п.1, в котором область записи хранит больше чем один файл текстовых субтитров, и каждый файл текстовых субтитров включает в себя один поток текстовых субтитров.
3. Носитель записи по п.2, в котором один из файлов текстовых субтитров хранит поток текстовых субтитров для текстовых субтитров на одном языке, а другой из файлов текстовых субтитров хранит поток текстовых субтитров для текстовых субтитров на другом языке.
4. Носитель записи по п.3, в котором упомянутыми языками являются корейский и английский.
5. Носитель записи по п.2, в котором по меньшей мере два из соответствующих потоков текстовых субтитров состоят из транспортных пакетов.
6. Носитель записи, имеющий структуру данных для управления текстовыми субтитрами, содержащий область записи, хранящую главный файл и по меньшей мере один отдельный файл текстовых субтитров, при этом главный файл включает в себя мультиплексированные потоки аудиоданных, видеоданных и растровых данных, и при этом файл текстовых субтитров включает в себя один поток текстовых субтитров, при этом поток текстовых субтитров и мультиплексированные потоки аудио- и видеоданных состоят из транспортных пакетов, при этом все транспортные пакеты в файле текстовых субтитров имеют один и тот же идентификатор пакета, и этот идентификатор пакета является отличимым от идентификаторов пакета для транспортных пакетов в главном файле.
7. Носитель записи по п.6, в котором поток растровых данных является потоком растровых субтитров.
8. Способ воспроизведения носителя записи, имеющего структуру данных для управления текстовыми субтитрами, содержащий этап, на котором загружают файл текстовых субтитров в память перед декодированием потока текстовых субтитров, включенного в файл текстовых субтитров, при этом файл текстовых субтитров хранится отдельно от главного файла, который включает в себя мультиплексированные протоки аудио- и видеоданных, причем файл текстовых субтитров включает в себя один поток текстовых субтитров, при этом поток текстовых субтитров и мультиплексированные потоки аудио- и видеоданных состоят из транспортных пакетов, при этом все транспортные пакеты в файле текстовых субтитров имеют один и тот же идентификатор пакета, и этот идентификатор пакета является отличимым от идентификаторов пакета для транспортных пакетов в главном файле.
9. Способ по п.8, в котором носитель записи хранит более одного файла текстовых субтитров, и каждый файл текстовых субтитров включает в себя один поток текстовых субтитров.
10. Способ по п.9, в котором один из упомянутых файлов текстовых субтитров хранит поток текстовых субтитров для текстовых субтитров на одном языке, а другой из упомянутых файлов текстовых субтитров хранит поток текстовых субтитров для текстовых субтитров на другом языке.
11. Способ по п.10, в котором упомянутыми языками являются корейский и английский.
12. Способ по п.8, в котором по меньшей мере два из соответствующих потоков текстовых субтитров состоят из транспортных пакетов.
13. Устройство для воспроизведения носителя записи, содержащее головку, выполненную с возможностью воспроизведения по меньшей мере одного файла текстовых субтитров с носителя записи, причем этот файл текстовых субтитров сохранен отдельно от главного файла на носителе записи, и главный файл включает в себя мультиплексированные потоки аудио- и видеоданных, а файл текстовых субтитров включает в себя один поток текстовых субтитров; память, выполненную с возможностью хранения файла текстовых субтитров, и текстовый процессор, выполненный с возможностью декодирования потока текстовых субтитров, сохраненного в памяти, при этом поток текстовых субтитров и мультиплексированные потоки аудио- и видеоданных состоят из транспортных пакетов, при этом все транспортные пакеты в файле текстовых субтитров имеют один и тот же идентификатор пакета, и этот идентификатор пакета является отличимым от идентификаторов пакета для транспортных пакетов в главном файле.
14. Устройство по п.13, в котором головка выполнена с возможностью воспроизведения более одного файла текстовых субтитров, и каждый файл текстовых субтитров включает в себя один поток текстовых субтитров.
15. Устройство по п.14, в котором головка выполнена с возможностью воспроизведения одного из упомянутых файлов текстовых субтитров, который хранит поток текстовых субтитров для текстовых субтитров на одном языке, и другого из упомянутых файлов текстовых субтитров, который хранит поток текстовых субтитров для текстовых субтитров на другом языке.
16. Способ воспроизведения структуры данных для управления воспроизведением текстовых субтитров с носителя записи, содержащий этап, на котором воспроизводят главный файл и по меньшей мере один отдельный файл текстовых субтитров с носителя записи, при этом главный файл включает в себя мультиплексированные потоки аудио- и видеоданных, и файл текстовых субтитров включает в себя один поток текстовых субтитров, при этом поток текстовых субтитров и мультиплексированные потоки аудио- и видеоданных состоят из транспортных пакетов, при этом все транспортные пакеты в файле текстовых субтитров имеют один и тот же идентификатор пакета, и этот идентификатор пакета является отличимым от идентификаторов пакета для транспортных пакетов в главном файле.
17. Способ по п.16, в котором носитель записи хранит более одного файла текстовых субтитров, и каждый файл текстовых субтитров включает в себя один поток текстовых субтитров.
18. Способ по п.17, в котором один из упомянутых файлов текстовых субтитров хранит поток текстовых субтитров для текстовых субтитров на одном языке, а другой из упомянутых файлов текстовых субтитров хранит поток текстовых субтитров для текстовых субтитров на другом языке.
19. Способ по п.18, в котором упомянутыми языками являются корейский и английский.
20. Способ по п.17, в котором по меньшей мере два из соответствующих потоков текстовых субтитров состоят из транспортных пакетов.
21. Устройство для воспроизведения с носителя записи структуры данных для управления воспроизведением данных текстовых субтитров, содержащее головку, выполненную с возможностью воспроизведения главного файла и по меньшей мере одного отдельного файла текстовых субтитров с носителя записи, при этом главный файл включает в себя мультиплексированные потоки аудио- и видеоданных, и файл текстовых субтитров включает в себя один поток текстовых субтитров, при этом поток текстовых субтитров и мультиплексированные потоки аудио- и видеоданных состоят из транспортных пакетов, при этом все транспортные пакеты в файле текстовых субтитров имеют один и тот же идентификатор пакета, и этот идентификатор пакета является отличимым от идентификаторов пакета для транспортных пакетов в главном файле.
22. Устройство по п.21, в котором головка выполнена с возможностью воспроизведения более одного файла текстовых субтитров, и каждый файл текстовых субтитров включает в себя один поток текстовых субтитров.
23. Устройство по п.22, в котором головка выполнена с возможностью воспроизведения одного из упомянутых файлов текстовых субтитров, который хранит поток текстовых субтитров для текстовых субтитров на одном языке, и другого из упомянутых файлов текстовых субтитров, который хранит поток текстовых субтитров для текстовых субтитров на другом языке.
24. Устройство по п.21, дополнительно содержащее текстовый процессор, выполненный с возможностью декодирования потоков текстовых субтитров.
25. Устройство по п.24, дополнительно содержащее декодер, выполненный с возможностью декодирования потоков аудио- и видеоданных.
РИСУНКИ
|