Патент на изобретение №2374696

Published by on




РОССИЙСКАЯ ФЕДЕРАЦИЯ



ФЕДЕРАЛЬНАЯ СЛУЖБА
ПО ИНТЕЛЛЕКТУАЛЬНОЙ СОБСТВЕННОСТИ,
ПАТЕНТАМ И ТОВАРНЫМ ЗНАКАМ
(19) RU (11) 2374696 (13) C1
(51) МПК

G09B17/00 (2006.01)

(12) ОПИСАНИЕ ИЗОБРЕТЕНИЯ К ПАТЕНТУ

Статус: по данным на 12.01.2011 – действует

(21), (22) Заявка: 2008114671/12, 08.04.2008

(24) Дата начала отсчета срока действия патента:

08.04.2008

(45) Опубликовано: 27.11.2009

(56) Список документов, цитированных в отчете о
поиске:
RU 2084963 C1, 20.07.1997. SU 1541655 A1, 07.02.1990. RU 2215333 C2, 27.10.2003. ЕР 1727145 A1, 27.10.2003. WO 03028832 A1, 10.04.2003.

Адрес для переписки:

190013, Санкт-Петербург, а/я 148, пат.пов. Н.А.Хмелевской, рег. 101

(72) Автор(ы):

Мишин Андрей Владимирович (RU)

(73) Патентообладатель(и):

Мишин Андрей Владимирович (RU)

(54) ГОВОРЯЩАЯ РАЗВИВАЮЩАЯ ИГРА

(57) Реферат:

Изобретение относится к средствам обучения и может быть использовано в педагогике. Игра содержит носитель информации с элементом отображения информации и чувствительным элементом в виде полупроводниковой интегральной схемы с переключателем, звуковой генератор, реле времени и блок памяти. Устройство дополнительно включает базовый элемент, который содержит звуковой генератор, срабатывающий при активном устройстве включения, соединенный с реле времени, мини-ЭВМ с блоком памяти, в который введен словарь игры, состоящий из информационных единиц, аналитический блок, соединенный с устройством включения звукового генератора и замыкающий электрическую цепь на основе совпадения входного сигнала от мини-ЭВМ с информационной единицей, хранящейся в словаре игры, при этом носитель информации снабжен генератором сигнала, электрически соединенный через базовый элемент с мини-ЭВМ. Изобретение позволяет осуществить поэтапное обучение в соответствии с уровнем развития обучающегося. 42 з.п. ф-лы, 8 ил.

Изобретение относится к средствам обучения, может использоваться в педагогике для начального обучения чтению или изучения иностранного языка, в организации досуга детей, а также людей различного возраста, в том числе слепых. Данное изобретение также может найти применение в производстве настольных игр.

Из уровня техники известен «Музыкальный конструктор» (RU 2027424, опубл. 27.01.1995 (А66Н 1/28)), в котором музыкальный инструмент содержит элементы создания звуков, каждый из которых включает тональный генератор с динамической головкой и выполненные в виде набора кубиков, составляющих комплект, равный числу музыкальных нот в октаве. При этом каждый кубик выполнен из материала, отражающего один световой спектр частот видимого светового диапазона, и на своей верхней грани имеет сенсорные контакты, подключенные к тональному генератору. Указанное техническое решение решет лишь узкую задачу обучения музыкальной грамоте.

Далее известна «Игра в вопросы и ответы» (RU 2060755, опубл. 27.05.1996 (A63F 9/18)), которая содержит основание с двумя группами контактов, каждый из которых проводником соединен с одним из контактов другой группы, средство для периодического электрического соединения контактов разных групп с источником питания и средством сигнализации и набор информационных карт со сквозными отверстиями, выполненными с возможностью расположения над контактами при размещении информационных карт на основании. При этом для снижения вероятности угадывания правильного ответа контакты на основании и сквозные отверстия на информационных картах, имеющих метки для их ориентирования на основании, размещены симметрично относительно двух взаимно перпендикулярных осей, а средство для периодического электрического соединения контактов разных групп выполнено в виде двухполюсной цепи, образованной последовательным соединением источника питания и средства сигнализации и снабженной штеккерами. В данной игре средство сигнализации может быть выполнено в виде светодиода или лампы накаливания в виде генератора звукового сигнала, в том числе в виде музыкального или речевого синтезатора. Данное устройство также не может решить проблему обучения чтению, при этом оно достаточно громоздкое и требует определенных навыков при использовании, в частности необходимо правильно разместить «вопрос « и «ответ», а также нажать одновременно на два контакта.

Недостаток указанных устройств заключается в их ограниченных возможностях, а также в требовании сознательного действия обучаемого при выборе конкретного элемента информации и нажатия кнопки, что делает возможным их применение только при наличии у обучаемого определенных предварительных навыков или участия учителя в процессе обучения.

Из уровня техники известен способ и устройство для обучения чтению. Устройство, описанное в «Способ обучения человека и устройство для его осуществления» (RU 2084963, опубл. 20.07.1997, (G09B 21/00)), является наиболее близким по технической сущности к заявляемому изобретению.

Указанное устройство для обучения человека содержит носитель информации с органолептически воспринимаемыми элементами информации, снабженными одним или несколькими органолептически невоспринимаемыми сенсорами, связанными со звуковым генератором, звуковой генератор, размещеный в теле носителя информации, а также данное устройство имеет размещенные в теле носителя информации блок управления органолептически невоспринимаемыми сенсорами, реле времени и блок памяти, при этом блок управления органолептически невоспринимаемыми сенсорами связан с органолептически невоспринимаемыми сенсорами и реле времени, выход которого подключен к одному из входов звукового генератора, к второму входу которого подключен блок памяти. Носитель информации может быть выполнен в виде кубика с идентичными по своему содержанию элементами информации, нанесенными на всех его гранях, в виде игрушки, функциональные части которой являются элементами информации, в виде книги и т.д.

Однако существенным недостатком данного изобретения является то, что оно позволяет изучить лишь то, что изображено на носителе информации, при этом отсутствует поэтапное обучение, то есть постепенный переход от более простых вещей к более сложным.

Недостаток указанных технических решений заключается в их ограниченных возможностях.

Таким образом, перед нами стоит задача создания такого устройство, которое позволяло бы осуществлять поэтапное обучение, в частности оно могло бы осуществлять следующие этапы обучения, например, при обучении чтению, 1-ый этап – изучение букв и звуков, 2-ой этап – составление, изучение и произношение слогов, затем 3-ий этап – слова, потом предложения и т.д.

Технический результат заявленной говорящей развивающей игры заключается в создании устройства для поэтапного представления единицы информации человеку, в соответствии с уровнем развития обучающегося, а также устройства с возможностью одновременного представления нескольких видов информации: звуковой, зрительной и/или осязательной информации, и при этом в простоте его использования при обучении.

Вследствие этого заявленное устройство обеспечивает эффективное обучение человека за счет упрощения перехода, например, от прочтении отдельных букв и слогов к слитному прочтению слов, оно позволяет облегчить процесс обучения чтению, процесс изучения иностранного языка, музыки или другой дисциплины без посторонней помощи, при этом является мобильным, простым и удобным в эксплуатации.

Заявленный технический результат достигается за счет того, что говорящая развивающая игра, содержащая носитель информации, снабженный органолептически воспринимаемым элементом отображения информации и, по меньшей мере, одним органолептически невоспринимаемым чувствительным элементом, звуковой генератор, реле времени и блок памяти, дополнительно снабжена базовым элементом, который содержит звуковой генератор с устройством включения и выключения, соединенный с реле времени, мини-ЭВМ с блоком памяти, в который введен словарь игры, состоящий из информационных единиц, аналитический блок. соединенный с устройством включения звукового генератора, при этом носитель информации снабжен генератором сигнала, в качестве органолептически невоспринимаемого чувствительного элемента носителя информации используют полупроводниковую интегральную схему с переключателем, который контактирует с базовым элементом, а генератор сигнала каждого носителя информации электрически соединен через базовый элемент с мини-ЭВМ, и аналитический блок, на основе входного сигнала от мини-ЭВМ замыкает электрическую цепь звукового генератора при наличии совпадения с информационной единицей, хранящейся в словаре игры, а для срабатывания звукового генератора устройство включения активизировано.

При этом базовый элемент игры может быть выполнен в виде игровой доски, на которую устанавливают носители информации, а сигнал от каждого носителя информации поступает в мини ЭВМ посредством электропроводной поверхности игровой доски, базовый элемент игры может быть также выполнен в форме, повторяющей форму носителя информации, и к нему последовательно присоединяют носители информации. В данном случае сигнал от каждого носителя информации поступает в мини-ЭВМ посредством электропроводной поверхности базового элемента, при этом базовый элемент имеет по меньшей мере одну токопроводящую поверхность, звуковой генератор может быть выполнен в виде синтезатора речи, а в качестве устройства включения звукового генератора используют кнопочный контакт или сенсорный контакт, мини-ЭВМ содержит блоки долговременной и оперативной памяти, при этом набор словарей игры может быть введен в блок долговременной памяти, а блок оперативной памяти содержит активированный словарь игры, словарь игры включает отдельные слова, или отдельные буквы, или слова, разбитые на слоги, слова, разбитые на буквы, также словарь игры может включать отдельные слоги или отдельные предложения. В блоке оперативной памяти заявленной говорящей развивающей игры хранится информация, поступающая от генератора сигнала носителя информации при взаимодействии носителя информации с базовым элементом и стирается при прекращении этого взаимодействия. Носитель информации имеет по меньшей мере одну токопроводящую поверхность и по меньшей мере одну плоскую поверхность, и может быть выполнен в виде кубика, в виде цилиндра, в виде пирамиды, в виде плоского элемента различной формы, и т.д., при этом по меньшей мере хотя бы одна поверхность носителя информации имеет элемент информации, который в свою очередь содержит изображение буквы, изображение слога, изображение слова, изображение артикуляции буквы, или может содержать комбинированное изображение слова и соответствующего предмета, комбинированное изображение буквы и соответствующего предмета и т.д., при этом идентичный по своему содержанию элемент информации может быть нанесен на все грани носителя информации. Носитель информации может иметь также по меньшей мере одну метку для ориентации его на базовом элементе, в качестве которой используют, нанесенные на одну из граней носителя информации и/или базового элемента метки в виде зазубрины, точки и т.д. Говорящая развивающая игра дополнительно содержит источник питания, в качестве которого может быть использован аккумуляторный блок. В качестве полупроводникового чувствительного элемента может использоваться сенсорный переключатель, срабатывающий при взаимодействии с токопроводящей поверхностью, при этом полупроводниковый чувствительный элемент может быть расположен в теле носителя информации, генератор сигнала также может быть расположен в теле носителя информации. Заявленная игра дополнительно содержит устройство подключения различных словарей игры, которые содержат различные уровни сложности записанной в них информации.

Таким образом, конструкция заявленного устройства позволяет использовать его для обучения людей самого различного возраста, начиная с детей младенческого возраста, так как не требует особых сознательных действий обучаемого. Его использование позволяет также сформировать у обучаемого однозначную ассоциативную связь между изучаемыми буквами, звуками, словами, предметами, символами, знаками и т.д. и их содержанием, отображаемым в сознании обучаемого в виде образов, возникающих при органолептическом взаимодействии обучаемого с этими предметами, символами, знаками, так как заявленная конструкция позволяет производить обучение на основании сочетания какого-либо звука и, например, соответствующей буквы, ее написания и ассоциативной связи, например, с предметом, название которого начинается с этой буквы. Изобретение при его использовании позволяет обучать детей чтению до привития речевых навыков, осознанному распознаванию, например, музыкальных звуков, соответствующих нотам на нотном стане, до привития речи и навыков игры на музыкальных инструментах и т.д. При этом обеспечивается эффективное обучение человека без постороннего участия, например, учителя в любое подходящее для обучения время.

Заявленное изобретение возможно также использовать для более эффективной и скорейшей реабилитации людей, перенесших различные травмы (например, психические или физические), способствует восстановлению памяти и мозговой деятельности.

Использование изобретений для обучения детей с умственным отставанием обеспечивает более высокие темпы их интеллектуального развития по сравнению с известными средствами и методами, так как обеспечивает поэтапное освоение материала и включение в процесс обучения различных видов памяти (зрительная, слуховая, осязательная).

Особенно важным является также возможность при помощи заявленного устройства обучения слепых людей, в частности детей, используя язык Брайля, так как помимо информации о способе записывания какого-либо звука методом осязания обучаемый получает информацию о его звучании, что в значительной степени повышает эффективность обучения как людей, незрячих с рождения, так и людей, потерявших зрение вследствие болезни, травмы и т.д. В данном случае также важным является то, что заявленная конструкция данного устройства позволяет осуществлять обучение с различного уровня, при этом этот уровень может регулировать и контролировать как сам обучаемый, так и его «учитель».

Заявленное изобретение выполнено в виде игры, что позволяет использовать его в удобное для обучаемого время и в удобном для него месте, независимо от «учителя», например, ребенок может занять себя, играя и учась, взрослый человек, например, может изучать иностранный язык между занятиями на курсах или, например, перед поездкой в какую-либо страну человек может изучить правильное произношение соответствующих географических названий и т.д., при этом может учитываться местный диалект.

В различных модификациях устройства носитель информации в зависимости от предмета изучения, от возраста обучаемого может иметь различное конструктивное исполнение, в частности в «детском» варианте носитель информации может иметь большие размеры по сравнению, например, с «взрослым» вариантом и т.д.

Сущность заявленного изобретения поясняется при помощи следующих чертежей.

На фиг.1 изображено заявленное изобретение с базовым элементом, выполненным в виде игральной доски.

На фиг.2 изображено заявленное изобретение с базовым элементом, выполненным в форме, повторяющей форму носителя информации (кубика).

На фиг.3 изображены носитель информации и базовый элемент с средством ориентации носителя информации на базовом элементе.

На фиг.4, 5, 6, 7 представлены различные формы исполнения носителя информации, а также различные изображения, представленные элементом информации.

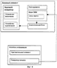
На фиг.8 представлена схема работы заявленного изобретения.

Заявленное устройство состоит из носителя информации 1, снабженного элементом отображения информации 2, базового элемента 3, который содержит звуковой генератор 4, устройство включения и выключения 5 (фиг.1, фиг.2) При этом заявленное устройство может содержать устройство подключения различных словарей игры 6.

На фиг.1 базовый элемент 3 выполнен в виде игровой доски, на которую устанавливают носители информации 1.

На фиг.2 базовый элемент 3 выполнен повторяющим форму носителя информации 1 и к нему последовательно присоединяют сами носители информации 1.

Носитель информации 1 может быть выполнен в виде кубика (фиг.1, фиг.2, фиг.3, фиг.4), а может быть выполнен в виде цилиндра (фиг.5), в виде пирамиды (фиг.7) или в виде плоского элемента различной формы (фиг.6).

Элемент информации 2 может содержать изображение буквы (фиг.5), изображение слога (фиг.1, фиг.2, фиг.6), комбинированное изображение буквы и соответствующего предмета (фиг.4, фиг.7). При этом идентичный по своему содержанию элемент информации 2 может быть нанесен на все грани носителя информации 1 или только на одну грань, или в случае комбинированного изображения может быть нанесена различная информация, объединенная в комбинацию, на разные грани носителя информации 1 (фиг.7).

Заявленное устройство может иметь хотя бы одну метку 7 для ориентации носителя информации 1 на базовом элементе 3 (фиг.1 или фиг.3). В качестве устройства для ориентации носителя информации 1 на базовом элементе 3 могут служить ячейки на игровой доске, имеющие соответствующие размеры под носитель информации 1 (фиг.1) или, например, метка 7 для ориентации носителя информации 1 на базовом элементе 3 имеет соответствующую ответную часть 8 на носителе информации (фиг.3).

Заявленное устройство говорящей развивающей игры работает следующим образом.

В зависимости от возраста, целей обучения, состояния здоровья и развития обучаемого могут быть использованы различные носители информации с различными элементами информации, а также различные словари игры, что обеспечивает поэтапность обучения. Конструкция данной игры позволяет обеспечивать поэтапность обучения, например от более простого к более сложному, в частности от прочтения отдельных букв к прочтению слов, поэтапность в целях обучения, в частности, при изучении иностранных языков это может быть изучение разговорного языка для осуществления поездки или изучение технического иностранного языка для осуществления в дальнейшем соответствующих переводов и т.д.

Носители информации 1 содержат органолептически воспринимаемые элементы отображения информации 2, а также снабжены органолептически невоспринимаемыми чуствительным элементом, в качестве которого используют полупроводниковую интегральную схему с переключателем, который контактирует с базовым элементом 3, при этом базовый элемент 3, содержит звуковой генератор 4, например синтезатор речи, с устройством включения и выключения, в качестве которого используют кнопочный или сенсорный контакт, соединенный с реле времени, мини-ЭВМ с блоком памяти, в который введен словарь игры, состоящий из информационных единиц, аналитический блок, соединенный с устройством включения звукового генератора. Генератор сигнала носителя информации 1, а случае работы с несколькими носителями информации одновременно генератор сигнала каждого носителя информации, электрически соединен через базовый элемент 3 с мини-ЭВМ, содержащей блоки долговременной и оперативной памяти, при этом в блок долговременной памяти введен набор словарей игры, а блок оперативной памяти содержит активированный словарь игры и информацию, поступающую от генератора сигнала носителя информации 1, при этом информация в блок оперативной памяти поступает при взаимодействии носителя информации 1 с базовым элементом 3 и стирается при прекращении этого взаимодействия, аналитический блок, на основе входного сигнала от мини-ЭВМ замыкает электрическую цепь звукового генератора при наличии совпадения с информационной единицей, хранящейся в словаре игры, при этом для срабатывания звукового генератора устройство включения активизировано, то есть достаточно нажать кнопку на базовом элементе.

Информация от носителей информации поступает в мини-ЭВМ посредством электропроводной поверхности игровой доски. Таким образом, для электрического соединения носителя информации с базовым элементом базовый элемент и носитель информации должны иметь по меньшей мере хотя бы по одной токопроводящей поверхности. Предложенная конструкция игры содержит источник питания, в качестве которого может быть использован аккумуляторный блок.

Для того, чтобы носитель информации можно было установить на базовый элемент, он имеет по меньшей мере одну плоскую поверхность. В качестве полупроводникового чувствительного элемента, расположенного в теле носителя информации, используют сенсорный переключатель, срабатывающий при взаимодействии с токопроводящей поверхностью, в частности, при простом касании носителем информации базового элемента, а также при касании носителей информации друг друга. Генератор сигнала также может быть расположен в теле носителя информации.

Рассмотрим следующий пример использования заявленной говорящей развивающей игры. Например, перед нами стоит задача обучения человека чтению. При помощи устройства подключения различных словарей игры 6 устанавливаем первый уровень сложности, подключая словарь игры, в который входят буквы и звуки. Используем набор носителей информации 1 с элементами отображения информации 2, с отдельными буквами. Обучаемый устанавливает носитель информации 1 на базовый элемент 3, при этом правильность установки для более хорошего электрического контакта между элементами игры обеспечивается при помощи метки для ориентации 5. Обучаемый активирует устройство включения 5 для срабатывания звукового генератора 4. При установке носителя информации 1 на базовый элемент 3 генератор сигнала носителя информации 1 электрически соединяется через базовый элемент 3 с мини-ЭВМ. Информация с носителя информации 1 считывается и поступает в оперативную память, затем при помощи аналитического блока она сравнивается с той информацией, которая хранится в активированном словаре игры, при совпадении этой информации подается сигнал на звуковой генератор 4 и при активировании устройства включения 5 звуковой генератор 4 «произносит» информацию, изображенную на соответствующем элементе отображения информации 2. Например, при изображении на носителе информации 1 буквы «М», обучаемый получает звуковую информацию «буква ЭМ, звук М» или следующую звуковую информацию просто «М». Таким образом, обучаемый может изучить весь алфавит, при этом получая информацию о названии буквы и о звуке, а также зрительную информацию о графическом изображении данного звука, буквы.

Далее опять при помощи устройства подключения различных словарей игры 6 устанавливаем второй уровень сложности, подключая словарь игры, в который входят слоги. При этом обучаемый может использовать как набор носителей информации 1 с элементами изображения информации 2, изображающими отдельные буквы, так и набор носителей информации 1 с элементами изображения информации 2, изображающими отдельные слоги. Используя набор с отдельными слогами процедура обучения на этом этапе происходит аналогично описанной выше. В случае использования набора с отдельными буквами заявленное устройство игры работает следующим образом. При установке носителя информации 1 на базовый элемент 3 генератор сигнала носителя информации 1 электрически соединяется через базовый элемент 3 с мини-ЭВМ. Информация с носителя информации 1 считывается и поступает в оперативную память, затем при установке следующего носителя информации 1, с него также считывается информация и поступает в оперативную память, далее помощи аналитического блока эта «суммарная» информация сравнивается с той информацией которая, хранится в активированном словаре игры, при совпадении данной единицы информации подается сигнал на звуковой генератор 4 и при активировании устройства включения 5 звуковой генератор 4 «произносит» соответствующую информацию. В данном случае важным является то, что при установке, например, следующей последовательности «Ю» «Л», «суммарная» информация, поступающая на сравнение это – «ЮЛ», и если в словаре игры отсутствует данное сочетание букв, по при активировании устройства включения 5 звуковой генератор 4 ничего не «произносит», но при последовательности «Л», «Ю», «суммарная» информация – это «ЛЮ» и при наличии данного слога в словаре игры звуковой генератор 4 его «произносит».

Затем устанавливают снова при помощи устройства подключения различных словарей игры 6 третий уровень сложности, подключают словарь игры, в который входят отдельные слова. При этом обучаемый может использовать как набор носителей информации 1 с элементами изображения информации 2, изображающими отдельные буквы, так и набор носителей информации 1 с элементами изображения информации 2, изображающими отдельные слоги и т.д. При этом срабатывает принцип работы, описанный выше, то есть при установке носителей информации 1 на базовый элемент 3 в определенном порядке и при сравнении через аналитический блок этого «порядка» получается слово, имеющееся в активированном словаре игры звуковой генератор 4 «произносит» это слово, причем, он может произносить это слово и по слогам.

Устройство реализует свои функции фактически при нажатии лишь на кнопку, что является простым и удобным в эксплуатации, и при этом его использование позволяет решить ряд сложных задач, возникающих в процессе обучения.

Анализируя вышеперечисленное можно сделать вывод о том, что заявленная конструкция говорящей развивающей игры позволяет знакомить обучаемого, например ребенка с буквами, запоминать их название, а также, что является очень важным при обучении чтению, это произношение звуков, как при помощи зрительной памяти, так и при помощи слуховой памяти. Поэтому, переход от знания отдельных букв к слитному чтению слогов и слов не вызывает затруднений, так как в процессе обучения формируется устойчивая ассоциативная связь между органолептически воспринимаемой обучаемым информацией об элементе информации и ее содержанием, выраженным в словесной форме, воспроизведенной звуковым генератором.

Заявленное устройство является игрой, позволяющей перебирать обучаемым множество комбинаций, например, букв и слогов, получая при этом определенный результат. Данное техническое решение может быть выполнение в демонстрационном варианте и использоваться, например педагогом для демонстрации произношения каких-либо звуков иностранного языка, при этом обучаемый получает визуальную информацию о правильной артикуляции данного звука и сразу же пример использования данного звука в слове, важным является то, что заявленное устройство позволяет обучаемому далее сравнить свое собственное произношение нового слова с «произношением» звукового генератора.

В зависимости от возраста обучаемого, уровня его подготовки, целей обучения и т.д. осуществляется выбор того или иного носителя информации 1 и содержания элементов информации 2. Таким образом, при обучении чтению и языковым дисциплинам в зависимости от возраста и подготовки обучаемого осуществляется переход от наиболее простых к более сложным вариантам.

При обучении детей младшего возраста процесс будет успешнее, если звуковой генератор 4 будет «говорить» знакомым ему ребенка голосом, например голосом его матери.

Изобретение может быть использовано для обучения незрячих людей чтению, музыке и т.п. В этом случае в качестве элементов информации используют символы, знаки, образы, воспринимаемые обучаемым при помощи осязания.

Изобретение может быть использовано для обучения различным дисциплинам: русскому и иностранным языкам, арифметике, географии, музыке и т.д.

Для обучения географии на носитель информации 1 в качестве элемента информации 2 нанесена географическая карта с каким- либо географическим объектом, изображенным на карте. В данном случае игра при помощи звукового генератора 4 обучает правильно произносить указанный географический объект. Этот принцип может быть использован также для правильного прочтения различных схем, плакатов и т.д.

Далее следует отметить, что данная конструкция заявленного устройства позволяет использовать его также для собирания, например, мозаики (пазл), то есть при неправильной установке носителя информации на базовом элементе подается соответствующий звуковой сигнал. При этом носитель информации имеет несколько токопроводящих поверхностей и несколько генераторов сигналов, дающих информацию о каждой стороне носителя информации, так как сравнение будет происходить с учетом точного пространственого расположения носителя информации, в данном случае в качестве правильной ориентации носителя информации также используют различные средства ориетации, а аналитический блок сравнивает данный кусочек изображения с кусочком изображения, расположенным в данной точке на образце, находящемся в словаре игры.

Формула изобретения

1. Говорящая развивающая игра, содержащая носитель информации, снабженный органолептически воспринимаемым элементом отображения информации и, по меньшей мере, одним органолептически невоспринимаемым чувствительным элементом, звуковой генератор, реле времени и блок памяти, отличающаяся тем, что игра дополнительно снабжена базовым элементом, который содержит звуковой генератор с устройством включения и выключения, соединенный с реле времени, мини-ЭВМ с блоком памяти, в который введен словарь игры, состоящий из информационных единиц, аналитический блок, соединенный с устройством включения звукового генератора, при этом носитель информации снабжен генератором сигнала, в качестве органолептически невоспринимаемого чувствительного элемента носителя информации используют полупроводниковую интегральную схему с переключателем, который контактирует с базовым элементом, генератор сигнала каждого носителя информации электрически соединен через базовый элемент с мини-ЭВМ, а аналитический блок на основе входного сигнала от мини-ЭВМ замыкает электрическую цепь звукового генератора при наличии совпадения с информационной единицей, хранящейся в словаре игры, при этом для срабатывания звукового генератора устройство включения активизировано.

2. Игра по п.1, отличающаяся тем, что базовый элемент игры выполнен в виде игровой доски, на которую устанавливают носители информации.

3. Игра по п.2, отличающаяся тем, что сигнал от каждого носителя информации поступает в мини-ЭВМ посредством электропроводной поверхности игровой доски.

4. Игра по п.1, отличающаяся тем, что базовый элемент игры выполнен повторяющим форму носителя информации и к нему присоединяют носители информации.

5. Игра по п.4, отличающаяся тем, что сигнал от каждого носителя информации поступает в мини-ЭВМ посредством электропроводной поверхности базового элемента.

6. Игра по п.1, отличающаяся тем, что звуковой генератор выполнен в виде синтезатора речи.

7. Игра по п.1, отличающаяся тем, что в качестве устройства включения звукового генератора используют кнопочный контакт.

8. Игра по п.1, отличающаяся тем, что в качестве устройства включения звукового генератора используют сенсорный контакт.

9. Игра по п.1, отличающаяся тем, что мини-ЭВМ содержит блоки долговременной и оперативной памяти.

10. Игра по п.1, отличающаяся тем, что в блок долговременной памяти введен набор словарей игры.

11. Игра по п.1, отличающаяся тем, что блок оперативной памяти содержит активированный словарь игры.

12. Игра по п.1, отличающаяся тем, что словарь игры включает отдельные слова.

13. Игра по п.1, отличающаяся тем, что словарь игры включает отдельные буквы.

14. Игра по п.1, отличающаяся тем, что словарь игры включает слова, разбитые на слоги.

15. Игра по п.1, отличающаяся тем, что словарь игры включает слова, разбитые на буквы.

16. Игра по п.1, отличающаяся тем, что словарь игры включает отдельные слоги.

17. Игра по п.1, отличающаяся тем, что словарь игры включает отдельные предложения.

18. Игра по п.9, отличающаяся тем, что в блоке оперативной памяти хранится информация, поступающая от генератора сигнала носителя информации.

19. Игра по п.18, отличающаяся тем, что информация в блок оперативной памяти поступает при взаимодействии носителя информации с базовым элементом и стирается при прекращении этого взаимодействия.

20. Игра по п.1, отличающаяся тем, что носитель информации выполнен в виде кубика.

21. Игра по п.1, отличающаяся тем, что носитель информации выполнен в виде цилиндра.

22. Игра по п.1, отличающаяся тем, что носитель информации выполнен в виде пирамиды.

23. Игра по п.1, отличающаяся тем, что носитель информации выполнен в виде плоского элемента различной формы.

24. Игра по п.1, отличающаяся тем, что, по меньшей мере, хотя бы одна поверхность носителя информации имеет элемент информации.

25. Игра по п.1, отличающаяся тем, что элемент информации содержит изображение буквы.

26. Игра по п.1, отличающаяся тем, что элемент информации содержит изображение слога.

27. Игра по п.1, отличающаяся тем, что элемент информации содержит изображение слова.

28. Игра по п.1, отличающаяся тем, что элемент информации содержит комбинированное изображение слова и соответствующего предмета.

29. Игра по п.1, отличающаяся тем, что элемент информации содержит комбинированное изображение буквы и соответствующего предмета.

30. Игра по п.1, отличающаяся тем, что элемент информации содержит изображение артикуляции буквы.

31. Игра по п.1, отличающаяся тем, что идентичный по своему содержанию элемент информации нанесен на все грани носителя информации.

32. Игра по п.1, отличающаяся тем, что базовый элемент имеет, по меньшей мере, одну токопроводящую поверхность.

33. Игра по п.1, отличающаяся тем, что носитель информации имеет, по меньшей мере, одну токопроводящую поверхность.

34. Игра по п.1, отличающаяся тем, что носитель информации имеет, по меньшей мере, одну метку для ориентации его на базовом элементе.

35. Игра по п.34, отличающаяся тем, что в качестве метки для ориентации носителя информации на базовом элементе используют нанесенные на одну из его граней метки в виде зазубрины, точки и т.д.

36. Игра по п.1, отличающаяся тем, что она дополнительно содержит источник питания.

37. Игра по п.32, отличающаяся тем, что в качестве источника питания используют аккумуляторный блок.

38. Игра по п.1, отличающаяся тем, что носитель информации имеет, по меньшей мере, одну плоскую поверхность.

39. Игра по п.1, отличающаяся тем, что в качестве полупроводникового чувствительного элемента используют сенсорный переключатель, срабатывающий при взаимодействии с токопроводящей поверхностью.

40. Игра по п.1, отличающаяся тем, что полупроводниковый чувствительный элемент расположен в теле носителя информации.

41. Игра по п.1, отличающаяся тем, что генератор сигнала расположен в теле носителя информации.

42. Игра по п.1, отличающаяся тем, что она дополнительно содержит устройство подключения различных словарей игры.

43. Игра по п.1, отличающаяся тем, что различные словари содержат различные уровни сложности записанной в них информации.

РИСУНКИ

Categories: BD_2374000-2374999