|
|
(21), (22) Заявка: 2008113577/09, 10.04.2008
(24) Дата начала отсчета срока действия патента:
10.04.2008
(46) Опубликовано: 27.11.2009
(56) Список документов, цитированных в отчете о поиске:
US 20040088302 A1, 06.05.2004. US 20040223063 A1, 11.11.2004. RU 2320011 C1, 20.03.2008. US 20070041657 A1, 22.02.2007. US 5923775 A, 13.07.1999.
Адрес для переписки:
117393, Москва, ул.Профсоюзная, 78, оф.3323, СТАРФИЛД, пат.пов. В.Н.Рослову
|
(72) Автор(ы):
Толстая Екатерина Витальевна (RU), Сафонов Илья Владимирович (RU), Курилин Илья Васильевич (RU), Ефимов Сергей Викентьевич (RU), Рычагов Михаил Николаевич (RU)
(73) Патентообладатель(и):
Корпорация “САМСУНГ ЭЛЕКТРОНИКС Ко., Лтд.” (KR)
|
(54) СПОСОБ ПОВЫШЕНИЯ КАЧЕСТВА ЦИФРОВОГО ИЗОБРАЖЕНИЯ НА ОСНОВЕ МЕТАДАННЫХ
(57) Реферат:
Изобретение относится к области обработки цифровых изображений. Техническим результатом изобретения является сокращение среднего времени обработки цифрового изображения и вычислительных ресурсов. Способ повышения качества цифрового изображения на основе метаданных включает в себя выполнение следующих операций: определяют на основе EXIF-меток вероятность наличия JPEG-артефактов; осуществляют коррекцию JPEG-артефактов; определяют на основе EXIF-меток вероятность наличия высокого уровня шумов; оценивают уровень шумов; понижают уровень шумов; определяют на основе EXIF-меток вероятность наличия эффекта размытого движения; оценивают уровень эффекта размытого движения; осуществляют коррекцию эффекта размытого движения; оценивают экспозицию изображения на основе анализа EXIF-меток эскизов изображения; осуществляют коррекцию экспозиции; определяют на основе EXIF-меток вероятность наличия эффекта красных глаз; осуществляют коррекцию эффекта красных глаз. 5 з.п. ф-лы, 3 ил.
Заявляемое изобретение относится к области обработки цифровых изображений. В частности, оно имеет отношение к определению качества изображения и его повышению.
С появлением цифровых камер процесс фотосъемки становится все более увлекательным и легким занятием. Число фотографий, ежегодно отснимаемых, возрастает в геометрической прогрессии частично из-за низкой стоимости и простоты съемки. Все более впечатляющее число отснятых фотографий требует больше усилий в отборе фотографий для архивирования и печати. Например, сортировка десятков и даже сотен фотографий, отснятых во время поездки, чтобы выбрать подходящие для распечатки или сохранения, может быть очень трудоемкой задачей. В процессе отбора одним из основных критериев, используемых пользователем при решении вопроса о распечатке цифровой фотографии, является качество фотографии. Некоторые изображения могут быть отбракованы из-за низкого качества (например, быть недодержанные, передержанные или низкоконтрастные) или из-за неприемлемого содержания. Как правило, системы классификации качества классифицируют изображения на основе контент-анализа изображений. Каждое изображение обычно представляется рядом признаков низкого уровня (например, структура, цвет и форма), которые извлекаются из изображения. Изображения классифицируют, занося соответствующие признаки в классификатор, который был настроен на предварительно проиндексированные изображения, относящиеся к рассматриваемому классу качества (например, передержанные, недодержанные, низкоконтрастные и др.). Основываясь на вводимых признаках, классификатор определяет, должны ли новые изображения быть классифицированы в данный класс качества.
Фотография, сделанная цифровой камерой, обычно включает метаданные камеры, в число которых могут входить показания датчиков, установочные данные камеры и другая информация, относящаяся к процессу съемки. Метаданные – это термин, который относится к данным о данных: для цифровых фотографов, использующих цифровые камеры, это означает вспомогательную, то есть дополнительную информацию об отснятой фотографии. Несколько лет назад группа крупных производителей фототехники в сотрудничестве с Ассоциацией Японской Электронной и Информационной Промышленности (JEITA) разработала систему метаданных под названием Обменный Формат Графических Файлов (EXIF). Эта система разработана для того, чтобы встраивать в цифровой кадр непосредственно в момент съемки определенный набор информации, касающейся функции камеры, параметров изображения и различной дополнительной информации. Этот расширенный набор информации может быть потенциально полезным для улучшения цифровой фотографии, однако мультиразмерность и различная структура данных затрудняют их использование.
Фактически, в настоящее время для того, чтобы цифровые камеры (Digital Still Camera) могли использовать дополнительные информационные области EXIF, их сделали обязательными. Метаданные EXIF обычно служат для запоминания условий съемки и представления автоматических или ручных настроек. Современная DSC способна автоматически выбрать наилучшие параметры съемки на основе замеров условий окружающей среды и установленных пользовательских режимов. Однако, не исключена ситуация, когда сложность внешних факторов является результатом неадекватного автоматического или ручного выбора настроек камеры. Теоретически это может обнаружиться постфактум на основе анализа EXIF-метаданных.
Современные фотопринтеры дают возможность выполнить отпечаток с карт памяти. Пользователь может вручную индексировать изображения, которые просматриваются на соответствующих ЖК дисплеях DSC или принтера. Однако размер такого дисплея обычно недостаточен для четкой оценки качества изображения. Кроме того, многие модели принтеров не имеют дисплея вообще, а процесс отбора фотоизображений требует долгих усилий, особенно если принять во внимание, что современные карточки памяти DSC вмещают сотни фотографий.
Принтер может выполнять в отношении классифицированных фотографий, например, следующую операцию: печатать полноразмерными только качественные фотографии, а те фотографии, которые требуют дополнительной обработки по повышению качества, печатать лишь в качестве малоразмерных эскизов и т.д.
В [3] авторы используют систему получения сведений, основанную на поиске данных для того, чтобы автоматически связывать комбинации многоразмерных разнородных EXIF-метаданных с типами сцены. Таким образом, возможно осуществлять очень простую и эффективную классификацию сцены для определенных типов фотографий. Предусмотрен также пользовательский интерфейс, в котором пользователь может ввести с клавиатуры запрос относительно метаданных, а система разыщет в базе изобразительных данных те изображения, которые соответствуют запросу, и выведет их на дисплей. Этот подход ассоциирует EXIF-метаданные со специфическими типами сцен, таких как сцены с задней подсветкой, вечерние сцены и сцены со снегом. Чтобы улучшить результаты классификации, начальную классификацию, базирующуюся только на метаданных, совмещают с простым, основанным на гистограмме, анализом для быстрой проверки обнаруженных сведений. Результаты классификации, в свою очередь, могут использоваться для лучшего управления, оценки или повышения качества фотографии.
Выложенная заявка на патент США 20070041657 [4] раскрывает устройство обработки изображения, которое определяет качество изображения и включает в свой состав разделительный блок, разбивающий данные изображения на множество разделенных изображений, блок вычисления, рассчитывающий гистограмму яркости соответствующих разделенных изображений, и блок оценки, оценивающий качество соответствующих разделенных изображений путем использования гистограммы яркости разделенных изображений и оценивающий качество данных изображения с учетом коэффициентов этих оцененных качеств. Соответственно, качество данных изображения может быть определено более точно и более точно.
Выложенная заявка на патент США 20060239583 [5] описывает способ и устройство коррекции яркости изображения, с помощью которых определяется информация относительно числового распределения пикселей яркости, и яркость конкретного участка изображения корректируется с использованием признаков согласно характеру распределения обнаруженной числовой информации. Соответственно, ухудшение характеристик распознавания изображения человеком компенсируется в конкретной области, такой как область низкой яркости изображения.
Профиль шума устройства представляет собой многократно используемый анализ шумовых свойств устройства захвата изображения (цифровая камера, сканер и т.д.), работающего в определенном режиме. Используя шумовой профиль для устройства отображения, работающего в автоматическом режиме, то есть использование EXIF-информации о типе устройства захвата изображения, а также предварительно записанного или загруженного шумового профиля, делает шумовое подавление профилированным именно для данного устройства отображения. Анализ шумов изображения и оценка качества изображения могут осуществляться автоматически после получения файла цифрового изображения, использующего EXIF-метаданные.
Представленное в указанном изобретении техническое решение описывает быстродействующий способ автоматического выбора изображения для распечатки высококачественных изображений из базы фотоданных. Качественные изображения, классифицированные на основе EXIF- информации, могут печататься в пакетном режиме без какого-либо дополнительного анализа. Главное преимущество этого метода состоит в сокращении продолжительности обработки по сравнению с качественной оценкой на основе контент-анализа изображения.
Выложенная заявка на патент США 20070253699 [6] касается классификационной системы, основанной на метаданных. При этом результат классификации получают на основе метаданных, ассоциированных с изображением, и по гистограмме, построенной по значениям яркости изображения. Таким образом, изображение классифицируют (относят) в соответствии с типом сцены, причем используют как результаты классификации, основанной на метаданных, так и результаты классификации, основанной на гистограмме. Система обработки изображения включает классификатор типов сцены на основе метаданных и классификатор проверки. Первый классификатор выполняет начальную классификацию изображения в класс по типу сцены, а второй классификатор проверяет результат начальной классификации по методу, основанному на гистограмме значений яркости изображения. Этот способ-аналог не позволяет классифицировать изображения по признаку качества.
Патент США 6895112 [7] раскрывает метод обнаружения красных глаз, основанный на обнаружении красной области с помощью меток (тэгов) разделов EXIF, в которых содержится указание относительно того, использовалась ли вспышка при съемке. Для цифровой съемки используют цифровую камеру, в которой либо установлена, либо снята метка в этом разделе (метка “Вспышка” в EXIF) для каждого изображения, что указывает, использовалась ли вспышка камеры при съемке каждого изображения. Процесс обнаружения красных глаз, описанный в [7], позволяет проверить информационный заголовок изображения, и если этот заголовок указывает, что вспышка не использовалась, то процесс сразу выдает заключение о том, что никакой проблемы красных глаз не существует, без дальнейшего анализа изображения. Такие быстрые заключения могут сократить время, требуемое для обработки изображения, а также сократить число ложных срабатываний индикатора красных глаз. Помимо этого, заголовок может также включать информацию (например, в разделе метки “Вспышка” в EXIF) относительно того, был ли возвратный свет от вспышки обнаружен в камере. Если никакой возвратный свет не был обнаружен, то процесс обнаружения красных глаз может выдать заключение о том, что свет вспышки был недостаточным для съемки, и, таким образом, света вспышки не хватало для проявления эффекта красных глаз (и, таким образом, быстро решить, что никакого эффекта красных глаз не существует, что не требует дальнейшего анализа изображения).
Выложенная заявка на патент США 20050031224 [8] раскрывает способ обнаружения дефекта красных глаз и исправления этого дефекта. Способ, частично, основан на анализе метаданных, которые используются для упрощенного обнаружения дефекта красных глаз в цифровом изображении. Например, один или более критериев исключения могут быть использованы для вывода о том, что вспышка не применялась. Метаданные, содержащиеся в цифровом изображении, могут быть проанализированы в качестве меток EXIF или просто меток, и на основе такой информации может быть выполнена глобальная постобработка изображения, чтобы подкорректирвать градацию тонов изображения, резкость и/или цветовой баланс. Другой способ использования метаданных может найти применение в фотообрабатывающей промышленности, когда цифровое изображение может быть подвергнуто постобработке для оптимизации результатов печати снимков. Метаданные изображения могут использоваться для определения диапазона размеров объектов и связанных с ними признаков на изображении, а также для коррекции глобальных параметров, таких как градация тонов изображения, резкость и цветной баланс.
Известны многочисленные способы, направленные на выявление и устранение только одного типа дефектов и основанные на контент-анализе изображения, например следующие патенты США: 6950473 [9], 5923775 [10], 6987530 [11], 728414 [12]. Однако последовательное применение этих способов занимает много времени, и их правильная последовательность неочевидна.
Большинство систем классификации по признаку качества классифицируют изображения на основе контент-анализа изображений. Каждое изображение обычно представляется набором признаков низкого уровня (например, структура, цвет и форма), которые выявляются в изображении. Изображения классифицируются на основе соответствующих признаков с помощью классификатора, который прошел обучение на тестовых изображениях, классифицированных в зависимости от класса качества (например, передержано, недодержано, низкоконтрастно и др.). Основанный на входных признаках классификатор определяет, должны ли новые изображения быть классифицированы в соответствующий класс качества.
К сожалению, методы классификации, основанные на содержании сцены, требуют значительных вычислительных ресурсов, в том числе существенных ресурсов памяти, что делает их неподходящими в практическом применении для реализации на аппаратном уровне.
Задача, на решение которой направлено заявляемое изобретение, состоит в разработке сквозного процесса классификации стандартных дефектов, основанного только на использовании меток EXIF, сокращающего среднее время обработки и не требующего дополнительных вычислительных ресурсов.
Технический результат достигается путем создания нового способа
повышения качества цифрового изображения на основе метаданных, включающего в себя выполнение следующих операций:
– определяют на основе EXIF-меток вероятность наличия JPEG-артефактов;
– осуществляют коррекцию JPEG-артефактов;
– определяют на основе EXIF-меток вероятность наличия высокого уровня шумов;
– оценивают уровень шумов;
– понижают уровень шумов;
– определяют на основе EXIF-меток вероятность наличия эффекта размытого движения;
– оценивают уровень эффекта размытого движения;
– осуществляют коррекцию эффекта размытого движения;
– оценивают экспозицию изображения на основе анализа EXIF-меток эскизов (thumbnail) изображения;
– осуществляют коррекцию экспозиции;
– определяют на основе EXIF-меток вероятность наличия эффекта красных глаз;
– осуществляют коррекцию эффекта красных глаз.
При реализации заявляемого способа целесообразно определять вероятность наличия JPEG-артефактов на основе таких EXIF-меток, как CompressedBitsPerPixel, PixelYDimension, PixelXDimension.
При реализации заявляемого способа целесообразно определять вероятность наличия интенсивных шумов на основе таких EXIF-меток, как ExposureTime, FNumber, ISOSpeedRating, GainControl.
При реализации заявляемого способа целесообразно определять вероятность наличия эффекта размытого движения на основе таких EXIF-меток, как ExposureTime.
При реализации заявляемого способа целесообразно оценивать экспозицию изображения на основе таких EXIF-меток, как эскизы (thumbnail) изображений.
При реализации заявляемого способа целесообразно определять вероятность наличия эффекта красных глаз на основе таких EXIF-меток, как Flash.
Для лучшего понимания существа заявляемого изобретения далее приводится его детальное описание с привлечением графических материалов.
Фиг.1. Таблица частоты (в процентном отношении) появления EXIF-меток и самой вероятной комбинации меток-признаков для каждого класса дефектов в обучающей базе данных изображений.
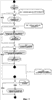
Фиг.2. Схема процесса улучшения изображений на основе EXIF-меток.
Фиг.3. Модуль обработки экспозиции для процесса улучшения изображений, основанного на EXIF-метках.
Проблема автоматического анализа и повышения качества изображения становится все более актуальной с ростом популярности цифровой фотографии. Дело в том, что пользователь, получивший возможность съемки большого количества изображений, зачастую хранит данные на компьютере и во многих случаях не имеет реальной возможности отсортировать изображения “хорошего качества” от изображений “плохого” качества. Заявляемое техническое решение представляет собой один из первых шагов в этом направлении.
Первым этапом реализации заявляемого способа является обоснованный выбор наиболее распространенных классов возможных дефектов.
Самые распространенные классы дефектов можно представить в следующем перечне.
1. Проблемы экспозиции:
– недодержка;
– передержка;
– низкий контраст;
– заднее освещение объекта.
2. «Зашумленная» фотография.
3. Цветовые оттенки (искажения):
– синий оттенок;
– зеленый оттенок;
– желтый оттенок;
– красный оттенок.
4. Размытая фотография:
– расфокусированный снимок;
– эффект размытого движения.
5. JPEG-артефакты.
6. Красные глаза.
Для разработки классификации, содержащей указанные классы, была создана обучающую база тестовых изображений. Обучающая база включала 1054 изображения. В приведенной на Фиг.1 таблице для каждого класса дефектов приведены самые вероятные комбинации меток-признаков. Таблица показывает частоту (в процентах) появления каждой метки в обучающей базе изображений.
Можно заметить, что информативность для каждого из выбранных EXIF-полей неодинакова. Например, если поля ExposureTime и FNumber представляют действительные значения времени экспозиции (выдержки) и фокусного расстояния камеры, то метка BrightnessValue часто содержит данные, указывающие на то, что реальные значение яркости не поддаются измерению. Поэтому из 8.8% изображений, на которых помечено поле BrightnessValue, полезную информацию несет еще более ограниченное число изображений. Кроме того, ряд меток заменяется производителями цифровых камер в полях Maker Notes, что делает эту информацию недоступной при поточной обработке.
Для эффективной классификации необходимо выбрать и проанализировать наиболее информативные сочетания меток-признаков для каждого класса дефектов. После чего необходимо разработать правила классификации, основанные на таком сочетании признаков, и осуществить обучение классификатора на тестовой базе снимков.
Представляется возможным, используя EXIF-информацию, установить с высокой степенью точности наличие или отсутствие нескольких видов дефектов. Ниже приводится пример развернутого и основанного на EXIF-информации анализа наиболее часто встречающихся дефектов цифровых фотографий.
Классификация проблемы экспозиции
Как показывает наш анализ, большинство изображений, содержащих EXIF-метки, включают также эскизы (“thumbnails”), т.е. уменьшенные изображения, которые используются для индексации основных изображений. Например, в нашей базе данных из 1054 изображений 98.5% содержат эскизы. Анализ качества изображения с использованием гистограммы «эскиз изображения» (“thumbnail image”) можно провести с помощью способов, описанных в [4].
Анализ на основе EXIF-меток для классификации «зашумленных» Фотографий (Noisy Photos classification)
Теоретически, «шум» на изображении появляется в случаях длительной экспозиции, слабого освещения матрицы, высокого значения ISO, а также чрезмерного усиления сигнала. Исходя из этого, мы проанализировали следующие EXIF-метки: ExposureTime, FNumber, Flash, ISOSpeedRating, GainControl.
Существует участок с малыми значениями Exposure Time (large values -log2(ExposureTime)) и участок с малыми значениями FNumber (диафрагма открыта), где появление «зашумленных» изображений маловероятно. У конкретных моделей камер (устройств цифровой съемки) и даже у целых классов таких устройств такой участок может быть значительным, однако, если анализировать все модели в целом, то этот участок может быть определен следующим образом:
-log2(ExposureTime)>6 and FNumber<4
(ExposureTime<0.015 and FNumber<4).
С применением процесса обучения имеется возможность выявить около 15% нормальных фотографий, которые не могут быть подвержены процедуре коррекции шумов, что в общем случае позволяет сократить время обработки.
К сожалению, представляется невозможным выявить зашумленные фотографии с ошибкой менее 30-40%. Информация о вспышке не добавляет новых данных для выявления зашумленных фотографий.
Метка ISOSpeedRatings присутствует на 51% фотографий, включенных в обучающую базу данных.
Теоретически, высокие значения ISO ассоциируются с высоким уровнем шумов. Тем не менее, для недорогих компактных камер значение 100 ISO может считаться большим, в то же время для профессиональных камер даже при значениях 400 ISO и выше имеется возможность получения нормальных изображений. В принципе, можно считать, что у современных камер более зашумленные фотографии получаются при значениях ISO свыше 800.
Метка ISOSpeedRatings присутствует на 29% фотографий, включенных в обучающую базу данных. Теоретически, значения GainControhl=2 (High Gain Up – усиление сигнала) соответствуют более высокому уровню зашумленности. Действительно, метка High Gain Up соответствует зашумленным изображениям, но в то же время зашумленные изображения соответствуют также и другим значениям GainControl.
Предлагается правило для выявления тех изображений, которые не нуждаются в коррекции зашумления:
ExposureTime<0.015 and FNumber<4 и
ISOSpeedRatings<=800 (если ISOSpeedRatings присутствует) и
GainControl !=2 (если GainControl присутствует)
Введение данного условия, основанного на EXIF-данных, в процесс повышения качества позволяет устранить стадию фильтрации шумов для 15-20% фотографий, что сокращает общее время обработки.
Классификация Фотографий с размытым движением
Разработано правило, выражаемое следующей формулой:

Это правило вносит ошибку перепроверки, равную 12.9%. Увеличение числа признаков не ведет к существенному снижению ошибки.
Классификация изображения, содержащего JPEG-артефакты
Прежде всего была проанализирована EXIF-метка “CompressedBitsPerPixel”. Эта метка присутствует на 87% фотографий из нашей базы данных изображений. Реальное соотношение “bits per pixel” (ВРР) вычислялось следующим образом:
Реальное ВРР=(Размер файла в битах)/(Ширина*Высота)
Реальное ВРР зависит от содержания изображения. Хорошо известно, что чем более сглаженным является изображение, тем выше степень JPEG-компрессии. Это значит, что, например, фотографии с дефектом «размытого движения» будут иметь более высокую степень компрессии.
Возникает трудность в разделении хороших фотографий, т.е. без артефактов, вызванных JPEG-компрессией, и плохих фотографий, т.е. имеющих такие артефакты. В рассматриваемом примере это может быть следствием несовершенства процедуры тестирования (все плохие фотографии были выполнены в течение нескольких фотосессий при одинаковых параметрах освещенности и экспозиции).
Представляется целесообразным рассмотреть проблему минимизации ошибок второго рода, а именно ошибочно признанных дефектными изображений: такой классификатор может исключить ситуации, когда дефект присутствует, а классификатор индексирует фотографию как хорошую. В процедуре улучшения на основе EXIF такой классификатор сообщит, когда появление артефактов вполне возможно, и не позволит проводить JPEG-улучшение хороших изображений. В принципе, применение такой классификации может предшествовать применению более тонкой классификации.
Способ JPEG-компрессии основан на разбиении изображения на неперекрывающиеся квадраты размером 8 на 8 пикселей и применении дискретного косинусного преобразования. Это означает, что с увеличением масштаба изображения (и реального повышения разрешения при печати) компрессионные искажения становятся все менее заметными, особенно при печати изображения. Из этого наблюдения следует, что размер изображения (в пикселах) может служить хорошим отличительным признаком для классификации изображения.
Таким образом, предлагается для классификации изображений, подверженных или не подверженных искажениям JPEG-компрессии, использовать следующие EXIF-метки:
– CompressedBitsPerPixel
– PixelYDimension
– PixelXDimension.
Эти метки широко используются производителями камер и представлены на всех изображениях в нашей базе данных.
В качестве обучающей базы данных использовались 976 изображений, в том числе 873 хороших, т.е. качественных, и 103 плохих, т.е. некачественных фотографий. Был разработан линейно-разделяющий классификатор. В ходе тестирования 200 изображений (среди которых было 179 хороших и 21 плохое фото) данный классификатор показал следующие результаты:
Ошибки первого рода (FP) 38
Ошибки второго рода (FN) 1
Такой результат свидетельствует о том, что вполне возможно исключить хорошие изображения, которые не требуют JPEG-улучшения.
Ниже приводится правило принятия решения, с помощью которого определяют, подвержено или нет изображение искажениям JPEG-компрессии.




Если C1>C2, то искажение JPEG компрессией присутствует, а если С1<С2, то изображение достаточно качественное.
Очередность выполнения различных стадий выявления и коррекции также важна, поскольку они влияют одна на другую. На Фиг.2 представлена блок-схема процедуры улучшения изображений, основанной на EXIF-метаданных. Первоначально, получение EXIF-метаданных цифровых изображений с камеры, карты памяти, CD-ROM, CD-RW, DVD или иного устройства, на которых может храниться информация или с которой ее можно считать, осуществляется на этапе 201. На этапе 202 алгоритм проверяет наличие различимых JPEG-артефактов. Если «да», то JPEG-артефакты корректируют на этапе 203, например, как описано в [12], а выявление заметного шума осуществляют на этапе 204. Если на изображении присутствует заметный шум, то степень (уровень) зашумленности определяют на этапе 205. Известно много способов определения степени зашумленности. Можно, например, использовать способ, описанный в [2]. Понижение уровня зашумленности осуществляют на этапе 206. Есть много хорошо известных способов понижения уровня шумов. Вероятность наличия смазанного движения устанавливают на этапе 207. Если имеется возможность обнаружения смазанного движения, выявление смазанного движения на основе содержания изображения (контента) осуществляют на этапе 208. Коррекцию смазанного движения осуществляют на этапе 209. Известно много способов выявления и коррекции смазанного движения. Один из таких способов описан в [1]. Выявление и коррекцию экспозиции осуществляют на этапе 210. На этапе 211 алгоритм проверяет, использовалась ли вспышка. Если «да», то на этапе 212 осуществляют выявление и коррекцию эффекта «красных глаз» на основе выложенной заявки на патент РФ 2006123847. Если вспышка не включалась, то работа алгоритма завершается.
На Фиг.3 приведена блок-схема модуля обработки экспозиции, используемого в процедуре улучшения изображения на основе EXIF-метаданных. На этапе 301 осуществляют загрузку эскизов изображений из EXIF-метаданных. На этапе 302 проводят расчет гистограммы яркости эскизов изображений. Классификацию эскизов изображений на Нормальные (Normal), Недодержанные (UnderExposed), Передержанные (OverExposed) и Подсвеченные (Backlighted) выполняют на основе методик, описанных в выложенных заявках на патент [4] и [5], а возможная запись классифицируемых признаков в метаданные выполняется на этапе 303. На этапе 304 с помощью алгоритма проверяют, не является ли изображение Недодержанным (UnderExposed). Если «да», то глобальную коррекцию контраста осуществляют на этапе 306. Если «нет», то на этапе 305 с помощью алгоритма проверяют, не является ли изображение Передержанным (OverExposed). Если изображение является передержанным, то общую коррекцию контраста осуществляют на этапе 306. Если изображение не является Передержанным, то на этапе 307 выявляют дефект Подсветки (Backlight). Если выявлен дефект Подсветки, то этот дефект корректируют на этапе 308. Если этот вид дефекта не выявлен, то работа модуля обработки экспозиции в процедуре улучшения изображения на основе EXIF-метаданных завершается.
Поскольку возможны различные варианты реализации процедуры, описанной в заявляемом изобретении, то все они должны рассматриваться как попадающие под охрану в объеме, определенном формулой изобретения.
Источники информации
[1] Rob Fergus, Barun Singh, Aaron Hertzmann, Sam T. Roweis, William T. Freeman Removing Camera Shake from a Single Photograph. SIGGRAPH 2006, Boston.
[2] Peter Meer, Jean-Michel Jolion, Azriel Rosenfeld A Fast Parallel Algorithm for Blind Estimation of Noise Variance. IEEE Trans. Pattern Anal. Mach. Intel]. 12 (2): 216-223 (1990).
[3] Jonathan Yen, Peng Wu, Daniel Tretter Knowledge discovery for better photographs Proc. of SPIE-IS&T Electronic Imaging, SPIE Vol.6506, 65060B, 2007.
[4] US Laid-Open Patent Application 20070041657.
[5] US Laid-Open Patent Application 20060239583.
[6] US Laid-Open Patent Application 20070253699.
[7] US Patent 6,895,112.
[8] US Laid-Open Patent Application 20050031224.
[9] US Patent 6,950,473.
[10] US Patent 5,923,775.
[11] US Patent 6,987,530.
[12] US Patent 6,728,414.
Формула изобретения
1. Способ повышения качества цифрового изображения на основе метаданных, включающий в себя выполнение следующих операций: определяют на основе EXIF-меток вероятность наличия JPEG-артефактов; осуществляют коррекцию JPEG-артефактов; определяют на основе EXIF-меток вероятность наличия высокого уровня шумов; оценивают уровень шумов; понижают уровень шумов; определяют на основе EXIF-меток вероятность наличия эффекта размытого движения; оценивают уровень эффекта размытого движения; осуществляют коррекцию эффекта размытого движения; оценивают экспозицию изображения на основе анализа EXIF-меток эскизов (thumbnail) изображения; осуществляют коррекцию экспозиции; определяют на основе EXIF-меток вероятность наличия эффекта красных глаз; осуществляют коррекцию эффекта красных глаз.
2. Способ по п.1, отличающийся тем, что вероятность наличия JPEG-артефактов определяют на основе таких EXIF-меток, как CompressedBitsPerPixel, PixelYDimension, PixelXDimension.
3. Способ по п.1, отличающийся тем, что вероятность наличия интенсивных шумов определяют на основе таких EXIF-меток, как ExposureTime, FNumber, ISOSpeedRating, GainControl.
4. Способ по п.1, отличающийся тем, что вероятность наличия эффекта размытого движения определяют на основе таких EXIF-меток, как ExposureTime.
5. Способ по п.1, отличающийся тем, что экспозицию изображения оценивают на основе таких EXIF-меток, как эскизы (thumbnails) изображений.
6. Способ по п.1, отличающийся тем, что вероятность наличия эффекта красных глаз определяют на основе таких EXIF-меток, как Flash.
РИСУНКИ
|
|