|
|
(21), (22) Заявка: 2008122513/28, 06.06.2008
(24) Дата начала отсчета срока действия патента:
06.06.2008
(46) Опубликовано: 27.11.2009
(56) Список документов, цитированных в отчете о поиске:
RU 2004103751 А, 20.04.2006. RU 2002104631 A, 27.05.2003. SU 1815615 A1, 15.05.1993. US 5027333 A, 25.06.1991. US 3736557 A, 29.05.1973.
Адрес для переписки:
300012, г.Тула, пр. Ленина, 99, (ТАИИ), научно-исследовательский отдел
|
(72) Автор(ы):
Шмелёв Виктор Владимирович (RU), Подорожный Виталий Михайлович (RU), Кортюков Иван Иванович (RU), Корольков Сергей Михайлович (RU), Зайчиков Игорь Вячеславович (RU), Шмелёв Сергей Викторович (RU), Козлов Егор Сергеевич (RU)
(73) Патентообладатель(и):
Государственное образовательное учреждение высшего профессионального образования ТУЛЬСКИЙ АРТИЛЛЕРИЙСКИЙ ИНЖЕНЕРНЫЙ ИНСТИТУТ (ТАИИ) (RU)
|
(54) АКУСТИЧЕСКИЙ ЛОКАТОР
(57) Реферат:
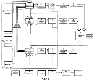
Настоящее изобретение относится к звукометрическим станциям и может быть использовано для определения удаления источника звука (ИЗ) от акустического локатора (АЛ), его пеленга и топографических координат (ТК) этого ИЗ. АЛ включает в себя две линейные группы (ЛГ), включающие в себя по двадцать звукоприемников (ЗП), три канала обработки сигнала (КОС), электронно-вычислительную машину (ЭВМ), цепь формирования селекторного импульса (ЦФСИ) и цепь формирования блокирующего импульса (ЦФБИ). Каждый КОС состоит из выделителя сигнала, сумматора напряжений (СН), специального амплитудного детектора, аналого-цифрового преобразователя (АЦП) и последовательно соединенного с ним регистра, который соединен с ЭВМ. Выделитель сигнала состоит из двадцати избирательных усилителей (ИУ), двадцати схем совпадений и двадцати электронных ключей. ЦФСИ включает в себя последовательно включенные фронтальный звукоприемник, триггер Шмитта и одновибратор. ЦФБИ включает в себя последовательно включенные тыловой звукоприемник, триггер Шмитта и одновибратор. Также введена система управления характеристиками направленности, состоящая из двух микроконверторов, дифференцирующей RC цепи и диода, позволяющая соединять выходы ИУ с входами СН в определенный момент времени, определяемые программой. Технический результат – повышение помехозащищенности АЛ, получение ТК ИЗ, находящихся в секторе разведки 80°. 22 ил.
Текст описания приведен в факсимильном виде.                                                                                        
Формула изобретения
Акустический локатор, включающий в себя две линейные группы, каждая из которых состоит из двадцати звукоприемников, соединенных с соответствующими входами трех параллельно включенных каналов, первый и второй каналы принимают акустические сигналы с первой линейной группы звукоприемников, причем первый канал принимает акустические сигналы на одной частоте с третьим, а второй на более высокой частоте, третий канал принимает акустические сигналы со второй линейной группы звукоприемников, при этом в каждый канал включены последовательно соединенные выделитель сигнала, сумматор напряжения, специальный амплитудный детектор, аналого-цифровой преобразователь и регистр, выходы регистров каждого канала соединены с электронно-вычислительной машиной, каждый из выделителей сигнала включает в себя двадцать избирательных усилителей, на вход которых подается сигнал из соответствующего звукоприемника, двадцать электронных ключей, на вход которых подается сигнал из соответствующего избирательного усилителя, и двадцать схем совпадений с тремя входами, с выхода каждой схемы совпадений сигнал подается на управляющий вход соответствующего электронного ключа, а с выхода последнего – на соответствующий вход сумматора напряжений, специальный амплитудный детектор включает в себя последовательно соединенные между собой мостовой выпрямитель, на вход которого подается сигнал с сумматора напряжений, емкостный фильтр, на вход которого подается сигнал с выхода мостового выпрямителя, и электронный ключ, на вход которого подается сигнал с емкостного фильтра, с выхода которого подается сигнал на вход аналого-цифрового преобразователя, кроме того, введены первая цепь, состоящая из последовательно соединенных фронтального звукоприемника, триггера Шмитта и одновибратора, и вторая цепь, состоящая из последовательно соединенных тылового звукоприемника, триггера Шмитта и одновибратора, выход одновибратора первой цепи соединен с первыми входами схем совпадений выделителей сигналов всех трех каналов и управляющим входом электронного ключа специального амплитудного детектора, выход одновибратора второй цепи соединен с третьими входами схем совпадений выделителей сигналов всех трех каналов, отличающийся тем, что в него дополнительно введена система управления характеристиками направленности, состоящая из дифференцирующей цепи, диода, микроконвертора первого и второго каналов, микроконвертора третьего канала, причем на вход дифференцирующей цепи сигнал в виде прямоугольного импульса положительной полярности длительностью полторы секунды поступает с одновибратора первой вышеуказанной цепи, с выхода дифференцирующей цепи сигнал поступает на вход диода, его анод, с выхода диода сигнал поступает на вход микроконвертора первого и второго каналов, а также на вход микроконвертора третьего канала, с выходов один, два и так далее двадцать микроконвертора первого и второго каналов в определенный момент времени, определяемые установленной в этот микроконвертор программой, сигналы в виде прямоугольного импульса положительной полярности длительностью полсекунды поступают на входы два соответствующих схем совпадений выделителей сигналов первого и второго каналов, с выходов один, два и так далее двадцать микроконвертора третьего канала в определенные моменты времени, определяемые установленной в этот микроконвертор программой, сигналы в виде прямоугольного импульса положительной полярности длительностью полсекунды поступают на входы два соответствующих схем совпадений выделителей сигналов третьего канала, с выхода одновибратора второй вышеуказанной цепи сигнал в виде прямоугольного импульса положительной полярности длительностью две с половиной секунды поступают на входы три всех схем совпадений выделителей сигналов первого, второго и третьего каналов.
РИСУНКИ
|
|