|
|
(21), (22) Заявка: 2006138502/09, 29.03.2005
(24) Дата начала отсчета срока действия патента:
29.03.2005
(30) Конвенционный приоритет:
01.04.2004 US 10/816,991
(43) Дата публикации заявки: 10.05.2008
(46) Опубликовано: 27.10.2009
(56) Список документов, цитированных в отчете о поиске:
: ЕР 1162752 А1, 12.12.2001. ЕР 1134897 А1, 19.09.2001. RU 2209516 С2, 27.07.2003. RU 2201655 C2, 27.03.2003.
(85) Дата перевода заявки PCT на национальную фазу:
01.11.2006
(86) Заявка PCT:
US 2005/010438 20050329
(87) Публикация PCT:
WO 2005/099107 20051020
Адрес для переписки:
129090, Москва, ул. Б.Спасская, 25, стр.3, ООО “Юридическая фирма Городисский и Партнеры”, пат.пов. Ю.Д.Кузнецову, рег. 595
|
(72) Автор(ы):
БРЕЛЕР Маттиас (US), НЕУФЕЛД Артур Дж. (US), ЛЮ Цзин (US), МЭЙ Джон Чарльз (US), ОТТЕ Курт В. (US)
(73) Патентообладатель(и):
КВЭЛКОММ ИНКОРПОРЕЙТЕД (US)
|
(54) СЕТЕВОЕ УСТРОЙСТВО БЕСПРОВОДНОЙ СВЯЗИ, ЗАПРОГРАММИРОВАННОЕ ДЛЯ ИДЕНТИФИКАЦИИ И ИСКЛЮЧЕНИЯ ВЕРОЯТНЫХ ОШИБОК, СВЯЗАННЫХ С МНОГОЛУЧЕВЫМ РАСПРОСТРАНЕНИЕМ, И ПОВЫШЕНИЯ ТОЧНОСТИ КОРРЕКЦИИ ОШИБКИ СПЯЩЕГО ТАКТОВОГО ГЕНЕРАТОРА, ВЫЗВАННОЙ ВОЗДЕЙСТВИЕМ ТЕМПЕРАТУРЫ
(57) Реферат:
Изобретение относится к области связи и может быть использовано в беспроводных сетях связи для коррекции ошибки частоты тактового генератора в спящем режиме. В спящем режиме частоту генератора (116) устройства (100) беспроводной связи оценивают для компенсации оцененных ошибок, вызванных воздействием температуры. При оценке ошибок, вызванных воздействием температуры, ошибки частоты спящего режима генератора обрабатывают как ошибки, вызываемые воздействием температуры, а вероятные ошибки, связанные с многолучевым распространением, ограничивают до заданного максимума ошибки спящего режима тактового генератора, соответствующего продолжительности сна, в течение которой произошла ошибка. Технический результат заключается в повышении точности коррекции частоты спящего режима генератора тактовой частоты. 16 н. и 11 з.п. ф-лы, 8 ил.
Область техники, к которой относится изобретение
Настоящее изобретение, в целом, относится к устройствам беспроводной связи, используемым в сетях беспроводных связей. Конкретно, изобретение относится к устройству беспроводной связи, корректирующему ошибку спящего тактового генератора, вызванную воздействием температуры.
Уровень техники
Мобильный телефон периодически выходит на короткое время из режима сна для приема сигналов системы поисковой связи от базовых станций, приводящих телефон в состояние готовности приема входящих вызовов, а также для выполнения других задач, таких как поиск пилот-сигналов близлежащих базовых станций и т.д. Синхронизация этого состояния активации критически важна, поскольку оно должно совпасть с заданным временем, установленным в сети. Если состояние активации наступает слишком поздно или слишком рано, телефон пропускает возможность послать/принять сигналы в установленное сетью время. В этом случае сотовый телефон может пропустить все поступающие вызовы и полностью потерять сетевое обслуживание.
Поэтому в условиях беспроводной среды существует потребность в точных методах коррекции работы спящего тактового генератора.
КРАТКОЕ ОПИСАНИЕ ЧЕРТЕЖЕЙ
Фиг.1A – блок-схема контура управления для коррекции работы спящего тактового генератора согласно уровню техники.
Фиг.1B – блок-схема соединений компонент устройства беспроводной связи.
Фиг.1C – структурная схема контура управления для коррекции работы спящего тактового генератора.
Фиг.2 – блок-схема цифрового устройства обработки данных.
Фиг.3 – чертеж носителя.
Фиг.4 – блок-схема способа проведения операций сна/активации, содержащих операции оценки и коррекции частоты тактового генератора.
Фиг.5 – блок-схема более подробных операций коррекции частоты спящего тактового генератора.
Фиг.6 – график наихудшего сценария дрейфа частоты генератора, вызванного воздействием температуры, и соответствующая ограничительная кривая для варианта осуществления.
ПОДРОБНОЕ ОПИСАНИЕ
Характер, задачи и преимущества изобретения станут более понятны специалистам в данной области техники после рассмотрения приведенного подробного описания вместе с сопровождающими чертежами.
Разработчики мобильных телефонов сталкиваются с множеством различных технических проблем. Одной из наиболее сложных проблем является необходимость использования мощности батареи для питания приемопередатчика, громкоговорителя, микрофона, дисплея и всех других встроенных электронных устройств. Батарея может обеспечивать конечное количество энергии, пока не истощится, после чего телефон прекращает работать. Конечно, большинство батарей мобильных телефонов могут заряжаться, но это требует доступа к источнику питания.
Поэтому мобильные телефоны разрабатываются с возможностью работы в различных режимах с низким потреблением энергии. При отсутствии исходящих или входящих вызовов мобильный телефон находится в “нерабочем” состоянии. Время от времени некоторые модели телефонов входят в состояние “обычного сна”, в котором телефон выборочно отключает различные свои устройства, такие как приемопередатчик, центральный процессор и некоторые другие устройства. При этом телефон потребляет очень малый ток. В строго намеченные моменты времени телефон на короткое время включается, в основном, чтобы принять сигналы поисковой связи от базовых станций, приводящие телефон в готовность к приему входящих вызовов и для других целей, таких как поиск пилотов-сигналов близлежащих базовых станций и т.д.
Некоторые модели даже способны ввести режим “глубокого сна”, в котором мобильный телефон не может вступать в связь ни с какими базовыми станциями в течение некоторого периода времени. В этом режиме телефон прекращает все связи и просто ждет входного сигнала от пользователя, при этом в максимальной степени сокращая потребление от источника питания. Поведение телефона в режиме “глубокого сна” совершенно очевидно, поскольку он просто прекращает большинство операций.
Но в отношении состояния обычного сна существуют несколько проблем, которые приходится преодолевать. Главная проблема состоит в точном поддержании слежения за временем. Основной принцип состоит в том, что когда мобильный телефон находится в состоянии сна, он использует специальный спящий генератор для поддержания времени. И в идеальных условиях такой генератор должен точно следить за ходом времени. Однако колебания температуры телефона приводят к повышению или понижению частоты генератора. Хотя существенные колебания температуры телефона могут вызываться экстремальными погодными условиями или другими состояниями окружающего воздуха, более существенное влияние возникает при нагревании телефона во время использования и охлаждения во время бездействия.
Одним из, по-видимому, разумных способов могло бы быть простое продление активного состояния телефона, чтобы гарантировать связь с базовой станцией. Но это нежелательно, поскольку влечет за собой большое потребление энергии от батареи, сокращая время работы телефона до момента, когда необходим заряд батареи. Другой способ может состоять в коррекции сигнала генератора относительно опорного тактового сигнала, поступающего от сети в течение некоторого времени в активном состоянии. Однако даже при такой частой установке тактового сигнала в исходное состояние частота генератора телефона все еще может сильно смещаться.
Другим, по-видимому, разумным способом могло бы быть использование схемы самого телефона для слежения за частотой тактового генератора. Этот способ признает трудность изменения частоты спящего генератора, поэтому вместо этого он старается следить за фактической частотой спящего тактового генератора для учета воздействия температуры на основании сигналов ошибки между сигналом генератора и сетевым опорным сигналом. Фиг.1A показывает контур управления, моделирующий пример осуществления такого способа. Хотя этот способ решает некоторые из этих проблем, при частом повторении периодов сна короткой длительности алгоритм не особенно точен. На деле ошибки, вызванные воздействием температуры, при описанном способе могут быть больше. Кроме того, коррекция температурных ошибок более сложна, чем это кажется, поскольку существуют другие ошибки, которые могут маскировать труднообъяснимое влияние температуры на работу генератора.
Одной из таких ошибок является ошибка, вызванная “многолучевым распространением”. А именно, когда телефон переходит в активное состояние и принимает первый доступный синхронизирующий сигнал от базовой станции, этот сигнал может иметь задержку относительно того синхронизирующего сигнала, который в последний раз использовался телефоном. Эта задержка может быть вызвана изменением отражения от зданий, земли и других структур. Таким образом, появление этого синхронизирующего сигнала на телефон может быть задержано относительно его ожидаемого времени, и при этом даже идеально работающий во времени генератор выглядит как работающий быстро. Может также возникнуть противоположная ситуация, когда генератор ошибочно может выглядеть как работающий медленно из-за большей, чем для более позднего синхронизирующего сигнала, задержки начального синхронизирующего сигнала за счет многолучевого распространения.
Соответственно, существует необходимость решения проблемы выявления и минимизации ошибок поддержания времени, вызванных изменениями температуры в течение периодов сна мобильных телефонов.
Способ представлен для коррекции частоты спящего тактового генератора устройства беспроводной связи. Частота спящего тактового генератора оценивается для компенсации оцененных ошибок, вызванных воздействием температуры. При оценке ошибок, вызванных воздействием температуры, ошибки частоты спящего тактового генератора обрабатываются как ошибки, вызванные воздействием температуры, а вероятные ошибки за счет многолучевого распространения ограничиваются заданной максимальной ошибкой частоты спящего тактового генератора для соответствующей продолжительности режима сна, в течение которой возникла ошибка.
Также представлен способ коррекции частоты спящего режима тактового генератора устройства беспроводной связи для учета ошибки, вызванной воздействием температуры, путем идентификации и ограничения вероятных ошибок за счет многолучевого распространения, заключающийся в том, что в ответ на активацию, следующую за состоянием сна, используют опорный тактовый сигнал сети для определения текущей ошибки частоты спящего режима тактового генератора; используют заданную зависимость между продолжительностью сна и заданным максимумом ошибки спящего режима тактового генератора для идентификации соответствующей максимальной ошибки, относящейся к упомянутому состоянию сна; идентифицируют обусловленную ошибку частоты спящего режима тактового генератора, которая является текущей ошибкой частоты спящего режима тактового генератора, ограниченной до идентифицированной максимальной ошибки, если только предыдущие текущие ошибки частоты спящего режима тактового генератора того же математического знака и превышающие заданное пороговое значение не имели место для заданного количества последовательных моментов времени, содержащих текущую ошибку, в этом случае обусловленная ошибка частоты спящего режима тактового генератора является текущей частотой спящего режима тактового генератора без ограничения; используют обусловленную ошибку частоты спящего режима тактового генератора для оценки и коррекции частоты спящего режима тактового генератора.
КОМПОНЕНТЫ УСТРОЙСТВА И ИХ СОЕДИНЕНИЕ
Введение
В общих чертах, одним из составляющих настоящего изобретения является устройство беспроводной связи, работающее в сети беспроводной связи. Устройство использует спящий тактовый генератор для осуществления подстройки, когда устройство переходит в активное состояние из состояния сна с пониженным потреблением энергии. Устройство выполнено с возможностью исключения вероятных ошибок за счет многолучевого распространения для повышения точности коррекции ошибок, вызванных изменением температуры при работе его спящего тактового генератора. Одним из примеров применения этой технологии является беспроводной мобильный телефон в сети многостанционного доступа с кодовым разделением каналов (CDMA). Для повышения точности температурной компенсации устройство также выявляет и ограничивает вероятные ошибки за счет многолучевого распространения. Конечно, это изобретение в большой степени может быть распространено на любую другую технологию радиосвязи, в которой удаленные устройства используют спящие тактовые генераторы.
Беспроводный телефон
Фиг.1B иллюстрирует устройство беспроводной связи 100, которым в этом примере является беспроводный телефон. Устройство 100 содержит громкоговоритель 108, интерфейс пользователя 110, микрофон 114, приемопередатчик 104, антенну 106, устройство обработки данных 102 и спящий тактовый генератор 116 вместе с любой другой обычной схемой, которая может меняться в зависимости от технологии связи, применения, особенностей телефонов и т.д. Устройство 102 может содержать одну или более логических схем, схемы на дискретных элементах, интегральные схемы специального назначения (ASIC), микропроцессоры, компьютеры или другие устройства. Различные конкретные примеры обсуждаются ниже со ссылкой на фиг.2-3. Устройство 102 служит для управления работой компонент 104, 108, 110 и 114, а также прохождением сигналов между этими компонентами.
Вышеперечисленные компоненты питаются от батареи (не показана). Для экономии энергии батареи некоторые или все компоненты 108, 110, 114, 104 во время состояний ожидания с пониженным потреблением энергии могут быть частично или полностью отключены. Кроме того, некоторая часть или все устройство 102 в это время могут быть выключены. Дополнительно, для поддержания слежения за временем в состоянии сна спящий тактовый генератор 116 активирует некоторые или все компоненты 108, 110, 114, 104, 102. Хотя квалифицированным специалистам в данной области (для которых полезно это изобретение) различные варианты реализации будут очевидны, спящий тактовый генератор 116 в этом примере содержит генератор с номинальной частотой. Эта частота может меняться в зависимости от температуры, компенсация воздействия которой является сущностью настоящего изобретения.
Дополнительно, устройство 102 также содержит блок коррекции ошибок 180, который программируется, электрически конфигурируется или иначе структурируется, чтобы распознать и затем скорректировать ошибки работы спящего тактового генератора 116, вызванные воздействием температуры. Блок 180 может содержать входящий компонент 102 устройства, который содержит отдельное программное обеспечение, аппаратные средства, встроенное программируемое обеспечение или комбинацию этих или других технологий. Блок 180 ниже обсуждается более подробно.
Хотя устройство 100 обсуждается по отношению к мобильному блоку беспроводной связи, устройство 100 может быть мобильным или стационарным. Кроме того, устройство 100 может содержать устройство передачи данных, которое связывается через беспроводной канал или через проводной канал, например, используя оптоволоконный или коаксиальный кабели. В дополнение (или вместо) к беспроводным или проводным телефонам, устройство 100 может быть выполнено с возможностью реализации различных других устройств, включая, в частности, плату персонального компьютера, компактную флэш-память, внешний или внутренний модем и т.д.
Блок коррекции ошибок
Как упомянуто выше, блок 180 (фиг.1B) предназначен для распознавания и последующей коррекции ошибок в работе спящего тактового генератора 116, вызванных воздействием температуры. Блок 180 может содержать одну или более логических схем, схемы на дискретных элементах, интегральные схемы специального назначения (ASIC), микропроцессоры, компьютеры или другие устройства одной и той же или другой технологии, как устройство 102.
Чтобы более конкретно объяснить работу блока 180, на фиг.1C показан контур управления 178. Контур 178 моделирует работу блока 180, не описывая фактические элементы схемы. В точке 185 контур 178 принимает временную ошибку. Временная ошибка в этом примере описывается не в секундах или минутах, а в терминах частей элементарных посылок CDMA. Сигнал 185 представляет полную ошибку, возникшую в течение времени последнего состояния сна, то есть насколько рано или поздно закончился последний период ожидания, измеренный в элементарных посылках CDMA. Эта ошибка возникает вследствие повторного процесса вхождения в синхронизм. В некоторых случаях, эта ошибка в элементарных посылках CDMA может быть оговорена в требованиях.
Ошибка между расчетной и фактической частотой обозначена как сигнал 183, но эта ошибка частоты не наблюдается непосредственно, а наблюдается только временная ошибка 185, который следует из нее. Чтобы промоделировать ситуацию, когда вместо частотной ошибки наблюдается временная ошибка, частотная ошибка 183 умножается на 184b в устройстве 184a. Эта операция выполняется естественным образом, а не за счет работы схемотехники или программирования. Приведенное ниже поясняет пример. В этом примере, результат оценки частоты составляет 600,00 cx16 на один период спящего тактового генератора (cx16 – 1/16 часть одной элементарной посылки CDMA) и желательная продолжительность состояния сна равна 1,28 с, что эквивалентно 1,28*16*1,2288e6=25165824 cx16. Здесь, 25165824 cxl6 соответствует 41943 периодам сна тактового генератора, когда используется оцененное значение 600,00 cxl6_per_clk. Для этих многочисленных периодов спящего тактового генератора наступает следующее состояние сна. Если истинная частота равна 600,01 cx16 за один период спящего тактового генератора, то телефон находился в режиме сна не 25165824 cx16, как было желательно, а 41943*600,01 cxl6=25166219 cxl6 или 1,28002… секунды. Таким образом, при повторном вхождении системы в синхронизм наблюдается ошибка 25166219-25165824=395 сx16 (приблизительно 25 элементарных посылок).
Для моделирования возникновения временной ошибки 185 фиг.1C содержит задержку 194 (которая моделирует время сна), недоступную частоту генератора 182 (которая неизвестна) и операцию умножения 184a на число состояний сна спящего тактового генератора 184b.
В зависимости от некоторых факторов блок ограничения 186 выборочно ограничивает ошибку 185 до назначенного максимума. Проблема необходимости ограничивать сигнал 185 и какой максимум должен использоваться, обсуждается ниже со ссылкой на фиг.5.
Выходной сигнал 187 блока ограничения 186 умножается на заданный коэффициент усиления 188, чтобы получить усиленный сигнал 189. Коэффициент усиления 188 обеспечивает регулирование быстродействия контура 178 и поддерживает установившийся режим работы контура. В примере для 188 используется адаптивное усиление. В этом примере коэффициент усиления, обратно пропорциональный числу колебаний спящего тактового генератора в состоянии сна (ровно половина от числа колебаний), используется для продолжительности состояния сна, превышающей 217 колебаний спящего тактового генератора, а фиксированный коэффициент усиления 2-18 используется для продолжительности состояния сна 217 и меньше. Целью адаптивного усиления является поддержание постоянной времени контура постоянной для продолжительности состояний до 217 колебаний спящего тактового генератора.
Усиленный сигнал 189 подается на накопитель 190, который служит для регулирования оцененного значения 193. Другими словами, ограниченный (операция 186) и масштабированный (умножение 188) вариант временной ошибки 185 прибавляется к результату оценки 193. Этот результат оценки далее используется для вычисления новой продолжительности состояния сна, выраженной числом колебаний спящего тактового генератора. Задержка 194 моделирует продолжительность состояния сна. Различие между оцененным задержанным значением 196 и физической частотой генератора 182 вместе с умножением 184a моделируют создание временной ошибки 185, возникающей потому, что оцененная частота 196 спящего тактового генератора не соответствует фактической частоте тактового генератора 182.
Цифровое устройство обработки данных
Устройства обработки данных, такие как компоненты 102, 180, 116, 104 на фиг.1B, или любой один или более их входящих компонент, могут реализовываться в различной форме. Одним из примеров является цифровое устройство обработки данных, представленное в качестве примера аппаратными компонентами и соединениями цифрового устройства обработки данных 200 на фиг.2.
Устройство 200 содержит процессор 202, такой как микропроцессор, персональный компьютер, автоматизированное рабочее место, контроллер, микроконтроллер, конечный автомат или другое устройство обработки, подключенное к запоминающему устройству 204. В существующем примере, запоминающее устройство 204 содержит запоминающее устройство с быстрой выборкой 206, а также энергонезависимое запоминающее устройство 208. Запоминающее устройство с быстрой выборкой 206 может содержать оперативное запоминающее устройство (“ОЗУ”) и может использоваться для хранения команд программирования, выполняемых процессором 202. Энергонезависимое запоминающее устройство 208 может содержать, например, работающее от батареи резервное ОЗУ, электрически стираемое программируемое ПЗУ, программируемое постоянное запоминающее устройство флэш-типа, один или более магнитных дисков хранения данных, таких как накопитель на жестком диске, лентопротяжное устройство или любое другое подходящее запоминающее устройство. Устройство 200 также содержит вход/выход 210 типа линии, шины, кабеля, звена электромагнитной связи, канала, интерфейса или другого средства для процессора 202, чтобы обмениваться данными с другими аппаратными средствами, внешними по отношению к устройству 200.
Несмотря на конкретное предшествующее описание, обычно специалисты в данной области техники (получающие пользу от этого изобретения) понимают, что устройство, описанное выше, может быть реализовано в виде машины различной конструкции, не выходя за сферу действия изобретения. Как конкретный пример, один из компонентов 206, 208 может быть исключен; также запоминающее устройство 204, 206 и(или) 208 может быть предоставлено как встроенное в процессор 202 или даже как внешнее по отношению к устройству 200.
Логическая схема
В отличие от цифрового устройства обработки данных, описанного выше, другой вариант осуществления изобретения использует вместо исполняемых компьютером команд логическую схему, чтобы реализовывать различные обрабатывающие устройства, как описано выше. В зависимости от конкретных требований применения в отношении быстродействия, расходов, затрат на инструменты и т.п. эта логическая схема может осуществляться путем создания интегральных схем специального назначения (ASIC), содержащих тысячи крошечных встроенных микротранзисторов. Такая ASIC может быть реализована с помощью технологий CMOS, TTL, VLSI или другой подходящей технологии. Другие альтернативы включают чип для цифровой обработки сигналов (DSP), схемы на дискретных элементах (таких как резисторы, конденсаторы, диоды, катушки индуктивности и микротранзисторы), программируемую вентильную матрицу (FPGA), программируемую логическую матрицу (PLA), программируемое логическое устройство (PLD) и т.п.
Работа
После описания различных структурных признаков далее описываются некоторые аспекты работы настоящего изобретения.
Носитель сигнала
Повсюду, где реализуются какие-либо функциональные возможности настоящего изобретения с использованием одной или нескольких выполняемых машиной последовательностей программ, такие последовательности могут осуществляться в различных формах носителя сигнала. В контексте фиг.2 такой носитель сигнала может содержать, например, запоминающее устройство 204 или другой носитель сигнала, такой как сменный носитель 300 для хранения данных (фиг.3), прямо или косвенно доступный с помощью процессора 202. Независимо от того, содержатся ли они в запоминающем устройстве 206, на носителе 300 сигнала или где-то в другом месте, команды могут храниться на многих пригодных для машинного считывания носителях для хранения данных. Некоторые примеры включают в себя запоминающее устройство прямого доступа (например, обычный “накопитель на магнитных дисках”, матрица недорогих дисков с избыточностью (“RAID”) или другое устройство хранения данных прямого доступа (“DASD”)), запоминающее устройство последовательного доступа, такое как магнитная или оптическая лента, электронная энергонезависимая память (например, ROM, EPROM, флэш-PROM или EEPROM), ОЗУ с резервной батареей, оптическое запоминающее устройство (например, CD-ROM, WORM, DVD, цифровая оптическая лента), “перфорированные” бумажные карты или другой подходящий носитель сигнала, включая аналоговые или цифровые средства связи и аналоговые звенья и звенья связи и беспроводную связь. В поясняющем примере осуществления изобретения пригодные для машинного считывания команды могут содержать объектный код программного обеспечения, компилированный на таком языке, как ассемблер, Си и т.д.
Логическая схема
В отличие от носителя сигнала, описанного выше, некоторые или любые функциональные возможности настоящего изобретения для выполнения команд могут осуществляться с использованием логической схемы вместо процессора. Такая логическая схема, таким образом, выполняется с возможностью проведения операций по осуществлению некоторого или любого аспекта способа, предложенного в настоящем изобретении. Логическая схема может быть реализована с использованием множества различных типов схем, как описано выше.
Введение в подробности работы
Как упомянуто выше, одним из аспектов работы настоящего изобретения является процесс, задача которого состоит в предсказании работы спящего тактового генератора с учетом ошибок, вызванных воздействием температуры, которые в противном случае могут создавать помеху точному поддержанию времени во время состояния сна с пониженным потреблением энергии. В частности, эти подробности работы описываются в контексте схемы, приведенной на фиг.1B, где это применимо.
Общая последовательность работы
Фиг.4 показывает последовательность операций для выполнения операций сна/активации, чтобы оценить и подстроить частоту спящего тактового генератора. На этапе 402 оценивается начальное значение частоты генератора. Результат может содержать результат оценки частоты в Герцах или других единицах измерения, результат оценки продолжительности одного колебания (“период тактового генератора”) спящего тактового генератора (то есть, частота-1), результат оценки другого временного эталона (такого как элементарные посылки CDMA), приходящийся на один период спящего тактового генератора, или любую другую полезную аналогичную величину. Например, первоначально оцененное значение может быть 600/16 элементарных посылок CDMA на период спящего тактового генератора. Это значение может быть заданным при проектировании/изготовлении, программируемым при запуске устройства 100, происходящим после захвата сетью сигнала устройством 100, повторно вызываемым из энергонезависимой памяти при каждом начальном запуске оборудования 102, и т.д.
На этапе 404 компоненты устройства 100 (такие как 102, 108, 110, 114, 104 и т.д.) входят в состояние сна на назначенное время. Спящий тактовый генератор 116 устанавливается на активацию устройства 102 в другое назначенное время, которое измеряется в периодах спящего тактового генератора. На этапе 406 спящий тактовый генератор 116 переключает устройство 102, чтобы активировать его в назначенное время. Выполнение этапов 404, 406 может проводиться согласно методам, которые уже хорошо известны в данной области техники.
Затем последовательность 400 выполняет операцию коррекции 407, которая дополнительно содержит этапы 408, 410, 412. Операция 407 может выполняться, например, с помощью контура управления 178 на фиг.1C. Этап 407 служит для прогнозирования частоты спящего тактового генератора, учитывающего любую ошибку частоты спящего тактового генератора, вызванную воздействием температуры в течение последнего состояния сна (404). На этапе 408 блок 180 измеряет ошибку между ожидаемой и фактической частотами спящего тактового генератора 116. Она может определяться, например, первым определением фактического времени, в которое активируется блок 100 (этап 406) в соответствии с обеспечиваемым сетью опорным тактовым сигналом, с последующим вычислением разности между фактическим временем активации и временем активации, индицируемым спящим генератором тактового сигнала, и далее вычислением ошибочной частоты спящего генератора тактового сигнала 116, которая в результате должна привести к ошибочному времени активации.
На этапе 410 блок 180 выборочно “ограничивает” ошибку, измеренную на этапе 408. А именно, на основе величины ошибки и первопричины ошибки блок 180 выборочно ограничивает ошибку до установленного максимального значения. Это помогает при корректировке температурной ошибки спящего тактового генератора исключить из рассмотрения ошибки, связанные с многолучевым распространением. В примере осуществления этап 410 использует заданную зависимость между продолжительностью состояния сна и заданной максимальной ошибкой спящего тактового генератора, чтобы идентифицировать соответствующую максимальную ошибку, и выборочно ограничивает текущую ошибку до идентифицированной максимальной ошибки. Фиг.6 показывает пример графика максимальной ошибки спящего тактового генератора для различного времени режима сна. Подробности выполнения ограничения более подробно обсуждаются ниже со ссылкой на фиг.5.
Далее, на этапе 412 блок 180 оценивает фактическую рабочую частоту спящего тактового генератора 116, используя ограниченную ошибку (полученную на этапе 410). В примере осуществления это выполняется путем регулирования предыдущего результата оценки, который получен на этапе 402, если стандартная программа 400 заканчивается с первого раза, или который в противном случае получен в результате последнего выполнения этапа 412. Хотя выбор и ограничение ошибок обладают новизной, операция оценки фактической рабочей частоты спящего тактового генератора, основанная на определенных измеренных ошибках, известна на уровне техники и более того реализуется в различных коммерчески доступных изделиях типа телефона Verizon, модель 7135, работающего в системе CDMA.
При наличии подготовленного скорректированного результата оценки рабочей частоты спящего тактового генератора 116 на этапе 414 далее происходит ожидание до тех пор, пока устройство 102 не сигнализирует о появлении следующего состояния сна, и когда это происходит, управление возвращается на этап 404. Соответственно, когда этап 404 выполняется в следующий раз, устройство 102 использует скорректированный результат оценки рабочей частоты (полученный на этапе 412) при планировании значения частоты спящего тактового генератора, которое будет соответствовать следующему времени активации (406).
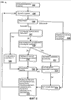
Ограничение – Конкретный пример
На фиг.5 показан пример стандартной программы ограничения 500 для осуществления этапа 410, показанного на фиг.4. Этап 502 устанавливает счетчик на ноль. Этот счетчик будет считать количество следующих друг за другом возникновений больших ошибок, которое, вероятно, является признаком ошибки, вызванной воздействием температуры. Ошибки из-за многолучевого распространения не могут непрерывно давать один и тот же математический знак.
Этап 504 принимает “текущую” ошибку (от этапа 408). Этап 506 сравнивает ошибку с заданным пороговым значением ошибки. Если текущая ошибка превышает пороговое значение ошибки, этап 506 переходит к этапу 507 (описанному ниже). Если текущая ошибка не превышает пороговое значение ошибки, этап 506 переходит к этапу 508 (также описанному ниже). В поясняющем примере пороговое значение содержит график 602, приведенный на фиг.6 (описан ниже). Сравнение текущей ошибки с графиком 602 гарантирует, что меньшие ошибки (возможно, вызванные температурой или шумами) направляются на этап 508, где они не ограничены, а большие ошибки (возможно, из-за многолучевого распространения) должным образом анализируются, начиная с этапа 507. Для типичных периодов сна ошибки наихудшего случая, происходящие из-за вызванного воздействием температуры дрейфа генератора, значительно меньше ошибок, обычно вызываемых изменением условий многолучевого распространения. Характер графика 602 (описанный ниже) также гарантирует, что ошибки, которые могут быть вызваны переключением генератора или подобного шума, не ограничиваются для избежания сбоя.
Как упомянуто выше, малые ошибки обрабатываются на этапе 508. Эти ошибки, поскольку они малы, вероятно, происходят из-за воздействия температуры, шума или другого влияния, отличного от многолучевого распространения. Этот этап (508) устанавливает в исходное состояние счетчик последовательных больших ошибок одного и того же знака, и текущая ошибка не ограничивается (этап 516). Этот счетчик содержит схемное устройство (не показано), программное обеспечение, встроенное программное обеспечение или другую технологию, которая реализуется как часть блока 180 или, по крайней мере, доступна ему. Поскольку текущая ошибка в этом случае не ограничивается, сама текущая ошибка является выходным сигналом (522) для использования при регулировке значения, оцененного на этапе 412 (фиг.4). После этапа 522 стандартная программа 500 возвращается на этап 504, чтобы принять ошибку для следующего состояния сна.
Что касается больших ошибок, то их обработка начинается с этапа 507. Большие ошибки могут происходить из-за воздействия температуры или шума, а также из-за многолучевого распространения. Этап 507 запрашивает, превысила ли снова пороговое значение последняя ошибка (при последнем состоянии сна). Если не превысила, в счетчике последовательных больших ошибок одного и того же знака устанавливается единица (этап 509) и текущая ошибка ограничивается на этапе 520. Эта ошибка (после ограничения) затем используется (522) для оценки частоты тактового генератора. Далее последовательность 500 возвращается на этап 504, чтобы принять следующую ошибку за период сна.
Напротив, если последняя ошибка была большая, этап 510 спрашивает, изменялся ли математический знак текущей ошибки по сравнению с последней ошибкой. Один математический знак используется для описания ошибок, при которых частота спящего тактового генератора быстро изменяется относительно последнего состояния сна, а противоположный математический знак используется для описания ошибок, при которых частота спящего тактового генератора изменяется медленно. Поэтому в зависимости от того, ошибка больше нуля (один знак) или меньше нуля (другой знак), это указывает на то, что последнее состояние закончилось раньше или позже.
Если этап 520 обнаруживает изменение знака, ошибка может происходить за счет многолучевого распространения или из-за температуры. Соответственно, счетчик устанавливается в исходное состояние (этап 518), и текущая ошибка ограничивается (этап 520). Цель ограничения текущей ошибки на этапе 520 состоит в уменьшении значения дрожания частоты, получаемого при оценке частоты спящего тактового генератора. В настоящем примере ограничение ошибки происходит согласно графику 602, показанному на фиг.6 и описанному ниже более подробно. После этапа 520 текущая ошибка является выходным сигналом (522) для использования при регулировании результата оценки частоты на этапе 412 (фиг.4). Затем последовательность 500 возвращается на этап 504, чтобы принять следующую ошибку за период сна.
В отличие от предшествующего сценария этап 512 (вместо этапа 518) используется, если на этапе 510 обнаруживается, что текущая ошибка не изменила знак по сравнению с последней ошибкой, которая превысила пороговое значение ошибки. При таких обстоятельствах ошибка может иметь место только из-за воздействия температуры, что может быть подтверждено признаком, поступающим от счетчика (как обсуждается ниже более подробно). Этап 512 дает приращение счетчику, чтобы зарегистрировать отсутствие изменения знака; в настоящем примере это достигается путем добавления единицы. Этап 514 затем запрашивает, достиг ли счетчик определенного порогового значения счетчика. В этом примере пороговое значение счетчика установлено равным двум, но это число может меняться (вручную, адаптивно, эмпирически или другим способом) для прогнозирования более существенных проблем, связанных с многолучевым распространением (используя большие пороговые значения счетчика), или менее существенных температурных изменений (используя меньшие пороговые значения).
Если счетчик не достиг порогового значения счетчика, этап 514 переходит к этапу 520; текущая ошибка может иметь место из-за многолучевого распространения или температуры, из-за чего именно, пока сказать невозможно. Таким образом, ошибка ограничивается на этапе 520, и затем этап 522 повторяется, как рассмотрено выше.
С другой стороны, если этап 514 обнаруживает, что счетчик достиг порогового значения, ошибка явно происходит не из-за многолучевого распространения, а, возможно, из-за температуры. Соответственно, ошибка не ограничивается (этап 516), и это значение является выходным сигналом (этап 522), который используется при регулировании значения, оцененного на этапе 412 (фиг.4). Затем стандартная программа возвращается на этап 504, чтобы принять ошибку за следующий период сна.
Ограничение – Максимум
На фиг.6 показан график 600, поясняющий пример осуществления для ограничения максимума, который должен использоваться на этапе 520. Горизонтальная ось представляет время сна, а вертикальная ось представляет ошибку тактового генератора, вызванную воздействием температуры. Граница 608 показывает теоретический сценарий наиболее худшего температурного дрейфа, разработанный авторами настоящего изобретения в процессе исследования и создания изобретения. Граница 602 показывает модифицированное представление границы 608, содержащей участки 604, 606. Участок 606 является линейной аппроксимацией границы 608 выше порогового значения ошибки 605, используемой с целью экономии вычислительных ресурсов путем применения математически более простого линейного ограничения. Участок 604 является базовым минимумом, который целенаправленно не следует теоретической границе 608. А именно, участок 604 установлен с достаточно высоким значением, чтобы избежать ошибки за счет ограничения, которая может вызываться шумом, процессом переключения спящего тактового генератора 116 или другими источниками, не связанными с температурными ошибками. Наложение ограничения с помощью участка 604, таким образом, предотвращает сбой, дрожание и ненужный анализ непредсказуемых и вероятно неуместных ошибок.
ДРУГИЕ ВАРИАНТЫ ОСУЩЕСТВЛЕНИЯ
Специалисты, обладающие знаниями и опытом в данной области техники, понимают, что информация и сигналы могут быть представлены с помощью использования большого разнообразия различных технологий и способов. Например, данные, инструкции, команды, информация, сигналы, разряды, символы и элементарные посылки, на которые может делаться ссылка в приведенном выше описании, могут быть представлены напряжениями, токами, электромагнитными волнами, магнитными полями или частицами, оптическими полями или частицами или любой их комбинацией.
Специалисты, обладающие знаниями и опытом в данной области техники, далее могут определить, что различные приведенные для примера логические блоки, модули, схемы и этапы алгоритма, описанные в связи с примерами осуществления, раскрытыми здесь, могут быть реализованы как электронное устройство, программное обеспечение или их комбинации. Чтобы ясно продемонстрировать эту взаимозаменяемость устройств и программного обеспечения, различные, приводимые в качестве примера блоки, модули, схемы и этапы были описаны выше в общем виде с точки зрения их функциональных возможностей. Будут ли такие функциональные возможности осуществляться как устройство или как программное обеспечение, зависит от конкретного применения и конструктивных ограничений, налагаемых на систему в целом. Квалифицированные специалисты могут осуществлять описанные функциональные возможности различными способами для каждого конкретного применения, но такие реализации решения не должны истолковываться как вызывающие отклонения от объема настоящего изобретения.
Различные приведенные для примера логические блоки, модули и схемы, описанные в связи с вариантами осуществления, раскрытыми здесь, могут осуществляться или выполняться с использованием универсального процессора, процессора цифровой обработки сигналов (DSP), интегральной схемы специального назначения (ASIC), программируемой вентильной матрицы (FPGA) или другого программируемого логического устройства, дискретного логического элемента или транзисторных логических, дискретных схемных компонент или любой их комбинации, предназначенной для выполнения описанных здесь функций. Универсальный процессор может быть микропроцессором, но, альтернативно, процессор может быть любым обычным процессором, контроллером, микроконтроллером или конечным автоматом. Процессор может также быть реализован как комбинация вычислительных устройств, например комбинация DSP и микропроцессора, множество микропроцессоров, один или несколько микропроцессоров в сочетании с ядром DSP, или как любая другая такая конфигурация.
Этапы способа или алгоритма, описанные в связи с примерами осуществления, раскрытыми здесь, можно реализовать непосредственно в устройстве, в модуле программного обеспечения, выполняемого процессором, или в их комбинации. Модуль программного обеспечения может постоянно присутствовать в оперативном запоминающем устройстве, во флэш-памяти, в постоянном запоминающем устройстве, в электрически программируемом запоминающем устройстве, в электрически стираемом программируемом запоминающем устройстве, в регистрах, на жестком диске, сменном диске, компакт-диске или на любой другой форме носителя данных, известной в технике. Носитель данных объединяется с процессором так, что процессор может считывать информацию с носителя данных и записывать информацию на носитель данных. Альтернативно, носитель данных может быть встроен в процессор. Процессор и носитель данных могут постоянно присутствовать в ASIC.
Кроме того, целью предыдущего описания раскрытых примеров осуществления является предоставление возможности специалисту в данной области техники реализовать или использовать настоящее изобретение. Различные модификации этих примеров осуществления будут совершенно очевидны специалистам в данной области техники, и исходные принципы, определенные здесь, могут применяться в других случаях осуществления, не отходя от сущности или объема изобретения. Таким образом, задача настоящего изобретения заключается в соответствии самой широкой сфере действия, совместимой с принципами и новыми признаками, раскрытыми здесь, не ограничиваясь приведенными здесь вариантами осуществления.
Слово “типичный” используется здесь, чтобы означать “служащий в качестве примера, случая или иллюстрации”. Любой вариант осуществления, описанный здесь как “типичный”, не обязательно должен рассматриваться как предпочтительный или обладающий преимуществами по сравнению с другими вариантами осуществления.
Формула изобретения
1. Способ коррекции спящего режима тактового генератора устройства беспроводной связи для учета ошибок, вызванных воздействием температуры, посредством идентификации и ограничения вероятных ошибок, вызванных многолучевым распространением, заключающийся в том, что: в ответ на активизацию, следующую за состоянием сна, измеряют разность между опорным тактовым сигналом, выдаваемым в спящем режиме тактовым генератором, и опорным тактовым сигналом сети и используют эту разность для вычисления текущей ошибки частоты спящего режима тактового генератора; определяют, удовлетворяются ли заданные критерии составляющими текущей ошибки, включающими в себя (1) величину и (2) знак, по сравнению с ошибками, полученными в предыдущих состояниях сна; ограничивают текущую ошибку, если критерии не удовлетворяются, причем операция ограничения включает в себя этапы, на которых используют заданную зависимость между продолжительностью состояния сна и заданным максимумом ошибки спящего режима тактового генератора для идентификации соответствующей максимальной ошибки и ограничивают величину текущей ошибки до идентифицированной максимальной ошибки; оценивают частоту спящего режима тактового генератора, используя входные сигналы, содержащие ограниченную текущую ошибку; используют самую последнюю оценку частоты спящего режима тактового генератора при каждом планировании времени активации.
2. Способ по п.1, в котором заданные критерии удовлетворены, если текущая ошибка превышает заданное пороговое значение и имеет математический знак, такой же, как у определенного количества последовательных предыдущих ошибок, и последовательные предыдущие ошибки также превышали пороговое значение.
3. Способ по п.2, в котором заданные критерии также удовлетворены, если величина текущей ошибки не превышает пороговое значение.
4. Способ по п.1, в котором если характеристики текущей ошибки указывают, что текущая ошибка могла быть вызвана многолучевым распространением, то выполняют операцию ограничения; если характеристики текущей ошибки указывают, что текущая ошибка не вызвана многолучевым распространением, то операцию ограничения пропускают.
5. Способ по п.1, в котором операция идентификации соответствующего максимума ошибки содержит этапы, на которых для состояний сна до заданной продолжительности выбирают заданное число; для состояний сна, превышающих заданную продолжительность, выбирают соответствующее значение из максимумов, которое увеличивается согласно заданной зависимости при увеличении продолжительности состояния сна.
6. Способ по п.1, в котором дополнительно повторяют операции измерения, определения, ограничения, оценки и использования для каждого последующего состояния сна.
7. Способ по п.1, в котором операция определения содержит этапы, на которых если текущая ошибка не превышает заданное пороговое значение, делают вывод, что критерии удовлетворены, и переводят счетчик в исходное состояние, причем счетчик считает количество, сколько раз ошибка превысила пороговое значение; если текущая ошибка превышает заданное пороговое значение, выполняют операции, содержащие этапы, на которых если текущая ошибка изменяет свой знак по сравнению с последней ошибкой и последняя ошибка превысила пороговое значение, переводят счетчик в исходное состояние и делают вывод, что критерии не удовлетворены; если текущая ошибка не изменяет свой знак по сравнению с последней ошибкой и последняя ошибка превысила пороговое значение, осуществляют приращение счетчика и определяют, достиг ли счетчик определенного значения; если да, то делают вывод, что критерии удовлетворены; если нет, то делают вывод, что критерии не удовлетворены.
8. Способ минимизации ошибок, вызванных воздействием температуры, которыми обладает спящий режим тактового генератора, используемый устройством беспроводной связи, заключающийся в том, что содержит следующие операции, выполняемые в ответ на каждую активацию после состояния сна, при которых осуществляют запрос опорного тактового сигнала, выдаваемого сетью беспроводной связи, сравнивают этот опорный тактовый сигнал с выходным сигналом спящего режима тактового генератора, и используют результат сравнения для вычисления текущей ошибки частоты спящего режима тактового генератора; корректируют текущую ошибку, причем если текущая ошибка не превышает заданное пороговое значение, используют текущую ошибку в качестве скорректированной ошибки; если текущая ошибка превышает заданное пороговое значение, выполняют операции, при которых если текущая ошибка изменяет знак по сравнению с последней ошибкой и величина последней ошибки превысила пороговое значение, переводят счетчик в исходное состояние и ограничивают текущую ошибку в соответствии с заданным максимумом, который изменяется в зависимости от продолжительности состояния сна, причем счетчик считает количество, сколько раз ошибка превысила пороговое значение; если текущая ошибка не изменяет знак по сравнению с последней ошибкой и величина последней ошибки превысила пороговое значение, осуществляют приращение счетчика и определяют, достиг ли счетчик заданного значения; если значение достигнуто, используют текущую ошибку в качестве скорректированной ошибки; если значение не достигнуто, ограничивают текущую ошибку в соответствии с заданным максимумом и используют ограниченную текущую ошибку в качестве скорректированной ошибки; оценивают частоту спящего режима тактового генератора, используя входные сигналы, включающие в себя скорректированную ошибку; используют самую последнюю оценку частоты спящего режима тактового генератора при планировании следующего времени активации.
9. Способ коррекции спящего режима тактового генератора устройства беспроводной связи для учета ошибки, вызванной воздействием температуры, путем идентификации и ограничения вероятных ошибок за счет многолучевого распространения, заключающийся в том, что в ответ на активацию, следующую за состоянием сна, используют опорный тактовый сигнал сети для определения текущей ошибки частоты спящего режима тактового генератора; используют заданную зависимость между продолжительностью сна и заданным максимумом ошибки спящего режима тактового генератора для идентификации соответствующей максимальной ошибки, относящейся к упомянутому состоянию сна; идентифицируют обусловленную ошибку частоты спящего режима тактового генератора, которая является текущей ошибкой частоты спящего режима тактового генератора, ограниченной до идентифицированной максимальной ошибки, если только предыдущие текущие ошибки частоты спящего режима тактового генератора того же математического знака и превышающие заданное пороговое значение не имели места для заданного количества последовательных моментов времени, содержащих текущую ошибку, в этом случае обусловленная ошибка частоты спящего режима тактового генератора является текущей частотой спящего режима тактового генератора без ограничения; используют обусловленную ошибку частоты спящего режима тактового генератора для оценки и коррекции частоты спящего режима тактового генератора.
10. Способ по п.9, в котором дополнительно используют информацию, содержащую значение оцененной частоты для планирования будущего времени активации.
11. Способ по п.9, в котором медленные текущие ошибки частоты спящего режима тактового генератора имеют один математический знак, а быстрые текущие ошибки частоты спящего режима тактового генератора имеют противоположный математический знак.
12. Способ коррекции дрейфа частоты в спящем режиме генератора устройства беспроводной связи, заключающийся в том, что оценивают частоту спящего режима генератора для компенсации оцененных ошибок, вызванных воздействием температуры; причем при оценке ошибок, вызванных воздействием температуры, обрабатывают ошибки частоты спящего режима генератора как ошибки, вызванные воздействием температуры, при ограничении вероятных ошибок, связанных с многолучевым распространением, до заданного максимума ошибки спящего режима тактового генератора, соответствующего продолжительности сна, в течение которой произошла ошибка.
13. Способ по п.12, в котором при операции обработки обрабатывают только те ошибки, величина которых превышает заданное пороговое значение, и игнорируют ошибки спящего тактового генератора, величина которых не превышает заданное пороговое значение.
14. Способ по п.12, в котором вероятные ошибки, связанные с многолучевым распространением, включают в себя все ошибки, превышающие заданное пороговое значение и не имеющие того же математического знака, как заданное количество последовательных предыдущих ошибок, когда последовательные предыдущие ошибки превышали заданное пороговое значение.
15. Способ по п.12, в котором дополнительно оставляют неограниченными такие ошибки, которые превышают заданное пороговое значение и обладают тем же математическим знаком, идентичным заданному количеству последовательных предыдущих ошибок, когда последовательные предыдущие ошибки превышали заданное пороговое значение.
16. Машиночитаемый носитель, содержащий программу читаемых машиной команд, которые при исполнении цифровым процессором данных устройства беспроводной связи побуждают процессор выполнять способ для коррекции спящего режима тактового генератора для учета ошибок, вызванных воздействием температуры, посредством идентификации и ограничения вероятных ошибок, вызванных многолучевым распространением, причем операции заключаются в том, что в ответ на активацию, следующую за состоянием сна, измеряют разность между опорным тактовым сигналом, выдаваемым в спящем режиме тактовым генератором, и опорным тактовым сигналом сети и используют эту разность для вычисления текущей ошибки частоты спящего режима тактового генератора; определяют, удовлетворяются ли заданные критерии составляющими текущей ошибки, включающими в себя (1) величину и (2) знак, по сравнению с ошибками, полученными в предыдущих состояниях сна; ограничивают текущую ошибку, если критерии не удовлетворяются, причем операция ограничения включает в себя этапы, на которых используют заданную зависимость между продолжительностью сна и заданным максимумом ошибки спящего режима тактового генератора для идентификации соответствующей максимальной ошибки, и ограничивают величину текущей ошибки до идентифицированной максимальной ошибки; оценивают частоту спящего режима тактового генератора, используя входные сигналы, содержащие ограниченную текущую ошибку; используют самую последнюю оценку частоты спящего режима тактового генератора при каждом планировании времени активации.
17. Машиночитаемый носитель, содержащий программу читаемых машиной команд, которые при исполнении цифровым процессором данных устройства беспроводной связи побуждают процессор выполнять способ для коррекции спящего режима тактового генератора для учета ошибок, вызванных воздействием температуры, посредством идентификации и ограничения вероятных ошибок, вызванных многолучевым распространением, причем способ заключается в том, что в ответ на активацию, следующую за состоянием сна, используют опорный тактовый сигнал сети для определения текущей ошибки частоты спящего режима тактового генератора; используют заданную зависимость между продолжительностью сна и заданным максимумом ошибки спящего режима тактового генератора для идентификации соответствующей максимальной ошибки, относящейся к упомянутому состоянию сна; идентифицируют обусловленную ошибку частоты спящего режима тактового генератора, которая является текущей ошибкой частоты спящего режима тактового генератора, ограниченной до идентифицированной максимальной ошибки, если только предыдущие текущие ошибки частоты спящего режима тактового генератора того же математического знака и превышающие заданное пороговое значение не имели места для заданного количества последовательных моментов времени, содержащих текущую ошибку, в этом случае обусловленная ошибка частоты спящего режима тактового генератора является текущей частотой спящего режима тактового генератора без ограничения; используют информацию, содержащую обусловленную ошибку частоты спящего режима тактового генератора, для оценки частоты спящего режима тактового генератора.
18. Машиночитаемый носитель, содержащий программу читаемых машиной команд, которые при исполнении цифровым процессором данных устройства беспроводной связи побуждают процессор выполнять способ для коррекции спящего режима генератора беспроводной связи, причем способ заключается в том, что оценивают частоту спящего режима генератора для компенсации оцененных ошибок, вызванных воздействием температуры; причем при оценке ошибок, вызванных воздействием температуры, обрабатывают ошибки частоты спящего режима генератора как ошибки, вызванные воздействием температуры, при ограничении вероятных ошибок, связанных с многолучевым распространением, до заданного максимума ошибки частоты спящего режима тактового генератора, соответствующего продолжительности сна, в течение которой произошла ошибка.
19. Схема, содержащая многочисленные электрически связанные между собой проводящие элементы, выполненная с возможностью осуществления операций для коррекции спящего режима тактового генератора устройства беспроводной связи для учета ошибок, вызванных воздействием температуры, путем идентификации и ограничения вероятных ошибок, связанных с многолучевым распространением, причем схема выполнена с возможностью выполнять операции, заключающиеся в том, что в ответ на активацию, следующую за состоянием сна, измеряют разность между опорным тактовым сигналом, выдаваемым в спящем режиме тактовым генератором, и опорным тактовым сигналом сети и используют эту разность для вычисления текущей ошибки частоты спящего режима тактового генератора; определяют, удовлетворяются ли заданные критерии составляющими текущей ошибки, включающими в себя (1) величину и (2) знак, по сравнению с ошибками, полученными в предыдущих состояниях сна; ограничивают текущую ошибку, если критерии не удовлетворяются, причем операция ограничения содержит этапы, на которых используют заданную зависимость между продолжительностью состояния сна и заданным максимумом ошибки спящего режима тактового генератора для идентификации соответствующей максимальной ошибки, и ограничивают величину текущей ошибки до идентифицированной максимальной ошибки; оценивают частоту спящего режима тактового генератора, используя входные сигналы, содержащие ограниченную текущую ошибку; используют самую последнюю оценку частоты спящего режима тактового генератора при каждом планировании времени активации.
20. Схема, содержащая многочисленные электрически связанные между собой проводящие элементы, выполненная с возможностью осуществления операций для коррекции спящего режима тактового генератора устройства беспроводной связи для учета ошибок, вызванных воздействием температуры, путем идентификации и ограничения вероятных ошибок, связанных с многолучевым распространением, причем схема выполнена с возможностью выполнять операции, заключающиеся в том, что в ответ на активацию, следующую за состоянием сна, используют опорный тактовый сигнал сети для определения текущей ошибки частоты спящего режима тактового генератора; используют заданную зависимость между продолжительностью сна и заданным максимумом ошибки спящего режима тактового генератора для идентификации соответствующей максимальной ошибки, относящейся к упомянутому состоянию сна; идентифицируют обусловленную ошибку частоты спящего режима тактового генератора, содержащую текущую ошибку частоты спящего режима тактового генератора, ограниченную до идентифицированной максимальной ошибки, если ошибки не имеют одинаковый математический знак и превышение заданного порогового значения не произошло для заданного количества последовательных периодов, содержащих текущую ошибку, когда обусловленная ошибка частоты спящего режима тактового генератора содержит текущую частоту спящего режима тактового генератора без ограничения; используют информацию, содержащую обусловленную ошибку частоты спящего режима тактового генератора, для оценки частоты спящего режима тактового генератора.
21. Схема, содержащая многочисленные электрически связанные между собой проводящие элементы, выполненная с возможностью осуществления операций для коррекции спящего режима генератора устройства беспроводной связи, причем схема выполнена с возможностью выполнять операции, заключающиеся в том, что оценивают частоту спящего режима генератора для компенсации оцененных ошибок, вызванных воздействием температуры; причем при оценке ошибок, вызванных воздействием температуры, обрабатывают ошибки частоты спящего режима генератора как ошибки, вызванные воздействием температуры, при ограничении вероятных ошибок, связанных с многолучевым распространением, до заданного максимума ошибки спящего режима тактового генератора, соответствующего продолжительности сна, в течение которой произошла ошибка.
22. Устройство беспроводной связи, содержащее приемопередатчик; громкоговоритель; микрофон; интерфейс пользователя; цифровой процессор данных, присоединенный к приемопередатчику, громкоговорителю, микрофону и интерфейсу пользователя и запрограммированный на выполнение операций для коррекции спящего режима тактового генератора устройства беспроводной связи для учета ошибки, вызванной воздействием температуры, путем идентификации и ограничения вероятных ошибок, связанных с многолучевым распространением, причем операции заключаются в том, что в ответ на активацию, следующую за состоянием сна, измеряют разность между опорным тактовым сигналом, выдаваемым в спящем режиме тактовым генератором, и опорным тактовым сигналом сети и используют эту разность для вычисления текущей ошибки частоты спящего режима тактового генератора; определяют, удовлетворяются ли заданные критерии составляющими текущей ошибки, включающими в себя (1) величину и (2) знак, по сравнению с ошибками, полученными в предыдущих состояниях сна; ограничивают текущую ошибку, если критерии не удовлетворяются, причем операция ограничения содержит этапы, на которых используют заданную зависимость между продолжительностью состояния сна и заданным максимумом ошибки спящего режима тактового генератора для идентификации соответствующей максимальной ошибки, и ограничивают величины текущей ошибки до идентифицированной максимальной ошибки; оценивают частоту спящего режима тактового генератора, используя входные сигналы, содержащие ограниченную текущую ошибку; используют самую последнюю оценку частоты спящего режима тактового генератора при каждом планировании времени активации.
23. Устройство беспроводной связи, содержащее приемопередатчик; громкоговоритель; микрофон; интерфейс пользователя; цифровой процессор данных, присоединенный к приемопередатчику, громкоговорителю, микрофону и интерфейсу пользователя и запрограммированный на выполнение операций для коррекции спящего режима тактового генератора устройства беспроводной связи для учета ошибки, вызванной воздействием температуры, путем идентификации и ограничения вероятных ошибок, связанных с многолучевым распространением, причем операции заключаются в том, что в ответ на активацию, следующую за состоянием сна, используют опорный тактовый сигнал сети для определения текущей ошибки частоты спящего режима тактового генератора; используют заданную зависимость между продолжительностью сна и заданным максимумом ошибки спящего режима тактового генератора для идентификации соответствующей максимальной ошибки, относящейся к упомянутому состоянию сна; идентифицируют обусловленную ошибку частоты спящего режима тактового генератора, которая является текущей ошибкой частоты спящего режима тактового генератора, ограниченной до идентифицированной максимальной ошибки, если только предыдущие текущие ошибки частоты спящего режима тактового генератора того же математического знака и превышающие заданное пороговое значение не имели места для заданного количества последовательных моментов времени, содержащих текущую ошибку, в этом случае обусловленная ошибка частоты спящего режима тактового генератора является текущей частотой спящего режима тактового генератора без ограничения; используют информацию, содержащую обусловленную ошибку частоты спящего режима тактового генератора, для оценки значения частоты спящего режима тактового генератора.
24. Устройство беспроводной связи, содержащее приемопередатчик; громкоговоритель; микрофон; интерфейс пользователя; цифровой процессор данных, присоединенный к приемопередатчику, громкоговорителю, микрофону и интерфейсу пользователя и запрограммированный на выполнение операций для коррекции работы спящего режима генератора устройства беспроводной связи, причем операции заключаются в том, что оценивают частоту спящего режима генератора для компенсации оцененных ошибок, вызванных воздействием температуры; причем при оценке ошибок, вызванных воздействием температуры, обрабатывают ошибки частоты спящего режима генератора как ошибки, вызванные воздействием температуры, при ограничении вероятных ошибок, связанных с многолучевым распространением, до заданного максимума ошибки спящего режима тактового генератора, соответствующего продолжительности сна, в течение которой произошла ошибка.
25. Мобильный беспроводной телефон, содержащий приемопередающее средство для беспроводной передачи и приема сигналов; громкоговорящее средство для создания звукового выходного сигнала; микрофонное средство для использования в качестве микрофона; средство интерфейса пользователя для приема входного сигнала от пользователя и обеспечения воспринимаемого человеком выходного сигнала; средство цифрового процессора данных, присоединенное к приемопередающему средству, громкоговорящему средству, микрофонному средству и средству интерфейса пользователя и предназначенное для выполнения операций для коррекции спящего режима тактового генератора устройства беспроводной связи для учета ошибок, вызванных воздействием температуры, посредством идентификации и ограничения вероятных ошибок, вызванных многолучевым распространением, причем операции заключаются в том, что в ответ на активацию, следующую за состоянием сна, измеряют разность между опорным тактовым сигналом, выдаваемым в спящем режиме тактовым генератором, и опорным тактовым сигналом сети и используют эту разность для вычисления текущей ошибки частоты спящего режима тактового генератора; определяют, удовлетворяются ли заданные критерии составляющими текущей ошибки, включающими в себя (1) величину и (2) знак, по сравнению с ошибками, полученными в предыдущих состояниях сна; ограничивают текущую ошибку, если критерии не удовлетворяются, причем операция ограничения содержит этапы, на которых используют заданную зависимость между продолжительностью состояния сна и заданным максимумом ошибки спящего режима тактового генератора для идентификации соответствующей максимальной ошибки, и ограничивают величину текущей ошибки до идентифицированной максимальной ошибки; оценивают частоту спящего режима тактового генератора, используя входные сигналы, содержащие ограниченную текущую ошибку; используют самую последнюю оценку частоты спящего режима тактового генератора при каждом планировании времени активации.
26. Мобильный беспроводной телефон, содержащий приемопередающее средство для беспроводной передачи и приема сигналов; громкоговорящее средство для создания звукового выходного сигнала; микрофонное средство для использования в качестве микрофона; средство интерфейса пользователя для приема входного сигнала от пользователя и обеспечения воспринимаемого человеком выходного сигнала; средство цифрового процессора данных, присоединенное к приемопередающему средству, громкоговорящему средству, микрофонному средству и средству интерфейса пользователя и предназначенное для выполнения операций для коррекции спящего режима тактового генератора устройства беспроводной связи для учета ошибок, вызванных воздействием температуры, посредством идентификации и ограничения вероятных ошибок, вызванных многолучевым распространением, причем операции заключаются в том, что в ответ на активацию, следующую за состоянием сна, используют опорный тактовый сигнал сети для определения текущей ошибки частоты спящего режима тактового генератора; используют заданную зависимость между продолжительностью сна и заданным максимумом ошибки спящего режима тактового генератора для идентификации соответствующей максимальной ошибки, относящейся к упомянутому состоянию сна; идентифицируют обусловленную ошибку частоты спящего режима тактового генератора, которая является текущей ошибкой частоты спящего режима тактового генератора, ограниченной до идентифицированной максимальной ошибки, если только предыдущие текущие ошибки частоты спящего режима тактового генератора того же математического знака и превышающие заданное пороговое значение не имели места для заданного количества последовательных моментов времени, содержащих текущую ошибку, в этом случае обусловленная ошибка частоты спящего режима тактового генератора является текущей частотой спящего режима тактового генератора без ограничения; используют информацию, содержащую обусловленную ошибку частоты спящего режима тактового генератора, для оценки частоты спящего режима тактового генератора.
27. Мобильный беспроводной телефон, содержащий приемопередающее средство для беспроводной передачи и приема сигналов; громкоговорящее средство для создания звукового выходного сигнала; микрофонное средство для использования в качестве микрофона; средство интерфейса пользователя для приема входного сигнала от пользователя и обеспечения воспринимаемого человеком выходного сигнала; средство цифрового процессора данных, присоединенное к приемопередающему средству, громкоговорящему средству, микрофонному средству и средству интерфейса пользователя и предназначенное для выполнения операций для коррекции работы спящего режима тактового генератора устройства беспроводной связи, причем операции заключаются в том, что оценивают частоту спящего режима генератора для компенсации оцененных ошибок, вызванных воздействием температуры; причем при оценке ошибок, вызванных воздействием температуры, обрабатывают ошибки частоты спящего режима генератора как ошибки, вызванные воздействием температуры, при ограничении вероятных ошибок, связанных с многолучевым распространением, до заданного максимума ошибки спящего режима тактового генератора, соответствующего продолжительности сна, в течение которой произошла ошибка.
РИСУНКИ
|
|