|
|
(21), (22) Заявка: 2008117449/28, 06.05.2008
(24) Дата начала отсчета срока действия патента:
06.05.2008
(46) Опубликовано: 27.10.2009
(56) Список документов, цитированных в отчете о поиске:
RU 2265915 C1, 10.12.2005. RU 2217845 C1, 27.11.2003. RU 2127471 C1, 10.03.1999. SU 434872 A, 24.12.1976. US 3948682 A, 06.04.1976.
Адрес для переписки:
109456, Москва, 1-й Вешняковский пр-д, 2, ГНУ ВИЭСХ, О.В. Голубевой
|
(72) Автор(ы):
Арбузов Юрий Дмитриевич (RU), Евдокимов Владимир Михайлович (RU), Стребков Дмитрий Семенович (RU), Шеповалова Ольга Вячеславовна (RU)
(73) Патентообладатель(и):
Российская Академия Сельскохозяйственных наук Государственное научное учреждение Всероссийский научно-исследовательский институт электрификации сельского хозяйства (ГНУ ВИЭСХ) (RU)
|
(54) ПОЛУПРОВОДНИКОВЫЙ ФОТОЭЛЕКТРИЧЕСКИЙ ГЕНЕРАТОР (ВАРИАНТЫ) И СПОСОБ ЕГО ИЗГОТОВЛЕНИЯ (ВАРИАНТЫ)
(57) Реферат:
Полупроводниковый фотоэлектрический генератор содержит двухстороннюю рабочую поверхность, подложку, полупроводниковые планарные слои p- и n-типа, просветляющее покрытие и металлические контакты с двух сторон генератора. Конфигурация и площадь контактов на тыльной стороне совпадают в плане с конфигурацией и площадью контактов с рабочей стороны. Толщина базовой области не превышает диффузионную длину неосновных носителей заряда. Генератор выполнен из m последовательно соединенных по всей плоскости диодных планарных n+-p-p+ (p+-n-n+; n-p-p+; p-n-n+); или n-p структур из полупроводникового материала (m=3, 5, 7 (2i-1), где i=1, 2, 3 ), один или два линейных размера каждой диодной структуры не превышает диффузионной длины неосновных носителей тока в базовой области, а толщины диодных структур, равноудаленных от лицевой и тыльной поверхностей генератора, совпадают и увеличиваются при удалении от лицевой и тыльной поверхностей обратно пропорционально максимальному коэффициенту поглощения излучения в полупроводниковом материале базы диодной структуры. Так же согласно изобретению преложен еще один вариант выполнения полупроводникового фотоэлектрического генератора и два варианта способа изготовления полупроводникового фотоэлектрического генератора. Изобретение обеспечивает увеличение рабочего напряжения и повышение эффективности преобразования электромагнитного излучения и возможность работы с концентрированным излучением. 4 н. и 14 з.п. ф-лы, 1 табл., 5 ил.
Изобретение относится к электронной технике, а именно к приборам, преобразующим энергию электромагнитного излучения в электрическую, и технологии их изготовления, в частности к полупроводниковым фотоэлектрическим генераторам.
Известны конструкция и способ изготовления кремниевых фотоэлектрических генераторов в виде диодной структуры с p-n-переходом на лицевой стороне, металлической контактной сетки к легированному слою и просветляющим покрытием на лицевой поверхности, сплошным тыльным контактом (Васильев A.M., Ландсман А.П. Полупроводниковые фотопреобразователи. – М.: Советское радио, 1971). Способ изготовления фотоэлектрических генераторов основан на диффузионном легировании лицевой стороны фосфором, химическом осаждении никелевого контакта, избирательном травлении контактного рисунка и нанесении просветляющего покрытия.
Недостатками указанного преобразователя являются низкое напряжение, низкая эффективность преобразования электромагнитного излучения, невозможность работы с концентрированным излучением.
Также известен фотоэлектрический генератор (патент РФ 2265915, 2005, МПК H01L 31/18), в котором на полупроводниковой подложке расположены эпитаксиальные слои n- и p-типа, а запирающий эффект обратносмещенных переходов устранен путем импульсного пробоя.
Недостатками указанного преобразователя являются недостаточно высокий КПД при однократной интенсивности освещения, невозможность их использования в стандартной технологии фотоэлектрических модулей на основе планарных фотогенераторов.
В качестве прототипа принята конструкция фотоэлектрического генератора (патент США 3948682, кл. 136/84, от 06.04.1976 г.), с двухсторонней рабочей поверхностью с диодной структурой на полупроводниковой подложке, у которого конфигурация и площадь контактов на тыльной стороне совпадают в плане с конфигурацией и площадью контактов с лицевой стороны, а толщина базовой области не превышает диффузионную длину неосновных носителей заряда.
Недостатками указанного преобразователя являются низкое напряжение, низкая эффективность преобразования электромагнитного излучения, невозможность работы с концентрированным излучением.
Задачей предлагаемого изобретения является увеличение рабочего напряжения и повышение эффективности преобразования электромагнитного излучения, возможность работы с концентрированным излучением.
Вышеуказанный результат достигается тем, что полупроводниковый фотоэлектрический генератор с двухсторонней рабочей поверхностью, содержащий полупроводниковые планарные слои p- и n-типа, подложку, просветляющее покрытие и металлические контакты с двух сторон генератора, у которого конфигурация и площадь контактов на тыльной стороне совпадают в плане с конфигурацией и площадью контактов с лицевой стороны, а толщина базовой области не превышает диффузионную длину неосновных носителей заряда, генератор выполнен из m последовательно соединенных по всей плоскости диодных планарных n+-p-p+ (p+-n-n+; n-p-p+; p-n-n+); или n-p структур из полупроводникового материала (m=3, 5, 7 (2i-1), где i=1, 2, 3 ), один или два линейных размера каждой диодной структуры не превышает диффузионной длины неосновных носителей тока в базовой области, а толщины диодных структур, равноудаленных от лицевой и тыльной поверхностей генератора, совпадают и увеличиваются при удалении от лицевой и тыльной поверхностей обратно пропорционально максимальному коэффициенту поглощения излучения в полупроводниковом материале базы диодной структуры.
В полупроводниковом фотоэлектрическом генераторе с двухсторонней рабочей поверхностью, содержащей полупроводниковые планарные слои p- и n-типа, подложку, просветляющее покрытие и металлические контакты с двух сторон генератора, у которого конфигурация и площадь контактов на тыльной стороне совпадают в плане с конфигурацией и площадью контактов с лицевой стороны, а толщина базовой области не превышает диффузионную длину неосновных носителей заряда, генератор выполнен из m последовательно соединенных по всей плоскости диодных планарных n+-p-p+ (p+-n-n+; n-p-p+; p-n-n+); или n-p структур из полупроводникового материала (m=3, 4, 5, (i+2), где i=1, 2, 3 ), один или два линейных размера каждой диодной структуры не превышает диффузионной длины неосновных носителей тока в базовой области, а толщины диодных структур, равноудаленных от лицевой и тыльной поверхностей генератора, совпадают и увеличиваются при удалении от лицевой и тыльной поверхностей обратно пропорционально максимальному коэффициенту поглощения излучения в полупроводниковом материале базы диодной структуры.
В варианте конструкции планарные диодные структуры последовательно скоммутированы симметрично с двух сторон на полупроводниковой подложке с n+-p-p+ (p+-n-n+; n-p-p+; p-n-n+); диодной структурой и выполнены из одного и того же полупроводникового материала.
Дополнительное увеличение эффективности преобразования достигается тем, что просветляющее покрытие расположено так же и на торцевых поверхностях, а рабочая поверхность, на которую поступает дополнительное излучение, расположена, по крайней мере, еще на одной поверхности генератора.
В способе изготовления полупроводникового фотоэлектрического генератора путем создания на подложке диодной структуры, формирования контактов и просветляющего покрытия, на обеих сторонах полупроводниковой подложки методом последовательного эпитаксиального выращивания полупроводниковых слоев создают множество слоев толщиной 10 нм-10 мкм, образующих диодные планарные n+-p-p+ (p+-n-n+; n-p-p+; p-n-n+); или n-p структуры, при этом один или два линейных размера каждой диодной структуры не превышают диффузионной длины неосновных носителей тока в базовой области, на полученную многослойную планарную матрицу подают импульсное напряжение одной полярности, пробивают обратносмещенные переходы и образуют последовательное соединение структур по направлению распространения излучения с каждой стороны генератора.
В варианте способа изготовления полупроводникового фотоэлектрического генератора путем создания на подложке диодной структуры, формирования контактов и просветляющего покрытия, методом последовательного эпитаксиального выращивания полупроводниковых слоев на обеих сторонах полупроводниковой подложки создают множество слоев толщиной 10 нм-10 мкм, образующих диодные планарные n+-p-p+ (p+-n-n+; n-p-p+; p-n-n+); структуры, при этом один или два линейных размера каждой диодной структуры не превышают диффузионной длины неосновных носителей тока в базовой области, а слои p+ типа выполняют толщиной 10÷1000 нм, при этом p+-n переходы являются шунтирующими туннельными переходами и обеспечивают последовательное соединение структур по направлению распространения излучения.
Так же для повышения эффективности преобразования электромагнитного излучения полупроводникового фотоэлектрического генератора в полупроводниковой подложке путем диффузии создают n+(n) слой с одной стороны и p+(p) с другой стороны, на которых создают множество слоев, образующих диодные планарные структуры.
В варианте способа изготовления полупроводникового фотоэлектрического генератора полупроводниковую подложку и эпитаксиальные слои изготавливают из кремния.
В другом варианте способа изготовления полупроводникового фотоэлектрического генератора полупроводниковую подложку изготавливают из германия, а эпитаксиальные слои из кремния, арсенида галлия и карбида кремния.
Для повышения эффективности преобразования электромагнитного излучения полупроводникового фотоэлектрического генератора множество слоев толщиной 10 нм-10 мкм, образующих диодные планарные n+-p-p+ (p+-n-n+; n-p-p+; p-n-n+); n-p структуры, создают путем чередования эпитаксии и диффузии.
Так же дополнительное увеличение эффективности преобразования достигается тем, что просветляющее покрытие наносится так же и на торцевые поверхности.
Сущность изобретения поясняется фиг.1-5.
На фиг.1 показаны основные элементы конструкции полупроводниковых фотоэлектрических генераторов на основе n+-p-p+ диффузионной диодной структуры в подложке p-типа и тонких p+ слоев. На фиг.2 показана расчетная схема конструкции полупроводниковых фотоэлектрических генераторов с тремя диодными n-p-p+ структурами и тонкими p+ слоями. На фиг.3 показаны основные элементы конструкции полупроводниковых фотоэлектрических генераторов на основе n+-n-p+ диффузионной структуры в подложке n-типа. На фиг.4 показаны основные элементы конструкции полупроводниковых фотоэлектрических генераторов с эпитаксиальными p и n слоями на полупроводниковой подложке n-типа. На фиг.5 показаны основные элементы конструкции полупроводниковых фотоэлектрических генераторов с просветляющим покрытием на торцевых поверхностях и освещением под углом к рабочим поверхностям.
На фиг.1 фотоэлектрический генератор состоит из полупроводниковой подложки с диодной структурой 1; диодных структур 2; базовой области подложки p-типа 3; диффузионного n+ слоя 4; диффузионного p+ слоя 5; эпитаксиальных n+ слоев 6; эпитаксиальных p слоев 7; тонких эпитаксиальных p+ слоев 8; просветляющего покрытия 9; металлической контактной сетки на лицевой поверхности 10; металлической контактной сетки на тыльной поверхности 11.
Диодные структуры 2 расположены с двух сторон полупроводниковой подложки с диодной структурой 1. Структуры 2 соединены последовательно, а также соединены последовательно с диодной структурой на полупроводниковой подложке 1. Общее число диодных структур может достигать m, где m – нечетное число, больше 1. Диодная структура полупроводниковой подложки имеет базовую область 3 из кремния p-типа, в котором расположены диффузионный n+ слой 4 и диффузионный p+ слой 5. Каждая диодная структура 2 имеет эпитаксиальный n+ слой 6, эпитаксиальный p слой 7 и тонкий эпитаксиальный p+ слой 8. Эпитаксиальные слои 7 являются базовыми слоями диодных структур 2.
Один или два линейных размера каждой структуры 2 не превышают диффузионной длины неосновных носителей тока в базовой области 7, а толщины структур 2 в направлении распространения излучения обратно пропорциональны максимальному коэффициенту поглощения излучения в полупроводниковом материале. Толщины слоев 6, 7 составляют 10 нм-10 мкм, толщины слоев p+ 10-1000 нм, количество диодных структур 2 3-99. Просветляющее покрытие 9 размещено с обеих сторон фотоэлектрического генератора: с лицевой и тыльной поверхности. На внешних двух сторонах генератора размещены металлическая контактная сетка 10 и металлическая контактная сетка 11.
На фиг.2 полупроводниковый фотоэлектрический генератор состоит из трех последовательно соединенных диодных n-p-p+ структур 2:2.1, 2.2, 2.3, включающих легированные n-слои 12, так что общая структура фотоэлектрического генератора: n-p-p+-n-p-p+-n-p-p+. Базовая область диодной структуры 2.1 7 является более толстой и обеспечивает механическую прочность всего генератора, p+ слои 8 обеспечивают металлический переходный контакт между диодными структурами 2, устраняет (снижает) поверхностную рекомбинацию на соответствующей стороне базовой области 7 каждой структуры 2 и дает вклад в коэффициент собирания из базовой области. При освещении светом с двух сторон каждая из 3-х последовательно соединенных диодных структур 2 освещается светом, последовательно прошедшим через соответствующие предыдущие структуры 2. При таком освещении функция генерации в каждой диодной структуре 2 представляет сумму функций генерации от светового потока справа и слева. При этом результирующая функция генерации становится более однородной, и засвечиваются области, далекие от p-n перехода.
При последовательном соединении необходимо равенство фототоков всех входящих в генератор структур, что позволит избежать схемных потерь. Для этого необходимо выбрать соответствующие значения толщины базовых слоев структур 2.2 и 2.3. Эти толщины будут зависеть от спектра падающего излучения.
Обозначим спектральную плотность падающего излучения на длине волны как S( ). Тогда для определения толщины базовых областей d2б d3б структур 2.2 и 2.3 получаем систему из двух нелинейных уравнений:
,
где i=2, 3, Fileft – спектральный коэффициент собирания i-й диодной структуры 2 по отношению к потоку излучения, падающего на систему слева, Firight – спектральный коэффициент собирания i-й диодной структуры 2 по отношению к потоку излучения, падающего на систему справа.
С учетом поглощения света в предыдущих слоях их величина будет меньше собственного спектрального коэффициента собирания Qileft или Qiright и составит
.
 .
F2left=Q2left.
.
.
F3right=Q3right,
где di=diлс+diб+dip+ – толщина i-й структуры, которая представляет сумму толщины легированного слоя, базовой области и p+ слоя, а = ( ) – коэффициент поглощения на длине волны . Спектральный коэффициент собирания Qi можно представить в виде
Qi-Qiлс+Qiб+Qip+,
суммы коэффициентов собирания из легированного, базового и p+ слоя. Их можно выразить через единую функцию Q( ,d,L,S,D) от коэффициента поглощения , толщины слоя d, диффузионной длины неосновных носителей заряда L, скорости поверхностной рекомбинации на поверхности, противоположной p-n (или p-p+) – переходу S, и коэффициента диффузии неосновных носителей заряда D:

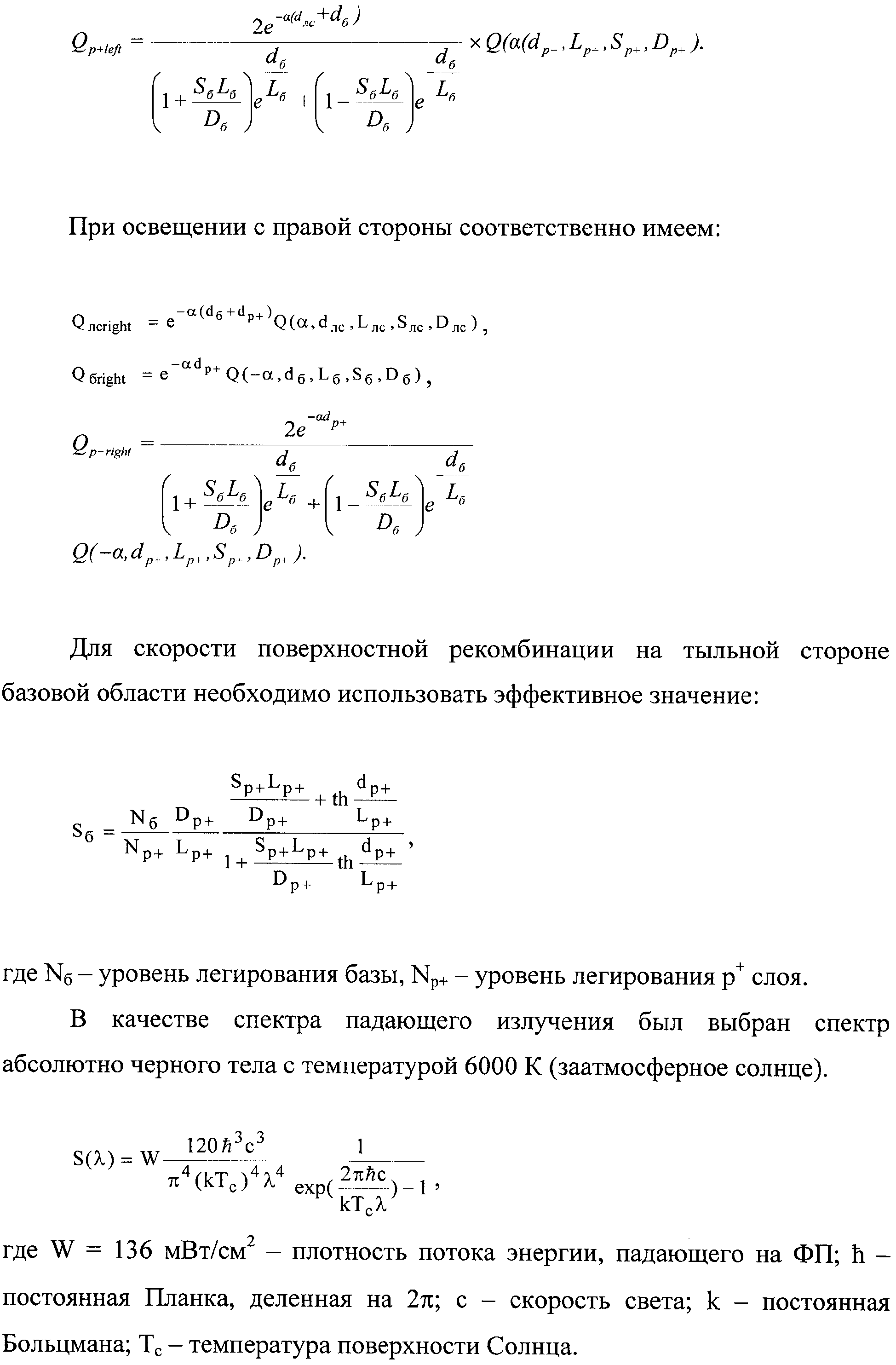
Опуская индекс i, для освещения с левой стороны можно записать:
,
,

Интегрирование по длинам волн производилось в интервале 0,4-1,1 мкм. Параметры полупроводниковых слоев приведены в таблице.
| Значения параметров полупроводниковых слоев |
| Номер структуры/слой |
L [мкм] |
S[см/с] |
D[см2/с] |
d[мкм] |
N[1/см3] |
| 16 |
300 |
13 |
25 |
500 |
1016 |
| 2б |
300 |
13 |
25 |
? |
1016 |
| 3б |
300 |
13 |
25 |
? |
1016 |
| лс |
1 |
106 |
1 |
1 |
1019 |
| р+ |
1 |
106 |
1 |
1 |
1019 |
Результаты численного расчета толщины базовых слоев дают следующие значения d2б=d3б=2.82 мкм. Фототек генератора при этом составляет jф=17.68 мА/см2. Значения напряжения холостого хода на отдельных структурах в фотоэлектрическом генераторе составили Uxx1=558 мВ, Uxx2=646 мВ, Uxx3=646 мВ, и суммарное значение напряжения холостого хода на фотоэлектрическом генераторе Uxx1+2+3=1850 мВ. КПД фотоэлектрического генератора равен 10.0%.
Для сравнения при таком же двухстороннем освещении фотоэлектрический генератор в виде единичной структуры 2.1 имеет следующие значения jф=37.1 мА/см2, Uxx1=577.3 мВ, КПД 6.51%.
Таким образом, создание предлагаемого фотоэлектрического генератора дает заметный выигрыш в КПД фотоэлектрического генератора.
На фиг.3 полупроводниковый фотоэлектрический генератор так же включает вместо базовой области подложки p-типа 3 базовую область подложки n-типа 13, эпитаксиальные слои p+ типа 14, толщиной 10 нм-10 мкм, пробитые обратносмещенные p-n переходы 15.
На фиг.4 фотоэлектрический генератор включает полупроводниковую подложку без диодной структуры 16; эпитаксиальные p слои 7; эпитаксиальные n слои 12; пробитые обратносмещенные p-n переходы 15; просветляющее покрытие 9; металлическую контактную сетку на лицевой поверхности 10; металлическую контактную сетку на тыльной поверхности 11.
Подложка 16 выполнена из монокристаллического кремния n-типа. Толщины слоев 7, 12 составляют 10 нм-10 мкм.
На фиг.5 фотоэлектрический генератор включает полупроводниковую подложку 1; диодные структуры 2; базу подложки p-типа 3; диффузионный n+ слой 4; диффузионный p+ слой 5; эпитаксиальные n+ слои 6; эпитаксиальные p слои 7; эпитаксиальные p+ слои 8; просветляющее покрытия 9; металлическую контактную сетку на лицевой поверхности 10; металлическую контактную сетку на тыльной поверхности 11; просветляющее покрытие 17, расположенное на торцевых поверхностях.
Устройство работает следующим образом.
Падающее на лицевую и тыльную поверхности фотоэлектрического генератора электромагнитное излучение поступает через просветляющее покрытие 9 на диодные структуры 2. Малая ( 10 мкм) толщина слоев 6, 7, 8, 12, 14 и, соответственно, диодных структур 2 обеспечивает их прозрачность для излучения, и излучение поступает на каждую диодную структуру 2. Происходит частичное поглощение квантов света с энергией, большей ширины запрещенной зоны кремния Eg=1,12 эB, переход электронов из валентной зоны в зону проводимости и образование носителей заряда. Электронно-дырочные пары разделяются полем, что вызывает фототок и фотоЭДС в структурах 2 и во внешней цепи между металлическими контактными сетками 10 и 11.
При этом происходит увеличение напряжения, и итоговое напряжение фотоэлектрического генератора равняется сумме напряжений всех диодных структур 2. Таким образом, фотоэлектрический генератор, состоящий из множества последовательно соединенных диодных структур 2, обеспечивает увеличение напряжения за счет суммирования напряжений этих структур.
Т.к. эпитаксиальные структуры более совершенны и обладают высокой идентичностью, что обеспечивает однородность характеристик структур 2, и излучение поступает и воспринимается одновременно и лицевой и тыльной поверхностями фотогенератора, что обеспечивает рост функции генерации, то предлагаемая конструкция обеспечивает увеличение эффективности преобразования. При этом для эффективной работы конструкции требования к толщине эпитаксиальных слоев менее жесткие, т.е толщины слоев могут быть больше, т.к. тыльная поверхность не затеняется, что повышает технологичность.
Предложенный фотоэлектрический генератор может работать при облучении концентрированным электромагнитным излучением, при повышенных температурах, что обеспечивает дополнительное повышение эффективности преобразования излучения.
В устройстве на фиг.5 торцевыми поверхностями воспринимается дополнительное излучение, что дает возможность при поступлении излучения под углом к рабочим поверхностям преобразовывать одновременно и освещение, поступающее на торцевые поверхности, позволяет увеличить количество носителей и, следовательно, функцию генерации и эффективность работы фотоэлектрического генератора.
Примеры изготовления фотогенератора.
Пример 1
На подложке из кремния p-типа марки КДБ с ориентацией <100> проводят двухстороннюю диффузию фосфора и бора, образуя сильнолегированные слои с одной стороны n+ типа с другой стороны p-типа. На полученной структуре ионно-молекулярной эпитаксией с обеих сторон наращивают эпитаксиальные слои: со стороны n+-типа последовательно эпитаксиальные слои p-типа, p+-типа, n+-типа и т.д. n+-типа и со стороны p+-типа – n+-типа, p-типа, p+-типа и т.д. p+-типа, проводя поочередно легирование бором и фосфором. Толщина слоев n+, p типа 10 нм÷10 мкм и толщина слоев p+ типа 10 нм÷25 нм. Получают многослойную эпитаксиальную n+-p-p+-n+ -p+ матрицу из 3-99 структур с n+-p-p+ переходами.
Затем на рабочих поверхностях формируют просветляющее покрытие:
например, покрывают при нагревании пленкой нитрида кремния типа SixNy осаждением из парогазовой фазы, содержащей моносилан и азот. Металлизацию осуществляют напылением в вакууме или химическим осаждением металла.
В результате получается конструкция фотоэлектрического генератора, представленная на фиг.1.
Пример 2
На подложке из кремния p-типа марки КДБ с ориентацией <100> проводят двухстороннюю диффузию фосфора и бора, образуя сильнолегированные слои с одной стороны n+ типа с другой стороны p+ типа. На полученной структуре ионно-молекулярной эпитаксией с обеих сторон создают многослойную n+-p-p+-n+ -p+ матрицу из 3-99 структур с n+-p-p+ переходами, проводя поочередно легирование бором и фосфором, при этом толщина слоев 10 нм÷10 мкм.
Затем на рабочей поверхности формируют просветляющее покрытие:
например, покрывают при нагревании пленкой нитрида кремния типа SixNy осаждением из парогазовой фазы, содержащей моносилан и азот.
Металлизацию осуществляют напылением в вакууме или химическим осаждением металла. Далее на матрицы заготовки подают импульсное напряжение величиной 0,5-1,2 В на один p-n переход при емкости 1,5·10-2-10·10-2 Ф и пробивают обратносмещенные переходы, создавая последовательное соединение планарных структур.
В результате получается конструкция фотоэлектрического генератора, представленная на фиг.3.
Пример 3
С двух сторон подложки из кремния n-типа марки КДБ с ориентацией <100> ионно-молекулярной эпитаксией создают многослойную эпитаксиальную n-p-n -p структуру из 3-99 структур с n-p переходами, проводя поочередно легирование бором и фосфором, при этом толщина слоев 10 нм÷10 мкм.
Металлизацию осуществляют напылением в вакууме или химическим осаждением металла. Далее на матрицы заготовки подают импульсное напряжение величиной 0,5-1,2 В на один p-n переход при емкости 1,5·10-2-10·10-2 Ф и пробивают обратносмещенные переходы, создавая последовательное соединение планарных структур.
Затем на рабочей поверхности формируют просветляющее покрытие:
например, покрывают при нагревании пленкой нитрида кремния типа SixNy осаждением из парогазовой фазы, содержащей моносилан и азот. Присоединяют токоотводы.
В результате получается конструкция фотоэлектрического генератора, представленная на фиг.4.
Количество слоев 2-100 определяется возможностями оборудования и особенностями процесса эпитаксии, а также целесообразностью использования фотоэлектрических генераторов с заданным количеством слоев в конструкциях фотоэлектрических модулей.
В общем случае толщина слоев увеличивается по мере удаления от рабочих поверхностей, что позволяет получить фотоэлектрические генераторы с однотипно высокими выходными характеристиками при более широких допусках на идентичность эпитаксиальных слоев. Применение эпитаксии позволяет достичь высокой степени идентичности, что дает возможность изготавливать фотоэлектрические генераторы по прецизионной компьютерной технологии, изготавливать прецизионные оптимизированные структуры и достичь высокой степени управляемости процесса изготовления.
Формула изобретения
1. Полупроводниковый фотоэлектрический генератор, содержащий двухстороннюю рабочую поверхность, подложку, полупроводниковые планарные слои p- и n-типа, просветляющее покрытие и металлические контакты с двух сторон генератора, у которого конфигурация и площадь контактов на тыльной стороне совпадают в плане с конфигурацией и площадью контактов с рабочей стороны, а толщина базовой области не превышает диффузионную длину неосновных носителей заряда, отличающийся тем, что генератор выполнен из m последовательно соединенных по всей плоскости диодных планарных n+-p-p+(p+-n-n+; n-p-p+; p-n-n+); или n-p структур из полупроводникового материала (m=3, 5, 7 (2i-1), где i=1, 2, 3 ), один или два линейных размера каждой диодной структуры не превышает диффузионной длины неосновных носителей тока в базовой области, а толщины диодных структур, равноудаленных от лицевой и тыльной поверхностей генератора, совпадают и увеличиваются при удалении от лицевой и тыльной поверхностей обратно пропорционально максимальному коэффициенту поглощения излучения в полупроводниковом материале базы диодной структуры.
2. Полупроводниковый фотоэлектрический генератор по п.1, отличающийся тем, что планарные диодные структуры последовательно скоммутированы симметрично с двух сторон на полупроводниковой подложке с n+-p-p+(p+-n-n+; n-p-p+; p-n-n+); диодной структурой и выполненны из одного и того же полупроводникового материала.
3. Полупроводниковый фотоэлектрический генератор по п.1 или 2, отличающийся тем, что просветляющее покрытие расположено также и на торцевых поверхностях, а рабочая поверхность, на которую поступает дополнительное излучение, расположена, по крайней мере, еще на одной поверхности генератора.
4. Полупроводниковый фотоэлектрический генератор, содержащий двухстороннюю рабочую поверхность, подложку, полупроводниковые планарные слои p- и n-типа, просветляющее покрытие и металлические контакты с двух сторон генератора, у которого конфигурация и площадь контактов на тыльной стороне совпадают в плане с конфигурацией и площадью контактов с лицевой стороны, а толщина базовой области не превышает диффузионную длину неосновных носителей заряда, отличающийся тем, что генератор выполнен из m последовательно соединенных по всей плоскости диодных планарных n+-p-p+(p+-n-n+; n-p-p+; p-n-n+); или n-p структур из полупроводникового материала (m=3, 4, 5, (i+2), где i=1, 2, 3 ), один или два линейных размера каждой диодной структуры не превышает диффузионной длины неосновных носителей тока в базовой области, а толщины диодных структур, равноудаленных от лицевой и тыльной поверхностей генератора, совпадают и увеличиваются при удалении от лицевой и тыльной поверхностей обратно пропорционально максимальному коэффициенту поглощения излучения в полупроводниковом материале базы диодной структуры.
5. Полупроводниковый фотоэлектрический генератор по п.4, отличающийся тем, что планарные диодные структуры последовательно скоммутированы симметрично с двух сторон на полупроводниковой подложке с n+-p-p+(p+-n-n+; n-p-p+; p-n-n+) диодной структурой и выполненны из одного и того же полупроводникового материала.
6. Полупроводниковый фотоэлектрический генератор по п.4 или 5, отличающийся тем, что просветляющее покрытие расположено также и на торцевых поверхностях, а рабочая поверхность, на которую поступает дополнительное излучение, расположена, по крайней мере, еще на одной поверхности генератора.
7. Способ изготовления полупроводникового фотоэлектрического генератора путем создания на подложке диодной структуры, формирования контактов и просветляющего покрытия, отличающийся тем, что на обеих сторонах полупроводниковой подложки методом последовательного эпитаксиального выращивания полупроводниковых слоев создают множество слоев толщиной 10 нм-10 мкм, образующих диодные планарные n+-p-p+(p+-n-n+; n-p-p+; p-n-n+); или n-p структуры, при этом один или два линейных размера каждой диодной структуры не превышают диффузионной длины неосновных носителей тока в базовой области, на полученную многослойную планарную матрицу подают импульсное напряжение одной полярности, пробивают обратносмещенные переходы и образуют последовательное соединение структур по направлению распространения излучения с каждой стороны генератора.
8. Способ изготовления полупроводникового фотоэлектрического генератора по п.7, отличающийся тем, что на полупроводниковой подложке путем диффузии создают n+(n) слой с одной стороны и p+(p) с другой стороны, на которых создают множество слоев, образующих диодные планарные структуры.
9. Способ изготовления полупроводникового фотоэлектрического генератора по п.7, отличающийся тем, что множество слоев толщиной 10 нм-10 мкм, образующих диодные планарные n+-p-p+(p+-n-n+; n-p-p+; p-n-n+); или n-p структуры, создают путем чередования эпитаксии и диффузии.
10. Способ изготовления полупроводникового фотоэлектрического генератора по п.7, или 8, или 9, отличающийся тем, что подложку и эпитаксиальные слои изготавливают из кремния.
11. Способ изготовления полупроводникового фотоэлектрического генератора по п.7, или 8, или 9, отличающийся тем, что подложку изготавливают из германия, а эпитаксиальные слои – из кремния, арсенида галлия и карбида кремния.
12. Способ изготовления полупроводникового фотоэлектрического генератора по п.7, или 8, или 9, отличающийся тем, что просветляющее покрытие наносится также и на торцевые поверхности генератора.
13. Способ изготовления полупроводникового фотоэлектрического генератора путем создания на подложке диодной структуры, формирования контактов и просветляющего покрытия, отличающийся тем, что на обеих сторонах полупроводниковой подложки методом последовательного эпитаксиального выращивания полупроводниковых слоев создают множество слоев толщиной 10 нм-10 мкм, образующих диодные планарные n+-p-p+(p+-n-n+; n-p-p+; p-n-n+); или n-p-структуры, при этом один или два линейных размера каждой диодной структуры не превышают диффузионной длины неосновных носителей тока в базовой области, а слои p+ типа выполняют толщиной 10÷1000 нм, при этом p+-n переходы являются шунтирующими туннельными переходами, и обеспечивают последовательное соединение структур по направлению распространения излучения.
14. Способ изготовления полупроводникового фотоэлектрического генератора по п.13, отличающийся тем, что на полупроводниковой подложке путем диффузии создают n+(n) слой с одной стороны и p+(p) с другой стороны, на которых создают множество слоев, образующих диодные планарные структуры.
15. Способ изготовления полупроводникового фотоэлектрического генератора по п.13, отличающийся тем, что множество слоев толщиной 10 нм-10 мкм, образующих диодные планарные n+-p-p+(p+-n-n+; n-p-p+; p-n-n+); или n-p структуры, создают путем чередования эпитаксии и диффузии.
16. Способ изготовления полупроводникового фотоэлектрического генератора по п.13, или 14, или 15, отличающийся тем, что подложку и эпитаксиальные слои изготавливают из кремния.
17. Способ изготовления полупроводникового фотоэлектрического генератора по п.13, или 14, или 15, отличающийся тем, что подложку изготавливают из германия, а эпитаксиальные слои – из кремния, арсенида галлия и карбида кремния.
18. Способ изготовления полупроводникового фотоэлектрического генератора по п.13, или 14, или п.15, отличающийся тем, что просветляющее покрытие наносится также и на торцевые поверхности генератора.
РИСУНКИ
|
|