|
|
(21), (22) Заявка: 2007146734/09, 06.12.2007
(24) Дата начала отсчета срока действия патента:
06.12.2007
(43) Дата публикации заявки: 20.06.2009
(46) Опубликовано: 27.10.2009
(56) Список документов, цитированных в отчете о поиске:
RU 2263962 C1, 10.11.2005. RU 2216773 C2, 20.11.2003. US 5465206 A, 07.11.1995. US 6560456 A, 06.05.2003.
Адрес для переписки:
197348, Санкт-Петербург, Богатырский пр., 2, ЛенСпецСМУ, В.А. Заренкову
|
(72) Автор(ы):
Заренков Вячеслав Адамович (RU), Заренков Дмитрий Вячеславович (RU), Дикарев Виктор Иванович (RU)
(73) Патентообладатель(и):
Заренков Вячеслав Адамович (RU), Заренков Дмитрий Вячеславович (RU), Дикарев Виктор Иванович (RU)
|
(54) СИСТЕМА ДЛЯ ПРОВЕДЕНИЯ БЕЗНАЛИЧНЫХ ФИНАНСОВЫХ ОПЕРАЦИЙ
(57) Реферат:
Изобретение относится к области вычислительной техники, в частности к системам безналичных платежей с помощью беспроводных средств связи. Технической задачей изобретения является повышение помехоустойчивости, достоверности и скрытности передаваемой информации в условиях помех, многолучевого распространения радиоволн. Система содержит клавиатуры ввода данных производимой операции и ввода PIN-кода, центральный процессор, первый и второй модемы, узел соединения, устройство беспроводной связи, блок идентификации, процессинговый центр, банковское или кредитное учреждение. Устройство беспроводной связи и модемы содержат синтезатор несущих частот, фазовый манипулятор, цифровой скремблер, первый смеситель, синтезатор частот первого гетеродина, усилитель первой промежуточной частоты, первый усилитель мощности, дуплексер, приемопередающую антенну, второй усилитель мощности, второй смеситель, синтезатор частот второго гетеродина, усилитель второй промежуточной частоты, перемножитель, полосовой фильтр, фазовый детектор, цифровой дескремблер, синхронизатор и генератор псевдослучайной последовательности. 6 ил.
Предлагаемая система относится к области вычислительной техники, в частности к ее использованию для проведения платежных операций в финансовых системах безналичных платежей, конкретно к системам безналичных платежей с применением передачи информации с помощью беспроводных средств связи.
Известны устройства (системы) для обеспечения безналичных финансовых операций (патенты РФ 2124231, 2162245, 2216773, 2263962; патенты США 5465206, 5999773 и другие).
Из известных устройств (систем) наиболее близкой к предлагаемой является «Система для проведения безналичных финансовых операций» (патент РФ 2.263.962, G06F 17/60, 2004), которая и выбрана в качестве базовой.
Указанная система обеспечивает повышение надежности защиты передаваемой информации от несанкционированного доступа путем использования сложных сигналов с фазовой манипуляцией и дуплексной радиосвязи на двух частотах.
Однако в условиях организованных и непреднамеренных помех, многолучевого распространения радиоволн надежная защита передаваемой информации вызывает определенные трудности.
В определенной мере проблема обеспечения высокой достоверности передаваемой информации может быть решена применением метода расширения спектра используемых ФМн-сигналов путем псевдодослучайной перестройки рабочей частоты (ППРЧ).
Технической задачей изобретения является повышение помехоустойчивости, достоверности и скрытности передаваемой информации в условиях организованных и непреднамеренных помех, многолучевого распространения радиоволн путем псевдослучайной перестройки рабочей частоты используемых сложных сигналов с фазовой манипуляцией.
Поставленная задача решается тем, что в системе для проведения безналичных финансовых операций, включающей, по меньшей мере, одно устройство ввода-вывода информации, содержащее, по крайней мере, клавиатуру для ввода данных проводимой операции, клавиатуру для ввода PIN-кода, выходное сообщающее устройство, подтверждающее и фиксирующее производимые операции, и первый модем, соединенные с центральным процессором, имеющим программу хранения идентификационных данных продавца, обработки данных производимых операций, формирования запроса в процессинговый центр и обеспечивающим активизацию первого модема, узел соединения первого модема с устройством беспроводной связи, выполненным с возможностью соединения с общей для используемых устройств беспроводной связи сетью беспроводной связи, с входящим в нее блоком идентификации используемых устройств беспроводной связи для передачи сигнала в сеть банковских и кредитных учреждений через последовательно расположенные и соединенные между собой второй модем и процессинговый центр, обрабатывающий каждый поступающий запрос, формирующий ответ для устройства ввода-вывода и обеспечивающий управление сетью банковских и кредитных учреждений, при этом устройством беспроводной связи является персональное устройство беспроводной связи клиента, имеющее индивидуальный идентификатор, узел соединения первого модема с устройством беспроводной связи выполнен с возможностью соединения с используемым персональным устройством беспроводной связи клиента, блок идентификации используемых персональных устройств беспроводной связи соединен с дополнительным блоком, обеспечивающим определение поступления сигнала вызова процессингового центра и передачу идентификационного кода персонального устройства беспроводной связи клиента в процессинговый центр, соединенный со вторым модемом, устройство беспроводной связи и каждый модем выполнены в виде последовательно включенных фазового манипулятора, второй вход которого через цифровой скремблер соединен с источником дискретных сообщений, первого смесителя, усилителя первой промежуточной частоты, первого усилителя мощности, дуплексера, вход-выход которого соединен с приемопередающей антенной, второго усилителя мощности, второго смесителя, усилителя второй промежуточной частоты, перемножителя, полосового фильтра, фазового детектора и цифрового дескремблера, выход которого является выходом устройства, отличается от ближайшего аналога тем, что каждый модем снабжен синхронизатором, генератором псевдослучайной последовательности, синтезатором несущих частот, синтезатором частот первого гетеродина и синтезатором частот второго гетеродина, причем к выходу синхронизатора последовательно подключены генератор псевдослучайной последовательности и синтезатор несущих частот, выход которого соединен с первым входом фазового манипулятора, второй вход первого смесителя через синтезатор частот первого гетеродина соединен с выходом генератора псевдослучайной последовательности, второй вход второго смесителя через синтезатор частот второго гетеродина соединен с выходом генератора псевдослучайной последовательности, второй вход перемножителя соединен с выходом синтезатора частот первого гетеродина, второй вход фазового детектора соединен с выходом синтезатора частот второго гетеродина.
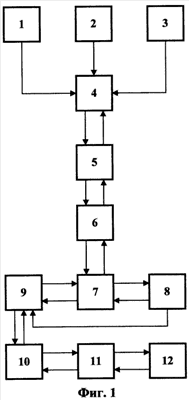
Структурная схема предлагаемой системы для проведения платежей представлена на фиг.1. Структурные схемы устройства беспроводной связи, первого и второго модемов изображены на фиг.2 и 3. Частотная диаграмма, поясняющая процесс преобразования сигналов, показана на фиг.4. Временные диаграммы, поясняющие принцип работы дуплексной радиосвязи, изображены на фиг.5. Фрагмент частотно-временной матрицы приведен на фиг.6.
Устройство ввода-вывода содержит клавиатуру 1 ввода данных производимой операции, клавиатуру 2 ввода PIN-кода и первый модем 5, соединенные с соответствующими входами центрального процессора 4, выходное сообщающее устройство 3, узел 6 соединения первого модема 5 с устройством 7 беспроводной связи (УБС) клиента. Центральный процессор 4 соответствующими выходами соединен с входом выходного сообщающего устройства 3, содержащего, например, дисплей и принтер, а также с входом первого модема 5 для передачи обрабатываемой информации. Первый модем 5 соединен также входом и выходом с узлом 6 соединения его с устройством беспроводной связи 7.
Устройство 7 беспроводной связи входом и выходом соединено с блоком 8 идентификации используемых УБС и с дополнительным блоком 9, вход которого соединен также с выходом блока 8. Блок 9 входом и выходом соединен со вторым модемом 10, вход-выход которого соединен с процессинговым центром 11, а вход-выход этого центра – с входом-выходом банковского или кредитного учреждения 12.
Устройство 7 беспроводной связи и первый 5 (второй 10) модем содержат последовательно включенные синхронизатор 30.1 (30.2), генератор 31.1 (31.2) псевдослучайной последовательности, синтезатор 13.1 (13.2) несущих частот, фазовый манипулятор 14.1 (14.2), второй вход которого через цифровой скремблер 15.1 (15.2) соединен с источником дискретных сообщений, первый смеситель 16.1 (16.2), второй вход которого через синтезатор 17.1 (17.2) соединен с выходом генератора 31.1 (31.2) псевдослучайной последовательности, усилитель 18.1 (18.2) первой промежуточной частоты, первый усилитель 19.1 (19.2) мощности, дуплексер 20.1 (20.2), вход-выход которого соединен с приемопередающей антенной 21.1 (21.2), второй усилитель 22.1 (22.2) мощности, второй смеситель 23.1 (23.2), второй вход которого через синтезатор 24.1 (24.2) частот второго гетеродина соединен с выходом генератора 31.1 (31.2) псевдослучайной последовательности, усилитель 25.1 (25.2) второй промежуточной частоты, перемножитель 26.1 (26.2), второй вход которого соединен с выходом синтезатора 17.1 (17.2) частот первого гетеродина, полосовой фильтр 27.1 (27.2), фазовый детектор 28.1 (28.2), второй вход которого соединен с выходом синтезатора 24.1 (24.2) частот второго гетеродина и цифровой дескремблер 29.1 (29.2), выход которого является выходом устройства.
Схема работает следующим образом. Клиент, имеющий сотовый телефон или персональную радиостанцию 7, заключает договор с банковским или кредитным учреждением (БКУ) 12 на открытие счета для обслуживания платежных операций. При этом БКУ 12, процессинговый центр 11, учреждения торговли и предоставления услуг (в которых расположены устройства ввода-вывода информации) – участники системы проведения безналичных платежей также должны иметь между собой договорные отношения.
Клиент-участник системы при обращении в учреждение торговли или услуг выбирает нужный товар или услугу и сообщает продавцу, который на устройстве ввода-вывода формирует запрос в процессинговый центр 11 – данные о приобретаемом товаре (услуге), стоимость, количество и т.п. Клиент осуществляет связь с процессинговым центром 11 с помощью персонального устройства 7 беспроводной связи, при этом в блоке 8 идентификации определяется индивидуальный номер персонального устройства беспроводной связи клиента, проверяется его принадлежность клиенту, обслуживающемуся именно данным блоком идентификации.
При этом синхронизатор 30.1 включает генератор 31.1 псевдослучайной последовательности (ПСП), который управляет переключением несущих частот синтезатора 13.1 несущих частот. На выходе последнего последовательно во времени формируется сетка высокочастотных колебаний различных рабочих частот:
,

…………………

где Vi, wi, i, tc – амплитуда, несущая частота, напольная фаза и длительность i-го высокочастотного колебания I=1, 2, , М;
М – число частотных каналов;
Тc – длительность сигнала;
э – длительность элементарных посылок (символов) (фиг.6).
На фиг.5,а показано i-oe высокочастотное колебание.
Указанные высокочастотные колебания на разных несущих частотах последовательно во времени поступают на первый вход фазового манипулятора 14.1, на второй вход которого подается модулирующий код M1(t) (фиг.5, б) с выхода цифрового скремблера 15.1. Вход последнего соединен с источником дискретных сообщений, в качестве которого могут служить клавиатура 1 для ввода данных и клавиатура 2 для ввода PIN-кода.
Временной интервал между переключениями частот образует длительность частотного элемента (или период) и характеризует собой время работы на одной несущей частоте tc (фиг.6).
В зависимости от соотношения времени работы на одной несущей частоте tc и длительности э информационных символов псевдослучайная перестройка рабочей частоты (ППРЧ) может быть разделена на межсимвольную, посимвольную и внутрисимвольную.
При межсимвольной ППРЧ n информационных символов, n 2, передаются на одной несущей частоте, при этом tc=n· э. Каждый частотный канал занимает полосу частот w1. Расширенный спектр wc сигнала определяется величиной wс=M· w1. В качестве примера n выбрано равным 4. При этом квадратами с различной наклонной штриховкой обозначены различные информационные символы {+1,-1} с различными фазами {0, } (фиг.6).
На выходе фазового манипулятора 14.1 образуется сложный сигнал с фазовой манипуляцией (ФМн) (фиг.5, в)

где – манипулируемая составляющая фазы, отображающая закон фазовой манипуляции в соответствии с модулирующим кодом M1(t), причем kl(t)=const, при этом и может изменяться скачком при t=К· э, т.е. на границах между элементарными посылками (К=1, 2, N-1);
э, N1 – длительность и количество элементарных посылок, из которых составлен сигнал длительностью который поступает на первый вход смесителя 16.1, на второй вход которого подаются напряжения синтезатора 17.1 частот первого гетеродина:

которые формируются последовательно во времени с помощью генератора 31.1 псевдослучайной последовательности.
На выходе смесителя 16.1 образуются напряжения комбинационных частот. Усилителем 18.1 выделяется напряжение первой промежуточной (суммарной) частоты (фиг.5, г)

где Vпрli=1/2K1·V1·Vг1i;
К1 – коэффициент передачи смесителя;
Wпрli=wi+wгli – первая промежуточная (суммарная) частота;

Это напряжение после усиления в усилителе 19.1 через дуплексер 20.1 излучается приемопередающей антенной 21.1 в эфир на частоте wli=Wпрli, улавливается приемопередающей антенной 21.2 второго модема 10 и через усилитель 22.2 мощности поступает на первый вход смесителя 23.2. На второй вход смесителя 23.2 подаются напряжения Uг1i синтезатора 24.2 частот второго гетеродина. На выходе смесителя 23.2 образуются напряжения комбинационных частот. Усилителем 25.2 выделяется напряжение второй промежуточной (разностной) частоты (фиг.5,в):

где Vпр2i=1/2K1·Vпр1i·Vг1i
wпр2i=wпр1i-wг1i – вторая промежуточная (разностная) частота;
пр2i= пр1i– г1i,
которое поступает на первый вход перемножителя 26.2, на второй вход которого подаются напряжения синтезатора 17.2 частот первого гетеродина:

На выходе перемножителя 26.2 образуется напряжение

где 
K2 – коэффициент передачи перемножителя,
которое выделяется полосовым фильтром 27.2 и поступает на информационный вход фазового детектора 28.2, на опорный вход которого подаются напряжения Uг1i(t) синтезатора 24.2 частот второго гетеродина. На выходе фазового детектора 28.2 выделяется низкочастотное напряжение (фиг.5, д)

где ;
K3 – коэффициент передачи фазового детектора,
пропорциональное модулирующему коду M1(t) (фиг.5, б).
Это напряжение через цифровой дескремблер 29.2 поступает в процессинговый центр 11, где определяется, является ли используемое устройство 7 беспроводной связи участником платежных операций в данной системе договорных отношений.
При отрицательном результате проверки связь разрывается, при подтверждении регистрации клиента как участника системы на УБС 7 передается сигнал-приглашение к введению PIN-кода.
Для этого синтезатором 13.2 несущих частот второго модема 10 формируются гармонические колебания (фиг.5, е)

одно из которых в данный момент времени поступает на первый вход фазового манипулятора 14.2, на второй вход которого подается модулирующий код M2(t) (фиг.5, ж) с выхода цифрового скремблера 15.2. На выходе фазового манипулятора 14.2 образуется сложный сигнал с фазовой манипуляцией (ФМн) (фиг.5, з)

который поступает на первый вход смесителя 16.2, на второй вход которого подаются напряжения Uг2i(t) синтезатора частот первого гетеродина. На выходе смесителя 16.2 образуется напряжение комбинационных частот. Усилителем 18.2 выделяется напряжение промежуточной (разностной) частоты (фиг.5, и)

где 

Это напряжение после усиления в усилителе 19.2 мощности через дуплексер 20.2 излучается приемопередающей антенной 21.2 на частоте w2i в эфир, улавливается приемопередающей антенной 21.1 и через усилитель 22.1 мощности поступает на первый вход смесителя 23.1. На второй вход смесителя 23.1 подаются напряжения Uг2i(t) синтезатора 24.1 частот второго гетеродина. На выходе смесителя 24.1 образуются напряжения комбинационных частот. Усилителем 25.1 выделяется напряжение второй промежуточной (разностной) частоты (фиг.5, з)
,
где 
– вторая промежуточная (разностная) частота;
,
которое поступает на первый вход перемножителя 26.1, на второй вход которого передаются напряжения Urli(t) синтезатора 17.1 частот первого гетеродина. На выходе перемножителя 26.1 образуется напряжение
,
где ;
,
которое выделяется полосовым фильтром 27.1 и поступает на информационный вход фазового детектора 28.1, на опорный вход которого подаются напряжения Uг2i(t) синтезатора 24.1 частот второго гетеродина. На выходе фазового детектора 28.1 образуется низкочастотное напряжение (фиг.5, к)
,
где 
пропорциональное модулирующему коду M2(t) (фиг.5, ж). Это напряжение через цифровой дескремблер 29.1 поступает на центральный процессор 4 как сигнал-приглашение к введению PIN-кода. После чего клиент для аутентификации набирает PIN-код, выданный ему при регистрации как участнику данной платежной системы, на PIN-клавиатуре 2 продавца или предпочтительнее на клавиатуре своего персонального устройства связи 7. После получения подтверждения о прохождении PIN-кода из процессингового центра 11 клиент помещает включенное персональное устройство 7 беспроводной связи на узел 6 соединения с первым модулятором 5 для обеспечения контакта. Активация первого модема 5 происходит при запуске продавцом программы передачи данных центральным процессором 4, после чего данные о товаре и т.д., введенные ранее продавцом, передаются в процессинговый центр 11. Процессинговый центр 11, представляющий собой, например, сервер с установленным соответствующим программным обеспечением для выполнения им необходимых функций, производит обработку полученной информации и по созданному каналу связи между ним и устройством ввода-вывода передает результат производимой операции, который выводится на выходном сообщающем устройстве 3 устройства ввода-вывода и фиксируется на носителе, например, распечатывается на принтере. Продавец выдает клиенту чек и оплаченный товар (предоставляет услугу).
Таким образом, предлагаемая система по сравнению с базовой и другими техническими решениями аналогичного назначения обеспечивает повышение помехоустойчивости, достоверности и скрытности передаваемой информации в условиях организованных и непреднамеренных помех, многолучевого распространения радиоволн. Это достигается псевдослучайной перестройкой рабочей частоты используемых сложных сигналов с фазовой манипуляцией.
Стратегия борьбы с непреднамеренными и организованными помехами в предлагаемой системе заключается в “уходе” от воздействия помех за счет псевдослучайной перестройки рабочей частоты и в “противоборстве” с ними за счет фазовой манипуляции несущей частоты псевдослучайной последовательностью (ПСП).
Поэтому в предлагаемой системе при защите от помех важной характеристикой является фактическое время работы на одной несущей частоте tc. Чем меньше это время, тем выше вероятность того, что ФМн-сигналы системы ППРЧ не будут подвержены воздействию организованных помех.
Помехоустойчивость системы зависит не только от времени работы на одной несущей частоте, но и от вида помехи и ее мощности, мощности полезного сигнала, структуры модемов.
Защита передаваемой информации от несанкционированного доступа имеет шесть уровней: криптографический, энергетический, структурный, информационный, временной и пространственный. Криптографический уровень обеспечивается специальными методами шифрования, кодирования и преобразования информации, в результате которых ее содержание становится недоступным без предъявления ключа криптограммы и обратного преобразования.
При цифровом способе закрытия передаваемого сообщения, который реализуется цифровым скремблером 15.1 (15.2), можно выделить четыре основные группы:
1. подстановка – символы дискретного сообщения заменяются другими символами в соответствии с заранее определенным правилом;
2. перестановка – символы дискретного сообщения перестанавливаются по некоторому правилу в пределах заданного блока передаваемого дискретного сообщения;
3. аналитическое преобразование – шифруемое сообщение преобразуется по некоторому аналитическому правилу;
4. комбинированное преобразование – исходное дискретное сообщение шифруется двумя или большим числом способов шифрования.
Принцип работы цифрового дескремблера 29.1 (29.2) соответствует принципу цифрового скремблера 15.1 (15.2), но имеет противоположный характер.
Энергетический и структурный уровни обеспечиваются применением сложных сигналов с фазовой манипуляцией, которые обладают высокой энергетической и структурной скрытностью.
Энергетическая скрытность данных сигналов обусловлена их высокой сжимаемостью во времени или по спектру при оптимальной обработке, что позволяет снизить мгновенную излучаемую мощность. Вследствие этого используемый сложный ФМн-сигнал в точке приема может оказаться замаскированным шумами и помехами. Причем энергия сложного ФМн-сигнала отнюдь не мала, она просто распределена по частотно-временной области так, что в каждой точке этой области мощность сигнала меньше мощности шумов и помех.
Структурная скрытность сложных ФМн-синалов обусловлена большим разнообразием их форм и значительными диапазонами изменений параметров, что затрудняет оптимальную или хотя бы квазиоптимальную обработку сложных ФМн-сигналов априорно неизвестной структуры с целью повышения чувствительности приемника.
Сложные сигналы с фазовой манипуляцией открывают новые возможности в технике передачи сообщений и их защиты от несанкционированного доступа. Указанные сигналы позволяют применять новый вид селекции – структурную селекцию. Это значит, что появляется новая возможность выделять сложные ФМн-сигналы среди других сигналов и помех, действующих в одной и той же полосе частот и в одни и те же промежутки времени. Данная возможность реализуется сверткой спектра сложных ФМн-сигналов.
Информационная скрытность определяется способностью противостоять мерам коммерческой радиотехнической разведки, направленным на раскрытие смысла передаваемой информации.
Временная скрытность системы определяется возможностью коммерческой радиотехнической разведки по сбору необходимой информации о системе за определенное время и зависит от условий, в которых используется система, ее временных режимов работы на излучение, тактико-технических характеристик станции радиотехнической разведки.
Пространственная скрытность системы характеризует способность препятствовать станции коммерческой радиотехнической разведки с необходимой точностью определять направление прихода сигналов (или местоположение системы). Пространственная скрытность системы, как и другие виды скрытности, кроме энергетической, является условным событием и зависит от ряда параметров системы радиосвязи, например, мощности сигнала, вида и параметров диаграммы направленности антенн.
Формула изобретения
Система для проведения безналичных финансовых операций, включающая, по меньшей мере, одно устройство ввода-вывода информации, содержащее, по крайней мере, клавиатуру для ввода данных производимой операции, клавиатуру для ввода PIN-кода, выходное сообщающее устройство, подтверждающее и фиксирующее производимые операции, и первый модем, соединенные с центральным процессором, имеющим программу хранения идентификационных данных продавца, обработки данных производимой операции, формирования запроса в процессинговый центр и обеспечивающим активизацию первого модема, узел соединения первого модема с устройством беспроводной связи, выполненным с возможностью соединения с общей для используемых устройств беспроводной связи сетью, беспроводной связи с входящим в нее блоком идентификации используемых устройств беспроводной связи для передачи сигналов в сеть банковских и кредитных учреждений через последовательно расположенные и соединенные между собой второй модем и процессинговый центр, обрабатывающий каждый поступивший запрос, формирующий ответ для устройства ввода-вывода и обеспечивающий управление сетью банковских и кредитных учреждений, при этом устройством беспроводной связи является персональное устройство беспроводной связи клиента, имеющее индивидуальный идентификатор, узел соединения первого модема с устройством беспроводной связи выполнен с возможностью соединения с используемым персональным устройством беспроводной связи клиента, блок идентификации используемых персональных устройств беспроводной связи соединен с дополнительным блоком, обеспечивающим определение поступления сигнала вызова процессингового центра и передачу идентификационного кода персонального устройства беспроводной связи клиента в процессинговый центр, соединенный со вторым модемом, устройство беспроводной связи и каждый модем выполнены в виде последовательно включенных фазового манипулятора, второй вход которого через цифровой скремблер соединен с источником дискретных сообщений, первого смесителя, усилителя первой промежуточной частоты, первого усилителя мощности, дуплексера, вход-выход которого соединен с приемопередающей антенной, второго усилителя мощности, второго смесителя, усилителя второй промежуточной частоты, перемножителя, полосового фильтра, фазового детектора и цифрового дескремблера, выход которого является выходом устройства, отличающаяся тем, что каждый модем снабжен синхронизатором, генератором псевдослучайной последовательности, синтезатором несущих частот, синтезатором частот первого гетеродина и синтезатором частот второго гетеродина, причем к выходу синхронизатора последовательно подключены генератор псевдослучайной последовательности и синтезатор несущих частот, выход которого соединен с первым входом фазового манипулятора, второй вход первого смесителя через синтезатор частот первого гетеродина соединен с выходом генератора псевдослучайной последовательности, второй вход второго смесителя через синтезатор частот второго гетеродина соединен с выходом генератора псевдослучайной последовательности, второй вход перемножителя соединен с выходом синтезатора частот первого гетеродина, второй вход фазового детектора соединен с выходом синтезатора частот второго гетеродина.
РИСУНКИ
|
|