|
|
(21), (22) Заявка: 2007138977/09, 20.04.2006
(24) Дата начала отсчета срока действия патента:
20.04.2006
(30) Конвенционный приоритет:
20.04.2005 KR 10-2005-0032923
(43) Дата публикации заявки: 27.04.2009
(46) Опубликовано: 20.10.2009
(56) Список документов, цитированных в отчете о поиске:
US 6865215 A, 08.03.2005. RU 2145464 C1, 10.02.2000. GB 2332817 A1, 30.06.1999. KR 19980074164 A, 05.11.1998.
(85) Дата перевода заявки PCT на национальную фазу:
19.10.2007
(86) Заявка PCT:
KR 2006/001489 20060420
(87) Публикация PCT:
WO 2006/112677 20061026
Адрес для переписки:
129090, Москва, ул.Б.Спасская, 25, стр.3, ООО “Юридическая фирма Городисский и Партнеры”, пат.пов. Ю.Д.Кузнецову, рег. 595
|
(72) Автор(ы):
СУХ Чанг-Хо (KR), ЧО Йоунг-Квон (KR), ПАРК Донг-Сеек (KR), ВУ Юнг-Су (KR), ХОНГ Сунг-Квон (KR)
(73) Патентообладатель(и):
САМСУНГ ЭЛЕКТРОНИКС КО., ЛТД. (KR)
|
(54) СИСТЕМА СВЯЗИ С НАЛОЖЕНИЕМ ЧАСТОТ И СПОСОБ ЕЕ УПРАВЛЕНИЯ
(57) Реферат:
Изобретение относится к системе связи, использующей схему наложения частот и способу ее управления. Техническим результатом является повышение эффективности частотных ресурсов. Для этого система связи с наложением частот включает в себя первую систему связи для осуществления связи с использованием первой полосы частот, являющейся предварительно заданной полосой пропускания, и вторую систему связи для осуществления связи с использованием второй полосы частот, являющейся второй предварительно заданной полосой пропускания, при этом вторая полоса частот включает в себя первую полосу частот. 7 н. и 27 з.п. ф-лы, 14 ил.
Область техники, к которой относится изобретение
Настоящее изобретение, в общем, относится к системе связи и способу ее управления, а в частности к системе связи, использующей схему наложения частот (далее упоминаемую как “система связи с наложением частот”), и способу ее управления.
Описание предшествующего уровня техники
С развитием систем связи предоставляются разнообразные типы услуг, повышается потребность в широкополосной системе связи, поддерживающей эти широкополосные услуги. Тем не менее, вследствие ограниченных частотных ресурсов существует ограничение на доступную полосу частот даже для широкополосной системы связи. Помимо этого, поскольку обратная совместимость с уже установленными системами связи также должна приниматься в расчет, проектирование широкополосных систем связи вызывает множество трудностей.
Текущие широкополосные системы связи разработаны на том базовом допущении, что им отдельно выделяются различные полосы частот, чтобы предоставлять широкополосные услуги в своих зонах обслуживания. Тем не менее, растущий спрос на полосы частот для широкополосных услуг повышает стоимость лицензий на полосы частот, делая невозможным использовать различные доступные схемы, предлагаемые для того, чтобы предоставлять широкополосные услуги.
Как результат, есть потребность в схеме эффективного предоставления широкополосных услуг, наряду с преодолением ограничения на полосы частот, т.е. разрешения проблемы высокой стоимости лицензий, ассоциативно связанных с полосами частот.
Сущность изобретения
Следовательно, цель настоящего изобретения заключается в том, чтобы предоставить систему связи с наложением частот для повышения эффективности частотных ресурсов, а также способ ее управления.
Другая цель настоящего изобретения заключается в том, чтобы предоставить систему связи с наложением частот для максимизации выигрыша от разнесения множества пользователей, а также способ ее управления.
Еще одна другая цель настоящего изобретения заключается в том, чтобы предоставить систему связи с наложением частот для гарантирования обратной совместимости с существующими системами связи, а также способ ее управления.
Согласно одному аспекту настоящего изобретения, предусмотрена система связи с наложением частот, которая включает в себя первую систему связи для осуществления связи с использованием первой полосы частот, являющейся предварительно заданной полосой пропускания; и вторую систему связи для осуществления связи с использованием второй полосы частот, являющейся второй предварительно заданной полосой пропускания, при этом вторая полоса частот включает в себя первую полосу частот.
Согласно другому аспекту настоящего изобретения, предусмотрена система связи с наложением частот, использующая первую полосу частот и вторую полосу частот, включающую в себя первую полосу частот, при этом система содержит: мобильную станцию для, после привязки к соте, осуществления произвольного доступа к базовой станции с использованием сигнала канала произвольного доступа и, после приема предоставления произвольного доступа от базовой станции, отправки запроса на выделение ресурсов в базовую станцию; и базовую станцию для выделения незанятых ресурсов во второй полосе частот в ответ на запрос на выделение ресурсов от мобильной станции.
Согласно дополнительному другому аспекту настоящего изобретения, предусмотрено передающее устройство в системе связи с наложением частот, использующей первую полосу частот и вторую полосу частот, включающую в себя первую полосу частот, при этом устройство содержит: генератор канала преамбулы для формирования сигнала канала преамбулы; генератор контрольного канала для формирования сигнала контрольного канала (пилот-сигнала); генератор канала трафика для формирования сигнала канала трафика; генератор канала управления для формирования сигнала канала управления; диспетчер для формирования данных, которые должны быть переданы, после диспетчеризации этих данных и выделения полосы частот, по которой эти данные должны передаваться, согласно второй полосе частот; мультиплексор для формирования сигнала канала нисходящей линии связи посредством мультиплексирования сигнала канала преамбулы, сигнала контрольного канала, сигнала канала трафика и сигнала канала управления согласно информации о выделенной полосе частот; и блок обратного быстрого преобразования Фурье (IFFT) для выполнения IFFT в отношении сигнала канала нисходящей линии связи.
Согласно еще одному другому аспекту настоящего изобретения, предусмотрено передающее устройство в системе связи с наложением частот, использующей первую полосу частот и вторую полосу частот, включающую в себя первую полосу частот, при этом устройство содержит: генератор канала синхронизации для формирования сигнала канала синхронизации; генератор канала произвольного доступа для формирования сигнала канала произвольного доступа; генератор канала трафика для формирования сигнала канала трафика; генератор канала управления для формирования сигнала канала управления; мультиплексор для формирования сигнала канала восходящей линии связи посредством мультиплексирования сигнала канала синхронизации, сигнала канала произвольного доступа, сигнала канала трафика и сигнала канала управления, при этом мультиплексирование основано на предыдущем выделении второй полосы частот; и блок обратного быстрого преобразования Фурье (IFFT) для выполнения IFFT в отношении сигнала восходящей линии связи.
Согласно еще одному другому аспекту настоящего изобретения, предусмотрено приемное устройство в системе связи с наложением частот, использующей первую полосу частот и вторую полосу частот, включающую в себя первую полосу частот, при этом устройство содержит: блок быстрого преобразования Фурье (FFT) для выполнения FFT в отношении принимаемого сигнала; и демультиплексор для демультиплексирования FFT-обработанного принимаемого сигнала в сигнал канала преамбулы, сигнал контрольного канала, сигнал канала трафика и сигнал канала управления, при этом демультиплексирование основано на предыдущем выделении полосы частот.
Согласно еще одному другому аспекту настоящего изобретения, предусмотрено приемное устройство в системе связи с наложением частот, использующей первую полосу частот и вторую полосу частот, включающую в себя первую полосу частот, при этом устройство содержит: блок быстрого преобразования Фурье (FFT) для выполнения FFT в отношении принимаемого сигнала; и демультиплексор для демультиплексирования FFT-обработанного принимаемого сигнала в сигнал канала синхронизации, сигнал канала произвольного доступа, сигнал канала трафика и сигнал канала управления, при этом упомянутое демультиплексирование основано на предыдущем выделении полосы частот; причем вторая полоса частот включает в себя первую полосу частот и третью полосу частот, зависимую от первой полосы частот.
Согласно еще одному другому аспекту настоящего изобретения, предусмотрен способ управления для системы связи с наложением частот, при этом способ содержит этапы, на которых осуществляют связь посредством первой системы связи с использованием первой полосы частот, являющейся первой предварительно заданной полосой пропускания; и осуществляют связь посредством второй системы связи с использованием второй полосы частот, являющейся второй предварительно заданной полосой пропускания, при этом вторая полоса частот включает в себя первую полосу частот.
Согласно еще одному другому аспекту настоящего изобретения, предусмотрен способ управления для системы связи с наложением частот, использующей первую полосу частот и вторую полосу частот, включающую в себя первую полосу частот, при этом способ содержит этапы, на которых после привязки к соте осуществляют посредством мобильной станции, произвольный доступ к базовой станции с использованием сигнала канала произвольного доступа и, после приема предоставления произвольного доступа от базовой станции, отправляют запрос на выделение ресурсов в базовую станцию; и выделяют, посредством базовой станции, незанятые ресурсы во второй полосе частот в ответ на запрос на выделение ресурсов.
Согласно еще одному другому аспекту настоящего изобретения, предусмотрен способ передачи в системе связи с наложением частот, использующей первую полосу частот и вторую полосу частот, включающую в себя первую полосу частот, при этом способ содержит этапы, на которых формируют сигнал канала преамбулы; формируют сигнал контрольного канала; формируют сигнал канала трафика; формируют сигнал канала управления; после формирования данных, которые должны быть переданы, выполняют диспетчеризацию этих данных и выделяют полосу частот, по которым эти данные должны быть переданы, согласно второй полосе частот; формируют сигнал канала нисходящей линии связи посредством мультиплексирования сигнала канала преамбулы, сигнала контрольного канала, сигнала канала трафика и сигнала канала управления согласно информации о выделенной полосе частот; и выполняют обратное быстрое преобразование Фурье (IFFT) в отношении сигнала канала нисходящей линии связи.
Согласно еще одному другому аспекту настоящего изобретения, предусмотрен способ передачи в системе связи с наложением частот, использующей первую полосу частот и вторую полосу частот, включающую в себя первую полосу частот, при этом способ содержит этапы, на которых формируют сигнал канала синхронизации; формируют сигнал канала произвольного доступа; формируют сигнал канала трафика; формируют сигнал канала управления; формируют сигнал канала восходящей линии связи посредством мультиплексирования сигнала канала синхронизации, сигнала канала произвольного доступа, сигнала канала трафика и сигнала канала управления, при этом упомянутое мультиплексирование основано на предыдущем выделении второй полосы частот; выполняют обратное быстрое преобразование Фурье (IFFT) в отношении сигнала канала восходящей линии связи.
Согласно еще одному другому аспекту настоящего изобретения, предусмотрен способ приема в системе связи с наложением частот, использующей первую полосу частот и вторую полосу частот, включающую в себя первую полосу частот, при этом способ содержит этапы, на которых выполняют быстрое преобразование Фурье (FFT) в отношении принимаемого сигнала; и демультиплексируют FFT-обработанный принимаемый сигнал в сигнал канала преамбулы, сигнал контрольного канала, сигнал канала трафика и сигнал канала управления, при этом упомянутое демультиплексирование основано на предыдущем выделении полосы частот.
Согласно еще одному другому аспекту настоящего изобретения, предусмотрен способ приема в системе связи с наложением частот, использующей первую полосу частот и вторую полосу частот, включающую в себя первую полосу частот, при этом способ содержит этапы, на которых выполняют быстрое преобразование Фурье (FFT) в отношении принимаемого сигнала; и демультиплексируют FFT-обработанный принимаемый сигнал в сигнал канала синхронизации, сигнал канала произвольного доступа, сигнал канала трафика и сигнал канала управления, при этом упомянутое демультиплексирование основано на предыдущем выделении полосы частот; причем вторая полоса частот включает в себя первую полосу частот и третью полосу частот, зависимую от первой полосы частот.
Согласно еще одному другому аспекту настоящего изобретения, предусмотрен способ привязки к соте в системе связи с наложением частот, использующей первую полосу частот и вторую полосу частот, включающую в себя первую полосу частот, при этом способ содержит этапы, на которых принимают первый сигнал преамбулы по первой полосе частот; выполняют привязку к соте для первой базовой станции, предоставляющей услугу по второй полосе частот, если принимаемая мощность первого сигнала преамбулы превышает порог; и выполняют привязку к соте для второй базовой станции, предоставляющей услугу по первой полосе частот, если принимаемая мощность второго сигнала преамбулы не превышает порог.
Согласно еще одному другому аспекту настоящего изобретения, предусмотрена структура кадра в системе связи с наложением частот, использующей первую полосу частот и вторую полосу частот, включающую в себя первую полосу частот, при этом способ содержит этапы, на которых задают кадр первой системы связи по первой полосе частот; задают кадр второй системы связи по второй полосе частот, включающей в себя первую полосу частот и третью полосу частот, зависимую от первой полосы частот.
Перечень чертежей
Вышеуказанные и другие цели, признаки и преимущества настоящего изобретения станут более понятными из последующего подробного описания, рассматриваемого вместе с прилагаемыми чертежами, из которых:
Фиг. 1 – схема, иллюстрирующая операцию выделения частоты в системе связи с наложением частот согласно настоящему изобретению;
Фиг. 2 – схема, иллюстрирующая примерный модуль приемо-передающего устройства, используемый в EB-системе связи согласно настоящему изобретению;
Фиг. 3 – схема, иллюстрирующая альтернативный примерный модуль приемо-передающего устройства, используемый в EB-системе связи согласно настоящему изобретению;
Фиг. 4 – схема, иллюстрирующая структуру кадра нисходящей линии связи в EB-системе связи согласно настоящему изобретению;
Фиг. 5 – схема, иллюстрирующая структуру кадра восходящей линии связи в EB-системе связи согласно настоящему изобретению;
Фиг. 6 – схема, иллюстрирующая структуру канала нисходящей линии связи в EB-системе связи согласно настоящему изобретению;
Фиг. 7 – схема, иллюстрирующая структуру канала восходящей линии связи в EB-системе связи согласно настоящему изобретению;
Фиг. 8 – блок-схема последовательности операций способа, иллюстрирующая процесс привязки к соте EB-MS в EB-системе связи согласно настоящему изобретению;
Фиг 9A и 9B – блок-схемы последовательности операций способа, иллюстрирующие процесс передачи/приема данных трафика между EB-MS и EB-BS в EB-системе связи согласно настоящему изобретению;
Фиг. 10 – схема, иллюстрирующая структуру передающего устройства EB-BS в EB-системе связи согласно настоящему изобретению;
Фиг. 11 – схема, иллюстрирующая структуру приемного устройства EB-BS в EB-системе связи согласно настоящему изобретению;
Фиг. 12 – схема, иллюстрирующая структуру передающего устройства EB-MS в EB-системе связи согласно настоящему изобретению; и
Фиг. 13 – схема, иллюстрирующая структуру приемного устройства EB-MS в EB-системе связи согласно настоящему изобретению.
Подробное описание примерных вариантов осуществления
Далее подробно описаны предпочтительные варианты осуществления настоящего изобретения со ссылками на прилагаемые чертежи. В последующем описании подробное описание известных функций и конфигураций, содержащихся в данном документе, опущено в целях краткости и сжатости.
Настоящее изобретение предоставляет систему связи, использующую схему наложения частот (далее упоминаемую как “система связи с наложением частот”), а также способ ее управления. Помимо этого, настоящее изобретение предоставляет систему связи с наложением частот, допускающую разрешение проблемы высокой стоимости лицензий на полосы частот вследствие ограниченного числа полос частот, гарантирование обратной совместимости с существующими системами связи на основе применения схемы наложения частот и предоставление максимальной пропускной способности за счет эффективной диспетчеризации, а также способ ее управления.
Фиг. 1 – это схема, иллюстрирующая операцию выделения частоты в системе связи с наложением частот согласно настоящему изобретению.
На фиг. 1 можно допустить, что, как проиллюстрировано, ранее установленная система связи до того, как разработана система связи с наложением частот, т.е. система связи без наложения частот, уже использует несущую частоту fc1 и ассоциированную с ней полосу частот.
Система связи без наложения частот упоминается как узкополосная (NB) система связи, а система связи с наложением частот упоминается как система связи с расширенной полосой (EB). Система связи без наложения частот упоминается как NB-система связи, поскольку полоса частот, используемая в системе связи без наложения частот, относительно уже, чем полоса частот, используемая в системе связи с наложением частот. Это не означает, что полоса частот, используемая в системе связи без наложения частот, абсолютно узкая.
Если типы услуг, предназначенные для того, чтобы быть предоставляемыми в NB-системе связи, многообразны, и требуемая пропускная способность возрастает, NB-система связи должна расширить полосу пропускания своей используемой полосы частот. Следовательно, система связи, у которой полоса пропускания используемой полосы частот расширена, может рассматриваться, и система связи с расширенной полосой пропускания ее используемой полосы частот может быть спроектирована таким образом, что она перекрывается с NB-системой связи по полосе частот. Система связи, чья используемая полоса частот определяется таким образом, что она перекрывается с NB-системой связи по полосе частот, является EB-системой связи. Применение схемы наложения частот рассматривается для следующих целей.
(1) Для снижения стоимости лицензии на полосу частот
Стоимость лицензии, возникающая за счет расширения требуемой полосы частот, возрастает вследствие ограниченных частотных ресурсов. Рост стоимости лицензии для полос частот ложится тяжелым грузом на поставщиков услуг. Развертывание полосы частот, отличной от полосы частот, используемой в NB-системе связи, не использующей схему наложения частот, приводит к дополнительной стоимости лицензий для полос частот. Одна область, где имеется дополнительная стоимость лицензии, – это случай, когда новая NB-система связи использует новую полосу частот. Тем не менее, использование схемы с наложением частот требует дополнительной стоимости лицензии только для дополнительно увеличенной полосы пропускания. Как результат, нагрузка по стоимости лицензий на полосы частот для поставщиков услуг снижается, поскольку им предоставляется возможность нести только стоимость дополнительных лицензий.
(2) Для повышения эффективности частотных ресурсов в перекрывающейся полосе частот
Использование схемы наложения частот, проиллюстрированной на фиг. 1, повышает эффективность частотных ресурсов в перекрывающейся полосе частот. Одним из факторов для определения производительности общей системы связи является эффективность частоты, и эффективность частоты также очень важна для поставщиков услуг, поскольку поставщики услуг могут получать прибыль от своих абонентов пропорционально эффективности частотных ресурсов.
В общем, увеличение числа абонентов, доступных в конкретной полосе частот, позволяет достигать выигрыша от диспетчеризации (планирования), который называется выигрышем от разнесения множества пользователей. Следовательно, когда используется схема с наложением частот, перекрывающаяся полоса частот совместно используется не только абонентами NB-системы связи, но также абонентами EB-системы связи, приводя к повышению числа абонентов, доступных в перекрывающейся полосе частот. Это способствует повышению эффективности использования частотных ресурсов. Конкретный прирост эффективности частотных ресурсов различается согласно схеме диспетчеризации диспетчера (планировщика), используемого в EB-системе связи, и предпочтительно использовать схему диспетчеризации, которая максимизирует эффективность использования частотных ресурсов.
Фиг. 2 – это схема, иллюстрирующая примерный модуль приемо-передающего устройства, используемый в EB-системе связи согласно настоящему изобретению.
На фиг. 2 предполагается, что число точек обратного быстрого преобразования Фурье (IFFT)/быстрого преобразования Фурье (FFT) модуля приемо-передающего устройства, используемого в системе связи до того, как полоса пропускания ее используемой полосы частот расширена, т.е. NB-системы связи, равно N, а число точек IFFT/FFT модуля приемо-передающего устройства, используемого в системе связи после того, как полоса пропускания ее используемой полосы частот расширена, т.е. EB-системы связи, равно M (где M>N).
Базовая станция (BS) 200 может поддерживать услуги для мобильной станции (MS), т.е. MS1 240, NB-системы связи и MS, т.е. MS2 260, EB-системы связи просто с использованием модуля M-точечного IFFT/FFT, отдельно включающего в себя модуль N-точечного IFFT/FFT. Чтобы поддерживать услуги для MS и NB-системы связи, и EB-системы связи с использованием одного модуля IFFT/FFT, т.е. модуля M-точечного IFFT/FFT, необходимо предоставлять защитную полосу между граничными полосами частот NB-системы связи и EB-системы связи. Конкретный размер защитной полосы зависит от характеристик производительности полосового фильтра (BPF), и подробное описание защитной полосы приводится далее.
Фиг. 3 – это схема, иллюстрирующая альтернативный примерный модуль приемо-передающего устройства, используемый в EB-системе связи согласно настоящему изобретению.
Аналогично, на фиг. 3 предполагается, что число точек IFFT/FFT модуля приемо-передающего устройства, используемого в NB-системе связи, равно N, а число точек IFFT/FFT модуля приемо-передающего устройства, используемого в EB-системе связи, равно M (где M>N).
Тем не менее, наоборот, когда система расширяется, станции BS, использующие схему наложения частот, могут быть развернуты таким образом, что в конкретной зоне станции BS, использующие схему наложения частот, не могут быть развернуты, а могут быть развернуты только BS, не использующие схему наложения частот. Для удобства в последующем описании BS, использующая схему наложения частот, упоминается как EB-BS, а BS, не использующая схему наложения частот, упоминается как NB-BS.
Разумеется, после того как расширение системы выполнено, практически не бывает ситуаций, когда только NB-BS развернуты в конкретной зоне. Тем не менее, в ходе расширения системы эти случаи неизбежно возникают. Следовательно, в отличие от BS 200 по фиг. 2, BS 300 по фиг. 3, если она является NB-BS, должна учитывать точки IFFT/FFT модуля приемо-передающего устройства, используемого в EB-системе связи.
BS 300 использует только модуль N-точечного IFFT/FFT, поскольку она является NB-BS, как указано выше. Как описано со ссылкой на фиг. 2, если имеется защитная полоса только между полосой частот, используемой в EB-системе связи, и полосой частот, используемой в NB-системе связи, NB-BS 300 может обмениваться данными не только с MS1 340, имеющей модуль N-точечного IFFT/FFT, но также с MS2 360, имеющей модуль M-точечного IFFT/FFT, с использованием только модуля N-точечного IFFT/FFT. Кроме того, как описано со ссылкой на фиг. 2, конкретный размер защитной полосы зависит от производительности BPF, и подробное описание защитной полосы приводится ниже.
Фиг. 4 – это схема, иллюстрирующая структуру кадра нисходящей линии связи в EB-системе связи согласно настоящему изобретению.
Ссылаясь на фиг. 4, кадр 470 нисходящей линии связи EB-системы связи (далее упоминаемый как “кадр нисходящей линии связи EB-системы связи”) включает в себя кадр 400 нисходящей линии связи, в настоящее время используемый в NB-системе связи (далее упоминаемый как “кадр нисходящей линии связи NB-системы связи”), кадр нисходящей линии связи, зависимо добавленный в NB-систему связи для EB-системы связи, т.е. зависимый от NB-системы связи кадр 450 нисходящей линии связи, и защитную полосу 430 между кадром 400 нисходящей линии связи NB-системы связи и зависимым от NB-системы связи кадром 450 нисходящей линии связи.
Кадр 400 нисходящей линии связи NB-системы связи включает в себя узкополосный канал преамбулы (NB-PCH), узкополосный контрольный канал (NB-PICH), узкополосный канал трафика (NB-TCH) и узкополосный канал управления (NB-CCH).
Зависимый от NB-системы кадр 450 нисходящей линии связи NB-системы связи включает в себя узкополосный зависимый канал преамбулы (NB-PDCH), узкополосный зависимый контрольный канал (NB-DPICH), узкополосный зависимый канал трафика (NB-DTCH) и узкополосный зависимый канал управления (NB-DCCH).
Как описано выше, кадр 470 нисходящей линии связи EB-системы связи включает в себя кадр 400 нисходящей линии связи NB-системы связи, защитную полосу 430 и зависимый от NB-системы связи кадр 450 нисходящей линии связи. В завершение, EB-система связи имеет следующую структуру канала нисходящей линии связи.
Канал преамбулы с расширенной полосой (EB-PCH) EB-системы связи включает в себя NB-PCH и NB-DPCH. Во-вторых, контрольный канал с расширенной полосой (EB-PICH) EB-системы связи включает в себя NB-PICH и NB-DPICH. В-третьих, канал трафика с расширенной полосой (EB-TCH) EB-системы связи включает в себя NB-TCH и NB-DTCH. Наконец, канал управления с расширенной полосой (EB-CCH) EB-системы связи включает в себя NB-CCH и NB-DCCH.
Во-первых, EB-PCH не только включает в себя исходный NB-BCH для совместимости между NB-системой связи и EB-системой связи, но также должен быть спроектирован таким образом, что он минимизирует корреляцию с NB-PCH и максимизирует временную/частотную синхронизацию и производительность оценки канала. Следовательно, NB-DPCH требуется структура, зависимая от NB-PCH. Помимо этого, EB-PCH должен быть спроектирован таким образом, что он доступен для привязки к соте, а также для временной/частотной синхронизации и оценки канала. Хотя привязка к соте может быть возможна с использованием EB-PCH, привязка к соте также может быть возможна с использованием EB-PICH, а не EB-PCH. Для удобства в данном документе следует предполагать, что привязка к соте выполняется с использованием EB-PICH.
Во-вторых, EB-PICH не только включает в себя исходный NB-PICH для совместимости между NB-системой связи и EB-системой связи, но также включает в себя NB-DPICH, имеющий структуру, зависимую от NB-PICH. Хотя не только привязка к соте может быть выполнена с использованием EB-PICH, но также временно/частотная синхронизация и оценка канала может быть выполнена с использованием EB-PCH, как описано выше, в данном документе следует предполагать, что только привязка к соте выполняется с использованием EB-PICH.
Далее приводится описание схем привязки к сотам с использованием EB-PICH.
Первая схема реализует привязку к соте с использованием контрольного шаблона, сформированного согласно позиции временно-частотной области.
Первая схема не имеет контрольного шаблона, заданного как отдельная последовательность, поскольку она обнаруживает контрольный шаблон согласно позиции в частотно-временной области. Т.е. контрольный шаблон формируется согласно позиции во временно-частотной области, в которой передается сигнал EB-PICH, и привязка к соответствующей соте осуществляется согласно сформированному контрольному шаблону. Тем не менее, первая схема ограничена в числе различаемых контрольных шаблонов, поскольку контрольный шаблон должен быть уникальным во временно-частотной области. Как правило, поскольку развитие систем связи приводит к быстрому росту числа сот, т.е. станций BS, составляющих системы связи, ограничение на число различаемых сот вследствие применения первой схемы выступает в качестве отрицательного фактора при конфигурировании всей системы.
Вторая схема реализует привязку к соте с использованием контрольного шаблона, заданного как последовательность в фиксированной позиции временно-частотной области.
Поскольку вторая схема реализует привязку к соте с использованием контрольного шаблона, имеющего предварительно определенную последовательность в фиксированной позиции временно-частотной области, вторая схема обнаруживает контрольный шаблон, учитывая не только позицию, но также последовательность временно-частотной области, тем самым увеличивая число различаемых сот. Разумеется, вторая схема должна быть спроектирована таким образом, чтобы поддерживалась ортогональность между контрольными шаблонами, т.е. между последовательностями, а также совместимость и ортогональность между NB-системой связи и EB-системой связи. Схема формирования последовательностей, составляющих контрольный шаблон, не связана непосредственно с настоящим изобретением, поэтому ее описание опущено в данном документе. Тем не менее, следует отметить, что контрольные шаблоны NB-системы связи и EB-системы связи могут быть сформированы либо независимо, либо зависимо.
Для совместимости между NB-системой связи и EB-системой связи EB-TCH включает в себя не только исходный NB-TCH, но также включает в себя NB-DTCH, имеющий структуру, зависимую от NB-TCH, и для совместимости между NB-системой и EB-системой связи EB-CCH включает в себя не только исходный NB-CCH, но также включает в себя NB-DCCH, имеющий структуру, зависимую от NB-CCH. Подробное описание EB-TCH и EB-CCH дается ниже.
Фиг. 5 – это схема, иллюстрирующая структуру кадра восходящей линии связи в EB-системе связи согласно настоящему изобретению.
Ссылаясь на фиг. 5, кадр 570 восходящей линии связи EB-системы связи (далее упоминаемый как “кадр восходящей линии связи EB-системы связи”) включает в себя кадр 500 восходящей линии связи, в настоящее время используемый в NB-системе связи (далее упоминаемый как “кадр восходящей линии связи NB-системы связи”), кадр восходящей линии связи, зависимо добавленный в NB-систему связи для EB-системы связи, т.е. зависимый от NB-системы связи кадр 550 восходящей линии связи, и защитную полосу 530 между кадром 500 восходящей линии связи NB-системы связи и зависимым от NB-системы связи кадром 550 восходящей линии связи.
Кадр 500 восходящей линии связи NB-системы связи включает в себя узкополосный канал синхронизации (NB-SCH), узкополосный канал произвольного доступа (NB-RACH), NB-CCH и NB-TCH. NB-TCH в кадре 500 восходящей линии связи NB-системы связи является каналом восходящей линии связи, а NB-TCH в кадре 400 нисходящей линии связи NB-системы связи является каналом нисходящей линии связи, но они аналогичны друг другу при фактической работе. Тем не менее, NB-CCH в кадре 500 восходящей линии связи NB-системы связи очень отличается по работе от NB-CCH в кадре 400 восходящей линии связи NB-системы связи, и его подробное описание приводится в данном документе.
Зависимый от NB-системы связи кадр 550 восходящей линии связи включает в себя узкополосный зависимый канал синхронизации (NB-DSCH), узкополосный зависимый канал произвольного доступа (NB-DRACH), NB-DCCH и NB-DTCH. NB-DTCH в зависимом от NB-системы связи кадра 550 восходящей линии связи является каналом восходящей линии связи, а NB-DTCH в зависимом от NB-системы связи кадра 450 нисходящей линии является каналом нисходящей линии связи, но они аналогичны друг другу при фактической работе. Тем не менее, NB-DCCH в зависимом от NB-системы связи кадра 500 восходящей линии связи очень отличается по работе от NB-DCCH в зависимом от NB-системы связи кадра 400 восходящей линии связи, и его подробное описание приводится в данном документе.
Как описано выше, кадр 570 восходящей линии связи EB-системы связи включает в себя кадр 500 восходящей линии связи NB-системы связи, защитную полосу 530 и зависимый от NB-системы связи кадр 550 восходящей линии связи. В завершение, EB-система связи имеет следующую структуру канала восходящей линии связи.
Во-первых, канал синхронизации с расширенной полосой (EB-SCH) EB-системы связи включает в себя NB-SCH и NB-DSCH. Во-вторых, канал произвольного доступа с расширенной полосой (EB-RACH) EB-системы связи включает в себя NB-RACH и NB-DRACH. В-третьих, канал информации качества канала с расширенной полосой (EB-CQICH) EB-системы связи включает в себя NB-CQICH и NB-DCQICH. В-четвертых, канал положительного/отрицательного квитирования с расширенной полосой (EB-ANCH) EB-системы связи включает в себя NB-ANCH и NB-DANCH. Наконец, EB-TCH EB-системы связи включает в себя NB-TCH и NB-DTCH.
Хотя не проиллюстрировано отдельно на фиг. 5, другие ресурсы восходящей линии связи, помимо EB-SCH, EB-RACH, EB-CQICH, EB-ANCH и EB-TCH, могут выделяться для отдельного канала управления для передачи/приема управляющей информации. Каждый из каналов восходящей линии связи EB-системы связи подробно описывается далее.
Фиг. 6 – это схема, иллюстрирующая структуру канала нисходящей линии связи в EB-системе связи согласно настоящему изобретению.
Ссылаясь на фиг. 6, канал нисходящей линии связи EB-системы связи включает в себя EB-PCH, EB-PICH, EB-TCH и EB-CCH, как описано в связи с фиг. 4.
EB-PCH, канал, передаваемый в начале кадра нисходящей линии связи, включает в себя NB-PCH и NB-DPCH и может быть использован для запрашивания временной/частотной синхронизации, оценки канала и привязки к соте.
EB-PICH, канал, мультиплексированный во времени с EB-TCH и EB-CCH после EB-PCH, включает в себя NB-PICH и NB-DPICH и может быть использован для вхождения во временной/частотный синхронизм, оценки канала и привязки к соте, аналогично EB-PCH.
EB-TCH включает в себя NB-TCH и NB-DTCH и передает данные трафика по ним.
EB-CCH, канал управления для управления произвольным доступом по нисходящей линии связи, запросами на ресурсы и данными трафика включает в себя NB-CCH и NB-DCCH, описание которых дано ниже.
Во-первых, NB-CCH включает в себя узкополосный канал предоставления доступа (NB-AGCH), узкополосный MAP-канал нисходящей линии связи (NB-DL-MAPCH), узкополосный MAP-канал восходящей линии связи (NB-UL-MAPCH), узкополосный канал количества индикаторов качества канала (NB-CQIACH) и узкополосный канал пробуждения (NB-WUCH).
Далее, NB-DCCH включает в себя канал разрешения доступа с расширенной полосой-узкой полосой (EB-NB-APCH), узкополосный зависимый канал предоставления доступа (NB-DAGCH), узкополосный зависимый MAP-канал нисходящей линии связи (NB-DDL-MAPCH), узкополосный зависимый MAP-канал восходящей линии связи (NB-DUL-MAPCH), узкополосный зависимый канал количества индикаторов качества канала (NB-DCQIACH) и узкополосный зависимый канал пробуждения (NB-DWUCH).
NB-AGCH включает в себя информацию предоставления произвольного доступа MS, когда MS пытается выполнить произвольный доступ по восходящей линии связи, т.е. NB-RACH. Подробное описание NB-AGCH приводится ниже.
NB-DL-MAPCH включает в себя необходимую информацию для восстановления данных трафика нисходящей линии связи NB-TCH, и необходимая информация для восстановления данных трафика нисходящей линии связи NB-TCH ссылается на информацию области ресурсов, информацию схемы модуляции и информацию схемы кодирования, применяемой к NB-TCH.
NB-UL-MAPCH включает в себя необходимую информацию для восстановления данных трафика восходящей линии связи NB-TCH, и необходимая информация для восстановления данных трафика восходящей линии связи NB-TCH ссылается на информацию области ресурсов, информацию схемы модуляции и информацию схемы кодирования, применяемой к NB-TCH.
NB-CQIACH включает в себя информацию количества CQI, которые MS, принимающая услугу посредством NB-системы связи (далее упоминаемая как NB-MS), должна отправить обратно. Разумеется, когда NB-система связи установлена, чтобы передавать все CQI для всех полос частот, используемых ей, количество CQI, которое должно быть отправлено посредством NB-MS, фиксировано, а когда NB-система связи установлена, чтобы передавать не все CQI для всех полос частот, используемых ей, количество CQI, которое должно быть отправлено посредством NB-MS, переменно. NB-система связи может позволять NB-MS отправлять CQI только для некоторых полос частот, а не для всех полос частот, используемых ей, учитывая передачу служебных сигналов по восходящей линии связи, и описание опущено в данном документе, поскольку это не связано непосредственно с настоящим изобретением.
NB-WUCH включает в себя информацию, используемую для пробуждения NB-MS из режима ожидания, когда NB-MS находится в режиме ожидания. Операция пробуждения NB-MS в режиме ожидания не описывается в данном документе, поскольку она не относится напрямую к настоящему изобретению.
EB-система связи, по сути, управляет MS, принимающей услугу посредством EB-системы связи (далее упоминаемой как EB-MS), чтобы осуществлять произвольный доступ к EB-BS через NB-DRACH. Тем не менее, когда число MS, использующих NB-RACH, меньше числа MS, использующих NB-DRACH, EB-система связи должна предоставлять использование NB-RACH даже для EB-MS, чтобы повысить эффективность системы. EB-NB-APCH включает в себя информацию, указывающую предоставление использования NB-RACH для EB-MS, и описание EB-NB-APCH приводится ниже.
NB-DAGCH включает в себя информацию предоставления произвольного доступа EB-MS, которая осуществляет произвольный доступ по NB-DRACH, и описание NB-DAGCH приводится ниже.
NB-DDL-MAPCH включает в себя необходимую информацию для восстановления данных трафика нисходящей линии связи NB-DTCH, и необходимая информация для восстановления данных трафика нисходящей линии связи NB-DTCH ссылается на информацию области ресурсов, информацию схемы модуляции и информацию схемы кодирования, применяемой к NB-DTCH.
NB-DUL-MAPCH включает в себя необходимую информацию для восстановления данных трафика восходящей линии связи NB-DTCH, и необходимая информация для восстановления данных трафика восходящей линии связи NB-DTCH ссылается на информацию области ресурсов, информацию схемы модуляции и информацию схемы кодирования, применяемой к NB-DTCH.
NB-DCQIACH включает в себя информацию о количестве CQI, которые EB-MS должна отправить. Разумеется, когда EB-система связи установлена, чтобы передавать все CQI для всех полос частот, используемых ей, количество CQI, которое должно быть отправлено посредством EB-MS, фиксировано, а когда EB-система связи установлена, чтобы передавать не все CQI для всех полос частот, используемых ей, количество CQI, которое должно быть отправлено посредством EB-MS, переменно. EB-система связи может позволять EB-MS отправлять CQI только для некоторых полос частот, а не для всех полос частот, используемых ей, учитывая передачу служебных сигналов по восходящей линии связи, и описание опущено в данном документе, поскольку это не связано непосредственно с настоящим изобретением.
NB-DWUCH включает в себя информацию, используемую для пробуждения EB-MS из режима ожидания, когда EB-MS находится в режиме ожидания. Операция пробуждения EB-MS в режиме ожидания не описывается в данном документе, поскольку она не относится напрямую к настоящему изобретению.
Помимо каналов управления, используемых для выполнения функций, описанных на фиг. 6, каналы управления, используемые для выполнения новых функций, могут быть включены в структуру канала нисходящей линии связи.
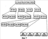
Фиг. 7 – это схема, иллюстрирующая структуру канала восходящей линии связи в EB-системе связи согласно настоящему изобретению.
Ссылаясь на фиг. 7, канал восходящей линии связи EB-системы связи включает в себя EB-SCH, EB-RACH, EB-CCH и EB-TCH, как описано в связи с фиг. 5.
EB-SCH включает в себя NB-SCH и NB-DSCH и используется для того, чтобы входить во временной/частотный синхронизм и выполнять запрос на ресурсы.
EB-RACH включает в себя NB-RACH и NB-DRACH, и NB-MS или EB-MS осуществляет произвольный доступ к NB-BS или EB-BS посредством EB-RACH. Операция осуществления произвольного доступа к NB-BS или EB-BS посредством NB-BS или EB-BS подробно описывается ниже.
EB-CCH включает в себя NB-CCH и NB-DCCH, описание которых приведено далее.
NB-CCH включает в себя узкополосный канал запроса на ресурсы (NB-RRCH), узкополосный канал индикатора качества канала (NB-CQICH), узкополосный канал подтверждения/отрицания приема (NB-ANCH) и узкополосный канал запроса на эстафетную передачу обслуживания (NB-HRCH).
NB-DCCH включает в себя узкополосный зависимый канал запроса на ресурсы (NB-DRRCH), узкополосный зависимый канал индикатора качества канала (NB-DCQICH), узкополосный зависимый канал положительного/отрицательного квитирования (NB-DANCH) и узкополосный зависимый канал запроса на эстафетную передачу обслуживания (NB-DHRCH).
NB-RRCH включает в себя информацию запроса на ресурсы для NB-MS. NB-CQICH включает в себя CQI, отправленный посредством NB-MS. NB-ANCH включает в себя информацию положительного/отрицательного квитирования, отправленную посредством NB-MS, когда NB-система связи использует схему гибридного запроса на автоматическую повторную передачу (HARQ). NB-HRCH включает в себя информацию, используемую для отправки запроса на передачу обслуживания от NB-MS в соответствующую BS.
NB-DRRCH включает в информацию запроса на ресурсы для EB-MS. Во-вторых, NB-DCQICH включает в себя CQI, отправленный посредством EB-MS. NB-DANCH включает в себя информацию положительного/отрицательного квитирования, отправленную посредством EB-MS, когда EB-система связи использует схему HARQ. NB-DHRCH включает в себя информацию, используемую для отправки запроса на эстафетную передачу обслуживания от EB-MS в соответствующую BS.
Помимо каналов управления, используемых для выполнения функций, описанных в связи с фиг. 7, каналы управления, используемые для выполнения новых функций, могут быть включены в структуру канала нисходящей линии связи.
Фиг. 8 – это блок-схема последовательности операций способа, иллюстрирующая процесс привязки к соте EB-MS в EB-системе связи согласно настоящему изобретению.
Ссылаясь на фиг. 8, EB-MS включает питание на этапе 811 и принимает сигнал NB-DPCH и измеряет принимаемую мощность принимаемого сигнала NB-DPCH на этапе 813. EB-MS определяет на этапе 815, превышает ли измеренная принимаемая мощность сигнала NB-DPCH предварительно заданную пороговую мощность PTH. Если измеренная принимаемая мощность сигнала NB-DPCH превышает пороговую мощность PTH, EB-MS переходит к этапу 817. На этапе 817 EB-MS выполняет привязку к соте EB-BS, определяя, что поблизости от нее находится EB-BS. В настоящем изобретении привязка к сотам EB-BS выполняется посредством обнаружения контрольного шаблона для сигнала, принимаемого посредством EB-PICH. Предпочтительно, в этом случае в EB-MS должны быть предварительно предоставлены контрольные шаблоны всех EB-BS, составляющих EB-систему связи. Привязка к соте EB-BS может выполняться посредством различных схем, таких как не только обнаружение контрольного шаблона, но также обнаружение шаблона преамбулы для сигнала, принимаемого посредством EB-PICH. После привязки к соте EB-BS, EB-MS осуществляют произвольный доступ к соответствующей EB-BS и затем завершает процесс. Операция осуществления произвольного доступа к EB-BS посредством EB-MS подробно описана далее.
Тем не менее, если на этапе 815 определено, что принимаемая мощность сигнала NB-DPCH не превышает пороговую мощность PTH, EB-MS переходит к этапу 819, определяя то, что поблизости от нее нет EB-BS. На этапе 819 EB выполняют привязку к соте NB-BS. В настоящем изобретении привязка к соте NB-BS выполняется посредством обнаружения контрольного шаблона для сигнала, принимаемого посредством NB-PICH. Предпочтительно, в этом случае в NB-MS должны быть предварительно предоставлены контрольные шаблоны всех NB-BS, составляющих NB-систему связи. Привязка к соте NB-BS может выполняться посредством различных схем, таких как не только обнаружение контрольного шаблона, но также обнаружение шаблона преамбулы для сигнала, принимаемого посредством NB-PICH. После привязки к соте NB-BS EB-MS осуществляют произвольный доступ к соответствующей NB-BS и затем завершает процесс. Операция осуществления произвольного доступа к NB-BS посредством EB-MS подробно описана далее.
Фиг 9A и 9B – это блок-схемы последовательности операций способа, иллюстрирующие процесс передачи/приема данных трафика между EB-MS и EB-BS в EB-системе связи согласно настоящему изобретению.
Следует отметить на фиг. 9A и 9B, что предмет операции каждого этапа может отличаться, так что каждый этап выражается вместе с его предметом операции. Ссылаясь на фиг. 9A и 9B, после привязки к соте с использованием EB-PICH, EB-MS осуществляют произвольный доступ к EB-BS с использованием NB-DRACH на этапе 911. Затем EB-BS определяет на этапе 913, является ли частота (или интенсивность) конфликтов в NB-DRACH высокой вследствие большого числа EB-MS, осуществляющих произвольный доступ к EB-BS с использованием NB-DRACH, или возможно ли нормально поддерживать NB-DRACH. Если частота конфликтов в NB-DRACH превышает пороговую частоту конфликтов, EB-BS определяет, что частота конфликтов NB-DRACH высокая. Пороговая частота конфликтов может задаваться переменно в EB-системе связи.
Если определено, что частота конфликтов в NB-DRACH высокая или невозможно нормально поддерживать NB-DRACH, EB-BS определяет на этапе 915, можно ли выделить NB-RACH для EB-MS. В данном документе EB-BS выделяет NB-RACH для EB-MS, когда частота конфликтов в NB-RACH низкая, т.е. только когда число NB-MS, осуществляющих произвольный доступ посредством NB-RACH, относительно небольшое. Если определено, что невозможно выделить NB-RACH для EB-MS, EB-BS не может выделить NB-RACH. В этом случае EB-MS ожидает в течение предварительно определенного времени ожидания на этапе 917 и затем повторно осуществляет произвольный доступ посредством NB-DRACH на этапе 911. EB-MS может быть установлена с использованием времени ожидания с использованием алгоритма множественного доступа с контролем несущей и обнаружением конфликтов (CSMA-CD).
Тем не менее, если на этапе 915 определено, что можно выделять NB-RACH для EB-MS, EB-BS выделяет NB-RACH для EB-MS и отправляет уведомление, указывающее разрешение на произвольный доступ посредством NB-RACH, в EB-MS посредством EB-NB-APCH на этапе 919. Затем EB-MS осуществляет произвольный доступ к EB-BS посредством NB-RACH на этапе 921. Затем EB-BS определяет на этапе 923, является ли частота конфликтов в NB-RACH высокой вследствие большого числа NB-MS и EB-MS, осуществляющих произвольный доступ к EB-BS с использованием NB-RACH, или возможно ли нормально поддерживать NB-RACH. Если частота конфликтов в NB-RACH превышает пороговую частоту конфликтов, EB-BS определяет, что частота конфликтов NB-RACH высокая. Пороговая частота конфликтов может задаваться переменно в EB-системе связи.
Если на этапе 923 определено, что частота конфликтов в NB-RACH высокая или что невозможно нормально поддерживать NB-RACH, EB-MS ждет в течение предварительно определенного времени на этапе 925 и затем повторно осуществляет произвольный доступ к EB-BS посредством NB-RACH на этапе 921. Если на этапе 923 определено, что частота конфликтов NB-RACH низкая или что можно нормально поддерживать NB-RACH, EB-BS отправляет уведомление, указывающее предоставление произвольного доступа по NB-RACH к EB-MS, посредством NB-AGCH на этапе 927. Затем EB-MS отправляет запрос на ресурсы в EB-BS по NB-RRCH на этапе 929.
Тем не менее, если на этапе 913 определено, что частота конфликтов в NB-DRACH низкая или что можно поддерживать NB-DRACH, EB-BS отправляет уведомление, указывающее предоставление произвольного доступа по NB-DRACH к EB-MS, посредством NB-DAGCH на этапе 931. Затем EB-MS отправляет запрос на ресурсы в EB-BS по NB-DRRCH на этапе 933.
После этого EB-BS определяет на этапе 935, имеются ли какие-либо незанятые ресурсы, т.е. перекрывающаяся полоса частот NB-системы связи. Если определено, что имеется какой-либо незанятый частотный ресурс в перекрывающейся полосе частот, EB-BS выделяет незанятый ресурс в перекрывающейся полосе частот или незанятый ресурс в расширенной полосе частот для EB-MS и отправляет информацию о выделенном ресурсе в EB-MS по NB-DL-MAPCH/NB-UL-MAPCH или NB-DDL-MAPCH/NB-DUL-MAPCH на этапе 937. EB-BS выделяет незанятый ресурс в перекрывающейся полосе частот или незанятый ресурс в расширенной полосе частот для EB-MS согласно предварительно заданной схеме диспетчеризации, и подробное описание схемы диспетчеризации опущено в данном документе, поскольку она не связана напрямую с настоящим изобретением. После этого EB-MS и EB-BS обмениваются данными трафика друг с другом по NB-TCH или NB-DTCH в области выделенного ресурса на этапе 939.
Если на этапе 935 определено, что нет незанятых частотных ресурсов в перекрывающейся полосе частот, EB-BS выделяет незанятый ресурс в расширенной полосе частот для EB-MS и отправляет информацию о выделенном ресурсе в EB-MS по NB-DDL-MAPCH/NB-DUL-MAPCH 941. EB-BS выделяет незанятый ресурс в расширенной полосе частот для EB-MS согласно предварительно заданной схеме диспетчеризации, и подробное описание схемы диспетчеризации опущено в данном документе, поскольку она не связана напрямую с настоящим изобретением. После этого EB-MS и EB-BS обмениваются данными трафика друг с другом по NB-DTCH в области выделенного ресурса на этапе 943.
Фиг. 10 – это схема, иллюстрирующая структуру передающего устройства EB-BS в EB-системе связи согласно настоящему изобретению.
Ссылаясь на фиг. 10, передающее устройство EB-BS включает в себя диспетчер 1011, PCH-генератор 1013, PICH-генератор 1015, DL-TCH-генератор 1017, DL-CCH-генератор 1019, мультиплексор 1021, блок 1023 M-точечного IFFT и радиочастотное (RF) передающее устройство 1025.
Пользовательские данные для всех станций MS, обслуживаемых EB-системой связи, предоставляются в диспетчер 1011, и диспетчер 1011 выполняет диспетчеризацию пользовательских данных согласно предварительно заданной схеме диспетчеризации и выводит диспетчеризованные пользовательские данные в DL-TCH-генератор 1017 и информацию выделения ресурсов для диспетчеризованных пользовательских данных в DL-CCH-генератор 1019 и мультиплексор 1021. Операция диспетчеризации выполняется диспетчером 1011 и не относится напрямую к настоящему изобретению, поэтому ее подробное описание опущено в данном документе.
PCH-генератор 1013 формирует PCH, т.е. EB-PCH, включающий в себя NB-PCH, сигнал защитной полосы и NB-DPCH, и выводит PICH в мультиплексор 1021. PICH-генератор 1015 формирует PICH, т.е. EB-PICH, включающий в себя NB-PICH, сигнал защитной полосы и NB-DPICH, и выводит PICH в мультиплексор 1021. DL-TCH-генератор 1017 формирует DL-TCH, т.е. EB-TCH, включающий в себя NB-TCH и NB-DTCH, и выводит DL-TCH в мультиплексор 1021. DL-CCH-генератор 1019 формирует DL-CCH, т.е. EB-CCH, включающий в себя NB-CCH и NB-DCCH, и выводит DL-CCH в мультиплексор 1021. Как описано со ссылкой на фиг. 6, NB-CCH включает в себя NB-AGCH, NB-DL-MAPCH, NB-UL-MAPCH, NB-CQICH и NB-WUCH, а NB-DCCH включает в себя EB-NB-APCH, NB-DDL-MAPCH, NB-DUL-MAPCH, NB-DCQICH и NB-DWUCH.
Мультиплексор 1021 формирует канал нисходящей линии связи посредством мультиплексирования PCH, выводимого из PCH-генератора 1013, PICH, выводимого из PICH-генератора 015, DL-TCH, выводимого из DL-TCH-генератора 1017, и DL-CCH, выводимого из DL-CCH-генератора 1019, во временно-частотной области согласно информации выделения ресурсов, выводимой из диспетчера 1011, и выводит канал нисходящей линии связи в блок 1023 M-точечного IFFT.
Блок 1023 M-точечного IFFT выполняет M-точечное IFFT для канала нисходящей линии связи, выводимого из мультиплексора 1021, и выводит результирующий сигнал в передающее RF-устройство 1025. Передающее RF-устройство 1025 осуществляет процесс передачи, т.е. RF-процесс для сигнала, выводимого из блока 1023 M-точечного IFFT, им передает RF-обработанный сигнал по радиоинтерфейсу посредством антенны.
Фиг. 11 – это схема, иллюстрирующая структуру приемного устройства EB-BS в EB-системе связи согласно настоящему изобретению.
Ссылаясь на фиг. 11, приемное устройство EB-BS включает в себя приемное RF-устройство 1111, блок 1113 M-точечного FFT, демультиплексор 1115.
Приемное RF-устройство 1111 выполняет процесс приема для RF-сигнала, принимаемого посредством антенны, т.е. преобразует RF-сигнал в основополосный сигнал и выводит основополосный сигнал в блок 1113 M-точечного FFT. Блок 1113 M-точечного FFT выполняет M-точечное FFT для сигнала, выводимого из приемного RF-устройства 1111, и выводит результирующий сигнал в демультиплексор 1115. Демультиплексор 1115 демультиплексирует сигнал, выводимый из блока 1113 M-точечного FFT во временно-частотной области и выводит SCH, т.е. EB-SCH, включающий в себя NB-SCH и NB-DSCH, RACH, т.е. EB-RACH, включающий в себя NB-RACH и NB-DRACH, UL-TCH, т.е. EB-TCH, включающий в себя NB-TCH и NB-DTCH, и UL-CCH, т.е. EB-CCH, включающий в себя NB-CCH и NB-DCCH. Как описано со ссылкой на фиг. 7, NB-CCH включает в себя NB-RRCH, NB-CQICH, NB-ANCH и NB-HRCH, а NB-DCCH включает в себя NB-DRRCH, NB-DCQICH, NB-DANCH и NB-DHRCH.
Фиг. 12 – это схема, иллюстрирующая структуру передающего устройства EB-MS в EB-системе связи согласно настоящему изобретению.
Ссылаясь на фиг. 12, передающее устройство EB-MS включает в себя SCH-генератор 1211, RACH-генератор 1213, UL-TCH-генератор 1215, UL-CCH-генератор 1217, мультиплексор 1219, блок 1221 M-точечного IFFT и передающее RF-устройство 1223.
SCH-генератор 1211 формирует SCH, т.е. EB-SCH, включающий в себя NB-SCH, сигнал защитной полосы и NB-DSCH, и выводит SCH в мультиплексор 1219. RACH-генератор 1213 формирует RACH, т.е. EB-RACH, включающий в себя NB-RACH, сигнал защитной полосы и NB-DRACH, и выводит RACH в мультиплексор 1219. UL-TCH-генератор 1215 формирует UL-TCH, т.е. EB-TCH, включающий в себя NB-TCH и NB-DTCH, и выводит UL-TCH в мультиплексор 1219. UL-CCH-генератор 1217 формирует UL-CCH, т.е. EB-CCH, включающий в себя NB-CCH и NB-DCCH, и выводит UL-CCH в мультиплексор 1219. Как описано со ссылкой на фиг. 7, NB-CCH включает в себя NB-RRCH, NB-CQICH, NB-ANCH и NB-HRCH, а NB-DCCH включает в себя NB-DRRCH, NB-DCQICH, NB-DANCH и NB-DHRCH.
Хотя предполагается на фиг. 12, что SCH-генератор 1211, RACH-генератор 1213, UL-TCH-генератор 1215 и UL-CCH-генератор 1217 формируют все каналы, доступные в EB-системе связи, чтобы поддерживать EB-систему связи, соответствующие каналы могут быть сформированы под управлением EB-системы связи. Например, RACH-генератор 1213 формирует только NB-RACH, когда EB-BS разрешает произвольный доступ по NB-RACH.
Фиг. 13 – это схема, схематично иллюстрирующая структуру приемного устройства EB-MS в EB-системе связи согласно настоящему изобретению.
Ссылаясь на фиг. 13, приемное устройство EB-MS включает в себя приемное RF-устройство 1311, блок 1313 M-точечного FFT и демультиплексор 1315.
Приемное RF-устройство 1311 выполняет процесс приема для RF-сигнала, принимаемого посредством антенны, т.е. преобразует RF-сигнал в основополосный сигнал и выводит основополосный сигнал в блок 1313 M-точечного FFT. Блок 1313 M-точечного FFT выполняет M-точечное FFT для сигнала, выводимого из приемного RF-устройства 1311, и выводит результирующий сигнал в демультиплексор 1315. Демультиплексор 1315 демультиплексирует сигнал, выводимый из блока 1113 M-точечного FFT, во временно-частотной области и выводит PCH, т.е. EB-PCH, включающий в себя NB-PCH и NB-DPCH, PICH, т.е. EB-PICH, включающий в себя NB-PICH, сигнал защитной полосы и NB-DPICH, DL-TCH, т.е. EB-TCH, включающий в себя NB-TCH и NB-DTCH, и DL-CCH, т.е. EB-CCH, включающий в себя NB-CCH и NB-DCCH. Как описано со ссылкой на фиг. 6, NB-CCH включает в себя NB-AGCH, NB-DL-MAPCH, NB-UL-MAPCH, NB-CQICH и NB-WUCH, а NB-DCCH включает в себя EB-NB-APCH, NB-DDL-MAPCH, NB-DUL-MAPCH, NB-DCQICH и NB-DWUCH.
Хотя предполагается на фиг. 13, что приемное устройство EB-MS принимает все каналы, доступные в EB-системе связи, чтобы поддерживать EB-систему связи, соответствующие каналы могут быть сформированы под управлением EB-системы связи. Например, приемное устройство EB-MS может принимать только один или оба из NB-TCH и NB-DTCH под управлением EB-BS.
Настоящее изобретение имеет следующие преимущества.
(1) Снижение стоимости лицензии на полосу частот
Использование схемы с наложением частот согласно настоящему изобретению требует дополнительной стоимости лицензии только для дополнительно расширенной полосы пропускания. Как результат, нагрузка по стоимости лицензий на полосы частот для поставщиков услуг снижается, поскольку им предоставляется возможность нести только дополнительную стоимость лицензий.
(2) Повышение эффективности частотных ресурсов в перекрывающейся полосе частот
Использование схемы наложения частот согласно настоящему изобретению повышает эффективность частотных ресурсов в перекрывающейся полосе частот. Т.е. пользовательский доступ возрастает по числу в перекрывающейся полосе частот, максимизируя выигрыш от многопользовательского разнесения. Максимизация выигрыша от многопользовательского разнесения способствует эффективности повышению эффективности частотных ресурсов. Поскольку эффективность частотных ресурсов тесно связана с доходами поставщиков услуг, использования схемы наложения частот предоставляет экономические преимущества поставщикам услуг.
(3) Гарантирование функций существующих пользователей в перекрывающейся полосе частот
Применение схемы наложения частот гарантирует исходные функции существующих пользователей, т.е. NB-MS до применения схемы наложения частот.
(4) Подготовка к расширению до широкополосной системы, поддерживающей обратную совместимость
Поскольку применение схемы наложения частот гарантирует исходные функции существующих пользователей, т.е. NB-MS до применения схемы наложения частот, а также поддерживает широкополосную услугу, оно позволяет предоставлять основу для эволюционного развития в систему связи следующего поколения.
Несмотря на то что изобретение показано и описано со ссылкой на его конкретные варианты осуществления, специалистам в данной области техники следует понимать, что различные изменения по форме и содержанию могут быть сделаны без отступления от духа и области применения изобретения, заданной прилагаемой формулой изобретения.
Формула изобретения
1. Передающее устройство в системе связи с наложением частот, использующей первую полосу частот и вторую полосу частот, включающую в себя первую полосу частот, при этом устройство содержит генератор канала преамбулы для формирования сигнала канала преамбулы; генератор контрольного канала для формирования сигнала контрольного канала; генератор канала трафика для формирования сигнала канала трафика; генератор канала управления для формирования сигнала канала управления; планировщик для, после формирования подлежащих передаче данных, выполнения планирования в отношении этих данных, выделения полосы частот, по которой эти данные должны передаваться, согласно второй полосе частот, и формирования информации выделения ресурсов для упомянутых данных, в отношении которых выполнено планирование; мультиплексор для формирования сигнала канала нисходящей линии связи посредством мультиплексирования сигнала канала преамбулы, сигнала контрольного канала, сигнала канала трафика и сигнала канала управления согласно информации выделения ресурсов; и блок обратного быстрого преобразования Фурье (IFFT) для выполнения IFFT в отношении сигнала канала нисходящей линии связи, при этом вторая полоса частот включает в себя третью полосу частот, зависимую от второй полосы частот, сигнал канала преамбулы включает в себя первый сигнал канала преамбулы, передаваемый по первой полосе частот, и второй сигнал канала преамбулы, передаваемый по третьей полосе частот, сигнал контрольного канала включает в себя первый сигнал контрольного канала, передаваемый по первой полосе частот, и второй сигнал контрольного канала, передаваемый по третьей полосе частот, сигнал канала трафика включает в себя первый сигнал канала трафика, передаваемый по первой полосе частот, и второй сигнал канала трафика, передаваемый по третьей полосе частот, и сигнал канала управления включает в себя первый сигнал канала управления, передаваемый по первой полосе частот, и второй сигнал канала управления, передаваемый по третьей полосе частот.
2. Передающее устройство по п.1, в котором вторая полоса частот дополнительно включает в себя защитную полосу, предварительно установленную между первой полосой частот и третьей полосой частот.
3. Передающее устройство по п.1, в котором блок IFFT выполняет М-точечное IFFT в отношении сигнала канала нисходящей линии связи, где М – число точек, применяемых ко второй полосе частот.
4. Передающее устройство по п.1, в котором первый сигнал канала управления содержит третий сигнал канала управления, включающий в себя информацию, указывающую предоставление произвольного доступа, при этом данная информация передается по первой полосе частот в ответ на произвольный доступ от передающего устройства, и этот произвольный доступ принимается по первой полосе частот от приемного устройства, ассоциированного с передающим устройством; четвертый сигнал канала управления, включающий в себя информацию выделения полосы частот нисходящей линии связи для первой полосы частот; пятый сигнал канала управления, включающий в себя информацию выделения полосы частот восходящей линии связи для первой полосы частот; шестой сигнал канала управления, включающий в себя объем информации качества канала, который приемное устройство должен отправить в качестве обратной связи для первой полосы частот; и седьмой сигнал канала управления, включающий в себя информацию, используемую для пробуждения приемного устройства в режиме ожидания, когда приемное устройство находится в режиме ожидания.
5. Передающее устройство по п.4, в котором второй сигнал канала управления содержит восьмой сигнал канала управления, включающий в себя информацию для предоставления возможности произвольного доступа по первой полосе частот посредством приемного устройства, при этом данная информация передается по третьей полосе частот; девятый сигнал канала управления, включающий в себя информацию, указывающую предоставление произвольного доступа, при этом данная информация передается по третьей полосе частот в ответ на произвольный доступ от передающего устройства, и этот произвольный доступ принимается по третьей полосе частот от приемного устройства; десятый сигнал канала управления, включающий в себя информацию выделения полосы частот нисходящей линии связи для третьей полосы частот; одиннадцатый сигнал канала управления, включающий в себя информацию выделения полосы частот восходящей линии связи для третьей полосы частот; двенадцатый сигнал канала управления, включающий в себя объем информации качества канала, который приемное устройство должен отправить в качестве обратной связи для третьей полосы частот; и тринадцатый сигнал канала управления, включающий в себя информацию, используемую для пробуждения приемного устройства в режиме ожидания, когда приемное устройство находится в режиме ожидания.
6. Способ передачи в системе связи с наложением частот, использующей первую полосу частот и вторую полосу частот, включающую в себя первую полосу частот, при этом способ содержит этапы, на которых формируют сигнал канала преамбулы; формируют сигнал контрольного канала; формируют сигнал канала трафика; формируют сигнал канала управления; после формирования данных, которые должны быть переданы, выполняют планирование в отношении этих данных, выделяют полосу частот, по которой эти данные должны быть переданы, согласно второй полосе частот, и формируют информацию выделения ресурсов для упомянутых данных, в отношении которых выполнено планирование; формируют сигнал канала нисходящей линии связи посредством мультиплексирования сигнала канала преамбулы, сигнала контрольного канала, сигнала канала трафика и сигнала канала управления согласно информации выделения ресурсов; и выполняют обратное быстрое преобразование Фурье (IFFT) в отношении сигнала канала нисходящей линии связи, при этом вторая полоса частот включает в себя третью полосу частот, зависимую от второй полосы частот, сигнал канала преамбулы включает в себя первый сигнал канала преамбулы, передаваемый по первой полосе частот, и второй сигнал канала преамбулы, передаваемый по третьей полосе частот, сигнал контрольного канала включает в себя первый сигнал контрольного канала, передаваемый по первой полосе частот, и второй сигнал контрольного канала, передаваемый по третьей полосе частот, сигнал канала трафика включает в себя первый сигнал канала трафика, передаваемый по первой полосе частот, и второй сигнал канала трафика, передаваемый по третьей полосе частот, и сигнал канала управления включает в себя первый сигнал канала управления, передаваемый по первой полосе частот, и второй сигнал канала управления, передаваемый по третьей полосе частот.
7. Способ передачи по п.6, в котором вторая полоса частот дополнительно включает в себя защитную полосу, предварительно установленную между первой полосой частот и третьей полосой частот.
8. Способ передачи по п.6, в котором при выполнении IFFT в отношении сигнала канала нисходящей линии связи выполняют М-точечное IFFT в отношении сигнала канала нисходящей линии связи, где М – число точек, применяемых ко второй полосе частот.
9. Способ передачи по п.6, в котором первый сигнал канала управления содержит третий сигнал канала управления, включающий в себя информацию, указывающую предоставление произвольного доступа, при этом данная информация передается по первой полосе частот в ответ на произвольный доступ от передающего устройства, и этот произвольный доступ принимается по первой полосе частот от приемного устройства, ассоциативно с передающим устройством; четвертый сигнал канала управления, включающий в себя информацию выделения полосы частот нисходящей линии связи для первой полосы частот; пятый сигнал канала управления, включающий в себя информацию выделения полосы частот восходящей линии связи для первой полосы частот; шестой сигнал канала управления, включающий в себя объем информации качества канала, который приемное устройство должен отправить в качестве обратной связи для первой полосы частот; и седьмой сигнал канала управления, включающий в себя информацию, используемую для пробуждения приемного устройства в режиме ожидания, когда приемное устройство находится в режиме ожидания.
10. Способ передачи по п.9, в котором второй сигнал канала управления содержит: восьмой сигнал канала управления, включающий в себя информацию для предоставления возможности произвольного доступа по первой полосе частот посредством приемного устройства, при этом данная информация передается по третьей полосе частот; девятый сигнал канала управления, включающий в себя информацию, указывающую предоставление произвольного доступа, при этом данная информация передается по третьей полосе частот в ответ на произвольный доступ от передающего устройства и произвольный доступ принимается по третьей полосе частот от приемного устройства; десятый сигнал канала управления, включающий в себя информацию выделения полосы частот нисходящей линии связи для третьей полосы частот; одиннадцатый сигнал канала управления, включающий в себя информацию выделения полосы частот восходящей линии связи для третьей полосы частот; двенадцатый сигнал канала управления, включающий в себя объем информации качества канала, который приемное устройство должен отправить в качестве обратной связи для третьей полосы частот; и тринадцатый сигнал канала управления, включающий в себя информацию, используемую для пробуждения приемного устройства в режиме ожидания, когда приемное устройство находится в режиме ожидания.
11. Передающее устройство в системе связи с наложением частот, использующей первую полосу частот и вторую полосу частот, включающую в себя первую полосу частот, при этом устройство содержит генератор канала синхронизации для формирования сигнала канала синхронизации; генератор канала произвольного доступа для формирования сигнала канала произвольного доступа; генератор канала трафика для формирования сигнала канала трафика; генератор канала управления для формирования сигнала канала управления; мультиплексор для формирования сигнала канала восходящей линии связи посредством мультиплексирования сигнала канала синхронизации, сигнала канала произвольного доступа, сигнала канала трафика и сигнала канала управления, причем мультиплексирование основано на второй полосе частот; и блок обратного быстрого преобразования Фурье (IFFT) для выполнения IFFT в отношении сигнала канала восходящей линии связи, при этом вторая полоса частот включает в себя третью полосу частот, зависимую от второй полосы частот, сигнал канала синхронизации включает в себя первый сигнал канала синхронизации, передаваемый по первой полосе частот, и второй сигнал канала синхронизации, передаваемый по третьей полосе частот, сигнал канала произвольного доступа включает в себя первый сигнал канала произвольного доступа, передаваемый по первой полосе частот, и второй сигнал канала произвольного доступа, передаваемый по третьей полосе частот, сигнал канала трафика включает в себя первый сигнал канала трафика, передаваемый по первой полосе частот, и второй сигнал канала трафика, передаваемый по третьей полосе частот, и сигнал канала управления включает в себя первый сигнал канала управления, передаваемый по первой полосе частот, и второй сигнал канала управления, передаваемый по третьей полосе частот.
12. Передающее устройство по п.11, в котором вторая полоса частот дополнительно включает в себя защитную полосу, предварительно заданную между первой полосой частот и третьей полосой частот.
13. Передающее устройство по п.11, в котором блок М – точечного IFFT выполняет М-точечное IFFT в отношении сигнала канала восходящей линии связи, где М – число точек, применяемых ко второй полосе частот.
14. Передающее устройство по п.11, в котором первый сигнал канала управления содержит третий сигнал канала управления, включающий в себя информацию, используемую для отправки запроса на полосу частот от приемного устройства, ассоциированного с передающим устройством, при этом данная информация передается по первой полосе частот; четвертый сигнал канала управления, включающий в себя информацию качества канала для первой полосы частот; пятый сигнал канала управления, включающий в себя информацию положительного/отрицательного квитирования для принимаемых данных, когда система связи без наложения частот использует схему гибридного автоматического запроса на повторную передачу (HARQ); и шестой сигнал канала управления, включающий в себя информацию, используемую для отправки запроса на эстафетную передачу обслуживания в другое передающее устройство, отличное от передающего устройства, которому в настоящее время принадлежит приемное устройство.
15. Передающее устройство по п.14, в котором второй сигнал канала управления содержит седьмой сигнал канала управления, включающий в себя информацию, используемую для отправки запроса на полосу частот от приемного устройства, ассоциированного с передающим устройством, при этом данная информация передается по третьей полосе частот; восьмой сигнал канала управления, включающий в себя информацию качества канала для третьей полосы частот; девятый сигнал канала управления, включающий в себя информацию положительного/отрицательного квитирования для принимаемых данных, когда система связи без наложения частот использует схему гибридного автоматического запроса на повторную передачу (HARQ); и десятый сигнал канала управления, включающий в себя информацию, используемую для отправки запроса на эстафетную передачу обслуживания в другое передающее устройство, отличное от передающего устройства, которому в настоящее время принадлежит приемное устройство.
16. Способ передачи в системе связи с наложением частот, использующей первую полосу частот и вторую полосу частот, включающую в себя первую полосу частот, при этом способ содержит этапы, на которых формируют сигнал канала синхронизации; формируют сигнал канала произвольного доступа; формируют сигнал канала трафика; формируют сигнал канала управления; формируют сигнал канала восходящей линии связи посредством мультиплексирования сигнала канала синхронизации, сигнала канала произвольного доступа, сигнала канала трафика и сигнала канала управления, причем упомянутое мультиплексирование основано на второй полосе частот; и выполняют обратное быстрое преобразование Фурье (IFFT) в отношении сигнала канала восходящей линии связи, при этом вторая полоса частот включает в себя третью полосу частот, зависимую от второй полосы частот, сигнал канала синхронизации включает в себя первый сигнал канала синхронизации, передаваемый по первой полосе частот, и второй сигнал канала синхронизации, передаваемый по третьей полосе частот, сигнал канала произвольного доступа включает в себя первый сигнал канала произвольного доступа, передаваемый по первой полосе частот, и второй сигнал канала произвольного доступа, передаваемый по третьей полосе частот, сигнал канала трафика включает в себя первый сигнал канала трафика, передаваемый по первой полосе частот, и второй сигнал канала трафика, передаваемый по третьей полосе частот, и сигнал канала управления включает в себя первый сигнал канала управления, передаваемый по первой полосе частот, и второй сигнал канала управления, передаваемый по третьей полосе частот.
17. Способ передачи по п.16, в котором вторая полоса частот дополнительно включает в себя защитную полосу, предварительно установленную между первой полосой частот и третьей полосой частот.
18. Способ передачи по п.16, дополнительно содержащий этап, на котором выполняют радиочастотную обработку IFFT-обработанного сигнала и передают RF-обработанный сигнал.
19. Способ передачи по п.18, в котором при выполнения IFFT в отношении сигнала канала восходящей линии связи выполняют М-точечное IFFT в отношении сигнала канала восходящей линии связи, где М – число точек, применяемых ко второй полосе частот.
20. Способ передачи по п.16, в котором первый сигнал канала управления содержит третий сигнал канала управления, включающий в себя информацию, используемую для отправки запроса на полосу частот от приемного устройства, ассоциированного с передающим устройством, при этом данная информация передается по первой полосе частот; четвертый сигнал канала управления, включающий в себя информацию качества канала для первой полосы частот; пятый сигнал канала управления, включающий в себя информацию положительного/отрицательного квитирования для принимаемых данных, когда система связи без наложения частот использует схему гибридного автоматического запроса на повторную передачу (HARQ); и шестой сигнал канала управления, включающий в себя информацию, используемую для отправки запроса на эстафетную передачу обслуживания в другое передающее устройство, отличное от передающего устройства, которому в настоящее время принадлежит приемное устройство.
21. Способ передачи по п.20, в котором второй сигнал канала управления содержит седьмой сигнал канала управления, включающий в себя информацию, используемую для отправки запроса на полосу частот от приемного устройства, ассоциированного с передающим устройством, при этом данная информация передается по третьей полосе частот; восьмой сигнал канала управления, включающий в себя информацию качества канала для третьей полосы частот; девятый сигнал канала управления, включающий в себя информацию положительного/отрицательного квитирования для принимаемых данных, когда система связи без наложения частот использует схему гибридного автоматического запроса на повторную передачу (HARQ); и десятый сигнал канала управления, включающий в себя информацию, используемую для отправки запроса на эстафетную передачу обслуживания в другое передающее устройство, отличное от передающего устройства, которому в настоящее время принадлежит приемное устройство.
22. Приемное устройство в системе связи с наложением частот, использующей первую полосу частот и вторую полосу частот, включающую в себя первую полосу частот, при этом устройство содержит блок быстрого преобразования Фурье (FFT) для выполнения FFT в отношении принимаемого сигнала; и демультиплексор для демультиплексирования FFT-обработанного принимаемого сигнала в сигнал канала преамбулы, сигнал контрольного канала, сигнал канала трафика и сигнал канала управления, причем демультиплексирование основано на второй полосе частот, при этом вторая полоса частот включает в себя третью полосу частот, зависимую от второй полосы частот, сигнал канала преамбулы включает в себя первый сигнал канала преамбулы, передаваемый по первой полосе частот, и второй сигнал канала преамбулы, передаваемый по третьей полосе частот, сигнал контрольного канала включает в себя первый сигнал контрольного канала, передаваемый по первой полосе частот, и второй сигнал контрольного канала, передаваемый по третьей полосе частот, сигнал канала трафика включает в себя первый сигнал канала трафика, передаваемый по первой полосе частот, и второй сигнал канала трафика, передаваемый по третьей полосе частот, и сигнал канала управления включает в себя первый сигнал канала управления, передаваемый по первой полосе частот, и второй сигнал канала управления, передаваемый по третьей полосе частот.
23. Приемное устройство по п.22, в котором вторая полоса частот дополнительно включает в себя защитную полосу, предварительно установленную между первой полосой частот и третьей полосой частот.
24. Приемное устройство по п.22, в котором первый сигнал канала управления содержит третий сигнал канала управления, включающий в себя информацию, указывающую предоставление произвольного доступа, при этом данная информация принимается по первой полосе частот в ответ на произвольный доступ от передающего устройства, ассоциированного с приемным устройством, и этот произвольный доступ передается по первой полосе частот от приемного устройства; четвертый сигнал канала управления, включающий в себя информацию выделения полосы частот нисходящей линии связи для первой полосы частот; пятый сигнал канала управления, включающий в себя информацию выделения полосы частот восходящей линии связи для первой полосы частот; шестой сигнал канала управления, включающий в себя объем информации качества канала, который приемное устройство должен отправить в качестве обратной связи для первой полосы частот; и седьмой сигнал канала управления, включающий в себя информацию, используемую для пробуждения приемного устройства в режиме ожидания, когда приемное устройство находится в режиме ожидания.
25. Приемное устройство по п.24, в котором второй сигнал канала управления содержит восьмой сигнал канала управления, включающий в себя информацию для предоставления возможности произвольного доступа по второй полосе частот, при этом данная информация принимается по третьей полосе частот; девятый сигнал канала управления, включающий в себя информацию, указывающую предоставление произвольного доступа, при этом данная информация принимается по третьей полосе частот в ответ на произвольный доступ от передающего устройства, и этот произвольный доступ передается по третьей полосе частот от приемного устройства; десятый сигнал канала управления, включающий в себя информацию выделения полосы частот нисходящей линии связи для третьей полосы частот; одиннадцатый сигнал канала управления, включающий в себя информацию выделения полосы частот восходящей линии связи для третьей полосы частот; двенадцатый сигнал канала управления, включающий в себя объем информации качества канала, который приемное устройство должен отправить в качестве обратной связи для третьей полосы частот; и тринадцатый сигнал канала управления, включающий в себя информацию, используемую для пробуждения приемного устройства в режиме ожидания, когда приемное устройство находится в режиме ожидания.
26. Способ приема в системе связи с наложением частот, использующей первую полосу частот и вторую полосу частот, включающую в себя первую полосу частот, при этом способ содержит этапы, на которых выполняют быстрое преобразование Фурье (FFT) в отношении принимаемого сигнала; и выполняют демультиплексирование FFT-обработанного принимаемого сигнала в сигнал канала преамбулы, сигнал контрольного канала, сигнал канала трафика и сигнал канала управления, причем упомянутое демультиплексирование основано на второй полосе частот, при этом вторая полоса частот включает в себя третью полосу частот, зависимую от второй полосы частот, сигнал канала преамбулы включает в себя первый сигнал канала преамбулы, передаваемый по первой полосе частот, и второй сигнал канала преамбулы, передаваемый по третьей полосе частот, сигнал контрольного канала включает в себя первый сигнал контрольного канала, передаваемый по первой полосе частот, и второй сигнал контрольного канала, передаваемый по третьей полосе частот, сигнал канала трафика включает в себя первый сигнал канала трафика, передаваемый по первой полосе частот, и второй сигнал канала трафика, передаваемый по третьей полосе частот, и сигнал канала управления включает в себя первый сигнал канала управления, передаваемый по первой полосе частот, и второй сигнал канала управления, передаваемый по третьей полосе частот.
27. Способ приема по п.26, в котором вторая полоса частот дополнительно включает в себя защитную полосу, предварительно установленную между первой полосой частот и третьей полосой частот.
28. Способ приема по п.26, в котором первый сигнал канала управления содержит третий сигнал канала управления, включающий в себя информацию, указывающую предоставление произвольного доступа, при этом данная информация принимается по первой полосе частот в ответ на произвольный доступ от передающего устройства, ассоциированного с приемным устройством, и этот произвольный доступ передается по первой полосе частот от приемного устройства; четвертый сигнал канала управления, включающий в себя информацию выделения полосы частот нисходящей линии связи для первой полосы частот; пятый сигнал канала управления, включающий в себя информацию выделения полосы частот восходящей линии связи для первой полосы частот; шестой сигнал канала управления, включающий в себя объем информации качества канала, который приемное устройство должен отправить в качестве обратной связи для первой полосы частот; и седьмой сигнал канала управления, включающий в себя информацию, используемую для пробуждения приемного устройства в режиме ожидания, когда приемное устройство находится в режиме ожидания.
29. Способ приема по п.28, в котором второй сигнал канала управления содержит восьмой сигнал канала управления, включающий в себя информацию для предоставления возможности произвольного доступа по первой полосе частот, при этом данная информация принимается по третьей полосе частот; девятый сигнал канала управления, включающий в себя информацию, указывающую предоставление произвольного доступа, при этом данная информация принимается по третьей полосе частот в ответ на произвольный доступ от передающего устройства, и этот произвольный доступ передается по третьей полосе частот от приемного устройства; десятый сигнал канала управления, включающий в себя информацию выделения полосы частот нисходящей линии связи для третьей полосы частот; одиннадцатый сигнал канала управления, включающий в себя информацию выделения полосы частот восходящей линии связи для третьей полосы частот; двенадцатый сигнал канала управления, включающий в себя объем информации качества канала, который приемное устройство должен отправить в качестве обратной связи для третьей полосы частот; и тринадцатый сигнал канала управления, включающий в себя информацию, используемую для пробуждения приемного устройства в режиме ожидания, когда приемное устройство находится в режиме ожидания.
30. Реализуемый в мобильной станции способ привязки к соте в системе связи с наложением частот, использующей первую полосу частот и вторую полосу частот, включающую в себя первую полосу частот, при этом способ содержит этапы, на которых принимают первый сигнал преамбулы по первой полосе частот; выполняют привязку к соте в отношении первой базовой станции, предоставляющей услугу по второй полосе частот, если принимаемая мощность первого сигнала преамбулы превышает порог; и выполняют привязку к соте в отношении второй базовой станции, предоставляющей услугу по первой полосе частот, если принимаемая мощность второго сигнала преамбулы не превышает порог, при этом вторая полоса частот включает в себя третью полосу частот, зависимую от второй полосы частот.
31. Способ привязки к соте по п.30, дополнительно содержащий этап, на котором выполняют произвольный доступ к первой базовой станции после выполнения привязки к соте в отношении первой базовой станции.
32. Способ привязки к соте по п.30, дополнительно содержащий этап, на котором выполняют произвольный доступ ко второй базовой станции после выполнения привязки к соте в отношении второй базовой станции.
33. Способ привязки к соте по п.31, в котором при выполнении привязки к соте в отношении первой базовой станции выполняют привязку к соте в отношении первой базовой станции с использованием первого сигнала контрольного канала, принимаемого по второй полосе частот.
34. Способ привязки к соте по п.32, в котором при выполнении привязки к соте в отношении второй базовой станции выполняют привязку к соте в отношении второй базовой станции с использованием второго сигнала контрольного канала, принимаемого по первой полосе частот.
РИСУНКИ
|
|