|
|
(21), (22) Заявка: 2008104446/09, 05.02.2008
(24) Дата начала отсчета срока действия патента:
05.02.2008
(46) Опубликовано: 20.10.2009
(56) Список документов, цитированных в отчете о поиске:
RU 2267805 C1, 10.01.2006. RU 2004115681 A, 10.11.2005. GB 2363010 A, 05.12.2001. GB 2382735 A, 04.06.2003.
Адрес для переписки:
603950, г.Нижний Новгород, ГСП-926, ул. Алексеевская, 26, ОАО “Гипрогазцентр”
|
(72) Автор(ы):
Пужайло Александр Федорович (RU), Кривдин Александр Юрьевич (RU), Вититнев Олег Юрьевич (RU)
(73) Патентообладатель(и):
Открытое акционерное общество (ОАО) “Гипрогазцентр” (RU)
|
(54) ГЕНЕРАТОР СИГНАЛОВ
(57) Реферат:
Изобретение относится к области технической физики и может быть использовано в аппаратуре для создания тока в подземных или подводных токопроводах (кабелях, трубопроводах и других изолированных от среды проводниках), как при непосредственном подключении к ним, так и с помощью индукционной катушки. Техническим результатом изобретения является повышение эксплуатационной надежности генератора сигналов. Генератор сигналов содержит формирователь сигналов (1), генератор синхросигнала (2), первый (3) и второй (4) импульсные модуляторы, схему формирования сигналов управления выходным каскадом (5), выходной каскад (6), содержащий первый датчик температуры, фильтры низких частот (7 и 8), блок датчиков (9), включающий в себя датчик ограничения напряжения (14), датчик рабочего тока с полосовым фильтром (15), первый датчик перегрузки по току (12) и схему защиты от перенапряжения (11), резистор, источник питания (20), содержащий второй датчик температуры, вентилятор (21), блок индикации и управления (16), включающий в себя переключатель «выбор тока» (19), блок индикации (18) и микропроцессор (17). Технический результат изобретения достигается за счет дополнительного введения в схему генератора сигналов второго датчика перегрузки по току (10) и схемы принятия решения (13), которые обеспечивают защиту выходного каскада генератора сигналов от короткого замыкания на землю. 3 ил.
Изобретение относится к области технической физики и может быть использовано в аппаратуре для создания тока в подземных или подводных токопроводах (кабелях, трубопроводах и других изолированных от среды проводниках), как при непосредственном подключении к ним, так и возбуждением тока в токопроводах с помощью индукционной катушки.
Известен генератор специальных сигналов (см. патент РФ 2267805 кл. G06F 1/02 от 24.05.2004 г., опубликован 10.01.2006 г.), который содержит формирователь сигналов, генератор синхросигнала, импульсные модуляторы, схему формирования сигналов управления выходным каскадом, выходной каскад, фильтры низких частот, источник питания, нагрузку, блок датчиков, блок индикации и управления. Вышеуказанное устройство является наиболее близким к заявляемому изобретению и может быть взято в качестве прототипа.
Недостатком известного устройства является незащищенность одного из плеч выходного каскада от короткого замыкания на «землю». Короткое замыкание выходного каскада может произойти из-за неисправности подключаемого оборудования. Это приводит к перегрузке по току одного из плеч выходного каскада генератора специальных сигналов и, как следствие, выходу генератора специальных сигналов из строя.
Решаемой технической задачей является создание генератора сигналов с эффективным устройством защиты выходного каскада от короткого замыкания на «землю».
Достигаемый технический результат – повышение эксплуатационной надежности генератора сигналов.
Для достижения технического результата в генераторе сигналов, содержащем формирователь сигналов, первый выход которого соединен со входом генератора синхросигнала, выходы которого соединены со вторыми входами первого и второго импульсных модуляторов, соответственно, первые входы которых соединены со вторым выходом формирователя сигналов, а выходы импульсных модуляторов соединены с первым и вторым входами схемы формирования сигналов управления выходным каскадом, первый, второй, третий, четвертый выходы которой соединены с первым, вторым, третьим, четвертым входами выходного каскада, содержащего первый датчик температуры, соответственно, выходы выходного каскада соединены со входами фильтров низких частот, выходы которых соединены с первым и вторым входами блока датчиков, включающего в себя датчик ограничения напряжения, датчик рабочего тока с полосовым фильтром, первый датчик перегрузки по току, схему защиты от перенапряжения, выход которой подключен к пятому входу выходного каскада, первый вход которой подключен к первому выводу резистора нагрузки и первому входу датчика ограничения напряжения, второй вход которого подключен ко второму выводу резистора нагрузки, второму входу схемы защиты от перенапряжения и первому выходу датчика рабочего тока, первый вход которого соединен с первым выходом первого датчика перегрузки по току, вход которого соединен со вторым входом блока датчиков, источник питания, содержащий второй датчик температуры, первый выход которого соединен с вентилятором, блок индикации и управления, включающий в себя переключатель «выбор тока», блок индикации, вход которого соединен с первым выходом микропроцессора, первый, второй, третий, четвертый, пятый входы которого соединены соответственно с выходом датчика ограничения напряжения, со вторым выходом датчика рабочего тока, с выходом первого датчика температуры, с переключателем «выбор тока» и выходом второго датчика температуры, второй выход микропроцессора соединен со вторым входом датчика рабочего тока, третий, четвертый, пятый выходы микропроцессора соединены соответственно со входом формирователя сигналов, со входом источника питания и шестым входом выходного каскада, пятый вход которого соединен со вторым выходом источника питания. Новым является то, что в блок датчиков дополнительно введены второй датчик перегрузки по току и схема принятия решения, второй и первый выходы которой подключены соответственно к шестому входу микропроцессора и третьему входу схемы формирования сигналов управления выходным каскадом, первый и второй входы схемы принятия решения соединены со вторыми выходами первого и второго датчиков перегрузки по току соответственно, вход второго датчика перегрузки по току соединен с первым входом блока датчиков, а первый выход – с первым входом датчика ограничения напряжения.
Новая совокупность существенных признаков позволяет повысить защиту выходных каскадов генератора сигналов от короткого замыкания на «землю» и эксплуатационную надежность генератора сигналов.
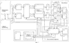
На фиг.1 изображена структурная схема генератора сигналов. Генератор сигналов содержит формирователь сигналов 1, первый выход которого соединен со входом генератора синхросигнала 2, выходы которого соединены со вторыми входами первого и второго импульсных модуляторов 3, 4, соответственно, первые входы которых соединены со вторым выходом формирователя сигналов 1, а выходы импульсных модуляторов соединены с первым и вторым входами схемы формирования сигналов управления выходным каскадом 5, первый, второй, третий, четвертый выходы которой соединены с первым, вторым, третьим, четвертым входами выходного каскада 6, содержащего первый датчик температуры, соответственно, выходы выходного каскада соединены со входами фильтров низких частот 7, 8, выходы которых соединены с первым и вторым входами блока датчиков 9, включающего в себя датчик ограничения напряжения 14, датчик рабочего тока с полосовым фильтром 15, первый датчик перегрузки по току 12, схему защиты от перенапряжения 11, выход которой подключен к пятому входу выходного каскада 6, первый вход которой подключен к первому выводу резистора нагрузки и первому входу датчика ограничения напряжения 14, второй вход которого подключен ко второму выводу резистора нагрузки, второму входу схемы защиты от перенапряжения 11 и первому выходу датчика рабочего тока 15, первый вход которого соединен с первым выходом первого датчика перегрузки по току 12, вход которого соединен со вторым входом блока датчиков 9, источник питания 20, содержащий второй датчик температуры, первый выход которого соединен с вентилятором 21, блок индикации и управления 16, включающий в себя переключатель «выбор тока» 19, блок индикации 18, вход которого соединен с первым выходом микропроцессора 17, первый, второй, третий, четвертый, пятый входы которого соединены соответственно с выходом датчика ограничения напряжения 14, со вторым выходом датчика рабочего тока 15, с выходом первого датчика температуры, с переключателем «выбор тока» 19 и выходом второго датчика температуры, второй выход микропроцессора 17 соединен со вторым входом датчика рабочего тока 15, третий, четвертый, пятый выходы микропроцессора 17 соединены соответственно со входом формирователя сигналов 1, со входом источника питания 20 и шестым входом выходного каскада 6, пятый вход которого соединен со вторым выходом источника питания 20, дополнительно введены второй датчик перегрузки по току 10 и схема принятия решения 13, второй и первый выходы которой подключены соответственно к шестому входу микропроцессора 17 и третьему входу схемы формирования сигналов управления выходным каскадом 5, первый и второй входы схемы принятия решения 13 соединены со вторыми выходами первого и второго датчиков перегрузки по току 10, 12 соответственно, вход второго датчика перегрузки по току 10 соединен с первым входом блока датчиков 9, а первый выход – с первым входом датчика ограничения напряжения 14.
На фиг.2 изображена структурная схема формирователя сигналов 1. Формирователь сигналов 1 содержит последовательно соединенные задающий генератор 22, делитель частоты 23, счетчик-делитель 24, постоянное запоминающее устройство (ПЗУ) 25, второй цифроаналоговый преобразователь (ЦАП) 26, а также первый ЦАП 30, одновибратор 27, схему укорочения счета 28, переключатель «выбор частоты» 29, выход которого соединен со вторым входом ПЗУ 25, второй вход второго ЦАП 26 соединен с выходом одновибратора 27, вход которого соединен со вторым выходом делителя частоты 23 и входом сдвоенного переключателя 31 генератора синхросигнала 2, третий выход делителя частоты 23 соединен с первым входом схемы укорочения счета 28, второй вход которой соединен с выходом счетчика-делителя 24, выход схемы укорочения счета 28 соединен со вторым входом счетчика-делителя 24, третий вход второго ЦАП 26 соединен с выходом первого ЦАП 30, вход которого соединен с третьим выходом микропроцессора 17 блока индикации и управления 16.
На фиг.3 изображена структурная схема генератора синхросигнала. Генератор синхросигнала 2 содержит сдвоенный переключатель 31, источник опорного напряжения 32, первый интегратор 33 и второй интегратор 34, входы которых соединены с выходами сдвоенного переключателя 31 соответственно, вход источника опорного напряжения 32 подключен к первому входу сдвоенного переключателя 31, второй вход которого соединен со вторым выходом делителя частоты 23 формирователя сигналов 1, выходы первого и второго интеграторов 33, 34 соединены со вторыми входами импульсных модуляторов 3 и 4 соответственно, первые входы которых соединены с выходом второго ЦАП 26 формирователя сигналов 1.
Генератор сигналов работает следующим образом. При включении питания задающий генератор 22 формирователя сигнала 1 (фиг.2) начинает вырабатывать периодическую последовательность импульсов частотой 2,4576 МГц, которая поступает на делитель частоты 23, который обеспечивает формирование опорных частот и синхросигнала. С первого выхода делителя частоты 23 тактовая частота поступает на первый вход счетчика-делителя 24, с выхода которого сигнал поступает на второй вход схемы укорочения счета 28, на первый вход которой поступает тактовая частота с третьего выхода делителя частоты 23. Счетчик-делитель 24 работает в режиме кольцевого счета с укороченным циклом. Это необходимо для получения числа тактов в периоде кратного целому числу для всех составляющих частот сигнала. При появлении на выходе счетчика-делителя 24 определенной кодовой комбинации схема укорочения счета 28 генерирует короткий импульс сброса, завершая цикл счета. С выхода счетчика-делителя 24 кодовая комбинация поступает на первый вход ПЗУ 25, в памяти которого прописано четыре частотные комбинации сигнала, выбор необходимой частотной комбинации производится при помощи переключателя 29 “выбор частоты”, сигнал с которого подается на второй вход ПЗУ 25, с выхода которого кодовая комбинация поступает на первый вход второго ЦАП 26, который преобразует кодовую комбинацию ПЗУ в напряжение по формуле:
,
где N – кодовая комбинация, Uon – опорное напряжение, сформированное первым ЦАП 30.
Как видно из формулы, при изменении Uon изменяется коэффициент преобразования второго ЦАП 26, таким образом осуществляется регулировка амплитуды частотного сигнала. На второй вход второго ЦАП 26 поступают короткие импульсы с выхода одновибратора 27, разрешающие запись входных данных после прохождения тактовых переключений, для предотвращения прохождения на выход второго ЦАП 26 коммутационных выбросов, опорное напряжение для второго ЦАП формирует первый ЦАП 30, управляемый микропроцессором 17. С выхода второго ЦАП 26 сигнал поступает на первые входы импульсных модуляторов 3 и 4, которые преобразуют амплитуду входного сигнала в длительность импульсов с частотой, равной частоте синхросигнала, поступающего на их вторые входы от схемы генератора синхросигнала 2.
Генератор синхросигнала 2 (фиг.3) работает следующим образом. На второй вход сдвоенного переключателя 31 поступают тактовые импульсы с третьего выхода делителя частоты 23 формирователя сигналов 1, синхронно с которыми сдвоенный переключатель 31 коммутирует поочередно на свои противофазные выходы сигнал от источника опорного напряжения 32 и нулевой шины. С противофазных выходов сдвоенного переключателя 31 меандры стабильной частоты и амплитуды поступают на входы интеграторов 33 и 34, которые преобразуют их в треугольный сигнал синхронизации для импульсных модуляторов 3 и 4 соответственно (фиг.1), с выходов импульсных модуляторов сигналы поступают на формирователь сигнала управления выходным каскадом 5. Формирователь сигнала управления выходным каскадом 5 формирует сигналы управления верхним и нижним плечами выходного каскада 6, причем между переключениями верхнего и нижнего плеча выходного каскада 6 вводится пауза, исключающая сквозные токи в момент переключения. Кроме того, в формирователе сигнала управления выходным каскадом сигналы ТТЛ уровня преобразуются в сигналы с уровнями управления затворов транзисторов выходного каскада. Сигналы импульсных модуляторов 3 и 4, усиленные по мощности выходным каскадом 6, поступают на фильтры низких частот 7, 8, где восстанавливаются исходные аналоговые сигналы из импульсных. Преобразование аналогового сигнала в импульсный, усиление импульсного сигнала по мощности и обратное восстановление в аналоговый сигнал необходимо для достижения более высокого кпд, чем при прямом усилении аналогового сигнала по мощности. С выходов фильтров 7, 8 сигналы поступают на сопротивление нагрузки через первый и второй датчики перегрузки по току 10 и 12 соответственно, прецизионный резистор обратной связи датчика рабочего тока с полосовым фильтром 15. Датчик ограничения напряжения 14 включен параллельно сопротивлению нагрузки и срабатывает при ограничении выходного сигнала по верхнему или нижнему уровню, сигнал срабатывания поступает на первый вход микропроцессора 17, микропроцессор 17 через выход 4 управляет источником питания 20, который вырабатывает сигнал увеличения напряжения на шине питания выходного каскада 6. Источник питания 20 имеет пять уровней выходного напряжения: 20, 40, 60, 80 и 100 В.
Первый 12 и второй 10 датчики перегрузки по току вырабатывают напряжения, пропорциональные протекающему через датчики току нагрузки. Эти напряжения через вторые выходы датчиков перегрузки по току поступают на схему принятия решения 13. С помощью компараторов, установленных в схеме принятия решения 13, эти напряжения сравниваются с напряжением, соответствующим току короткого замыкания на «землю», при котором необходимо отключить плечи выходного каскада 6. При превышении значения тока, протекающего в цепи первого и (или) второго плеча выходного каскада, равного 20 А, срабатывают компараторы схемы принятия решения. Такая ситуация может возникнуть при резком падении сопротивления в цепи нагрузки, например, при коротком замыкании выводов нагрузки на «землю», т.е. так быстро, что микропроцессор 17 не успевает отработать это изменение (смотри далее). При срабатывании компараторов схема принятия решения 13 выдает сигнал на третий вход формирователя сигнала управления выходным каскадом 5, который переводит выходные транзисторы каждого из плеч выходного каскада 6 в закрытое состояние. Этот же сигнал через второй выход схемы принятия решения поступает на шестой вход микропроцессора 17, который через четвертый выход микропроцессора отключает источник питания 20 и через первый выход микропроцессора выдает сигнал «перегрузка по току» на блок индикации 18.
Датчик рабочего тока с полосовым фильтром 15 представляет собой изолированный усилитель с управляемым коэффициентом усиления и полосовым активным фильтром, таким образом, вход усилителя гальванически изолирован от выходов выходного каскада и имеет гальванически изолированное питание от питания выходного каскада, управление усилением также осуществляется через гальваническую развязку, при этом активный полосовой фильтр выделяет низкочастотную составляющую сигнала 4 Гц, являющегося основной частотой любой из частотных комбинаций генератора специальных сигналов. С выхода датчика рабочего тока 15 сигнал, пропорциональный действующему значению тока частотой 4 Гц, поступает на второй вход микропроцессора 17. Микропроцессор осуществляет дополнительно цифровую фильтрацию этого сигнала и в зависимости от разницы между значением тока, установленного переключателем «выбор тока» 19, и значением тока, измеренным микропроцессором, устанавливает на своем третьем выходе сигнал рассогласования, который поступает на вход формирователя сигналов 1 и далее на вход первого ЦАП 30. При этом на вход первого ЦАП 30 подается команда на увеличение выходного напряжения, если фактический ток ниже установленного, или на уменьшение выходного напряжения, если выше. Исходное состояние, от которого начинается установка тока: напряжение на выходе первого ЦАП равно 0, при напряжении питания выходного каскада – 20 В. При установке выбранного тока переключателем 19 микропроцессор 17 начинает увеличивать выходное напряжение первого ЦАП 30, соответственно начинает увеличиваться размах сигнала на сопротивлении нагрузки, если значение заданного тока не достигнуто и сработал датчик ограничения напряжения 14, микропроцессор 17 пропорционально изменению напряжения питания снижает выходное напряжение первого ЦАП 30 формирователя сигналов 1 и выдает команду источнику питания 20 на увеличение напряжения (устанавливает 40 В), т.е. при изменении напряжения питания выходного каскада с 20 на 40 В сохраняется максимальный ток, достигнутый при 20 В. Далее микропроцессор продолжает увеличивать выходное напряжение первого ЦАП 30 формирователя сигналов до достижения установленного тока. Если значение заданного тока не достигнуто, срабатывает датчик ограничения напряжения 14 и начинается переход на следующую ступень питания, аналогично рассмотренной. Если при питании выходного каскада 100 В срабатывает датчик ограничения напряжения 14 это значит, что достичь заданного значения тока не удается и микропроцессор 17 отключает источник питания 20, выходной каскад 6 и выдает на блок индикации 18 сигнал – «ограничение напряжения». Если рабочий ток установлен, то микропроцессор выдает на блок индикации 18 сигнал – «выход нормальный», продолжая контролировать текущее значение тока.
Для защиты элементов схемы от выбросов напряжения со стороны нагрузки в блоке датчиков установлена схема защиты от перенапряжения 11, которая срабатывает при выбросе напряжения, превышающем питание выходного каскада, коммутируя выброс на шину питания, имеющую большую емкостную составляющую, в результате выброс сглаживается. Для повышения надежности прибора дополнительно введена схема защиты от перегрева. Первый и второй датчики температуры установлены на радиатор транзисторов выходного каскада 6 и корпус источника питания 20 соответственно. Эти элементы являются наиболее теплонагруженными элементами прибора. При превышении верхней критической температуры микропроцессор 17 отключает выходной каскад 6 и источник питания 20 и выдает на блок индикации 18 сигнал “перегрев”, генератор переходит в «пассивный» режим до понижения температуры ниже верхней критической, затем происходит автоматический перезапуск генератора. С целью увеличения времени работы генератора около верхней критической температуры внутри герметичного корпуса генератора установлен вентилятор 21, который включается при превышении температуры, равной плюс 40°С, выравнивая температурное поле внутри корпуса, и отключается при снижении температуры ниже плюс 30°С.
Импульсные модуляторы 3 и 4 могут быть выполнены на микросхемах серии AD790. Источник питания 20 может быть выполнен на модуле питания МР4-1Р-1Р-1Р-1Р-1Р и модуле питания LPT45 фирмы «ASTEC». Датчик ограничения напряжения 14 может быть выполнен на микросхемах серий: AD790 и КР1554ЛЛ1. Датчик рабочего тока 15 с активным полосовым фильтром может быть выполнен на микросхемах серий: AD210, AD261-5, AD5260, AD822 и ТМА1505. Первый 12 и второй 10 датчики перегрузки по току могут быть выполнены на основе датчика тока CSNE151-002 фирмы «Honne-well». Схема принятия решения 13 может быть выполнена на микросхемах серий: AD790, КР1554ЛЛ1 и КР1554ТМ2. Второй ЦАП 26 может быть выполнен на микросхеме серии AD7243. Задающий генератор 22 может быть выполнен на микросхеме серии КР1554ЛН1. Делитель частоты 23 может быть выполнен на микросхемах серии КР1554ИЕ6 и КР1554ИЕ10. Счетчик-делитель 24 может быть выполнен на микросхеме серии 74HCT4040AN. ПЗУ 25 может быть выполнен на микросхеме серии АТ28С256. Первый ЦАП 30 может быть выполнен на микросхеме серии AD767. Одновибратор 27 может быть выполнен на микросхеме серии КР1533АГ3. Схема укорочения счета 28 может быть выполнена на микросхемах серии КР1554ЛИ6, КР1554ТМ2, сдвоенный переключатель 31 может быть выполнен на микросхеме серии ADG736. Источник опорного напряжения 32 может быть выполнен на микросхеме серии AD780. Интеграторы 33 и 34 могут быть выполнены на микросхемах серии AD825. Схема защиты от выбросов напряжения (перенапряжения) 11 может быть выполнена на диодах SF34.
Был изготовлен лабораторный макет, который подтвердил работоспособность заявляемого устройства.
Заявляемое устройство позволяет получить максимальную выходную мощность (300 Вт) в более широком диапазоне нагрузочных импедансов (до 8 Ом активного сопротивления), повысить надежность и точность установки тока генератора сигналов (не хуже 5%). Схема защиты от выбросов напряжения (перенапряжений) позволяет сохранять работоспособность генератора в широком диапазоне нагрузок с индуктивной составляющей импеданса не более 30 мГн. Схема защиты от перегрузки по току позволяет сохранить работоспособность генератора сигналов при замыкании любого из выводов нагрузки на «землю».
Формула изобретения
Генератор сигналов, содержащий формирователь сигналов, первый выход которого соединен со входом генератора синхросигнала, выходы которого соединены со вторыми входами первого и второго импульсных модуляторов соответственно, первые входы которых соединены со вторым выходом формирователя сигналов, а выходы импульсных модуляторов соединены с первым и вторым входами схемы формирования сигналов управления выходным каскадом, первый, второй, третий, четвертый выходы которой соединены с первым, вторым, третьим, четвертым входами выходного каскада, содержащего первый датчик температуры соответственно, выходы выходного каскада соединены со входами фильтров низких частот, выходы которых соединены с первым и вторым входами блока датчиков, включающего в себя датчик ограничения напряжения, датчик рабочего тока с полосовым фильтром, первый датчик перегрузки по току, схему защиты от перенапряжения, выход которой подключен к пятому входу выходного каскада, первый вход которой подключен к первому выводу резистора нагрузки и первому входу датчика ограничения напряжения, второй вход которого подключен ко второму выводу резистора нагрузки, второму входу схемы защиты от перенапряжения и первому выходу датчика рабочего тока, первый вход которого соединен с первым выходом первого датчика перегрузки по току, вход которого соединен со вторым входом блока датчиков, источник питания, содержащий второй датчик температуры, первый выход которого соединен с вентилятором, блок индикации и управления, включающий в себя переключатель «выбор тока», блок индикации, вход которого соединен с первым выходом микропроцессора, первый, второй, третий, четвертый, пятый входы которого соединены соответственно с выходом датчика ограничения напряжения, со вторым выходом датчика рабочего тока, с выходом первого датчика температуры, с переключателем «выбор тока» и выходом второго датчика температуры, второй выход микропроцессора соединен со вторым входом датчика рабочего тока, третий, четвертый, пятый выходы микропроцессора соединены соответственно со входом формирователя сигналов, с входом источника питания и шестым входом выходного каскада, пятый вход которого соединен со вторым выходом источника питания, отличающийся тем, что в блок датчиков дополнительно введены второй датчик перегрузки по току и схема принятия решения, второй и первый выходы которой подключены соответственно к шестому входу микропроцессора и третьему входу схемы формирования сигналов управления выходным каскадом, первый и второй входы схемы принятия решения соединены со вторыми выходами первого и второго датчиков перегрузки по току соответственно, вход второго датчика перегрузки по току соединен с первым входом блока датчиков, а первый выход – с первым входом датчика ограничения напряжения.
РИСУНКИ
|
|