|
|
(21), (22) Заявка: 2008100932/06, 09.01.2008
(24) Дата начала отсчета срока действия патента:
09.01.2008
(46) Опубликовано: 20.10.2009
(56) Список документов, цитированных в отчете о поиске:
RU 2084780 C1, 20.07.1997. RU 2262047 C1, 10.10.2005. RU 2304260 C2, 10.08.2007. US 7086239 B2, 08.08.2006. US 4445639 А, 01.05.1984. US 6637215 В1, 28.10.2003.
Адрес для переписки:
690950, Приморский край, г.Владивосток, ГСП, ул. Пушкинская, 10, патентный отдел ДВГТУ
|
(72) Автор(ы):
Самсонов Анатолий Иванович (RU)
(73) Патентообладатель(и):
Государственное образовательное учреждение высшего профессионального образования Дальневосточный государственный технический университет (ДВПИ им. В.В. Куйбышева) (RU)
|
(54) СПОСОБ ПОЛУЧЕНИЯ ХОЛОДНОГО ВОЗДУХА В ТУРБОХОЛОДИЛЬНОЙ УСТАНОВКЕ
(57) Реферат:
Изобретение относится к холодильной технике. Способ получения холодного воздуха в турбохолодильной установке включает забор атмосферного воздуха, его сжатие в компрессоре турбокомпрессора с охлаждением и передачей на вход компрессора турбодетандера, его дополнительное сжатие, охлаждение и передачу на вход турбины турбодетандера с выдачей холодного воздуха с выхода турбины турбодетандера. Поток сжатого воздуха, выходящий из компрессора турбокомпрессора, разделяют на два потока. Один поток через воздухоохладитель подают на вход компрессора турбодетандера. Второй поток, предпочтительно меньший по расходу, направляют в камеру сгорания для окисления топлива и полученные продукты сгорания смешивают с паром. Пар получают за счет энергии газов, выходящих из турбины турбокомпрессора. Полученную смесь подают на вход турбины турбокомпрессора. Техническим результатом является увеличение холодильного коэффициента. 1 ил.
Изобретение относится к холодильной технике и может быть использовано для получения низких температур воздуха, необходимых для замораживания и хранения продуктов питания.
Известен способ получения холодного воздуха, включающий забор атмосферного воздуха, его сжатие в первом турбокомпрессоре с охлаждением и передачей на вход компрессора второго турбокомпрессора, его дополнительное сжатие, охлаждение и передачу на вход турбины второго турбокомпрессора с выдачей холодного воздуха с выхода его турбины (патент РФ 2262047, МПК F25В 11/00, опубл. 2005.10.10).
Известен также способ получения холодного воздуха, включающий забор атмосферного воздуха, его сжатие в компрессоре турбокомпрессора с охлаждением и передачей на вход компрессора турбодетандера, его дополнительное сжатие, охлаждение и передачу на вход турбины турбодетандера с выдачей холодного воздуха с выхода турбины турбодетандера (патент РФ 2084780, МПК F25В 11/00, опубл. 1997.07.20).
Этот способ, как наиболее близкий к предлагаемому по технической сущности, выбран в качестве прототипа.
Известные способы требуют источника сжатого воздуха для сжигания топлива. При этом расход рабочего тела для газотурбинного двигателя весьма велик (он сравним с подачей турбокомпрессора). Если этот воздух отбирать от турбокомпрессора, то уменьшается подача воздуха на турбодетандер, что снизит хладопроизводительность. Если направлять в камеру сгорания воздух после турбодетандера, то нужно уменьшить перепад давлений в турбодетандере, а значит уменьшить температуру воздуха после турбодетандера, снизить его хладопроизводительность.
В основу изобретения поставлена задача автономного получения холодного воздуха.
Технический результат, достигаемый при решении поставленной задачи, выражается в увеличении холодильного коэффициента.
Для решения поставленной задачи способ получения холодного воздуха в турбохолодильной установке, включающий забор атмосферного воздуха, его сжатие в компрессоре турбокомпрессора с охлаждением и передачей на вход компрессора турбодетандера, его дополнительное сжатие, охлаждение и передачу на вход турбины турбодетандера с выдачей холодного воздуха с выхода турбины турбодетандера, отличается тем, что поток сжатого воздуха, выходящий из компрессора турбокомпрессора, разделяют на два потока, один из которых через воздухоохладитель подают на вход компрессора турбодетандера, а второй поток, предпочтительно меньший по расходу, направляют в камеру сгорания для окисления топлива и полученные продукты сгорания смешивают с паром, который получают за счет энергии газов, выходящих из турбины турбокомпрессора, после чего полученную смесь подают на вход турбины турбокомпрессора.
Сравнение признаков предлагаемого решения с признаками прототипа свидетельствуют о его соответствии критерию «новизна».
Признаки отличительной части формулы изобретения решают следующие функциональные задачи.
Признаки – « поток сжатого воздуха, выходящий из компрессора турбокомпрессора, разделяют на два потока, один из которых через воздухоохладитель подают на вход компрессора турбодетандера, а второй поток, предпочтительно меньший по расходу, направляют в камеру сгорания для окисления топлива » – обеспечивают получение сжатого воздуха для турбодетандера и получение холода, и для работы газовой турбины.
Признаки – « полученные продукты сгорания смешивают с паром, который получают за счет энергии газов, выходящих из турбины турбокомпрессора, после чего полученную смесь подают на вход турбины турбокомпрессора » – обеспечивают охлаждение камеры сгорания, снижение температуры газов после горения, позволяют увеличить массу рабочего тела, поступающего в газовую турбину и тем самым компенсировать отбор сжатого воздуха на турбодетандер. Получение пара за счет энергии газов, выходящих из газовой турбины, позволяет утилизировать энергию уходящих газов, повысить кпд установки.
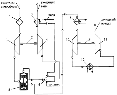
Техническая сущность предлагаемого решения поясняется чертежом. На чертеже представлена принципиальная схема воздушной холодильной установки, обеспечивающей реализацию заявленного способа.
На чертеже показаны воздушный фильтр 1, турбокомпрессор 2, компрессор 3, газовая турбина 4, пневморегулятор 5, камера 6 сгорания, регенератор 7 пара, первый воздухоохладитель 8, турбодетандер 9, компрессор 10, детандер 11, второй воздухоохладитель 12.
Заявляемый способ реализуется следующим образом. Компрессор 3 через воздушный фильтр 1 засасывает атмосферный воздух и сжимает его. Затем пневморегулятор 5 разделяет сжатый воздух на две части. Одна его часть поступает в камеру 6 сгорания, куда поступает топливо, а также пар с регенератора 7 пара. Другая часть сжатого воздуха поступает через первый воздухоохладитель 8 в компрессор 10 турбодетандера 9. В компрессоре 10 происходит повышение давления воздуха. Затем сжатый воздух через второй воздухоохладитель 12 поступает в детандер 11, где происходит срабатывание перепада давлений и охлаждение воздуха. Пар, получаемый в регенераторе 7, за счет энергии газов, выходящих из газовой турбины 4 и поступающий в камеру 6 сгорания, увеличивает массу рабочего тела для газовой турбины 4, т.к. часть воздуха отбирается на турбодетандер 9, а также используется для понижения температуры продуктов сгорания до значения, определяемого максимальной теплонапряженностью материала лопаток турбины.
Таким образом, предложенный способ обеспечивает автономное получение холодного воздуха без снижения хладопроизводительности.
Формула изобретения
Способ получения холодного воздуха в турбохолодильной установке, включающий забор атмосферного воздуха, его сжатие в компрессоре турбокомпрессора с охлаждением и передачей на вход компрессора турбодетандера, его дополнительное сжатие, охлаждение и передачу на вход турбины турбодетандера с выдачей холодного воздуха с выхода турбины турбодетандера, отличающийся тем, что поток сжатого воздуха, выходящий из компрессора турбокомпрессора, разделяют на два потока, один из которых через воздухоохладитель подают на вход компрессора турбодетандера, а второй поток, предпочтительно меньший по расходу, направляют в камеру сгорания для окисления топлива и полученные продукты сгорания смешивают с паром, который получают за счет энергии газов, выходящих из турбины турбокомпрессора, после чего полученную смесь подают на вход турбины турбокомпрессора.
РИСУНКИ
|
|