|
|
(21), (22) Заявка: 2008109434/28, 11.03.2008
(24) Дата начала отсчета срока действия патента:
11.03.2008
(46) Опубликовано: 10.09.2009
(56) Список документов, цитированных в отчете о поиске:
RU 2029316 С1, 20.02.1995. RU 2000582 С1, 07.09.1993. US 4536841 А, 20.08.1985. US 5498876 А, 12.03.1996.
Адрес для переписки:
197376, Санкт-Петербург, ул. Проф. Попова, 5, СПбГЭТУ, патентный отдел, Е.А. Ивановой
|
(72) Автор(ы):
Сафьянников Николай Михайлович (RU), Кутуан Ака Атаназ (RU)
(73) Патентообладатель(и):
Государственное образовательное учреждение высшего профессионального образования “Санкт-Петербургский государственный электротехнический университет “ЛЭТИ” им. В.И. Ульянова (Ленина)” (RU)
|
(54) СПЕКТРОМЕТР-ДОЗИМЕТР
(57) Реферат:
Изобретение относится к ядерной физике, дозиметрии, биофизике, радиационной медицине, химии, экологии и может быть использовано для детектирования газов в разных отраслях промышленности. Техническим результатом являются расширенные функциональные возможности устройства при сохранении полной автоматизации измерений. Сущность предлагаемого изобретения состоит в создании устройства для одновременного автоматического измерения и анализа потоков, спектров, доз альфа-, бета-, гамма-излучения веществ, а также типов и концентраций галоидсодержащих газов в атмосфере за счет организации параллельной работы двух блоков детекторов при совмещении процессов автоматизации измерений и анализа результатов с их оперативной передачей. 1 ил.
Предлагаемое изобретение относится к ядерной физике, дозиметрии, биофизике, радиационной медицине, химии, экологии и может быть использовано для детектирования газов в разных отраслях промышленности.
Известно многофункциональное устройство для детектирования утечки газов [пат. Россия 2280862, МПК8 G01N 27/68]. Оно содержит корпус с расположенным внутри него катодом, анодом и входным отверстием для детектируемого газа, средства для измерения тока разряда и высоковольтный источник питания, создающий напряжение, необходимое для поддержания коронного разряда между анодом и катодом, а катод выполнен из n игл, где n 2, установленных симметрично относительно корпуса, на которые подано напряжение от высоковольтного источника питания, превышающее напряжение зажигания коронного разряда в детектируемом газе на острие n игл, при этом иглы катода выполнены с дополнительными внутренними каналами для подачи газа, соединенными с дополнительным устройством принудительной прокачки детектора газом.
Кроме детектирования наличия галоидсодержащего газа в атмосфере газовый детектор может использоваться в приборах для оценки типа этого газа и для измерение его концентрации.
Недостатки аналога заключаются в том, что отсутствуют измерение радиоактивности и автоматизация измерений.
Из числа аналогов наиболее близким по технической сущности к предлагаемому является устройство [пат. Россия 2029316, МПК8 G01T 1/24, G01T 1/16, G01T 1/02], которое и выбрано по качестве прототипа. Прототип, в отличие от аналога, выполняет измерение радиоактивности, и эти измерения полностью автоматизированы.
Технический результат в прототипе достигается определением радиоактивности при помощи трех расположенных друг под другом полупроводниковых детекторов альфа-, бета- и гамма-излучения разной толщины и из определенного материала, в том числе применением специального (третьего) детектора гамма-излучения толщиной несколько миллиметров, что позволяет существенно расширить динамический диапазон регистрируемых энергий гамма-излучения более точным определением суммарной дозы и полностью автоматизировать измерения.
Прототип содержит блок детекторов, состоящий из трех полупроводниковых детекторов, три блока аналоговых измерений, три аналого-цифровых преобразователя (АЦП), оперативное запоминающее устройство (ОЗУ), блок интерфейса, блок управления и однокристальную электронно-вычислительную машину (ЭВМ), связанную первым входом и выходом с общей шиной, к которой подсоединены совмещенные входы-выходы оперативного запоминающего устройства и блока интерфейса, а первый, второй и третий выходы блока детекторов соединены с первыми входами соответственно первого, второго и третьего блоков аналоговых измерений, первые выходы которых связаны с первыми входами соответственно первого, второго и третьего аналого-цифровых преобразователей, а вторые входы и первые выходы этих преобразователей, первые вход и выход блока управления и вторые выходы трех блоков аналоговых измерений подключены к первой шине управления, вторые выходы трех аналого-цифровых преобразователей и блока управления подсоединены к общей шине однокристальной электронно-вычислительной машины, а вторые входы трех блоков аналоговых измерений связаны со второй шиной управления, к которой подсоединены третий выход и второй вход блока управления, вторые вход и выход однокристальной электронно-вычислительной машины, второй вход оперативного запоминающего устройства и вторые вход и выход блока интерфейса, имеющего также внешние вход и выход. Кроме того, прототип содержит индикатор и блок клавиатуры, первый выход которого подсоединен к общей шине, а вход и второй выход – ко второй шине управления, причем входы индикатора соединены соответственно первый – с общей шиной, а второй – со второй шиной управления.
Прототип работает следующим образом.
При регистрации альфа-, бета- или гамма-излучения электрический импульс с соответствующего полупроводникового детектора поступает на блок, в котором происходит усиление и формирование сигнала для последующего преобразования в АЦП, а также формирование запускающего и идентифицирующего импульса для блока управления. Код амплитуды после преобразования фиксируется во внутреннем регистре АЦП и в соответствующем программном цикле записывается в ОЗУ. Идентификационный код детектора, в котором зарегистрировано излучение, формируется блоком управления и считывается ЭВМ одновременно с кодом амплитуды. Преобразования в трех каналах происходят независимо с разбиением регистрируемого диапазона энергий на 63 уровня, что позволяет производить анализ регистрируемых альфа-, бета- и гамма-излучений по их спектральному, энергетическому и изотопному составу, используя при этом программно-реализованные метод Е-Е, логику совпадений – антисовпадений, а также определять дозу как суммарную, так и по каждому виду излучений.
Работой спектрометра-дозиметра управляет ЭВМ в соответствии с заданным режимом. Режим задается оператором в интерактивном режиме при помощи блока клавиатуры и интерфейсного блока. Управляющие сигналы от ЭВМ к периферийным устройствам передаются по шине управления. Быстродействие системы достигается за счет программно-аппаратной реализации цикла записи данных, выставляемых АЦП в ОЗУ. Аппаратную поддержку цикла записи осуществляет блок управления, используя для этого первую и вторую шины управления. Интерфейсный блок обеспечивает побайтный параллельный или последовательный обмен между спектрометром-дозиметром и ЭВМ любого типа, а также запись и чтение с кассетного магнитофона любого типа.
В соответствии с заданной программой измерений ЭВМ осуществляет управление работой спектрометра-дозиметра и производит накопление информации в ОЗУ. По завершении накопления и обработки данные отображаются на индикаторе или записываются на магнитофон, либо считываются ЭВМ для более детального анализа. Применение ЭВМ с набором подпрограмм, хранящимся в резидентном постоянном запоминающем устройстве, позволяет оперативно управлять прибором, изменять алгоритм обработки данных, а также использовать спектрометр-идентификатор-дозиметр совместно с ЭВМ любого типа.
Недостатком прототипа является функциональная ограниченность, связанная с невозможностью детектирования газов и отсутствием автоматического анализа результатов измерений с их оперативной передачей.
Задачей, на решение которой направленно заявляемое изобретение, является расширение функциональных возможностей за счет параллельного детектирования газов при совмещении процессов автоматизации измерений и анализа результатов с их оперативной передачей.
Техническим результатом являются расширенные функциональные возможности устройства при сохранении полной автоматизации измерений.
Поставленная задача решается тем, что в спектрометр-дозиметр, содержащий блок детекторов, состоящий из трех полупроводниковых детекторов, три блока аналоговых измерений, три аналого-цифровых преобразователя, оперативное запоминающее устройство, блок интерфейса, блок управления и однокристальную электронно-вычислительную машину, связанную первым входом и выходом с общей шиной, к которой подсоединены совмещенные входы-выходы оперативного запоминающего устройства и блока интерфейса, а первый, второй и третий выходы блока детекторов соединены с первыми входами соответственно первого, второго и третьего блоков аналоговых измерений, первые выходы которых связаны с первыми входами соответственно первого, второго и третьего аналого-цифровых преобразователей, а вторые входы и первые выходы этих преобразователей, первые вход и выход блока управления и вторые выходы трех блоков аналоговых измерений подключены к первой шине управления, вторые выходы трех аналого-цифровых преобразователей и блока управления подсоединены к общей шине однокристальной электронно-вычислительной машины, а вторые входы трех блоков аналоговых измерений связаны со второй шиной управления, к которой подсоединены третий выход и второй вход блока управления, вторые вход и выход однокристальной электронно-вычислительной машины, второй вход оперативного запоминающего устройства и вторые вход и выход блока интерфейса, имеющего также внешние вход и выход, введены второй блок детекторов, состоящий из трех газовых детекторов, три блока аналоговых измерений, три аналого-цифровых преобразователя, транслятор протоколов, приемопередатчик инфракрасного излучения и карманный персональный компьютер со встроенным мобильным сотовым телефоном, связанный беспроводным каналом с приемопередатчиком инфракрасного излучения, вход и выход которого соединены с первыми входом и выходом транслятора протоколов, а вторые вход и выход этого транслятора соединены с внешними входом и выходом блока интерфейса, причем первый, второй и третий выходы второго блока детекторов соединены с первыми входами соответственно четвертого, пятого и шестого блоков аналоговых измерений, первые выходы которых связаны с первыми входами соответственно четвертого, пятого и шестого аналого-цифровых преобразователей, а вторые входы и первые выходы этих преобразователей и вторые выходы четвертого, пятого и шестого блоков аналоговых измерений подключены к первой шине управления, вторые выходы четвертого, пятого и шестого аналого-цифровых преобразователей подсоединены к общей шине однокристальной электронно-вычислительной машины, а вторые входы четвертого, пятого и шестого блоков аналоговых измерений связаны со второй шиной управления.
Сущность предлагаемого изобретения состоит в создании устройства для одновременного автоматического измерения и анализа потоков, спектров, доз альфа-, бета-, гамма-излучения веществ, а также типов и концентраций галоидсодержащих газов в атмосфере за счет организации параллельной работы двух блоков детекторов при совмещении процессов автоматизации измерений и анализа результатов с их оперативной передачей.
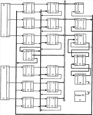
Сущность предлагаемого изобретения поясняется чертежом, где изображена функциональная схема предлагаемого устройства.
Спектрометр-дозиметр, содержащий блок 1 детекторов, состоящий из трех полупроводниковых детекторов, три блока 2, 3, 4 аналоговых измерений, три аналого-цифровых преобразователя 5, 6, 7, оперативное запоминающее устройство 8, блок 9 интерфейса, блок управления 10 и однокристальную электронно-вычислительную машину 11, связанную первым входом и выходом с общей шиной, к которой подсоединены совмещенные входы-выходы оперативного запоминающего устройства 8 и блока интерфейса 9, а первый, второй и третий выходы блока 1 детекторов соединены с первыми входами соответственно первого 2, второго 3 и третьего 4 блоков аналоговых измерений, первые выходы которых связаны с первыми входами соответственно первого 5, второго 6 и третьего 7 аналого-цифровых преобразователей, а вторые входы и первые выходы этих преобразователей 5, 6, 7, первые вход и выход блока 10 управления и вторые выходы трех блоков 2, 3, 4 аналоговых измерений подключены к первой шине управления, вторые выходы трех аналого-цифровых преобразователей 5, 6, 7 и блока управления 10 подсоединены к общей шине однокристальной электронно-вычислительной машины 11, а вторые входы трех блоков 2, 3, 4 аналоговых измерений связаны со второй шиной управления, к которой подсоединены третий выход и второй вход блока управления 10, вторые вход и выход однокристальной электронно-вычислительной машины 11, второй вход оперативного запоминающего устройства 8 и вторые вход и выход блока интерфейса 9, имеющего также внешние вход и выход. Кроме того, в устройство введены второй блок 12 детекторов, состоящий из трех газовых детекторов, три блока 13, 14, 15 аналоговых измерений, три аналого-цифровых преобразователя 16, 17, 18, транслятор 19 протоколов, приемопередатчик 20 инфракрасного излучения и карманный персональный компьютер 21 со встроенным мобильным сотовым телефоном, связанный беспроводным каналом с приемопередатчиком 20 инфракрасного излучения, вход и выход которого соединены с первыми входом и выходом транслятора 19 протоколов, а вторые вход и выход этого транслятора 19 соединены с внешними входом и выходом блока 9 интерфейса, причем первый, второй и третий выходы второго блока 12 детекторов соединены с первыми входами соответственно четвертого 13, пятого 14 и шестого 15 блоков аналоговых измерений, первые выходы которых связаны с первыми входами соответственно четвертого 16, пятого 17 и шестого 18 аналого-цифровых преобразователей, а вторые входы и первые выходы этих преобразователей 16, 17, 18 и вторые выходы четвертого 13, пятого 14 и шестого 15 блоков аналоговых измерений подключены к первой шине управления, вторые выходы четвертого 16, пятого 17 и шестого 18 аналого-цифровых преобразователей подсоединены к общей шине однокристальной электронно-вычислительной машины 11, а вторые входы четвертого 13, пятого 14 и шестого 15 блоков аналоговых измерений связаны со второй шиной управления.
Устройство работает следующим образом.
Пусть в начальный момент времени оператором в интерактивном режиме при помощи карманного персонального компьютера 21 со встроенным мобильным сотовым телефоном задается режим работы спектрометра-дозиметра. По беспроводному каналу связи информация о режиме работы принимается приемопередатчиком 20 инфракрасного излучения и передается в транслятор 19 протоколов, в результате чего через общую шину задается режим работы однокристальной электронно-вычислительной машины 11, которая управляет работой спектрометра-дозиметра. Управляющие сигналы от электронно-вычислительной машины 11 к периферийным устройствам передаются по второй шине управления.
При регистрации альфа-, бета- или гамма-излучения электрический импульс с соответствующего полупроводникового детектора блока 1 поступает на соответствующий блок 2, 3 или 4 аналоговых измерений, а при регистрации галоидсодержащего газа электический сигнал с соответствующего полупроводникового детектора блока 12 поступает на соответствующий блок 13, 14 или 15 аналоговых измерений. В блоках аналоговый измерений 2, 3, 4, 13, 14, 15 происходит усиление и формирование сигналов для последующего преобразования в соответствующих аналого-цифровых преобразователях 5, 6, 7, 16, 17, 18, а также формирование запускающих и идентифицирующих импульсов для блока управления 10.
Код амплитуды после преобразования фиксируется во внутренних регистрах аналого-цифровых преобразователей 5, 6, 7, 16, 17, 18 и в соответствующем программном цикле записывается в оперативное запоминающее устройство 8. Идентификационный код детектора, в котором зарегистрирован сигнал, формируется блоком управления 10 и считывается однокристальной электронно-вычислительной машиной 11 одновременно с кодом амплитуды.
Быстродействие системы достигается за счет программно-аппаратной реализации цикла записи данных, выставляемых аналого-цифровыми преобразователями 5, 6, 7, 16, 17, 18 в оперативное запоминающее устройство 8. Аппаратную поддержку цикла записи осуществляет блок управления 10, используя для этого первую и вторую шины управления. Интерфейсный блок 9 обеспечивает побайтный параллельный или последовательный обмен информацией через транслятор 19 и приемопередатчик 20 с карманным персональным компьютером 21, встроенный мобильный сотовый телефон которого дает возможность записи и чтения информации с различных источников.
В соответствии с заданной компьютером 21 программой измерений электронно-вычислительная машина 11 осуществляет управление работой спектрометра-дозиметра и производит накопление информации в оперативном запоминающем устройстве 8. По завершении накопления и обработки данные пересылаются через блок 9 интерфейса, транслятор 19 и приемопередатчик 20 в компьютер 21, где они анализируются и отображаются на экране, а также могут быть переданы для дальнейшего более детального анализа. Применение электронно-вычислительной машины 11 с набором подпрограмм, хранящимся в карманном персональном компьютере 21 со встроенным мобильным сотовым телефоном, обеспечивающим доступ к различным источникам информации, позволяет оперативно управлять прибором, изменять алгоритм обработки данных, а также использовать спектрометр-идентификатор-дозиметр в различных информационно-измерительных системах.
В основу работы устройства положен принцип поочередной перекрестной обработки входной информации и синхронной параллельной обработки выходной информации, благодаря чему функции автоматизации измерений реализуются одним, а функции анализа результатов – другим вычислительным средством, имеющим эффективную связь с внешними системами.
Преобразования во всех шести каналах происходят независимо. В первых трех каналах выполняется разбиение регистрируемого диапазона энергий на 63 уровня, что позволяет производить анализ регистрируемых альфа-, бета- и гамма-излучений по их спектральному, энергетическому и изотопному составу, используя при этом программно-реализованные метод Е-Е, логику совпадений-антисовпадений, а также определять дозу как суммарную, так и по каждому виду излучений. В других трех каналах выполняются режимы детектирования наличия, оценки типа и измерения изменений концентрации галоидсодержащего газа в атмосфере, используя при этом программно-реализованные алгоритмы управления и анализа при восходящем и неизменном напряжении. Все результаты анализа могут быть представлены в карманном персональном компьютере в нужном виде и переданы с помощью встроенного мобильного сотового телефона в нужное место.
Таким образом, предложенное устройство обладает расширенными функциональными возможностями при сохранении полной автоматизации измерений.
Формула изобретения
Спектрометр-дозиметр, содержащий блок детекторов, состоящий из трех полупроводниковых детекторов, три блока аналоговых измерений, три аналого-цифровых преобразователя, оперативное запоминающее устройство, блок интерфейса, блок управления и однокристальную электронно-вычислительную машину, связанную первым входом и выходом с общей шиной, к которой подсоединены совмещенные входы-выходы оперативного запоминающего устройства и блока интерфейса, а первый, второй и третий выходы блока детекторов соединены с первыми входами соответственно первого, второго и третьего блоков аналоговых измерений, первые выходы которых связаны с первыми входами соответственно первого, второго и третьего аналого-цифровых преобразователей, а вторые входы и первые выходы этих преобразователей, первые вход и выход блока управления и вторые выходы трех блоков аналоговых измерений подключены к первой шине управления, вторые выходы трех аналого-цифровых преобразователей и блока управления подсоединены к общей шине однокристальной электронно-вычислительной машины, а вторые входы трех блоков аналоговых измерений связаны со второй шиной управления, к которой подсоединены третий выход и второй вход блока управления, вторые вход и выход однокристальной электронно-вычислительной машины, второй вход оперативного запоминающего устройства и вторые вход и выход блока интерфейса, имеющего также внешние вход и выход, отличающийся тем, что в устройство введены второй блок детекторов, состоящий из трех газовых детекторов, три блока аналоговых измерений, три аналого-цифровых преобразователя, транслятор протоколов, приемопередатчик инфракрасного излучения и карманный персональный компьютер со встроенным мобильным сотовым телефоном, связанный беспроводным каналом с приемопередатчиком инфракрасного излучения, вход и выход которого соединены с первыми входом и выходом транслятора протоколов, а вторые вход и выход этого транслятора соединены с внешними входом и выходом блока интерфейса, причем’ первый, второй и третий выходы второго блока детекторов соединены с первыми входами соответственно четвертого, пятого и шестого блоков аналоговых измерений, первые выходы которых связаны с первыми входами соответственно четвертого, пятого и шестого аналого-цифровых преобразователей, а вторые входы и первые выходы этих преобразователей и вторые выходы четвертого, пятого и шестого блоков аналоговых измерений подключены к первой шине управления, вторые выходы четвертого, пятого и шестого аналого-цифровых преобразователей подсоединены к общей шине однокристальной электронно-вычислительной машины, а вторые входы четвертого, пятого и шестого блоков аналоговых измерений связаны со второй шиной управления.
РИСУНКИ
|
|