|
|
(21), (22) Заявка: 2008128615/09, 14.07.2008
(24) Дата начала отсчета срока действия патента:
14.07.2008
(46) Опубликовано: 27.08.2009
(56) Список документов, цитированных в отчете о поиске:
Валин С.А., Шустов Л.Н. Основы радиопротиводействия и радиотехнической разведки. – М.: Сов. Радио. 1968, с.386-396. RU 2230330 C2, 10.06.2004. RU 2279095 C2, 27.06.2006. EP 0311505 A1, 12.04.1989. EP 0322024 A3, 28.06.89. WO 01/86810 A1, 15.11.2001.
Адрес для переписки:
197082, Санкт-Петербург, П-082, ул. Красного-курсанта, 16, Государственное образовательное учреждение высшего профессионального образования ВОЕННО-КОСМИЧЕСКАЯ АКАДЕМИЯ им. А. Ф. Можайского
|
(72) Автор(ы):
Дикарев Виктор Иванович (RU), Коровин Евгений Александрович (RU), Ясаков Евгений Сергеевич (RU)
(73) Патентообладатель(и):
Государственное образовательное учреждение высшего профессионального образования ВОЕННО-КОСМИЧЕСКАЯ АКАДЕМИЯ ИМ. А.Ф. Можайского (RU)
|
(54) ПАНОРАМНЫЙ ПРИЕМНИК
(57) Реферат:
Изобретение относится к области радиоэлектроники и может быть использовано для определения несущей частоты и вида модуляции сигналов, принимаемых в заданном диапазоне частот. Достигаемый технический результат – расширение функциональных возможностей панорамного приемника путем определения вида модуляции принимаемого сигнала. Панорамный приемник содержит приемную антенну, входную цепь, блок поиска, усилитель высокой частоты, гетеродин, смеситель, усилитель промежуточной частоты, три амплитудных детектора, видеоусилитель, устройство формирования частотной развертки, пять электронно-лучевых трубок (ЭЛТ), ключ, умножитель фазы на два, умножитель фазы на четыре, умножитель фазы на восемь, делитель фазы на два, делитель фазы на четыре, делитель фазы на восемь, три полосовых фильтра, переключатель и частотный детектор. 3 ил.
Предлагаемый приемник относится к области радиоэлектроники и может быть использован для определения несущей частоты и вида модуляции сигналов, принимаемых в заданном диапазоне частот.
Известны панорамные приемники (авт. свид. СССР  1.290.192, 1.012.152, 1.180.804, 1.187.095, 1.272.266, 1.290.192, 1.354.124; патенты РФ  2.001.407, 2.010.244, 2.025.737, 2.030.750, 2.124.216, 2.230.330; патент США 4.443.801; Валин С.А., Шустов Л. Н. Основы радиопротиводействия и радиотехнической разведки. М.: Сов. радио, 1968, с.386-396, рис.10.3 и другие).
Из известных панорамных приемников наиболее близким к предлагаемому является «Панорамный приемник» (Валин С.А., Шустов Л.Н. Основы радиопротиводействия и радиотехнической разведки. М.: Сов. радио, 1968, с.386-396, рис.10.3), который и выбран в качестве прототипа.
Указанный панорамный приемник обеспечивает визуальное определение только несущей частоты принимаемого сигнала и не позволяет определить вид его модуляции.
Одной из характерных особенностей современных и перспективных радиоэлектронных средств (РЭС) является широкое использование простых и сложных сигналов, которые отличаются большим разнообразием видов модуляции.
Вид модуляции является важной характеристикой радиоизлучений, обеспечивающей решение ряда задач приема и анализа сигналов РЭС. Задача определения вида модуляции имеет также важное значение при оценке параметров модулирующей функции принимаемых сигналов. Обычно анализаторы параметров для каждого вида сигналов строятся по различным принципам и выдают ложную информацию для сигналов с другими законами модуляции. Селекция сигналов по виду модуляции дает возможность устранить этот недостаток.
Технической задачей изобретения является расширение функциональных возможностей панорамного приемника путем определения вида модуляции принимаемого сигнала.
Поставленная задача решается тем, что панорамный приемник содержит последовательно включенные приемную антенну, входную цепь, усилитель высокой частоты, смеситель, второй вход которого соединен с выходом гетеродина, усилитель промежуточной частоты, первый амплитудный детектор, видеоусилитель и вертикально-отклоняющие пластины первой электронно-лучевой трубки, горизонтально-отклоняющие пластины которой соединены с выходом устройства формирования частотной развертки, при этом управляющие входы входной цепи усилителя высокой частоты, гетеродина и устройства формирования частотной развертки соединены с соответствующими выходами блока поиска, снабженного ключом, переключателем, частотным детектором, пятой электронно-лучевой трубкой и тремя каналами обработки, каждый из которых содержит последовательно включенные умножитель фазы, делитель фазы, полосовой фильтр, амплитудный детектор и вертикально-отклоняющие пластины дополнительной электронно-лучевой трубки, горизонтально-отклоняющие пластины которой соединены с выходом устройства формирования частотной развертки, причем к выходу усилителя промежуточной частоты последовательно подключены ключ, второй вход которого соединен с выходом видеоусилителя, переключатель, частотный детектор и вертикально-отклоняющие пластины пятой электронно-лучевой трубки, горизонтально-отклоняющие пластины которой соединены с выходом устройства формирования частотной развертки, три канала обработки подключены к выходу ключа, в первом канале фаза принимаемого сигнала умножается и делится на два, во втором – на четыре, в третьем – на восемь.
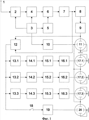
Структурная схема панорамного приемника представлена на фиг.1. Вид возможных осциллограмм показан на фиг.2 и 3.
Панорамный приемник содержит последовательно включенные приемную антенну 1, входную цепь 2, усилитель 4 высокой частоты, смеситель 6, второй вход которого соединен с выходом гетеродина 5, усилитель 7 промежуточной частоты, первый амплитудный детектор 8, видеоусилитель 9 и вертикально-отклоняющие пластины ЭЛТ 11, горизонтально-отклоняющие пластины которой соединены с выходом устройства 10 формирования частотной развертки. Управляющие входы входной цепи 2, усилителя 4 высокой частоты, гетеродина 5 и устройства 10 формирования частотной развертки соединены с соответствующими выходами блока 3 поиска, в качестве которого может быть использован генератор пилообразного напряжения. К выходу усилителя 7 промежуточной частоты последовательно подключены ключ 12, второй вход которого соединен с выходом видеоусилителя 9, и три канала обработки, каждый из которых состоит из последовательно включенных умножителя фазы 13.1 (13.2, 13.3), делителя фазы 14.1 (14.2, 14,3), полосового фильтра 15.1 (15.2, 15.3), амплитудного детектора 16.1 (16.2, 16.3) и вертикально-отклоняющих пластин дополнительной ЭЛТ 17.1 (17.2, 17.3), горизонтально-отклоняющие пластины которой соединены с выходом устройства 10 формирования частотной развертки.
Предлагаемый панорамный приемник работает следующим образом.
Поиск сигналов в заданном диапазоне частот осуществляется с помощью блока 3 поиска, который по пилообразному закону согласованно изменяет настройку входной цепи 2, усилителя 4 высокой частоты и гетеродина 5. Одновременно блок 3 поиска управляет устройством 10 формирования частотной развертки на экранах ЭЛТ 11, 17.1, 17.2, 17.3 и 20. В результате на экране ЭЛТ 11 образуется импульс (частотная метка), положение которого на частотной развертке определяет несущую частоту принимаемого сигнала (фиг.2).
Напряжение с выхода видеоусилителя 9 одновременно поступает на управляющий вход ключа 12, открывая его. В исходном состоянии ключ 12 всегда закрыт.
При этом принимаемый сигнал, например, с бинарной фазовой манипуляцией (ФМн-2) на промежуточной частоте
Uпр(t)=Uпр·cos[ прt+ k(t)+ пр], 0 t Tc,
где ;
k – коэффициент передачи смесителя;
пр(t)= С– Г – промежуточная частота;
пр(t)= C– Г;
k(t)={0; } – манипулируемая составляющая фазы, отображающая закон фазовой манипуляции в соответствии с модулирующим кодом М(t), причем k(t)=const при k ЭЭ и может изменяться скачком при t=k Э, т.е. на границах между элементарными посылками (k=1, 2, 3 N-1);
Э, N – длительность и количество элементарных посылок, из которых составлен сигнал длительностью TC (TC=N· э);
UC, C, C, TC – амплитуда, несущая частота, начальная фаза и длительность сигнала;
UГ, Г, Г – амплитуда, частота и начальная фаза напряжения гетеродина;
с выхода усилителя 7 промежуточной частоты через открытый ключ 12 поступает на выходы умножителей фазы на два 13.1, на четыре 13.2 и на восемь 13.3, на выходах которых образуются гармонические напряжения:
U1(t)=U1·cos[2 прt+2 пр];
U2(t)=U2·cos[4 прt+4 пр];
U3(t)=U3·cos[8 прt+8 пр], 0 t Tc.
Так как 2 k(t)={0; 2 }, 4 k(t)={0; 4 }, 8 k(t)={0; 8 }, то в указанных напряжениях манипуляция фазы уже отсутствует.
Ширина спектра fC ФМн-2 сигнала определяется длительностью Э его элементарных посылок
,
тогда как ширина спектра второй f2, четвертой f4 и восьмой f8 гармоники определяется длительностью сигнала
.
Следовательно, при умножении фазы на два, четыре и восемь спектр ФМн-2 сигнала сворачивается в N раз

и трансформируется в одиночные спектральные составляющие. Это обстоятельство является признаком распознавания ФМн-2 сигнала.
Гармонические напряжения U1(t), U2(t), U3(t) поступают на входы делителей фазы на два 14.1, на четыре 14.2 и восемь 14.3 соответственно, на выходах которых образуются следующие гармонические напряжения:
U4(t)=U4·cos[ прt+ пр];
U5(t)=U5·cos[ прt+ пр];
U6(t)=U6·cos[ прt+ пр], 0 t Tc.
Эти напряжения выделяются полосовыми фильтрами 15.1, 15.2 и 15.3 соответственно, детектируются амплитудными детекторами 16.1, 16.2, 16.3 и подаются на вертикально-отклоняющие пластины ЭЛТ 17.1, 17.2 и 17.3. Частотные развертки ЭЛТ 17.1, 17.2 и 17.3 формируются с помощью устройства 10, напряжение которого подается на горизонтально-отклоняющие пластины. На экранах ЭЛТ 17.1, 17.2 и 17.3 образуются импульсы, которые визуально наблюдаются и служат признаком распознавания ФМн-2 сигнала (фиг.3, а).
Если на вход панорамного приемника поступает ФМн-4 сигнал , то на выходе полосового фильтра 15.1 образуется ФМн-2 сигнал [ k(t)={0, , 2 , 3 }], а на выходе полосовых фильтров 15.2 и 15.3 образуются соответствующие гармонические напряжения. В этом случае на экране ЭЛТ 17.1 визуально наблюдается спектр ФМн-2 сигнала, а на экранах ЭЛТ 17.2 и 17.3 наблюдаются одиночные спектральные составляющие (фиг.3, б).
Если на вход панорамного приемника поступает ФМн-8 сигнал , то на выходе полосового фильтра 15.1 образуется ФМн-2 сигнал [ k, (t)={0, , 2 , 3 }], а гармоническое напряжение образуется только на выходе полосового фильтра 15.3 (фиг.3, в).
В общем случае на одной несущей частоте одновременно можно передавать сообщения от n источников, используя для этого m-кратную фазовую манипуляцию. Однако целесообразными являются одно-(ФМн-2), двух-(ФМн-4) и трехкратная (ФМн-8) фазовые манипуляции, которые и нашли широкое применение на практике. Дальнейшее повышение кратности фазовой манипуляции ограничивается тем, что уменьшается расстояние между элементарными сигналами и в существенной мере снижается помехоустойчивость канала связи.
Среди сложных сигналов с частотной манипуляцией (ЧМн) широкое распространение получили сигналы с минимальной частотной манипуляцией (ЧМн-2), с дуобинарной частотной манипуляцией (ЧМн-3) и со скругленной частотной манипуляцией (ЧМн-5).
Если на вход панорамного приемника поступает ЧМн-2 сигнал, то на выходе полосовых фильтров 15.1, 15.2 и 15.3 образуются частотно-манипулированные сигналы с индексом частотной манипуляции mf=1. При этом спектр ЧМн-2 сигнала трансформируется в две спектральные составляющие (фиг.3, г), что и является признаком распознавания ЧМн-2 сигнала.
Если на вход панорамного приемника поступает ЧМн-3 или ЧМн-5 сигнал, то его сплошной спектр трансформируется в три (фиг.3, д) или пять (фиг.3, е) спектральных составляющих соответственно.
Если на вход панорамного приемника поступает сигнал с частотной модуляцией (ЧМ)
Uc(t)=Uc·cos[ ct+ tj+ c], 0 t Tc,
где – скорость изменения частоты внутри импульса;
f – девиация частоты;
j=2, 3, ,
то после преобразования по частоте в смесителе 6 через открытый ключ 12 он поступает на входы умножителей фазы на два 13.1, на четыре 13.2 и на восемь 13.3, на выходе которых соответственно образуются напряжения:
U7(t)=U7·cos[2 прt+2 tj+2 пр],
U8(t)=U8·cos[4 прt+4 tj+4 пр],
U9(t)=U9·cos[8 прt+8 tj+8 пр], 0 t Тс.
Так как длительность Тс ЧМ-сигнала и его гармоник остается постоянной, то увеличение в два, четыре и восемь раз происходит за счет увеличения во столько же раз девиации частоты f и ширины спектра принимаемого ЧМ-сигнала.
Следовательно, на экране ЭЛТ 17.1, 17.2 и 17.3 визуально наблюдаются спектры ЧМ-сигналов, ширина которых в два, четыре и восемь раз больше ширины спектра исходного сигнала (фиг.3, ж). Это обстоятельство и является признаком распознавания ЧМ-сигналов.
Для распознавания вида и закона частотной модуляции оператором замыкается переключатель 18. При этом принимаемый ЧМ-сигнал, преобразованный по частоте, через открытый ключ 12 и замкнутый переключатель 18 поступает на вход частотного детектора 19. На экране ЭЛТ 20 образуется осциллограмма, по характеру которой определяют вид частотной модуляции.
Для сигналов с линейной частотной модуляцией (ЛЧМ) j=2 осциллограмма имеет вид, показанный на фиг.3, з.
Одной из модификаций ЛЧМ-сигнала является сигнал с симметричной линейной частотной модуляцией (СЛЧМ) (фиг.3, и).
Для сигналов с квадратурной частотной модуляцией (КЧМ) j=3 осциллограмма имеет вид, показанный на фиг.3, к.
Таким образом, предлагаемый приемник по сравнению с прототипом обеспечивает определение не только несущей частоты принимаемого сигнала, но и вида его модуляции. Тем самым функциональные возможности панорамного приемника расширены.
Формула изобретения
Панорамный приемник, содержащий последовательно включенные приемную антенну, входную цепь, усилитель высокой частоты, смеситель, второй вход которого соединен с выходом гетеродина, усилитель промежуточной частоты, первый амплитудный детектор, видеоусилитель и вертикально-отклоняющие пластины первой электронно-лучевой трубки, горизонтально-отклоняющие пластины которой соединены с выходом устройства формирования частотной развертки, при этом управляющие входы входной цепи усилителя высокой частоты, гетеродина и устройства формирования частотной развертки соединены с соответствующими выходами блока поиска, отличающийся тем, что он снабжен ключом, переключателем, частотным детектором, пятой электроннолучевой трубкой и тремя каналами обработки, каждый из которых содержит последовательно включенные умножитель фазы, делитель фазы, полосовой фильтр, амплитудный детектор и вертикально-отклоняющие пластины дополнительной электронно-лучевой трубки, горизонтально-отклоняющие пластины которой соединены с выходом устройства формирования частотной развертки, причем к выходу усилителя промежуточной частоты последовательно подключены ключ, второй вход которого соединен с выходом видеоусилителя, переключатель, частотный детектор и вертикально-отклоняющие пластины пятой электроннолучевой трубки, горизонтально-отклоняющие пластины которой соединены с выходом устройства формирования частотной развертки, три канала обработки подключены к выходу ключа, в первом канале фаза принимаемого сигнала умножается и делится на два, во втором – на четыре, в третьем – на восемь.
РИСУНКИ
|
|