Патент на изобретение №2360059

Published by on




РОССИЙСКАЯ ФЕДЕРАЦИЯ



ФЕДЕРАЛЬНАЯ СЛУЖБА
ПО ИНТЕЛЛЕКТУАЛЬНОЙ СОБСТВЕННОСТИ,
ПАТЕНТАМ И ТОВАРНЫМ ЗНАКАМ
(19) RU (11) 2360059 (13) C2
(51) МПК

D21H11/00 (2006.01)
D21H21/10 (2006.01)
D21H17/67 (2006.01)
D21H17/70 (2006.01)
D21H21/52 (2006.01)

(12) ОПИСАНИЕ ИЗОБРЕТЕНИЯ К ПАТЕНТУ

Статус: по данным на 30.08.2010 – действует

(21), (22) Заявка: 2007105554/12, 14.07.2005

(24) Дата начала отсчета срока действия патента:

14.07.2005

(30) Конвенционный приоритет:

14.07.2004 US 60/587,954

(43) Дата публикации заявки: 10.09.2008

(46) Опубликовано: 27.06.2009

(56) Список документов, цитированных в отчете о
поиске:
US 2002096272 A1, 25.07.2002. WO 03050355 A1, 19.06.2003. EP 0892019 A, 20.01.1999. US 5733461 A, 31.03.1998. SU 1000512 A1, 28.02.1983. SU 1567710 A1, 30.05.1990. RU 2001120718 C2, 27.06.2003.

(85) Дата перевода заявки PCT на национальную фазу:

14.02.2007

(86) Заявка PCT:

US 2005/024837 20050714

(87) Публикация PCT:

WO 2006/019808 20060223

Адрес для переписки:

125009, Москва, а/я 184, ППФ “ЮС”, пат.пов. С.М.Кочемазову

(72) Автор(ы):

Тимоти С. Саммарко (US),
Агне Сверин (US),
Питер Фроасс (US)

(73) Патентообладатель(и):

ИНТЕРНЭШНЛ ПЭЙПА КАМПАНИ (US)

(54) СПОСОБ ПРОИЗВОДСТВА БУМАГИ

(57) Реферат:

Бумажная основа и способ ее изготовления предназначены для изготовления бумаги или картона и могут быть использованы в целлюлозно-бумажной промышленности. Бумажная основа содержит волокна древесины лиственных или хвойных пород или их смесей, которые имеют среднюю длину, больше или равную 75 мкм, и имеют наполнитель, прикрепленный к части этих волокон, а также меньше 50 мас.% волокон имеет среднюю длину меньше 75 мкм от общей массы основы. Бумажную массу получают контактированием волокон лиственной или хвойной древесины или их смесей, имеющих среднюю длину 75 мкм и имеющих наполнитель, прикрепленный к части упомянутых волокон, с волокнами, средняя длина которых меньше 75 мкм, от общей массы основы. Техническим результатом является улучшение гладкости бумаги. 2 н. и 18 з.п. ф-лы, 25 ил., 3 табл.

Настоящая заявка притязает согласно 35 USC § 119(е) на приоритет предварительной патентной заявки США 60/587,954, которая включена в настоящий документ в полном объеме путем ссылки.

Область техники

Настоящее изобретение относится к бумажной или картонной основе, содержащей комплексы “волокно-наполнитель”, а также к способам ее изготовления и использования.

Уровень техники

В качестве наполнителей при производстве бумаги широко используются неорганические материалы, такие как осажденный карбонат кальция, молотый карбонат кальция, глина и тальк. Уровни содержания наполнителя 12-25 мас.% типичны для текущей стратегии бумажной промышленности улучшить оптические свойства бумаги, такие как белизна и непрозрачность. В некоторых случаях дополнительным аспектом является экономичность замены дорогостоящего волокна дешевым наполнителем.

Для обеспечения удержания наполнителей в волокнистом полотне и в конечном счете в бумажной продукции используются средства удержания. Обычно средствами удержания являются полимерные соединения с длинными цепями, которые флоккулируют в бумажной композиции и увеличивают сцепление наполнителя с волокном. Однако высокие уровни флоккуляции, частично вызываемые средствами удержания, приводят к неравномерности полотна и неоднородной толщине бумаги.

Во избежание этого способ сцепления наполнителя непосредственно с поверхностями волокон был описан в патенте Франции 92-04474 и патентах США 5,731,080 и 5,824,364, выданных Казену и др. (Cousin et al.), которые включены в настоящий документ в полном объеме путем ссылки. В этих патентах поток бумажной композиции облагораживается до низкой степени помола (меньше 70 КСС (канадской стандартной степени) помола против 450 КСС в обычных случаях) и затем обрабатывается для получения комплекса “наполнитель-волокно” с высоким содержанием наполнителя. После повторного объединения таких комплексов с необработанной волокнистой массой можно достичь любого желательного содержания наполнителя.

Альтернативный подход описан в патенте США 5,679,220, выданном Мэтью и др. (Matthew et al.), и патенте США 5,665,205, выданном Сриватса и др. (Srivatsa et а1.), которые включены в настоящий документ в полном объеме путем ссылки. В патентах Сриватсы и Мэтью вся бумажная композиция обрабатывается до номинального содержания наполнителя без подвергания волокнистой массы высоким уровням облагораживания (низкая степень помола). Однако эти способы ведут к увеличению капитальных и эксплуатационных расходов вследствие обработки больших объемов волокнистой массы. Следовательно, в данной области техники существует необходимость в создании комплексов “наполнитель-волокно” более легким и дешевым способом.

В данной области техники известны способы производства комплексов “наполнитель-волокно” путем контакта волокнистой массы с гашеной известью и газообразным диоксидом углерода для осаждения карбоната кальция. Такие способы описаны в патентах, выданных Казену и др., Сриватсе, Мэтью и др. Патенты Казена и др. описывают способ получения композита на основе волокна, производимого путем осаждения карбоната кальция на месте в водной суспензии волокон с увеличенной удельной поверхностью, имеющими микрофибриллы на их поверхности. Кристаллы осажденного карбоната кальция организованы по существу в кластеры гранул, непосредственно привитых на микрофибриллы без связующего или средств удержания, так что кристаллы охватывают микрофибриллы надежной и неподвижной связью. Сриватса и др. описали осаждение на месте на вторую волокнистую композицию. В патентах Казена и др. описан периодический процесс реакции, в патентах Мэтью и др. описан непрерывный процесс образования комплексов “волокно-наполнитель”.

Обычно при облагораживании целлюлозы создается большая удельная поверхность, и на волокне создаются дополнительные места сцепления. Однако патент США 6,592,712, который включен в настоящий документ в полном объеме путем ссылки, предусматривает источник волокна, имеющего повышенную удельную поверхность без необходимости дополнительного облагораживания, путем получения волокна из технологических потоков в процессе изготовления бумаги. Однако используемый поток волокон с высокой удельной поверхностью и с внутренней рециркуляцией, содержащий оборотные волокна, также называемые “мелкими фракциями”, очень переменный, так как он содержит остатки неудерживаемого наполнителя и другие материалы, используемые в производстве бумаги, такие как проклеивающие вещества, оптические отбеливатели, а также красители и пигменты. Эти химические вещества могут приводить к проблемам в их последующем использовании, таким как гашение остаточной проклейки и проявление оптических уровней черного при воздействии высокими значениями рН, такими, которые необходимы для начала образования осажденного карбоната кальция. Кроме того, использование высокопеременных потоков, содержащих “мелочь”, может приводить к проблемам с однородностью бумажной основы, изготовленной из таких потоков.

КРАТКОЕ ОПИСАНИЕ ИЗОБРЕТЕНИЯ

Одним аспектом настоящего изобретения является бумажная основа, содержащая некоторое множество волокон древесины лиственных пород, хвойных пород или их смесей, которые имеют среднюю длину, больше или равную 75 мкм, и имеют наполнитель, прикрепленный к части упомянутого множества, а также содержащая меньше 50 мас.% волокон, имеющих среднюю длину меньше 75 мкм, от общей массы основы. Волокна древесины лиственных пород, хвойных пород или их смеси могут иметь канадскую стандартную степень помола от 300 до 600 и могут являться первичными волокнами. Волокна, имеющие среднюю длину меньше 75 мкм, могут быть переработанными волокнами, оборотными волокнами, волокнами отходов или их смесями. Волокна, имеющие длину меньше 75 мкм, могут быть представлены в количестве от 0,1 до 20 мас.% от общей массы основы.

Еще одним аспектом настоящего изобретения является бумажная основа, содержащая некоторое множество волокон древесины лиственных пород, хвойных пород или их смесей, которые имеют среднюю длину, больше или равную 75 мкм, и имеют наполнитель, прикрепленный к части упомянутого множества, а также содержащая меньше 50 мас.% волокон, имеющих среднюю длину меньше 75 мкм, от общей массы основы, где наполнитель присутствует в количестве от 1 до 30 мас.% от общей массы основы. Наполнитель может быть прикреплен к волокну в массовом отношении “наполнитель-волокно” от 0,3 до 8. Наполнитель может быть осажден. Кроме того, наполнителем может являться осажденный карбонат кальция. Наполнитель может быть по меньшей мере в одной форме, выбираемой из группы, состоящей из кубических, скаленоэдрических, ромбовидных и арагонитных частиц. Наполнитель имеет средний размер частиц от 0,01 до 20 мкм.

Еще одним аспектом настоящего изобретения является способ изготовления бумажной основы путем контакта некоторого множества волокон древесины лиственных пород, хвойных пород или их смесей, которые имеют среднюю длину, больше или равную 75 мкм, и имеют наполнитель, прикрепленный к части упомянутого множества, а также содержащей часть волокон, имеющих среднюю длину меньше 75 мкм, от общей массы основы.

Еще одним аспектом настоящего изобретения является способ изготовления бумажной основы путем одновременного и/или последовательного контакта некоторого множества волокон древесины лиственных пород, хвойных пород или их смесей, которые имеют среднюю длину, больше или равную 75 мкм, с Ca(OH)2 и/или

CO2.

Еще одним аспектом настоящего изобретения является способ изготовления бумажной основы путем контакта некоторого множества волокон древесины лиственных пород, хвойных пород или их смесей, которые имеют среднюю длину, больше или равную 75 мкм, с Са(ОН)2 для образования пульпы, содержащей меньше 5% твердых веществ.

Еще одним аспектом настоящего изобретения является способ изготовления бумажной основы путем контакта некоторого множества волокон древесины лиственных пород, хвойных пород или их смесей, которые имеют среднюю длину, больше или равную 75 мкм, с газообразным CO2 перед контактом упомянутого множества волокон с Са(ОН)2.

Еще одним аспектом настоящего изобретения является способ изготовления бумажной основы путем контакта некоторого множества волокон древесины лиственных пород, хвойных пород или их смесей, которые имеют среднюю длину, больше или равную 75 мкм, с Са(ОН)2 и/или CO2 одновременно и/или последовательно при рН от 7,5 до 11.

Еще одним аспектом настоящего изобретения является способ изготовления бумажной основы путем контакта некоторого множества волокон древесины лиственных пород, хвойных пород или их смесей, которые имеют среднюю длину, больше или равную 75 мкм, с Ca(OH)2 и/или CO2 одновременно и/или последовательно в трубчатом реакторе, причем CO2 добавляется в реактор через многие пункты ввода.

Еще одним аспектом настоящего изобретения является способ изготовления бумажной основы путем контакта некоторого множества волокон древесины лиственных пород, хвойных пород или их смесей, которые имеют среднюю длину, больше или равную 75 мкм, с Са(ОН)2 и/или CO2 одновременно и/или последовательно в серии баков с непрерывным перемешиванием, причем CO2 добавляется в каждый из баков с непрерывным перемешиванием последовательно.

Еще одним аспектом настоящего изобретения является способ изготовления бумажной основы путем контакта некоторого множества волокон древесины лиственных пород, хвойных пород или их смесей, которые имеют среднюю длину, больше или равную 75 мкм, и волокон, имеющих среднюю длину меньше 75 мкм с Са(ОН)2 и/или СО2 одновременно и/или последовательно, причем СО2, добавляется в каждый из баков с непрерывным перемешиванием последовательно.

КРАТКОЕ ОПИСАНИЕ ЧЕРТЕЖЕЙ

Фиг.1 – График гладкости по Шеффилду в единицах Шеффилда (SU) верхней стороны бумажной основы против зольности в мас.% этой бумажной основы.

Фиг.2 – График гладкости по Шеффилду в единицах Шеффилда (SU) нижней стороны бумажной основы против зольности в мас.% этой бумажной основы.

Фиг.3 – Таблица, сравнивающая свечение остаточного значения ОВА от пробы потока мелких фракций волокон SaveAll до и после реакции пробы для образования комплекса “мелкие частицы волокон SaveAll – наполнитель”.

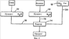
Фиг.4 является схемой процесса, в котором применены несколько признаков настоящего изобретения.

Фиг.5 является схематическим представлением одного варианта осуществления устройства для осуществления способа настоящего изобретения.

Фиг.6 является схематическим представлением одного варианта осуществления способа с устройствами для осуществления способа настоящего изобретения.

Фиг.7 является схематическим представлением одного варианта осуществления способа изготовления комплекса “волокно-наполнитель” с использованием реактора периодического действия и последовательным добавлением CO2 в реакторе.

Фиг.8 является схематическим представлением одного варианта осуществления способа изготовления комплекса “волокно-наполнитель” с использованием нескольких баков с непрерывным перемешиванием в последовательности.

Фиг.9 является сравнением бумажной основы как функции морфологии осажденного наполнителя.

Фиг.10 является снимком сканирующего электронного микроскопа, показывающим результаты морфологии для трубчатого реактора.

Фиг.11 является первым снимком сканирующего электронного микроскопа, показывающим результаты морфологии для реактора с непрерывным перемешиванием.

Фиг.12 является вторым снимком сканирующего электронного микроскопа, показывающим результаты морфологии для реактора с непрерывным перемешиванием.

Фиг.13 является первым снимком сканирующего электронного микроскопа, показывающим кубическую морфологию.

Фиг.14 является вторым снимком сканирующего электронного микроскопа, показывающим кубическую морфологию.

Фиг.15 является третьим снимком сканирующего электронного микроскопа, показывающим кубическую морфологию.

Фиг.16 является четвертым снимком сканирующего электронного микроскопа, показывающим кубическую морфологию.

Фиг.17 является графиком времени проклейки (HST) против процентного содержания осажденного карбоната кальция.

Фиг.18 является графиком модуля против процентного содержания осажденного карбоната кальция.

Фиг.19 является графиком внутренней прочности на выщипывание против процентного содержания осажденного карбоната кальция.

Фиг.20 является графиком геометрического среднего разрывной длины против процентного содержания осажденного карбоната кальция.

Фиг.21 является графиком геометрического среднего жесткости по Taber против процентного содержания осажденного карбоната кальция.

Фиг.22 является графиком глянца в ультрафиолетовом излучении против процентного содержания осажденного карбоната кальция.

Фиг.23 является графиком глянца без ультрафиолетового излучения против процентного содержания осажденного карбоната кальция.

Фиг.24 является графиком свечения (дельта глянца) против процентного содержания осажденного карбоната кальция.

Фиг.25 является лучшим вариантом осуществления способа изготовления комплекса “волокно-наполнитель”.

ПОДРОБНОЕ ОПИСАНИЕ ЛУЧШЕГО ВАРИАНТА ОСУЩЕСТВЛЕНИЯ ИЗОБРЕТЕНИЯ

Изобретатели открыли способ изготовления бумажной или картонной основы, содержащей комплексы “волокно-наполнитель”, а также способ их изготовления, который решает все вышеуказанные проблемы, выявленные при использовании обычных бумажных основ и методов.

Бумажная основа содержит полотно целлюлозных волокон. Бумажная основа настоящего изобретения может содержать переработанные волокна и/или первичные волокна. Переработанные волокна отличаются от первичных волокон тем, что переработанные волокна несколько раз прошли процесс сушки.

Бумажная основа настоящего изобретения может содержать от 1 до 99 мас.%, предпочтительно от 5 до 95 мас.%, наиболее предпочтительно от 60 до 80 мас.% целлюлозных волокон от общей массы основы, включая 1, 5, 10, 15, 20, 25, 30, 35, 40, 45, 50, 55, 60, 65, 70, 75, 80, 85, 90, 95 и 99 мас.% и включая все диапазоны и поддиапазоны этих значений.

Предпочтительно, источником целлюлозных волокон является древесина лиственных и хвойных деревьев. Бумажная основа настоящего изобретения может содержать от 1 до 99 мас.%, предпочтительно от 5 до 95 мас.%, целлюлозных волокон из хвойных пород деревьев от общего количества целлюлозных волокон в бумажной основе. Этот диапазон включает 1, 2, 5, 10, 15, 20, 25, 30, 35, 40, 45, 50, 55, 60, 65, 70, 75, 80, 85, 90, 95 и 100 мас.%, включая все диапазоны и поддиапазоны этих значений, от общего количества целлюлозных волокон в бумажной основе.

Бумажная основа может альтернативно или преимущественно содержать от 0,01 до 100 мас. % волокон из хвойных пород деревьев, предпочтительно от 0,01 до 50 мас.%, наиболее предпочтительно от 5 до 40 мас.% от общей массы бумажной основы. Бумажная основа содержит не больше чем 0,01, 0,05, 0,1, 0,2, 0,5, 1, 2, 3, 4, 5, 6, 7, 8, 9, 10, 12, 15, 20, 25, 30, 35, 40, 45, 50, 55, 60, 65, 70, 75, 80, 85, 90, 95 и 100 мас.% мелких фракций от общей массы бумажной основы, включая все диапазоны и поддиапазоны этих значений.

Бумажная основа может содержать волокна хвойных пород от тех пород деревьев, которые имеют канадскую стандартную степень помола (КСС) от 300 до 700, более предпочтительно от 250 до 650, наиболее предпочтительно от 400 до 550. Этот диапазон включает 300, 310, 320, 330, 340, 350, 360, 370, 380, 390, 400, 410, 420, 430, 440, 450, 460, 470, 480, 490, 500, 510, 520, 530, 540 и 550, включая все диапазоны и поддиапазоны этих значений.

Бумажная основа настоящего изобретения может содержать от 1 до 99 мас.%, предпочтительно от 5 до 95 мас.% целлюлозных волокон лиственных пород деревьев от общего количества целлюлозных волокон в бумажной основе. Этот диапазон включает 1, 2, 5, 10, 15, 20, 25, 30, 35, 40, 45, 50, 55, 60, 65, 70, 75, 80, 85, 90, 95 и 100 мас.%, включая все диапазоны и поддиапазоны этих значений, от общего количества целлюлозных волокон в бумажной основе.

Бумажная основа может альтернативно или преимущественно содержать от 0,01 до 100 мас.% волокон из лиственных пород деревьев, предпочтительно от 50 до 100 мас.%, наиболее предпочтительно от 60 до 99 мас.% от общей массы бумажной основы. Бумажная основа содержит не больше чем 0,01, 0,05, 0,1, 0,2, 0,5, 1, 2, 3, 4, 5, 6, 7, 8, 9, 10, 12, 15, 20, 25, 30, 35, 40, 45, 50, 55, 60, 65, 70, 75, 80, 85, 90, 95, 99 и 100 мас.% мелких фракций от общей массы бумажной основы, включая все диапазоны и поддиапазоны этих значений.

Бумажная основа может содержать волокна лиственных пород деревьев, которые имеют канадскую стандартную степень помола (КСС) от 300 до 700, более предпочтительно от 250 до 650, наиболее предпочтительно от 400 до 550. Этот диапазон включает 300, 310, 320, 330, 340, 350, 360, 370, 380, 390, 400, 410, 420, 430, 440, 450, 460, 470, 480, 490, 500, 510, 520, 530, 540 и 550, включая все диапазоны и поддиапазоны этих значений.

Если бумажная основа содержит волокна лиственных и хвойных пород, предпочтительно, чтобы соотношение лиственных/хвойных пород составляло от 0,001 до 1000. Этот диапазон может включать 0,001, 0,002, 0,005, 0,01, 0,02, 0,05, 0,1, 0,2, 0,5, 1, 2, 5, 10, 15, 20, 25, 30, 35, 40, 45, 50, 55, 60, 65, 70, 75, 80, 85, 90, 95, 100, 200, 300, 400, 500, 600, 700, 800, 900 и 1000, включая все диапазоны и поддиапазоны этих значений, а также все диапазоны и поддиапазоны этих значений в обратном отношении.

Волокна лиственных и хвойных пород имеют среднюю длину предпочтительно не меньше 75 мкм, более предпочтительно не меньше 80 мкм, наиболее предпочтительно не меньше 100 мкм. Длина этих волокон больше или равна 75, 77, 80, 82, 85, 87, 90, 92, 95, 97 и 100 мкм, включая все диапазоны и поддиапазоны этих значений, а также любые диапазоны и поддиапазоны в них.

Кроме того, волокна лиственных и хвойных пород, содержащиеся в бумажной основе настоящего изобретения, могут быть модифицированы физическими и/или химическими средствами. Примеры физических средств включают без ограничения электромагнитные и механические средства. Средства электрического модифицирования включают без ограничения средства, обеспечивающие контакт волокон с источником электромагнитной энергии, таким как свет и/или электрический ток. Средства механического модифицирования включают без ограничения средства, обеспечивающие контакт неодушевленного предмета с волокнами. Примеры таких неодушевленных объектов включают объекты с острыми и/или тупыми режущими кромками. Такие средства также включают, например, режущие, месильные, дробящие, колющие и др. средства.

Примеры химических средств включают без ограничения обычные химические средства модифицирования волокон, включая образование поперечных связей и осаждение на них комплексов. Примеры такого модифицирования можно найти без ограничения в следующих патентах: 6,592,717, 6,592,712, 6,582,557, 6,579,415, 6,579,414, 6,506,282, 6,471,824, 6,361,651, 6,146,494, H1,704, 5,731,080, 5,698,688, 5,698,074, 5,667,637, 5,662,773, 5,531,728, 5,443,899, 5,360,420, 5,266,250, 5,209,953, 5,160,789, 5,049,235, 4,986,882, 4,496,427, 4,431,481, 4,174,417, 4,166,894, 4,075,136 и 4,022,965, которые включены в настоящий документ в полном объеме путем ссылки.

Источники “мелких фракций” могут быть найдены в волокнах SaveAll, оборотных потоках, потоках брака, потоках отходов волокон. Количество “мелких фракций”, присутствующее в бумажной основе, может быть изменено путем изменения скорости, с которой такие потоки добавляются в процессе изготовления бумаги.

Бумажная основа предпочтительно содержит сочетание волокон лиственных пород, волокон хвойных пород и “мелких фракций”. “Мелкие фракции”, как было сказано выше, являются оборотными, и средняя длина их волокон обычно не превышает 100 мкм, предпочтительно не превышает 90 мкм, более предпочтительно – 80 мкм и наиболее предпочтительно 75 мкм. Длина волокон мелких фракций предпочтительно не больше 5, 10, 15, 20, 25, 30, 35, 40, 45, 50, 55, 60, 65, 70, 75, 80, 85, 90, 95 и 100 мкм, включая все диапазоны и поддиапазоны этих значений.

Бумажная основа содержит от 0,01 до 100 мас. % мелких фракций, предпочтительно от 0,01 до 50 мас.%, наиболее предпочтительно от 0,01 до 15 мас.% от общей массы основы. Бумажная основа содержит не больше 0,01, 0,05, 0,1, 0,2, 0,5, 1, 2, 3, 4, 5, 6, 7, 8, 9, 10, 12, 15, 20, 25, 30, 35, 40, 45, 50, 55, 60, 65, 70, 75, 80, 85, 90, 95 и 100 мас.% мелких фракций от общей массы бумаги, включая все диапазоны и поддиапазоны этих значений.

Бумажная основа может альтернативно или предпочтительно содержать от 0,01 до 100 мас.% мелких фракций, предпочтительно от 0,01 до 50 мас.%, наиболее предпочтительно от 0,01 до 15 мас.% от общей массы волокон, содержащихся в бумажной основе. Бумажная основа содержит не больше 0,01, 0,05, 0,1, 0,2, 0,5, 1, 2, 3, 4, 5, 6, 7, 8, 9, 10, 12, 15, 20, 25, 30, 35, 40, 45, 50, 55, 60, 65, 70, 75, 80, 85, 90, 95 и 100 мас.% мелких фракций от общей массы волокон, содержащихся в бумажной основе, включая все диапазоны и поддиапазоны этих значений.

Бумажная основа в одном варианте осуществления настоящего изобретения может содержать меньше волокон мелких фракций и больше длинных свежих волокон лиственных и/или хвойных пород, предпочтительно первичных. Чистый эффект бумажной основы заключается в том, чтобы получить полотно целлюлозных волокон, которые больше разрыхлены, как если бы в основе существовало большее количество мелких фракций. Использование более длинных твердых свежих волокон лиственных и/или хвойных пород, предпочтительно первичных, вместо мелких фракций может приводить к менее плотному полотну, содержащему повышенное количество объемных волокон, которые могут больше сжиматься и быть более однородными, что приведет к повышению гладкости после прессования и/или каландрования. Этот идеал демонстрируется Примером 1 ниже вместе с Фиг.1 и 2, на которых показан график гладкости по Шеффилду в единицах Шеффилда верхней и нижней сторон соответственно бумажной основы против зольности в процентах этой бумажной основы. Одна бумажная основа содержала высокооблагороженную волокнистую массу SaveAll с высокой удельной поверхностью, тогда как другая содержала необлагороженную волокнистую массу. Бумажные основы, содержащие необлагороженную волокнистую массу, будут иметь более гладкую поверхность при равной зольности, чем бумажные основы, содержащие высокооблагороженную, и/или переработанную, и/или целлюлозу SaveAll при равной зольности.

Бумажная основа настоящего изобретения может содержать наполнитель.

Наполнители могут быть неорганическими. Примеры наполнителей включают без ограничения глину, тальк, карбонат кальция, гемигидрат сульфата кальция и дегидрат сульфата кальция. Предпочтительным наполнителем является карбонат кальция, причем предпочтительной формой является осажденный карбонат кальция, даже если он находится в форме молотого карбоната кальция.

Бумажная основа настоящего изобретения может содержать от 0,001 до 50 мас.% наполнителя от общей массы основы, предпочтительно от 0,01 до 40 мас.%, наиболее предпочтительно от 1 до 30 мас.%, по меньшей мере одного наполнителя. Этот диапазон включает 0,001, 0,002, 0,005, 0,006, 0,008, 0,01, 0,02, 0,03, 0,04, 0,05, 0,1, 0,2, 0,4, 0,5, 0,6, 0,7, 0,8, 0,9, 1, 2, 4, 5, 6, 8, 10, 12, 14, 15, 16, 18, 20, 22, 25, 30, 35, 40, 45 и 50 мас.% от общей массы основы, включая все диапазоны и поддиапазоны этих значений.

Бумажная основа предпочтительно содержит комплекс “волокно-наполнитель”, более предпочтительно комплекс “волокно-СаСО3“. Комплекс “волокно-наполнитель” является комплексом, в котором волокно и наполнитель состоят в химическом и/или физическом взаимодействии. Способы изготовления комплекса “волокно-наполнитель” могут включать любой известный способ, включая способы, описанные в патенте Франции 92-04474 и патентах США 5,731,080; 5,824,364; 5,679,220; 6,592,712 и 5,665,205, которые включены в настоящий документ в полном объеме путем ссылки. Дальнейшие варианты изготовления комплекса “волокно-наполнитель” показаны на Фиг.4-6.

Бумажная основа предпочтительно содержит комплекс “волокно-наполнитель”, который предпочтительно изготовлен способами, описанными в настоящем документе. Комплекс “волокно-наполнитель” является комплексом, в котором волокно и наполнитель состоят в химическом и/или физическом взаимодействии. Отношение наполнителя к волокну может быть любым. Отношение наполнитель/волокно может составлять от 0,001 до 1000. Отношение наполнитель/волокно может составлять 0,001, 0,005, 0,01, 0,02, 0,05, 0,1, 0,2, 0,3, 0,4, 0,5, 0,6, 0,7, 0,8, 0,9, 1,0, 1,2, 1,4, 1,6, 1,8, 2,0, 2,2, 2,5, 3,0, 4, 5, 10, 15, 20, 25, 30, 35, 40, 45, 50, 55, 60, 65, 70, 75, 80, 85, 90, 95, 100, 110, 120, 130, 140, 150, 160, 170, 180, 190, 200, 225, 250, 300, 350, 400, 450, 500, 550, 600, 650, 700, 750, 800, 850, 900, 950 и 1000, включая все диапазоны и поддиапазоны этих значений.

Средний размер частиц наполнителя в комплексе “волокно-наполнитель” может быть любым. Примерами среднего размера частиц наполнителя в комплексе “волокно-наполнитель” являются значения от 0,01 до 20 мкм. Средний размер частиц наполнителя может составлять 0,01, 0,02, 0,05, 0,1, 0,2, 0,3, 0,4, 0,5, 0,6, 0,7, 0,8, 0,9, 1,0, 1,2, 1,4, 1,6, 1,8, 2,0, 2,1, 2,2, 2,3, 2,4, 2,5, 2,6, 2,7, 2,8, 2,9, 3,0, 3,12, 3,2, 3,3, 3,4, 3,5, 3,6, 3,7, 3,8, 3,9, 4,0, 4,1, 4,2, 4,3, 4,4, 4,5, 4,6, 4,7, 4,8, 4,9, 5,0, 5,2, 5,5, 5,7, 6,0, 6,2, 6,5, 6,7, 7,0, 7,5, 8,0, 8,5, 9,0, 9,5, 10, 11, 12, 13, 14, 15, 16, 17, 18, 19 и 20, включая все диапазоны и поддиапазоны этих значений.

Средняя удельная поверхность частиц наполнителя в комплексе “волокно-наполнитель” может быть любой. Примерами удельной поверхности частицы наполнителя в комплексе “волокно-наполнитель” являются значения от 0,1 до 20 м2/г. Удельная поверхность частицы наполнителя в комплексе “волокно-наполнитель” может составлять 0,1, 0,2, 0,3, 0,4, 0,5, 0,6, 0,7, 0,8, 0,9, 1,0, 1,2, 1,4, 1,6, 1,8, 2,0, 2,1, 2,2, 2,3, 2,4, 2,5, 2,6, 2,7, 2,8, 2,9, 3,0, 3,12, 3,2, 3,3, 3,4, 3,5, 3,6, 3,7, 3,8, 3,9, 4,0, 4,1, 4,2, 4,3, 4,4, 4,5, 4,6, 4,7, 4,8, 4,9, 5,0, 5,2, 5,5, 5,7, 6,0, 6,2, 6,5, 6,7, 7,0, 7,5, 8,0, 8,5, 9,0, 9,5, 10, 11, 12, 13, 14, 15, 16, 17, 18, 19 и 20, включая все диапазоны и поддиапазоны этих значений.

Количество наполнителя, прикрепленного к волокну в комплексе “волокно-наполнитель”, может составлять от 1 до 100 мас.%, предпочтительно по меньшей мере 9 мас.%, более предпочтительно по меньшей мере 15 мас.%, наиболее предпочтительно по меньшей мере 20 мас.% от общего количества наполнителя, добавляемого в реактор. Количество наполнителя, прикрепленного к волокну в комплексе “волокно-наполнитель”, может составлять по меньшей мере 1, 2, 3, 5, 7, 10, 12, 15, 17, 20, 25, 30, 35, 40, 45, 50, 55, 60, 65, 70, 75, 80, 85, 80, 95 и 99 мас.%, включая все диапазоны и поддиапазоны этих значений.

Наполнитель в комплексе “волокно-наполнитель” предпочтительно является осажденным. В осажденном состоянии наполнитель может иметь любую известную форму, которую могут образовывать кристаллы. Примерами форм могут являться кубическая, скаленоэдрическая, ромбовидная и/или арагонитная. Предпочтительными формами являются кубическая и/или арагонитная.

Бумажная основа может содержать от 0,1 до 100 мас.% комплекса “волокно-наполнитель” от общей массы основы, включая 0,1, 0,2, 0,5, 1, 5, 10, 15, 20, 25, 30, 35, 40, 45, 50, 55, 60, 65, 70, 75, 80, 85, 90, 95 и 100 мас.% и включая все диапазоны и поддиапазоны этих значений.

Комплекс “волокно-наполнитель” может быть изготовлен путем одновременного и/или последовательного контакта волокон, Са(ОН)2 и/или СО2 для образования комплекса “волокно-СаСО3“.

Волокна, добавляемые для создания комплекса “волокно-наполнитель”, могут иметь от 3 до 200 м2/г, включая 3, 5, 10, 15, 20, 25, 30, 40, 50, 60, 70, 80, 90, 100, 125, 150, 175, 200, 225, 250, 275 и 300 м2/г, включая все диапазоны и поддиапазоны этих значений.

Комплекс “волокно-наполнитель” может быть изготовлен путем добавления твердого Са(ОН)2, меньше или равного 5%, включая количество, меньшее или равное 0,1, 0,2, 0,3, 0,5, 0,75, 1,0, 1,2, 1,4, 1,6, 1,8, 2,0, 2,5, 3,0, 3,5,4,0, 4,5, и 5,0% твердого Са(ОН)2 от массы реагентов, включая все диапазоны и поддиапазоны этих значений. Однако может использоваться любой процент твердого Са(ОН)2.

Комплекс “волокно-наполнитель” может быть изготовлен путем добавления твердого СО2, включая количество, меньше или равное 0,1, 0,2, 0,3, 0,5, 0,75, 1,0, 1,2, 1,4, 1,6, 1,8, 2,0, 2,5, 3,0, 3,5, 4,0, 4,5 и 5,0% твердого СО2 от массы реагентов, включая все диапазоны и поддиапазоны этих значений. Однако может использоваться любой процент твердого СО2.

В предпочтительном варианте осуществления волокна вводятся в контакт с СО2.

Источником волокон может быть любой. Кроме того, волокна могут быть предварительно смешаны с газообразным, жидким и/или твердым носителем, таким как вода, но это необязательно.

Источником Са(ОН)2 может быть любой. Кроме того, Са(ОН)2 и/или его источник может находиться в газообразной, жидкой и/или твердой форме. Также Са(ОН)2 и/или его источник может быть предварительно смешан с газообразным, жидким и/или твердым носителем, таким как вода, но это необязательно.

Предпочтительно, источником Са(ОН)2 может являться известь.

Источником CO2 может быть любой. Кроме того, СО2 и/или его источник может находиться в газообразной, жидкой и/или твердой форме. Также СО2 и/или его источник может быть предварительно смешан с газообразным, жидким и/или твердым носителем, таким как вода, но это необязательно. Предпочтительно CO2 находится в газообразной и/или жидкой форме.

СО2 может быть добавлен к волокнам в любое время в процессе изготовления комплекса “волокно-наполнитель”. То есть СО2 может быть добавлен к волокнам перед тем, как они поступают в реактор, зону реакции и/или зону контакта. Также CO2 может быть добавлен к волокнам в тот момент, когда они поступают в реактор, зону реакции и/или зону контакта.

В одном варианте осуществления настоящего изобретения комплекс “волокно-наполнитель” изготавливается путем контакта волокон с СО2 до контакта волокон с Са(ОН)2.

В другом варианте осуществления настоящего изобретения комплекс “волокно-наполнитель” изготавливается путем смешивания в линии Са(ОН)2 в форме извести с волокнами.

В еще одном варианте осуществления волокна вводятся в контакт с СО2, затем смешиваются в линии с Са(ОН)2 в форме извести. Волокна и Са(ОН)2 в форме извести образуют пульпу с содержанием твердых веществ, меньше или равным 5%, предпочтительно от 1 до 4%, наиболее предпочтительно от 1,5 до 2,5%, Процент твердых веществ в пульпе может включать значения 0,1, 0,2, 0,3, 0,5, 0,75, 1,0, 1,2, 1,4, 1,6, 1,8, 2,0, 2,5, 3,0, 3,5, 4,0, 4,5 и 5,0 мас.%, включая все диапазоны и поддиапазоны этих значений.

Волокна, Ca(OH)2 и/или СО2 могут вводиться в контакт при любом значении рН. Предпочтительно рН больше или равен 6, более предпочтительно рН может составлять от 6 до 12, наиболее предпочтительно от 8 до 10,5. рН может составлять 1, 2, 3, 4, 5, 6, 7, 7,5, 8, 8,5, 8, 9,5, 10, 10,5, 11, 11,5, 12, 12,5, 13 и 14, включая все диапазоны и поддиапазоны этих значений.

Волокна, Са(ОН)2 и/или СО2 могут вводиться в контакт любым образом.

Предпочтительно, контакт происходит по меньшей мере в одном реакторе. Примерами реакторов являются трубчатый реактор, бак, бак с непрерывным перемешиванием, трубчатый реактор непрерывного действия и/или реактор периодического действия. Предпочтительно используется трубчатый реактор (периодического действия) и/или последовательность баков с непрерывным перемешиванием.

Когда СО2 может быть добавлен путем добавления его по меньшей мере один раз в реактор, предпочтительно CO2 добавляется в реактор в нескольких местах.

При использовании трубчатого реактора с непрерывным перемешиванием предпочтительно, чтобы CO2 добавлялся в реактор в нескольких местах. Этот вариант осуществления показан на Фиг.7.

При использовании бака с непрерывным перемешиванием предпочтительно использовать несколько баков с непрерывным перемешиванием, установленных последовательно. Этот вариант осуществления показан на Фиг.8.

Условия реакции могут быть такими, чтобы содействовать сцеплению волокна и наполнителя при химическом и/или физическом взаимодействии.

Способ изготовления комплекса “волокно-наполнитель” может быть добавлен в любой известный способ изготовления бумаги. Способы и устройства для производства бумажных основ и бумажных материалов хорошо известны в целлюлозно-бумажной промышленности. Смотрите, например, вышеуказанную публикацию Г.Э.Смука (G.A.Smook) и ссылки в ней, которые все включены в настоящий документ путем ссылки. Все такие известные способы изготовления бумаги могут использоваться при практическом осуществлении настоящего изобретения и подробно описаны не будут. Комплекс “волокно-наполнитель” может добавляться при осуществлении способа таким образом, который полностью или частично заменяет используемые обычные волокна. Комплекс “волокно-наполнитель” может использоваться при осуществлении способа изготовления бумаги в любой концентрации и/или количестве, желательном для получения требуемой степени удержания комплекса “волокно-наполнитель” в бумажной основе, изготовленной с его применением.

Комплекс “волокно-наполнитель” может вводиться в контакт с бумажной основой в любом месте процесса изготовления бумаги. Контакт может происходить в любом месте процесса изготовления бумаги, включая без ограничения варочный раствор, отработанный варочный раствор, секцию загрузки, секцию проклейки, водяной резервуар и секцию нанесения покрытия. Другими местами добавления могут быть бак для пульпы, секция бумажной массы и всасывающая сторона продувочного насоса.

Бумажная основа настоящего изобретения может также содержать дополнительные вещества, включая пигменты, красители, оптические осветлители, наполнители, не входящие в комплекс “волокно-наполнитель”, средства удержания, проклеивающие вещества (например, AKD и ASA), связующие, загустители и консерванты. Примерами связующих являются без ограничения поливиниловый спирт, Amres (тип кимена), Bayer Parez, эмульсия полихлорида, модифицированный крахмал, такой как гидроксиэтиловый крахмал, обычный крахмал, полиакриламид, модифицированный полиакриламид, полиол, продукт присоединения карбонила к полиолу, конденсат этандиал/полиола, полиамид, эпихлоргидрин, глиоксаль, глиоксаль мочевина, этандиал, алифатический полиизоцианат, изоцианат, 1,6-гексаметилендиизоцианат, диизоцианат, полиизоцианат, сложный полиэфир, смола сложного полиэфира, полиакрилат, смола полиакрилата, акрилат и метакрилат. Другими дополнительными веществами являются без ограничения кремнеземы, такие как коллоиды и/или золи. Примеры кремнеземов включают без ограничения силикат натрия и/или боросиликаты. Еще одним примером дополнительных веществ являются растворители, включая без ограничения воду.

Бумажная основа настоящего изобретения может содержать средства удержания, выбираемые из группы, состоящей из коагулирующих веществ, флоккулирующих веществ и захватывающих веществ, диспергированных в объеме основы и добавок к целлюлозным волокнам, увеличивающим пористость.

Бумажная основа настоящего изобретения может содержать от 0,001 до 50 мас.% дополнительных веществ от общей массы основы, предпочтительно от 0,01 до 10 мас.%, наиболее предпочтительно от 0,1 до 5,0 мас.%, каждого из по меньшей мере одного дополнительного вещества. Этот диапазон включает 0,001, 0,002, 0,005, 0,006, 0,008, 0,01, 0,02, 0,03, 0,04, 0,05, 0,1, 0,2, 0,4, 0,5, 0,6, 0,7, 0,8, 0,9, 1, 2, 4, 5, 6, 8, 10, 12, 14, 15, 16, 18, 20, 22, 25, 30, 35, 40, 45 и 50 мас.% от общей массы основы, включая все диапазоны и поддиапазоны этих значений.

Дополнительные вещества могут быть диспергированы по поперечному сечению бумажной основы или могут концентрироваться во внутренней части поперечного сечения бумажной основы. Кроме того, другие дополнительные вещества, такие как связующие, могут концентрироваться выше в направлении наружных поверхностей поперечного сечения бумажной основы.

Бумажная основа настоящего изобретения может также содержать вещество проклейки поверхности, такое как крахмал и/или его модифицированные и/или функциональные эквиваленты, в количестве от 0,05 мас.% до 50 мас.%, предпочтительно от 5 до 15 мас. % от общей массы основы. Массовая доля крахмала, содержащегося в основе, может составлять 0,05, 0,1, 0,2, 0,4, 0,5, 0,6, 0,7, 0,8, 0,9, 1, 2, 4, 5, 6, 8, 10, 12, 14, 15, 16, 18, 20, 22, 25, 30, 35, 40, 45 и 20 мас.% от общей массы основы, включая все диапазоны и поддиапазоны этих значений. Примерами модифицированных крахмалов являются, например, окисленный, катионный, этилированный, гидроксиэтилированный и др. Примерами функциональных эквивалентов являются без ограничения поливиниловый спирт, поливиниламин, альгинат, карбоксиметилцеллюлоза и т.д.

Бумажная основа может подвергаться прессованию в секции прессования, содержащей одну или несколько зон контакта. Однако может быть использовано любое средство прессования, известное в целлюлозно-бумажной промышленности. Зоны контакта могут быть без ограничения с одинарным фетром, двойным фетром, валами и расширенными зонами контакта в прессах. Однако может быть использована любая зона контакта, известная в целлюлозно-бумажной промышленности.

Бумажная основа может сушиться в секции сушки. Могут быть использованы любые средства сушки, известные в целлюлозно-бумажной промышленности. Секция сушки может содержать сушильный барабан, сушильный цилиндр, сушильное устройство Condebelt, инфракрасное сушильное устройство или другие сушильные средства и механизмы, известные в данной области техники. Бумажная основа может быть высушена так, чтобы она содержала любое требуемое количество воды. Предпочтительно высушенная основа содержит воду в количестве, меньшем или равном 10%.

Бумажная основа может пропускаться через пресс проклейки, где могут применяться любые средства проклейки, известные в целлюлозно-бумажной промышленности. Пресс проклейки может представлять собой, например, пресс для проклейки в режиме полива (например, наклонный, вертикальный, горизонтальный) или пресс с режимом дозирования (например, с шабером, с штоком). На прессе проклейки вещества проклейки, такие как связующие, могут контактировать с основой. По желанию те же вещества проклейки могут добавляться на мокром конце процесса изготовления бумаги. После проклейки бумажная основа может снова высушиваться или не высушиваться с использованием вышеприведенных примеров средств сушки и других известных в целлюлозно-бумажной промышленности средств. Бумажная основа может быть высушена так, чтобы она содержала любое требуемое количество воды. Предпочтительно высушенная основа содержит воду в количестве, меньшем или равном 10%.

Бумажная основа может каландроваться с использованием любых средств каландрования, известных в целлюлозно-бумажной промышленности. Более конкретно, можно использовать, например, мокрое каландрование, сухое каландрование, каландрование стальными валами, горячее мягкое каландрование или каландрование расширенными зонами контакта. Без привязки к теории мы полагаем, что присутствие микросфер, и/или композиции, и/или частиц настоящего изобретения может уменьшать требования к жестким средствам каландрования и атмосферам для определенных бумажных основ в зависимости от их предполагаемого применения.

Бумажная основа может быть подвергнута микрофинишной обработке любыми микрофинишными средствами, известными в данной области техники. Микрофинишная обработка является средством отделки поверхности бумажной основы. Бумажная основа может быть подвергнута микрофинишной обработке с использованием средств каландрования, прилагаемых к ней последовательно и/или одновременно, или без них. Примеры средств микрофинишной обработки можно найти в опубликованной патентной заявке США 20040123966 и цитированных в ней ссылках, которые все включены в настоящий документ в полном объеме путем ссылки.

Настоящее изобретение более подробно объяснено с помощью следующих примеров осуществления, которые не предназначены для ограничения каким-либо образом объема настоящего изобретения.

ПРИМЕРЫ

Пример 1

Два комплекта бумажной основы ручного отлива были изготовлены с разной массовой долей золы. Комплект 1 содержал мелкие фракции волокон SaveAll с большой удельной поверхностью, тогда как Комплект 2 содержал необлагороженные волокна. На Фиг.1 и 2 показаны графики гладкости по Шеффилду в единицах Шеффилда (SU) верхней и нижней сторон соответственно бумажных основ против массовой доли золы, содержащейся в бумажной основе. Поверхность бумажной основы, содержащей необлагороженные волокна, более гладкая при одинаковой зольности, чем у бумажной основы, содержащей высокооблагороженные, и/или переработанные, и/или SaveAll волокна при одинаковой зольности.

Пример 2

Проба мелких фракций SaveAll была отобрана из потока на бумажной фабрике и содержала свечение, которое дало 46 пунктов белизны по CIE. После того, как эта проба была смешана с Са(ОН)2 и затем прореагировала с СО2, образовав СаСО3 для образования комплекса “волокно-СаСО3“, проба дала 23 пункта белизны по CIE; таким образом уменьшение белизны по CIE составило 23 пункта. Это уменьшение в остаточном значении ОВА относится на счет гашения остаточного ОВА в волокнистой массе SaveAll из-за увеличения рН до >12 при добавлении Са(ОН)2. Таблица на Фиг.3 демонстрирует данные по флуоресценции, измеренные по методу CIE-Whiteness, по мелким фракциям волокна SaveAll с тем же волокном после образования комплекса “волокно-СаСО3“. Добавление Ca(OH)2 к волокнам привело к увеличению рН до значения больше 12 и, как показывают данные на Фиг.3, вызвало уменьшение эффективности остаточного ОВА.

Пример 3

Результаты исследований JEP, которые имели целью характеристики комплекса “волокно-наполнитель”, необходимые для выполнения задачи JDA (см. Фиг.2), будут суммированы в данном разделе.

JEP-3: Цель данного исследования заключалась в идентификации лучшей формы и размера (т.е., морфологии) осажденного карбоната кальция (ОКК), прикрепляемого в комплексе “волокно-наполнитель” для того, чтобы максимально увеличить объем и прочность полотна. Для получения этих проб использовался способ SMI 4G с целью получения комплексов “волокно-наполнитель” с компонентом осажденного карбоната кальция, соответствующего новым продуктам “3G” SMI (например, Megafil-4000, UltraBulk-II, Albacar-SP и др.). На Фиг.4 суммированы свойства проб по физическим испытаниям, которые сравниваются с контрольной пробой Saillat Megafil-2000 (т.е., Megafil-S). Можно видеть, что композит UltraBulk-II имеет лучшие объем и жесткость, хотя и снижает требования к размеру AKD и ОВА относительно Megafil-s. К сожалению, из-за характера способа “4G”, который содержит предварительную карбонизацию ОКК до >90% преобразования перед добавлением волокна, у этих проб наблюдались очень низкие значения сцепления ОКК с волокном (см. таблицу 6). Как показано в таблице 6, сцепление композита UltraBulk-II было меньше половины пробы из трубчатого реактора Carthago. Исследование JEP-4 стало искать пути улучшения сцепления ОКК с волокном, но большинство успехов в этой области было достигнуто в исследованиях JEP 7-8, которые проводились параллельно с JEP-7 в лаборатории SMRC, а исследование JEP-8 проводилось на экспериментальной установке в Истоне.

JEP-7: Целью исследования JEP-7 было изучение переменных процесса, которые влияют на сцепление ОКК с волокном, пока не касаясь морфологии. Пробы JEP-7 были получены с использованием трубки группы исследователей на экспериментальной установке SMI в Истоне, и результаты суммированы в таблице 7 и Фиг.5. Как показано в таблице 7 и Фиг.5, в ходе этого исследования были получены различные продукты кубической формы. Эти крупные кубические структуры ОКК имели лучшую размерность и характеристику ОВА, чем использовавшаяся контрольная проба Megafil-S, но они дали немногим меньшую непрозрачность. Исследовательская группа полагает, что этот оптический недостаток может быть преодолен с помощью целевого увеличения количества наполнителя. В результате этого исследования в процесс были внесены два изменения для улучшения сцепления и в попытке сдвинуть морфологию к крупным кубам. Этими изменениями являются:

(1) предварительная обработка волокна газообразным CO2 перед добавлением извести. Это изменение кажется влияет на улучшение сцепления ОКК с волокном;

(2) проведение смешивания извести и волокна в линии, а не смешивание их до карбонизации. Это изменение кажется изменяет морфологию ОКК в сторону повышенной тенденции к образованию кубов.

Таблица 6
Продукты JEP-3 с указанием размера частиц (APS), удельной поверхности (SSA) и процента сцепления
КОМПОЗИТ (3 реактора) APS SSA Процент сцепления
MEGAFIL®4000 3,5 мкм 2,7 м2 9%
MEGAFIL®XL 6,4 1,6 9
ULTRABULK®II 4,0 4,3 19
ALBACAR®SP 4,3 3,0 7
Полудискретный арагонит 2,8 7,7 17
Трубчатый реактор (1) 1,1 7,6 41
OKK MEGAFIL®2000 (стандартный наполнитель Saillat, HE композит) 2,3 мкм 5,1 м2 8%

Таблица 7
Обзор продуктов JEP-7 с указанием процента сцепления, характеристик морфологии и условий карбонизации. Даже в отсутствие нацеленности на конкретную морфологию условия процесса часто дают крупные кубические кристаллы ОКК. Кроме того, эти крупные кубы хорошо сцеплены с волокном. Также в данном исследовании было отмечено, что предварительная обработка газом (т.е., предварительная карбонизация) волокна привела к увеличению образования крупных кубических кристаллов ОКК.
Номер пробы Продукт и размер Сцепление (%) Реактор Состояние волокна Масштаб реакции
4799-61.4 Кубы 2-5 мкм 43% С непрерывным перемешиванием и трубчатый НЕ карбонизировалось Экспериментальная установка
4799-63.1 Кубы 1-2,5 мкм 54 С непрерывным перемешиванием Предварительная карбонизация Экспериментальная установка
4799-79.2 Кубы 1-2,5 мкм 61 Трубчатый Предварительная карбонизация Экспериментальная установка
4799-80.1 Кубы 0,5-3 мкм 66 С непрерывным перемешиванием Предварительная карбонизация Экспериментальная установка
4799-81.1 Кубы 1,5-2,5 мкм 28? С непрерывным перемешиванием Не карбонизировалось Экспериментальная установка
4847-143 Кубы 1-2 мкм 54 С непрерывным перемешиванием и трубчатый Предварительная карбонизация Лаборатория

JEP-8: Цель исследования JEP-8, которое выполнялось параллельно JEP-7, заключалась в улучшении сцепления морфологии UltraBulk-II, определенной в исследовании JEP-3. Эта работа проводилась в SMRC с использованием лабораторной реакторной системы с непрерывным перемешиванием. В ходе этого исследования были выполнены более 50 экспериментов для проверки ряда параметров в попытке добиться хорошего сцепления ОКК с волокном, сохранив в то же время морфологию UltraBulk-II, определенную в исследовании JEP-3. Некоторые из оцененных параметров включают: степень предварительного преобразования ОКК перед добавлением волокна, химические добавки, температура, давление, тип реактора, источник волокна, предварительная обработка волокна газом, использование различных типов кристаллов и т.д. В конечном итоге были сделаны следующие выводы.

(1) Волокно должно присутствовать с начала реакции для того, чтобы добиться хорошего сцепления ОКК с волокном. Если известь предварительно карбонизирована перед добавлением волокна, это или приводит к плохой морфологии, если степень предварительного преобразования слишком низкая (например, <50%), или приводит к плохому сцепления, если степень предварительного преобразования слишком большая.

(2) Если волокно присутствует с начала карбонизации, контролировать морфологию становится очень трудно. Фактически, исследователи не смогли получить структуру, аналогичную ОКК UltraBulk-II, когда волокно присутствовало с начала карбонизации. Как и в исследовании JEP-7, многие пробы JEP-8 дали кубические структуры ОКК, поэтому было решено, что исследователи должны оценить кубические структуры комплексов “волокно-наполнитель” (JEP-9).

В таблице 8 и на Фиг.6 суммированы продукты и спецификации продуктов JEP-7. Характеристики кубических проб ручного отлива JEP-7 были аналогичны кубическим пробам JEP-7 в том, что они были лучше по требованиям к AKD и ОВА, обладали более худшими оптическими характеристиками и были немного лучше по объему (на 1-3%).

Таблица 8
Продукты JEP-7 с указанием сцепления и морфологии комплекса “волокно-наполнитель” и некоторые условия процесса их производства
НОМЕР ПРОБЫ ПРОДУКТ И РАЗМЕР СЦЕПЛЕНИЕ, % РЕАКТОР СОСТОЯНИЕ ВОЛОКНА
4847-23 Аморфные + Кубы 59,7 С непрерывным перемешиванием НЕ карбонизировалось
4847-59 Кубы 0,5-1 мкм 46,7 Трубчатый и 2 с непрерывным перемешиванием Предварительно карбонизировано
4847-27.2* Арагонитные 1,5-2 мкм 43,3 С непрерывным перемешиванием 97% предварительное преобразование НЕ карбонизировалось
4847-94 С Скаленоэдрические 2 мкм 30,0 Трубчатый НЕ карбонизировалось
4847-167.4В Арагонитные 4 мкм 53,6 2 с непрерывным перемешиванием, 97% предварительное преобразование НЕ карбонизировалось

JEP-9: Цель исследования JEP-9 заключалась в подтверждении характеристик кубических композитных структур “волокно-наполнитель” в листе ручного отлива. Результаты JEP-9 были представлены в Исполнительные комитеты IP-SMI и на бумажную фабрику Saillat в марте 2004 г. На Фиг.7 показаны кубические структуры из исследования JEP-9. Результаты испытаний листа ручного отлива DSF в ходе исследования JEP-9 суммированы на Фиг.8-14.

С учетом вышеизложенного, в настоящем изобретении возможны различные модификации и изменения. Поэтому понимается, что в объеме прилагаемой формулы изобретения изобретение может быть осуществлено на практике иначе, чем конкретно описано в настоящем документе.

Используемый в настоящем документе термин “диапазон” используется для указания любого и каждого значения в таком диапазоне, включая все его поддиапазоны.

Все ссылки, а также их цитируемые ссылки, приведенные в настоящем документе, включены в настоящий документ путем ссылки в отношении соответствующих частей, относящихся к предмету настоящего изобретения и всех его вариантов осуществления.

Формула изобретения

1. Бумажная основа, содержащая некоторое множество волокон древесины лиственных пород, хвойных пород или их смесей, которые имеют среднюю длину, больше или равную 75 мкм, и имеют наполнитель, прикрепленный к части упомянутого множества; меньше 50 мас.% волокон, имеющих среднюю длину меньше 75 мкм, от общей массы основы.

2. Бумажная основа по п.1, в которой упомянутое множество волокон лиственной древесины, хвойной древесины является первичными волокнами.

3. Бумажная основа по п.1, в которой упомянутое множество волокон лиственной древесины, хвойной древесины имеет канадскую стандартную степень помола от 300 до 600.

4. Бумажная основа по п.1, в которой волокна, средняя длина которых меньше 75 мкм, являются переработанными волокнами, оборотными волокнами, волокнами отходов или их смесями.

5. Бумажная основа по п.1, в которой наполнитель прикреплен к волокну в массовом отношении от 0,3 до 8.

6. Бумажная основа по п.1, в которой наполнитель присутствует в количестве от 1 до 30 мас.% от общей массы основы.

7. Бумажная основа по п.1, содержащая от 0,1 до 20 мас.% волокон длиной меньше 75 мкм от общей массы основы.

8. Бумажная основа по п.1, в которой наполнителем является осажденный карбонат кальция.

9. Бумажная основа по п.1, в которой наполнитель осажден по меньшей мере в одной форме, выбираемой из группы, состоящей из кубической, скаленоэдрической, ромбовидной и арагонитной форм.

10. Бумажная основа по п.9, в которой наполнитель имеет средний размер частиц от 0,01 до 20 мкм.

11. Бумажная основа по п.9, в которой наполнитель имеет средний размер частиц от 0,01 до 10 мкм.

12. Способ изготовления бумажной основы по п.1, содержащий контакт упомянутого множества волокон лиственной, хвойной древесины или их смесей, имеющих среднюю длину 75 мкм и имеющих наполнитель, прикрепленный к части упомянутого множества волокон, с волокнами, средняя длина которых меньше 75 мкм, от общей массы основы.

13. Способ по п.12, кроме того, содержащий контакт упомянутого множества волокон лиственной, хвойной древесины или их смесей, имеющих среднюю длину, больше или равную 75 мкм, с Са(ОН)2 и/или СО2 одновременно и/или последовательно.

14. Способ по п.13, кроме того, содержащий контакт упомянутого множества волокон лиственной, хвойной древесины или их смесей, имеющих среднюю длину, больше или равную 75 мкм, с Са(ОН)2 в линии для образования пульпы, содержащей меньше 5% твердых веществ.

15. Способ по п.13, кроме того, содержащий контакт упомянутого множества волокон лиственной, хвойной древесины или их смесей, имеющих среднюю длину, больше или равную 75 мкм, с газообразным СО2 перед контактом с упомянутым множеством волокон с Са(ОН)2.

16. Способ по п.12, кроме того, содержащий контакт упомянутого множества волокон лиственной, хвойной древесины или их смесей, имеющих среднюю длину, больше или равную 75 мкм, с Са(ОН)2 и/или CO2 одновременно и/или последовательно при рН от 7,5 до 11.

17. Способ по п.12, кроме того, содержащий контакт упомянутого множества волокон лиственной, хвойной древесины или их смесей, имеющих среднюю длину, больше или равную 75 мкм, с Са(ОН)2 и/или СО2 одновременно и/или последовательно в трубчатом реакторе, и СО2 добавляют в реактор в нескольких точках ввода.

18. Способ по п.12, кроме того, содержащий контакт упомянутого множества волокон лиственной, хвойной древесины или их смесей, имеющих среднюю длину, больше или равную 75 мкм, с Са(ОН)2 и/или СО2 одновременно и/или последовательно в последовательности реакторов с непрерывным перемешиванием, и CO2 добавляют в каждый реактор с непрерывным перемешиванием последовательно.

19. Способ по п.12, кроме того, содержащий контакт упомянутого множества волокон лиственной, хвойной древесины или их смесей, имеющих среднюю длину, больше или равную 75 мкм, и волокон, имеющих среднюю длину меньше 75 мкм, с Са(ОН)2 и/или СО2 одновременно и/или последовательно в последовательности реакторов с непрерывным перемешиванием, и CO2 добавляют в каждый реактор с непрерывным перемешиванием последовательно.

РИСУНКИ

Categories: BD_2360000-2360999