|
|
(21), (22) Заявка: 2007131627/02, 20.08.2007
(24) Дата начала отсчета срока действия патента:
20.08.2007
(43) Дата публикации заявки: 27.02.2009
(46) Опубликовано: 27.06.2009
(56) Список документов, цитированных в отчете о поиске:
US 3803974 А, 16.04.1974. US 3942409 А, 09.03.1976. RU 2116666 C1, 27.07.1998. RU 2061253 C1, 27.05.1996.
Адрес для переписки:
305040, г.Курск, ул. Запольная, 47, ОКБ “Авиаавтоматика” ОАО “Прибор”, патентное бюро
|
(72) Автор(ы):
Трусов Виктор Михайлович (RU), Киселев Вячеслав Михайлович (RU), Тарасов Владимир Владимирович (RU), Гущин Михаил Владимирович (RU), Кобелева Светлана Ивановна (RU), Червяков Алексей Иванович (RU), Филатова Ирина Сергеевна (RU)
(73) Патентообладатель(и):
Курское открытое акционерное общество “Прибор” (RU)
|
(54) СИСТЕМА УПРАВЛЕНИЯ ОРУЖИЕМ
(57) Реферат:
Изобретение относится к бортовому радиоэлектронному оборудованию и предназначено для управления подготовкой и применением авиационных средств поражения (АСП). Технический результат – повышение эффективности применения встроенной пушечной установки (ВПУ). Система управления оружием содержит контроллер, модули обмена и сопряжения, модуль управления ВПУ, дистанционные блоки, а также пульт наземной подготовки, пульт выбора и пульт управления и индикации. В зависимости от типа цели и реальной тактической обстановки летчик имеет возможность изменить темп стрельбы встроенной пушечной установки, а также провести тренаж системы без использования боевого или учебного типов оружия и встроенный контроль аппаратуры. 1 з.п. ф-лы, 1 ил.
Система управления оружием относится к бортовому радиоэлектронному оборудованию (БРЭО) и предназначена для управления подготовкой и применением авиационных средств поражения (АСП), используемых на самолетах фронтовой авиации.
Известна система управления оружием, содержащая модуль обмена с БРЭО, модуль управления встроенной пушечной установкой, модуль сопряжения и дистанционные блоки по числу точек подвески, выход модуля сопряжения соединен со входом модуля обмена, входы-выходы модуля сопряжения соединены с дистанционными блоками по числу точек подвески (патент РФ 2146835, МПК7 G06F 19/00, F41F 3/06).
Эта система как наиболее близкая по технической сущности и достигаемому результату принята за ближайший аналог.
Недостатки известной системы заключаются в том, что система не позволяет решать задачу изменения темпа стрельбы встроенной пушечной установки в зависимости от тактической обстановки, кроме того, отсутствуют режимы встроенного контроля и тренажной работы с АСП и для обучения необходимо использовать боевое оружие или учебные типы оружия.
Технический результат предлагаемого изобретения заключается в повышении эффективности применения ВПУ за счет обеспечения возможности изменения темпа стрельбы встроенной пушечной установки в зависимости от реальной тактической обстановки и типа цели, а также в обеспечении возможности проведения встроенного контроля аппаратуры и тренажного режима работы без использования боевого или учебного типов оружия.
Для достижения указанных результатов в систему управления оружием, содержащую модуль обмена, модуль управления встроенной пушечной установкой (ВПУ), модуль сопряжения и дистанционные блоки по числу точек подвески, причем выход модуля сопряжения соединен со входом модуля обмена, входы-выходы модуля сопряжения соединены с дистанционными блоками, введены контроллер, пульт наземной подготовки, пульт выбора и пульт управления и индикации, входы-выходы контроллера, модуля обмена и модуля сопряжения соединены между собой двунаправленной шиной передачи данных, входы модуля сопряжения соединены соответственно с выходами пульта наземной подготовки, пульта выбора и пульта управления и индикации и выходом модуля управления ВПУ, а его выходы – с входом пульта управления и индикации и входом модуля управления ВПУ.
Модуль обмена соединен с БРЭО каналом информационного обмена двуполярным последовательным кодом (ДНК).
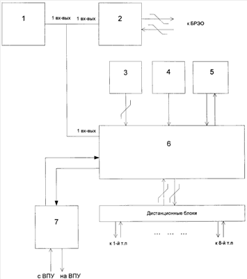
На чертеже представлена структурная схема системы управления оружием.
Система управления оружием состоит из контроллера 1, осуществляющего программную реализацию процесса управления и содержащего большие интегральные микросхемы (БИС), запоминающие устройства (ЗУ) кодов реализации алгоритмов встроенного контроля, алгоритмов управления АСП и алгоритма изменения темпа стрельбы ВПУ и программируемую логику (ПЛ), обеспечивающую взаимодействие БИС и ЗУ; модуля 2 обмена, содержащего линейные усилители-согласователи, обеспечивающие гальваническую развязку и контроллеры, поддерживающие обмен по ДПК; пульта 3 наземной подготовки, содержащего передатчик двуполярного кода и обеспечивающего задание имитируемых типов АСП на точках подвески в тренажном режиме, пульта 4 выбора и вариантов его применения, представляющего собой набор переключателей, пульта 5 управления и индикации применяемых АСП, представляющего собой набор переключателей и индикаторов выбранных АСП к применению, АСП, находящихся в резерве, и остатка боекомплекта пушки, модуля 6 сопряжения, содержащего линейные усилители-согласователи и контроллеры, предназначенные для обеспечения взаимодействия по цифровым каналам связи ДПК через дистанционные блоки с АСП. Модуль 7 управления ВПУ содержит силовые транзисторы, элементы согласования уровней и обеспечивает выдачу силовых команд на стрельбу из пушки в соответствии с темпом, заданным оператором на пульте 4 выбора.
Система работает следующим образом.
При включении энергосистемы самолета и подаче электропитания на систему управления оружием в контроллере 1, модулях 2, 6 проводится конфигурация ПЛ, в контроллере 1 формируется сигнал начального включения и запускаются тесты встроенного контроля, обеспечивающие контроль функционирования модулей 2, 6 и цифровых каналов связи ДПК.
По окончании процесса ВСК с положительным результатом (сформирован сигнал ИСПРАВНОСТЬ) запускается функциональная программа идентификации АСП на точках подвески. Указанная задача реализуется с использованием модуля 6 и дистанционных блоков, при этом каждый дистанционный блок обеспечивает формирование сигналов о виде интерфейса АСП и типе подвешенного АСП на конкретной точке подвески и передачу этих сигналов в контроллер 1 через модуль 6 по двунаправленной шине.
После выполнения процесса идентификации типа АСП по каждой точке подвески информация о типе АСП со второго входа-выхода модуля 2 обмена передается в БРЭО, а также производится запуск программы подготовки конкретных типов АСП по каждой точке подвески. В процедуре участвуют дистанционные блоки и модуль 6 сопряжения аналогично процедуре идентификации типа АСП.
При выборе летчиком к применению определенного типа АСП из БРЭО поступает информация о заданном режиме подготовки и применения данного типа АСП, также команды управления данным типом АСП на второй вход-выход модуля 2 обмена и далее на вход-выход контроллера 1, при этом запускается программа, обеспечивающая подготовку выбранных типов АСП, формирование сигналов подготовки конкретного типа АСП и передачу их по двунаправленной шине передачи данных через модуль 6 в дистанционные блоки, которые в данный момент обслуживают этот тип АСП.
При нажатии летчиком боевой кнопки запускается программа, обеспечивающая реализацию циклограммы применения конкретного типа АСП (сигналы на запуск источников питания АСП, сигналов на замковые устройства держателей, пусковых, катапультных устройств и другие сигналы необходимые для применения АСП). В указанной процедуре участвуют дистанционные блоки и модуль 6 аналогично процедуре подготовки АСП.
При выборе для применения ВПУ в зависимости от типа цели (точечная, протяженная) на пульте 4 выбора переключателем задается темп стрельбы. Сигналы с пульта 4 выбора поступают в контроллер 1 через модуль 6 сопряжения. По нажатию боевой кнопки контроллер 1 формирует последовательность импульсов с периодом в зависимости от заданного темпа стрельбы. Эта последовательность импульсов поступает в модуль 7 управления ВПУ, где происходит их усиление и выдача непосредственно на ВПУ, при этом осуществляется стрельба с заданным темпом.
В процессе выполнения задач идентификации, подготовки АСП к применению и применения АСП контроллер 1 осуществляет периодический контроль функционирования модулей 2, 6, цифровых каналов связи с ДПК и подтверждает состояние ИСПРАВНОСТЬ или формирует сигнал ОТКАЗ.
Эти сигналы через модуль 2 обмена по каналу ДПК передаются в БРЭО для индикации на пульте в кабине и регистрации в бортовой системе контроля самолета.
Для обеспечения тренажного режима работы с выхода пульта 5 на вход модуля 6 сопряжения поступает сигнал «тренаж СУО». По этому сигналу в контроллере 1 при отсутствии реальных типов АСП запускается программа тренажного режима, которая передает признак режима через выход модуля 2 обмена в БРЭО для индикации экипажу о выполнении тренажного режима, на пульте 5 управления и индикации высвечивается информация о типах АСП, заданных на пульте 4 наземной подготовки. Летчик производит выбор необходимого типа АСП, с которым будет производиться тренаж. Информация о типах АСП для тренажа поступает на вход модуля 6 сопряжения с пульта 3 подготовки и далее в контроллер 1, где запускается программа реализации тренажного режима с данным типом АСП.
Для повторения варианта применения оружия в тренажном режиме необходимо снять режим тренажа, повторно подать сигнал «тренаж СУО» и повторить вариант тренажа.
При выполнении тренажного режима применения оружия экипаж приобретает навыки: выбора и назначения оружия на атаку, выбора оружия к применению, выбора режимов применения и разгрузок, применения оружия.
Таким образом, введение контроллера и двунаправленной шины передачи данных для соединения между собой контроллера, модуля обмена, модуля сопряжения, а также наличие пульта наземной подготовки, пульта выбора и пульта управления и индикации, подключенных к модулю сопряжения, обеспечивает режимы встроенного контроля, тренажного режима и повышает эффективность применения ВПУ путем изменения темпа стрельбы в зависимости от типа цели.
Формула изобретения
1. Система управления оружием, содержащая модуль обмена с бортовым радиоэлектронным оборудованием (БРЭО), модуль управления встроенной пушечной установкой (ВПУ), модуль сопряжения и дистанционные блоки по числу точек подвески авиационных средств поражения (АСП), причем выход модуля сопряжения соединен с входом модуля обмена, входы-выходы модуля сопряжения соединены с дистанционными блоками, подключенными к точкам подвески АСП, отличающаяся тем, что она снабжена контроллером, пультом наземной подготовки, пультом выбора и пультом управления и индикации, при этом входы-выходы контроллера, модуля обмена и модуля сопряжения соединены между собой двунаправленной шиной передачи данных, входы модуля сопряжения соединены с выходами пульта наземной подготовки, пульта выбора и пульта управления и индикации и выходом модуля управления ВПУ, а его выходы – с входом пульта управления и индикации и входом модуля управления ВПУ.
2. Система по п.1, отличающаяся тем, что модуль обмена соединен с БРЭО каналом информационного обмена с использованием двуполярного последовательного кода.
РИСУНКИ
|
|