|
|
(21), (22) Заявка: 2003130977/11, 20.10.2003
(24) Дата начала отсчета срока действия патента:
20.10.2003
(30) Конвенционный приоритет:
22.10.2002 US 60/420,621 22.10.2002 US 60/420,668 22.10.2002 US 60/420,670
(43) Дата публикации заявки: 10.04.2005
(46) Опубликовано: 27.06.2009
(56) Список документов, цитированных в отчете о поиске:
US 5322243 А, 23.06.1994. US 4373688 А, 15.02.1983. US 6064923 А, 16.05.2000. SU 1830843 А, 27.01.1996. US 4550877 A, 05.11.1985. DE 2238949 А1, 28.02.1974.
Адрес для переписки:
103735, Москва, ул. Ильинка, 5/2, ООО “Союзпатент”, пат.пов. Ю.В.Пинчуку, рег. 656
|
(72) Автор(ы):
БЭТ Дейвид Л. (US), ДЖОУНЗ Келли Т. (US), МакКИННИ П. Брайн (US), ПИНИДА Джозеф Р. (US)
(73) Патентообладатель(и):
ТЕ БОИНГ КОМПАНИ (US)
|
(54) УЗЕЛ ОПЕРЕНИЯ САМОЛЕТА, УЗЕЛ ПЕРЕДНЕГО ОПЕРЕНИЯ САМОЛЕТА, УСТРОЙСТВО ДЛЯ ОПОРЫ И ВРАЩЕНИЯ ПОДВИЖНЫХ КОМПОНЕНТОВ, СПОСОБ ТЕХНИЧЕСКОГО ОБСЛУЖИВАНИЯ И РЕМОНТА РОЛИКОВОЙ СИСТЕМЫ УСТРОЙСТВА ДЛЯ ВРАЩЕНИЯ ПОДВИЖНЫХ КОМПОНЕНТОВ
(57) Реферат:
Аэродинамическая поверхность выполнена с возможностью размещения снаружи фюзеляжа самолета. Соединительная часть (140) подвешена к аэродинамической поверхности и имеет крепежную часть (641), выполненную с возможностью крепления к самолету внутри фюзеляжа самолета. Между соединительной частью и фюзеляжем располагается роликовая система из дугообразной дорожки (670) и роликовой опоры (651), несущей ролики (680) с возможностью вращения. 5 н. и 18 з.п. ф-лы, 12 ил.
Область техники, к которой относится изобретение
Данное изобретение относится в целом к способам и устройствам для опоры с возможностью вращения подвижных компонентов, включая переднее оперение.
Уровень техники
Большинство существующих коммерческих пассажирских и транспортных самолетов содержит герметизированный фюзеляж, крыло, расположенное в направлении середины фюзеляжа, и хвостовое оперение, расположенное позади крыла. Хвостовое оперение обычно содержит поверхности стабилизации и управления (горизонтального) тангажем и (вертикального) рысканием и установлено на не герметизированной части хвостового оперения, прикрепленной к задней части фюзеляжа. В некоторых системах вся горизонтальная часть хвостового оперения перемещается в виде единого целого относительно фюзеляжа. В других системах хвостовое оперение содержит неподвижный горизонтальный стабилизатор и подвижный руль высоты. В других системах хвостовое оперение содержит медленно перемещающийся горизонтальный стабилизатор и быстро перемещающийся руль высоты. В любых системах структура требует опоры поверхностей хвостового оперения и исполнительных механизмов, необходимых для перемещения поверхностей хвостового оперения, которая может быть расположена в негерметизированной части для хвостового оперения самолета без уменьшения объема пассажирского салона в герметизированном фюзеляже.
Одним из недостатков указанной системы является то, что она может быть непригодной для коммерческого пассажирского самолета, имеющего поверхности стабилизации и управления осью тангажа (такие как переднее оперение самолета на схеме «утка»), выровненные в осевом направлении с герметизированным фюзеляжем. Например, интегрирование опорной структуры и исполнительного оборудования, необходимого для этих поверхностей стабилизации и управления, может оказывать существенное отрицательное воздействие на объем пассажирского салона.
Раскрытие изобретения
Данное изобретение относится в целом к способам и устройствам для опоры с возможностью вращения подвижных компонентов, включая переднее оперение. Согласно одному аспекту изобретения система самолета содержит аэродинамическую часть, выполненную с возможностью размещения снаружи фюзеляжа самолета, соединительную часть, выполненную с возможностью поворотного соединения аэродинамической части с фюзеляжем, и систему роликов, расположенную с возможностью соединения между соединительной частью и фюзеляжем. Роликовая система может содержать роликовую опору, выполненную с возможностью присоединения к фюзеляжу или к соединительной части, и дугообразную дорожку, выполненную с возможностью крепления к другому из фюзеляжа и соединительной части. Дугообразная дорожка может иметь контактную поверхность, а роликовая система может дополнительно содержать, по меньшей мере, один ролик, несомый с возможностью вращения роликовой опорой и имеющий наружную поверхность в несущем нагрузку контакте только с контактной поверхностью дугообразной дорожки.
Согласно другим аспектам изобретения дугообразная дорожка может иметь дуговую длину в 360 градусов или менее, может быть направлена наружу или внутрь от оси поворота, вокруг которой поворачивается соединительная часть, и/или содержать перегородочную часть. Роликовая система может включать один или более тяговых роликов, имеющих наружную поверхность, находящуюся в контакте с возможностью передачи нагрузки только с перегородочной частью дугообразной дорожки.
Устройство согласно другому аспекту изобретения содержит первую структуру, вторую структуру, находящуюся, по меньшей мере, вблизи первой структуры и выполненную с возможностью вращения относительно первой структуры вокруг оси вращения, и роликовую систему, включенную между первой и второй структурами. Роликовая система может содержать роликовую опору, расположенную между первой и второй роликовыми структурами и имеющую первую часть и вторую часть. Дугообразная дорожка, имеющая контактную поверхность, может быть соединена с первой или второй структурой. Первый ролик может опираться с возможностью вращения на первую часть и может иметь в целом гладкую, равномерную первую наружную поверхность, находящуюся в контакте с возможностью передачи нагрузки лишь с контактной поверхностью дугообразной дорожки. Второй ролик может опираться с возможностью вращения на вторую часть роликовой опоры и иметь в целом гладкую, равномерную вторую наружную поверхность, находящуюся в контакте с возможностью передачи нагрузки лишь с контактной поверхностью дугообразной дорожки. Первый и второй ролики могут совместно ограничивать движение второй структуры относительно первой структуры в противоположных направлениях вдоль нормали к оси поворота.
Изобретение также относится к способам технического обслуживания и ремонта роликовой системы, которая расположена между первой структурой и второй структурой с обеспечением поворота второй структуры относительно первой структуры вокруг оси поворота. Способ может включать доступ к роликовой системе, при этом роликовая система содержит дугообразную дорожку, соединенную с первой или второй структурой, и роликовую опору, соединенную с другой первой или второй структурой. Дугообразная дорожка может иметь перегородочную часть, несущую фланцевую часть, при этом фланцевая часть имеет контактную поверхность. Роликовая опора может нести первый ролик с наружной поверхностью, которая находится в контакте с возможностью передачи нагрузки только с контактной поверхностью, и второй ролик с наружной поверхностью, находящейся в контакте с возможностью передачи нагрузки лишь с перегородочной частью. Способ может дополнительно содержать удаление первого или второго роликов из роликовой системы без удаления другого и замену первого или второго ролика запасным роликом.
Краткое описание чертежей
На фигурах изображено:
фиг.1 – самолет, имеющий узел переднего оперения, согласно варианту выполнения изобретения, в изометрической проекции;
фиг.2 – частичный разрез части самолета, показанного на фиг.1, по существу по линии 2-2;
фиг.3 – узел переднего оперения, выполненный согласно варианту выполнения изобретения, в изометрической проекции на виде сверху сзади;
фиг.4 – частичный разрез соединительной части узла переднего оперения, выполненного согласно варианту выполнения изобретения.
фиг.5 – узел переднего оперения, имеющий консольный аэродинамический профиль, согласно другому варианту выполнения изобретения, в изометрической проекции на виде сверху сзади;
фиг.6 – система для опоры соединительной части узла переднего оперения, согласно варианту выполнения изобретения, в изометрической проекции на виде сверху;
фиг.7 – часть соединительной системы, показанной на фиг.6, в изометрической проекции;
фиг.8 – частичный разрез части кронштейна узла по существу по линии 8-8 на фиг.6;
фиг.9А-9В – система для опоры соединительной части узла переднего оперения согласно другому варианту выполнения изобретения;
фиг.10А-10В – система для опоры соединительной части узла переднего оперения согласно еще одному варианту выполнения изобретения;
фиг.11А-11В – система для опоры соединительной части узла переднего оперения, согласно еще одному варианту выполнения изобретения;
фиг.12А-12В – ролики в варианте выполнения системы, показанном на фиг.11А-11В.
Осуществление изобретения
Данное изобретение раскрывает способы и устройства для опоры с возможностью вращения компонентов, таких как крылья, по схеме «утка». Многие специфичные детали определенных вариантов выполнения изобретения приведены в последующем описании и на фиг.1-12В для обеспечения глубокого понимания этих вариантов выполнения. Однако для специалистов в данной области техники понятно, что данное изобретение может иметь дополнительные варианты выполнения и что изобретение можно реализовать на практике без многих деталей, описание которых приводится ниже.
На фиг.1 показан схематично в изометрической проекции самолет 100, имеющий узел 120 переднего оперения согласно одному варианту выполнения изобретения. Узел 120 переднего оперения прикреплен к фюзеляжу 110 самолета 100 впереди установленного сзади крыла 101. Самолет 100 может содержать также двойные силовые установки 102, интегрированные с крылом 101, и наклонные стабилизаторы 103, установленные, по меньшей мере, вблизи силовых установок 102 для обеспечения стабилизации и управления углом рыскания. Задняя часть 104 корпуса, расположенная между силовыми установками 102 и фюзеляжем 110, может содержать поверхности 105 управления тангажем, которые вместе с узлом 120 переднего оперения обеспечивают стабилизацию и управление тангажом самолета 100.
На фиг.2 схематично показан частичный разрез варианта выполнения самолета 100, выполненный по существу по линии 2-2 на фиг.1. Как показано на фиг.2, фюзеляж 110 может содержать герметизированный салон 111, имеющий пассажирские кресла 112, один или более проходов 114 между рядами кресел, кухни и другие признаки, типичные для пассажирского салона пассажирского самолета. Фюзеляж 110 может дополнительно содержать негерметизированный корпус 113 для переднего оперения, расположенный над пассажирским салоном 111. Потолок 115 расположен между герметизированным салоном 111 и корпусом 113 для переднего оперения. Как будет описано более подробно ниже, корпус 113 может иметь размеры и быть расположен для обеспечения опоры с возможностью вращения узла 120 переднего оперения при сохранении большого объема пассажирского салона 111.
Согласно одному варианту выполнения узел 120 переднего оперения содержит две аэродинамические поверхности 130 (показанные как левая аэродинамическая поверхность 130а и правая аэродинамическая поверхность 130b). Каждая аэродинамическая поверхность 130 может содержать первую или верхнюю поверхность 131а и вторую или нижнюю поверхность 130b. Аэродинамические поверхности 130 могут быть соединены с соединительной частью 140 (такой как ось), которая проходит между аэродинамической поверхностью 130 через корпус 113 для переднего оперения. В соответствии с этим аэродинамические поверхности 130 проходят снаружи фюзеляжа 110, а соединительная часть 140 проходит внутри фюзеляжа 110. Зона 121 сопряжения узла 120 переднего оперения может находиться на одной линии с наружной стенкой фюзеляжа 110, между наружными частями и внутренними частями узла 120 переднего оперения.
Согласно другому аспекту изобретения соединительная часть 140 содержит две крепежные части 141 (показанные как левая крепежная часть 141а и правая крепежная часть 141b). Крепежные части 141 прикрепляют соединительную часть 140 к фюзеляжу 110 с одновременным обеспечением движения соединительной части 140 и аэродинамических поверхностей 130 относительно фюзеляжа 110. Например, в одном варианте выполнения соединительная часть 140 и аэродинамические поверхности 130 могут поворачиваться в виде блока вокруг оси вращения 146, как показано стрелкой R. В соответствии с этим соединительная часть 140 может быть связана с исполнительным механизмом 160 для активного поворота вокруг оси вращения 146. В других вариантах выполнения аэродинамические поверхности 130 и/или соединительная часть 140 могут двигаться относительно фюзеляжа 110 другим образом.
Согласно частному варианту выполнения изобретения, в котором соединительная часть 120 поворачивается относительно фюзеляжа 110, ось 146 поворота может проходить через зону 121 сопряжения и через площадь 143 минимального поперечного сечения соединительной части 140. Согласно другому аспекту этого варианта выполнения соединительная часть 140 может включать промежуточную зону 142, расположенную между крепежной частью 141 непосредственно вдоль оси 146 поворота или с вертикальным сдвигом от оси 146 поворота. Согласно другому аспекту этого варианта выполнения промежуточная зона 142 может иметь площадь поперечного сечения, которая равна или больше площади 143 минимального поперечного сечения. Как будет более подробно описано со ссылками на фиг.3 и 4, указанные выше признаки могут уменьшить влияние аэродинамических поверхностей 130 и связанных с ними исполнительных систем на объем герметизированного салона 111.
На фиг.3 показаны в частичном разрезе в изометрической проекции вариант выполнения узла 120 переднего оперения и часть фюзеляжа 110. Согласно одному аспекту этого варианта выполнения аэродинамические поверхности 130 узла 120 переднего оперения содержат каждая центральную часть 133, переднюю кромку 132 в направлении центральной части 133, устройство 134 задней кромки (например, руль высоты) позади центральной части 133 и наружный концевой обтекатель 135. Согласно одному аспекту этого варианта выполнения устройство 134 задней кромки может быть выполнено с возможностью перемещения относительно центральной части 133, например, с целью обеспечения регулирования балансировки для аэродинамической поверхности 130. В соответствии с этим устройство 134 задней кромки может быть соединено с исполнительным механизмом (не изображен на фиг.3), расположенным в центральной части 133, в то время как центральная часть обеспечивает управление тангажем. В результате центральную часть 133 можно приводить в действие с большей скоростью, чем устройство 134 задней кромки. Это отличается от некоторых обычных, установленных сзади систем хвостового оперения, в которых движущееся (и медленно движущееся) все хвостовое оперение обеспечивает регулирование балансировки, а быстро движущийся подъемник задней кромки обеспечивает управление тангажем. В других вариантах выполнения задняя кромка может быть неподвижной относительно центральной части 133. В других вариантах выполнения передняя кромка 132 может быть выполнена с возможностью движения относительно центральной части 133.
В любом из указанных выше вариантов выполнения компоненты аэродинамических поверхностей 130 могут содержать продольные лонжероны 136 и/или поперечные стрингеры 137, расположенные с возможностью обеспечения в целом жесткой конструкции. Согласно частному аспекту этого варианта выполнения стрингеры 137 центральной части 133 могут сходиться по мере прохождения в направлении фюзеляжа 110. Согласно другому аспекту этого варианта выполнения стрингеры 137 могут быть соединены в единое целое с соединительной частью 140 для обеспечения сильной структурной связи между соединительной частью 140 и аэродинамическими поверхностями 130. В других вариантах выполнения аэродинамические поверхности 130 могут иметь другие структурные системы, такие как конструкция с многослойным основанием.
Согласно еще одному аспекту этого варианта выполнения соединительная часть 140 может иметь площадь 143 минимального поперечного сечения, расположенную вблизи зоны 121 сопряжения между частью узла 120 переднего оперения снаружи фюзеляжа 110 и частью узла 120 переднего оперения внутри фюзеляжа 110. Площадь 143 минимального поперечного сечения может иметь ширину W (например, в направлении хорды), которая является относительно небольшой по сравнению с максимальной длиной С хорды аэродинамической поверхности 130. Например, согласно одному аспекту этого варианта выполнения ширина W может иметь величину, лежащую в диапазоне от около 5% до около 15% максимальной длины С хорды. Согласно частному варианту выполнения ширина W может иметь величину, равную около 7% максимальной длины С хорды. В любом из этих вариантов выполнения ось 146 поворота может проходить через площадь 143 минимального поперечного сечения. В соответствии с этим максимальный ход любой точки на соединительной части 140 относительно ее нейтрального положения является относительно небольшим, даже когда аэродинамические части поворачиваются на относительно большие углы отклонения.
В одном варианте выполнения аэродинамические поверхности 130 могут поворачиваться на общий угол отклонения около 40° относительно нейтрального положения. Согласно частному аспекту этого варианта выполнения полный угол отклонения может включать около 15° хода вверх (например, при отклонении передней кромки 132 вверх относительно ее нейтрального положения на 15°) и около 25° отклонения вниз (например, при отклонении передней кромки 132 вниз из ее нейтрального положения на 25°). В других вариантах выполнения аэродинамические поверхности 130 могут поворачиваться внутри других угловых диапазонов и/или угловых диапазонов, которые могут иметь другие отклонения вверх и/или вниз. В любом из этих вариантов выполнения влияние этих отклонений на полезный объем герметизированного салона 111 может быть относительно небольшим, поскольку, например, (а) соединительная часть 140 имеет относительно небольшую площадь поперечного сечения относительно максимальной длины хорды аэродинамических поверхностей 130 и (b) ось 146 поворота проходит через зону 121 сопряжения и площадь 143 минимального поперечного сечения.
В одном варианте выполнения крепежные части 141 содержат каждая подшипник 144, расположенный с возможностью поворотного движения соединительной части 140. Согласно одному аспекту этого варианта выполнения каждый подшипник 144 может содержать дуговую первую опорную поверхность 145а, подвешенную к соединительной части 140 и находящуюся в контакте со второй дуговой опорной поверхностью 145b, подвешенной к фюзеляжу 110. Подшипник 144 может содержать шариковую опорную систему, роликовую опорную систему или другую опорную систему, известную для специалистов в данной области техники. Другие подробности опорных систем будут описаны ниже со ссылками на фиг.6-12В. В любом из этих вариантов выполнения опорная система может обеспечивать поворотное движение соединительной части 140 и аэродинамических поверхностей 130 относительно фюзеляжа 110.
Исполнительный механизм 160 сообщает поворотное движение соединительной части 140. В одном варианте выполнения исполнительный механизм 160 содержит вращающийся электродвигатель 161, соединенный с шариковым ходовым винтом 162. Шариковый ходовой винт 162 может входить в зацепление с соответствующей шариковой канавкой 163, которая соединена с соединительной частью с помощью карданной подвески. При вращении вала электродвигателя 161 шариковый ходовой винт 162 входит в резьбовое зацепление с шариковой канавкой 163, приводя в движение канавку 163 вперед и назад вдоль дугообразной дорожки, что поворачивает соединительную часть 140 и аэродинамические поверхности 130 вокруг оси 146 поворота. Согласно частному аспекту этого варианта выполнения исполнительный механизм 160 может работать на относительно высоких скоростях. Например, исполнительный механизм 160 может приводить в движение аэродинамические поверхности 130 со скоростью около 20° или более в секунду. В частном примере выполнения аэродинамические поверхности 130 могут перемещаться со скоростью около 40° или более в секунду. Шариковый ходовой винт 162 может вращаться со скоростями до и свыше 900 об/мин для обеспечения большой скорости поворота аэродинамических поверхностей 130. В другом варианте выполнения исполнительный механизм 160 может содержать другие системы и может работать с другими скоростями. Например, исполнительный механизм 160 может содержать линейный исполнительный механизм и/или систему из рейки и шестерни.
На фиг.4 схематично показана часть соединительной части 140 в разрезе по линии 4-4 на фиг.3. В одном варианте выполнения соединительная часть 140 может иметь в целом прямоугольную форму поперечного сечения, а в других вариантах выполнения соединительная часть может иметь другие формы поперечного сечения. В любом из этих вариантов выполнения соединительная часть 140 может быть выполнена с возможностью выдерживания изгибающих нагрузок от аэродинамических поверхностей 130 (смотри фиг.3) к фюзеляжу 110 (смотри фиг.3). Например, когда на аэродинамические поверхности 130 воздействуют вертикальные нагрузки, то соединительная часть 140 может передавать изгибающие нагрузки вдоль первого и второго путей 147а и 147b вертикальной нагрузки. Когда на аэродинамические поверхности 130 воздействуют продольные нагрузки, то соединительная часть 140 может передавать нагрузки вдоль первого и второго путей 148а, 148b продольной нагрузки. Ось 146 поворота может быть расположена между любой парой путей передачи нагрузки для обеспечения компактной системы с относительно небольшим вращательным моментом инерции.
Одним из признаков варианта выполнения узла 120 переднего оперения, описанного выше со ссылками на фиг.1-4, является то, что соединительная часть 140 имеет относительно небольшую площадь поперечного сечения и относительно небольшую ширину W по сравнению с максимальной длиной С хорды аэродинамических поверхностей 130, которые она поддерживает. Преимуществом этого признака является то, что соединительная часть 140 занимает относительно небольшой объем внутри фюзеляжа 110, обеспечивая при этом адекватную опору для аэродинамических поверхностей 130. В соответствии с этим влияние соединительной части 140 на объем герметичного салона 11 является относительно небольшим. Это отличается от некоторых существующих систем крепления переднего оперения, в которых структура, проходящая в фюзеляж самолета, имеет ширину от около 50% до около 75% максимальной длины хорды соответствующей аэродинамической поверхности.
Другим признаком варианта выполнения узла 120 переднего оперения, описанного выше применительно к фиг.1-4, является то, что ось 146 поворота проходит через зону 121 сопряжения, площадь 143 минимального поперечного сечения и/или зону между путями передачи нагрузки, которые несут нагрузки от аэродинамических поверхностей 130 к фюзеляжу 110. В соответствии с этим точки на соединительной части 140 остаются относительно близко к оси 146 поворота при повороте аэродинамических поверхностей 130. Это отличается от некоторых существующих больших систем крепления, в которых крепежная структура поворачивается на своей экстремально передней или задней кромке и тем самым описывает большой объем при своем повороте. Преимуществом систем согласно вариантам выполнения данного изобретения является то, что влияние соединительной части 140 на объем герметизированного салона 111 может быть значительно меньше, чем при обычных системах, даже если аэродинамические поверхности поворачиваются в относительно большом угловом диапазоне. Другим преимуществом этой системы является то, что вращательный момент инерции соединительной части 140 является относительно небольшим, что позволяет поворачивать соединительную часть 140 с относительно большими скоростями.
Еще одним признаком варианта выполнения узла 120 переднего оперения, описанного применительно к фиг.1-4, является то, что соединительная часть 140 может содержать промежуточную зону 142, которая смещена по вертикали от крепежных частей 141. Преимуществом этого признака является то, что корпус 113 для переднего оперения, в который входит соединительная часть 140, можно сместить по вертикали над проходом 114 между рядами кресел герметизированного салона 111, что обеспечивает большую мобильность пассажиров в нем.
Еще одним признаком варианта выполнения узла 120 переднего оперения является то, что он может содержать полностью подвижную с высокой скоростью поворота центральную часть 133 и выполненное с возможностью независимого движения устройство 134 задней кромки. Эта конструкция при совмещении с проводной системой управления полетом может обеспечивать при необходимости подключение максимальной мощности управления при сохранении возможности расположения поверхностей, оптимального для наилучшего полета самолета. Эта конструкция также позволяет уменьшить размер узла 120 переднего оперения, обеспечивая преимущество снижения веса и стоимости самолета, на котором он установлен. Другим преимуществом этой системы является то, что устройство 134 задней кромки на противоположных сторонах фюзеляжа 110 можно приводить в действие независимо несимметричным образом для обеспечения управления углом рыскания, что позволяет уменьшить размер вертикальных стабилизаторов самолета, обеспечивая дополнительные потенциальные преимущества относительно веса и стоимости.
В других вариантах выполнения узел переднего оперения может иметь другие системы, которые также имеют уменьшенное влияние на размер герметизированного салона 111 фюзеляжа 110. Например, в одном варианте выполнения, показанном на фиг.5, узел 520 переднего оперения может содержать аэродинамические поверхности 530а и 530b, каждая из которых имеет отдельную соединительную 540 (показанную в виде первой соединительной части 540а и второй соединительной части 540b). Каждая соединительная часть 540 проходит в фюзеляж 110 (смотри фиг.2) и содержит соответствующую крепежную часть 541. Крепежные части 541 могут содержать каждая два подшипника 544, которые поддерживают аэродинамические поверхности 530 по системе двойной консоли. Каждая соединительная часть 540 может быть соединена также с исполнительным механизмом 560 для приведения в движение аэродинамических поверхностей 530 в диапазоне углов с диапазоном угловых скоростей, которые в целом аналогичны описанным применительно к фиг.1-4. Структура, необходимая для опоры и работы исполнительных механизмов 560, может быть расположена противоположно выровненным по вертикали, выполненным в виде шкафов структурам в фюзеляже 110. В соответствии с этим преимуществом этой системы является то, что она имеет уменьшенное влияние на головное пространство внутри герметизированного салона 111. И наоборот, преимуществом системы, описанной со ссылками на фиг.1-4, является то, что она не имеет существенного влияния на боковой размер герметизированного салона 111. Другим преимуществом системы, описанной применительно к фиг.1-4, является то, что соединительная часть 140 проходит полностью через фюзеляж 110 и прикреплена к обеим аэродинамическим поверхностям 130, что с точки зрения структуры в целом является более эффективным, чем консольная конструкция, показанная на фиг.5.
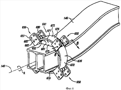
На фиг.6-12В показаны системы для опоры с возможностью вращения соединительных частей, таких как описаны выше применительно к фиг.2-5, согласно нескольким вариантам выполнения изобретения. В одном варианте выполнения, показанном в изометрической проекции на фиг.6, соединительная часть 140 содержит крепежную часть 640, которая обеспечивает поворот соединительной части 140 относительно фюзеляжа 110 (смотри фиг.2). Согласно одному аспекту этого варианта выполнения крепежная часть 641 содержит роликовую опорную систему, имеющую одну или более кронштейнов 650 (на фиг.6 показано четыре), прикрепленных к фюзеляжу 110, и дорожку 670, прикрепленную к соединительной части 140. Множество роликов может опираться на кронштейны 650 и может находиться в контакте с возможностью вращения с дорожкой 670, обеспечивая плавное поворотное движение с малым трением соединительной части 140, как будет описано более подробно ниже.
В одном варианте выполнения дорожка 670 образует полный круг и поэтому может обеспечивать поворот соединительной части на 360°. В других вариантах выполнения дорожка 670 может иметь дуговую длину менее 360°. В любом из этих вариантов выполнения дорожка 670 может содержать радиально выступающую перегородку 671, поддерживающую проходящий по окружности фланец 672. Перегородка 671 может содержать наружную поверхность 675 перегородки, направленную противоположно внутренней поверхности 676 перегородки. Фланец 672 может содержать внутреннюю поверхность 674 фланца, направленную противоположно наружной поверхности 673 фланца.
В одном варианте выполнения кронштейны 650 могут содержать ролики, которые входят в контакт как с перегородкой 671, так и фланцем 672 дорожки 670. Например, кронштейн 650 может содержать множество радиальных роликов 680, которые могут катиться вдоль наружной поверхности 673 фланца, и множество тяговых роликов 681, которые могут катиться вдоль наружной поверхности 675 перегородки и внутренней поверхности 676 перегородки. Подходящие ролики предлагаются фирмой The Timken Company of Canton, Ohio, или другими производителями компонентов. В любом из этих вариантов выполнения каждый кронштейн 650 может содержать радиальную роликовую опору 651, которая несет радиальные ролики 680 на пальцах 682 для радиальных роликов. Каждый кронштейн 650 может дополнительно содержать опору 652 для тяговых роликов, которая несет с возможностью вращения тяговые ролики 681, как будет более подробно описано ниже со ссылками на фиг.7 и 8.
На фиг.7 показан схематично в изометрической проекции вариант выполнения кронштейнов 650 и дорожки 670, при этом дорожка 670 показана штриховыми линиями для большей наглядности изображения частей кронштейнов 650. Как показано на фиг.7, противоположные комплекты тяговых роликов находятся в контакте с возможностью вращения и катятся вдоль противоположных внутренней и наружной поверхностей 675, 676 перегородки. В соответствии с этим тяговые ролики 681 вращаются вокруг соответствующих осей 684 тяговых роликов. Радиальные ролики вращаются вокруг осей 683 радиальных роликов (которые могут быть перпендикулярными осям 684 тяговых роликов) для контакта с наружной поверхностью 673 фланца. В соответствии с этим тяговые ролики 681 могут обеспечивать опору для соединительной части 140 в тяговом направлении TD, а радиальные ролики 680 могут обеспечивать опору соединительной части 140 в радиальном направлении RD.
На фиг.8 схематично показан поперечный разрез части дорожки 670 и одного из кронштейнов 650 по существу по линии 8-8 на фиг.6 согласно одному варианту выполнения изобретения. Как показано на фиг.8, тяговые ролики 681 вращаются вокруг осей 684 тяговых роликов (обозначенных стрелками TR), а радиальные ролики 680 вращаются вокруг осей 683 тяговых роликов (обозначенных стрелками RR). В соответствии с этим тяговые ролики 681 могут поддерживаться пальцами 687 для тяговых роликов, ориентированных приблизительно под прямым углом к пальцу 682 радиальных роликов. Согласно одному аспекту этого варианта выполнения палец 682 радиального ролика может содержать пресс-масленку 685, соединенную со смазочным каналом 686 для подачи смазки к радиальным роликам 680.
Согласно одному аспекту варианта выполнения, показанному на фиг.8, каждый из радиальных роликов 680 имеет в целом аналогичный диаметр. В другом варианте выполнения один из радиальных роликов 680 (например, центральный радиальный ролик 680) имеет меньший диаметр, чем другие, как показано на фиг.8 штриховыми линиями. В соответствии с этим, когда на радиальные ролики 680 воздействует радиальная нагрузка L, то самый наружный ролик может нести нагрузку, пока вследствие большой нагрузки и отклонения дорожка 670 не упрется также в центральный радиальный ролик 680. В каждом варианте выполнения, когда радиальные ролики 680 находятся под радиальной нагрузкой L, то они могут подавать изгибающую нагрузку на палец 682 радиального ролика, которая передается на кронштейн 650. Эта нагрузка может уравновешиваться дорожкой 670 в месте сопряжения между перегородкой 671 и тяговыми роликами 681. В соответствии с этим эта система может внутренне уравновешивать нагрузки, воздействующие на радиальные ролики 680.
Один признак варианта выполнения предыдущей системы, описанной выше применительно к фиг.8, состоит в том, что радиальные ролики 680 можно легко удалять для ремонта и/или замены посредством удаления пальца 682 радиального ролика. В соответствии с этим можно получать доступ или удалять радиальные ролики 680 без удаления кронштейнов 650, дорожки 670 или тяговых роликов 681. Преимуществом этого признака является то, что можно более просто осуществлять техническое обслуживание радиальных роликов, чем в обычных подшипниковых устройствах.
Другим признаком варианта выполнения, показанного на фиг.8, является то, что кронштейн 650 может содержать две половины 650а, 650b кронштейна. Каждая половина 650а, 650b может быть по отдельности установлена на фюзеляже 110 (смотри фиг.2) с помощью крепежных элементов, которые проходят через установочные отверстия 653. Преимущество этой системы состоит в том, что каждую половину 650а, 650b кронштейна можно по отдельности снимать с фюзеляжа 110 без влияния на другие. В соответствии с этим к тяговым роликам 681, которые несет одна из половин кронштейна, можно получить доступ и/или обслуживать и/или заменять без помех для тягового ролика 681, соединенного с другой половиной кронштейна.
Еще одно преимущество варианта выполнения системы, описанного выше применительно к фиг.6-8, состоит в том, что тяговые ролики 681 и радиальные ролики 680 могут плавно поддерживать поворотное движение соединительной части 140 при одновременном ограничении движения соединительной части 140 в двух поперечных направлениях (например, в тяговом направлении TD и в радиальном направлении RD). Преимущество этого признака состоит в том, что можно адекватно поддерживать соединительную часть 140 и она может иметь уменьшенную тенденцию к вибрации по сравнению с другими обычными подшипниковыми системами.
Еще одно преимущество признака варианта выполнения предшествующей системы состоит в том, что наружные поверхности радиальных роликов 680 и тяговых роликов 681 могут входить в контакт только с единственной поверхностью при их вращении. Например, радиальные ролики 680 могут входить в контакт только с наружной поверхностью 673 фланца, а тяговые ролики могут входить в контакт с внутренней поверхностью 675 перегородки или с наружной поверхностью 676 перегородки. В соответствии с этим радиальные ролики 680 могут вращаться вокруг соединительной части 140 с той же угловой скоростью, с которой соединительная часть 140 поворачивается вокруг оси 146 поворота. Это отличается от обычных систем роликового подшипника или шарикоподшипника, в которых роликовые элементы входят в контакт с противоположными внутренним и наружным кольцами и вращаются с половинной угловой скоростью. Преимущество этого признака состоит в том, что трение и износ, создаваемый роликами 680, 681, можно уменьшить по сравнению с обычными системами. Кроме того, в системе, имеющей множество радиальных роликов 680 в соответствующем множестве окружных положений вокруг дорожки 670, любой радиальный ролик 680 можно удалить и заменить, в то время как радиальные ролики 680 продолжают поддерживать одну структуру (например, узел 120 переднего оперения, показанный на фиг.2) относительно другой структуры (например, фюзеляжа 110, показанного на фиг.2).
На фиг.9А-9В показана система для опоры соединительной части 140 согласно другому варианту выполнения изобретения. Как показано на фиг.9А, система может содержать множество кронштейнов 950, неподвижно закрепленных на соединительной части 140. Каждый кронштейн 950 может содержать множество радиальных роликов 980, опирающихся с возможностью вращения относительно кронштейна 950 на пальцы 982 радиальных роликов.
Как показано на фиг.9В, обычно круговая дорожка 970 может быть расположена вокруг соединительной части 140 и может быть неподвижно закреплена на фюзеляже 110. Дорожка 970 может содержать внутреннюю поверхность 974 дорожки, по которой катятся радиальные ролики 980 при повороте соединительной части 140 относительно фюзеляжа 110. Согласно одному аспекту этого варианта выполнения дорожка 970 может содержать первую часть 970а дорожки и вторую часть 970b дорожки, при этом первую часть 970а дорожки можно независимо удалять из фюзеляжа 110 для обеспечения доступа к кронштейнам 950 и радиальным роликам 980. Дорожка 970 может проходить по окружности в 360° в одном варианте выполнения и может проходить по окружности менее 360° в других вариантах выполнения, в целом аналогично описанному со ссылками на фиг.6.
На фиг.10А схематично показана в изометрической проекции система для опоры соединительной части 140 согласно другому варианту выполнения изобретения. На фиг.10 В схематично показана на виде с торца система, показанная на фиг.10А. Как показано на фиг.10А, система может содержать кронштейн 1050, имеющий первую опору 1051а радиальных роликов и параллельную вторую опору 1051b радиальных роликов (смотри фиг.10В). С целью наглядности вторая опора 1051b радиальных роликов не показана на фиг.10А. Каждая опора 1051а, 1051b радиальных роликов поддерживает множество радиальных роликов 1080 на соответствующем множестве пальцев 1082 для радиальных роликов. Радиальные ролики 1080, несомые первой опорой 1051а радиальных роликов, упираются в первую дорожку 1070а, а радиальные ролики, несомые второй опорой 1051b радиальных роликов, упираются в смежную вторую дорожку 1070b. Каждая из дорожек 1070а, 1070b может быть неподвижно закреплена на соединительной части 140 и может иметь наружную поверхность 1073 дорожки, по которой катятся радиальные ролики 1080 при повороте соединительной части 140 относительно фюзеляжа 110.
Как показано на фиг.10В (и как указывалось применительно к фиг.6-8), наружные поверхности каждого из радиальных роликов 1080 находятся в контакте только с одной поверхностью (т.е. наружной поверхностью 1073 дорожки) соответствующей дорожки 1070а, 1070b. В соответствии с этим радиальные ролики 1080 с меньшей вероятностью, чем в обычных роликовых подшипниках и/или в шарикоподшипниках, подвергаются износу и/или создают чрезмерное трение.
На фиг.11А-11В показана система для опоры с возможностью вращения соединительной части 140 согласно еще одному варианту выполнения изобретения. Согласно одному аспекту этого варианта выполнения система содержит пару дорожек 1170, имеющих каждая наружную поверхность 1173 дорожки и закрепленных неподвижно на соединительной части 140. Парные радиальные ролики 1180 катятся по наружным поверхностям 1173 дорожек при повороте соединительной части 140. В одном варианте выполнения каждая пара радиальных роликов 1180 может опираться на палец 1182 радиальных роликов. Согласно одному аспекту этого варианта выполнения палец 1182 радиальных роликов может содержать сферический подшипник 1190, на который опирается палец 1182 радиальных роликов. Например, как показано на фиг.11В, кронштейн 1150 может содержать множество опор 1151 радиальных роликов, каждая из которых проходит между двумя коаксиальными радиальными роликами 1180 и соединена с соответствующим сферическим подшипником 1190 (смотри фиг.11А).
На фиг.12А показан на виде сверху один из пальцев 1182 радиальных роликов, описанных выше применительно к фиг.11А-11В. Как показано на фиг.12А, палец 1182 радиальных роликов может содержать сферический подшипник 1190, расположенный между радиальными роликами 1180. Сферический подшипник 1190 может содержать внутренний элемент 1192 сферического подшипника (который прикреплен неподвижно к пальцу 1182 радиальных роликов) и наружный элемент 1191 сферического подшипника (который закреплен неподвижно на кронштейне 1150 (смотри фиг.11В)).
Как показано на фиг.12В, внутренний элемент 1192 сферического подшипника может содержать выпуклую наружную поверхность, которая находится в контакте с соответствующей вогнутой внутренней поверхностью наружного элемента 1191 сферического подшипника. В соответствии с этим сферический подшипник 1190 может компенсировать некоторое неправильное выравнивание и/или качание (как показано стрелкой RR).
Из приведенного выше следует, что хотя с целью иллюстрации были описаны специальные варианты выполнения изобретения, возможны различные модификации без отхода от идеи и объема изобретения. Например, ролики могут опираться с возможностью вращения на соединительную часть и могут катиться вдоль дорожки, которая неподвижно закреплена относительно фюзеляжа. Опорные системы согласно другим вариантам выполнения изобретения могут содержать больше или меньше кронштейнов, чем указано выше, и/или больше или меньше роликов, чем указано выше. В частном варианте выполнения система может содержать ролики, расположенные, по меньшей мере, в двух разнесенных по окружности местах, а в другом частном варианте выполнения, по меньшей мере, в трех разнесенных по окружности местах. В любом из этих вариантов выполнения ролики могут ограничивать движение поворотной структуры (например, переднего оперения) в противоположных направлениях перпендикулярно оси, вокруг которой поворачивается поворотная структура. Число и ориентировку кронштейнов и роликов можно выбирать на основе таких факторов, как ожидаемая нагрузка, которую должна нести поворотная соединительная часть. В других вариантах выполнения системы, такие как указаны выше, могут обеспечивать опору поворотных компонентов, отличных от переднего оперения. Например, опорные системы согласно другим вариантам выполнения изобретения могут содержаться в таких устройствах, как действующие мосты и краны. Опорные системы согласно другим вариантам выполнения изобретения можно применять в других устройствах, которые используют преимущество плавного поворотного движения и возможного значительного уменьшения веса. Другие системы, имеющие характеристики, общие с раскрытыми в данном описании, включены в следующие, находящиеся одновременно на рассмотрении заявки США, которые обе поданы отдельно от этой заявки и полное содержание которых включается в данное описание: 10/______, с названием «Способ и устройство для установки и активирования подвижного самолетного оперения, включая переднее оперение»; и 10/_____, с названием «Способ и устройство для активирования подвижных компонентов, включая переднее оперение в нескольких диапазонах». В соответствии с этим изобретение ограничивается лишь прилагаемой формулой изобретения.
Формула изобретения
1. Узел оперения самолета, содержащий аэродинамическую поверхность, выполненную с возможностью размещения снаружи фюзеляжа самолета; соединительную часть, выполненную с возможностью поворотного соединения аэродинамической поверхности и фюзеляжа, и роликовую систему, расположенную между соединительной частью и фюзеляжем с возможностью соединения с ними, при этом роликовая система содержит роликовую опору, выполненную с возможностью соединения с фюзеляжем или с соединительной частью; дугообразную дорожку, выполненную с возможностью соединения соответственно с соединительной частью или фюзеляжем, при этом дугообразная дорожка имеет контактную поверхность; и по меньшей мере, один ролик, несомый с возможностью вращения роликовой опорой и имеющий наружную поверхность, при этом наружная поверхность ролика находится в контакте с возможностью восприятия нагрузки только с контактной поверхностью дугообразной дорожки.
2. Узел по п.1, в котором дугообразная дорожка содержит фланцевую часть, имеющую контактную поверхность, и перегородочную часть, расположенную внутрь от фланцевой части.
3. Узел по п.1, в котором дугообразная дорожка содержит фланцевую часть, имеющую контактную поверхность, и перегородочную часть, расположенную внутрь от фланцевой части, при этом перегородочная часть расположена в целом перпендикулярно фланцевой части, в котором дополнительно ролик содержит первый ролик, установленный с возможностью вращения вокруг первой оси, и в котором роликовая система дополнительно содержит второй ролик, имеющий наружную поверхность в контакте с перегородочной частью, при этом второй ролик установлен с возможностью вращения вокруг второй оси, в целом перпендикулярной первой оси, первый и второй ролики ограничивают движение переднего оперения относительно дугообразной дорожки в направлениях, в целом перпендикулярных первой и второй осям, с одновременным обеспечением возможности поворота соединительной части относительно дугообразной дорожки.
4. Узел по п.1, в котором дугообразная дорожка содержит фланцевую часть, имеющую контактную поверхность, и перегородочную часть, расположенную внутрь от фланцевой части, при этом перегородочная часть расположена в целом перпендикулярно фланцевой части и имеет первую поверхность и вторую поверхность, направленную противоположно первой поверхности, и в котором роликовая опора содержит первую часть и вторую часть, соединенную с возможностью удаления с первой частью, в котором дополнительно ролик содержит первый ролик, расположенный между первой и второй частями роликовой опоры и с возможностью вращения вокруг первой оси, и в котором роликовая система дополнительно содержит второй ролик, имеющий наружную поверхность в контакте с первой поверхностью перегородочной части, второй ролик, установленный с возможностью вращения вокруг второй оси, в целом перпендикулярной первой оси, при этом второй ролик опирается на первую часть роликовой опоры; третий ролик, имеющий наружную поверхность в контакте со второй поверхностью перегородочной части, при этом третий ролик установлен с возможностью вращения вокруг третьей оси, в целом перпендикулярной первой оси и в целом параллельной второй оси, при этом третий ролик опирается на вторую часть роликовой опоры, причем вторая часть роликовой опоры установлена с возможностью удаления от первой части роликовой опоры для обеспечения доступа к третьему ролику.
5. Узел по п.1, в котором дугообразная дорожка имеет дуговую длину менее 360°.
6. Узел по п.1, в котором дугообразная дорожка имеет дуговую длину 360°.
7. Узел по п.1, в котором соединительная часть установлена с возможностью поворота относительно дугообразной дорожки вокруг оси поворота, и в котором контактная поверхность дугообразной дорожки направлена наружу от оси поворота.
8. Узел по п.1, в котором соединительная часть установлена с возможностью поворота относительно дугообразной дорожки вокруг оси поворота, и в котором контактная поверхность дугообразной дорожки направлена внутрь от оси поворота.
9. Узел по п.1, в котором ролик содержит первый ролик и дугообразная дорожка содержит первую дуговую дорожку, и в котором система дополнительно содержит вторую дуговую дорожку, в целом коаксиальную первой дуговой дорожке, при этом вторая дуговая дорожка имеет контактную поверхность; и второй ролик, имеющий наружную поверхность, при этом наружная поверхность второго ролика находится в контакте только с контактной поверхностью второй дуговой дорожки.
10. Узел по п.1, в котором ролик содержит первый ролик и дугообразная дорожка содержит первую дуговую дорожку, и в котором система дополнительно содержит вторую дуговую дорожку, в целом коаксиальную первой дуговой дорожке, при этом вторая дуговая дорожка имеет контактную поверхность; второй ролик, имеющий наружную поверхность, при этом наружная поверхность второго ролика находится в контакте только с контактной поверхностью второй дуговой дорожки; вал, несущий первый и второй ролики; сферический подшипник, несомый валом.
11. Узел по п.1, дополнительно содержащий фюзеляж; крыло, подвешенное к фюзеляжу; силовую установку, подвешенную по меньшей мере к фюзеляжу или крылу.
12. Узел по п.1, в котором по меньшей мере один ролик содержит первый ролик, и в котором роликовая система дополнительно содержит второй ролик, находящийся на расстоянии от первого ролика на дугообразной дорожке, при этом второй ролик имеет наружную поверхность, находящуюся в контакте с возможностью несения нагрузки только с контактной поверхностью дугообразной дорожки.
13. Узел переднего оперения самолета, содержащий аэродинамическую поверхность, выполненную с возможностью размещения снаружи фюзеляжа самолета; соединительную часть, выполненную с возможностью поворотного соединения аэродинамической поверхности и фюзеляжа, и роликовую систему, расположенную с возможностью соединения между соединительной частью и фюзеляжем, при этом роликовая система содержит роликовую опору, выполненную с возможностью соединения с фюзеляжем или с соединительной частью; дугообразную дорожку, выполненную с возможностью соединения с другим из фюзеляжа и соединительной части, при этом дугообразная дорожка имеет дуговую контактную поверхность и перегородочную часть, расположенную внутрь от контактной поверхности; множество радиальных роликов, несомых роликовой опорой, при этом каждый из радиальных роликов имеет наружную поверхность, находящуюся в контакте с возможностью несения нагрузки только с контактной поверхностью дугообразной дорожки; и множество тяговых роликов, несомых с возможностью вращения роликовой опорой, при этом каждый из тяговых роликов имеет наружную поверхность, находящуюся в контакте с возможностью несения нагрузки только с перегородочной частью дугообразной дорожки.
14. Узел по п.13, в котором каждый из радиальных роликов установлен с возможностью вращения вокруг первой оси и каждый из тяговых роликов установлен с возможностью вращения вокруг второй оси, при этом первая ось, по меньшей мере, в целом перпендикулярна второй оси.
15. Узел по п.13, в котором каждый из радиальных роликов установлен с возможностью вращения вокруг первой оси и каждый из тяговых роликов установлен с возможностью вращения вокруг второй оси, при этом первая ось, по меньшей мере, в целом перпендикулярна второй оси, и в котором соединительная часть установлена с возможностью поворота вокруг третьей оси, в целом параллельной первой оси, и в котором роликовая опора содержит кронштейн, имеющий первый палец, несущий, по меньшей мере, один из радиальных роликов в контакте с контактной поверхностью, и второй палец, несущий, по меньшей мере, один из тяговых роликов в контакте с перегородочной частью дугообразной дорожки, и в котором нагрузка, приложенная, по меньшей мере, к одному радиальному ролику в направлении, в целом параллельном второй оси, увеличивает силу, прикладываемую, по меньшей мере, одним тяговым роликом к перегородочной части.
16. Узел по п.13, в котором перегородочная часть содержит первую поверхность, направленную в первом направлении, и вторую поверхность, направленную во втором направлении, противоположном первому направлению, и в котором, по меньшей мере, один из тяговых роликов входит в контакт с первой поверхностью, и, по меньшей мере, один из тяговых роликов входит в контакт со второй поверхностью.
17. Узел по п.13, в котором роликовая опора содержит кронштейн, имеющий первый палец, несущий, по меньшей мере, один из радиальных роликов, и второй палец, несущий, по меньшей мере, один из тяговых роликов, и в котором первый палец и, по меньшей мере, один радиальный ролик установлены с возможностью удаления с кронштейна без выведения из контакта, по меньшей мере, одного тягового ролика с перегородочной частью.
18. Узел по п.13, в котором перегородочная часть содержит первую поверхность, направленную в первом направлении, и вторую поверхность, направленную во втором направлении, противоположном первому направлению, и в котором роликовая опора содержит кронштейн, имеющий первую часть кронштейна и вторую часть кронштейна, при этом первая часть кронштейна несет, по меньшей мере, первый из тяговых роликов в контакте с первой поверхностью перегородочной части, вторая часть кронштейна несет, по меньшей мере, второй из тяговых роликов в контакте со второй поверхностью перегородочной части, причем первая часть кронштейна установлена с возможностью удаления с роликовой системы независимо от второй части кронштейна.
19. Устройство для опоры и вращения подвижных компонентов, содержащее первую структуру; вторую структуру, расположенную, по меньшей мере, вблизи первой структуры, при этом вторая структура выполнена с возможностью поворота относительно первой структуры вокруг оси поворота; и роликовую систему, соединенную между первой и второй структурами, при этом роликовая система содержит роликовую опору, соединенную с первой или второй структурой, при этом роликовая опора имеет первую часть и вторую часть; дугообразную дорожку, соединенную с другой из первой и второй структур; первый ролик, несомый с возможностью вращения первой частью роликовой опоры и имеющий в целом гладкую, равномерную первую наружную поверхность, при этом первая наружная поверхность первого ролика находится в контакте с возможностью несения нагрузки только с контактной поверхностью дугообразной дорожки, при этом первый ролик расположен с возможностью качения вдоль контактной поверхности; второй ролик, несомый с возможностью вращения второй частью роликовой опоры и имеющий в целом гладкую, равномерную вторую наружную поверхность, при этом вторая наружная поверхность второго ролика находится в контакте с возможностью несения нагрузки только с контактной поверхностью дугообразной дорожки, при этом второй ролик расположен с возможностью качения вдоль контактной поверхности, первый и второй ролик совместно ограничивают движение второй структуры относительно первой структуры в противоположных направлениях вдоль нормали к оси вращения, при этом дугообразная дорожка содержит фланцевую часть, имеющую контактную поверхность, и перегородочную часть, расположенную внутрь от фланцевой части, при этом перегородочная часть расположена в целом перпендикулярно фланцевой части и имеет первую поверхность и вторую поверхность, направленную противоположно первой поверхности, и в котором первая часть роликовой опоры содержит кронштейн, имеющий первую часть кронштейна и вторую часть кронштейна, соединенную с возможностью удаления с первой частью кронштейна, в котором дополнительно первый ролик расположен между первой и второй частями кронштейна роликовой опоры и с возможностью вращения вокруг первой оси, и в котором роликовая система дополнительно содержит третий ролик, имеющий наружную поверхность в контакте с первой поверхностью перегородочной части, при этом третий ролик установлен с возможностью вращения вокруг второй оси, в целом перпендикулярной первой оси, причем третий ролик несет первая часть кронштейна роликовой опоры; и четвертый ролик, имеющий наружную поверхность в контакте со второй поверхностью перегородочной части, при этом четвертый ролик установлен с возможностью вращения вокруг третьей оси, в целом перпендикулярной первой оси и в целом параллельной второй оси, причем четвертый ролик несет вторая часть кронштейна роликовой опоры, причем вторая часть кронштейна роликовой опоры выполнена с возможностью удаления от первой части кронштейна роликовой опоры для обеспечения доступа к четвертому ролику.
20. Способ технического обслуживания и ремонта роликовой системы устройства для вращения подвижных компонентов, расположенной между первой структурой и второй структурой с обеспечением возможности поворота второй структуры относительно первой структуры вокруг оси поворота, при этом способ содержит доступ к роликовой системе, при этом роликовая система содержит дугообразную дорожку, соединенную с первой или второй структурой, и роликовую опору, соединенную с другой из первой и второй структур, при этом дугообразная дорожка имеет перегородочную часть, несущую фланцевую часть, причем фланцевая часть имеет контактную поверхность, роликовая система несет первый ролик с наружной поверхностью в контакте с возможностью несения нагрузки только с контактной поверхностью, и второй ролик с наружной поверхностью в контакте с возможностью несения нагрузки только с перегородочной частью; удаления первого или второго ролика из роликовой системы без удаления другого первого или второго ролика; и замену первого или второго ролика запасным роликом.
21. Способ по п.20, в котором первый ролик несется пальцем, и в котором удаление одного из роликов содержит удаление первого ролика и пальца.
22. Способ технического обслуживания и ремонта роликовой системы устройства для вращения подвижных компонентов, расположенной между первой структурой и второй структурой с обеспечением возможности поворота второй структуры относительно первой структуры вокруг оси поворота, при этом способ содержит доступ к роликовой системе, при этом роликовая система содержит дугообразную дорожку, соединенную с первой или второй структурой, и роликовую опору, соединенную с другой из первой и второй структур, при этом дугообразная дорожка имеет перегородочную часть, несущую фланцевую часть, причем фланцевая часть имеет первую поверхность и вторую поверхность, направленную противоположно первой поверхности, фланцевая часть имеет контактную поверхность, роликовая система несет первый ролик с наружной поверхностью в контакте с возможностью несения нагрузки только с контактной поверхностью, второй ролик с наружной поверхностью в контакте с возможностью несения нагрузки только с первой поверхностью перегородочной части, и третий ролик с наружной поверхностью в контакте с возможностью несения нагрузки только со второй поверхностью перегородочной части; удаления второго или третьего ролика из роликовой системы без удаления другого второго или третьего ролика; и замену одного ролика запасным роликом.
23. Способ по п.22, в котором роликовая опора содержит первую часть кронштейна, несущую второй ролик, и вторую часть кронштейна, несущую третий ролик, и в котором удаление одного ролика содержит удаление второго ролика и первой части кронштейна.
РИСУНКИ
|
|