|
|
(21), (22) Заявка: 2004130363/28, 15.10.2004
(24) Дата начала отсчета срока действия патента:
15.10.2004
(30) Конвенционный приоритет:
16.10.2003 FR 03 12063
(43) Дата публикации заявки: 20.03.2006
(46) Опубликовано: 20.06.2009
(56) Список документов, цитированных в отчете о поиске:
US 6560013 В1, 06.05.2003. US 4195904 А1, 01.04.1980. GB 895893 А, 09.05.1962. DE 19512518 А1, 05.10.1995. RU 2145183 С1, 10.02.2000.
Адрес для переписки:
129090, Москва, ул. Б.Спасская, 25, стр.3, ООО “Юридическая фирма Городисский и Партнеры”, пат.пов. Ю.Д.Кузнецову, рег. 595
|
(72) Автор(ы):
БОННЭНГ Изабелль (FR), ЛЕ КЕЛЛЕК Джон (FR), РОВЕНЬО Жан (FR)
(73) Патентообладатель(и):
СНЕКМА МОТЕР (FR)
|
(54) ЭНДОСКОП С УЛЬТРАФИОЛЕТОВЫМ ОСВЕЩЕНИЕМ (ВАРИАНТЫ)
(57) Реферат:
Эндоскоп с отклоненным удаленным визуальным отображением содержит жесткую трубку, вмещающую в себя средства освещения и средства наблюдения, содержащие на дистальном конце трубки отклоняющие призмы, а также средства для направления света и средства передачи изображения. Две отклоняющие призмы средств освещения и средств наблюдения расположены рядом друг с другом и ориентированы с возможностью отклонения луча освещения, подаваемого направляющими средствами, в направлении, которое по существу параллельно оси наблюдения призмы средств наблюдения. Во втором варианте две отклоняющие призмы расположены в трубке рядом друг с другом так, что ось освещения отклоняющей призмы средств освещения и ось наблюдения отклоняющей призмы средств наблюдения по существу сходятся. Между двумя призмами установлен экран, непроницаемый ультрафиолетовым излучением. Обеспечивается создание компактного и простого в использовании эндоскопа с ультрафиолетовым освещением, предотвращающего захват паразитного света средствами наблюдения. 2 н. и 10 з.п. ф-лы, 4 ил.
Изобретение относится к эндоскопу с ультрафиолетовым освещением и с отклоненным удаленным визуальным отображением, в частности, предназначенному для осмотра дефектов, имеющихся у механических деталей и выявляемых посредством использования веществ для проведения исследований путем проникновения.
Изобретение, в основном, но не исключительно, касается промышленного эндоскопа, в частности, применяемого в авиации для визуального обследования внутренних деталей, доступ к которым затруднен, например лопаток ротора турбореактивного двигателя или турбовинтового двигателя, посредством эндоскопа, который должен проходить через отверстие небольшого диаметра [например, 9 миллиметров (мм)], создаваемое для этой цели в корпусе тестируемого устройства; такая технология обеспечивает преимущество, заключающееся в том, что не требуется выполнение полного или частичного предварительного демонтажа устройства.
Известны эндоскопы, которые в основном образованы жестким зондом, предназначенным для введения в темную полость и оснащенным средствами для освещения объекта, подлежащего обследованию, а также оптическими средствами, позволяющими пользователю видеть изображение объекта. В общем, оптические средства содержат дистальный объектив для формирования изображения, средства для передачи изображения, образованные последовательностью линз, и находящийся вблизи окуляр, который может перемещаться в продольном направлении для регулирования фокуса изображения, наблюдаемого пользователем. Оптические средства предпочтительно сконструированы таким образом, чтобы изображение, передаваемое через окуляр, не было перевернутым по отношению к действительному изображению. Средства освещения обычно содержат пучок оптических волокон, имеющих дистальный конец, расположенный вблизи от дистального объектива, чтобы освещать объект, а ближний конец пучка волокон подсоединен к источнику света.
Существуют эндоскопы с осевым визуальным отображением, в которых оптическая ось дистального объектива совпадает с продольной осью эндоскопа. Средства освещения в таких эндоскопах образованы пучком оптических волокон, имеющих дистальный конец, который, в общем, формирует осветительное кольцо вокруг дистального объектива. Также известны эндоскопы с отклоненным визуальным отображением, в котором оптическая ось наблюдения наклонена по отношению к продольной оси эндоскопа. Оптические средства наблюдения в таком эндоскопе содержат дистанционную отклоняющую призму, которая, в общем, представляет собой призму, отражающую изображение в одном направлении, причем такую призму обычно называют “призмой частичного отражения”. В таких случаях средства передачи изображения, установленные в эндоскопе, обычно включают, в себя ближнюю коррекционную призму, которая исправляет перевернутое изображение, передаваемое дистальной отклоняющей призмой.
Средства освещения в эндоскопе с отклоненным удаленным визуальным отображением обычно образованы пучком оптических волокон, дистальный конец которых изогнут таким образом, чтобы создавать боковое осветительное окно между дистальной отклоняющей призмой и дистальным концом эндоскопа, при этом световая ось фактически параллельна оси наблюдения.
Световые оптические волокна представляют собой стеклянные волокна, способные передавать спектральные компоненты белого цвета, подаваемого источником света, например кварцевой йодной лампой или ксеноновой лампой, без существенного ослабления света. Такие средства освещения непригодны для передачи ультрафиолетового излучения, которое создают, например, ртутной лампой; для передачи ультрафиолетового излучения необходимо использовать волокна, изготовленные из кварца или из приемлемого пластика, либо фактически жидкий проводник (оболочку, заполненную соответствующей жидкостью, которая проницаема ультрафиолетовым излучением), но такие проводники света обладают степенью жесткости и не обеспечивают возможность изгиба их дистальных концов по радиусу кривизны, который достаточно мал, чтобы позволить устанавливать их в эндоскоп.
В известном уровне техники эту проблему решают посредством объединения эндоскопа для осевого визуального отображения с проводником ультрафиолетового излучения и дистальной концевой частью, включающей в себя отклоняющее зеркало. Однако это решение не может быть признано весьма удовлетворительным из-за ограниченного оптического поля, из-за ухудшения со временем эффективности отражения ультрафиолетового излучения зеркалом, загрязнения и дефектов зеркала, приводящих к потерям энергии, что не позволяет освещать объект с достаточной силой и препятствует наблюдению из-за возврата размытого изображения освещаемого объекта.
Конкретная цель изобретения заключается в разработке такого решения указанных проблем, которое было бы простым, эффективным и не требовало больших затрат.
Согласно изобретению предусмотрен эндоскоп с ультрафиолетовым освещением и с отклоненным дистальным визуальным отображением, не имеющий вышеупомянутых недостатков.
С этой целью согласно изобретению обеспечивается эндоскоп с отклоненным дистальным визуальным отображением, который содержит жесткую трубку, вмещающую в себя средства освещения и средства наблюдения, содержащие отклоняющие призмы, установленные на дальнем конце трубки, средства для направления света, проходящие фактически от одного конца трубки к другому концу до отклоняющей призмы средств освещения, и средства передачи изображения, проходящие от отклоняющей призмы средств наблюдения к ближнему концу трубки, при этом эндоскоп отличается тем, что две отклоняющие призмы средств освещения и средств наблюдения расположены в трубке поперечно вблизи друг от друга и ориентированы с возможностью отклонения осветительного луча, подаваемого направляющими средствами, в направлении, которое фактически параллельно оси наблюдения призмы средства наблюдения.
Поперечное расположение двух призм вблизи друг от друга является компактным и облегчает применение эндоскопа пользователем.
Согласно другому отличительному признаку изобретения средства для направления света представляют собой средства для направления ультрафиолетового излучения и выходят в продольном направлении у дальнего конца трубки к отклоняющей призме средств освещения.
Вышеуказанные признаки обеспечивают возможность использования средств для направления света, которые не расположены под углом или не изогнуты.
Согласно другому отличительному признаку изобретения две призмы жестко установлены на общей опоре с возможностью поворота вокруг поперечной оси, удерживаемой эндоскопом, указанная ось является перпендикулярной или фактически перпендикулярной к оси наблюдения и оси освещения.
Предпочтительно, чтобы эндоскоп включал в себя средства для управления поворотом опоры с ближнего конца трубки.
Указанное обеспечивает возможность наблюдения в прямом направлении, в боковых направлениях или в обратном направлении и улучшает условия, при которых можно наблюдать объект, подлежащий тестированию.
Согласно еще одному отличительному признаку изобретения между двумя призмами устанавливают экран, являющийся непроницаемым для ультрафиолетового излучения, чтобы предотвратить захват паразитного света непосредственно средствами наблюдения, при этом непроницаемый экран фиксируют на опоре или формируют посредством опоры, удерживающей, например, две призмы.
В эндоскопе согласно изобретению также можно обеспечить схождение оси наблюдения и оси освещения по существу на определенном расстоянии в боковом направлении от трубки эндоскопа, чтобы добиться лучшего освещения и лучшего наблюдения объектов, расположенных на упомянутом расстоянии.
Изобретение можно будет лучше понять, а его другие отличительные признаки, детали и преимущества будут более ясны при чтении следующего далее описания, представленного в качестве примера, в котором сделаны ссылки на прилагаемые фигуры, на которых:
на фиг.1 представлен схематический вид в перспективе известного из уровня техники эндоскопа;
на фиг.2 представлен схематический вид в перспективе эндоскопа согласно изобретению;
на фиг.3 представлен фрагментарный вид, демонстрирующий конкретный способ установки призм эндоскопа согласно изобретению;
на фиг.4 представлен разнесенный схематический вид в перспективе, показывающий, как призмы эндоскопа согласно изобретению установлены с возможностью поворота.
Вначале обратимся к фиг.1, на которой представлен известный из уровня техники эндоскоп, по существу содержащий жесткую прямолинейную трубку 10, содержащую средства освещения и средства наблюдения, при этом трубка 10 имеет ближний конец, образующий рукоятку 12 и обеспеченный кольцом 14 окуляра, и дальний конец 16 для введения в кожух, например, через выполненное в нем отверстие небольшого диаметра.
Средства освещения, помещенные в трубку 10, содержат проводник 18 света, например оптико-волоконный кабель, ближний конец которого установлен в соединительном гнезде 20, удерживаемом рукояткой 12 окуляра и предназначенном для приема конца осветительного кабеля 22, подсоединенного к источнику белого света. Дальний конец 24 проводника 18 света имеет изгиб, проходящий, например, фактически под прямым углом, посредством чего образуется ось 26 освещения, которая наклонена по отношению к продольной оси 28 эндоскопа.
Средства наблюдения содержат призму 30 визуального отображения, которая установлена на продольной оси 28 эндоскопа у его дальнего конца и которая связана со средствами передачи изображения, помещенными в трубку 10 на оси 28 и включающими в себя объектив 32 для формирования изображения и последовательность ахроматических линз 34 совместно с подвижной в осевом направлении линзой 36 окуляра, которая служит для регулирования фокуса изображения путем ее перемещения в продольном направлении 38. Призма 30 определяет ось 40 наблюдения, которая по существу параллельна оси 26 освещения и образована, например, однонаправленной отражающей призмой, которая формирует перевернутое изображение. В этих случаях на оси 28 эндоскопа между линзой 36 и кольцом 14 может быть установлена коррекционная призма 42 для корректировки изображения.
Этот известный из уровня техники эндоскоп обеспечивает возможность осмотра объектов, освещаемых белым цветом, но не может быть использован для отражения дефектов такого типа, которые выявляются веществами для проведения исследования путем проникновения, поскольку для этого требуется, чтобы дефекты были освещены ультрафиолетовым излучением.
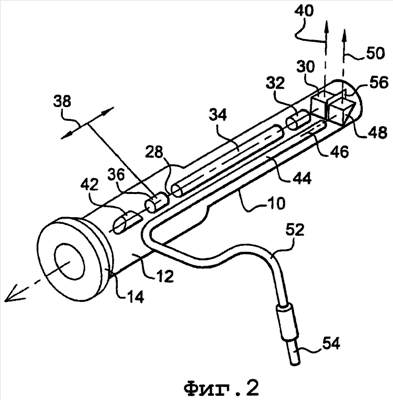
Теперь обратимся к фиг.2, которая представляет собой схему варианта осуществления конструкции эндоскопа согласно изобретению.
Этот эндоскоп содержит такую же прямолинейную жесткую трубку 10, как и трубка, показанная на фиг.1, и средства наблюдения, которые подобны описанным выше средствам наблюдения, содержащим призму 30 визуального отображения, у которой ось 40 наклонена по отношению к продольной оси 28 трубки 10, объектив 32, последовательность ахроматических линз 34, окуляр 36, выполненный с возможностью перемещения в осевом направлении, как показано стрелкой 38, для регулирования фокуса изображения, корректирующую призму 42 и кольцо 14, установленное на конце рукоятки эндоскопа 12.
Средства освещения содержат средства 44 направления ультрафиолетового излучения, находящиеся в трубке 10 и проходящие вдоль оси 28, при этом дальний конец 46 направляющих средств является прямолинейным и параллелен оси 28 для их подведения к однонаправленной отражательной призме 48 того же самого типа, что и призма 30 средств наблюдения, причем призма 48 отклоняет луч ультрафиолетового излучения, проходящий от направляющих средств 44, так, чтобы он проходил в направлении 50, которое фактически параллельно оси 40 визуального отображения.
Ближний конец 52 средств 44 для направления излучения находится снаружи эндоскопа и включает в себя концевую часть 54 для соединения с источником ультрафиолетового излучения.
В этом случае средства 44 для направления ультрафиолетового излучения могут быть выполнены из кварцевых волокон, из волокон, изготовленных из соответствующего пластика, либо могут представлять собой жидкий проводник (оболочку, заполненную соответствующей жидкостью, которая проницаема под действием ультрафиолетового излучения).
В варианте конструкции ближний конец средств 44 для направления ультрафиолетового излучения может быть соединен с соединительным гнездом, удерживаемым рукояткой 12 эндоскопа, как и в эндоскопе, показанном на фиг.1, при этом к гнезду может быть подсоединен кабель для подведения ультрафиолетового излучения, обеспеченный соответствующей концевой частью. Средства 44 для направления светового излучения предпочтительно изготавливают из кварцевых волокон, а наружный кабель предпочтительно представляет собой жидкий кабель.
Осветительную призму 48 изготавливают из кварца или из стекла, которое проницаемо ультрафиолетовым излучением и поэтому с весьма высокой эффективностью (например, более 99%) передает ультрафиолетовое излучение, подаваемое наружным источником.
Во всех случаях источник ультрафиолетового излучения, подсоединенный к направляющим средствам 44, включает в себя полосный фильтр, сцентрированный на длине волны ультрафиолетового излучения, требуемой пользователем эндоскопа.
Призмы 30 и 48 установлены в непосредственной близости от дальнего конца трубки 10, как можно ближе к этому концу, а между двумя призмами установлен экран 56, который непроницаем ультрафиолетовым излучением, чтобы избежать какого-либо паразитного доступа ультрафиолетового излучения к призме 30, объективу 32 и к линзам 34 средств наблюдения.
На фиг.3 схематически показано, что, по меньшей мере, одна из призм 30, 48 наклонена в боковом направлении к другой призме, так что ось 40 визуального отображения и ось 50 освещения сходятся, по меньшей мере, приблизительно на определенном расстоянии от эндоскопа, образуя между собой небольшой угол 52. Это улучшает освещение и возможность наблюдения объектов, которые расположены на радиальном расстоянии от эндоскопа, приблизительно соответствующем расстоянию, на котором сходятся оси 40 и 50.
Ориентации этих осей относительно продольной оси 28 эндоскопа могут быть фиксированы и заданы для возможности наблюдения в прямом направлении (по отношению к эндоскопу), в боковом направлении (под углом примерно 90° к продольной оси 28) или в обратном направлении (если смотреть в направлении задней стороны эндоскопа).
В варианте конструкции, который схематически показан на фиг.4, призмы 30 и 48 могут быть установлены на общей опоре 58, которая сама по себе установлена с возможностью поворота вокруг поперечной оси 60, как показано двумя стрелками 62, при этом поперечная ось 60 перпендикулярна продольной оси 28 эндоскопа и перпендикулярна или фактически перпендикулярна осям 40 и 50 наблюдения и освещения, а эти оси параллельны или же сходятся, как показано на фиг.3.
Опора 58 может включать в себя два корпуса 64, 66, предназначенных соответственно для приема призмы 30 и призмы 48, причем эти корпусы отделены промежуточной перегородкой 68, формирующей экран между двумя призмами.
Ось 60 поворота опоры 58 реализуется посредством приемлемых средств, например двух диаметрально противоположных коротких выступов, удерживаемых дальним концом трубки 10 и входящих в зацепление с двумя отверстиями в опоре.
Предпочтительно, чтобы были обеспечены средства для выполнения поворота опоры 58 вокруг оси 60 с управлением от ближнего конца эндоскопа, причем эти средства, например, содержат продольную планку 70, дальний конец которой шарнирно прикреплен к опоре 58 вокруг оси, параллельной оси 60, а ее ближний конец прикреплен к трубке 72, которая с возможностью скольжения установлена внутри трубки 10 эндоскопа, при этом ближний конец трубки 72 имеет возможность поступательного перемещения в осевом направлении посредством пользователя.
Дальний конец планки 70, например, содержит поперечный цилиндрический палец 74, заходящий в поперечное полуцилиндрическое углубление 76 донной части опоры 58.
Указанное использование позволяет пользователю поворачивать опору 58 вокруг оси 60 и таким образом управлять осью 40 наблюдения и осью 50 освещения путем поворота вокруг упомянутой оси для обеспечения возможности наблюдения в прямом, боковом или обратном направлениях.
Формула изобретения
1. Эндоскоп с отклоненным удаленным визуальным отображением, содержащий жесткую трубку, вмещающую в себя средства освещения и средства наблюдения, содержащие отклоняющие призмы, установленные на дистальном конце трубки, средства для направления света, по существу проходящие от одного конца трубки к другому концу до отклоняющей призмы средств освещения, и средства передачи изображения, проходящие от отклоняющей призмы средств наблюдения к ближнему концу трубки, в котором две отклоняющие призмы средств освещения и средств наблюдения расположены в трубке поперечно рядом друг с другом и ориентированы с возможностью отклонения луча освещения, подаваемого направляющими средствами, в направлении, которое по существу параллельно оси наблюдения призмы средств наблюдения, и в котором между двумя призмами установлен экран, непроницаемый ультрафиолетовым излучением.
2. Эндоскоп по п.1, в котором средства для направления света представляют собой средства для направления ультрафиолетового излучения и выходят в продольном направлении у дистального конца трубки к отклоняющей призме средств освещения.
3. Эндоскоп по п.1, в котором средства передачи изображения содержат объектив и последовательность ахроматических линз совместно с ближней коррекционной призмой для коррекции перевернутого изображения, передаваемого дистальной отклоняющей призмой.
4. Эндоскоп по п.1, в котором две отклоняющие призмы жестко установлены на общей опоре, имеющей возможность поворота вокруг поперечной оси, перпендикулярной или по существу перпендикулярной оси наблюдения и оси освещения.
5. Эндоскоп по п.4, который включает в себя средства для управления поворотом опоры с ближнего конца трубки.
6. Эндоскоп по п.4, в котором экран удерживается или образован опорой несущей призмы.
7. Эндоскоп по п.1, в котором средства для направления ультрафиолетового излучения содержат кабель из кварцевых волокон или кабель из волокон, изготавливаемых из подходящего пластика, либо герметичную оболочку, заполненную соответствующей жидкостью.
8. Эндоскоп по п.1, в котором средства для направления ультрафиолетового излучения включают в себя ближний конец снаружи от трубки, обеспеченный концевой частью для соединения с источником ультрафиолетового излучения.
9. Эндоскоп по п.1, в котором средства для направления ультрафиолетового излучения имеют ближний конец, установленный в гнезде, прикрепленном к трубке и предназначенном для соединения с проводником света снаружи от трубки.
10. Эндоскоп по п.9, в котором проводник света снаружи от трубки представляет собой оболочку, заполненную соответствующей жидкостью.
11. Эндоскоп по п.1, в котором отклоняющую призму средств освещения изготавливают из кварца или из стекла, которое проницаемо ультрафиолетовым излучением.
12. Эндоскоп с отклоненным удаленным визуальным отображением, содержащий жесткую трубку, вмещающую в себя средства освещения и средства наблюдения, содержащие отклоняющие призмы, установленные на дистальном конце трубки, средства для направления света, по существу проходящие от одного конца трубки к другому концу до отклоняющей призмы средств освещения, и средства передачи изображения, проходящие от отклоняющей призмы средств наблюдения к ближнему концу трубки, в котором две отклоняющие призмы средств освещения и средств наблюдения расположены в трубке поперечно рядом друг с другом так, что ось освещения отклоняющей призмы средств освещения и ось наблюдения отклоняющей призмы средств наблюдения по существу сходятся, и в котором между двумя призмами установлен экран, непроницаемый ультрафиолетовым излучением.
РИСУНКИ
|
|