|
|
(21), (22) Заявка: 2007133965/09, 11.09.2007
(24) Дата начала отсчета срока действия патента:
11.09.2007
(46) Опубликовано: 10.06.2009
(56) Список документов, цитированных в отчете о поиске:
SU 1197123 А, 07.12.1985. RU 35904 U1, 10.02.2004. RU 2071116 C1, 27.12.1996. WO 00/13348 A1, 09.03.2000. US 4723303 A, 02.02.1988. EP 0969624 A2, 05.01.2000.
Адрес для переписки:
355029, г.Ставрополь, пр-кт Кулакова, 2, СевКавГТУ
|
(72) Автор(ы):
Федоренко Владимир Васильевич (RU), Винограденко Алексей Михайлович (RU)
(73) Патентообладатель(и):
Государственное образовательное учреждение высшего профессионального образования “Северо-Кавказский государственный технический университет” (RU)
|
(54) УСТРОЙСТВО ИЗМЕРЕНИЯ КАЧЕСТВА КАНАЛОВ ПЕРЕДАЧИ ДИСКРЕТНОЙ ИНФОРМАЦИИ
(57) Реферат:
Изобретение относится к электросвязи и может использоваться для прогнозирующего контроля качества каналов передачи дискретной информации непрерывного действия в условиях помех. Достигаемый технический результат – повышение точности контроля качества канала передачи дискретной информации за счет анализа его вероятности безотказной работы. Принцип работы устройства основан на вычислении вероятности безотказной работы. Устройство содержит формирователь интервала времени (14), счетчик (4), детектор (1), пороговые блоки (3, 5, 11), ключ (7), блоки вычисления экспоненты (6, 10), элемент ИЛИ (12), индикатор (13), блок вычисления натурального логарифма (8), блок умножения (9), анализатор искажений (2). 1 ил.
Изобретение относится к электросвязи и может использоваться для прогнозирующего контроля качества каналов передачи дискретной информации непрерывного действия в условиях помех.
Известно устройство измерения качества каналов передачи дискретной информации, содержащее детектор, последовательно соединенные первый пороговый блок и счетчик, формирователь временного интервала, выход которого соединен со входом опроса счетчика, ключ, второй и третий пороговые блоки, элемент ИЛИ и индикатор (см. авторское свидетельство СССР 1197123, кл. H04L 11/08, опубл. 07.12.1985 г.).
Недостатком предлагаемого изобретения является низкая точность контроля качества канала передачи дискретной информации. Действительно, предлагаемое устройство не позволяет определить вероятность безотказной работы канала передачи дискретной информации, которая является основной характеристикой качества.
Технический результат – повышение точности контроля качества канала передачи дискретной информации за счет анализа вероятности его безотказной работы.
Для достижения технического результата изобретения в устройство измерения качества канала передачи дискретной информации, содержащее детектор, последовательно соединенные формирователь временного интервала и счетчик, первый, второй и третий пороговые блоки, ключ, элемент ИЛИ, индикатор работоспособности, дополнительно введены анализатор искажений, вход которого соединен с выходом детектора, а выход со входом последовательно соединенных первого порогового блока и счетчика, блок вычисления экспоненты, вход которого соединен с выходом счетчика, а выход с объединенными входами ключа и второго порогового блока, последовательно соединенные блок вычисления натурального логарифма, умножитель и второй блок вычисления экспоненты, выход которого соединен с входом третьего порогового блока, выход которого соединен с первым входом элемента ИЛИ, второй вход которого соединен с выходом второго порогового блока, выход элемента ИЛИ соединен со входом индикатора, вход блока вычисления натурального логарифма соединен с выходом ключа, вход детектора соединен с выходом промежуточной частоты радиоприемника.
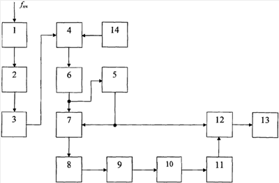
На чертеже представлена структурная электрическая схема предлагаемого устройства.
Устройство измерения качества канала передачи дискретной информации содержит последовательно соединенные детектор 1, вход которого соединен с выходом промежуточной частоты супергетеродинного радиоприемника (не показан), анализатор искажений 2, предназначенный для измерения временных искажений, принимаемых информационных посылок, первый пороговый блок 3, счетчик 4, блок 6 вычисления экспоненты, ключ 7, блок 8 вычисления натурального логарифма, умножитель 9, блок 10 вычисления экспоненты, третий пороговый блок 11, элемент ИЛИ 12 и индикатор 13, второй пороговый блок 5, вход которого соединен с выходом первого блока 6 вычисления экспоненты, а выход со вторым входом элемента ИЛИ 12.
Важным показателем качества канала передачи дискретной информации является вероятность безотказной работы P(t), которая определяется

где – интенсивность отказов.
Вероятность безотказной работы канала передачи дискретной информации за интервал времени  

Интервал времени  выбирается исходя из характеристик канала связи и трактов приема и обработки дискретных сигналов.
Через j интервалов времени, j=2, 3, n, где n – максимальный интервал времени прогнозирования, задаваемый исходя из точности предъявляемой к прогнозированию, вероятность безотказной работы определится

Решая систему уравнений (2) и (3), получим

Следовательно, вероятность безотказной работы канала передачи дискретной информации на j интервале времени прогнозирования зависит от вероятности безотказной работы на интервале времени текущей оценки канала передачи дискретной информации и номера интервала времени прогнозирования j.
Анализатор искажений 2 предназначен для измерения временных искажений дискретных сигналов, вносимых каналом и трактами приема. Если искажения превышают ±20%, то на выходе порогового блока 3 появляется сигнал “Авария”, количество которых подсчитывается счетчиком 4 за интервал времени, задаваемый формирователем 14. На выходе счетчика 4 присутствует сигнал, равный количеству k отказов в работе канала связи за интервал времени  . Тогда интенсивность отказов канала передачи дискретной информации

Блок 6 предназначен для вычисления величины

Если вероятность безотказной работы превышает установленный вторым блоком 5 порог, то на выходе блока сигнал “Авария”, который поступает на вход управления ключа 7, препятствуя прохождению сигнала с выхода блока вычисления 6 экспоненты на вход блока 8 вычисления натурального логарифма. Если вероятность безотказной работы канала передачи дискретной информации не превышает установленной нормы, то на выходе второго порогового блока присутствует сигнал “Норма”, который разрешает поступление сигнала с выхода блока 6 на вход блока 8 вычисления. На выходе умножителя присутствует величина jlnP1( ). Блок вычисления 10 предназначен для вычисления экспоненты, то есть величины

Если вероятность безотказной работы канала передачи дискретной информации на j интервале времени прогнозирования не превышает установленного порога с помощью блока 11, то на выходе порогового блока 11 присутствует сигнал “Норма”, который поступает на первый вход элемента ИЛИ. Индикатор 13 предназначен для отображения оценки качества канала передачи дискретной информации. Если вероятность -Р(j ) превышает установленный порог, то на выходе третьего порогового блока 11 присутствует сигнал “Авария”, отображаемый индикатором 13.
Технико-экономические преимущества заявляемого изобретения по сравнению с устройством-прототипом заключаются в повышении точности контроля качества канала передачи дискретной информации за счет анализа вероятности его безотказной работы. Применение предлагаемого устройства для измерения качества декаметровых каналов передачи дискретной информации позволит повысить их коэффициент готовности на 5-7%, за счет сокращения интервалов времени пребывания элементов канала передачи дискретной информации в состоянии отказа. Применение предлагаемого устройства позволит повысить коэффициент технического использования канала передачи дискретной информации на 5-10%.
Формула изобретения
Устройство измерения качества каналов передачи дискретной информации, содержащее последовательно соединенные формирователь интервала времени и счетчик, детектор, вход которого соединен с выходом промежуточной частоты супергетеродинного приемника, первый пороговый блок, выход которого соединен с входом счетчика, ключ, последовательно соединенные второй пороговый блок, выход которого соединен со входом управления ключа, а вход соединен с выходом первого блока вычисления экспоненты, элемент ИЛИ и индикатор, третий пороговый блок, выход которого соединен с первым входом элемента ИЛИ, отличающееся тем, что дополнительно введены последовательно соединенные блок вычисления натурального логарифма, вход которого соединен с выходом ключа, блок умножения, блок вычисления экспоненты, выход которого соединен с входом третьего порогового блока, первый блок вычисления экспоненты, вход которого соединен с выходом счетчика, а выход со входом ключа, анализатор искажений, вход которого соединен с выходом детектора, а выход со входом первого порогового блока.
РИСУНКИ
|
|