|
|
(21), (22) Заявка: 2007102059/09, 21.06.2005
(24) Дата начала отсчета срока действия патента:
21.06.2005
(30) Конвенционный приоритет:
21.06.2004 US 60/581,970 31.05.2005 US 60/686,132 17.06.2005 US 11/156,176
(43) Дата публикации заявки: 27.07.2008
(46) Опубликовано: 10.06.2009
(56) Список документов, цитированных в отчете о поиске:
RU 2000127752 А, 10.11.2002. US 2002/173325 A1, 21.11.2002. GB 2290196 A, 13.12.1995. WO 2004/028191 A1, 01.04.2004. WO 2004/001619 A1, 31.12.2003.
(85) Дата перевода заявки PCT на национальную фазу:
22.01.2007
(86) Заявка PCT:
US 2005/022022 20050621
(87) Публикация PCT:
WO 2006/002214 20060105
Адрес для переписки:
129090, Москва, ул. Б.Спасская, 25, стр.3, ООО “Юридическая фирма Городисский и Партнеры”, пат.пов. Ю.Д.Кузнецову, рег. 595
|
(72) Автор(ы):
ДЖИЛЛ Харлин К. (US), РАЗДАН Ашу (US), АНАНТАНАРАЯНАН Арулможи Каси (US), РОУЗЕН Эрик К. (US)
(73) Патентообладатель(и):
КВЭЛКОММ ИНКОРПОРЕЙТЕД (US)
|
(54) АСИНХРОННАЯ ПЕРЕДАЧА СИГНАЛОВ И ДОСТАВКА ДАННЫХ В СИСТЕМЕ БЕСПРОВОДНОЙ СВЯЗИ
(57) Реферат:
Заявлены система и способ для сигнализации и доставки данных групповой связи, таких как данные установления связи «нажать для разговора» (HDP), на неактивное беспроводное телекоммуникационное устройство через канал управления в сети беспроводной связи. Технический результат состоит в снижении времени ожидания при установке HDP. Для этого каждое беспроводное телекоммуникационное устройство способно направлять один поток групповой связи к обозначенной целевой группе других беспроводных телекоммуникационных устройств. Причем беспроводное телекоммуникационное устройство имеет неактивное состояние, в котором беспроводные телекоммуникационные устройства соединяются каналом управления с коммуникационным сервером, и активное состояние, в котором беспроводное телекоммуникационное устройство соединяется выделенным каналом связи с коммуникационным сервером. Беспроводное телекоммуникационное устройство принимает данные установления групповой связи через канал управления для входящих групповых передач, и, таким образом, доставка происходит без полного установления выделенного канала связи к этому беспроводному телекоммуникационному устройству. 5 н. и 15 з.п. ф-лы, 8 ил.
Перекрестная ссылка на родственные заявки
Данная заявка испрашивает приоритет предварительной патентной заявки США 60/581970 от 21 июня 2004 г.; предварительной патентной заявки США 60/686132 от 31 мая 2005 г. Содержание этих документов включено сюда путем ссылки.
Предшествующий уровень техники
1. Область техники, к которой относится изобретение
Настоящее изобретение в общем относится к беспроводной передаче данных. Более конкретно, настоящее изобретение относится к системе и способу для асинхронной передачи сигналов (сигнализации) и доставке данных на неактивное беспроводное телекоммуникационное устройство в синхронном цикле поисковых вызовов в беспроводной телекоммуникационной системе.
2. Описание предшествующего уровня техники
В беспроводной сети пользователи беспроводных телекоммуникационных устройств осуществляют связь через эфирный интерфейс с центральным компьютером. Это может быть выполнено непосредственно, как в случае беспроводной ЛС (локальной сети) в среде учреждения, или это может быть выполнено через оборудование инфраструктуры сотовой связи, как в случае применения беспроводных телефонов. Один тип системы персональной связи представляет собой систему нажать для разговора (push-to-talk; HDP) между передвижными беспроводными телекоммуникационными устройствами. Соединение HDP обычно инициируется посредством одного нажатия кнопки на беспроводном устройстве, которое активизирует полудуплексную линию связи между говорящим абонентом и каждым устройством, являющимся членом группы, и как только кнопка отпущена, устройство может принимать входящие передачи HDP. В некоторых компоновках говорящий абонент HDP имеет “минимальный уровень”, при котором никакой другой член группы не может говорить в то время, как говорит говорящий абонент. Как только говорящий абонент отпускает кнопку HDP, любой другой индивидуальный член группы может включать свою кнопку HDP, и он будет иметь минимальный уровень.
Конкретная группа HDP беспроводных устройств, принимающих информацию, для осуществляющего связь беспроводного устройства обычно определяется каналом передачи информации, а сами беспроводные устройства не обеспечивают возможность модифицирования группы, то есть включения или удаления индивидуальных абонентов из группы, или преднамеренного управления обменом информацией для ее приема каким-либо меньшим количеством членов, чем полная группа. Группа HDP может обеспечивать речевое диспетчерское обслуживание, которое действует через стандартную коммерческую беспроводную инфраструктуру, со связью между оконечными точками, которая происходит в пределах виртуальных групп, в которых голос одного “диктора” транслируется к одному или больше “слушателям”. Один пример этого типа связи обычно упоминается как диспетчерский вызов или просто вызов. Вызов представляет собой конкретизацию группы, которая определяет характеристики вызова. Группа по существу определяется перечнем членов и связанной информацией, такой как название группы или ИД (идентификатор) группы. При отсутствии беспроводного канала многоадресной рассылки каждая группа формируется посредством комбинации отдельных непосредственных соединений между каждой оконечной точкой и коммуникационными серверами групповой связи, назначаемыми для управления вызовом.
В типичный вызов HDP вовлечены два пользователя, которые редко располагаются в пределах одного и того же сектора связи, так что передача данных и дублирование передачи данных легче реализуются через существующую телекоммуникационную инфраструктуру. Однако маленькая, но очень важная часть вызовов HDP вовлекает большее количество участников вызова, многие из которых также могут быть расположены в пределах одного и того же сектора; одним таким примером являются сценарии оповещения касательно общественной безопасности.
Возникает одна проблема, заключающаяся в том, что беспроводному телекоммуникационному устройству, вероятно, придется ожидать выделенный канал связи для начального установления групповой связи, и такое время ожидания является весьма заметным и для говорящего абонента, и для пользователя. Для беспроводных устройств, которые находятся в неактивном состоянии, то есть без активных каналов широковещательной передачи, многие системы периодически выполняют поисковый вызов беспроводного устройства, чтобы убедиться, что система знает о местоположении этого устройства, но такое выполнение поискового вызова может быть ближайшей благоприятной возможностью для передачи данных на беспроводные устройства и установления связи HDP. Таким образом, такая система и способ могут снижать время ожидания при установлении HDP или прямой групповой связи, устанавливая групповую связь без ожидания следующего поискового вызова или устанавливая выделенный канал, на что прежде всего направлено настоящее изобретение.
Сущность изобретения
Настоящее изобретение, в одном аспекте, представляет систему и способ для передачи сигналов и доставки данных групповой связи, таких как данные установления HDP связи, к неактивному беспроводному телекоммуникационному устройству через канал управления от коммуникационного сервера в сети беспроводной связи. Каждое из группы беспроводных телекоммуникационных устройств способно направлять один поток групповой связи к обозначенной целевой совокупности других беспроводных телекоммуникационных устройств. Каждое из этих беспроводных телекоммуникационных устройств имеет неактивное состояние, в котором беспроводное телекоммуникационное устройство соединяется непрерывным каналом управления с коммуникационным сервером, и активное состояние, в котором беспроводное телекоммуникационное устройство соединяется выделенным каналом связи с коммуникационным сервером, когда это необходимо. Чтобы ускорять установление групповой связи, беспроводное телекоммуникационное устройство принимает данные установления групповой связи через канал управления для входящих групповых передач, с такой доставкой, происходящей вне синхронных поисковых вызовов или выделенного канала трафика (информационного обмена) от коммуникационного сервера.
В одном варианте осуществления обеспечена система для передачи сигналов и доставки данных к беспроводному телекоммуникационному устройству в сети беспроводной связи, включающей в себя множество беспроводных телекоммуникационных устройств, в которой способные осуществлять групповую связь беспроводные телекоммуникационные устройства способны направлять один поток групповой связи к обозначенной совокупности из множества беспроводных телекоммуникационных устройств. Беспроводное телекоммуникационное устройство групповой связи дополнительно принимает данные установления групповой связи для входящих групповых передач для этого беспроводного телекоммуникационного устройства. Система также имеет коммуникационный сервер, который поддерживает связь с каждым из множества беспроводных телекоммуникационных устройств по меньшей мере через один канал управления, и этот коммуникационный сервер периодически выполняет поисковый вызов каждого неактивного беспроводного телекоммуникационного устройства из множества беспроводных телекоммуникационных устройств, чтобы по выбору подсоединять выделенный канал связи, в котором при желании открывает выделенный канал широковещательной передачи для упомянутого беспроводного телекоммуникационного устройства для прямой групповой связи с этим беспроводным телекоммуникационным устройством, причем коммуникационный сервер посылает по меньшей мере данные установления групповой связи через канал управления на неактивное беспроводное телекоммуникационное устройство до установления выделенного канала связи с этим беспроводным телекоммуникационным устройством.
В одном варианте осуществления обеспечен коммуникационный сервер, который поддерживает связь со множеством беспроводных телекоммуникационных устройств, в котором совокупность беспроводных телекоммуникационных устройств способна направлять один поток групповой связи к другим членам совокупности из множества беспроводных телекоммуникационных устройств и где каждый из этой совокупности беспроводных телекоммуникационных устройств имеет неактивное состояние, в котором беспроводное телекоммуникационное устройство соединяется по меньшей мере одним непрерывным каналом управления с коммуникационным сервером, и активное состояние, в котором беспроводное телекоммуникационное устройство соединяется одним или больше выделенных каналов связи с коммуникационным сервером. Коммуникационный сервер периодически выполняет поисковый вызов каждого неактивного беспроводного телекоммуникационного устройства из множества беспроводных телекоммуникационных устройств и дополнительно посылает данные установления групповой связи для входа передач к каждому члену из совокупности беспроводных телекоммуникационных устройств, когда это необходимо. При желании открыть выделенный канал широковещательной передачи для неактивного беспроводного телекоммуникационного устройства для прямой групповой связи с этим беспроводным телекоммуникационным устройством коммуникационный сервер посылает по меньшей мере данные установления групповой связи через канал управления на неактивное беспроводное телекоммуникационное устройство до соединения выделенного канала связи с этим беспроводным телекоммуникационным устройством.
В одном варианте осуществления обеспечен способ передачи сигналов и доставки данных через беспроводную сеть связи от коммуникационного сервера к членам совокупности беспроводных телекоммуникационных устройств, включающий в себя этапы подсоединения канала управления между коммуникационным сервером и одним или больше неактивными беспроводными телекоммуникационными устройствами, периодического выполнения поискового вызова каждого из неактивных беспроводных телекоммуникационных устройств от коммуникационного сервера групповой связи и при желании открывания выделенного канала широковещательной передачи для неактивного беспроводного телекоммуникационного устройства для прямой групповой связи с этим беспроводным телекоммуникационным устройством, коммуникационный сервер посылает по меньшей мере данные установления групповой связи через канал управления на неактивное беспроводное телекоммуникационное устройство до соединения выделенного канала связи с этим беспроводным телекоммуникационным устройством. Подсоединенный канал управления может быть синхронным или асинхронным каналом.
Поэтому система и способ по настоящему изобретению могут запускать установление групповой связи без ожидания либо выделенного канала связи, либо периодического поискового вызова неактивного беспроводного устройства. Следовательно, система и способ могут снижать до минимума начальное время ожидания для групповой связи от говорящего абонента к пользователю. Дополнительно, постольку поскольку через канал управления посылается минимальный поток информации, использование системы и способа минимально затрагивает рабочие параметры беспроводной сети связи.
Цели, преимущества и признаки настоящего изобретения станут очевидными после обзора сформулированного ниже краткого описания чертежей, подробного описания изобретения и формулы изобретения.
Краткое описание чертежей
Фиг.1 – характерная схема беспроводной сети с обозначенной группой HDP беспроводных телекоммуникационных устройств, поддерживающих связь с коммуникационным сервером групповой связи и другими компьютерными устройствами через беспроводную сеть.
Фиг.2 – характерная схема одного варианта осуществления беспроводной сети в общей телекоммуникационной конфигурации сотовой связи, имеющей серию коммуникационных серверов групповой связи, управляющих связью между беспроводными телекоммуникационными устройствами членов группы HDP.
Фиг.3 – блок-схема, иллюстрирующая компьютерную платформу беспроводного телекоммуникационного устройства с возможностью HDP.
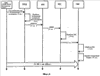
Фиг.4 – схема продвижения вызова для передачи сигналов прикладного уровня для установления связи HDP.
Фиг.5 – схема обработки вызова при передаче сигналов прикладного уровня для установления оповещения.
Фиг.6 – схема обработки вызова, которая иллюстрирует возможные задержки между отдельными компонентами при установлении связи HDP с целевым беспроводным телекоммуникационным устройством.
Фиг.7 – схема обработки вызова, иллюстрирующая прямую передачу данных в сообщении “DataOverSignaling” (данные через передачу сигналов) через канал управления на целевое беспроводное устройство (АТ).
Фиг.8 – блок-схема алгоритма одного варианта осуществления процесса на коммуникационном сервере групповой связи для отправления данных установления групповой связи на целевое беспроводное телекоммуникационное устройство, если присутствует синхронный/асинхронный канал управления.
Подробное описание изобретения
Со ссылкой на чертежи, на которых подобные ссылочные позиции повсюду представляют подобные элементы, отметим, что фиг.1 иллюстрирует один вариант осуществления беспроводной телекоммуникационной системы 10 между группой беспроводных телекоммуникационных устройств (целевой совокупностью 12) в беспроводной сети 20. В данном описании в группе HDP находятся одно или большее количество беспроводных телекоммуникационных устройств, таких как беспроводной телефон 14, интеллектуальный пейджер 16 и персональный цифровой ассистент (ПЦА) 18, с другими беспроводными телекоммуникационными устройствами в беспроводной сети 20. В системе 10 каждое беспроводное телекоммуникационное устройство 14, 16, 18 способно по выбору непосредственно осуществлять связь через беспроводную сеть 20 связи с целевой совокупностью 12 из одного или больше других беспроводных телекоммуникационных устройств с множеством. Например, целевой совокупностью для сотового телефона 14 могут быть все устройства в целевой совокупности 12 или ее подмножество, такое как пейджер 16 и ПЦА 18.
В частности, система 10 может доставлять информацию, такую как речевая информация, мультимедиа или другие виды, по очень большому количеству вызовов HDP (или других подобных услуг), определенных способом, подходящим для данного случая. Эти вызовы HDP могут затрагивать очень большое количество участников вызова (несколько сотен), которые могут быть рассеяны по беспроводной сети 20 оператора или которые могут быть все расположены в нескольких секторах на одних и тех же сетевых ресурсах.
В одном варианте осуществления коммуникационный сервер 32 групповой связи по выбору принимает запросы на установление непосредственной связи между поддерживающими связь беспроводными телекоммуникационными устройствами 14, 16, 18 и одним или больше другими беспроводными телекоммуникационными устройствами в целевой совокупности 12, обозначенной для поддерживающего связь беспроводного телекоммуникационного устройства. Коммуникационный сервер 32 тогда по выбору устанавливает требуемую прямую связь, такую как речевая связь HDP. Идентификационные данные целевой совокупности 12 являются по выбору доступными для коммуникационного сервера 32 групповой связи, например являются резидентными для коммуникационного сервера 32 групповой связи или находятся в подсоединенной базе 34 данных или, возможно, на другом компьютерном устройстве, типа сервера 36 регулирования пакетированных потоков (как обычно бывает в инфраструктуре сети).
Система 10 обеспечивает возможность передачи сигналов и доставки данных групповой связи на беспроводное телекоммуникационное устройство 14, 16, 18 в беспроводной сети 20 связи. В этом варианте осуществления каждое беспроводное телекоммуникационное устройство 14, 16, 18 из совокупности 12 может направлять один поток групповой связи к обозначенной группе из совокупности 12. Как дополнительно описано в данном описании, каждое беспроводное телекоммуникационное устройство 14, 16, 18 имеет неактивное состояние, в котором беспроводное телекоммуникационное устройство 14, 16, 18 соединяется по меньшей мере одним непрерывным каналом управления с коммуникационным сервером 32, и активное состояние, в котором беспроводное телекоммуникационное устройство 14, 16, 18 соединяется одним или более выделенными каналами связи с коммуникационным сервером 32, такими как канал информационного обмена (КИО). Беспроводное телекоммуникационное устройство 14, 16, 18 дополнительно принимает данные установления групповой связи для входящих групповых передач с этим беспроводным телекоммуникационным устройством 14, 16, 18, как показано на фиг.8. Коммуникационный сервер 32 поддерживает связь с каждым из беспроводных телекоммуникационных устройств из совокупности 12 по меньшей мере через один канал управления и периодически выполняет поисковый вызов каждого неактивного беспроводного телекоммуникационного устройства 14, 16, 18 из совокупности 12, чтобы определять местоположение в сети этого беспроводного телекоммуникационного устройства 14, 16, 18 и по выбору подсоединять выделенный канал связи в случае необходимости. При желании открыть выделенный канал широковещательной передачи для беспроводного телекоммуникационного устройства 14, 16, 18 для прямой групповой связи с этим беспроводным телекоммуникационным устройством 14, 16, 18 коммуникационный сервер 32 посылает по меньшей мере данные установления групповой связи через канал управления на неактивное беспроводное телекоммуникационное устройство до установления выделенного канала связи с этим беспроводным телекоммуникационным устройством 14, 16, 18, чтобы установить эту групповую связь.
Коммуникационный сервер 32 должен только послать данные установления групповой связи через канал управления, только как отправку других данных, чтобы включить речевую информацию, что является очень трудным для выполнения передачи обслуживания к выделенному каналу связи, однажды подсоединенному. Таким образом, коммуникационный сервер 32 посылает данные установления групповой связи к одному или больше из беспроводных телекоммуникационных устройств 14, 16, 18 совокупности 12 через канал управления, предпочтительно до открытия выделенного канала связи. В то время как коммуникационный сервер 32 может по выбору посылать данные установления групповой связи к одному или больше из беспроводных телекоммуникационных устройств 14, 16, 18 совокупности 12 через канал управления, коммуникационный сервер также может посылать данные установления групповой связи на другие беспроводные телекоммуникационные устройства из совокупности 12 через следующий периодический поисковый вызов или при полном подсоединении выделенного канала связи. Канал управления может быть асинхронным каналом управления, то есть периодически поддерживаемым между базовой станцией 60 и беспроводным устройством, или может быть синхронным каналом управления, то есть поддерживаемым непрерывно.
Обычно имеется одно или больше устройств связи периодического действия, которые соединяют потоки связи между коммуникационным сервером 32 и группой беспроводных телекоммуникационных устройств (совокупностью 12), как показано на фиг.2, и коммуникационный сервер 32 может дополнительно определять, которые члены беспроводных телекоммуникационных устройств способны определять лучший режим связи с беспроводными устройствами 14, 16, 18. Тогда коммуникационный сервер 32 будет предписывать одному или более устройств связи периодического действия, чтобы посылать пакеты данных этим беспроводным телекоммуникационным устройствам из совокупности 12.
Фиг.2 представляет характерную схему одного варианта осуществления беспроводной сети в обычной телекоммуникационной конфигурации сотовой связи, имеющей коммуникационный сервер 32 групповой связи, управляющий передачами между беспроводными устройствами членов группы совокупности (устройствами 70, 72, 74, 76) в системе HDP. Эта беспроводная сеть просто является примерной и может включать в себя любую систему, посредством которой удаленные модули осуществляют эфирную связь друг с другом и/или между и среди компонентов беспроводной сети 20, включающей в себя, без ограничения, системы передачи данных с использованием каналов передачи информации и/или серверов беспроводной сети. Ряд коммуникационных серверов 32 групповой связи соединен с ЛС 50 коммуникационных серверов групповой связи. Беспроводные телефоны могут запрашивать сеансы передачи пакетированных данных (такие как МДКРК (множественный доступ с кодовым разделением каналов)) от коммуникационного сервера (серверов) 32 групповой связи с использованием опции передачи данных.
Коммуникационный сервер (серверы) 32 групповой связи соединен с узлом обслуживания передачи пакетированных данных (УОПД) поставщика услуг беспроводной связи, таким как УОПД 52, показанным здесь в виде резидентного в сети 54, обслуживаемой поставщиком. Каждый УОПД 52 может обеспечивать сопряжение с контроллером базовой станции (КБС) 64 базовой станции 60 через функцию управления пакетами (ФУП) 62. ФУП 62 обычно располагается на базовой станции 60. Сеть 54, обслуживаемая поставщиком, управляет сообщениями (в общем в виде пакетов данных), посылаемыми контроллеру службы передачи сообщений (“КСПС”) 58. Коммуникационная сеть 30 осуществляет связь с КСПС 58 с помощью сети, Интернета и/или обычной телефонной системы (“ОТС”). Как правило, сетевое или Интернет соединение между коммуникационной сетью 54 и КСПС 58 передает данные, а ОТС передают информацию в звуковой форме. КСПС 58 может быть соединен с одной или больше базовыми станциями 60. Подобно сети, обслуживаемой поставщиком, КСПС 58 обычно соединен с переходом к источнику (ПКИ) 66 и с помощью сети и/или Интернета для передачи данных, и с помощью ОТС для передачи информации в звуковой форме. ПКИ 66 в конечном счете выполняет широковещательную передачу к беспроводным устройствам, таким как сотовые телефоны 70, 72, 74, 76, и принимает от них сообщения беспроводным образом посредством службы коротких сообщений (“СКС”) или других способов эфирной связи, известных в технике.
В беспроводных устройствах, которые выделены в совокупность 12 из членов группы, беспроводное устройство может непосредственно соединяться с другим членом совокупности и участвовать в передаче речевых сигналов и данных. Однако все такие прямые передачи происходят через коммуникационный сервер 32 групповой связи или под его управлением. Все пакеты данных устройств не обязательно должны перемещаться непосредственно через коммуникационный сервер 32 групповой связи, но сервер 32 должен быть способен в конечном счете управлять связью, потому что он обычно является единственным компонентом ЛС 30 на стороне сервера, который будет осведомлен и/или сможет извлекать идентификационные данные членов совокупности 12 или направлять идентификационные данные членов совокупности 12 на другое компьютерное устройство.
В варианте осуществления HDP беспроводная система 10 обеспечивает возможность диспетчерского речевого обслуживания, которое действует через стандартную коммерческую беспроводную инфраструктуру (МДКРК, МДЧРК (множественный доступ с частотным разделением каналов), ГСМС (глобальная система мобильной связи) и т.д.). В диспетчерской модели связь между оконечными точками (беспроводными устройствами 14, 16, 18) происходит в пределах виртуальных групп, в которых голос одного “говорящего” транслируется одному или больше “слушателям”. Один пример этого типа связи обычно упоминается как “диспетчерский вызов”. Вызов представляет собой конкретизацию “группы”, которая определяет характеристики вызова. Группа по существу определяется перечнем членов и связанной информацией, такой как название группы или ИД группы. При отсутствии беспроводного канала многоадресной рассылки каждая группа формируется комбинацией отдельных прямых соединений между каждой оконечной точкой и коммуникационным сервером (серверами) 32 групповой связи, назначенным для управления этим вызовом.
Каждая область инфраструктуры HDP развертывается на конкретной части сети передачи пакетированных данных, обслуживаемой поставщиком. Коммуникационный сервер (серверы) 32 групповой связи в пределах этой области может направлять информационный поток между одним или больше узлами УОПД 52 в сети 54, обслуживаемой поставщиком. “Прямой вызов” представляет собой вызов, в котором имеется только два члена, инициатор вызова и адресат вызова, который все еще использует систему HDP. Для этого типа вызова наиболее перспективный сценарий, удовлетворяющий требованиям к рабочим характеристикам, имеет место, когда прямой вызов устанавливается между телефонными трубками и инициатора и адресата, не имеющими активных соединений передачи пакетированных данных, то есть беспроводные устройства 14, 16, 18 не имеют открытого выделенного канала. Наоборот, соединение передачи пакетированных данных инициатора и/или адресата могут быть в активном состоянии, и могут быть доступны выделенные каналы информационного обмена (трафика) во время установления прямого вызова. Сценарий вызова в неактивном состоянии представляет собой сценарий, который обеспечивает самую большую задачу удовлетворения требований к рабочим характеристикам и предотвращение существенного времени ожидания при установлении вызова, как это более полно описано в данном описании.
Фиг.3 представляет блок-схему, иллюстрирующую один вариант осуществления беспроводного телекоммуникационного устройства, являющегося сотовым телефоном 14 с кнопкой 78 HDP, которая открывает прямую связь с целевой совокупностью 12 устройств. Беспроводное устройство 14 также показано, как имеющее графический дисплей 80 для пользователя беспроводного устройства 14. Беспроводное устройство 14 включает в себя компьютерную платформу 82, которая может манипулировать пакетами речевых сигналов и данных и принимать и выполнять программные приложения, передаваемые через беспроводную сеть 20. Компьютерная платформа 80 включает в себя, среди других компонентов, интегральную схему прикладной ориентации (“ИСПО”) 84 или другой процессор, микропроцессор, логическую схему, программируемую вентильную матрицу или другое устройство обработки данных. ИСПО 84 устанавливают во время изготовления беспроводного устройства и обычно не модернизируют. ИСПО 84 или другой процессор выполняет уровень 86 программного интерфейса приложений (“ПИП”), который включает в себя резидентную среду прикладных программных средств, и может включать в себя операционную систему, загруженную в ИСПО 84. Резидентная среда прикладных программных средств обеспечивает сопряжение с любыми резидентными программами в памяти 88 беспроводного устройства. Примером резидентной среды прикладных программных средств является программное обеспечение “бинарная среда выполнения для беспроводных устройств” (BREW), разработанное на фирме Qualcomm® для платформ беспроводных устройств.
Как показано в данном описании, беспроводное устройство может быть сотовым телефоном 14 с графическим дисплеем, но также может быть любым беспроводным устройством с компьютерной платформой, как известно в технике, таким как персональный цифровой ассистент (ПЦА), пейджер с графическим дисплеем или даже отдельная компьютерная платформа, которая имеет портал беспроводной связи, и может иметь иным образом проводное подключение к сети или Интернету. Дополнительно, память 88 может состоять из постоянной памяти или памяти с произвольным доступом (ОЗУ (оперативное запоминающее устройство) и ПЗУ (постоянное запоминающее устройство)), ППЗУ (программируемое ПЗУ), ЭСППЗУ (электрически стираемое ППЗУ), карты флэш-памяти, или любой памяти, обычной для компьютерных платформ. Компьютерная платформа 82 также может включать в себя локальную базу 90 данных для хранения программных приложений, активно не используемых в памяти 88. Локальная база 90 данных обычно содержится в одной или больше ячеек флэш-памяти, но она может быть в любом вторичном или третичном запоминающем устройстве, известном в технике, таком как магнитный носитель, ППЗУ, ЭСППЗУ, оптический носитель, магнитная лента или гибкий или жесткий диск. Беспроводной телефон обычно открывает полнодуплексный канал для дистанционной связи, а в некоторых примерах осуществляет связь через полудуплексный канал, являясь способным только говорить или принимать речевой поток.
В этом варианте осуществления беспроводного устройства 14 компьютерная платформа 82 также включает в себя связной интерфейс 92, включающий в себя интерфейс 94 прямой связи, который может открывать канал прямой связи от беспроводного устройства. Интерфейс 94 прямой связи также может быть частью стандартного связного интерфейса для беспроводного устройства, который обычно переносит речевые сигналы и данные, передаваемые к беспроводному устройству и от него. Интерфейс 92 прямой связи обычно состоит из аппаратного обеспечения, как известно в технике.
Фиг.4 представляет схему обработки вызова при передаче сигналов прикладного уровня для установления связи HDP. Следует отметить, что передача сигналов установления вызова может происходить через официальный канал широковещательной передачи в противоположность непосредственно групповому совместно используемому каналу прямой линии связи, такому как Канал управления. Например, в одной существующей системе связи система использует Канал управления (КУ) и отдельный Канал широковещательной передачи (КШП). Критический показатель рабочих параметров для прямых вызовов включает в себя начальное время ожидания HDP (как показано), где задержка происходит между временем, когда пользователь нажимает кнопку HDP, и временем, когда пользователь уведомляется (либо через звуковое, либо через визуальное средство) о том, что пользователю дано разрешение говорить. Имеется также начальное среднее время ожидания (как показано), состоящее из ожидания, которое происходит между временем, когда инициатор начинает говорить после предоставления ему минимального уровня после того, как первоначально установлен вызов, до момента времени, когда адресат слышит речь инициатора.
Передача сигналов прикладного уровня, показанная на фиг.4, для устанавливания прямого вызова иллюстрирует передачу сообщений прикладного уровня, которыми обмениваются для установления прямого вызова HDP. Схема фиг.4 не идентифицирует какие-либо механизмы передачи сигналов физического уровня, поскольку эта система может быть реализована во множестве различных физических систем.
Фиг.5 представляет схему обработки вызова при передаче сигналов прикладного уровня для установления оповещения. “Оповещение” представляет собой тип вызова, обеспечивающий механизм, с помощью которого пользователь уведомляет другого пользователя о желании осуществить связь в прямом вызове HDP. Оповещающий вызов завершается после того, как произведен обмен несколькими короткими сообщениями прикладного уровня у инициатора, коммуникационного сервера 32 групповой связи и целевого беспроводного устройства 14, 16, 18. Как описано для типов прямого вызова, наиболее перспективный сценарий, удовлетворяющий требованиям к рабочим характеристикам для оповещений, также представляет собой сценарий, когда оповещение посылается и инициатору, и на целевую телефонную трубку, не имеющую активных соединений передачи пакетированных данных, то есть не имеющую никаких активных выделенных каналов. Таким образом, время ожидания оповещения (как показано) представляет собой задержку от момента времени, когда пользователь нажимает кнопку 78 HDP, до момента времени, когда пользователь получает уведомление (или через звуковое, или через визуальное средство), указывающее состояние доставки оповещения. Оповещение может быть установлено на физическом уровне, так что эта схема не идентифицирует какие-либо механизмы передачи сигналов физического уровня.
Фиг.6 представляет схему обработки вызова, которая иллюстрирует возможные задержки между отдельными компонентами при установлении связи HDP с целевым беспроводным телекоммуникационным устройством. Для заканчивающейся в АТ доставки данных, когда АТ находится в режиме работы с выделением отрезков времени, то есть синхронно вызывается поисковым вызовом в “отрезке времени”, существует задержка для любого сообщения передачи сигналов (например, Page (поискового вызова), RouteUpdateRequest (запроса обновления маршрутизации) или DOS (станции вывода данных)), посылаемого на АТ в режиме с выделением отрезков времени. Начало задержки при доставке данных на АТ с выделением отрезков времени происходит, когда коммуникационный сервер 32 групповой связи помещает данные для передачи (по проводу) к АТ в сеть передачи информации. Конец задержки выполнения поискового вызова происходит, когда сообщение сигнализации (начальное сообщение, такое как Page, RouteUpdateRequest или DOS) передано посредством ПКИ 66. Начало установления канала информационного обмена измеряется, когда АТ начинает процедуры локального доступа, чтобы передать пробник по каналу доступа. Эти процедуры включают в себя ожидание начала цикла канала доступа, выполнение проверки сохранения состояния (вероятности того, что выделенный канал будет открыт) и передачу. Конец процедуры установления канала информационного обмена измеряется, когда АТ принимает сообщение подтверждения (RTCAck).
Фиг.7 представляет схему обработки вызова, иллюстрирующую прямую передачу данных в сообщении “DataOverSignaling” (данные через передачу сигналов) по каналу управления на целевое беспроводное устройство (АТ). В реализации этого варианта осуществления, если коммуникационный сервер 32 групповой связи (СД (сети доступа)) выбирает отправку сообщения DOS для всех секторов ПКИ 66 с полномочиями КБС 64, имеется связанная с этим затрата пропускной способности канала управления. Если эта затрата приемлема, никакие дополнительные механизмы не требуются, чтобы поддерживать обработку вызова, иллюстрируемую на фиг.7. Как показано на фиг.7, сервер посылает сообщение DOS на АТ, которое находится в непрерывном режиме работы и не имеет выделенного канала доступа к потоку обмена информацией. Имеется несколько примеров, где СД знает, что АТ находится в непрерывном режиме работы, но не имеет канала информационного обмена. Первым является пример, в котором СД принимает любую передачу от АТ на канале доступа. В таком случае, СД знает, что АТ останется в непрерывном режиме в течение некоторого периода времени после этого, например в течение 1 секунды. Второй случай представляет собой пример, в котором АТ сохраняет открытым канал управления при отсоединении его канала информационного обмена. Когда АТ находится в экономичном/неактивном режиме работы, он продолжает непрерывно контролировать канал управления в течение некоторого периода времени прежде, чем переходит к работе в режиме с выделением отрезков времени, с периодическим синхронным контактом с ПКИ 66. Когда СД знает, что АТ все еще контролирует канал управления, СД может доставлять данные установления группового обмена информацией через DOS непосредственно к АТ без внесения задержки планирования передач для цикла выполнения поискового вызова. Сообщение DOS посылается на АТ при первой возможности либо синхронного, либо асинхронного пакета канала управления.
Фиг.8 представляет блок-схему алгоритма одного варианта осуществления процесса, выполняющегося на коммуникационном сервере 32 групповой связи для отправки данных установления группового обмена информацией на целевое беспроводное телекоммуникационное устройство 14, 16, 18, если присутствует синхронный/асинхронный канал управления. Коммуникационный сервер 32 групповой связи принимает входящую передачу групповой связи, как показано на этапе 100, и затем определяется целевое беспроводное устройство 14, 16, 18, как показано на этапе 102. Затем делается определение относительно того, имеется ли канал управления, открытый для целевых беспроводных устройств, как показано блоком 104. Если на этапе 104 решено, что имеется канал управления, открытый для целевого беспроводного устройства 14, 16, 18, то данные установления групповой связи посылаются целевому беспроводному устройству через канал управления, как показано на этапе 106, и затем выделенный канал доступа/потока обмена информацией выделяется целевому беспроводному устройству, как показано на этапе 108, и затем устанавливается групповая связь (например, вызов HDP) с целевым беспроводным устройством через выделенный канал доступа/потока обмена информацией, как показано на этапе 114, и процесс завершается.
Иначе, если в решении 104 нет никакого открытого канала управления для целевого беспроводного устройства 14, 16, 18, то выделенный канал доступа выделяется целевому беспроводному устройству, как показано на этапе 110, и данные установления групповой связи посылаются целевому беспроводному устройству 14, 16, 18 через открытый выделенный канал. Следует отметить, что в качестве альтернативы выделению выделенного канала доступа по решению в 104, если канал управления не доступен, если система 10 воплощена с синхронным циклом выполнения поискового вызова, коммуникационный сервер 32 групповой связи может ждать следующего поискового вызова, чтобы отправить данные установления групповой связи. Таким образом, после того как данные установления групповой связи посылаются на этапе 112, затем групповая связь (например, вызов HDP) устанавливается к целевому беспроводному устройству 14, 16, 18 через выделенный канал доступа/потока обмена информацией, как показано на этапе 114, и процесс завершается.
Таким образом, можно заметить, что система 10 обеспечивает способ передачи сигналов и доставки данных через беспроводную сеть 20 связи от коммуникационного сервера 32, включающий в себя этапы подсоединения канала управления между коммуникационным сервером 32 и по меньшей мере одним неактивным беспроводным телекоммуникационным устройством 14, 16, 18, затем периодического выполнения поискового вызова каждого из неактивных беспроводных телекоммуникационных устройств от коммуникационного сервера 32 групповой связи и при желании открывания выделенного канала широковещательной передачи для неактивного беспроводного телекоммуникационного устройства 14, 16, 18 для прямой групповой связи с этим беспроводным телекоммуникационным устройством 14, 16, 18, причем коммуникационный сервер 32 посылает по меньшей мере данные установления групповой связи через канал управления на неактивное беспроводное телекоммуникационное устройство 14, 16, 18 до соединения выделенного канала связи с этим беспроводным телекоммуникационным устройством 14, 16, 18.
Этап отправки данных установления групповой связи должен представлять только данные групповой связи, подлежащие отправке через канал управления. Дополнительно, этап отправки данных установления групповой связью к одному или больше беспроводным телекоммуникационным устройствам из совокупности 12 через канал управления должен происходить до открытия выделенного канала связи. Способ дополнительно может включать в себя этап, на котором коммуникационный сервер 32 по выбору посылает данные установления групповой связи к одному или больше беспроводным телекоммуникационным устройствам из совокупности 12 через канал управления при отправке данных установления групповой связи на другие беспроводные телекоммуникационные устройства 14, 16, 18 через следующий периодический поисковый вызов или другое подсоединение канала управления. Также, этап подсоединения канала управления может быть подсоединением асинхронного канала управления или синхронного канала управления.
Система 10 также включает в себя обладающий признаками изобретения коммуникационный сервер 32, который поддерживает связь с множеством беспроводных телекоммуникационных устройств 14, 16, 18, в котором совокупность 12 беспроводных телекоммуникационных устройств способна направлять один поток групповой связи другим членам совокупности 12, отмечая, что каждое устройство из совокупности 12 беспроводных телекоммуникационных устройств имеет неактивное состояние, в котором беспроводное телекоммуникационное устройство 14, 16, 18 устанавливает по меньшей мере один непрерывный канал управления с коммуникационным сервером 32, и активное состояние, в котором беспроводное телекоммуникационное устройство 14, 16, 18 устанавливает один или больше выделенных каналов связи с коммуникационным сервером 32. В одном варианте осуществления коммуникационный сервер 32 периодически выполняет поисковый вызов каждого неактивного беспроводного телекоммуникационного устройства из множества беспроводных телекоммуникационных устройств и посылает данные установления групповой связи для входящих групповых передач к каждому члену из совокупности 12 беспроводных телекоммуникационных устройств либо через канал управления в выделенный канал доступа/трафика информацией, как показано на фиг.8. При желании открыть выделенный канал широковещательной передачи для неактивного беспроводного телекоммуникационного устройства 14, 16, 18 для осуществления прямой групповой связи коммуникационный сервер 32 отправляет по меньшей мере данные установления групповой связи через канал управления на неактивное беспроводное телекоммуникационное устройство 14, 16, 18 до подсоединения выделенного канала связи к этому беспроводному телекоммуникационному устройству 14, 16, 18.
Другой вариант осуществления включает в себя резидентную программу в пригодной для чтения компьютером среде, где программа предписывает коммуникационному серверу 32 выполнение этапов способа, обладающего признаками изобретения. Пригодной для чтения компьютером средой может быть память компьютера коммуникационного сервера 32 групповой связи, или она может быть в доступной базе данных, такой как база 34 данных. Дополнительно, пригодная для чтения компьютером среда может быть во вспомогательном запоминающем устройстве, которое можно загружать на компьютерную платформу, таком как магнитный диск или магнитная лента, оптический диск, жесткий диск, флэш-память или другое средство для хранения информации, известное в технике.
В контексте фиг.8 способ может быть реализован, например, с помощью операционной части (частей) беспроводной сети 20, чтобы выполнять последовательность машиночитаемых команд, такой как коммуникационный сервер 32. Команды могут постоянно находиться в различных типах несущих сигналы или хранящих данные первичных, вторичных или третичных средствах. Эти средства могут содержать, например, ОЗУ (не показано), доступное для компонентов беспроводной сети 20 или постоянно находящееся в них. Содержатся ли они в ОЗУ, на дискете или других вспомогательных запоминающих средствах, команды могут сохраняться в разнообразных машиночитаемых средствах хранения данных, таких как запоминающее устройство ЗУПД (запоминающее устройство с прямым доступом) (например, обычный “жесткий диск” или матрица МНДНИ (матрица независимых дисковых накопителей с избыточностью)), магнитная лента, электронное постоянное запоминающее устройство (например, ПЗУ, ППЗУ или ЭСППЗУ), карта флэш-памяти, оптическое запоминающее устройство (например, CD-ROM (неперезаписываемый компакт-диск), WORM (запоминающее устройство с однократной записью и многократным считыванием), DVD (цифровой видеодиск), цифровая оптическая лента), бумажные “перфорационные” карты или другие подходящие средства хранения данных, включающие в себя цифровые и аналоговые средства передачи.
В то время как вышеизложенное раскрытие показывает иллюстративные варианты осуществления изобретения, следует отметить, что в данном описании можно делать различные видоизменения и модификации, не выходя при этом за рамки объема изобретения, как определено прилагаемой формулой изобретения. Кроме того, хотя элементы изобретения могут быть описаны или заявлены в единственном числе, следует предполагать множественное число, если ограничение единственным числом не заявлено явно.
Формула изобретения
1. Система для сигнализации и доставки данных на беспроводное телекоммуникационное устройство в сети беспроводной связи, содержащая множество беспроводных телекоммуникационных устройств, причем каждое беспроводное телекоммуникационное устройство способно направлять один поток групповой связи к обозначенной группе из множества беспроводных телекоммуникационных устройств, причем каждое беспроводное телекоммуникационное устройство имеет неактивное состояние, в котором беспроводные телекоммуникационные устройства соединяются по меньшей мере одним каналом управления с коммуникационным сервером, и активное состояние, в котором беспроводное телекоммуникационное устройство соединяется одним или более выделенными каналами связи с коммуникационным сервером, причем беспроводное телекоммуникационное устройство дополнительно принимает данные установления групповой связи для входящих групповых передач на это беспроводное телекоммуникационное устройство, и коммуникационный сервер, который поддерживает связь с каждым из упомянутого множества беспроводных телекоммуникационных устройств по меньшей мере через один канал управления, и где коммуникационный сервер периодически выполняет поисковый вызов каждого неактивного беспроводного телекоммуникационного устройства из упомянутого множества беспроводных телекоммуникационных устройств, чтобы по выбору подсоединять выделенный канал связи, в которой при желании открыть выделенный канал широковещательной передачи для беспроводного телекоммуникационного устройства для осуществления прямой групповой связи с этим беспроводным телекоммуникационным устройством, коммуникационный сервер посылает по меньшей мере данные установления групповой связи через упомянутый по меньшей мере один канал управления на неактивное беспроводное телекоммуникационное устройство до установления выделенного канала связи с этим беспроводным телекоммуникационным устройством.
2. Система по п.1, в которой коммуникационный сервер посылает только данные установления групповой связи через по меньшей мере один канал управления для групповой связи.
3. Система по п.2, в которой коммуникационный сервер посылает данные установления групповой связи к одному или больше из множества беспроводных телекоммуникационных устройств через по меньшей мере один канал управления до открытия выделенного канала связи.
4. Система по п.1, в которой коммуникационный сервер может по выбору посылать данные установления групповой связи к одному или больше из множества беспроводных телекоммуникационных устройств через по меньшей мере один канал управления, в то же время отправляя данные установления групповой связи на другие беспроводные телекоммуникационные устройства через следующий периодический поисковый вызов.
5. Система по п.1, в которой по меньшей мере один канал управления представляет собой асинхронный канал управления.
6. Система по п.1, в которой по меньшей мере один канал управления представляет собой синхронный канал управления.
7. Коммуникационный сервер, который поддерживает связь с множеством беспроводных телекоммуникационных устройств, причем совокупность беспроводных телекоммуникационных устройств способна направлять один поток групповой связи к другим членам упомянутой совокупности из упомянутого множества беспроводных телекоммуникационных устройств, причем каждое устройство из совокупности беспроводных телекоммуникационных устройств имеет неактивное состояние, в котором беспроводное телекоммуникационное устройство соединяется по меньшей мере одним каналом управления с коммуникационным сервером, и активное состояние, в котором беспроводное телекоммуникационное устройство соединяется одним или более выделенными каналами связи с коммуникационным сервером, где коммуникационный сервер содержит средство для периодического выполнения поискового вызова каждого неактивного беспроводного телекоммуникационного устройства из упомянутого множества беспроводных телекоммуникационных устройств, средство для отправки данных установления групповой связи для входящих групповых передач к каждому члену из упомянутой совокупности беспроводных телекоммуникационных устройств, и средство для отправки по меньшей мере данных установления групповой связи на неактивное беспроводное телекоммуникационное устройство для осуществления прямой групповой связи с этим беспроводным телекоммуникационным устройством через по меньшей мере один канал управления на неактивное беспроводное телекоммуникационное устройство до установления выделенного канала связи с этим беспроводным телекоммуникационным устройством.
8. Способ сигнализации и доставки данных через беспроводную сеть связи от коммуникационного сервера, который поддерживает связь с каждым из множества беспроводных телекоммуникационных устройств и периодически выполняет поисковый вызов каждого неактивного беспроводного телекоммуникационного устройства из упомянутого множества беспроводных телекоммуникационных устройств, чтобы по выбору устанавливать выделенный канал связи, и где каждое беспроводное телекоммуникационное устройство способно направлять один поток групповой связи к обозначенной группе из упомянутого множества беспроводных телекоммуникационных устройств, причем каждое беспроводное телекоммуникационное устройство имеет неактивное состояние, в котором беспроводное телекоммуникационное устройство соединяется по меньшей мере одним каналом управления с коммуникационным сервером, и активное состояние, в котором беспроводное телекоммуникационное устройство соединяется одним или более выделенными каналами связи с коммуникационным сервером, и где каждое беспроводное устройство дополнительно принимает данные установления групповой связи для входящих групповых передач на это беспроводное телекоммуникационное устройство, причем способ содержит этапы установления по меньшей мере одного канала управления между коммуникационным сервером и по меньшей мере одним неактивным беспроводным телекоммуникационным устройством, установления выполнения поискового вызова каждого из неактивных беспроводных телекоммуникационных устройств от коммуникационного сервера групповой связи, и при желании открыть выделенный канал широковещательной передачи для неактивного беспроводного телекоммуникационного устройства для осуществления прямой групповой связи с этим беспроводным телекоммуникационным устройством, коммуникационный сервер посылает по меньшей мере данные установления групповой связи через по меньшей мере один установленный канал управления на неактивное беспроводное телекоммуникационное устройство до установления выделенного канала связи с этим беспроводным телекоммуникационным устройством.
9. Способ по п.8, в котором на этапе отправки данных установления групповой связи отправляются только данные групповой связи, подлежащие отправке через по меньшей мере один канал управления.
10. Способ по п.8, в котором этап отправки данных установления групповой связи на одно или больше из упомянутого множества беспроводных телекоммуникационных устройств через по меньшей мере один канал управления происходит до установления выделенного канала связи.
11. Способ по п.8, дополнительно содержащий этап отправки по выбору коммуникационным сервером данных установления групповой связи к одному или больше из упомянутого множества беспроводных телекоммуникационных устройств через по меньшей мере один канал управления, в то же время отправляя данные установления групповой связи на другие беспроводные телекоммуникационные устройства через очередной периодический поисковый вызов.
12. Способ по п.8, в котором этап установления по меньшей мере одого канала управления представляет собой установление асинхронного канала управления.
13. Способ по п.8, в котором этап соединения по меньшей мере одого канала управления представляет собой установление синхронного канала управления.
14. Способ сигнализации и доставки данных через беспроводную сеть связи от коммуникационного сервера, который поддерживает связь с каждым из множества беспроводных телекоммуникационных устройств и периодически выполняет поисковый вызов каждого неактивного беспроводного телекоммуникационного устройства из упомянутого множества беспроводных телекоммуникационных устройств, чтобы по выбору устанавливать выделенный канал связи, и где каждое беспроводное телекоммуникационное устройство способно направлять один поток групповой связи к обозначенной группе из упомянутого множества беспроводных телекоммуникационных устройств, причем каждое беспроводное телекоммуникационное устройство имеет неактивное состояние, в котором беспроводные телекоммуникационные устройства соединяются по меньшей мере одним каналом управления с коммуникационным сервером, и активное состояние, в котором беспроводное телекоммуникационное устройство соединяется одним или более выделенными каналами связи с коммуникационным сервером, и где каждое беспроводное устройство дополнительно принимает данные установления групповой связи для входящих групповых передач на это беспроводное телекоммуникационное устройство, причем способ содержит этапы этап установления по меньшей мере одного канала управления между коммуникационным сервером и по меньшей мере одним неактивным беспроводным телекоммуникационным устройством, этап для периодического выполнения поискового вызова каждого из неактивных беспроводных телекоммуникационных устройств от коммуникационного сервера групповой связи, и этап открывания, при желании, выделенного канала широковещательной передачи для неактивного беспроводного телекоммуникационного устройства для осуществления прямой групповой связи с этим беспроводным телекоммуникационным устройством, где коммуникационный сервер посылает по меньшей мере данные установления групповой связи через по меньшей мере один канал управления на неактивное беспроводное телекоммуникационное устройство до установления выделенного канала связи с этим беспроводным телекоммуникационным устройством.
15. Машиночитаемое средство хранения данных, содержащее компьютерную программу, которая при выполнении коммуникационным сервером, который поддерживает связь с каждым из множества беспроводных телекоммуникационных устройств и периодически выполняет поисковый вызов каждого неактивного беспроводного телекоммуникационного устройства из упомянутого множества беспроводных телекоммуникационных устройств, чтобы по выбору устанавливать выделенный канал связи, и где каждое беспроводное телекоммуникационное устройство способно направлять один поток групповой связи к обозначенной группе из упомянутого множества беспроводных телекоммуникационных устройств, причем каждое беспроводное телекоммуникационное устройство имеет неактивное состояние, в котором беспроводные телекоммуникационные устройства соединяются по меньшей мере одним каналом управления с коммуникационным сервером, и активное состояние, в котором беспроводное телекоммуникационное устройство соединяется одним или более выделенных каналов связи с коммуникационным сервером, и где каждое беспроводное устройство дополнительно принимает данные установления групповой связи для входящих групповых передач на это беспроводное телекоммуникационное устройство, предписывает коммуникационному серверу выполнять этапы установления по меньшей мере одного канала управления между коммуникационным сервером и по меньшей мере одним неактивным беспроводным телекоммуникационным устройством, периодического выполнения поискового вызова каждого из неактивных беспроводных телекоммуникационных устройств от коммуникационного сервера групповой связи, и при желании открывания выделенного канала широковещательной передачи для неактивного беспроводного телекоммуникационного устройства для осуществления прямой групповой связи с этим беспроводным телекоммуникационным устройством, отправляя по меньшей мере данные установления групповой связи через по меньшей мере один канал управления на неактивное беспроводное телекоммуникационное устройство до установления выделенного канала связи с этим беспроводным телекоммуникационным устройством.
16. Машиночитаемое средство хранения данных по п.15, причем программа обуславливает на этапе отправки данных установления групповой связи отсылки только данных установления групповой связи через по меньшей мере один канал управления,
17. Машиночитаемое средство хранения данных по п.15, причем программа обуславливает выполнение этапа отправки данных установления групповой связи к одному или больше из упомянутого множества беспроводных телекоммуникационных устройств через по меньшей мере один канал управления до установления подсоединения выделенного канала связи.
18. Машиночитаемое средство хранения данных по п.15, дополнительно заставляющая коммуникационный сервер выполнять этап выборочной отправки данных установления групповой связи к одному или больше из упомянутого множества беспроводных телекоммуникационных устройств через по меньшей мере один канал управления, в то же время отправляя данные установления групповой связи на другие беспроводные телекоммуникационные устройства через очередной периодический поисковый вызов.
19. Машиночитаемое средство хранения данных по п.15, причем программа заставляет на этапе установления по меньшей мере одного канала управления устанавливать асинхронный канал управления.
20. Машиночитаемое средство хранения данных по п.15, причем программа заставляет на этапе установления по меньшей мере одного канала управления устанавливать синхронный канал управления.
РИСУНКИ
|
|