|
|
(21), (22) Заявка: 2007146126/09, 11.12.2007
(24) Дата начала отсчета срока действия патента:
11.12.2007
(46) Опубликовано: 10.06.2009
(56) Список документов, цитированных в отчете о поиске:
Зингер Р. Оценка характеристик оптимального фильтра для слежения за пилотируемой целью. Зарубежная радиоэлектроника, 1971, 8, с.40-57. RU 2303797 C2, 27.07.2007. RU 54427 U1, 27.06.2006. RU 2282873 C1, 27.08.2006. RU 2095280 C1, 10.11.1997. US 5214433 A, 25.05.1993. CA 2611369 A1, 21.12.2006. US 2006287827 A1, 21.12.2006. EP 0692720 A1, 17.01.1996.
Адрес для переписки:
392006, г.Тамбов-6, ТВВАИУРЭ (ВИ), научно-исследовательский отдел, Р.Р. Шатовкину
|
(72) Автор(ы):
Шатовкин Роман Родионович (RU)
(73) Патентообладатель(и):
Государственное образовательное учреждение высшего профессионального образования Тамбовское высшее военное авиационное инженерное училище радиоэлектроники (военный институт) (RU)
|
(54) СПОСОБ ОПРЕДЕЛЕНИЯ ДАЛЬНОСТИ ДО МАНЕВРЕННОГО ЛЕТАТЕЛЬНОГО АППАРАТА В РЕЖИМЕ РАДИОМОЛЧАНИЯ НА ОСНОВЕ ИСПОЛЬЗОВАНИЯ ПАРАМЕТРОВ ЕГО КРИВОЛИНЕЙНОГО ДВИЖЕНИЯ
(57) Реферат:
Изобретение относится к области радиотехники, в частности к радиоэлектронным системам измерения координат, и может быть использовано в бортовых и наземных радиоэлектронных системах сопровождения. Достигаемым техническим результатом изобретения является повышение точности определения дальности до маневренного летательного аппарата в режиме радиомолчания на основе использования параметров его криволинейного движения. Сущность изобретения заключается в том, что для определения дальности до маневренного летательного аппарата используются параметры его криволинейного движения: радиус окружности, по дуге которой движется летательный аппарат относительно радиоэлектронной системы сопровождения, изменение значения которого описывается экспоненциально коррелированным процессом, и скорость изменения пространственного угла поворота траектории летательного аппарата, значение которой принимается постоянным. 2 ил.
Изобретение относится к области радиотехники, в частности к радиоэлектронным системам измерения координат, и может быть использовано в бортовых и наземных радиоэлектронных системах сопровождения (РЭСС).
Известен способ определения дальности до летательного аппарата (ЛА) в режиме радиомолчания (см. Антипов В.Н., Исаев С.А., Лавров А.А., Меркулов В.И. Многофункциональные радиоэлектронные комплексы истребителей / Под ред. проф. Г.С.Кондратенкова. – М.: Воениздат, 1994. – 213 с.).
Сущность данного способа состоит в следующем. Дальность до ЛА в k-й момент времени Дk определяют через дальность до ЛА в (k-1)-й момент времени Дk-1 и через скорость его сближения с РЭСС в (k-1)-й момент времени Vk-1 в предположении, что данная скорость постоянна:

где 
Т – интервал дискретизации; значения Д0 и V0 определяют при работе РЭСС в активном режиме.
Известен также способ определения дальности до маневренного ЛА в режиме радиомолчания (см. Фарина А., Студер Ф. Цифровая обработка радиолокационной информации. Сопровождение целей. Пер. с англ. – М.: Радио и связь, 1993. – 320 с.).
Сущность данного способа состоит в следующем. Дальность до ЛА в k-й момент времени Дk определяют через дальность до ЛА в (k-1)-й момент времени Дk-1 через скорость и ускорение его сближения с РЭСС в (k-l)-й момент времени Vk-1 и ak-1, соответственно, в предположении, что данное ускорение постоянно:

где 

Т – интервал дискретизации; значения Д0, V0 и а0 определяют при работе РЭСС в активном режиме.
Общими недостатками рассмотренных способов является низкая точность определения дальности до ЛА вследствие несоответствия принятой модели изменения скорости или ускорения сближения ЛА с РЭСС реальной динамике скорости или ускорения.
8. – С.40-57), принятый за прототип.
Сущность способа, принятого за прототип, состоит в том, что дальность до ЛА в k-й момент времени Дk определяют через дальность до ЛА в (k-1)-й момент времени Дk-1, через скорость и ускорение его сближения с РЭСС в (k-1)-й момент времени Vk-1 и ak-1, соответственно, в предположении, что данное ускорение описывается экспоненциально коррелированным процессом:

где 

Т – интервал дискретизации; – величина, характеризующая скорость изменения ускорения; nak – гауссовский шум с дисперсией и математическим ожиданием ma=0 м/с2; a – среднеквадратическое отклонение (СКО) ускорения; значения Д0, V0 и а0 определяют при работе РЭСС в активном режиме; принимают, что na0=ma.
Недостатком способа, принятого за прототип, является низкая точность определения дальности до маневренного ЛА вследствие несоответствия модели изменения дальности, характеризуемой параметрами прямолинейного движения, реальной динамике дальности до маневренного ЛА.
Техническим результатом предлагаемого способа является повышение точности определения дальности до маневренного ЛА в режиме радиомолчания на основе использования параметров его криволинейного движения.
Сущность предлагаемого способа заключается в том, что дальность до маневренного ЛА в k-й момент времени Дk определяют через дальность до ЛА в (k-1)-й момент времени Дk-1, через радиус окружности, по дуге которой движется ЛА относительно РЭСС в (k-1)-й момент времени, rk-1, изменение значения которого описывается экспоненциально коррелированным процессом, и через скорость изменения пространственного угла поворота траектории маневренного ЛА , принимаемую постоянной:

где 
Т – интервал дискретизации; µ – величина, обратная постоянной времени маневра ЛА; nrk – гауссовский шум с дисперсией и математическим ожиданием mr; r – СКО радиуса окружности, по дуге которой движется ЛА относительно РЭСС; значение Д0 определяют при работе РЭСС в активном режиме; принимают, что r0=0 м и nr0=mr.
Результаты проведенных исследований параметров движения маневренного ЛА (истребителя) показали, что скорость изменения пространственного угла поворота траектории истребителя изменяется в небольшом диапазоне значений, что обусловлено спецификой его применения. Поэтому допущение о постоянстве скорости изменения пространственного угла поворота траектории маневренного ЛА в выражении (9) вполне правомерно.
На основе экспериментальных данных для маневренного ЛА типа «истребитель» было определено, что =1,159 рад/с; µ=0,0935 с-1; r=197 м; mr=269 м.
Геометрический смысл скорости изменения пространственного угла поворота траектории маневренного ЛА пояснен на фиг.1.
Предлагаемый способ определения дальности до маневренного ЛА в режиме радиомолчания на основе использования параметров его криволинейного движения реализуется как программно на электронно-вычислительной машине, так и аппаратно при помощи соответствующих устройств.
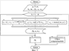
Один из вариантов программной реализации предлагаемого способа представлен на фиг.2 при помощи логической схемы алгоритма функционирования программы определения дальности до маневренного ЛА в режиме радиомолчания на основе использования параметров его криволинейного движения.
Логическая схема состоит из блока «Данные» I; блока «Подготовка» II; блоков «Процесс» III, IV, V; блока «Запоминаемые данные» VI; блоков «Оперативное запоминающее устройство» VII, VIII.
В блоке I устанавливаются исходные значения параметров µ, Т, , r, mr, Д0, r0 и nr0. Вычисление выражений, определяющих значения Дk, rk и nrk в k-й момент времени, в блоках III, IV, V производится параллельно. Результаты вычислений блоков III, IV, V запоминаются (блок VI) для использования на следующем шаге вычислений в (k+1)-й момент времени (блок II). Вычисленное в блоке III значение Дk в k-й момент времени запоминается в оперативном запоминающем устройстве (блок VII). Функционирование блоков II, III, IV, V, VI, VII осуществляется до момента сброса сопровождения (блок VIII).
Форма записи выражений в вычислительных блоках II, III, IV, V приведена для вычислительной среды Mathcad 2000.
Один из вариантов аппаратной реализации предлагаемого способа представлен на фиг.3 при помощи функциональной схемы устройства определения дальности до маневренного ЛА в режиме радиомолчания на основе использования параметров его криволинейного движения.
Устройство состоит из схемы вычитания 1; схемы деления 2; схем умножения 3, 4, 9; схем сложения 5, 10; линий задержки на Т 6, 7, 12; схемы вычисления экспоненты 8; генератора шума 11.
Работа устройства осуществляется следующим образом. На первый вход схемы вычисления экспоненты 8 поступает сигнал µ, а на второй вход – сигнал Т; с выхода схемы вычисления экспоненты 8 сигнал exp{-µ·T} подается на второй вход схемы умножения 9 и второй вход схемы вычитания 1, на первый вход которой поступает сигнал «1»; с выхода схемы вычитания 1 сигнал 1-ехр{-µ·T} подается на первый вход схемы деления 2, на второй вход которой поступает сигнал µ; с выхода схемы деления 2 сигнал (1-ехр{-µ·T})/µ, подается на первый вход схемы умножения 3, на второй вход которой поступает сигнал rk-1 с выхода линии задержки на Т 7; также с выхода линии задержки на Т 7 сигнал rk-1 подается на первый вход схемы умножения 9; с выхода схемы умножения 9 сигнал rk-1·exp{-µ·T} поступает на первый вход схемы сложения 10, на второй вход которой подается сигнал nr k-1 с выхода линии задержки на Т 12, на вход которой поступает сигнал nr k с выхода генератора шума 11, на первый вход которого подается сигнал mr, а на второй вход – сигнал r; с выхода схемы сложения 10 сигнал rk поступает на вход линии задержки на Т 7; с выхода схемы умножения 3 сигнал rk-1·(1-exp{-µ·T})/µ подается на второй вход схемы умножения 4, на первый вход которой поступает сигнал ; с выхода схемы умножения 4 сигнал rk-1· ·(1-exp{-µ·T})/µ подается на первый вход схемы сложения 5, на второй вход которой поступает сигнал Дk-1 с выхода линии задержки на Т 6; с выхода схемы сложения 5 сигнал Дk подается на вход линии задержки на Т 6 и на вход устройства отображения.
Результаты проведенных исследований подтверждают целесообразность применения на практике предлагаемого способа определения дальности до маневренного ЛА в режиме радиомолчания на основе использования параметров его криволинейного движения.
Формула изобретения
Способ определения дальности до маневренного летательного аппарата в режиме радиомолчания на основе использования параметров его криволинейного движения, отличающийся тем, что дальность до маневренного летательного аппарата в k-й момент времени Дk определяют через дальность до летательного аппарата в (k-1)-й момент времени Дk-1 через радиус окружности, по дуге которой движется летательный аппарат относительно радиоэлектронной системы сопровождения в (k-1)-й момент времени, rk-1, изменение значения которого описывается экспоненциально коррелированным процессом, и через скорость изменения пространственного угла поворота траектории маневренного летательного аппарата, принимаемую постоянной, =1,159 рад/с:
 где  Т – интервал дискретизации; µ=0,0935 с-1 – величина, обратная постоянной времени маневра летательного аппарата; nrk – гауссовский шум с дисперсией и математическим ожиданием mr=269 м; r=197 м – среднеквадратическое отклонение радиуса окружности, по дуге которой движется летательный аппарат относительно радиоэлектронной системы сопровождения; значение Д0 определяют при работе радиоэлектронной системы сопровождения в активном режиме; принимают, что r0=0 м и nr0=mr.
РИСУНКИ
|
|