|
|
(21), (22) Заявка: 2007125945/09, 09.07.2007
(24) Дата начала отсчета срока действия патента:
09.07.2007
(43) Дата публикации заявки: 20.01.2009
(46) Опубликовано: 10.06.2009
(56) Список документов, цитированных в отчете о поиске:
RU 1840551 А1, 27.05.2007. RU 2291460 С2, 10.01.2007. RU 2267137 С1, 27.12.2005. US 3212089 А, 12.10.1965. US 3185983 А, 25.05.1965. US 5241317 А, 31.08.1993. US 2005190099 A1, 01.09.2005.
Адрес для переписки:
355003, г.Ставрополь, ул. Л. Толстого, 2, кв.19, В.И. Винокурову
|
(72) Автор(ы):
Винокуров Владимир Иванович (RU), Винокуров Дмитрий Владимирович (RU)
(73) Патентообладатель(и):
Винокуров Владимир Иванович (RU), Винокуров Дмитрий Владимирович (RU)
|
(54) РАДИОЛОКАЦИОННОЕ УСТРОЙСТВО
(57) Реферат:
Изобретение относится к области радиолокации и предназначено для повышения угловой разрешающей способности радиолокационных станций (РЛС) и ее регулировки при одновременном подавлении боковых лепестков диаграммы направленности. Заявленное устройство содержит антенну, соединенную входами-выходами с формирователем суммарного и разностного сигналов, выход которого подключен ко входу переключателя «прием-передача», к другому входу которого подключен выход передатчика, канал суммарного сигнала, включающий амплитудный детектор, а также канал разностного сигнала, включающий амплитудный детектор, вычитатель, видеоусилитель, ограничитель, выход которого является выходом устройства, и управляемый аттенюатор, причем выход переключателя «прием-передача» соединен с входом амплитудного детектора канала суммарного сигнала, выход которого соединен с первым входом вычитателя, выход формирователя суммарного и разностного сигналов соединен через управляемый аттенюатор с входом амплитудного детектора канала разностного сигнала, выход которого соединен с вторым входом вычитателя, выход которого соединен через видеоусилитель с входом ограничителя. Достигаемым техническим результатом изобретения является упрощение схемы устройства. 1 ил.
Изобретение относится к области радиолокации и предназначено для повышения угловой разрешающей способности радиолокационных станций (РЛС) и ее регулировки при одновременном подавлении боковых лепестков диаграммы направленности.
Известно радиолокационное устройство, содержащее антенну, соединенную входами-выходами с формирователем суммарного и разностного сигналов, выход которого подключен ко входу переключателя «прием-передача», к другому входу которого подключен выход передатчика, канал суммарного сигнала, включающий последовательно соединенные смеситель, вход которого подключен к выходу переключателя «прием-передача», усилитель промежуточной частоты, амплитудный детектор и первый ограничитель, выход которого является первым выходом устройства, а также канал разностного сигнала, включающий последовательно соединенные смеситель, вход которого подключен ко второму выходу формирователя суммарного и разностного сигналов, и усилитель промежуточной частоты, второй ограничитель, выход которого является вторым выходом устройства, гетеродин, выходы которого подключены ко вторым входам смесителей каналов суммарного и разностного сигналов, вычитатель, а также в канале разностного сигнала последовательно соединенные амплитудный детектор, вход которого подключен к выходу соответствующего усилителя промежуточной частоты, и видеоусилитель, выход которого, а также выход амплитудного детектора канала суммарного сигнала, подключены ко входам вычитателя, выход которого подключен ко входу второго ограничителя (Авторское свидетельство СССР 1840551, кл. G01S 13/06, опубл. 27.05.2007, бюл. 15).
Недостатком данного устройства, принятого за прототип, является усложненная схема реализации.
Технической задачей изобретения является упрощение схемы устройства.
Решение технической задачи изобретения заключается в том, что радиолокационное устройство, содержащее антенну, соединенную входами-выходами с формирователем суммарного и разностного сигналов, выход которого подключен ко входу переключателя «прием-передача», к другому входу которого подключен выход передатчика, вычитатель, канал суммарного сигнала, включающий амплитудный детектор, а также канал разностного сигнала, включающий амплитудный детектор, видеоусилитель, и ограничитель, выход которого является выходом устройства, дополнительно содержит в канале разностного сигнала управляемый аттенюатор, причем выход переключателя «прием-передача» соединен с входом амплитудного детектора канала суммарного сигнала, выход которого соединен с первым входом вычитателя, выход формирователя суммарного и разностного сигналов соединен через управляемый аттенюатор с входом амплитудного детектора канала разностного сигнала, выход которого соединен со вторым входом вычитателя, выход которого соединен через видеоусилитель с входом ограничителя.
Технический результат изобретения – упрощение схемы радиолокационного устройства – достигается тем, что в канал разностного сигнала включен управляемый аттенюатор, что позволило исключить из схемы устройства смесители, усилители промежуточной частоты с гетеродином и один ограничитель.
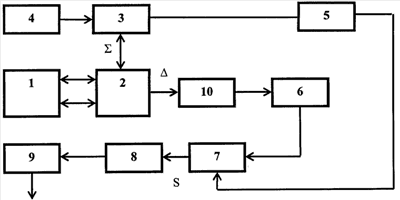
Радиолокационное устройство содержит моноимпульсную антенну 1, соединенную входами-выходами с формирователем 2 суммарного и разностного сигналов, выход которого подключен ко входу переключателя 3 «прием-передача», к другому входу которого подключен выход передатчика 4, канал суммарного сигнала, включающий амплитудный детектор 5, а также канал разностного сигнала, включающий амплитудный детектор 6, вычитатель 7, видеоусилитель 8, ограничитель 9, выход которого является выходом устройства, и управляемый аттенюатор 10, причем выход переключателя 3 «прием-передача» соединен с входом амплитудного детектора 5 канала суммарного сигнала, выход которого соединен с первым входом вычитателя 7, выход формирователя 2 суммарного и разностного сигналов соединен через управляемый аттенюатор 10 с входом амплитудного детектора 6 канала разностного сигнала, выход которого соединен с вторым входом вычитателя 7, выход которого соединен через видеоусилитель 8 с входом ограничителя 9.
На чертеже приведена структурная схема устройства, где: 1 – антенна; 2 – формирователь суммарного и разностного сигналов; 3 – переключатель «прием-передача»; 4 – передатчик; 5, 6 – амплитудный детектор; 7 – вычитатель; 8 – видеоусилитель; 9 – ограничитель; 10 – управляемый аттенюатор.
Устройство функционирует следующим образом. Зондирующий сигнал от передатчика 4 через переключатель 3 «прием-передача» и формирователь 2 суммарного и разностного сигналов поступает на антенну 1 моноимпульсного типа и излучается в пространство. Принятые эхо-сигналы с выходов антенны 1 моноимпульсного типа поступают на формирователь 2 суммарного и разностного сигналов, в качестве которого используется, как правило, волноводный мост. Суммарный сигнал с первого выхода формирователя 2 суммарного и разностного сигналов поступает через амплитудный детектор 5 на второй вход вычитателя 7, на первый вход которого поступает разностный сигнал , с выхода амплитудного детектора 6, прошедший через аттенюатор 10. На выходе вычитателя 7 формируется сигнал S= -к . Величина к определяется коэффициентом ослабления аттенюатора 10. Данный сигнал через видеоусилитель 8 и ограничитель 9 поступает на выход устройства. Устройство позволяет упростить схему за счет исключения смесителей, гетеродина и усилителей промежуточной частоты и введения управляемого аттенюатора.
Формула изобретения
Радиолокационное устройство, содержащее антенну, соединенную входами-выходами с формирователем суммарного и разностного сигналов, выход которого подключен к входу переключателя «прием-передача», к другому входу которого подключен выход передатчика, вычитатель, канал суммарного сигнала, включающий амплитудный детектор, а также канал разностного сигнала, включающий амплитудный детектор, видеоусилитель, и ограничитель, выход которого является выходом устройства, отличающееся тем, что содержит в канале разностного сигнала управляемый аттенюатор, причем выход переключателя «прием-передача» соединен с входом амплитудного детектора канала суммарного сигнала, выход которого соединен с первым входом вычитателя, выход формирователя суммарного и разностного сигналов соединен через управляемый аттенюатор с входом амплитудного детектора канала разностного сигнала, выход которого соединен с вторым входом вычитателя, выход которого соединен через видеоусилитель с входом ограничителя.
РИСУНКИ
|
|