|
|
(21), (22) Заявка: 2007134589/12, 18.09.2007
(24) Дата начала отсчета срока действия патента:
18.09.2007
(46) Опубликовано: 10.06.2009
(56) Список документов, цитированных в отчете о поиске:
RU 2266464 C1, 20.12.2005. GB 2084014 A, 28.01.1998. RU 2146027 C1, 27.02.2000. RU 31728 U1, 27.08.2003. US 3735376 A, 22.05.1973. DE 1259206 A, 18.01.1968.
Адрес для переписки:
603139, г.Нижний Новгород, а/я 15, В.А. Шмырову
|
(72) Автор(ы):
Макунин Игорь Викторович (RU), Паньшин Владимир Игоревич (RU), Кущук Никита Владимирович (RU), Шарбанов Александр Иванович (RU)
(73) Патентообладатель(и):
Закрытое акционерное общество “АЗТЕХ” (RU)
|
(54) СПОСОБ КОНТРОЛЯ МАССЫ ГАЗОВОГО ОГНЕТУШАЩЕГО ВЕЩЕСТВА В БАЛЛОНЕ МОДУЛЯ ГАЗОВОГО ПОЖАРОТУШЕНИЯ И УСТРОЙСТВО ДЛЯ ЕГО ОСУЩЕСТВЛЕНИЯ
(57) Реферат:
Предложена группа изобретений – способ и блок контроля массы газообразного огнетушащего вещества (ГОТВ), содержащего углекислоту, в баллоне модуля газового пожаротушения. Способ заключается в том, что сначала в баллон с углекислотой добавляют азот в объеме 5 7% от массы углекислоты, затем тарируют измерительное устройство, после чего обеспечивают контакт датчика измерительного устройства с ГОТВ и производят измерения текущего давления сжатой или сжиженной газовой смеси в баллоне и текущей температуры газовой смеси в баллоне, после чего с помощью микропроцессора сравнивают текущие значения давления газовой смеси в баллоне с тарировочными значениями давления в зависимости от измеренной текущей температуры газовой смеси в баллоне и по результатам сравнения судят о величине потери ГОТВ вследствие его утечки из баллона в зависимости от измеренной температуры, и в том случае, если выявленная величина потерь ГОТВ превышает некоторое заданное значение, то выдают предупреждающий сигнал для восстановления работоспособности модуля газового пожаротушения. Для реализации вышеупомянутого способа предлагается специальный блок контроля массы газообразного огнетушащего вещества (ГОТВ) в баллоне модуля газового пожаротушения, содержащий устройство с дозатором для подачи в баллон азота, измерительное устройство, имеющее датчик давления сжатой или сжиженной газовой смеси в баллоне, выполненный контактирующим с ГОТВ, датчик температуры сжатой или сжиженной газовой смеси в баллоне, микропроцессор, имеющий модуль памяти для хранения тарировочных значений параметров сигнала датчика давления, и сигнальное устройство, причем микропроцессор электрически соединен с датчиком давления, датчиком температуры и с сигнальным устройством. Использование предлагаемой группы изобретений позволяет: 1. Обеспечить эффективный контроль утечки ГОТВ при уменьшении массы ГОТВ до 5% от количества заправленного. 2. Повысить надежность работы модуля газового пожаротушения, повысить его технологичность, снизить затраты на его изготовление и улучшить условия его эксплуатации за счет упрощения конструкции блока контроля массы ГОТВ. 3. Повысить эффективность пожаротушения за счет обеспечения гомогенизации системы пожаротушения. 2 н.п. ф-лы, 1 ил., 2 табл.
Заявляемая группа изобретений относится к области противопожарной техники, а более конкретно – к углекислотным противопожарным устройствам.
В настоящее время широко применяются различные противопожарные устройства, в которых используются газообразные огнетушащие вещества, например диоксид углерода (углекислота). В соответствии с правилами противопожарной безопасности такие устройства требуется постоянно контролировать на предмет утечки газа из баллона, в котором под давлением хранится огнетушащее средство.
Наиболее распространенным способом контроля массы газового огнетушащего вещества (далее по тексту – ГОТВ) в баллоне модуля газового пожаротушения является способ, основанный на взвешивании каждого баллона, содержащего ГОТВ, с помощью соответствующим образом оттарированных весов или установки модулей газового пожаротушения на специальные весовые площадки (см. Собурь С.В.: Установки пожаротушения автоматические: Справочник. 4-е изд. (с изменениями) – М.: Пожкнига, 2004. – 404 с.: стр.347-349, 377).
При уменьшении веса баллона ниже заданного значения выдается предупреждающий сигнал.
Такой способ, хотя и позволяет непрерывно контролировать вес каждого отдельного баллона и обеспечивает возможность своевременного и надежного определения величины потерь газа, превышающей 5% от всей его первоначально заправленной в баллон массы, однако, для его реализации требуются громоздкие дорогостоящие весовые устройства, монтаж которых, эксплуатация и обслуживание сильно затруднены из-за их сложности и габаритов. К тому же необходимо регулярно проводить поверку таких весовых устройств с помощью специального дорогостоящего оборудования.
Наиболее близким к заявляемому способу по технической сущности и достигаемому эффекту от его использования является способ контроля массы ГОТВ в баллоне модуля газового пожаротушения по патенту РФ на изобретение 2266464, F17C 13/02, 2005.
Данный способ заключается в том, что сначала тарируют емкостное измерительное устройство для интервала температур ниже и выше критической температуры диоксида углерода, затем датчик измерительного устройства, выполненный в виде емкостного измерительного зонда, помещают в баллон, обеспечивая контакт датчика с контролируемым ГОТВ, после чего измеряют текущие значения емкости измерительного зонда и температуры окружающей среды, далее с помощью микропроцессора сравнивают изменение емкости емкостного измерительного зонда с тарировочными значениями для интервала температур ниже и выше критической температуры диоксида углерода и по результатам сравнения судят о величине потери газа вследствие его утечки из баллона в зависимости от измеренной температуры, и в том случае, если выявленная величина потерь газа превышает некоторое заданное значение, то выдают предупреждающий световой или звуковой сигнал.
Такой способ, хотя и позволяет определять величину потери газа в углекислотном противопожарном устройстве и предупреждать пользователя о выходе из строя противопожарного устройства без взвешивания баллона, однако, его практическая реализация затруднена тем, что для его осуществления требуется громоздкая аппаратура, часть которой (датчик в виде емкостного измерительного зонда) должна быть размещена внутри баллона с ГОТВ по всей его длине.
Задачей, на решение которой направлено заявляемое изобретение, является расширение арсенала уже имеющихся технических средств определенного назначения, связанных с повышением эффективности обеспечения готовности противопожарного оборудования к немедленному применению, а также с повышением противопожарного эффекта в процессе его использования.
Данная задача решается с помощью технического результата от использования предлагаемого изобретения, заключающегося в существенном повышении надежности работы противопожарного модуля за счет обеспечения возможности упрощения конструкции блока контроля массы ГОТВ, реализующего заявляемый способ, а также за счет обеспечения гомогенизации системы пожаротушения, приводящей к улучшению динамических характеристик при сбросе огнетушащего вещества.
Указанный результат достигается тем, что в известном способе контроля массы газообразного огнетушащего вещества (ГОТВ), содержащего углекислоту, в баллоне модуля газового пожаротушения, заключающемся в том, что сначала тарируют измерительное устройство, затем обеспечивают контакт датчика измерительного устройства с ГОТВ и производят измерения текущих значений сигналов, поступающих с датчика измерительного устройства и с датчика температуры, после чего с помощью микропроцессора сравнивают изменение сигналов, поступающих с датчика измерительного устройства с их тарировочными значениями и по результатам сравнения судят о величине потери ГОТВ вследствие его утечки из баллона в зависимости от измеренной температуры, и в том случае, если выявленная величина потерь ГОТВ превышает некоторое заданное значение, то выдают предупреждающий сигнал для восстановления работоспособности модуля газового пожаротушения:
во-первых, перед тарировкой измерительного устройства в баллон с углекислотой добавляют азот в объеме 5 7% от массы углекислоты;
во-вторых, с помощью датчика измерительного устройства измеряют давление сжатой или сжиженной газовой смеси в баллоне;
в-третьих, с помощью датчика температуры измеряют температуру газовой смеси в баллоне;
в-четвертых, о величине потери газа вследствие его утечки из баллона в зависимости от измеренной температуры судят, сравнивая текущие значения давления газовой смеси в баллоне с тарировочными значениями давления в зависимости от измеренной текущей температуры газовой смеси в баллоне.
Введение новых операций, а также особое выполнение уже имеющихся операций позволяет существенно повысить эффективность контроля массы ГОТВ в модуле газового пожаротушения.
Как показали проведенные исследования, поскольку чистый СО2 имеет равновесное давление (57 кгс/см2 при температуре +20°С), то добавка азота приводит к тому, что при утечке 5% массы ГОТВ давление в баллоне модуля понижается примерно на 10% от первоначального.
Экспериментально была установлена зависимость давления от температуры бинарной смеси СО2-N3 при различном коэффициенте заполнения объема углекислым газом и при различном содержании азота в нем (см. таблицу 1). Количество азота выражено в виде давления наддува, избыточного по отношению к равновесному давлению СО2.
| Таблица 1 |
Масса СО2=33 кг Объем баллона 100 л Масса N3=2,4 кг |
| Давление в баллоне Р=97 кгс/см2 при температуре +20°С |
| Температура (°С) |
Давление до утечки 5% СО2 (кгс/см2) |
Давление после утечки 5% СО2 (кгс/см2) |
Разница давлений (кгс/см2) |
| -10 |
65 |
61 |
4 |
| 0 |
73 |
68 |
5 |
| 10 |
85 |
79 |
6 |
| 20 |
97 |
89 |
8 |
| 30 |
113 |
102 |
11 |
| 40 |
130 |
117 |
13 |
| 50 |
147 |
133 |
14 |
При проведении термодинамического анализа, а также в результате экспериментального исследования углекислоты при температуре ниже критической, например при -10°С, было замечено, что расход чистого СО2 снижается, примерно на 30% по отношению к расходу при комнатной температуре. Добавляя азот в углекислоту, удалось добиться понижения критической температуры углекислоты (при коэффициенте заполнения объема баллона СО2, равном К=0,56 кг/л) с +31,1°С до +18°С и расхода углекислоты в условиях низких температур с практически сравнимым расходом при комнатной температуре (см. таблицу 2).
| Таблица 2 |
 |
Расход ГОТВ при коэффициенте заправки К=0,56 (кг/л) |
| Температура (°С) |
CO2 |
CO2 – N2 |
| +20 |
2,24 |
4,35 |
| -10 |
1,48 |
2,10 |
Кроме этого экспериментально было установлено, что при температуре, выше критической температуры смеси, добавление азота вызывает еще один дополнительный фактор, способствующий улучшению работы модуля газового пожаротушения, а именно повышение гомогенности газовой смеси и эффективности ее использования при пожаротушении, т.к. гомогенизация системы приводит к улучшению динамических характеристик при сбросе огнетушащего вещества.
Известны различные устройства для контроля массы газового огнетушащего вещества (ГОТВ) в баллоне модуля газового пожаротушения, например, оборудованные весовыми устройствами для взвешивания баллона, содержащего ГОТВ, имеющими соответствующим образом оттарированные весы или специальные весовые площадки для установки модулей газового пожаротушения (см. Собурь С.В. Установки пожаротушения автоматические: Справочник. 4-е изд. (с изменениями). – М.: Пожкнига, 2004. – 404 с.: стр.360.).
Такие устройства снабжены блоками световой или звуковой сигнализации, которые при уменьшении веса баллона с ГОТВ ниже заданного значения выдают предупреждающий сигнал для восстановления работоспособности модуля пожаротушения.
Такое устройство, хотя и позволяет непрерывно контролировать вес каждого отдельного баллона и обеспечивает возможность своевременного и надежного определения величины потерь газа, превышающей 5% от всей его первоначально заправленной в баллон массы, однако, для его реализации требуются громоздкие дорогостоящие весовые устройства, монтаж которых, эксплуатация и обслуживание сильно затруднены из-за их сложности и габаритов. К тому же необходимо регулярно проводить поверку таких весовых устройств с помощью специального дорогостоящего оборудования.
Наиболее близким к заявляемому устройству по технической сущности и достигаемому эффекту от его использования является блок контроля массы ГОТВ в баллоне модуля газового пожаротушения по патенту РФ на изобретение 2266464, F17C 13/02, 2005.
Данный блок содержит емкостное измерительное устройство, имеющее датчик, выполненный в виде емкостного измерительного зонда для интервала температур ниже и выше критической температуры диоксида углерода, размещенного внутри баллона с ГОТВ по всей его длине, датчик температуры окружающей среды, микропроцессор, имеющий модуль памяти для хранения тарировочных значений параметров сигнала датчика измерительного устройства для интервала температур ниже и выше критической температуры диоксида углерода, и сигнальное световое или звуковое устройство, причем емкостное измерительное устройство имеет измерительный модуль для измерения емкости емкостного измерительного зонда, а микропроцессор электрически соединен с датчиком измерительного устройства, с измерительным модулем для измерения емкости емкостного измерительного зонда, с датчиком температуры окружающей среды и с сигнальным устройством.
Такое устройство, хотя и позволяет определять величину потери газа из баллона углекислотного противопожарного устройства и предупреждать пользователя о выходе из строя противопожарного устройства без взвешивания баллона, однако, его практическая реализация затруднена тем, что для его осуществления требуется громоздкая аппаратура, часть которой (датчик в виде емкостного измерительного зонда) должна быть размещена внутри баллона с ГОТВ по всей его длине.
Задачей, на решение которой направлено заявляемое изобретение, является расширение арсенала уже имеющихся технических средств определенного назначения, связанных с повышением эффективности обеспечения готовности противопожарного оборудования к немедленному применению, а также с повышением противопожарного эффекта в процессе его использования.
Данная задача решается с помощью технического результата от использования предлагаемого изобретения, заключающегося в существенном повышении надежности работы противопожарного модуля за счет упрощения конструкции блока контроля массы ГОТВ, а также за счет обеспечения гомогенизации системы пожаротушения, приводящей к улучшению динамических характеристик при сбросе огнетушащего вещества.
Указанный результат достигается тем, что в известном блоке контроля массы газообразного огнетушащего вещества (ГОТВ) в баллоне модуля газового пожаротушения, содержащем измерительное устройство, имеющее датчик, выполненный контактирующим с ГОТВ, микропроцессор, имеющий модуль памяти для хранения тарировочных значений параметров сигнала датчика измерительного устройства, и сигнальное устройство, причем микропроцессор электрически соединен с датчиком измерительного устройства и с сигнальным устройством:
во-первых, дополнительно введено устройство с дозатором для подачи в баллон азота;
во-вторых, датчик измерительного устройства выполнен в виде датчика давления сжатой или сжиженной газовой смеси в баллоне;
в-третьих, дополнительно введен датчик температуры сжатой или сжиженной газовой смеси в баллоне, электрически соединенный с микропроцессором.
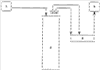
Заявляемое изобретение пояснено чертежом, на котором представлена блок-схема предлагаемого устройства.
Предлагаемый для реализации заявляемого барометрического способа блок контроля массы газообразного огнетушащего средства (ГОТВ) в баллоне модуля газового пожаротушения содержит: устройство 1 с дозатором (на чертеже не показан) для подачи азота в баллон 2 модуля газового пожаротушения, измерительное устройство, имеющее датчик 3, выполненный в виде датчика давления сжатой или сжиженной газовой смеси в баллоне 2, и контактирующего с ней, датчик 4 температуры сжатой или сжиженной газовой смеси в баллоне 2, сигнальное устройство 5 и микропроцессор 6, имеющий модуль памяти (на чертеже не показан) для хранения тарировочных значений параметров сигнала датчика 3 измерительного устройства, и электрически соединенного с датчиком 3 измерительного устройства, с датчиком 4 температуры ГОТВ и с сигнальным устройством 5, имеющим два светодиода индикации зеленого и красного цвета (на чертеже не показаны). Датчик 3 давления газовой смеси имеет тензопреобразователь (на чертеже не показан).
Предлагаемый блок барометрического контроля массы газового огнетушащего вещества (ГОТВ) в баллоне модуля газового (углекислотного) пожаротушения эксплуатируется следующим образом.
Перед началом эксплуатации модуля газового пожаротушения в его баллон с углекислотой (CO2) с помощью устройства 1 добавляют азот (N2) в объеме 5 7% от массы углекислоты, а в модуль памяти микропроцессора 6 вводят тарировочные значения параметров сигнала датчика 3 давления газовой смеси.
В процессе эксплуатации датчиком 4 определяют температуру газовой смеси, а датчиком 3 определяют давление газовой смеси, преобразуя получаемый сигнал путем измерения величины ЭДС тензопреобразователя, причем при измерении давления микропроцессором 6 вводится поправка на зависимость величины давления от текущей температуры газовой смеси в баллоне 2 модуля и производится сравнение полученной величины давления с величиной предельно допустимого нижнего уровня давления, необходимого для нормальной эксплуатации модуля.
Если давление ГОТВ больше предельного нижнего уровня, что соответствует состоянию “Норма”, то у сигнального устройства 5 светится светодиод зеленого цвета.
Если же давление ГОТВ меньше или равно предельно допустимому нижнему значению, что соответствует состоянию “Утечка”, то на сигнальное устройство 5 подается соответствующая команда для включения светодиода красного цвета.
Датчик 3 давления газовой смеси имеет небольшие габариты (75×50 мм), что позволяет его просто ввернуть в штуцер запорно-пускового устройства модуля. Масса датчика – не более 0,3 кг. Максимальное давление измеряемой рабочей газовой среды – в пределах 0,0 25,0 МПа. Давление измеряемой рабочей газовой среды – в пределах 0,0 16,5 МПа.
Измерение температуры газовой среды производится датчиком 4 температуры в диапазоне -10 +55°С.
Абсолютная погрешность давления ±0,01 МПа, температуры ±0,1°С.
Использование предлагаемой группы изобретений позволяет:
1. Обеспечить эффективный контроль утечки ГОТВ при уменьшении массы ГОТВ до 5% от количества заправленного.
2. Повысить надежность работы модуля газового пожаротушения, повысить его технологичность, снизить затраты на его изготовление и улучшить условия его эксплуатации за счет упрощения конструкции блока контроля массы ГОТВ.
3. Повысить эффективность пожаротушения за счет обеспечения гомогенизации системы пожаротушения.
Формула изобретения
1. Способ контроля массы газообразного огнетушащего вещества (ГОТВ), содержащего углекислоту, в баллоне модуля газового пожаротушения, заключающийся в том, что сначала тарируют измерительное устройство, затем обеспечивают контакт датчика измерительного устройства с ГОТВ и производят измерения текущих значений сигналов, поступающих с датчика измерительного устройства и с датчика температуры, после чего с помощью микропроцессора сравнивают изменение сигналов, поступающих с датчика измерительного устройства с их тарировочными значениями и по результатам сравнения судят о величине потери ГОТВ вследствие его утечки из баллона в зависимости от измеренной температуры, и в том случае, если выявленная величина потерь ГОТВ превышает некоторое заданное значение, то выдают предупреждающий сигнал для восстановления работоспособности модуля газового пожаротушения, отличающийся тем, что перед тарировкой измерительного устройства в баллон с углекислотой добавляют азот в объеме 5 7% от массы углекислоты, измеряют текущее давление сжатой или сжиженной газовой смеси в баллоне, измеряют текущую температуру газовой смеси в баллоне, о величине потери газа вследствие его утечки из баллона судят, сравнивая текущие значения давления газовой смеси в баллоне с тарировочными значениями давления в зависимости от измеренной текущей температуры газовой смеси в баллоне.
2. Блок контроля массы газообразного огнетушащего вещества (ГОТВ) в баллоне модуля газового пожаротушения, содержащий измерительное устройство, имеющее датчик, выполненный контактирующим с ГОТВ, микропроцессор, имеющий модуль памяти для хранения тарировочных значений параметров сигнала датчика измерительного устройства, и сигнальное устройство, причем микропроцессор электрически соединен с датчиком измерительного устройства и с сигнальным устройством, отличающийся тем, что в него дополнительно введено устройство с дозатором для подачи в баллон азота; датчик измерительного устройства выполнен в виде датчика давления сжатой или сжиженной газовой смеси в баллоне; дополнительно введен датчик температуры сжатой или сжиженной газовой смеси в баллоне, электрически соединенный с микропроцессором.
РИСУНКИ
|
|