|
|
(21), (22) Заявка: 2007136631/06, 03.10.2007
(24) Дата начала отсчета срока действия патента:
03.10.2007
(46) Опубликовано: 27.05.2009
(56) Список документов, цитированных в отчете о поиске:
RU 60295 U1, 10.01.2007. RU 2199136 С2, 20.02.2003. FR 2738669 А, 14.03.1997. US 4122339 А, 24.10.1978.
Адрес для переписки:
117638, Москва, ул. Сивашская, 6-1-191, И.И. Петрову
|
(72) Автор(ы):
Сыромуков Сергей Владимирович (RU), Шахорин Николай Владимирович (RU), Добров Руслан Владимирович (RU), Садилкин Александр Геннадьевич (RU)
(73) Патентообладатель(и):
Федеральное государственное унитарное предприятие “Всероссийский научно-исследовательский институт автоматики им. Н.Л. Духова” (RU)
|
(54) ГЕНЕРАТОР НЕЙТРОНОВ
(57) Реферат:
Заявленное устройство относится к генераторам нейтронов и может быть использовано в нейтронном каротаже, в нейтронном активационном анализе, в лучевой терапии. Генератор нейтронов содержит пару источник-детектор излучения. Пара источник-детектор излучения расположена в зоне прямой видимости друг друга. Один источник-детектор излучения размещен у заземленного корпуса и электрически соединен с расположенным под нулевым потенциалом устройством управления источником ионов, а второй размещен у контейнера и соединен с блоком питания источника ионов, установленным в контейнере, пара источник-детектор излучения разделена слоем высоковольтной изоляции. Техническим результатом изобретения является уменьшение габаритов генератора нейтронов. 1 ил.
Изобретение относится к генераторам нейтронов и может быть использовано в нейтронном каротаже, в нейтронном активационном анализе, в лучевой терапии.
Известен генератор нейтронов, содержащий запаянную ускорительную трубку, мишень которой подключена к источнику ускоряющего напряжения и окружена высоковольтной изоляцией, электроды источника ионов подключены к блокам питания, находящимся под нулевым потенциалом. Межотраслевая научно-технической конференция «Портативные генераторы нейтронов и технологии на их основе». 2003 г., Москва, Россия, Всероссийский научно-исследовательский институт автоматики им. Н.Л.Духова, с.67.
Недостатком известного устройства является низкая плотность потока нейтронов на облучаемом образце из-за расположения высоковольтной изоляции между мишенью и образцом, низкая величина нейтронного потока из-за перегрева мишени пучком ионов.
Известен генератор нейтронов, содержащий проводящий контейнер, под потенциалом ускоряющего напряжения, запаянную ускорительную трубку, мишень которой находится под нулевым потенциалом, а источник ионов размещен в объеме контейнера, блоки питания электродов источника ионов, размещенные в объеме контейнера и соединенные с разделительными трансформаторами. Manual for troubleshooting and upgrading of neutron generators. International Atomic Energy Agency, IAEA-TECDOC-913, 1996 г., c.86. Прототип.
Прототип из-за использования нескольких разделительных трансформаторов для питания электродов источника ионов имеет значительные габариты.
Техническим результатом изобретения является увеличение надежности при уменьшении габаритов генератора нейтронов.
Технический результат достигается тем, что генератор нейтронов, содержащий проводящий заземленный корпус, заполненный высоковольтным диэлектриком с расположенным в нем проводящим контейнером, источником ускоряющего напряжения, включенным между корпусом и контейнером, запаянную ускорительную трубку, мишень которой электрически соединена с корпусом, а источник ионов размещен в объеме контейнера, блок питания электродов источника ионов, размещенный в объеме контейнера, содержит пару источник-детектор излучения, расположенную в зоне прямой видимости друг друга, один из которых размещен у заземленного корпуса и электрически соединен с расположенным под нулевым потенциалом устройством управления источником ионов, а второй размещен у контейнера и соединен с блоком питания источника ионов, установленным в контейнере, пара источник-детектор излучения разделена слоем высоковольтной изоляции.
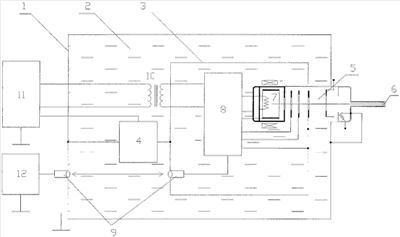
Сущность изобретения поясняется чертежом, на котором схематично представлен генератор нейтронов, где: 1 – проводящий заземленный корпус, 2 – высоковольтный диэлектрик (в нашем случае жидкий), 3 – проводящий контейнер, 4 – источник ускоряющего напряжения, 5 – запаянная ускорительная трубка, 6 – мишень. 7 – источник ионов, расположенный в объеме проводящего контейнера 3, 8 – блок питания электродов источника ионов 7, 9 – пара источник-детектор излучения, 10 – разделительный трансформатор, 11 – блок питания разделительного трансформатора 10, 12 – блок управления пары источник-детектор 9.
Проводящий заземленный корпус 1 заполнен высоковольтным диэлектриком 2. Источник ускоряющего напряжения 4 включен между проводящим заземленным корпусом 1 и проводящим контейнером 3. Проводящий контейнер 3 находится под потенциалом ускоряющего напряжения. Мишень 6 запаянной ускорительной трубки 5 электрически соединена с корпусом 1.
Генератор работает следующим образом. С помощью источника ускоряющего напряжения 4 на проводящий контейнер 3 относительно проводящего заземленного корпуса 1 подают ускоряющее напряжение. Благодаря этому между источником ионов 7 и мишенью 6 запаянной ускорительной трубки 5 возникает ускоряющее электрическое поле. Для исключения пробоев объем проводящего заземленного корпуса 1 заполнен высоковольтным диэлектриком 2, например трансформаторным маслом.
После включения блока питания разделительного трансформатора 11 питание через разделительный трансформатор 10 подают на блок питания электродов источника ионов 8. После включения блока управления 12 на источник-детектор пары 9, размещенный под нулевым потенциалом, подают кодовые сигналы. Кодовые сигналы передают через слой высоковольтного диэлектрика 2. Кодовые сигналы управляют работой блоком питания источника ионов 8. На выходных клеммах блока питания источника ионов 8, подключенных к соответствующим электродам источника ионов 7, устанавливаются рабочие напряжения, а в источнике ионов 7 зажигается газовый разряд.
Ионы, возникающие в разряде, ускоряют в электрическом поле между источником ионов 7 и мишенью 6. В результате ядерных реакций при взаимодействии ускоренных ионов с веществом мишени в мишени 6 возникают нейтроны.
Значения напряжений на электродах источника 7 и токов между электродами источника ионов 7 кодируют блоком питания источника ионов 8 и подают на источник-детектор пары 9, размещенный под потенциалом ускоряющего напряжения.
Сигнал проходит слой высоковольтного диэлектрика 2, регистрируется источником-детектором 9, размещенным под нулевым потенциалом, и поступает на блок управления 12. Блок управления 12 анализирует сигналы и корректирует напряжения на электродах источника ионов 7 в соответствии с заданной программой.
Формула изобретения
Генератор нейтронов, содержащий проводящий заземленный корпус, заполненный высоковольтным диэлектриком с расположенным в нем проводящим контейнером, источником ускоряющего напряжения, включенным между корпусом и контейнером, запаянную ускорительную трубку, мишень которой электрически соединена с корпусом, а источник ионов размещен в объеме контейнера, блок питания электродов источника ионов, размещенный в объеме контейнера, отличающийся тем, что генератор содержит пару источник-детектор излучения, расположенную в зоне прямой видимости друг друга, один из которых размещен у заземленного корпуса и электрически соединен с расположенным под нулевым потенциалом устройством управления источником ионов, а второй размещен у контейнера и соединен с блоком питания источника ионов, установленным в контейнере, пара источник-детектор излучения разделена слоем высоковольтной изоляции.
РИСУНКИ
|
|