|
|
(21), (22) Заявка: 2008107312/09, 28.02.2008
(24) Дата начала отсчета срока действия патента:
28.02.2008
(46) Опубликовано: 27.05.2009
(56) Список документов, цитированных в отчете о поиске:
WO 2006/096956 А1, 21.09.2006. RU 2311544 C2, 27.11.2007. JP 2007311289 A, 29.11.2007. JP 2007087686 A, 05.04.2007.
Адрес для переписки:
119034, Москва, ул. Пречистенка, 18, ООО “НИК НЭП”, начальнику патентной группы
|
(72) Автор(ы):
Трофименко Владимир Иванович (RU), Туманов Владимир Леонидович (RU)
(73) Патентообладатель(и):
Общество с ограниченной ответственностью “Национальная инновационная компания “Новые энергетические проекты” (ООО “Национальная инновационная компания “НЭП”) (RU)
|
(54) ЭНЕРГОУСТАНОВКА И СПОСОБ УПРАВЛЕНИЯ ЭНЕРГОУСТАНОВКОЙ
(57) Реферат:
Изобретение относится к области электротехники, а именно к энергоустановкам (ЭУ) с электрохимическим генератором (ЭХГ). Технический результат заключается в повышении надежности, улучшении энергетических характеристик и ресурса работы ЭУ. Согласно изобретению ЭУ содержит ЭХГ, преобразователь напряжения (ПН), входы которого подключены к выводам ЭХГ, а выходы предназначены для подключения нагрузки, систему управления (СУ) ЭХГ и ПН, при этом к выводам ЭХГ подключен блок диагностики (БД), включающий подключенные к выводам ЭХГ датчик напряжения (ДН) и цепь из последовательно соединенных управляемого ключевого элемента (КЭ) и датчика тока (ДТ), и блок управления КЭ, входы которого соединены с выходами ДТ и ДН, а выходы соединены соответственно с управляющим входом КЭ и входом включения/отключения ПН. Способ управления ЭУ заключается в том, что напряжение ЭХГ преобразуют в напряжение заданной формы и уровня с помощью ПН, причем управление режимами работы ЭХГ и ПН обеспечивают при помощи СУ, при этом периодически на заданное время ПН отключают от ЭХГ, выводы ЭХГ замыкают и размыкают, при замкнутых выводах ЭХГ измеряют ток короткого замыкания (ТКЗ), а при разомкнутых измеряют напряжение разомкнутой цепи (НРЦ), сравнивают с заданным значением, в том случае, если ТКЗ и/или НРЦ ниже заданного уровня, осуществляют периодическое замыкание и размыкание выводов ЭХГ с заданной частотой и скважностью до тех пор, пока ток или напряжение достигнут заданного уровня, после чего подключают ПН к выводам ЭХГ. 2 н.п. ф-лы, 2 ил.
Изобретение относится к области электротехники, более конкретно, к устройствам для преобразования химической энергии в электрическую в топливных элементах, и может найти применение при создании автономных источников питания мощностью до 10 кВт и выше.
Известна установка, содержащая электрохимический генератор, преобразователь напряжения и систему управления. Способ управления энергоустановкой заключается в том, что напряжение электрохимического генератора преобразуют посредством преобразователя напряжения в напряжение заданной формы, уровня и качества, причем управление режимами работы электрохимического генератора и преобразователя обеспечивают при помощи системы управления по каналам управления (Патент США 6979504).
В известном способе и энергоустановке отсутствуют средства, позволяющие определить действительные параметры электрохимического генератора, в основном определяемые вольт-амперной характеристикой, диагностировать ухудшение характеристик электрохимического генератора и обеспечить восстановление его энергетических характеристик.
Технический результат, достигаемый при реализации заявленного изобретения, заключается в повышении надежности, улучшении энергетических характеристик и ресурса работы энергоустановки.
Технический результат достигается тем, что энергоустановка содержит электрохимический генератор, преобразователь напряжения, входы которого подключены к выводам электрохимического генератора, а выходы предназначены для подключения нагрузки, систему управления электрохимическим генератором и преобразователем напряжения, при этом к выводам электрохимического генератора подключен блок диагностики, включающий подключенные к выводам электрохимического генератора датчик напряжения и цепь из последовательно соединенных управляемого ключевого элемента и датчика тока, и блок управления ключевым элементом, входы которого соединены с выходами датчиков тока и напряжения, а выходы соединены соответственно с управляющим входом ключевого элемента и входом включения/отключения преобразователя напряжения, входы/выходы информационных сигналов блока управления ключевым элементом соединены с соответствующими входами/выходами информационных сигналов системы управления электрогенератором и преобразователем напряжения.
Способ управления энергоустановкой заключается в том, что напряжение электрохимического генератора преобразуют в напряжение заданной формы и уровня с помощью преобразователя напряжения, причем управление режимами работы электрохимического генератора и преобразователя обеспечивают при помощи системы управления, при этом периодически на заданное время преобразователь отключают от электрохимического генератора, выводы электрохимического генератора замыкают и размыкают, при замкнутых выводах электрохимического генератора измеряют ток короткого замыкания, а при разомкнутых измеряют напряжение, в том случае, если ток короткого замыкания и/или напряжение разомкнутой цепи ниже заданного уровня, отключают преобразователь напряжения от электрохимического генератора и осуществляют периодическое замыкание и размыкание выводов электрохимического генератора с заданной частотой и скважностью до тех пор, пока ток или напряжение достигнут заданного уровня, после чего подключают преобразователь напряжения к выводам электрохимического генератора.
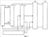
Сущность изобретения поясняется чертежами.
На фиг.1 приведена схема энергоустановки.
на фиг.2 – схема блока диагностики.
Энергоустановка содержит электрохимический генератор 1 с источником водорода 2, преобразователь 3 напряжения, входы которого подключены к выводам электрохимического генератора, а выходы предназначены для подключения нагрузки 4, систему 5 управления электрохимическим генератором и преобразователем напряжения. К выводам электрохимического генератора 1 подключен блок 6 диагностики, включающий подключенную к выводам электрохимического генератора цепь из последовательно соединенных управляемого ключевого элемента 7 и датчика 8 тока, и также подключенный к выводам электрохимического генератора датчик 9 напряжения. Блок 10 управления ключевым элементом входами соединен с выходами датчиков 8 и 9 тока и напряжения. Выходы блока управления ключевым элементом соединены соответственно с управляющим входом ключевого элемента 7 и входом включения/отключения преобразователя 3 напряжения, входы/выходы информационных сигналов блока управления ключевым элементом соединены с соответствующими выходами/входами информационных сигналов системы управления электрогенератором и преобразователем напряжения.
Энергоустановка работает следующим образом.
В рабочем режиме электроэнергия заданной формы и уровня от электрохимического генератора 1 через преобразователь 3 напряжения передается в нагрузку.
Периодически система управления переключает установку в режим диагностики. В режиме диагностики блок 6 диагностики по информационному сигналу системы управления отключает преобразователь 3 напряжения от выводов электрохимического генератора.
Управляющий ключевой элемент 7, входящий в состав блока 6 диагностики, замыкает и размыкает выводы электрохимического генератора.
При замкнутом положении управляемого ключевого элемента измеряют ток короткого замыкания, при разомкнутом положении управляемого ключевого элемента измеряют напряжение разомкнутой цепи, преобразуют полученные сигналы тока и напряжения в цифровой код и передают на информационный вход системы управления.
Полученные данные в системе управления анализируются и если вольт-амперная характеристика электрохимического генератора отличается от заданной, система управления переводит энергоустановку в режим импульсной нагрузки электрохимического генератора при отключенном преобразователе 3 напряжения. При этом управляющий ключевой элемент 7 замыкают с заданной частотой и скважностью. Импульсы тока короткого замыкания заданной частоты и скважности обуславливают возникновение неравновесных термодинамических и электрохимических процессов, что позволяет восстановить энергетические характеристики электрохимического генератора.
Формула изобретения
1. Энергоустановка, содержащая электрохимический генератор, преобразователь напряжения, входы которого подключены к выводам электрохимического генератора, а выходы предназначены для подключения нагрузки, систему управления электрохимическим генератором и преобразователем напряжения, отличающаяся тем, что к выводам электрохимического генератора подключен блок диагностики, включающий подключенные к выводам электрохимического генератора датчик напряжения и цепь из последовательно соединенных управляемого ключевого элемента и датчика тока, и блок управления ключевым элементом, информационные входы которого соединены с выходами датчиков тока и напряжения, а выходы соединены соответственно с управляющим входом ключевого элемента и входом включения/отключения преобразователя напряжения, входы/выходы информационных сигналов блока управления ключевым элементом соединены с соответствующими выходами/входами информационных сигналов системы управления электрогенератором и преобразователем напряжения.
2. Способ управления энергоустановкой, заключающийся в том, что напряжение электрохимического генератора преобразуют в напряжение заданной формы и уровня с помощью преобразователя напряжения, причем управление режимами работы электрохимического генератора и преобразователя обеспечивают при помощи системы управления, отличающийся тем, что периодически на заданное время преобразователь напряжения отключают от электрохимического генератора, выводы электрохимического генератора замыкают и размыкают, при замкнутых выводах электрохимического генератора измеряют ток короткого замыкания, а при разомкнутых измеряют напряжение, сравнивают с заданным значением, и в том случае, если ток короткого замыкания и/или напряжение разомкнутой цепи ниже заданного уровня, осуществляют периодическое замыкание и размыкание выводов электрохимического генератора с заданной частотой и скважностью до тех пор, пока ток или напряжение не достигнут заданного уровня, после чего подключают преобразователь напряжения к выводам электрохимического генератора.
РИСУНКИ
|
|