|
|
(21), (22) Заявка: 2008106716/09, 21.02.2008
(24) Дата начала отсчета срока действия патента:
21.02.2008
(46) Опубликовано: 27.05.2009
(56) Список документов, цитированных в отчете о поиске:
RU 2217833 C1, 27.11.2003. RU 2167463 C1, 20.05.2001. RU 2130570 C1, 20.05.1999. US 4056948, 08.11.1977.
Адрес для переписки:
620100, г.Екатеринбург, а/я 1008, Г.Н. Шаховой
|
(72) Автор(ы):
Володин Виктор Иванович (RU)
(73) Патентообладатель(и):
Открытое акционерное общество “Егоршинский радиозавод” (RU)
|
(54) ТАЙМЕР ОТТАЙКИ МОРОЗИЛЬНЫХ УСТРОЙСТВ
(57) Реферат:
Изобретение относится к области автоматики. Технический результат заключается в упрощении конструкции, повышении надежности работы за счет снижения требований к допустимому рабочему напряжению элементов таймера, уменьшения количества дискретных элементов, облегчении выбора оптимального варианта для конкретных условий применения. Для этого устройство содержит источник питания, счетчик времени, нагреватель, датчик окончания оттайки, компрессор, ограничитель напряжения, первый и второй выпрямители, первый и второй гасящие элементы, трехконтактное электромагнитное реле, подвижный контакт которого подключен ко второму полюсу источника питания; счетный вход счетчика времени через нагреватель соединен с первым полюсом источника питания и через датчик окончания оттайки – со вторым неподвижным контактом реле; общий вывод счетчика времени соединен со вторым полюсом источника питания; выход счетчика времени связан со вторым неподвижным контактом реле через две соединенные последовательно цепи, образованные с одной стороны (первая цепь) обмоткой реле и пороговым элементом и с другой стороны (вторая цепь) – первым выпрямителем и первым гасящим элементом; общая точка первой и второй цепи через ограничитель напряжения соединена с общим выводом счетчика времени и через цепь из последовательно соединенных второго выпрямителя и второго гасящего элемента (третья цепь) связана с первым неподвижным контактом реле; первый неподвижный контакт реле через компрессор соединен с первым полюсом источника питания. По второму варианту устройство содержит источник питания, счетчик времени, нагреватель, датчик окончания оттайки, компрессор, первый и второй выпрямители, первый и второй гасящие элементы, ограничитель напряжения, трехконтактное электромагнитное реле, подвижный контакт которого подключен ко второму полюсу источника питания; общий вывод счетчика времени соединен со вторым полюсом источника питания; счетный вход счетчика времени через нагреватель соединен с первым полюсом источника питания и через датчик окончания оттайки – со вторым неподвижным контактом реле; выход счетчика времени соединен с первым выводом обмотки реле, второй вывод которой через цепь из соединенных последовательно первого выпрямителя и первого гасящего элемента связан со вторым неподвижным контактом реле; общая точка второго вывода обмотки реле и цепи, образованной последовательно соединенными первым выпрямителем и первым гасящим элементом, соединена с общим выводом счетчика времени через ограничитель напряжения и через цепь из последовательно соединенных второго выпрямителя и второго гасящего элемента связана с первым неподвижным контактом реле; первый неподвижный контакт реле через компрессор соединен с первым полюсом источника питания; счетчик времени выполнен с дополнительным входом управления, соединенным с ограничителем напряжения; через дополнительный вход управления обеспечена возможность получения счетчиком времени сигнала о появлении напряжения сети после его аварийного отключения. 2 н. и 1 з.п. ф-лы, 3 ил.
Изобретение относится к области автоматики и может быть использовано для периодических включений исполнительных устройств автоматики переменного тока, например морозильных устройств.
Известен таймер оттайки холодильных устройств на однополупериодных выпрямителях (патент на изобретение 2255274, приоритет 23.10.2003 г.), содержащий источник питания, счетчик времени, нагреватель, датчик окончания оттайки, компрессор, первый и второй выпрямитель, первый и второй гасящий элементы, трехконтактное реле, подвижный контакт которого подключен ко второму полюсу источника питания; общий вывод счетчика времени соединен со вторым полюсом источника питания; счетный вход счетчика времени через датчик окончания оттайки соединен со вторым неподвижным контактом реле и через нагреватель соединен с первым полюсом источника питания; выход счетчика времени связан со вторым неподвижным контактом реле через две соединенные последовательно цепи, образованные, с одной стороны (первая цепь) обмоткой реле и пороговым элементом, и с другой стороны (вторая цепь) – первым выпрямителем и первым гасящим элементом; выход счетчика связан с первым неподвижным контактом реле также через две соединенные последовательно цепи, образованные, с одной стороны (первая цепь) – обмоткой реле и пороговым элементом, и с другой стороны (третья цепь) – вторым выпрямителем и вторым гасящим элементом.
Гасящие элементы в известной схеме таймера предназначены для снижения напряжения источника питания до величины, приемлемой для надежной работы всего устройства. При этом основная функция первого гасящего элемента – накопление энергии на выходе выпрямителя, достаточной для срабатывания реле.
После срабатывания реле (при переключении его подвижных контактов из положения «а» в положение «б») питание обмотки реле осуществляется через второй гасящий элемент, основная функция которого заключается в обеспечении удержания реле в сработанном состоянии.
Пороговый элемент служит для восстановления работы таймера после аварийного отключения напряжения сети в случае, когда выход счетчика замкнут с общим выводом, то есть таймер осуществляет процесс оттайки. Без порогового устройства напряжение на выходе выпрямителя при появлении напряжения сети вследствие сравнительно низкого сопротивления обмотки реле и относительно высокого сопротивления первого гасящего элемента сможет нарастать только до величины, значительно меньшей напряжения срабатывания. Реле останется в отпущенном состоянии, и режим оттайки не восстановится. Пороговое устройство позволяет напряжению на выходе выпрямителя достигнуть величины срабатывания реле, после чего замыкает цепь питания его обмотки.
Недостатком известной схемы таймера является значительное напряжение на выходе первого выпрямителя при отсчитывании счетчиком необходимого до оттайки суммарного времени работы компрессора (при этом выход счетчика разомкнут, и какая-либо нагрузка для первого выпрямителя отсутствует). Напряжение на выходе первого выпрямителя в этом случае достигает амплитудного значения напряжения питающей сети, что резко повышает требования к допустимому рабочему напряжению конденсатора фильтра выпрямителя и ключевого элемента на выходе счетчика и, как следствие, приводит к существенному увеличению их стоимости.
Техническая задача, решаемая предлагаемым изобретением, – упрощение конструкции, повышение надежности работы за счет снижения требований к допустимому рабочему напряжению элементов таймера, уменьшения количества дискретных элементов, облегчение выбора оптимального варианта для конкретных условий применения.
Поставленная задача решается следующим образом.
По первому варианту таймер оттайки морозильных устройств, содержащий источник питания, счетчик времени, нагреватель, датчик окончания оттайки, компрессор, ограничитель напряжения, первый и второй выпрямители, первый и второй гасящие элементы, трехконтактное электромагнитное реле, подвижный контакт которого подключен ко второму полюсу источника питания; счетный вход счетчика времени через нагреватель соединен с первым полюсом источника питания и через датчик окончания оттайки – со вторым неподвижным контактом реле; общий вывод счетчика времени соединен со вторым полюсом источника питания; выход счетчика времени связан со вторым неподвижным контактом реле через две соединенные последовательно цепи, образованные с одной стороны (первая цепь) обмоткой реле и пороговым элементом и с другой стороны (вторая цепь) – первым выпрямителем и первым гасящим элементом; общая точка первой и второй цепи через ограничитель напряжения соединена с общим выводом счетчика времени и через цепь из последовательно соединенных второго выпрямителя и второго гасящего элемента (третья цепь) связана с первым неподвижным контактом реле; первый неподвижный контакт реле через компрессор соединен с первым полюсом источника питания.
По второму варианту таймер оттайки морозильных устройств, содержащий источник питания, счетчик времени, нагреватель, датчик окончания оттайки, компрессор, первый и второй выпрямители, первый и второй гасящие элементы, ограничитель напряжения, трехконтактное электромагнитное реле, подвижный контакт которого подключен ко второму полюсу источника питания; общий вывод счетчика времени соединен со вторым полюсом источника питания; счетный вход счетчика времени через нагреватель соединен с первым полюсом источника питания и через датчик окончания оттайки – со вторым неподвижным контактом реле; выход счетчика времени соединен с первым выводом обмотки реле, второй вывод которой через цепь из соединенных последовательно первого выпрямителя и первого гасящего элемента связан со вторым неподвижным контактом реле; общая точка второго вывода обмотки реле и цепи, образованной последовательно соединенными первым выпрямителем и первым гасящим элементом, соединена с общим выводом счетчика времени через ограничитель напряжения и через цепь из последовательно соединенных второго выпрямителя и второго гасящего элемента связана с первым неподвижным контактом реле; первый неподвижный контакт реле через компрессор соединен с первым полюсом источника питания; счетчик времени выполнен с дополнительным входом управления, соединенным с ограничителем напряжения; через дополнительный вход управления обеспечена возможность получения счетчиком времени сигнала о появлении напряжения сети после его аварийного отключения.
В таймере по второму варианту счетчик времени может содержать: счетчик времени задержки, имеющий два входа – вход установки и счетный вход и два выхода – первый выход и инверсный выход, формирователь импульса появления напряжения сети, выход которого подключен к входу установки счетчика времени задержки, а вход является дополнительным входом управления счетчика времени, первый логический элемент «И», выход которого соединен со счетным входом счетчика времени задержки, первый вход первого логического элемента «И» является счетным входом счетчика времени, а второй вход первого логического элемента «И» соединен с инверсным выходом счетчика времени задержки, второй логический элемент «И» и счетчик времени работы компрессора, при этом первый вход счетчика времени работы компрессора является общим выводом счетчика времени, второй вход счетчика времени работы компрессора является счетным входом счетчика времени, выход счетчика времени работы компрессора соединен с входом второго логического элемента «И», другой вход которого соединен с первым выходом счетчика времени задержки, выход второго логического элемента «И» является выходом счетчика времени.
Принципиально новым в таймере по обоим вариантам является введение параллельно выходу выпрямителя ограничителя напряжения, например стабилитрона или резистора или цепи из последовательно соединенных стабилитрона и резистора, предназначенного для ограничения напряжения на выходе выпрямителя при разомкнутом выходе счетчика времени до величины, достаточной для срабатывания реле, что резко снижает требования к допустимому рабочему напряжению конденсатора фильтра выпрямителя и ключевого элемента на выходе счетчика.
Предлагаемая конструкция таймера предусматривает две равнозначных возможности восстановления режима оттайки после аварийных отключений напряжения питающей сети.
По первому варианту таймер, включенный в систему оттайки морозильника, работает следующим образом. При подаче напряжения сети подвижный контакт реле замкнут на первый неподвижный контакт. Начинает работать компрессор. От второго полюса источника питания ток через счетчик времени и неработающий нагреватель поступает к первому полюсу источника питания, обеспечивая работу счетчика времени, который начинает отсчитывать время работы компрессора, пропорциональное числу колебаний напряжения питающей сети (или внутреннего генератора тактовых импульсов). Далее, по цепи второй полюс источника питания, ограничитель напряжения, последовательно соединенные первый выпрямитель и первый гасящий элемент, замкнутые после набора холода контакты датчика окончания оттайки, неработающий нагреватель, первый полюс источника питания начинает протекать ток заряда конденсатора фильтра выпрямителя. Вследствие относительно высокого сопротивления первого гасящего элемента ток, протекающий через нагреватель, пренебрежимо мал и нагреватель не работает. Когда напряжение на конденсаторе фильтра выпрямителя достигает уровня ограничителя напряжения, замыкается цепь порогового устройства; таймер подготовлен к срабатыванию реле. После отсчета заданного времени работы компрессора и замыкания выхода счетчика времени начинает протекать ток по цепи второй полюс источника питания, счетчик времени, обмотка реле, пороговый элемент, последовательно соединенные первый выпрямитель и первый гасящий элемент, замкнутые контакты датчика окончания оттайки, неработающий нагреватель, первый полюс источника питания. Реле срабатывает; подвижный контакт его замыкается со вторым неподвижным контактом. Подается напряжение на нагреватель, – начинается процесс оттайки. Питание обмотки реле после срабатывания осуществляется по цепи второй полюс источника питания, счетчик времени, пороговый элемент, последовательно соединенные второй выпрямитель и второй гасящий элемент, неработающий компрессор, первый полюс источника питания. Счетный вход счетчика времени при этом закорочен замкнутыми контактами датчика окончания оттайки. Перерыв в работе счетчика продолжается до окончания оттайки и размыкания контактов датчика. После этого ток от второго полюса источника питания через счетчик времени, неработающий нагреватель поступает к первому полюсу источника питания. Счетчик времени отсчитывает время паузы после оттайки (паузы может и не быть). По окончании паузы счетчик времени переходит в исходное состояние, размыкая цепь питания обмотки реле; подвижный контакт реле переключается на первый неподвижный контакт; цикл повторяется.
При этом не имеет значение то, в какой последовательности включены первый выпрямитель и первый гасящий элемент относительно второго неподвижного контакта реле, второй выпрямитель и второй гасящий элемент, – относительно первого неподвижного контакта реле, а пороговый элемент и обмотка реле, – относительно выхода счетчика времени. При любом расположении перечисленных элементов каждый из них выполняет соответствующие функции. В результате появляется возможность варьировать взаимное расположение соответствующих выпрямителей и гасящих элементов, порогового устройства и обмотки реле. Это важно с точки зрения конструктивного выполнения таймера при жестких ограничениях в объеме устройства, так как позволяет достичь более плотной компоновки.
По второму варианту таймер работает аналогично первому, за исключением того, что из цепи питания обмотки реле исключено пороговое устройство, а нарастание напряжения на выходе выпрямителя до напряжения срабатывания реле (величина его определяется ограничителем напряжения) обеспечивается счетчиком времени с дополнительным входом управления, при появлении на котором напряжения в счетчике времени формируется сигнал появления напряжения питающей сети. Замыкание выхода счетчика происходит с временной задержкой, заведомо достаточной для заряда конденсатора фильтра выпрямителя до напряжения срабатывания реле. Обеспечивается это стандартными средствами, например путем включения в схему счетчика времени формирователя импульса появления напряжения сети, вход которого и является дополнительным входом управления, двух схем «И», счетчика времени задержки, счетчика времени работы компрессора, соответствующим образом соединенных между собой.
Эти стандартные средства легко реализуются в составе единой интегральной микросхемы, что существенно уменьшает количество дискретных элементов таймера и повышает надежность его работы.
Ограничитель напряжения, используемый в этом варианте, может иметь в своем составе устройство преобразования диапазона выходного напряжения выпрямителя в соответствии с требованиями, накладываемыми интегральной микросхемой счетчика времени с дополнительным входом управления к уровням входных сигналов.
Таким образом, обеспечена работа в необходимом (заданном) режиме заявляемого таймера в целом.
Предлагаемые варианты исполнения таймера обеспечивают оптимальный выбор для конкретных применений и предназначены для использования в типах холодильных устройств, электрическая схема которых предусматривает подключение общего вывода счетчика времени к подвижному контакту электромагнитного реле, например в холодильниках “DAEWOO”, модели FR-3501, 3502, 3503, FR-3801, 3802, 3803 и т.п.
Заявляемый таймер поясняется чертежами.
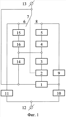
На фиг.1 изображена функциональная схема таймера по первому варианту.
На фиг.2 изображена функциональная схема таймера по второму варианту.
На фиг.3 представлен вариант функциональной схемы счетчика времени с дополнительным входом управления.
В таймере по первому варианту (фиг.1) содержится счетчик времени 1, трехконтактное электромагнитное реле с обмоткой 2, пороговый элемент 3, первый 4 и второй 16 выпрямители, первый 5 и второй 15 гасящие элементы, подвижный контакт 7 реле, первый 6 и второй 8 неподвижные контакты реле, датчик 9 окончания оттайки, нагреватель 10, компрессор 11, первый 12 и второй 13 полюсы источника питания, ограничитель напряжения 14. Подвижный контакт 7 реле подключен ко второму полюсу 13 источника питания. Счетный вход счетчика времени 1 через нагреватель 10 соединен с первым полюсом 12 источника питания и через датчик 9 окончания оттайки – со вторым 8 неподвижным контактом реле. Общий вывод счетчика времени 1 соединен со вторым полюсом 13 источника питания. Выход счетчика времени 1 связан со вторым 8 неподвижным контактом реле через две соединенные последовательно цепи, образованные с одной стороны (первая цепь) обмоткой 2 реле и пороговым элементом 3 и с другой стороны (вторая цепь) – первым выпрямителем 4 и первым гасящим элементом 5. Общая точка первой и второй цепи через ограничитель напряжения 14 соединена с общим выводом счетчика времени 1 и через цепь из последовательно соединенных второго выпрямителя 16 и второго гасящего элемента 15 (третья цепь) связана с первым 6 неподвижным контактом реле. Первый 6 неподвижный контакт реле через компрессор 11 соединен с первым полюсом 12 источника питания.
По первому варианту (фиг.1) таймер, включенный в систему оттайки морозильника, работает следующим образом. При подаче напряжения сети подвижный контакт 7 реле замкнут на первый 6 неподвижный контакт. Начинает работать компрессор 11. От второго полюса 13 источника питания ток через счетчик времени 1 и неработающий нагреватель 10 поступает к первому полюсу 12 источника питания, обеспечивая работу счетчика времени, который начинает отсчитывать время работы компрессора 11, пропорциональное числу колебаний напряжения питающей сети (или внутреннего генератора тактовых импульсов). Далее, по цепи второй полюс 13 источника питания, ограничитель напряжения 14, последовательно соединенные первый выпрямитель 4 и первый гасящий элемент 5, замкнутые после набора холода контакты датчика 9 окончания оттайки, неработающий нагреватель 10, первый полюс 12 источника питания начинает протекать ток заряда конденсатора фильтра выпрямителя. Вследствие относительно высокого сопротивления первого гасящего элемента 5 ток, протекающий через нагреватель 10, пренебрежимо мал и нагреватель 10 не работает. Когда напряжение на конденсаторе фильтра выпрямителя достигает уровня ограничителя напряжения 14, замыкается цепь порогового устройства 3; таймер подготовлен к срабатыванию реле. После отсчета заданного времени работы компрессора 11 и замыкания выхода счетчика времени 1 начинает протекать ток по цепи второй полюс 13 источника питания, счетчик времени 1, обмотка 2 реле, пороговый элемент 3, последовательно соединенные первый выпрямитель 4 и первый гасящий элемент 5, замкнутые контакты датчика 9 окончания оттайки, неработающий нагреватель 10, первый полюс 12 источника питания. Реле срабатывает; подвижный контакт 7 его замыкается со вторым 8 неподвижным контактом. Подается напряжение на нагреватель 10, – начинается процесс оттайки. Питание обмотки 2 реле после срабатывания осуществляется по цепи второй полюс 13 источника питания, счетчик времени 1, пороговый элемент 3, последовательно соединенные второй выпрямитель 16 и второй гасящий элемент 15, неработающий компрессор 11, первый полюс 12 источника питания. Счетный вход счетчика времени 1 при этом закорочен замкнутыми контактами датчика 9 окончания оттайки. Перерыв в работе счетчика продолжается до окончания оттайки и размыкания контактов датчика. После этого ток от второго полюса 13 источника питания через счетчик времени 1, неработающий нагреватель 10 поступает к первому полюсу 12 источника питания. Счетчик времени 1 отсчитывает время паузы после оттайки (паузы может и не быть). По окончании паузы счетчик времени 1 переходит в исходное состояние, размыкая цепь питания обмотки 2 реле; подвижный контакт 7 реле переключается на первый 6 неподвижный контакт; цикл повторяется.
В таймере по второму варианту (фиг.2) содержится счетчик времени 17, трехконтактное электромагнитное реле с обмоткой 2, первый 4 и второй 16 выпрямители, первый 5 и второй 15 гасящие элементы, подвижный контакт 7 реле, первый 6 и второй 8 неподвижные контакты реле, датчик 9 окончания оттайки, нагреватель 10, компрессор 11, первый 12 и второй 13 полюсы источника питания, ограничитель напряжения 18. Подвижный контакт 7 реле подключен ко второму полюсу 13 источника питания. Счетный вход счетчика времени 1 через нагреватель 10 соединен с первым полюсом 12 источника питания и через датчик 9 окончания оттайки – со вторым 8 неподвижным контактом реле. Общий вывод счетчика времени 17 соединен со вторым полюсом 13 источника питания. Выход счетчика времени 17 соединен с первым выводом обмотки 2 реле; второй вывод обмотки 2 реле через цепь из соединенных последовательно первого выпрямителя 4 и первого гасящего элемента 5 связан со вторым неподвижным контактом 8 реле; общая точка второго вывода обмотки 2 реле и цепи, образованной последовательно соединенными первым выпрямителем 4 и первым гасящим элементом 5, соединена с общим выводом счетчика времени 17 через ограничитель напряжения 18 и через цепь из последовательно соединенных второго выпрямителя 16 и второго гасящего элемента 15 связана с первым 6 неподвижным контактом реле; первый неподвижный контакт 6 реле через компрессор 11 соединен с первым полюсом 12 источника питания; счетчик времени 17 выполнен с дополнительным входом управления, соединенным с ограничителем напряжения 18; через дополнительный вход управления обеспечена возможность получения счетчиком времени сигнала о появлении напряжения сети после его аварийного отключения.
По второму варианту (фиг.2) таймер, включенный в систему оттайки морозильника, работает следующим образом. При подаче напряжения сети подвижный контакт 7 реле замкнут на первый 6 неподвижный контакт. Начинает работать компрессор 11. От второго полюса 13 источника питания ток через счетчик времени 17 и неработающий нагреватель 10 поступает к первому полюсу 12 источника питания, обеспечивая работу счетчика времени, который начинает отсчитывать время работы компрессора 11, пропорциональное числу колебаний напряжения питающей сети (или внутреннего генератора тактовых импульсов). Начинает также протекать ток по цепи второй полюс 13 источника питания, ограничитель напряжения 18, цепь из последовательно соединенных первого выпрямителя 4 и первого гасящего элемента 5, замкнутые после набора холода контакты датчика 9 окончания оттайки, неработающий нагреватель 10, первый полюс 12 источника питания. Идет процесс установления выходного напряжения первого выпрямителя 4. Вследствие относительно высокого сопротивления первого гасящего элемента 5 ток, протекающий через нагреватель 10, пренебрежимо мал и нагреватель 10 не работает. Одновременно через ограничитель напряжения 18 подается напряжение на дополнительный вход управления счетчика времени 17; начинается отсчет времени задержки, во время которого запрещается замыкание выхода счетчика времени 17. Когда время задержки истекает, напряжение на конденсаторе фильтра первого выпрямителя 4 заведомо достигает уровня ограничителя напряжения 18; снимается запрет на замыкание выхода счетчика времени 17; таймер подготовлен к срабатыванию реле. После отсчета заданного времени работы компрессора 11 и замыкания выхода счетчика времени 17 начинает протекать ток по цепи второй полюс 13 источника питания, счетчик времени 17, обмотка 2 реле, цепь из последовательно соединенных первого выпрямителя 4 и первого гасящего элемента 5, замкнутые контакты датчика 9 окончания оттайки, неработающий нагреватель 10, первый полюс 12 источника питания. Реле срабатывает, подвижный контакт 6 замыкается со вторым неподвижным контактом 8. Подается напряжение на нагреватель 10, – начинается процесс оттайки. Питание обмотки 2 реле осуществляется по цепи: второй полюс 13 источника питания, счетчик времени 17, цепь из последовательно соединенных второго выпрямителя 16 и гасящего элемента 15, неработающий компрессор 11, первый полюс 12 источника питания. Счетный вход счетчика времени 17 при этом закорочен замкнутыми контактами датчика 9 окончания оттайки. Перерыв в работе счетчика времени 17 продолжается до окончания оттайки и размыкания контактов датчика 9. После этого ток от второго полюса 13 источника питания через счетчик времени 17, неработающий нагреватель 10 поступает к первому полюсу 12 источника питания. Счетчик времени 17 отсчитывает время паузы после оттайки (паузы может и не быть). По окончании паузы счетчик времени 17 переходит в исходное состояние, размыкая цепь питания обмотки 2 реле; подвижный контакт 6 реле переключается на первый неподвижный контакт 7; цикл повторяется.
Ограничитель напряжения 18, используемый в этом варианте, может иметь в своем составе устройство преобразования диапазона выходного напряжения первого 4 и второго 16 выпрямителей в соответствии с требованиями, накладываемыми интегральной микросхемой счетчика времени 17 к уровням входных сигналов.
Счетчик времени 17 (фиг.3) содержит счетчик времени задержки 19, имеющий два входа – вход установки и счетный вход и два выхода – первый выход и инверсный выход, формирователь 20 импульса появления напряжения сети, выход которого подключен к входу установки счетчика времени задержки 19, а вход является дополнительным входом управления счетчика времени 17, первый логический элемент «И» 21, выход которого соединен со счетным входом счетчика времени задержки 19, первый вход первого логического элемента «И» 21 является счетным входом счетчика времени 17, а второй вход первого логического элемента «И» соединен с инверсным выходом счетчика времени задержки 19, второй логический элемент «И» 23 и счетчик времени 22 работы компрессора, при этом первый вход счетчика времени 22 работы компрессора является общим выводом счетчика времени 17, второй вход счетчика времени 22 работы компрессора является счетным входом счетчика времени 17, выход счетчика времени 22 работы компрессора соединен с входом второго логического элемента «И» 23, другой вход которого соединен с первым выходом счетчика времени задержки 19, выход второго логического элемента «И» 23 является выходом счетчика времени 17.
Счетчик времени 17 (Фиг.3), включенный в схему таймера, работает следующим образом. В исходном состоянии первый выход счетчика времени задержки 19 находится в состоянии «1». Это состояние сохраняется неопределенно долго (в том числе и при кратковременном пропадании напряжения сети), так как прохождение тактовых импульсов на счетный вход заблокировано элементом «И» 21 (инверсный выход счетчика 19 находится в состоянии «0»). При этом состояние выхода счетчика 22 передается через схему «И» 23 на выход счетчика 17. Когда в режиме оттайки после кратковременного пропадания напряжения сети оно появляется вновь, формирователь 20 подает импульс на вход установки счетчика времени задержки 19. Первый выход счетчика 19 переходит в состояние «0»; схема «И» 23 запрещает выходу счетчика 17 замыкать цепь питания реле. Начинается заряд конденсатора фильтра выпрямителя. Инверсный выход счетчика 19 переходит в состояние «1», разрешая прохождение тактовых импульсов через схему «И» 21 на счетный вход счетчика времени задержки 19. Отсчитывается время задержки, которое заведомо больше времени заряда конденсатора до напряжения срабатывания реле, после чего счетчик 19 переходит в исходное состояние, разрешая схеме «И» 23 замкнуть цепь питания обмотки реле. Реле срабатывает, восстанавливая режим оттайки после кратковременного пропадания напряжения сети.
Формула изобретения
1. Таймер оттайки морозильных устройств, содержащий источник питания, счетчик времени, нагреватель, датчик окончания оттайки, компрессор, ограничитель напряжения, первый и второй выпрямители, первый и второй гасящие элементы, трехконтактное электромагнитное реле, подвижный контакт которого подключен ко второму полюсу источника питания; счетный вход счетчика времени через нагреватель соединен с первым полюсом источника питания и через датчик окончания оттайки – со вторым неподвижным контактом реле; общий вывод счетчика времени соединен со вторым полюсом источника питания; выход счетчика времени связан со вторым неподвижным контактом реле через две соединенные последовательно цепи, образованные с одной стороны (первая цепь) обмоткой реле и пороговым элементом и с другой стороны (вторая цепь) – первым выпрямителем и первым гасящим элементом; общая точка первой и второй цепи через ограничитель напряжения соединена с общим выводом счетчика времени и через цепь из последовательно соединенных второго выпрямителя и второго гасящего элемента (третья цепь) связана с первым неподвижным контактом реле; первый неподвижный контакт реле через компрессор соединен с первым полюсом источника питания.
2. Таймер оттайки морозильных устройств, содержащий источник питания, счетчик времени, нагреватель, датчик окончания оттайки, компрессор, первый и второй выпрямители, первый и второй гасящие элементы, ограничитель напряжения, трехконтактное электромагнитное реле, подвижный контакт которого подключен ко второму полюсу источника питания; общий вывод счетчика времени соединен со вторым полюсом источника питания; счетный вход счетчика времени через нагреватель соединен с первым полюсом источника питания и через датчик окончания оттайки – со вторым неподвижным контактом реле; выход счетчика времени соединен с первым выводом обмотки реле, второй вывод которой через цепь из соединенных последовательно первого выпрямителя и первого гасящего элемента связан со вторым неподвижным контактом реле; общая точка второго вывода обмотки реле и цепи, образованной последовательно соединенными первым выпрямителем и первым гасящим элементом, соединена с общим выводом счетчика времени через ограничитель напряжения и через цепь из последовательно соединенных второго выпрямителя и второго гасящего элемента связана с первым неподвижным контактом реле; первый неподвижный контакт реле через компрессор соединен с первым полюсом источника питания; счетчик времени выполнен с дополнительным входом управления, соединенным с ограничителем напряжения; через дополнительный вход управления обеспечена возможность получения счетчиком времени сигнала о появлении напряжения сети после его аварийного отключения.
3. Таймер по п.2, в котором счетчик времени содержит счетчик времени задержки, имеющий два входа – вход установки и счетный вход и два выхода – первый выход и инверсный выход, формирователь импульса появления напряжения сети, выход которого подключен к входу установки счетчика времени задержки, а вход является дополнительным входом управления счетчика времени, первый логический элемент «И», выход которого соединен со счетным входом счетчика времени задержки, первый вход первого логического элемента «И» является счетным входом счетчика времени, а второй вход первого логического элемента «И» соединен с инверсным выходом счетчика времени задержки, второй логический элемент «И» и счетчик времени работы компрессора, при этом первый вход счетчика времени работы компрессора является общим выводом счетчика времени, второй вход счетчика времени работы компрессора является счетным входом счетчика времени, выход счетчика времени работы компрессора соединен с входом второго логического элемента «И», другой вход которого соединен с первым выходом счетчика времени задержки, выход второго логического элемента «И» является выходом счетчика времени.
РИСУНКИ
|
|