|
|
(21), (22) Заявка: 2008104245/09, 04.02.2008
(24) Дата начала отсчета срока действия патента:
04.02.2008
(46) Опубликовано: 27.05.2009
(56) Список документов, цитированных в отчете о поиске:
RU 2256289 C1, 10.07.2005. RU 2255274 C1, 27.06.2005. RU 2249163 C2, 27.03.2005. US 5456087, 10.10.1995.
Адрес для переписки:
620100, г.Екатеринбург, а/я 1008, Г.Н. Шаховой, рег. 873
|
(72) Автор(ы):
Володин Виктор Иванович (RU)
(73) Патентообладатель(и):
Открытое акционерное общество “Егоршинский радиозавод” (RU)
|
(54) ТАЙМЕР ОТТАЙКИ ХОЛОДИЛЬНЫХ УСТРОЙСТВ
(57) Реферат:
Изобретение относится к области автоматики. Технический результат заключается в упрощении конструкции, повышении надежности работы за счет уменьшения количества дискретных элементов таймера, облегчении выбора выбора оптимального варианта для конкретных условий применения. Для этого таймер оттайки холодильных устройств содержит источник питания, счетчик времени, нагреватель, датчик окончания оттайки, компрессор, выпрямитель, гасящий элемент, ограничитель напряжения, пороговый элемент, трехконтактное электромагнитное реле, подвижный контакт которого подключен ко второму полюсу источника питания; общий вывод счетчика времени соединен с первым неподвижным контактом реле, и через компрессор – с первым полюсом источника питания; счетный вход счетчика времени через нагреватель соединен со вторым неподвижным контактом реле и через датчик окончания оттайки – с первым полюсом источника питания; выход счетчика времени связан со вторым неподвижным контактом реле через две соединенные последовательно цепи, образованные с одной стороны (первая цепь) последовательно соединенными обмоткой реле и пороговым элементом и с другой стороны (вторая цепь) – последовательно соединенными выпрямителем и гасящим элементом; общая точка первой и второй цепи соединена с общим выводом счетчика времени через ограничитель напряжения. По второму варианту устройство содержит источник питания, счетчик времени, нагреватель, датчик окончания оттайки, компрессор, выпрямитель, гасящий элемент, ограничитель напряжения, трехконтактное электромагнитное реле, подвижный контакт которого подключен ко второму полюсу источника питания; общий вывод счетчика времени соединен с первым неподвижным контактом реле и через компрессор – с первым полюсом источника питания; счетный вход счетчика времени через нагреватель соединен со вторым неподвижным контактом реле и через датчик окончания оттайки – с первым полюсом источника питания; выход счетчика времени соединен с первым выводом обмотки реле, второй вывод которой через соединенные последовательно выпрямитель и гасящий элемент связан со вторым неподвижным контактом реле; общая точка второго вывода обмотки реле и цепи, образованной последовательно соединенными выпрямителем и гасящим элементом, соединена с общим выводом счетчика времени через ограничитель напряжения; счетчик времени выполнен с дополнительным входом управления, соединенным с ограничителем напряжения; через дополнительный вход управления счетчик времени получает сигнал о появлении напряжения сети после его аварийного отключения. 2 н. и 5 з.п. ф-лы, 7 ил.
Изобретение относится к области автоматики и может быть использовано для периодических включений исполнительных устройств автоматики переменного тока, например холодильных устройств.
Известен таймер оттайки на однополупериодных выпрямителях (патент на изобретение 2256289, приоритет 23.10.2003 г.), содержащий источник питания, счетчик времени, нагреватель, датчик окончания оттайки, компрессор, первый и второй однополупериодные выпрямители, первый и второй гасящие элементы, трехконтактное реле, подвижный контакт которого подключен ко второму полюсу источника питания; общий вывод счетчика времени соединен с первым неподвижным контактом реле и через компрессор соединен с первым полюсом источника питания; счетный вход счетчика времени через нагреватель соединен со вторым неподвижным контактом реле и через датчик окончания оттайки соединен с первым полюсом источника питания; выход счетчика времени связан со вторым неподвижным контактом реле через две соединенные последовательно цепи, образованные, с одной стороны (первая цепь), обмоткой реле и пороговым элементом и, с другой стороны (вторая цепь), первым выпрямителем и первым гасящим элементом; выход счетчика связан со вторым полюсом источника питания также через две соединенные последовательно цепи, образованные, с одной стороны (первая цепь), обмоткой реле и пороговым элементом и, с другой стороны (третья цепь), вторым выпрямителем и вторым гасящим элементом.
Гасящие элементы в известной схеме таймера предназначены для снижения напряжения источника питания до величины, приемлемой для надежной работы всего устройства. При этом основная функция первого гасящего элемента – накопление энергии на выходе выпрямителя, достаточной для срабатывания реле.
В результате срабатывания реле (при переключении его подвижных контактов из положения «а» в положение «б») параллельно первому гасящему элементу подключается второй гасящий элемент, основная функция которого заключается в обеспечении совместно с первым гасящим элементом удержания реле в сработанном состоянии.
Пороговый элемент служит для восстановления работы таймера после аварийного отключения напряжения сети в случае, когда выход счетчика замкнут с общим выводом, то есть таймер осуществляет процесс оттайки. Без порогового устройства напряжение на выходе выпрямителя при появлении напряжения сети вследствие сравнительно низкого сопротивления обмотки реле будет нарастать только до величины, значительно меньшей напряжения срабатывания. Реле останется в отпущенном состоянии, и режим оттайки не восстановится. Пороговое устройство позволяет напряжению на выходе выпрямителя достигнуть величины срабатывания реле и только после этого замыкает цепь питания его обмотки.
Недостатком известной схемы таймера является значительное напряжение на выходе первого выпрямителя при отсчитывании счетчиком необходимого до оттайки суммарного времени работы компрессора (при этом выход счетчика разомкнут и какая-либо нагрузка для первого выпрямителя отсутствует). Напряжение на выходе первого выпрямителя в этом случае достигает амплитудного значения напряжения питающей сети, что резко повышает требования к допустимому рабочему напряжению конденсатора фильтра выпрямителя и ключевого элемента на выходе счетчика времени и, как следствие, приводит к существенному увеличению их габаритов и стоимости.
Наличие двух выпрямителей и двух гасящих элементов также усложняет конструкцию и увеличивает стоимость всего устройства.
Техническая задача, решаемая предлагаемым изобретением, – упрощение конструкции, повышение надежности работы за счет снижения требований к допустимому рабочему напряжению элементов таймера, уменьшение количества дискретных элементов, облегчение выбора оптимального варианта для конкретных условий применения.
Поставленная задача решается следующим образом.
По первому варианту таймер оттайки холодильных устройств, содержащий источник питания, счетчик времени, нагреватель, датчик окончания оттайки, компрессор, выпрямитель, гасящий элемент, ограничитель напряжения, пороговый элемент, трехконтактное электромагнитное реле, подвижный контакт которого подключен ко второму полюсу источника питания; общий вывод счетчика времени соединен с первым неподвижным контактом реле и через компрессор – с первым полюсом источника питания; счетный вход счетчика времени через нагреватель соединен со вторым неподвижным контактом реле и через датчик окончания оттайки – с первым полюсом источника питания; выход счетчика времени связан со вторым неподвижным контактом реле через две соединенные последовательно цепи, образованные, с одной стороны (первая цепь), последовательно соединенными обмоткой реле и пороговым элементом и, с другой стороны (вторая цепь), последовательно соединенными выпрямителем и гасящим элементом; общая точка первой и второй цепи соединена с общим выводом счетчика времени через ограничитель напряжения.
Таймер по первому варианту может содержать второй гасящий элемент, подключенный между вторым полюсом источника питания и общей точкой выпрямителя и гасящего элемента, включенного между вторым неподвижным контактом реле и выпрямителем, соединенным с ограничителем напряжения.
Таймер по первому варианту может содержать третью цепь, образованную последовательно соединенными вторым гасящим элементом и вторым выпрямителем, включенную между вторым полюсом источника питания и общей точкой первой и второй цепи.
По второму варианту таймер оттайки холодильных устройств, содержащий источник питания, счетчик времени, нагреватель, датчик окончания оттайки, компрессор, выпрямитель, гасящий элемент, ограничитель напряжения, трехконтактное электромагнитное реле, подвижный контакт которого подключен ко второму полюсу источника питания; общий вывод счетчика времени соединен с первым неподвижным контактом реле и через компрессор – с первым полюсом источника питания; счетный вход счетчика времени через нагреватель соединен со вторым неподвижным контактом реле и через датчик окончания оттайки – с первым полюсом источника питания; выход счетчика времени соединен с первым выводом обмотки реле, второй вывод которой через соединенные последовательно выпрямитель и гасящий элемент связан со вторым неподвижным контактом реле; общая точка второго вывода обмотки реле и цепи, образованной последовательно соединенными выпрямителем и гасящим элементом, соединена с общим выводом счетчика времени через ограничитель напряжения; счетчик времени выполнен с дополнительным входом управления, соединенным с ограничителем напряжения; через дополнительный вход управления обеспечена возможность получения счетчиком времени сигнала о появлении напряжения сети после его аварийного отключения.
В таймере по второму варианту счетчик времени может содержать: счетчик времени задержки, имеющий два входа – вход установки и счетный вход, и два выхода – первый выход и инверсный выход, формирователь импульса появления напряжения сети, выход которого подключен к входу установки счетчика времени задержки, а вход является дополнительным входом управления счетчика времени, первый логический элемент «И», выход которого соединен со счетным входом счетчика времени задержки, первый вход первого логического элемента «И» является счетным входом счетчика времени, а второй вход первого логического элемента «И» соединен с инверсным выходом счетчика времени задержки, второй логический элемент «И» и счетчик времени работы компрессора, при этом первый вход счетчика времени работы компрессора является общим выводом счетчика времени, второй вход счетчика времени работы компрессора является счетным входом счетчика времени, выход счетчика времени работы компрессора соединен с входом второго логического элемента «И», другой вход которого соединен с первым выходом счетчика времени задержки, выход второго логического элемента «И» является выходом счетчика времени.
Таймер по второму варианту может содержать второй гасящий элемент, подключенный между вторым полюсом источника питания и общей точкой выпрямителя и гасящего элемента, включенного между вторым неподвижным контактом реле и выпрямителем, соединенным с ограничителем напряжения.
Таймер по второму варианту может содержать цепь, образованную соединенными последовательно вторым гасящим элементом и вторым выпрямителем, включенную между вторым полюсом источника питания и общей точкой второго вывода обмотки реле и цепи, образованной последовательно соединенными выпрямителем и гасящим элементом.
Принципиально новым в таймере по первому и второму вариантам является введение параллельно выходу выпрямителя ограничителя напряжения, например стабилитрона, или резистора, или цепи из последовательно соединенных стабилитрона и резистора, предназначенного для ограничения напряжения на выходе выпрямителя при разомкнутом выходе счетчика времени до величины, достаточной для срабатывания реле, что резко снижает требования к допустимому рабочему напряжению конденсатора фильтра выпрямителя и ключевого элемента на выходе счетчика.
Предлагаемая конструкция таймера предусматривает два равнозначных варианта восстановления режима оттайки после аварийных отключений напряжения питающей сети.
По первому варианту таймер, включенный в систему оттайки холодильника, работает следующим образом. При подаче напряжения сети подвижный контакт реле замкнут на первый неподвижный контакт. Начинает работать компрессор. От второго полюса источника питания ток через нормально замкнутые подвижный и первый неподвижный контакты реле, счетчик времени, датчик окончания оттайки, контакты которого замыкаются после набора холода, поступает к первому полюсу источника питания, обеспечивая работу счетчика времени, который начинает отсчитывать время работы компрессора, пропорциональное числу колебаний напряжения питающей сети (или внутреннего генератора тактовых импульсов). Одновременно по цепи второй полюс источника питания, нормально замкнутые подвижный и первый неподвижные контакты реле, ограничитель напряжения, последовательно соединенные выпрямитель и гасящий элемент, неработающий нагреватель, замкнутые контакты датчика окончания оттайки, первый полюс источника питания начинает протекать ток заряда конденсатора фильтра выпрямителя. Вследствие относительно высокого сопротивления гасящего элемента ток, протекающий через нагреватель, пренебрежимо мал и нагреватель не работает. Когда напряжение на конденсаторе фильтра выпрямителя достигает уровня ограничителя напряжения, замыкается цепь порогового устройства; таймер подготовлен к срабатыванию реле. После отсчета заданного времени работы компрессора и замыкания выхода счетчика начинает протекать ток по цепи второй полюс источника питания, замкнутые подвижный и первый неподвижный контакты реле, счетчик времени, обмотка реле, пороговый элемент, последовательно соединенные выпрямитель и гасящий элемент, неработающий нагреватель, замкнутые контакты датчика окончания оттайки, первый полюс источника питания. Реле срабатывает; подвижный контакт его замыкается со вторым неподвижным контактом. Подается напряжение на нагреватель, начинается процесс оттайки. Питание обмотки реле после срабатывания осуществляется по цепи второй полюс источника питания, замкнутые подвижный и второй неподвижный контакты реле, последовательно соединенные гасящий элемент и выпрямитель, пороговое устройство, счетчик времени, неработающий компрессор, первый полюс источника питания. Счетный вход счетчика времени при этом закорочен последовательно соединенными датчиком окончания оттайки и неработающим компрессором. Перерыв в работе счетчика продолжается до окончания оттайки и размыкания контактов датчика. После этого ток от второго полюса источника питания через замкнутые подвижный и второй неподвижный контакты реле, неработающий нагреватель, счетный вход счетчика времени, неработающий компрессор поступает к первому полюсу источника питания. Счетчик времени отсчитывает время паузы после оттайки (паузы может и не быть). По окончании паузы счетчик времени переходит в исходное состояние, размыкая цепь питания обмотки реле; подвижный контакт реле переключается на первый неподвижный контакт; цикл повторяется.
При этом не имеет значения то, в какой последовательности включены выпрямитель и гасящий элемент относительно второго неподвижного контакта реле, а пороговый элемент и обмотка реле – относительно выхода счетчика времени. При любом расположении перечисленных элементов каждый из них выполняет соответствующие функции. В результате появляется возможность варьировать взаимное расположение выпрямителя и гасящего элемента, порогового устройства и обмотки реле. Это важно с точки зрения конструктивного выполнения таймера при жестких ограничениях в объеме устройства, так как позволяет достичь более плотной компоновки.
По второму варианту таймер работает аналогично первому, за исключением того, что из цепи питания обмотки реле исключено пороговое устройство, а нарастание напряжения на выходе выпрямителя до напряжения срабатывания реле (величина его определяется ограничителем напряжения) обеспечивается счетчиком времени с дополнительным входом управления, при появлении на котором напряжения в счетчике времени формируется сигнал появления напряжения питающей сети. Замыкание выхода счетчика происходит с временной задержкой, заведомо достаточной для заряда конденсатора фильтра выпрямителя до напряжения срабатывания реле. Обеспечивается это стандартными средствами, например путем включения в схему счетчика времени формирователя импульса появления напряжения сети, вход которого и является дополнительным входом управления, двух схем «И», счетчика времени задержки, счетчика времени работы компрессора, соответствующим образом соединенных между собой.
Эти стандартные средства легко реализуются в составе единой интегральной микросхемы, что существенно уменьшает количество дискретных элементов таймера и повышает надежность его работы.
Ограничитель напряжения, используемый в этом варианте, может иметь в своем составе устройство преобразования диапазона выходного напряжения выпрямителя в соответствии с требованиями, накладываемыми интегральной микросхемой счетчика времени с дополнительным входом управления к уровням входных сигналов.
Частные случаи обоих вариантов относятся к цепи питания обмотки реле и отличаются тем, что дополнительно вводится второй гасящий элемент или второй гасящий элемент совместно со вторым выпрямителем.
В обоих вариантах и частных случаях предлагаемой конструкции таймера удержание реле в сработанном состоянии обеспечивается либо гасящим элементом, либо параллельно соединенными гасящим элементом и вторым гасящим элементом. Поскольку ток удержания реле в сработанном состоянии – величина постоянная, мощность, потребляемая таймером в этом режиме, также одинакова для обоих вариантов и частных случаев предлагаемой конструкции и является минимально достижимой. Длительность режимов оттайки и выдержки после оттайки (реле – в сработанном состоянии) относительно невелика (как правило, не более часа), поэтому более важно добиться снижения потребляемой мощности в режиме счета суммарного времени работы компрессора, длительность которого может достигать десятков часов. В обоих вариантах с одним гасящим элементом в режиме счета суммарного времени работы компрессора потребляемая мощность лишь незначительно меньше, чем в режиме оттайки.
Введение второго гасящего элемента, который при срабатывании реле подключается параллельно гасящему элементу, позволяет заметно увеличить сопротивление последнего и снизить потребляемую мощность при отпущенном реле. При этом, однако, взаимное расположение выпрямителя, гасящего и второго гасящего элементов должно быть строго определенным, а именно: вход выпрямителя должен быть соединен со вторым неподвижным контактом реле через гасящий элемент и со вторым полюсом источника питания – через второй гасящий элемент. Второй недостаток – шунтирование выпрямителя вторым гасящим элементом при отпущенном реле, что приводит к непроизводительному расходу энергии.
Эти недостатки устраняются введением второго выпрямителя. При этом не имеет значения то, в какой последовательности включены выпрямитель и гасящий элемент относительно второго неподвижного контакта реле, а второй выпрямитель и второй гасящий элемент – относительно второго полюса источника питания. Второй выпрямитель препятствует шунтированию первого выпрямителя вторым гасящим элементом при отпущенном реле.
Таким образом, обеспечена работа в необходимом (заданном) режиме заявляемого таймера в целом.
Предлагаемые варианты и частные случаи исполнения таймера обеспечивают оптимальный выбор для конкретных применений и предназначены для использования в типах холодильных устройств, электрическая схема которых предусматривает подключение общего вывода счетчика времени к нормально замкнутому неподвижному контакту электромагнитного реле, например в холодильниках «STINOL» – 106, 112, «INDEZIT» – B 16SNF, 16NF, 18ONF, 18NF, 18SNF, 18OSNF и т.п.
Заявляемый таймер поясняется чертежами.
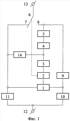
На фиг.1 изображена функциональная схема таймера по первому варианту.
На фиг.2 изображена функциональная схема таймера по первому варианту с введенным вторым гасящим элементом.
На фиг.3 изображена функциональная схема таймера по первому варианту с введенными вторым гасящим элементом и вторым выпрямителем.
На фиг.4 изображена функциональная схема таймера по второму варианту.
На фиг.5 представлен вариант функциональной схемы счетчика времени с дополнительным входом управления.
На фиг.6 изображена функциональная схема таймера по второму варианту с введенным вторым гасящим элементом.
На фиг.7 изображена функциональная схема таймера по второму варианту с введенными вторым гасящим элементом и вторым выпрямителем.
В таймере по первому варианту (фиг.1) содержится счетчик времени 1, трехконтактное электромагнитное реле с обмоткой 2, пороговый элемент 3, выпрямитель 4, гасящий элемент 5, подвижный контакт 6 реле, первый 7 и второй 8 неподвижные контакты реле, нагреватель 9, датчик 10 окончания оттайки, компрессор 11, первый 12 и второй 13 полюсы источника питания, ограничитель напряжения 14. Подвижный контакт 6 реле подключен ко второму полюсу 13 источника питания. Общий вывод счетчика времени 1 соединен с первым неподвижным контактом 7 реле и через компрессор 11 – с первым полюсом 12 источника питания. Счетный вход счетчика времени 1 через нагреватель 9 соединен со вторым неподвижным контактом 8 реле и через датчик 10 окончания оттайки – с первым полюсом 12 источника питания. Выход счетчика времени 1 связан со вторым неподвижным контактом 8 реле через две соединенные последовательно цепи, образованные, с одной стороны (первая цепь), последовательно соединенными обмоткой 2 реле и пороговым элементом 3 и, с другой стороны (вторая цепь), последовательно соединенными выпрямителем 4 и гасящим элементом 5. Общая точка первой и второй цепи соединена с общим выводом счетчика времени 1 через ограничитель напряжения 14.
Таймер (фиг.1), включенный в систему оттайки холодильника, работает следующим образом. При подаче напряжения сети подвижный контакт 6 реле замкнут на первый неподвижный контакт 7. От второго полюса 13 источника питания ток через нормально замкнутые контакты 6-7 реле, счетчик времени 1 и датчик 10 окончания оттайки, контакты которого замыкаются после набора холода, поступает к первому полюсу 12 источника питания, обеспечивая работу счетчика времени 1, который начинает отсчитывать время работы компрессора 11, пропорциональное числу колебаний напряжения питающей сети (или внутреннего генератора тактовых импульсов). Одновременно начинает протекать ток по цепи второй полюс 13 источника питания, нормально замкнутые контакты 6-7 реле, ограничитель напряжения 14, цепь из последовательно соединенных выпрямителя 4 и гасящего элемента 5, неработающий нагреватель 9, замкнутые после набора холода контакты датчика 10 окончания оттайки, первый полюс 12 источника питания. Идет процесс установления выходного напряжения выпрямителя 4. Когда напряжение на конденсаторе фильтра выпрямителя 4 достигает уровня ограничителя напряжения 14, замыкается цепь порогового устройства 3; таймер подготовлен к срабатыванию реле. После отсчета заданного времени работы компрессора 11 и замыкания выхода счетчика 1 начинает протекать ток по цепи: второй полюс 13 источника питания, замкнутые подвижный 6 и первый неподвижный контакт 7 реле, счетчик времени 1, обмотка 2 реле, пороговый элемент 3, цепь из последовательно соединенных выпрямителя 4 и гасящего элемента 5, неработающий нагреватель 9, замкнутые контакты датчика 10 окончания оттайки, первый полюс 12 источника питания. Реле срабатывает, подвижный контакт 6 замыкается со вторым неподвижным контактом 8. Подается напряжение на нагреватель 9, начинается процесс оттайки. Питание обмотки 2 реле осуществляется по цепи: второй полюс 13 источника питания, замкнутые подвижный 6 и второй неподвижный контакт 8 реле, цепь из последовательно соединенных гасящего элемента 5 и выпрямителя 4, пороговое устройство 3, счетчик времени 1, неработающий компрессор 11, первый полюс 12 источника питания. Счетный вход счетчика времени 1 при этом закорочен последовательно соединенными датчиком 10 окончания оттайки и неработающим компрессором 11. Перерыв в работе счетчика времени 1 продолжается до окончания оттайки и размыкания контактов датчика оттайки 10. После этого ток от второго полюса 13 источника питания через замкнутые подвижный 6 и второй неподвижный контакт 8 реле, неработающий нагреватель 9, счетный вход счетчика времени 1, неработающий компрессор 11 поступает к первому полюсу 12 источника питания. Счетчик времени 1 отсчитывает время паузы после оттайки (паузы может и не быть). По окончании паузы счетчик времени 1 переходит в исходное состояние, размыкая цепь питания обмотки 2 реле; подвижный контакт 6 реле переключается на первый неподвижный контакт 7; цикл повторяется.
Частный случай первого варианта представлен на фиг.2. В схему таймера, изображенного на фиг.1, введен второй гасящий элемент 15, подключенный между вторым полюсом 13 источника питания и общей точкой выпрямителя 4 и гасящего элемента 5. При этом гасящий элемент 5 включен между вторым неподвижным контактом 8 и выпрямителем 4, соединенным с ограничителем 14.
В таймере в соответствии с фиг.2 в период оттайки питание обмотки 2 реле осуществляется по цепи: второй полюс 13 источника питания, второй гасящий элемент 15 с параллельно подключенным к нему через замкнутые подвижный 6 и второй неподвижный 8 контакты реле гасящим элементом 5, выпрямитель 4, пороговое устройство 3, счетчик времени 1, неработающий компрессор 11, первый полюс 12 источника питания.
Другой частный случай первого варианта таймера представлен на фиг.3. В таймер, выполненный в соответствии с фиг.1, введена третья цепь, образованная соединенными последовательно вторым гасящим элементом 15 и вторым выпрямителем 16, включенная между вторым полюсом 13 источника питания и общей точкой первой и второй цепи.
В таймере, выполненном в соответствии с фиг.3, в период оттайки питание обмотки 2 реле осуществляется по цепи: второй полюс 13 источника питания, цепь из последовательно соединенных второго гасящего элемента 15 и второго выпрямителя 16 (третья цепь) с параллельно подключенной к ней через замкнутые подвижный 6 и второй неподвижный контакт 8 реле цепи из последовательно соединенных гасящего элемента 5 и выпрямителя 4 (вторая цепь), пороговое устройство 3, счетчик времени 1, неработающий компрессор 11, первый полюс 12 источника питания.
Во втором варианте (фиг.4) подвижный контакт 6 реле подключен ко второму полюсу 13 источника питания. Общий вывод счетчика времени 17 соединен с первым неподвижным контактом 6 электромагнитного реле и через компрессор 11 – с первым полюсом 12 источника питания. Счетный вход счетчика времени 17 через нагреватель 9 соединен со вторым неподвижным контактом 8 реле и через датчик 10 окончания оттайки – с первым полюсом 12 источника питания. Выход счетчика времени 17 соединен с первым выводом обмотки 2 реле. Второй вывод обмотки 2 реле связан со вторым неподвижным контактом 8 реле через цепь, образованную последовательно соединенными выпрямителем 4 и гасящим элементом 5. Общая точка второго вывода обмотки 2 реле и цепи, образованной последовательно соединенными выпрямителем 4 и гасящим элементом 5, соединена с общим выводом счетчика времени 17 через ограничитель напряжения 18. Счетчик времени 17 выполнен с дополнительным входом управления, соединенным с ограничителем напряжения. Через дополнительный вход управления счетчик времени получает сигнал о появлении напряжения сети после его аварийного отключения.
Таймер по второму варианту (фиг.4), включенный в систему оттайки холодильника, работает следующим образом. При подаче напряжения сети подвижный контакт 6 реле замкнут с неподвижным контактом 7. От второго полюса 13 источника питания ток через нормально замкнутые контакты 6-7 реле, счетчик времени 17 и датчик 10 окончания оттайки, контакты которого замыкаются после набора холода, поступает к первому полюсу 12 источника питания, обеспечивая работу счетчика времени 17, который начинает отсчитывать время работы компрессора 11, пропорциональное числу колебаний напряжения питающей сети (или внутреннего генератора тактовых импульсов). Начинает также протекать ток по цепи второй полюс 13 источника питания, нормально замкнутый контакты 6-7 реле, ограничитель напряжения 18, цепь из последовательно соединенных выпрямителя 4 и гасящего элемента 5, неработающий нагреватель 9, замкнутые после набора холода контакты датчика окончания оттайки 10, первый полюс 12 источника питания. Идет процесс установления выходного напряжения выпрямителя 4. Одновременно через ограничитель напряжения 18 подается напряжение на дополнительный вход управления счетчика времени 17; начинается отсчет времени задержки, во время которого запрещается замыкание выхода счетчика времени 17. Когда время задержки истекает, напряжение на конденсаторе фильтра выпрямителя 4 заведомо достигает уровня ограничителя напряжения 18; снимается запрет на замыкание выхода счетчика времени 17; таймер подготовлен к срабатыванию реле. После отсчета заданного времени работы компрессора 11 и замыкания выхода счетчика 17 начинает протекать ток по цепи второй полюс 13 источника питания, замкнутые подвижный 6 и первый неподвижный контакт 7 реле, счетчик времени 17, обмотка 2 реле, цепь из последовательно соединенных выпрямителя 4 и гасящего элемента 5, неработающий нагреватель 9, замкнутые контакты датчика 10 окончания оттайки, первый полюс 12 источника питания. Реле срабатывает, подвижный контакт 6 замыкается со вторым неподвижным контактом 8. Подается напряжение на нагреватель 9, начинается процесс оттайки. Питание обмотки 2 реле осуществляется по цепи: второй полюс 13 источника питания, замкнутые подвижный 6 и второй неподвижный контакт 8 реле, цепь из последовательно соединенных гасящего элемента 5 и выпрямителя 4, счетчик времени 17, неработающий компрессор 11, первый полюс 12 источника питания. Счетный вход счетчика времени 17 при этом закорочен последовательно соединенными датчиком 10 окончания оттайки и неработающим компрессором 11. Перерыв в работе счетчика времени 17 продолжается до окончания оттайки и размыкания контактов датчика 10. После этого ток от второго полюса 13 источника питания через замкнутые подвижный 6 и второй неподвижный контакт 8 реле, неработающий нагреватель 9, счетный вход счетчика времени 17, неработающий компрессор 11 поступает к первому полюсу 12 источника питания. Счетчик времени 17 отсчитывает время паузы после оттайки (паузы может и не быть). По окончании паузы счетчик времени 17 переходит в исходное состояние, размыкая цепь питания обмотки 2 реле; подвижный контакт 6 реле переключается на первый неподвижный контакт 7; цикл повторяется.
Ограничитель напряжения 18, используемый в этом варианте, может иметь в своем составе устройство преобразования диапазона выходного напряжения выпрямителя 4 в соответствии с требованиями, накладываемыми интегральной микросхемой счетчика времени 17 к уровням входных сигналов
Счетчик времени 17 (Фиг.5) содержит счетчик времени задержки 19, имеющий два входа – вход установки и счетный вход и два выхода – первый выход и инверсный выход, формирователь 20 импульса появления напряжения сети, выход которого подключен к входу установки счетчика времени задержки 19, а вход является дополнительным входом управления счетчика времени 17, первый логический элемент «И» 21, выход которого соединен со счетным входом счетчика времени задержки 19, первый вход первого логического элемента «И» 21 является счетным входом счетчика времени 17, а второй вход первого логического элемента «И» соединен с инверсным выходом счетчика времени задержки 19, второй логический элемент «И» 23 и счетчик времени 22 работы компрессора, при этом первый вход счетчика времени 22 работы компрессора является общим выводом счетчика времени 17, второй вход счетчика времени 22 работы компрессора является счетным входом счетчика времени 17, выход счетчика времени 22 работы компрессора соединен с входом второго логического элемента «И» 23, другой вход которого соединен с первым выходом счетчика времени задержки 19, выход второго логического элемента «И» 23 является выходом счетчика времени 17.
Счетчик времени 17 (Фиг.5), включенный в схему таймера, работает следующим образом. В исходном состоянии первый выход счетчика времени задержки 19 находится в состоянии «1». Это состояние сохраняется неопределенно долго (в том числе и при кратковременном пропадании напряжения сети), так как прохождение тактовых импульсов на счетный вход заблокировано элементом «И» 21 (инверсный выход счетчика 19 находится в состоянии «0»). При этом состояние выхода счетчика 22 передается через схему «И» 23 на выход счетчика 17. Когда в режиме оттайки после кратковременного пропадания напряжения сети оно появляется вновь, формирователь 20 подает импульс на вход установки счетчика времени задержки 19. Первый выход счетчика 19 переходит в состояние «0»; схема «И» 23 запрещает выходу счетчика 17 замыкать цепь питания реле. Начинается заряд конденсатора фильтра выпрямителя. Инверсный выход счетчика 19 переходит в состояние «1», разрешая прохождение тактовых импульсов через схему «И» 21 на счетный вход счетчика времени задержки 19. Отсчитывается время задержки, которое заведомо больше времени заряда конденсатора до напряжения срабатывания реле, после чего счетчик 19 переходит в исходное состояние, разрешая схеме «И» 23 замкнуть цепь питания обмотки реле. Реле срабатывает, восстанавливая режим оттайки после кратковременного пропадания напряжения сети.
На фиг.6 изображен частный случай второго варианта таймера. В таймер в соответствии с фиг.4 введен второй гасящий элемент 15, включенный между вторым полюсом 13 источника питания и общей точкой выпрямителя 4 и гасящего элемента 5. При этом гасящий элемент 5 включен между вторым неподвижным контактом 8 и выпрямителем 4, соединенным с ограничителем 18.
В таймере в соответствии с фиг.6 в период оттайки питание обмотки 2 реле осуществляется по цепи: второй полюс 13 источника питания, второй гасящий элемент 15 с параллельно подключенным к нему через замкнутые подвижный 6 и второй неподвижный 8 контакты реле гасящим элементом 5, выпрямитель 4, счетчик времени 17, неработающий компрессор 11, первый полюс 12 источника питания.
В другом частном случае второго варианта (фиг.7) в таймер, выполненный в соответствии с фиг.4, введена цепь, образованная соединенными последовательно вторым гасящим элементом 15 и вторым выпрямителем 16, включенная между вторым полюсом 13 источника питания и общей точкой второго вывода обмотки 2 реле и цепи, образованной последовательно соединенными выпрямителем 4 и гасящим элементом 5.
В таймере, выполненном в соответствии с фиг.7, в период оттайки питание обмотки 2 реле осуществляется по цепи: второй полюс 13 источника питания, цепь из последовательно соединенных второго гасящего элемента 15 и второго выпрямителя 16 с параллельно подключенной к ней через замкнутые подвижный 6 и второй неподвижный контакт 8 реле цепью из последовательно соединенных гасящего элемента 5 и выпрямителя 4, счетчик времени 17, неработающий компрессор 11, первый полюс 12 источника питания.
Формула изобретения
1. Таймер оттайки холодильных устройств, содержащий источник питания, счетчик времени, нагреватель, датчик окончания оттайки, компрессор, выпрямитель, гасящий элемент, ограничитель напряжения, пороговый элемент, трехконтактное электромагнитное реле, подвижный контакт которого подключен ко второму полюсу источника питания; общий вывод счетчика времени соединен с первым неподвижным контактом реле и через компрессор – с первым полюсом источника питания; счетный вход счетчика времени через нагреватель соединен со вторым неподвижным контактом реле и через датчик окончания оттайки – с первым полюсом источника питания; выход счетчика времени связан со вторым неподвижным контактом реле через две соединенные последовательно цепи, образованные с одной стороны (первая цепь) последовательно соединенными обмоткой реле и пороговым элементом и с другой стороны (вторая цепь) – последовательно соединенными выпрямителем и гасящим элементом; общая точка первой и второй цепи соединена с общим выводом счетчика времени через ограничитель напряжения.
2. Таймер по п.1, содержащий второй гасящий элемент, подключенный между вторым полюсом источника питания и общей точкой выпрямителя и гасящего элемента, включенного между вторым неподвижным контактом реле и выпрямителем, соединенным с ограничителем напряжения.
3. Таймер по п.1, содержащий третью цепь, образованную последовательно соединенными вторым гасящим элементом и вторым выпрямителем, включенную между вторым полюсом источника питания и общей точкой первой и второй цепи.
4. Таймер оттайки холодильных устройств, содержащий источник питания, счетчик времени, нагреватель, датчик окончания оттайки, компрессор, выпрямитель, гасящий элемент, ограничитель напряжения, трехконтактное электромагнитное реле, подвижный контакт которого подключен ко второму полюсу источника питания; общий вывод счетчика времени соединен с первым неподвижным контактом реле и через компрессор – с первым полюсом источника питания; счетный вход счетчика времени через нагреватель соединен со вторым неподвижным контактом реле и через датчик окончания оттайки – с первым полюсом источника питания; выход счетчика времени соединен с первым выводом обмотки реле, второй вывод которой через соединенные последовательно выпрямитель и гасящий элемент связан со вторым неподвижным контактом реле; общая точка второго вывода обмотки реле и цепи, образованной последовательно соединенными выпрямителем и гасящим элементом, соединена с общим выводом счетчика времени через ограничитель напряжения; счетчик времени выполнен с дополнительным входом управления, соединенным с ограничителем напряжения; через дополнительный вход управления обеспечена возможность получения счетчиком времени сигнала о появлении напряжения сети после его аварийного отключения.
5. Таймер по п.4, в котором счетчик времени содержит счетчик времени задержки, имеющий два входа – вход установки и счетный вход и два выхода – первый выход и инверсный выход, формирователь импульса появления напряжения сети, выход которого подключен к входу установки счетчика времени задержки, а вход является дополнительным входом управления счетчика времени, первый логический элемент «И», выход которого соединен со счетным входом счетчика времени задержки, первый вход первого логического элемента «И» является счетным входом счетчика времени, а второй вход первого логического элемента «И» соединен с инверсным выходом счетчика времени задержки, второй логический элемент «И» и счетчик времени работы компрессора, при этом первый вход счетчика времени работы компрессора является общим выводом счетчика времени, второй вход счетчика времени работы компрессора является счетным входом счетчика времени, выход счетчика времени работы компрессора соединен с входом второго логического элемента «И», другой вход которого соединен с первым выходом счетчика времени задержки, выход второго логического элемента «И» является выходом счетчика времени.
6. Таймер по п.4, содержащий второй гасящий элемент, подключенный между вторым полюсом источника питания и общей точкой выпрямителя и гасящего элемента, включенного между вторым неподвижным контактом реле и выпрямителем, соединенным с ограничителем напряжения.
7. Таймер по п.4, содержащий цепь, образованную соединенными последовательно вторым гасящим элементом и вторым выпрямителем, включенную между вторым полюсом источника питания и общей точкой второго вывода обмотки реле и цепи, образованной последовательно соединенными выпрямителем и гасящим элементом.
РИСУНКИ
|
|