|
|
(21), (22) Заявка: 2004114561/09, 12.05.2004
(24) Дата начала отсчета срока действия патента:
08.10.1996
(30) Конвенционный приоритет:
09.10.1995 US 60/005,318
(43) Дата публикации заявки: 27.10.2005
(46) Опубликовано: 27.05.2009
(56) Список документов, цитированных в отчете о поиске:
US 4998111, 05.03.1991. RU 2012897 C1, 15.05.1994. RU 2027196 C1, 20.01.1995. US 4445118, 24.04.1984. GB 2273218 A, 08.06.1994. EP 0545636 A1, 09.06.1993.
(62) Номер и дата подачи первоначальной заявки, из которой данная заявка выделена: 98108445 08.10.1996
Адрес для переписки:
129090, Москва, ул. Б.Спасская, 25, стр.3, ООО “Юридическая фирма Городисский и Партнеры”, пат.пов. Ю.Д.Кузнецову, рег. 595
|
(72) Автор(ы):
КРЭСНЕР Норман Ф. (US)
(73) Патентообладатель(и):
СНЭПТРЭК, ИНК. (US)
|
(54) СПОСОБ ОПРЕДЕЛЕНИЯ МЕСТОПОЛОЖЕНИЯ УДАЛЕННОГО УСТРОЙСТВА
(57) Реферат:
Изобретение относится к способам определения местоположения удаленного устройства с использованием глобальной спутниковой системы определения местоположения – GPS. Заявленный способ заключается в том, что принимают в мобильном устройстве доплеровскую информацию спутника, находящегося в поле зрения мобильного устройства. Информацию принимают от базовой станции системы сотовой связи. Вычисляют информацию о местоположении в мобильном устройстве, используя доплеровскую информацию. 5 н. и 25 з.п. ф-лы, 11 ил.
Область техники, к которой относится изобретение
Настоящее изобретение относится к приемникам, которые обеспечивают определение информации о местоположении спутников, а более конкретно – к приемникам, которые находят применение в глобальной спутниковой системе определения местоположения (GPS), а также – к способам определения местоположения удаленного устройства.
Уровень техники
Приемники сигналов системы GPS позволяют достаточно точно определять свое местоположение путем вычисления относительных времен прихода сигналов, переданных одновременно от множества спутников системы GPS (или NAVSTAR). Эти спутники передают в качестве части своего сообщения данные о местоположении спутника, а также данные синхронизации тактовых сигналов так называемых “эфемеридных” данных. На процесс поиска и обнаружения сигналов GPS, считывания эфемеридных данных для множества спутников и вычисления местоположения приемника из этих данных тратится время до нескольких минут. В большинстве случаев это достаточно большое время обработки является неприемлемым, и, кроме того, существенным недостатком при работе микроминиатюрных портативных устройств является ограниченный срок службы аккумуляторов.
Другим недостатком современных приемников сигналов системы GPS является то, что их работа ограничена ситуациями, в которых многочисленные спутники находятся непосредственно в зоне видимости, то есть при отсутствии препятствий, и когда антенна хорошего качества надлежащим образом ориентирована для приема таких сигналов. Как таковые, они обычно не используются в портативном, карманном исполнении, в местах, где имеются препятствия в виде листвы или строений, и при применении внутри зданий.
Существуют две основные функции систем приема сигналов GPS: (1) вычисление псевдодальностей до различных спутников системы GPS и (2) вычисление местоположения носителя приемной системы с использованием этих псевдодальностей, данных синхронизации для спутников и данных эфемерид. Псевдодальности представляют собой измеренные временные задержки между принимаемым сигналом от каждого спутника и локальным тактовым сигналом. Спутниковые эфемериды и данные синхронизации получают из сигнала системы GPS, который обнаружен и отслеживается. Как установлено выше, получение этой информации обычно занимает относительно продолжительный промежуток времени (от 30 с до нескольких мин) и должно осуществляться при достаточном уровне принимаемого сигнала для достижения низких значений частоты повторения ошибок.
Фактически во всех известных приемниках сигналов GPS используются корреляционные способы определения псевдодальностей. Эти корреляционные способы реализуются в реальном масштабе времени, часто с применением аппаратных корреляторов. Сигналы GPS включают в себя сигналы с высокой частотой повторения, называемые псевдослучайными (ПС) последовательностями. Коды, используемые для гражданского применения, называются С/А кодами и имеют частоту изменения двоичных значений фазы или частоту повторения элементов кода 1,023 МГц и период повторения 1023 элементов кода за период кода, равный 1 мс. Кодовые последовательности входят в семейство “золотых кодов”. Каждый спутник системы GPS осуществляет широковещательную передачу сигнала с уникальным золотым кодом.
Принятый сигнал от спутника системы GPS преобразуется с понижением частоты в основную полосу частот, после чего корреляционный приемник перемножает принятый сигнал на сохраненную копию соответствующего кода, который содержится в его локальной памяти, и затем интегрирует произведение (или выполняет низкочастотную фильтрацию), для индикации наличия сигнала. Эта процедура обработки определяется как корреляционная обработка. Путем последующей регулировки относительной синхронизации этой сохраненной копии по отношению к принимаемому сигналу и анализа результата корреляционной обработки приемник может определить временную задержку между принятым сигналом и локальным тактовым сигналом. Исходное определение наличия такого выходного сигнала называется “обнаружением”. Сразу после обнаружения процесс переходит в фазу “слежения”, в которой синхронизация локального опорного сигнала подстраивается малыми приращениями для поддержания выходного сигнала с высокой степенью корреляции. Корреляционный выходной сигнал на этапе слежения можно рассматривать как сигнал системы GPS, из которого удален псевдослучайный код, или, согласно общепринятой терминологии, как “сжатый” сигнал. Этот сигнал имеет узкую полосу частот, соизмеримую с сигналом данных с двоичной фазовой манипуляцией со скоростью 50 бит/с, который накладывается на сигнал системы GPS.
Процедура определения корреляции требует значительного времени, особенно если принимаемый сигнал слабый. Для уменьшения времени обнаружения в большинстве приемников сигнала GPS используется множество корреляторов (обычно до 12), которые позволяют осуществить параллельный поиск корреляционных максимумов.
В некоторых известных приемниках сигналов GPS используется способ быстрого преобразования Фурье (БПФ) для определения доплеровской частоты принимаемого сигнала системы GPS. В этих приемниках используются известные операции корреляционной обработки для сжатия сигнала системы GPS и получения узкополосного сигнала с шириной полосы в диапазоне от 10 кГц до 30 кГц. Полученный в результате узкополосный сигнал затем подвергается Фурье-анализу с использованием алгоритмов БПФ для определения несущей частоты. Определение такой несущей частоты одновременно обеспечивает индикацию того, что локальный ПС опорный сигнал настроен на корректное значение фазы принимаемого сигнала и обеспечивает точное измерение несущей частоты. Эту частоту можно затем использовать в приемниках в режиме слежения.
В патенте США 5420592 описано использование алгоритмов БПФ для вычисления псевдодальности в центральном пункте обработки, а не в мобильном устройстве. Согласно этому способу мгновенная выборка данных выполняется приемником сигнала GPS и затем передается по каналу передачи данных к удаленному приемнику, в котором осуществляется обработка по процедуре БПФ. Однако данный известный способ вычисляет только один раз прямое и обратное быстрое преобразование Фурье (соответствующее четырем периодам ПС последовательности) для выполнения множества операций определения корреляции.
Как будет ясно из описания настоящего изобретения, более высокую чувствительность и более высокую скорость обработки можно достигнуть за счет выполнения большого числа операций БПФ вместе со специальными операциями предварительной (предпроцессорной) и последующей (постпроцессорной) обработки.
В настоящем описании используются термины “корреляция”, “свертка” и “согласованная фильтрация”. Термин “корреляция”, употребляемый для двух последовательностей чисел, означает почленное перемножение соответствующих элементов двух последовательностей с последующим суммированием последовательностей. Такая процедура иногда называется “последовательной корреляцией” и приводит в результате к получению выходного сигнала, который представляет собой единственное число. В некоторых случаях ряд операций корреляции выполняют на последовательных группах данных.
Термин “свертка”, который употребляется для двух последовательностей чисел, означает широко используемый в технике способ обработки, эквивалентный фильтрации второй последовательности длиной m с помощью фильтра, который соответствует первой последовательности, имеющий импульсный отклик длиной n. Результатом является третья последовательность длиной m+n-1. Термин “согласованная фильтрация” относится к свертке или фильтрации, причем вышеупомянутый фильтр имеет импульсный отклик, соответствующий комплексно-сопряженной обращенной во времени первой последовательности. Термин “быстрая свертка” употребляется для указания последовательности алгоритмов для вычисления операции свертки эффективным способом.
Иногда термины “корреляции” и “свертка” используются взаимозаменяемо. Для ясности, однако, в настоящем описании термин “корреляция” всегда относится к операции последовательной корреляции, которая описана выше.
Сущность изобретения
Один из вариантов настоящего изобретения предусматривает способ определения местоположения удаленного устройства, заключающийся в том, что принимают доплеровскую информацию спутника, находящегося в поле зрения удаленного устройства, в удаленном устройстве от сотовой ячейки передачи в системе сотовой связи и вычисляют информацию о местоположении для спутника в удаленном устройстве, используя доплеровскую информацию, без приема и без использования информации эфемерид спутника. Кроме того, описаны другие особенности осуществления способа.
Другой вариант осуществления настоящего изобретения предусматривает мобильное устройство, которое использует данные, представляющие собой сигналы GPS, для обеспечения местоположения мобильного устройства, содержащее приемник, выполненный с возможностью осуществления связи через канал сотовой связи в сотовой ячейке передачи для приема доплеровской информации спутника, находящегося в поле зрения мобильного устройства, устройство обработки, связанное с приемником, для приема доплеровской информации и вычисления информации о местоположении для упомянутого спутника при использовании доплеровской информации, без приема и без использования информации эфемерид спутника. Кроме того, описаны различные особенности осуществления мобильного устройства.
Другой вариант осуществления настоящего изобретения предусматривает способ использования базовой станции для обеспечения канала связи с мобильным устройством GPS, заключающийся в том, что определяют доплеровскую информацию спутника, находящегося в поле зрения мобильного устройства GPS, причем доплеровскую информацию используют в мобильном устройстве GPS для определения информации о местоположении для упомянутого спутника, передают доплеровскую информацию упомянутого спутника, находящегося в поле зрения, из сотовой ячейки передачи в системе сотовой связи в мобильное устройство GPS, причем в мобильном устройстве GPS определяют информацию о местоположении без приема и без использования информации эфемерид спутника. Кроме того, описаны другие особенности осуществления способа.
Другой вариант осуществления настоящего изобретения предусматривает базовую станцию для обеспечения канала сотовой связи в мобильное устройство GPS, содержащую источник доплеровской информации для спутника, находящегося в поле зрения мобильного устройства GPS, передатчик, связанный с источником доплеровской информации, причем передатчик предназначен для передачи доплеровской информации через канал сотовой связи в сотовой ячейке передачи в мобильное устройство GPS, при этом мобильное устройство GPS определяет информацию о местоположении без приема и без использования информации эфемерид спутника. Кроме того, описаны различные особенности осуществления базовой станции.
Другой вариант осуществления настоящего изобретения предусматривает способ определения местоположения удаленного устройства, заключающийся в том, что передают через сотовую ячейку в системе сотовой связи GPS спутниковую информацию, включая доплеровскую информацию, в удаленное устройство от базовой станции через канал передачи данных сотовой связи, принимают в удаленном устройстве спутниковую информацию и сигналы GPS от спутников, находящихся в поле зрения, вычисляют в удаленном устройстве псевдодальности до спутников, находящихся в поле зрения, причем при вычислении псевдодальностей используют доплеровскую информацию, при этом в удаленном устройстве определяют псевдодальности без приема и без использования информации эфемерид спутника, передают псевдодальности в базовую станцию от удаленного устройства через канал передачи данных сотовой связи и вычисляют в базовой станции местоположение удаленного устройства, используя псевдодальности. Кроме того, описаны другие особенности осуществления способа.
Краткое описание чертежей
Сущность изобретения иллюстрируется на примере со ссылками на чертежи, на которых представлено следующее:
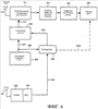
фиг.1А – структурная схема основных компонентов удаленной или мобильной приемной системы GPS, использующей способы согласно настоящему изобретению; показаны каналы передачи данных, которые могут существовать между базовой станцией и удаленным устройством;
фиг.1В – структурная схема альтернативного мобильного устройства GPS;
фиг.1С – структурная схема другого альтернативного мобильного устройства GPS;
фиг.2А и 2В – структурные схемы двух альтернативных вариантов для РЧ и ПЧ частей приемника, выполненного согласно настоящему изобретению;
фиг.3 – блок-схема последовательности операций (например, выполняемых программными средствами) программируемого цифрового процессора сигналов согласно способам, соответствующим настоящему изобретению;
фиг.4 – формы сигналов на различных этапах обработки в соответствии со способами согласно изобретению;
фиг.5А – система базовой станции соответственно одному из вариантов осуществления изобретения;
фиг.5В – система базовой станции, соответствующая другому варианту осуществления изобретения;
фиг.6 – мобильное устройство GPS, содержащее средства коррекции или калибровки гетеродина в соответствии с одним из аспектов изобретения;
фиг.7 – блок-схема последовательности операции в процедуре управления мощностью для мобильного устройства в соответствии с одним из вариантов осуществления изобретения.
Детальное описание изобретения
Настоящее изобретение относится к устройствам и способам для вычисления местоположения мобильного или удаленного объекта, чтобы обеспечить возможность аппаратным средствам удаленного устройства иметь малые потери рассеяния мощности и работать при весьма низких уровнях принимаемого сигнала. Это означает, что потребляемая мощность снижается, а чувствительность приемника возрастает. Это обеспечивается реализацией функций приема удаленного устройства, как показано на фиг.1А, а также передачей доплеровской информации от отдельно расположенной базовой станции 10 к удаленному или мобильному устройству 20 GPS.
Следует отметить, что для вычисления местоположения удаленного устройства можно использовать псевдодальности в соответствии с разными способами, примеры которых приведены ниже:
1. Способ 1. Ретранслируя спутниковые информационные сообщения в удаленное устройство 20 из основной станции 10, удаленное устройство 20 может комбинировать эту информацию с измерениями псевдодальностей для вычисления его местоположения (см., например, патент США 5365450). Обычно вычисление местоположения удаленного устройства 20 осуществляется в самом этом устройстве 20.
2. Способ 2. Удаленное устройство 20 может получать спутниковые данные эфемерид путем приема обычным способом сигналов GPS, что широко используется в данной области техники. Эти данные, действительные обычно в течение одного-двух часов, можно комбинировать с измерениями псевдодальностей до завершения вычисления местоположения в удаленном устройстве.
3. Способ 3. Удаленное устройство 20 может передавать по каналу 16 связи псевдодальности в базовую станцию 10, которая может комбинировать эту информацию со спутниковыми данными эфемерид для вычисления местоположения (см., например, патент США 5225842).
В перечисленных способах 1 и 3 предполагается, что базовая станция 10 и удаленное устройство 20 имеют общую зону видимости всех спутников, представляющих интерес, и располагаются достаточно близко друг от друга для разрешения неоднозначности по времени, которая связана с частотой повторения псевдослучайных кодов системы GPS. Это удовлетворяется для расстояния между базовой станцией 10 и удаленным устройством 20, равного половине произведения скорости света на период повторения псевдослучайной последовательности (1 мс) или около 150 км.
Для пояснения настоящего изобретения предполагается, что для завершения вычисления координат местоположения используется способ 3. Однако из данного описания очевидно, что различные аспекты и варианты осуществления настоящего изобретения можно осуществить с использованием любого из вышеупомянутых или иных способов. Например, в модификациях способа 1 информацию спутниковых данных, например данные эфемерид спутника, можно передавать с помощью базовой станции в удаленное устройство, и эту информацию спутниковых данных можно комбинировать с псевдодальностями, которые вычисляются, согласно настоящему изобретению, с использованием буферизованных сигналов GPS для получения широты и долготы (а иногда и высоты) для удаленного устройства. Следует иметь в виду, что информация о местоположении, которая поступает из удаленного устройства, может быть ограничена широтой и долготой и может быть более полной информацией, которая включает в себя широту, долготу, высоту, скорость и азимут удаленного устройства. Кроме того, коррекция гетеродина и/или аспекты управления мощностью, соответственно настоящему изобретению, можно использовать в этих модификациях способа 1. Более того, доплеровскую информацию можно передавать в удаленное устройство 20 и использовать в удаленном устройстве 20, согласно аспектам настоящего изобретения.
В способе 3 понимается, что базовая станция 10 выдает команды удаленному устройству 20 для выполнения измерения посредством сообщения, передаваемого по каналу 16 связи для передачи данных (фиг.1А). Основная станция 10 также посылает в этом сообщении доплеровскую информацию для спутников, находящихся в поле зрения, которая является формой информации спутниковых данных. Эта доплеровская информация обычно имеет формат информации о частоте, и сообщение будет также определять параметры идентификации конкретных спутников, находящихся в поле зрения, или иные данные инициализации. Это сообщение принимается с помощью отдельного модема 22, который является частью удаленного устройства 20 и сохраняется в памяти 30, которая связана с маломощным микропроцессором 26. Микропроцессор 26 обрабатывает информацию данных, передаваемую между элементами обработки 32-48 удаленного устройства и модемом 22, и контролирует функции управления мощностью в удаленном устройстве 20, как будет описано ниже. В нормальном режиме микропроцессор 26 устанавливает большую часть или все аппаратные средства удаленного устройства 20 в состояние низкой мощности или полного отключения питания, кроме состояния, в котором выполняются вычисления псевдодальности и/или другие вычисления с использованием сигналов GPS, либо может использоваться альтернативный источник питания. Однако приемная часть модема, по меньшей мере, периодически включается (на полную мощность) для того, чтобы определить, передала ли базовая станция 10 команду определения местоположения удаленного устройства.
Эта вышеупомянутая доплеровская информация весьма коротка по длительности, поскольку требуемая точность такой доплеровской информации не высока. Например, если требуется точность 10 Гц, и максимальная доплеровская частота составляет приблизительно ±7 кГц, то 11-битового слова будет достаточно для каждого спутника, находящегося в поле зрения. Если в поле зрения находятся 8 спутников, то 88 битов потребуются для определения всех таких доплеровских частот. Использование этой информации исключает необходимость поиска доплеровской частоты для удаленного устройства 20, тем самым уменьшая время обработки более чем в 10 раз. Использование информации о доплеровской частоте также позволяет мобильному удаленному устройству 20 GPS более быстро обрабатывать выборку сигналов GPS, что приводит к уменьшению времени, в течение которого процессор 32 должен получить полную мощность для вычисления информации о местоположении. Благодаря этому снижается мощность, потребляемая удаленным устройством 20, и повышается чувствительность приемника. В удаленное устройство 20 можно также послать дополнительную информацию, включая в сообщение GPS периоды (сверхкадры) данных.
Принимаемый сигнал канала передачи данных может использовать прецизионную несущую частоту. Удаленное устройство 20 (фиг.6), которое описано ниже, может использовать контур автоматической подстройки частоты (АПЧ) для синхронизации с этой несущей и, таким образом, дополнительно откалибровать свой собственный опорный генератор. Время передачи сообщения, равное 10 мс, при отношении сигнал/шум для принимаемого сигнала 20 дБ, обеспечит измерение частоты с использованием АПЧ с точностью 10 Гц или лучше. Этого вполне достаточно для удовлетворения требований настоящего изобретения. Эта особенность повысит также точность вычислений местоположения, которые выполняются традиционными способами или с использованием способов быстрой свертки согласно настоящему изобретению.
В одном из вариантов осуществления изобретения канал 16 связи образует коммерчески используемую узкополосную радиочастотную среду связи, например двустороннюю пейджинговую систему. Эту систему можно использовать в вариантах осуществления, в которых количество данных, передаваемых между удаленным устройством 20 и базовой станцией 10, относительно невелико. Количество данных, которые требуются для передачи доплеровской частоты, и других данных (например, данных инициализации, таких как данные идентификации спутников, которые находятся в поле зрения) относительно невелико, и аналогично количество данных, требуемых для информации о местоположении (например, псевдодальности), также относительно невелико. Следовательно, узкополосные системы вполне подходят для этого варианта осуществления. Это отличает изобретение от систем, которые требуют передачи большого количества данных за короткий период времени, такие системы могут потребовать более широкополосной радиочастотной среды передачи.
Так как удаленное устройство 20 принимает команду (например, от базовой станции 10) для обработки сигналов GPS вместе с информацией о доплеровской частоте, микропроцессор 26 запускает преобразователь 42 РЧ в ПЧ, аналого-цифровой преобразователь 44 и цифровую динамическую память 46 через аккумулятор и регулятор мощности питания и схему 36 переключения мощности питания (и управляемые по питанию цепи 21а, 21b, 21c и 21d), обеспечивая таким образом подачу полной мощности в эти элементы. Это обеспечивает преобразование сигнала, поступающего от спутника системы GPS и принимаемого с помощью антенны 40, на ПЧ с последующим преобразованием в цифровую форму. Непрерывный набор таких данных, обычно соответствующий длительности от 100 мс до 1 с (или даже с большей длительностью), затем сохраняется в динамической памяти 46. Количеством запоминаемых данных можно управлять с помощью микропроцессора 26 так, чтобы большее количество данных могло сохраняться в памяти 46 (для получения более высокой чувствительности) в тех ситуациях, когда экономия ресурсов питания не так важна по сравнению с обеспечением более высокой чувствительности, и меньшее количество данных можно запоминать в тех ситуациях, когда экономия ресурсов мощности является более важной, чем чувствительность. Обычно чувствительность более важна, когда прохождению сигналов GPS частично мешают различного рода препятствия, а экономия ресурсов мощности менее важна, когда используется мощный источник питания (например, автомобильный аккумулятор). Адресацией памяти 46 для сохранения данных управляет интегральная схема 48 программируемой логической матрицы. Преобразование с понижением частоты сигнала GPS выполняется с использованием синтезатора частоты 38, который обеспечивает подачу сигнала 39 гетеродина в преобразователь 42, как изложено ниже.
Следует отметить, что все это время (когда динамическая память 46 заполняется цифровыми сигналами GPS, которые поступают со спутников, находящихся в поле зрения) микропроцессор 32 цифровой обработки сигналов может находиться в состоянии низкого потребления мощности. Преобразователь 42 РЧ в ПЧ и аналого-цифровой преобразователь 44 обычно включаются только на короткий период времени, достаточный для сбора и сохранения данных, которые требуются для вычисления псевдодальности. После завершения сбора данных эти схемы преобразователей выключаются, или мощность, подаваемая по цепям 21b и 21с управления подачей мощности, снижается иным образом (хотя в память 46 продолжает поступать полная мощность), таким образом не внося дополнительных потерь мощности во время действительного вычисления псевдодальностей. Затем вычисление псевдодальностей выполняется в одном варианте осуществления с использованием программируемой ИС 32 для цифровой обработки сигналов (ЦОС) общего назначения, примером которой может служить интегральная схема TMS320C30, выпускаемая фирмой Texas Instruments. Эта ИС ЦОС 32 до выполнения таких вычислений находится в состоянии активного потребления мощности с помощью микропроцессора 26 и схемы 36 через цепь 21е управления подачей мощности.
Эта ИС ЦОС 32 отличается от других, которые используются в некоторых удаленных устройствах GPS, тем, что она является интегральной схемой общего назначения и программируемой по сравнению со специализированными интегральными схемами, предназначенными для обработки цифровых сигналов. Кроме того, ИС ЦОС 32 делает возможным использование алгоритма быстрого преобразования Фурье (БПФ), который позволяет с высоким быстродействием производить вычисления псевдодальности путем выполнения большого числа операций корреляции между местным опорным сигналом и принимаемыми сигналами. Обычно для завершения поиска для периодов каждого принимаемого сигнала GPS требуется 2046 таких операций корреляции. Алгоритм быстрого преобразования Фурье позволяет выполнить одновременно и параллельно поиск всех таких местоположений, таким образом, ускоряя требуемый процесс вычисления от 10 до 100 раз по сравнению с традиционными подходами.
После того как блок ЦОС 32 завершает свое вычисление псевдодальности для каждого спутника, находящегося в поле зрения, он передает, в одном варианте осуществления изобретения, эту информацию микропроцессору 26 посредством внутренней шины 33. В это время микропроцессор 26 может обусловить переход блока ЦОС 32 и памяти 46 в состояние с низким потреблением мощности путем посылки соответствующего сигнала управления в схему 36 регулятора мощности питания и аккумулятора. Затем микропроцессор 26 использует модем 22 для передачи данных о псевдодальности по каналу 16 передачи данных в базовую станцию 10 для окончательного вычисления местоположения. В дополнение к данным псевдодальности временную метку можно одновременно передать в базовую станцию 10, которая показывает время, которое проходит с момента первоначального сбора данных в буфере 46 до времени передачи данных по каналу 16 передачи данных. Эта временная метка улучшает возможности базовой станции по вычислению расчетного местоположения, поскольку она обеспечивает вычисление местоположения спутников GPS во время сбора данных. В качестве альтернативы, согласно вышеуказанному способу 1, блок ЦОС 32 может вычислять местоположение (например, широту, долготу или широту, долготу и высоту) удаленного устройства и послать эти данные в микропроцессор 26, который подобным образом ретранслирует эти данные в базовую станцию 10 через модем 22. В этом случае вычисление местоположения облегчается с помощью ЦОС, поддерживающей время, которое проходит с момента приема сообщений спутниковых данных до момента начала сбора данных буфера. Это улучшает возможности удаленного устройства по вычислению расчетного местоположения, поскольку обеспечивается вычисление местоположения спутника GPS во время сбора данных.
Как показано на фиг.1А, модем 22 в одном из вариантов осуществления использует отдельную антенну 24 для передачи и приема сообщений по каналу 16 передачи данных. Ясно, что модем 22 включает в себя связной приемник и связной передатчик, которые поочередно подсоединяются к антенне 24. Аналогично в базовой станции 10 можно использовать отдельную антенну 14 для передачи и приема сообщений по каналу передачи данных, таким образом позволяя проводить непрерывный прием сигналов GPS посредством антенны 12 для приема сигналов системы GPS в базовую станцию 10.
В типичном примере предполагается, что вычисления местоположений в блоке ЦОС 32 потребуют менее нескольких секунд, в зависимости от количества данных, которые хранятся в цифровой динамической памяти 46 и скорости ЦОС или нескольких ЦОС.
Из вышеприведенного обсуждения будет ясно, что в удаленном устройстве 20 необходимо включить схемы потребления высокой мощности только на короткий промежуток времени в случае, если команды вычисления местоположения, поступающие из базовой станции 10, не являются частыми. Следует отметить, что в большинстве случаев такие команды будут приводить к запуску аппаратуры удаленного устройства, для которой свойствены высокие потери мощности, только в течение примерно 1% времени или менее.
Это позволит увеличить срок службы аккумулятора в 100 раз, по сравнению с другими возможными случаями. Команды программ, необходимые для выполнения операции управления подачей мощности, хранятся в ЭСППЗУ 28 или в другой подходящей среде хранения. Эту стратегию управления мощностью можно адаптировать для различных ситуаций используемой мощности. Например, в случае, когда используется основная мощность, то определение местоположения может происходить на постоянной основе.
Как показано выше, цифровая динамическая память 46 запоминает запись, соответствующую относительно продолжительному периоду времени. Эффективная обработка этого большого блока данных с использованием способов быстрой свертки обеспечивает в данном изобретении обработку сигналов на низких уровнях принимаемых сигналов (например, когда прием является плохим из-за частичного затенения, обусловленного зданиями, деревьями и т.д.). Все псевдодальности для наблюдаемых спутников системы GPS вычисляются с использованием тех же самых буферизованных данных. Это улучшает характеристики относительно приемников сигнала GPS непрерывного сопровождения в ситуациях (например, в условиях затенения, свойственных городской среде), при которых амплитуда сигнала быстро изменяется.
Несколько отличающийся вариант осуществления, представленный на фиг.1В, не использует микропроцессор 26 и его периферийные устройства (ЗУПВ 30 и ЭСППЗУ 28) и заменяет их функциональные возможности с помощью дополнительной схемы, которая входит в состав более сложной ППВМ (программируемая пользователем вентильная матрица) 49. В этом случае ППВМ 49, как устройство с низким потреблением мощности, служит для возбуждения ИС ЦОС 32а после регистрации сигнала активизации, поступающего из модема 22 через внутреннее соединение 19. Внутренее соединение 19 соединяет модем с ЦОС 32а и с ППВМ 19. ИС ЦОС 32а при активизации непосредственно передает и принимает данные из модема. ИС ЦОС 32а также выполняет операции управления потреблением мощности через внутреннее соединение 18, которое подсоединяется к аккумулятору и регулятору мощности и переключателю 36 мощности для выполнения команд включения/выключения мощности в схеме 36. ИС ЦОС 32а выборочно подает мощность или уменьшает мощность, подводимую к различным компонентам, согласно способу управления мощностью (фиг.7) с помощью команд включения/выключения мощности, выполненной при помощи внутреннего соединения 18 в схеме 36. Схема 36 получает эти команды и выборочно обеспечивает подачу мощности (или уменьшает подачу мощности) к различным компонентам. Схема 36 возбуждает ИС ЦОС 32а посредством внутреннего соединения 17. Схема 36 выборочно обеспечивает подачу мощности к различным компонентам при помощи выборочного переключения мощности через выбранные элементы цепей 21а, 21b, 21c, 21d и 21f управляемой подачи мощности. Таким образом, например, для подачи мощности к преобразователю 42 и преобразователю 44 мощность подается через цепи 21b и 21с к этим преобразователям. Аналогично мощность к модему подается через цепь 21f управления мощностью.
Кварцевый генератор 47 низкой частоты подсоединяется к памяти и ППВМ 49 управления мощностью. В одном варианте осуществления память и ППВМ 49 управления мощностью содержит таймер с малой мощностью потребления, который включает в себя генератор 47 низкой частоты. Когда таймер ППВМ 49 отсчитывает заданный интервал, ППВМ 49 посылает сигнал возбуждения на ИС ЦОС 32а через внутреннее соединение 17, и ИС ЦОС 32а в дальнейшем может активизировать другие схемы с помощью команд включения/выключения подачи мощности на схему 36 переключателей мощности, регулятора мощности и аккумулятора. Другие схемы запитываются по цепям 21a, 21b, 21c, 21d и 21f управления мощностью при управлении от схемы 36 для выполнения операции позиционирования (например, определения информации местоположения, такой как псевдодальность или широта и долгота). Вслед за операцией позиционирования ЦОС 32А устанавливает в исходное состояние таймер ППВМ и уменьшает мощность собственного питания, а схема 36 также уменьшает подачу мощности на другие компоненты в соответствии со способом, иллюстрируемым фиг.7. Следует иметь в виду, что аккумулятор и множество батарей будут обеспечивать подачу мощности для всех схем с управляемой подачей мощности по цепи управления мощностью, которые управляются с помощью памяти и ППВМ управления мощностью и ИС ЦОС 32а. Также следует иметь в виду, что вместо непосредственного уменьшения подачи мощности к компоненту посредством цепей управления мощностью (например, 21b), мощность, потребляемая компонентом, может быть снижена путем передачи ему сигнала (как в случае ЦОС 32А через внутреннее соединение 17, изображенное на фиг.1В) для уменьшения мощности или возбуждения полной мощности; это возможно, когда компонент, например интегральная схема, имеет вход управления состоянием мощности и внутреннюю логическую схему для управления мощностью (например, логическая схема для уменьшения мощности в различных логических блоках компонента). ППВМ 49 управления мощностью производит управление памятью и управление, которое включает в себя операции адресации в случае, когда данные, поступающие от преобразователя 44, сохраняются в памяти 46, или когда элемент ЦОС 32а считывает данные из памяти 46. При необходимости ППВМ 49 может управлять другими функциями памяти, такими как очищение памяти.
На фиг.1С показан другой вариант осуществления, согласно настоящему изобретению, мобильного устройства GPS, который содержит те же самые элементы, что и мобильные устройства GPS, показанные на фиг.1А и 1В. Кроме того, мобильное устройство GPS (фиг.1С) содержит регуляторы 77 мощности, которые подсоединены для приема мощности, подаваемой от множества аккумуляторов 81, а также от дополнительного входа 83 для подключения внешнего источника питания и солнечных элементов 79. Регулятор 77 мощности обеспечивает подачу мощности для всех схем при управлении с помощью цепей управления мощностью, которые управляются с помощью ИС ЦОС 32а и памяти и ППВМ управления подачей мощности (фиг.1С). Солнечный элемент 79 может перезаряжаться с использованием традиционной технологии подзаряда этих аккумуляторов. Солнечные элементы 79 могут также обеспечить подачу мощности к мобильному устройству GPS в дополнение к перезаряжаемым аккумуляторам. В варианте осуществления по фиг.1С ППВМ 49 подает сигнал возбуждения по внутреннему соединению 75 на ИС ЦОС 32а, причем этот сигнал заставляет ИС ЦОС возвращаться в состояние полного потребления мощности для выполнения различных функций, описанных для ИС ЦОС 32а. ИС ЦОС может возбуждаться до состояния полного потребления мощности посредством внешней команды с модема 22, который непосредственно связан с ИС ЦОС через внутреннее соединение 19.
Фиг.1С также иллюстрирует свойство настоящего изобретения, которое позволяет мобильному устройству GPS обеспечить компромисс между чувствительностью и экономией ресурса питания. Как описано выше, чувствительность мобильного устройства GPS можно увеличить путем увеличения количества буферизованных сигналов GPS, которые хранятся в памяти 46. Это делается путем приема и преобразования в цифровую форму сигналов GPS и хранения этих данных в памяти 46. Хотя это увеличение объема буферизации обуславливает высокое потребление мощности, однако оно позволяет улучшить чувствительность мобильного устройства GPS. Этот режим с повышенной чувствительностью можно выбрать с помощью переключателя 85 режима мощности в устройстве GPS, который подсоединяется к шине 19 для выдачи команды ИС ЦОС 32а для ввода режима повышенной чувствительности. Этот переключатель 85 режима мощности может обеспечить передачу команды в ИС ЦОС 32а для большей экономии мощности и обеспечения меньшей чувствительности путем приема сигнала GPS меньшей длительности и, таким образом, хранения меньшего количества сигналов GPS в памяти 46. Очевидно, что такой выбор режима мощности может также происходить посредством посылки сигнала из базовой станции в модем 22, который затем передает эту команду через внутреннее соединение 19 в ИС ЦОС 32.
Характерный пример преобразователя частоты РЧ в ПЧ и системы преобразования в цифровую форму для мобильного устройства GPS показан на фиг.2А. Входной сигнал на частоте 1575,42 МГц проходит через полосовой фильтр (ПФ) 50 и малошумящий усилитель (МШУ) и поступает на каскад преобразования частоты. Гетеродин 56, который используется в этом каскаде, синхронизирован по фазе (посредством ФАПЧ 58) с кварцевым генератором с температурной компенсацией на частоте 2,048 МГц (или ее гармонике) (КГТК) 60. В предпочтительном варианте осуществления частота гетеродина будет составлять 1531,392 МГц, которая получается при перемножении 2991 х 0,512 МГц. Полученный в результате сигнал ПЧ затем центрируется на частоте 44,028 МГц. Эта ПЧ является предпочтительной благодаря наличию дешевых компонентов на частоте около 44 МГц. В частности, в настоящее время используются фильтры поверхностной акустической волны (ПАВ), которые широко применяются в телевизионных устройствах. Конечно, вместо устройств ПАВ можно использовать и другие устройства, ограниченные по полосе.
Принимаемый сигнал GPS смешивается с сигналом гетеродина в смесителе 54 для получения сигнала ПЧ. Этот сигнал ПЧ проходит через фильтр 64 ПАВ, который точно ограничивает ширину полосы частот на уровне 2 МГц, и затем поступает на преобразователь 68 с понижением частоты, который перемещает сигнал в ближнюю основную полосу частот (обычно центральная частота составляет 4 кГц). Частота гетеродина для этого преобразователя 68 с понижением частоты получается из частоты КГТК 60 2,048 МГц, как 43-я гармоника частоты 1,024 МГц, которая составляет 44,032 МГц.
Синфазно-квадратурные (I/Q) понижающие преобразователи 68 являются коммерчески доступными РЧ компонентами. Такой преобразователь обычно состоит из двух смесителей и фильтров нижних частот. В этом варианте на вход одного смесителя подается сигнал ПЧ и сигнал гетеродина, и на вход другого смесителя подается тот же самый сигнал ПЧ и сигнал гетеродина, сдвинутый по фазе на 90°. Выходные сигналы двух смесителей фильтруются фильтром нижних частот для устранения проникающего сигнала и других помех.
Как показано на фиг.2А, усилители 62 и 66 при необходимости можно использовать до и после операции ограничения полосы частот.
Два выходных сигнала I/Q-преобразователя 68 с понижением частоты поступают на два согласованных АЦП 44, которые производят дискретизацию сигналов с частотой 2,048 МГц. В альтернативном варианте осуществления АЦП 44 заменяются на компараторы (не показаны), на выходах которых получается двузначная (однобитовая последовательность) последовательность данных, в соответствии с полярностью входного сигнала. Хорошо известно, что этот подход приводит к потерям, приблизительно равным 1,96 дБ, в чувствительности приемника относительно многоуровневого АЦП. Однако в этом случае можно существенно снизить стоимость устройства при использовании компаратора вместо АЦП, а также ввиду пониженных требований к памяти для последующего блока 46 динамической памяти.
Альтернативное осуществление преобразователя с понижением частоты и АЦП показано на фиг.2В, в котором используется способ дискретизации в полосе пропускания. В используемом КГТК 70 частота составляет 4,096 МГц (или ее гармоника). Выходной сигнал КГТК можно использовать в качестве тактового сигнала дискретизации в АЦП 44 (или компараторе), причем это необходимо для преобразования сигнала в частоту 1,028 МГц. Эта частота представляет собой разность между 11-ой гармоникой 4,096 МГц и входной частотой ПЧ 44,028 МГц. Полученная в результате частота ПЧ 1,028 МГц составляет приблизительно одну четвертую от частоты дискретизации, которая, как известно, будет близка к идеальной при минимизации искажений, обусловленных дискретизацией. По сравнению с I/Q-дискретизацией (фиг.2А), этот единственный дискретизатор предусматривает скорее один канал передачи данных, чем два, но с двойной скоростью дискретизации. Кроме того, передача данных эффективна на частоте ПЧ, равной 1,028 МГц. I/Q-преобразование частоты в частоту, близкую к 0 МГц, будет затем выполняться с помощью цифровых средств в соответствии с обработкой, которая будет описана ниже. Устройство (фиг.2А и 2В) является конкурентоспособным по стоимости и сложности, при этом зачастую доступность компонента определяет предпочтительный подход. Однако специалистам в данной области техники должно быть ясно, что другие конфигурации приемника можно использовать для достижения подобных результатов.
Для упрощения последующего обсуждения предполагается, что используется I/Q-дискретизация (фиг.2А), и что мгновенная память 46 содержит два канала данных, представленных в цифровой форме, на частоте 2,048 МГц.
Детали обработки сигнала, выполняемые в ИС ЦОС 32, поясняются алгоритмом, представленным на фиг.3, и диаграммами по фиг.4А, 4В, 4С, 4D и 4Е. Специалистам в данной области техники должно быть ясно, что машинный код или другой подходящий код, предназначенный для выполнения обработки сигнала, которая в дальнейшем будет описана, сохранится в СППЗУ 34. Также можно использовать и другие энергонезависимые устройства хранения. Целью обработки является определение синхронизации принимаемого сигнала по отношению к локально генерируемому сигналу. Кроме того, для того чтобы получить высокую чувствительность, необходимо обработать весьма длинный фрагмент такого сигнала, длительность которого обычно находится в пределах от 100 мс до 1 с.
Для понимания процесса обработки, во-первых, отметим, что каждый принимаемый сигнал GPS (режим С/А) формируется из псевдослучайной (ПС) последовательности с высокой частотой (1 МГц), повторяющейся псевдослучайной (ПС) последовательности, состоящей из 1023 символов, которые обычно называют элементами кода. Эти элементы кода имеют форму сигнала, показанную на фиг.4А. Кроме того, на эту последовательность накладываются данные с низкой скоростью передачи, которые передаются со спутника со скоростью 50 бод. Все эти данные принимаются при очень низком отношении сигнал/шум, который измеряется в полосе частот 2 МГц. Если несущая частота и все скорости передачи данных были бы известны с большой точностью, и данные не присутствовали, то отношение сигнал/шум можно было бы значительно увеличить и данные значительно уменьшить путем сложения друг с другом последовательных кадров. Например, имеется 1000 ПС кадров за период 1 с. Первый такой кадр можно когерентно сложить со следующим кадром, полученную сумму прибавить к третьему кадру и т.д. Результатом будет сигнал, который имеет длительность 1023 элементов кода. Фазирование этой последовательности можно затем сравнить с локальной опорной последовательностью для того, чтобы определить относительный интервал времени между ними, для определения, таким образом, так называемой псевдодальности.
Вышеуказанный процесс должен выполняться отдельно для каждого спутника, находящегося в поле зрения, исходя из одного и того же набора сохраненных принятых данных в динамической памяти 46, поскольку в общем случае сигналы GPS, приходящие от различных спутников, имеют различные доплеровские частоты, и ПС последовательности отличаются друг от друга.
Вышеуказанная процедура является достаточно трудоемкой вследствие того факта, что несущая частота может быть не известна в пределах 5 кГц из-за неопределенности доплеровского сигнала и дополнительно из-за неопределенности гетеродина приемника. Эта неопределенность доплеровской частоты устраняется в одном варианте осуществления настоящего изобретения путем передачи такой информации от базовой станции 10, которая одновременно контролирует все сигналы GPS, поступающие от спутников, находящихся в поле зрения. Таким образом, поиск по доплеровской частоте можно исключить в удаленном устройстве 20. Неопределенность гетеродина также сильно уменьшается (возможно до 50 Гц) за счет работы цепи ФАПЧ с использованием сигнала, передаваемого от базовой станции к удаленному устройству (фиг.6).
Наличие данных объемом 50 бод, которые накладываются на сигнал GPS, все еще ограничивает когерентное суммирование кадров ПС в пределах периода 20 мс. То есть максимум 20 кадров могут быть когерентно просуммированы, прежде чем инверсии знака данных воспрепятствуют получению последующего выигрыша обработки. Дополнительный выигрыш обработки можно обеспечить за счет согласованной фильтрации или суммирования величин (или квадратов величин) кадров, как будет подробно описано ниже.
Процедура обработки (фиг.3) начинается на этапе 100 с команды, поступающей из базовой станции 10 для инициализации операции обработки сигнала GPS (“Фиксированная команда” на фиг.3). Эта команда включает в себя посылку по каналу 16 связи доплеровских сдвигов для каждого спутника, находящегося в поле зрения, и идентификацию этих спутников. На этапе 102 удаленное устройство 20 вычисляет сдвиг своего гетеродина путем синхронизации по частоте с сигналом, передаваемым базовой станцией 10. В удаленном устройстве может быть использован высококачественный кварцевый генератор с температурной компенсацией. Например, в цифровых управляемых КГТК, так называемые ЦКГТХ, в настоящее время можно обеспечить точность около 0,1 х 10-6 или ошибку около 150 Гц для сигнала GPS L1.
На этапе 104 микропроцессор 26 удаленного устройства подает питание на входной каскад 42 приемника, аналого-цифровые преобразователи 44 и цифровую динамическую память 46 и собирает совокупность данных для длительности К кадров ПС кода С/А, где К – обычно 100-1000 (100 мс – 1 с). Когда собрано достаточное количество данных, микропроцессор 26 выключает преобразователь 42 РЧ в ПЧ и АЦП 44.
Псевдодальность каждого спутника вычисляется по очереди следующим образом. Во-первых, на этапе 106 для данного обрабатываемого сигнала спутника GPS из СППЗУ 34 считывается соответствующий псевдослучайный код. Как было отмечено, предпочтительный формат хранения ПС является Фурье-преобразованием этого ПС кода, дикретизируемого со скоростью 2048 выборок на 1023 бит ПС кода.
Данные в динамической памяти 46 обрабатываются в блоках N последовательных кадров ПС кода, которые являются блоками из 2048N комплексных выборок (где N – целое число, обычно, в интервале 5-10). Подобные операции выполняются в каждом блоке, как показано нижним циклом (этапы 108-124) (фиг.3). То есть этот цикл выполняется в общем K/N раз для каждого обрабатываемого сигнала GPS. На этапе 108 слова данных 2048 N блока умножаются на комплексную экспоненту, которая исключает эффект Доплера на несущей частоте сигнала, а также эффекты сдвига частоты гетеродина приемника. Для иллюстрации предположим, что доплеровская частота, которая передается из базовой станции 10, плюс частота гетеродина сдвигает соответственно на fe Гц. Затем предварительно перемноженные данные будут иметь форму функции е-j2pfenT, n = [0, 1, 2, , 2048N – 1] + (B – 1) x 2048N, где Т = 1/2,048 МГц – период выборки и номер В блока выбирается от 1 до K/N.
Далее, на этапе 110 соседние группы N (обычно 10) кадров данных внутри блока когерентно суммируются друг с другом. То есть выборки 0, 2048, 4096, 2048(N-1) – 1 суммируются вместе, затем 1, 2049, 4097, 2048(N-1) суммируются вместе и т.д. В этой точке блок содержит только 2048 комплексных выборок. Например, форма сигнала, который получается при помощи такой операции суммирования, изображена на фиг.4В для случая кадров 4ПС. Эта операция суммирования может рассматриваться как операция предварительной обработки, которая предшествует операциям быстрой свертки.
Далее, на этапах 112-118 каждый усредненный кадр подвергается операции согласованной фильтрации, цель которой заключается в определении относительного временного интервала между принимаемым кодом ПС, который содержится внутри блока данных и локально генерируемый опорный сигнал ПС. Одновременно компенсируется также влияние эффекта Доплера на времена дискретизации. Эти операции значительно ускоряются, в одном варианте осуществления, с использованием операций быстрой свертки, таких как алгоритмы быстрого преобразования Фурье, которые используются для выполнения циклической свертки, как описано ранее.
Для того чтобы упростить обсуждение, вышеупомянутой компенсацией доплеровской частоты первоначально пренебрегают.
Основной выполняемой операцией является сравнение данных в обрабатываемом блоке данных (1048 комплексных выборок) с аналогичным опорным локально запомненным блоком ПС сигнала. Сравнение действительно осуществляется при помощи (комплексного) перемножения каждого элемента блока данных на соответствующий элемент опорного сигнала и суммирования результатов. Это сравнение представляет собой определение корреляции. Однако отдельные операции корреляционной обработки осуществляются только в течение одного конкретного начального времени блока данных, тогда как существует 2048 возможных позиций, которые могут обеспечить лучшее согласование. Набор всех операций корреляции для всех возможных начальных позиций называется операцией “согласованной фильтрации”. В предпочтительном варианте осуществления требуется операция полной согласованной фильтрации.
В другие моменты времени ПС блок может проверяться посредством циклического сдвига ПС опорного сигнала и повторного выполнения той же самой операции. То есть, если ПС код обозначается р(0) р(1) р(2047), то затем циклический сдвиг на одну выборку составляет р(1) р(2) р(2047) р(0). Эта модифицированная последовательность проверяется для определения того, содержит ли блок данных сигнал ПС сигнал, начинающийся с выборки р(1). Аналогично блок данных может начинаться с выборок р(2), р(3) и т.д., и каждый может проверяться путем циклического сдвига опорной ПС последовательности и повторного выполнения проверок. Очевидно, что полный набор проверок потребует 2048 х 2048 = 4194304 операций, каждая из которых требует комплексного умножения и суммирования. Может быть использован более эффективный математический эквивалентный способ, использующий быстрое преобразование Фурье (БПФ), который требует приблизительно 12 х 2048 сложных комплексных перемножений и удвоенного числа суммирований. В этом способе БПФ осуществляется для блока данных на этапе 112 и для блока ПС кода. БПФ блока данных умножается на комплексно сопряженное БПФ опорного сигнала на этапе 114, и результатом является обратное преобразование Фурье, выполняемое на этапе 118. Полученные в результате данные имеют длину 2048 и содержат набор корреляций блоков данных и ПС блоков для всех возможных положений. Каждая операция прямого и обратного БПФ требует П/2 log2Р операций, где Р – размер передаваемых данных (предполагается, что используется алгоритм БПФ radix-2). Для случая, который представляет интерес В = 2048, поэтому каждое БПФ требует 11 х 1024 комплексных перемножений. Однако, если БПФ ПС последовательности предварительно запомнено в СППЗУ 34, как в предпочтительном варианте осуществления, то в дальнейшем нет необходимости вычислять БПФ в процессе фильтрации. Полное число комплексных перемножений для прямого БПФ, обратного БПФ и произведение результатов БПФ составляет таким образом (2х11/2) х 1024 = 24576, что обеспечивает экономию на прямой корреляции с коэффициентом 171. На фиг.4С показана диаграмма сигнала, который получается в результате операции согласованной фильтрации.
В предпочтительном способе настоящего изобретения используется частота дискретизации такая, что 2048 выборок данных берется за период ПС последовательности из 1023 элементов кода. Это позволяет использовать алгоритмы БПФ длиной 2048. Известно, что алгоритмы, которые имеют мощность 2 или 4, естественно, намного более эффективны, чем алгоритмы других размеров (и 2048 = 211). Частота дискретизации, выбранная таким образом, значительно повышает скорость обработки. Предпочтительно, чтобы число выборок БПФ равнялось числу выборок для одного кадра ПС так, чтобы можно было обеспечить надлежащую циклическую свертку. То есть это условие позволяет осуществить проверку блока данных для всех циклически сдвинутых версий ПС кода, как обсуждалось выше. Набор альтернативных способов, известных в данной области техники, таких как свертка с “сохранением перекрытия” или с “суммированием перекрытием”, можно использовать, если размер БПФ выбирается для охвата числа выборок, отличного от числа для длины ПС кадра. Эти подходы требуют приблизительно двойного числа вычислений, как описано выше для предпочтительного варианта осуществления.
Специалистам в данной области техники должно быть ясно, как вышеуказанный процесс обработки можно модифицировать с использованием различных алгоритмов БПФ при изменении размеров, различных частот дискретизации для выполнения операций быстрой свертки. Кроме того, существует набор алгоритмов быстрой свертки, который также имеет свойство того, что число требуемых вычислений пропорционально В log2B, а не В2, как требуется при обычной корреляции. Многие из этих алгоритмов приводятся, например, в работе H.J.Nussbaumer, “Fast Fourier Transform and Convolution Algorithms”, New York, Springer-Virlag, C1982. Важными примерами таких алгоритмов являются алгоритмы Agarwal-Cooley, алгоритм вкладывания с расщеплением, алгоритм вкладывания рекурсивного полинома и алгоритм Winograd-Fourier, при этом первые три используются для выполнения свертки и в дальнейшем используются для выполнения преобразования Фурье. Эти алгоритмы можно использовать вместо предпочтительного варианта способа, который представлен выше.
Ниже объясняется способ временной компенсации доплеровской частоты, который используется на этапе 116. В предпочтительном варианте осуществления используемая скорость выборки не может соответствовать точно 2048 выборкам в ПС кадре из-за влияния эффекта Доплера на принимаемый сигнал GPS, а также нестабильности гетеродина. Например, известно, что доплеровский сдвиг может вносить ошибку задержки ±2700 нс/с. Для компенсации этого эффекта блоки данных, которые обрабатываются в соответствии с вышеприведенным описанием, обязательно должны иметь сдвиг по времени для компенсации этой ошибки. В качестве примера, если размер обрабатываемого блока соответствует 5 ПС кадрам (5 мс), то затем временной сдвиг от одного блока до другого может быть гораздо больше ±13,5 нс. Меньшие временные сдвиги обусловлены нестабильностью гетеродина. Эти сдвиги можно компенсировать с помощью временного сдвига последовательных блоков данных на множество временных сдвигов, требуемых для одного блока. То есть, если доплеровский временной сдвиг на блок составляет d, то блоки смещаются по времени на nd, n = 0, 1, 2 .
В общем, эти временные сдвиги составляют доли выборки. Выполнение этих операций непосредственно с использованием способов цифровой обработки сигнала включает в себя использование способов неинтегральной интерполяции сигнала и приводит в результате к высоким вычислительным затратам. Альтернативный подход, соответствующий предпочтительному варианту способа согласно настоящему изобретению, предусматривает обработку в рамках функций быстрого преобразования Фурье. Хорошо известно, что временной сдвиг на d секунд эквивалентен умножению преобразования Фурье функции на е-j2pfd, где f – переменная частота. Таким образом, временной сдвиг можно получить с помощью умножения БПФ блока данных на е-j2pfd/Tf для n = 0, 1, 2, , 1023 и на е-j2p(n-2048)d/Tf для n = 1024, 1025, , 2047, где Tf – длительность ПС кадра (1 мс). Эта компенсация прибавляет только около 8% к времени обработки, связанной с обработкой БПФ. Компенсация разбивается на две части для обеспечения непрерывности компенсации фазы через 0 Гц.
После завершения операции согласованной фильтрации величины или квадраты величин комплексных чисел блока вычисляются на этапе 120. Любой из этих вариантов выбора будет давать хороший результат. Эта операция устраняет эффекты перескока фазы данных с частотой 50 Гц (фиг.4D) и низкочастотные ошибки несущей, которые остаются. Блок из 2048 выборок затем добавляется к сумме предыдущих блоков, обработанных на этапе 122. Этап 122 можно рассматривать как операцию последующей (постпроцессорной) обработки, которая следует за операцией быстрой свертки, выполняемой на этапах 112-118. Обработка продолжается до тех пор, пока не будут обработаны K/N блоков, как показано решающим блоком на этапе 124, к моменту которого остается один блок из 2048 выборок, из которого вычисляется псевдодальность. Фиг.4Е иллюстрирует окончательную форму сигнала после операции суммирования.
Определение псевдодальности происходит на этапе 126. Осуществляется поиск максимума для вышеописанного локально вычисленного уровня шума. Если находят такой максимум, то его время появления относительно начала блока представляет собой псевдодальность, связанную с конкретным ПС кодом и с соответствующим спутником системы GPS.
На этапе 126 используется процедура интерполяции для нахождения положения максимума с более высокой точностью, чем та, которая связана с частотой дискретизации (2,048 МГц). Процедура интерполяции зависит от предыдущей полосовой фильтрации, используемой в РЧ/ПЧ каскаде удаленного приемника 20. Высококачественный фильтр обеспечит получение максимума, форма которого близка к треугольной, с шириной основания, равной 4 выборкам. При этом условии, следующим за вычитанием средней амплитуды (для устранения постоянной составляющей), для более точного определения местоположения максимума можно использовать две максимальные амплитуды. Обозначим эти амплитуды Ар и Ар+1, где Ар Ар+1, где р – индекс максимальной амплитуды. Затем местоположение максимума относительно того, который соответствует Ар, можно получить согласно формуле: положение максимума = р + Ар/(Ар + Ар+1). Например, если Ар = Ар + Ар+1, то получение максимума должно быть равно р + 0,5, то есть посередине между коэффициентами двух выборок. В некоторых ситуациях полосовая фильтрация может привести к скруглению максимума, и более подходящей может оказаться трехточечная полиномная интерполяция.
В предыдущей обработке локальный шумовой опорный сигнал, используемый при пороговой обработке, можно вычислить путем усреднения всех данных в конечном усредненном блоке, после устранения нескольких таких самых больших максимумов.
После того как найдена псевдодальность, на этапе 128 продолжается обработка тем же способом для следующего спутника, находящегося в поле зрения, пока не будут обработаны данные всех таких спутников. После завершения обработки данных для всех таких спутников на интервале 130 продолжается обработка, при этом данные псевдодальности передаются в базовую станцию 10 по каналу 16 связи, где выполняется вычисление окончательного местоположения удаленного устройства (предполагая, что используется способ 3). Окончательно на этапе 132 большинство схем удаленного устройства 20 приводится в состояние с низким потреблением мощности, ожидая новую команду для выполнения следующей операции позиционирования.
Ниже будет приведено краткое описание обработки сигнала, которая показана выше (фиг.3). Сигналы GPS от одного или нескольких спутников системы GPS, находящихся в поле зрения, принимаются в удаленном устройстве, использующем антенну. Эти сигналы преобразуются в цифровую форму и сохраняются в буфере удаленного устройства GPS. После сохранения этих сигналов процессор выполняет предварительную обработку, обработку быстрой свертки и операцию последующей обработки. Эти операции обработки включают в себя:
а) разбивают сохраненные данные в последовательность смежных блоков, длительности которых равны множеству периодов кадра псевдослучайных (ПС) кодов, которые содержатся в сигналах GPS,
b) для каждого блока выполняют этап предварительной обработки, на котором формируется сжатый блок данных с длиной, равной длительности периода псевдослучайного кода, путем когерентного суммирования последовательных субблоков данных, причем субблоки имеют длительность, равную одному ПС кадру, при этом шаг суммирования будет означать, что соответствующие номера выборок каждого субблока складываются друг с другом,
с) для каждого сжатого блока выполняют операцию согласованной фильтрации, в которой используется метод быстрой свертки, для определения относительного временного интервала между ПС кодом, который содержится в блоке данных, и локально вырабатываемым ПС опорным сигналом (например, псевдослучайной последовательностью спутника системы GPS, данные которого обрабатываются),
d) определяют псевдодальность путем возведения в квадрат результатов, полученных при согласованной фильтрации, и последующей обработки путем комбинирования данных, возведенных в квадрат, для всех блоков в единый блок данных путем сложения вместе блоков, возведенных в квадрат данных для получения максимума, и
е) находят положение максимума упомянутого единого блока данных с высокой точностью с использованием способов цифровой интерполяции, причем положение определяется как расстояние от начала блока данных до упомянутого максимума, представляющее собой псевдодальность до спутника системы GPS, соответствующего обрабатываемой псевдослучайной последовательности.
Обычно способ быстрой свертки, который используется при обработке буферизованных сигналов GPS, представляет собой быстрое преобразование Фурье (БПФ), и результат свертки формируется путем вычисления произведения прямого преобразования сжатого блока и предварительно запомненного представления прямого преобразования псевдослучайной последовательности для получения первого результата и затем выполнения обратного преобразования первого результата для восстановления окончательного результата. Таким образом временные задержки, обусловленные доплеровским эффектом, и ошибки по времени, обусловленные гетеродином, компенсируются для каждого сжатого блока данных за счет введения между операциями прямого и обратного быстрого преобразования Фурье перемножения прямого БПФ сжатых блоков на комплексную экспоненту, фаза которой, зависящая от числа выборок, подстраивается для обеспечения соответствия компенсации задержки, требуемой для блока.
В предыдущем варианте обработка сигналов GPS от каждого спутника производится последовательно во времени, а не параллельно. В альтернативном варианте осуществления сигналы GPS, поступающие со всех спутников, находящихся в поле зрения, могут обрабатываться вместе параллельным способом во времени.
В этом случае предполагается, что базовая станция 10 имеет общее поле зрения для всех требуемых спутников, и что они расположены достаточно близко от удаленного устройства 20, чтобы избежать неоднозначности, связанной с периодом повторения ПС кода С/А. Дальность около 150 км будет удовлетворять этому критерию. Также предполагается, что базовая станция 10 имеет приемник GPS и благоприятное географическое расположение такое, что все спутники, находящиеся в поле зрения, непрерывно отслеживаются с высокой точностью.
Хотя в описанных вариантах осуществления базовой станции 10 используется такой элемент обработки данных, как компьютер, вычисляющий информацию о местоположении, например широту и долготу для мобильного устройства GPS, однако каждая базовая станция 10 может только ретранслировать принимаемую информацию, такую как псевдодальности, от мобильного устройства GPS, в центральный пункт или в несколько центральных пунктов, которые действительно выполняют вычисления широты и долготы. В таком способе стоимость и сложность этих базовых станций-ретрансляторов можно уменьшить за счет исключения устройства обработки данных и связанных с ним элементов из каждой базовой станции-ретранслятора. Центральный пункт будет включать в себя приемники (например, телекоммуникационные приемники) и устройство обработки данных и связанные с ним элементы. Кроме того, в конкретном варианте осуществления базовая станция может быть виртуальной в том смысле, что она может быть спутником, который передает информацию о доплеровской частоте в удаленные устройства, тем самым производя эмуляцию базовой станции в сотовой ячейке передачи.
На фиг.5А и 5В показаны два варианта осуществления базовой станции, согласно настоящему изобретению. В базовой станции, показанной на фиг.5А, приемник 501 GPS принимает сигналы GPS через антенну 501а GPS. Приемник 501 GPS, который может представлять собой известный приемник GPS, обеспечивает синхронизированный опорный сигнал, который обычно синхронизирован с сигналами GPS, а также обеспечивает доплеровскую информацию спутникам, находящимся в поле зрения. Этот приемник 501 GPS связан с гетеродином 505, принимающим синхронизированный опорный сигнал 510, и синхронизируется по фазе с этим опорным сигналом. Выходной сигнал гетеродина 505 подается в модулятор 506. Модулятор 506 также получает информационные сигналы доплеровских данных для каждого спутника, находящегося в поле зрения мобильного устройства GPS, и/или другие информационные сигналы 511 спутниковых данных. Модулятор 506 модулирует доплеровскую и/или другую информацию спутниковых данных с использованием сигнала гетеродина, который поступает из гетеродина 505 для обеспечения подачи модулированного сигнала 513 в передатчик 503. Передатчик 503 связан с блоком 502 обработки данных через внутреннее соединение 514 так, что блок обработки данных может управлять работой передатчика 503 для обеспечения передачи информации спутниковых данных, например доплеровской информации, в мобильное устройство GPS через антенну 503а передатчика. В этом способе мобильное устройство GPS может принимать доплеровскую информацию, источником которой является приемник 501 GPS, и может также принимать высокоточный сигнал несущей частоты гетеродина, который можно использовать для калибровки гетеродина в мобильном устройстве GPS (фиг.6).
Базовая станция (фиг.5А) содержит приемник 504, осуществляющий прием связных сигналов от удаленного или мобильного устройства GPS через связную антенну 504а. Ясно, что антенна 504а может быть той же самой антенной, что и антенна 503а передатчика так, что единственная антенна служит как для передачи, так и для приема. Приемник 504 связан с блоком 502 обработки данных, который может представлять собой известную компьютерную систему. Блок 502 обработки может также включать внутреннее соединение 512 для приема доплеровской и/или иной информации спутниковых данных от приемника 511 GPS. Эту информацию можно использовать при обработке информации псевдодальности или другой информации, которая поступает из мобильного устройства через приемник 504. Этот блок 502 обработки данных связан с устройством 508 отображения, которое может представлять собой известную электронно-лучевую трубку (ЭЛТ). Блок 502 обработки данных также связан с массовым устройством 507 хранения, которое включает в себя программные средства географической информационной системы, например атлас ГИС (Strategis Mapping, Inc. of Santa Clara, California), которые используются для отображения карт на устройстве отображения 508. Используя такое отображение, можно представить местоположение мобильного устройства GPS на устройстве отображения относительно отображаемой карты.
Альтернативный вариант базовой станции (фиг.5В) включает в себя многие из элементов, показанных на фиг.5А. Однако базовая станция по фиг.5В включает в себя источник 552 доплеровской и/или иной информации спутниковых данных вместо получения доплеровской и/или иной информации спутниковых данных от приемника GPS, причем информация в данном случае получается из телекоммуникационного канала или радиоканала известным способом. Эта доплеровская и/или иная спутниковая информация передается по внутреннему соединению 553 в модулятор 506. Другой входной сигнал модулятора 506 (фиг.5В) представляет собой выходной сигнал гетеродина, формирующего качественный опорный сигнал, например, цезиевого стандартного генератора. Этот опорный генератор 551 вырабатывает точную несущую частоту, используемую для модуляции доплеровской и/или другой информации спутниковых данных, которая затем передается через передатчик 503 в мобильное устройство GPS.
На фиг.6 показан вариант осуществления мобильного устройства GPS, соответствующего изобретению, использующий сигнал с точной несущей частотой, который принимается через антенну 601 канала связи, которая аналогична антенне 24 (фиг.1А). Антенна 601 связана с модемом 602, аналогичным модему 22 (фиг.1А), причем модем 602 связан со схемой 603 автоматической подстройки частоты, которая синхронизируется по сигналу с точной несущей частотой, посылаемому базовой станцией, соответствующей одному из вариантов осуществления настоящего изобретения. Схема 603 автоматической подстройки частоты формирует выходной сигнал 604, синхронизированный с точной несущей частотой. Этот сигнал 604 сравнивается с помощью компаратора 605 с выходным сигналом гетеродина 606 GPS посредством внутреннего соединения 608. Результатом сравнения, которое выполняется с помощью компаратора 605, является сигнал 610 коррекции ошибки, который подается на синтезатор частоты 609. В этом способе синтезатор частоты 609 обеспечивает высококачественный калиброванный гетеродинный сигнал, поступающий через внутреннее соединение 612, в GPS преобразователь 614 с понижением частоты. Ясно, что сигнал, выдаваемый по внутреннему соединению 612, аналогичен гетеродинному сигналу, выдаваемому посредством внутреннего соединения 39 на преобразователе 42 (фиг.1А), при этом преобразователь 42 подобен GPS преобразователю с понижением частоты, который связан с антенной GPS 613 для приема сигналов GPS. В альтернативном варианте осуществления результат сравнения, выполняемого компаратором 605, выдается посредством внутреннего соединения 610а, в качестве коррекции ошибки на компонент 620 ЦОС, аналогичный ИС ЦОС 32 (фиг.1А). В данном случае на синтезатор частоты 609 не будет выдаваться сигнал 610 коррекции ошибки. Схема автоматической подстройки частоты может быть выполнена с помощью различных известных методов, в том числе с использованием контура синхронизации фазы или контура синхронизации частоты или устройства оценки фазы блока.
На фиг.7 изображена последовательность действий при управлении мощностью согласно одному из вариантов осуществления изобретения. Ясно, что в данной области техники существуют различные способы, используемые для уменьшения мощности потребления. Эти способы включают в себя понижение частоты тактового сигнала, подаваемого на синхронный тактируемый компонент, а также полное прерывание подачи мощности на конкретный компонент или отключение определенной его схемы. Например, очевидно, что контур синхронизации фазы и схемы генератора требуют времени запуска и стабилизации, и поэтому разработчик может принять решение не снижать мощность потребления для этих компонентов. Пример, показанный на фиг.7, начинается на этапе 701, когда различные компоненты системы инициализируются и приводятся в состояние низкого потребления мощности. Периодически или спустя предварительно заданный период времени, связной приемник в модеме 22 переводится в состояние полного потребления мощности для определения, посылались ли команды от базовой станции 10. Это происходит на этапе 703. Если на этапе 705 принимается запрос информации о местоположении от базового устройства, то модем 22 сигнализирует об этом схеме управления мощностью на этапе 707. В данный момент времени связной приемник в модеме 22 может быть выключен на заданный период времени или отключен для последующего периодического включения на более позднем интервале времени (этап 709). Будет ясно, что связной приемник может поддерживаться в состоянии полной мощности, а не выключаться в этот момент времени. Затем на этапе 711 схема управления мощностью переводит каскад приемника GPS мобильного устройства в состояние полного потребления мощности путем подачи мощности на преобразователь 42 и аналого-цифровые преобразователи 44. Если генератор 38 частоты также находился в состоянии низкого потребления, то на этот компонент также подается полная мощность, и обеспечивается возможность его стабилизации в течение некоторого времени. Затем на этапе 713 приемник GPS, который включает в себя элементы 38, 42 и 44, принимает сигнал GPS. Этот сигнал GPS буферизуется в памяти 46, которая также переводится в состояние потребления полной мощности, когда приемник GPS переводится в состояние потребления полной мощности на этапе 711. После завершения выборки информации приемник GPS затем переводится в состояние с низким потреблением мощности на этапе 717, при этом обычно сохраняется потребление низкой мощности для преобразователей 42 и 44 в то время, как память 46 сохраняет потребление полной мощности. Затем на этапе 719 система обработки возвращается в состояние с потреблением полной мощности; в одном из вариантов осуществления это включает в себя подачу полной мощности на ИС ЦОС 32. Однако ясно, что, если ИС ЦОС 32 имеет также функции управления потреблением мощности, как в случае варианта осуществления, показанного на фиг.1С, то затем ИС ЦОС 32а обычно переводится в состояние потребления полной мощности на этапе 707. В одном из вариантов осуществления (фиг.1А), в котором микропроцессор 26 выполняет функцию управления потреблением мощности, система обработки, например, ИС ЦОС 32 может быть возвращена в состояние потребления полной мощности на этапе 719. На этапе 721 сигнал GPS обрабатывается в соответствии с настоящим изобретением (фиг.3). Затем после выполнения обработки сигнала GPS система обработки находится в состоянии низкого потребления мощности, как показано на этапе 23 (если система обработки также не управляет потреблением мощности, как отмечено выше). Затем на этапе 725 связной передатчик в модеме 22 переводится в состояние полного потребления мощности для передачи на этапе 727 обработанного сигнала GPS обратно в базовую станцию 10. После завершения передачи обработанного сигнала GPS, такого как информация псевдодальности или информация о широте и долготе, связной передатчик переводится в состояние низкого потребления мощности на этапе 729, и система управления мощностью ожидает в течение времени задержки, например предварительно заданного периода времени, на этапе 731. Вслед за этой задержкой связной приемник в модеме 22 переводится в состояние с полным потреблением мощности для того, чтобы определить, посылался ли запрос от базовой станции.
Хотя способы и устройства, соответствующие настоящему изобретению, описаны со ссылками на спутники системы GPS, очевидно, что они в равной степени применимы для систем позиционирования, в которых используются псевдолиты или комбинации спутников и псевдолит. Псевдолиты являются передатчиками наземного базирования, которые передают ПС код (аналогичный сигналу GPS), которым промодулирована несущая частота сигнала L-диапазона, обычно синхронизированного с временем системы GPS. Каждому передатчику может быть выделен уникальный ПС код для обеспечения идентификации удаленным приемником. Псевдолиты выгодно использовать в ситуациях, в которых сигналы GPS от орбитальных спутников не могут использоваться, например, в туннелях, шахтах, зданиях или других закрытых областях. Термин “спутник”, используемый здесь, включает в себя псевдолит или эквиваленты псевдолитов, а термин “сигналы GPS” включает в себя сигналы, подобные сигналам GPS от псевдолитов или эквивалентов псевдолитов.
В предыдущем обсуждении изобретение описано со ссылками на применение в глобальной спутниковой системе определения местоположения (GPS) в Соединенных Штатах Америки. Однако будет очевидно, что эти способы применимы в равной степени к подобным спутниковым системам ориентации и, в частности, к российской системе Глонасс (Glonass). Система Глонасс отличается от системы GPS главным образом тем, что излучение от различных спутников отличается одно от другого за счет использования несколько отличающихся несущих частот, вместо использования различных псевдослучайных кодов. В этой ситуации применяются по существу все схемы и алгоритмы, описанные ранее, за исключением того, что при обработке нового излучения, идущего от спутника, для предварительной обработки данных используется другой экспоненциальный умножитель. Эта операция может быть совмещена с операцией доплеровской коррекции блока 108 (фиг.3) без использования дополнительных операций обработки. В этой ситуации требуется только один ПС код, что позволяет исключить блок 106. Термин GPS, который используется здесь, включает в себя такие альтернативные спутниковые системы позиционирования, как российская система Глонасс. Хотя фиг.1А, 1В и 1С изображают многочисленные логические блоки, которые обрабатывают цифровые сигналы (например, 46, 32, 34, 26, 30, 28, изображенные на фиг.1А), необходимо иметь в виду, что несколько из этих блоков или все эти блоки можно выполнить в виде одной интегральной схемы, при этом поддерживая свойство программируемости блока ЦОС такой схемы. Такое осуществление может быть важным для применений, характеризуемых низкой потребляемой мощностью и зависящих от стоимости.
Необходимо также иметь в виду, что одну или несколько операций (фиг.3) можно выполнить с помощью “зашитой” логики для того, чтобы увеличить полную скорость обработки при сохранении свойства программируемости процессора ЦОС. Например, способность доплеровской коррекции блока 108 можно реализовать с помощью соответствующих технических средств, которые можно разместить между цифровой динамической памятью 46 и интегральной схемой ЦОС 32. Все другие функции программных средств (фиг.3) можно в таких случаях выполнить с помощью процессора ЦОС. Также несколько ЦОС можно использовать вместе с одним удаленным устройством для повышения мощности обработки. Также можно получить (произвести выборку) многочисленных наборов из кадров сигналов данных GPS и обработать каждый набор, как показано на фиг.3, с учетом времени получения каждого набора кадров.
Демонстрационная система, которая является примером варианта осуществления настоящего изобретения, была сконструирована для подтверждения функционирования описанных способов и алгоритмов и для проверки возможности по чувствительности, обеспечиваемых этими способами и алгоритмами. Демонстрационная система содержит антенну GPS, преобразователь РЧ с понижением частоты (компании GEC Plessey Semiconductors), цифровую буферную панель (компании Gage Applied Sciences Inc.). Антенна и преобразователь с понижением частоты выполняют функции 38, 40, 42 и 44 (фиг.1А), а цифровой буфер выполняет функции 44, 46 и 48 (фиг.1А). Обработка сигнала выполнялась на компьютере, совместимом с IBM PC, с использованием микропроцессора Pentium, работающего с операционной системой Windows 95. Это моделирует функции ИС ЦОС 32 и периферии 34 памяти. Доплеровская информация для спутников, находящихся в поле зрения, вводилась в программные средства обработки сигнала в качестве входных сигналов для процедур обработки сигналов для эмуляции функций модема и микропроцессора 22, 24, 25, 26.
Алгоритмы для этой демонстрационной системы были разработаны с использованием языка программирования MATLAB. Большое число испытаний было выполнено на реальных сигналах GPS, полученных в различных ситуациях блокировки прохождения сигнала. Эти испытания подтвердили, что характеристика чувствительности демонстрационной системы по существу была выше, чем у различных коммерческих приемников GPS, которые испытывались в то же самое время. В приложении А приведена подробная распечатка программы (машинного кода) MATLAB, которая использовалась при этих испытаниях и являлась примером операций быстрой свертки согласно настоящему изобретению (например, фиг.3).
В предшествующем описании изобретение описано со ссылками на конкретный вариант его осуществления. Должно быть ясно, что различные модификации и изменения возможны без изменения сущности и объема изобретения в том виде, как оно раскрыто в формуле изобретения. Описание и чертежи, соответственно, должны рассматриваться как иллюстрация, а не в качестве ограничения.
Формула изобретения
1. Способ определения местоположения мобильного устройства, заключающийся в том, что принимают в мобильном устройстве доплеровскую информацию спутника, находящегося в поле зрения мобильного устройства, от сотовой ячейки передачи в системе сотовой связи, и вычисляют информацию о местоположении для спутника в мобильном устройстве, используя доплеровскую информацию.
2. Способ по п.1, отличающийся тем, что доплеровскую информацию получают от приемника GPS в базовой станции.
3. Способ по п.1, отличающийся тем, что информация о местоположении включает в себя псевдодальности до множества спутников, находящихся в поле зрения мобильного устройства, включая упомянутый спутник.
4. Способ по п.3, отличающийся тем, что дополнительно передают псевдодальности от мобильного устройства в базовую станцию и при этом в базовой станции вычисляют широту и долготу, которые указывают местоположение мобильного устройства.
5. Способ по п.1, дополнительно содержащий использование доплеровской информации в устройстве обработки для компенсации доплеровского сдвига сигналов GPS от упомянутого спутника.
6. Мобильное устройство, которое использует данные, представляющие собой сигналы GPS, для вычисления местоположения мобильного устройства, содержащее приемник, выполненный с возможностью осуществления связи через канал сотовой связи в сотовой ячейке передачи для приема доплеровской информации спутника, находящегося в поле зрения мобильного устройства, устройство обработки, связанное с приемником, для приема доплеровской информации и вычисления информации о местоположении для упомянутого спутника при использовании доплеровской информации.
7. Мобильное устройство по п.6, отличающееся тем, что устройство обработки использует доплеровскую информацию для компенсации доплеровского сдвига сигналов GPS от упомянутого спутника.
8. Мобильное устройство по п.7, отличающееся тем, что канал сотовой связи представляет собой радиочастотную среду связи.
9. Мобильное устройство по п.7, отличающееся тем, что дополнительно содержит передатчик, связанный с устройством обработки, причем передатчик предназначен для передачи информации о местоположении.
10. Мобильное устройство по п.7, отличающееся тем, что информация о местоположении включает в себя псевдодальности до множества спутников, находящихся в поле зрения мобильного устройства.
11. Мобильное устройство по п.7, отличающееся тем, что устройство обработки содержит интегральную схему цифровой обработки сигнала (устройство цифровой обработки сигналов (УЦОС)), и при этом УЦОС обрабатывает сигналы GPS и доплеровскую информацию с использованием алгоритма быстрой свертки.
12. Мобильное устройство по п.11, отличающееся тем, что дополнительно содержит передатчик, связанный с устройством обработки, причем передатчик предназначен для передачи информации о местоположении.
13. Применение базовой станции для обеспечения канала связи с мобильным устройством, заключающееся в том, что определяют доплеровскую информацию спутника, находящегося в поле зрения мобильного устройства, причем доплеровскую информацию используют в мобильном устройстве для определения информации о местоположении для упомянутого спутника, передают доплеровскую информацию упомянутого спутника, находящегося в поле зрения, из сотовой ячейки передачи в системе сотовой связи в мобильное устройство, причем в мобильном устройстве определяют информацию о местоположении.
14. Способ по п.13, отличающийся тем, что доплеровская информация представляет доплеровский сдвиг сигналов GPS от упомянутого спутника в упомянутую базовую станцию.
15. Способ по п.14, отличающийся тем, что доплеровская информация приблизительно представляет доплеровский сдвиг сигналов GPS от упомянутого спутника в упомянутое мобильное устройство.
16. Способ по п.13, отличающийся тем, что доплеровскую информацию получают от приемника GPS в базовой станции, причем доплеровская информация представляет доплеровский сдвиг сигналов GPS от упомянутого спутника в упомянутую базовую станцию.
17. Способ по п.16, отличающийся тем, что доплеровская информация приблизительно представляет доплеровский сдвиг сигналов GPS от упомянутого спутника в упомянутое мобильное устройство.
18. Способ по п.17, отличающийся тем, что дополнительно принимают информацию о местоположении от мобильного устройства, причем информацию о местоположении принимают в базовой станции так, что в базовой станции получают широту и долготу, которые указывают местоположение мобильного устройства.
19. Способ по п.18, отличающийся тем, что информация о местоположении включает в себя псевдодальности до множества спутников, находящихся в поле зрения мобильного устройства, включая упомянутый спутник, и при этом вычисляют в базовой станции упомянутые широту и долготу из псевдодальностей.
20. Базовая станция для обеспечения канала сотовой связи в мобильное устройство, содержащая источник доплеровской информации для спутника, находящегося в поле зрения мобильного устройства, передатчик, связанный с источником доплеровской информации, причем передатчик предназначен для передачи доплеровской информации через канал сотовой связи в сотовой ячейке передачи в мобильное устройство, при этом мобильное устройство определяет информацию о местоположении.
21. Базовая станция по п.20, отличающаяся тем, что источник доплеровской информации представляет собой устройство памяти, связанное с базовой станцией, причем устройство памяти сохраняет предварительно вычисленную приблизительную доплеровскую информацию для спутника.
22. Базовая станция по п.20, отличающаяся тем, что дополнительно содержит приемник для приема информации о местоположении от мобильного устройства, процессор, связанный с приемником.
23. Базовая станция по п.20, отличающаяся тем, что доплеровская информация представляет доплеровский сдвиг сигналов GPS от упомянутого спутника в упомянутую базовую станцию.
24. Базовая станция по п.23, отличающаяся тем, что доплеровская информация приблизительно представляет доплеровский сдвиг сигналов GPS от упомянутого спутника в упомянутое мобильное устройство.
25. Базовая станция по п.20, отличающаяся тем, что доплеровскую информацию получают от источника, который содержит приемник в базовой станции, и при этом доплеровская информация представляет доплеровский сдвиг сигналов GPS от упомянутого спутника в упомянутую базовую станцию.
26. Базовая станция по п.25, отличающаяся тем, что доплеровская информация приблизительно представляет доплеровский сдвиг сигналов GPS от упомянутого спутника в упомянутое мобильное устройство.
27. Базовая станция по п.22, отличающаяся тем, что информацию о местоположении принимают в базовой станции так, что базовая станция получает широту и долготу, которые указывают местоположение мобильного устройства.
28. Базовая станция по п.27, отличающаяся тем, что информация о местоположении включает в себя псевдодальности до множества спутников, находящихся в поле зрения мобильного устройства, включая упомянутый спутник, и при этом упомянутый процессор базовой станции вычисляет упомянутые широту и долготу из псевдодальностей.
29. Базовая станция по п.23, отличающаяся тем, что базовая станция и мобильное устройство находятся в пределах приблизительно 150 км друг от друга.
30. Способ определения местоположения мобильного устройства, заключающийся в том, что передают через сотовую ячейку передачи в системе сотовой связи GPS спутниковую информацию, включая доплеровскую информацию, в мобильное устройство от базовой станции через канал передачи данных сотовой связи, принимают в мобильном устройстве спутниковую информацию и сигналы GPS от спутников, находящихся в поле зрения, вычисляют в мобильном устройстве псевдодальности до спутников, находящихся в поле зрения, причем при вычислении псевдодальностей используют доплеровскую информацию, передают псевдодальности в базовую станцию от мобильного устройства через канал передачи данных сотовой связи и вычисляют в базовой станции местоположение мобильного устройства, используя псевдодальности.
РИСУНКИ
|
|