|
|
(21), (22) Заявка: 2008101278/28, 09.01.2008
(24) Дата начала отсчета срока действия патента:
09.01.2008
(46) Опубликовано: 27.05.2009
(56) Список документов, цитированных в отчете о поиске:
SU 892368 А, 23.12.1981. RU 2012007 C1, 30.04.1994. JP 2000-222052 A, 11.08.2000. JP 3-461228 A, 14.02.1997. JP 2003-28916 A, 29.01.2003.
Адрес для переписки:
660014, г.Красноярск, а/я 486, СибГАУ, ОИС, начальнику Л.А. Лутовиновой
|
(72) Автор(ы):
Амельченко Александр Николаевич (RU), Базилевский Александр Борисович (RU), Вейсвер Татьяна Геннадьевна (RU)
(73) Патентообладатель(и):
Государственное образовательное учреждение высшего профессионального образования “Сибирский государственный аэрокосмический университет имени академика М.Ф. Решетнева” (СибГАУ) (RU)
|
(54) УСТРОЙСТВО ДЛЯ РЕГИСТРАЦИИ ХАРАКТЕРИСТИК СОЛНЕЧНЫХ БАТАРЕЙ
(57) Реферат:
Устройство предназначено для регистрации характеристик батарей солнечных и может быть использовано при лабораторных исследованиях и цеховых приемосдаточных испытаниях батарей солнечных по их статическим и динамическим характеристикам. Сущность: устройство содержит управляемую нагрузку (1), измеритель тока (6), сумматор (8), задающий блок (10) с тремя выходами, два масштабирующих усилителя напряжения (12) и тока (13), два звена скоростных отрицательных обратных связей (16 и 17), также введены интегрирующее звено (7), управляемый стабилизатор тока (5), дроссель коррекции (4) высокочастотный широполосный трансформатор (2), два аналого-цифровых преобразователя (14, 15), интерфес (19) и нормально замкнутый ключ (9). Технический результат: повышение точности за счет исключения теплового дрейфа в результате уменьшения времени регистрации вольт-амперной характеристики батареи до предела, определяемого ее динамическими характеристиками. 2 ил.
Предлагаемое изобретение относится к области измерительной техники и может найти применение при лабораторных исследованиях и цеховых испытаниях батарей солнечных (БС) по результатам регистрации их статических (вольт-амперных и вольт-ваттных) и динамических (временных и частотных) характеристик.
Известны устройства аналогичного назначения [1], содержащие управляемую нагрузку – переменное сопротивление или магазин сопротивлений, которые подключаются к выходным шинам исследуемого источника ключами, параллельно источнику присоединен вольтметр, а ток в цепи управляемой нагрузки измеряется последовательно включенным амперметром.
Такие устройства нашли применение, в частности, при исследованиях и испытаниях электрических машин постоянного тока для регистрации их вольт-амперных характеристик (ВАХ), описывающих зависимость напряжения на выходных шинах машины от тока нагрузки и получивших название «внешние характеристики».
Указанные аналоги обладают тем недостатком, что в силу большого времени развертки ВАХ они пригодны лишь для регистрации характеристик источников, у которых постоянная времени велика, а временной тепловой дрейф практически отсутствует. Они не могут быть применены для регистрации характеристик БС, которые, по сравнению с электрическими машинами, имеют постоянную времени на несколько порядков меньшую, а временной тепловой дрейф (из-за малой теплоемкости) велик. Указанные аналоги регистрируют напряжения и токи, принадлежащие точкам различных ВАХ БС из семейства кривых для различных температур, поэтому точность оказывается неудовлетворительной.
Из известных устройств наиболее близким по технической сущности к заявляемому является устройство, описанное в техническом отчете о НИР (Лукьяненко М.В., Базилевский А.Б., Федорченко С.И., Ященков Г.В). «Исследование статических характеристик фотопреобразователей», УДК 621.7.058.52: 621.311. гос. регистрации 01.83.0004550. Инв. 02840041482. 1984, с.43 [2].
В установке, описанной в указанном отчете, использовался «Автоматический контрольно-регистрирующий прибор АКРП-02», принятый за прототип.
Это устройство содержит управляемую нагрузку, выполненную в виде усилителя мощности, измеритель тока (шунт), задающий блок с двумя выходами, сумматор с прямым и двумя инверсными входами, два масштабирующих усилителя – тока и напряжения соответственно, два звена скоростных отрицательных обратных связей, множительное устройство и переключающий ключ, причем первый выход задающего блока присоединен к прямому входу сумматора, выход усилителя напряжения присоединен ко входу управляемой нагрузки, выход управляемой нагрузки присоединен к клемме для подключения потенциальной шины солнечной батареи и ко входу первого масштабирующего усилителя, другая клемма солнечной батареи присоединена через последовательно включенный измеритель тока к общей шине, выход измерителя тока присоединен ко входу второго масштабирующего усилителя, выход первого масштабирующего усилителя присоединен ко входам «X» двухкоординатного регистрирующего устройства, первому входу множительного устройства и входу первого звена скоростной отрицательной обратной связи, выход второго масштабирующего усилителя присоединен ко второму входу множительного устройства, нормально замкнутому контакту переключающего ключа и ко входу второго звена скоростной отрицательной обратной связи, выход множительного устройства присоединен к нормально разомкнутому контакту переключающего ключа, к управляющему входу которого присоединен второй выход задающего блока, переключающий контакт ключа присоединен ко входу «У» двухкоординатного регистрирующего устройства, а выходы звеньев скоростных отрицательных обратных связей присоединены к инверсным входам сумматора.
Указанный прототип обладает существенными недостатками, вытекающими из аппаратной реализации:
– большое время регистрации (1,5-1,6 сек), обусловленное компромиссом между скоростной ошибкой двухкоординатного регистрирующего устройства и температурным дрейфом солнечных батарей;
– удвоенное время регистрации вольт-амперной и вольт-ваттной характеристик: в устройстве-прототипе развертка вольт-амперной характеристики осуществляется от точки короткого замыкания к точке холостого хода, а для вольт-ваттной характеристики – от холостого хода к точке короткого замыкания.
Задача, решение которой достигается заявляемым устройством, – одновременная регистрация (в течение однократной развертки ВАХ при ограниченном времени) как статических, так и динамических характеристик.
Техническая осуществимость достигается цифровой регистрацией и обработкой информации с помощью современной элементной базы, позволяющей для световых статических вольт-амперных характеристик уменьшить время регистрации (развертки) до предела, ограниченного динамическими характеристиками солнечной батареи, что исключает ее температурный дрейф, а регистрацию динамических (частотных) характеристик, которая методически требует гораздо большего времени, осуществлять по прямым темновым характеристикам (ПТВАХ), между которыми и световыми существуют однозначное соответствие [3]. В этом случае тепловой дрейф также пренебрежимо мал.
Поставленная задача решается тем, что в устройство, содержащее управляемую нагрузку, измеритель тока, сумматор, задающий блок, два масштабирующих усилителя и два звена скоростных отрицательных обратных связей, выходы которых присоединены к инверсным входам сумматора, к прямому входу которого присоединен выход задающего блока, выход управляемой нагрузки присоединен ко входу масштабирующего усилителя напряжения, выход измерителя тока присоединен ко входу масштабирующего усилителя тока, а выходы масштабирующих усилителей присоединены ко входам звеньев скоростных отрицательных обратных связей, введены интегрирующее звено, управляемый стабилизатор тока, дроссель коррекции, высокочастотный широкополосный трансформатор, усилитель мощности гармонических колебаний, два аналого-цифровых преобразователя, микропроцессор, интерфейс и нормально замкнутый ключ, управляющий вход которого присоединен к первому выходу задающего блока, контакты которого включены между выходом управляемой нагрузки и входом интегрирующего звена, соединенного со вторым выходом задающего блока, а выход интегрирующего звена присоединен ко входу управляемой нагрузки, выход которой присоединен к одному из выводов вторичной обмотки высокочастотного широкополосного трансформатора, а другой вывод – к клемме для подключения потенциальной шины солнечной батареи и через последовательно включенный дроссель коррекции к выходу управляемого стабилизатора тока, первичная обмотка высокочастотного широкополосного трансформатора подключена к выходу усилителя мощности гармонических колебаний, вход которого присоединен к третьему выходу задающего блока, входы аналого-цифровых преобразователей присоединены к выходам масштабирующих усилителей, а их выходы к шине данных микропроцессора и интерфейса, первый выход которого присоединен ко входу управляемого стабилизатора тока, а второй выход ко входу задающего блока.
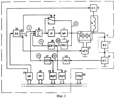
На фиг.1 изображена блок-схема заявляемого устройства.
На фиг.2 – временные диаграммы, поясняющие его работу.
Устройство содержит (см. фиг.1) управляемую нагрузку 1, выполненную в виде усилителя мощности и присоединенную выходом через последовательно включенную вторичную обмотку высокочастотного широкополосного трансформатора 2 к клемме для подключения к потенциальной шине солнечной батареи 3 и к выводу дросселя 4 коррекции частотной характеристики управляемого стабилизатора тока 5. Другая клемма солнечной батареи 3 через последовательно включенный измеритель тока 6 присоединена к общей шине. Вход управляемой нагрузки 1 присоединен к выходу интегрирующего звена 7, его вход – к выходу сумматора 8 с одним прямым и двумя инверсными входами и с нормально замкнутыми контактами ключа 9, управляющий вход которого соединен с выходом 1а задающего блока (ЗБ) 10, выход 1б которого присоединен к прямому входу сумматора 8, а выход 1в – ко входу усилителя мощности гармонических колебаний 11, нагруженного на первичную обмотку широкополосного высокочастотного трансформатора 2. Выходы управляемой нагрузки 1 и измерителя тока 6 присоединены соответственно ко входам масштабирующих усилителей напряжения 12 и тока 13, выходы масштабирующих усилителей присоединены соответственно ко входам аналого-цифровых преобразователей напряжения 14 и тока 15 и входам звеньев скоростных обратных связей 16 и 17, выходы которых присоединены к инверсным входам сумматора 8, выходы аналого-цифровых преобразователей (АЦП) 14 и 15 присоединены к шине данных микропроцессора (МП) 18 и входу интерфейса 19, а выходы интерфейса 19 присоединены ко входу задающего блока 10 и входу управляемого стабилизатора тока 5. На фиг.1, кроме перечисленных блоков, изображено внешнее постоянное запоминающее устройство (ПЗУ) 20, которое удобно использовать в цеховых условиях. При лабораторных исследованиях целесообразно стыковать устройство непосредственно с персональным компьютером (ПК).
Устройство работает следующим образом: в исходном состоянии напряжение на всех выходах задающего блока 10 и интерфейса 19 равны нулю, управляемый стабилизатор тока 5 заперт, контакты ключа 9 замкнуты. При этом замкнутая система из блоков 1, 7, и 9 следит за нулем напряжения на выходе управляемой нагрузки 1.
В режиме регистрации световых характеристик при включении осветителя при выходе ламп на режим ( 0,5-1,0 сек) в цепи солнечной батареи 3 и последовательно включенных с ней звеньев 1, 2 и 6 устанавливается ток короткого замыкания Iк.з. (постоянная времени ламп осветителя много больше постоянных времени дифференцирования реального звена скоростной обратной связи 17 и на исходное состояние схемы влияния не оказывает). Сопротивление, приведенное ко вторичной обмотке понижающего широкополосного высокочастотного трансформатора 2 от шунтирующего влияния выведенных в режим класса «А» выходных транзисторов усилителя мощности гармонических колебаний 11 пренебрежимо мало по сравнению с последовательным сопротивлением БС 3 и измерителя тока 6 и также не оказывает влияния. При подаче команды с микропроцессора 18 на развертку ВАХ через интерфейс 19 на его выходе, соединенном со входом задающего блока 10, появляется постоянное напряжение. При этом сигнал с первого выхода ЗБ 10 размыкает контакты ключа 9, а на втором выходе задающего блока появляются прямоугольные импульсы постоянной амплитуды А и длительности . Напряжение на выходе интегрирующего звена 7 будет линейно нарастать в зависимости от амплитуды на выходе сумматора 8, которая определяется суммой напряжений на его прямом и инверсном входах и изображена на фиг.2 в характерных точках I, II, III, IV, V и VI на фиг.1. Таким образом, от короткого замыкания до точки максимальной мощности (оптимальной) преобладает влияние скоростной обратной связи по напряжению, а от оптимальной точки до точки холостого хода преобладает влияние скоростной обратной связи по току, за счет чего распределение точек при прерывании развертки ВАХ на время паузы пауз будет равномерным, а напряжение и ток солнечной батареи меняться не будут. Учитывая неидеальность реальных звеньев в цикл работы программно вводится запаздывание зап, а время преобразования АЦП должно целиком укладываться во время паузы, когда переходной процесс в БС и блоках устройства закончится. Данные АЦП 14 и 15 перемножаются МП 18 и заносятся во внешнее ПЗУ либо при соединении шины данных с ПК (при лабораторных исследованиях) обрабатываются непосредственно последним.
В режиме регистрации темновых характеристик на вход управляемого стабилизатора тока 5 с выхода интерфейса 19 подается напряжение, и в цепи из последовательно соединенных блоков 1, 2, 4 и 5 устанавливается ток, равный току короткого замыкания освещенной БС 3. В остальном процесс развертки ВАХ не отличается от процесса, описанного ранее, с той лишь разницей, что напряжение на выходе управляемой нагрузки 1 при переходе тока в ней через ноль будет больше по сравнению с напряжением холостого хода освещенной БС на величину падения на последовательном сопротивлении Rn схемы замещения [3], что позволяет точно измерить этот параметр.
В режиме регистрации динамических (частотных) характеристик на выходе 1а ЗБ 10 сигнал, управляющий ключом 9, присутствует также как и в предыдущих случаях в течение всего времени развертки, на выходе 1б импульсы также амплитудой А и длительностью , но время паузы пауз увеличивается примерно в 10 раз, а на выходе 1в ЗБ 10 появляется гармонический сигнал ряда фиксированных частот: 3×103, 1,0×104, 3×104, 1,0×107 [Гц] от встроенного в ЗБ генератора. Этот сигнал посредством усилителя мощности гармонических колебаний 11 и широкополосного высокочастотного трансформатора 2 (понижающего, согласующего) в течение паузы, когда развертка ВАХ временно прерывается, приводит к возмущению в окрестности текущей точки с размахом примерно в 2-3 раза меньшим, чем расстояние между соседними точками (режим малого сигнала). Приращение тока и напряжения будут определяться зависимостью полного внутреннего сопротивления от частоты Z(f) БС 3:
Z(f)= U(f)/ I(f).
Для регистрации значений U(f) и I(f) используется двухлучевой цифровой запоминающий осциллограф (на фиг.1 не показан), входы «X1» и «Х2» которого присоединяются непосредственно к потенциальной шине БС 3 и к выходу измерителя тока 6, а выход осциллографа к ПК.
Источники информации
1. Костенко М.П., Пиотровский Л.М. Электрические машины. В 2-х ч. Ч.1 – Машины постоянного тока. Трансформаторы. Учебник для студентов высш. техн. учеб. заведений. Изд.3, перераб. Л., Энергия, 1972.
2. Технический отчет по НИР «Исследование статических характеристик фотопреобразователей». УДК 621.7.058.52: 621.311. гос. регистрации 01.83.0004550. Инв. 02840041482 ДСП. 1984, с.43.
3. Колтун М.М. Солнечные элементы. Вольт-амперная характеристика солнечного элемента, стр.51-56. М.: Наука, 1987, с.192.
Формула изобретения
Устройство для регистрации характеристик солнечных батарей, содержащее управляемую нагрузку, выполненную в виде усилителя мощности, измеритель тока, сумматор с одним прямым и двумя инверсными входами, задающий блок с двумя выходами, два масштабирующих усилителя напряжения и тока соответственно, два звена скоростных отрицательных обратных связей, выходы которых присоединены к инверсным входам сумматора, к прямому входу которого присоединен второй выход задающего блока, выход управляемой нагрузки присоединен ко входу масштабирующего усилителя напряжения, выход измерителя тока присоединен ко входу масштабирующего усилителя тока, а выходы масштабирующих усилителей присоединены ко входам звеньев скоростных отрицательных обратных связей, отличающееся тем, что в устройство введены интегрирующее звено, управляемый стабилизатор тока, дроссель коррекции, высокочастотный широкополосный трансформатор, усилитель мощности гармонических колебаний, два аналого-цифровых преобразователя, микропроцессор, интерфейс и нормально замкнутый ключ, управляющий вход которого присоединен к первому выходу задающего блока, контакты которого включены между выходом управляемой нагрузки и входом интегрирующего звена, соединенного со вторым выходом задающего блока, а выход интегрирующего звена присоединен ко входу управляемой нагрузки, выход которой присоединен к одному из выводов вторичной обмотки высокочастотного широкополосного трансформатора, а другой вывод – к клемме для подключения потенциальной шины солнечной батареи и через последовательно включенный дроссель коррекции к выходу управляемого стабилизатора тока, первичная обмотка высокочастотного широкополосного трансформатора подключена к выходу усилителя мощности гармонических колебаний, вход которого присоединен к третьему выходу задающего блока, входы аналого-цифровых преобразователей присоединены к выходам масштабирующих усилителей, а их выходы – к шине данных микропроцессора и интерфейса, первый выход которого присоединен ко входу управляемого стабилизатора тока, а второй выход – ко входу задающего блока.
РИСУНКИ
|
|